Framework for Design of Sustainable Flexible Pavement
Abstract
1. Introduction
- Develop a resilience analysis, probabilistic life cycle assessment, and life cycle cost analysis frameworks,
- Construct a sustainability framework using the results of the above objectives.
2. Materials and Methods
3. Results
3.1. Resilience Framework
- Robustness: the capacity of a system and parts of the system to repel extreme event impacts without sustaining significant performance damage,
- Redundancy: the degree of a system and parts of the system to sustain defined functional requirements in the event of a disturbance,
- Resourcefulness: the facility to recognize and prioritize harms and mitigation reaction, and monitoring economic, technical, and performance-related problems,
- Rapidity: the ability of a system and parts of the system to recover losses and avoid future disruptions [12].
- Identify existing and anticipated future situations to withstand the likely traffic load and environmental influence,
- Recognize the local context of susceptibility and exposure to extreme events,
- Reduce the probability of failure, consequence, and time to recover.
- resilience of pavement configuration a at time t,
- pavement configuration a functionality at time t,
- pavement configuration a recovery function,
- Heaviside step function,
- damage ratio of pavement configuration a in damage state j,
- number of damage states of pavement configuration a,
- probability of failure pavement configuration a in damage state j,
- recovery time of pavement configuration a in damage state j,
- loss function,
- recovery time for pavement configuration a,
- time before the occurrence of event e,
- time at which extreme event occurs,
- initial international roughness index after construction, m/km,
- sight factor,
- total length of transverse cracks m/km,
- rut depth coefficient of variation, percent,
- total area of fatigue cracking %,
- total area of block cracking %,
- medium and high severity sealed longitudinal cracks outside the wheel path, m/km,
- age after construction, years.
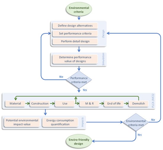
3.2. Life Cycle Assessment Framework
- Resource efficiency,
- Energy efficiency,
- Reducing, eliminating, or recycling wastes and ecologically unfriendly by-products,
- Designing pavements are safe and ecologically sound throughout their life cycle.
- life cycle impact category i (impact/design in the life cycle) impact can be any potential environmental impact as shown from Table 3,
- impact category i during material extraction and production phase,
- impact category i during the construction phase,
- impact category i during the use phase,
- impact category i during the maintenance phase,
- type of materials,
- uncertainty during raw material extraction and production for initial construction,
- quantity of material (tons),
- impact factors for the materials at the manufacturing stage,
- uncertainty during material transportation,
- impact factors during the materials transportation,
- uncertainty during construction,
- energy consumptions during construction,
- types of energy (e.g., electricity, diesel, petroleum, and gas),
- factors during the construction stage,
- uncertainty extra fuel consumption,
- extra fuel consumption,
- impact factor for extra fuel consumption,
- uncertainty during raw material extraction and production for maintenance,
- energy consumptions during the maintenance phase,
- impact factors for energy consumptions during the maintenance phase,
- uncertainty during material transportation for maintenance work,
- quantity of material for maintenance work (tons),
- impact factors during maintenance work.
3.3. Life Cycle Cost Analysis Framework
- life cycle cost of pavement design alternative a at time t (in $),
- initial construction cost in monetary units for alternative design a (in $),
- uncertainty for an initial construction cost of pavement design alternative a,
- uncertainty future costing factor for alternative design config a,
- total category of future costing factor events for design alternative a,
- future costing factor event for design alternative a,
- future costing for costing factor event (in $),
- year at which future costing factor event η will occur for design configuration a (years),
- discount rate (%).
3.4. Sustainability Framework
4. Discussion
5. Conclusions
5.1. Resilience, Life Cycle Assessment, and Life Cycle Cost Analysis
5.2. Sustainable Framework
Author Contributions
Funding
Institutional Review Board Statement
Informed Consent Statement
Data Availability Statement
Acknowledgments
Conflicts of Interest
References
- Chong, D.; Wang, Y. Impacts of flexible pavement design and management decisions on life cycle energy consumption and carbon footprint. Int. J. Life Cycle Assess. 2017, 22, 952–971. [Google Scholar] [CrossRef]
- Ruiz, A.; Guevara, J. Environmental and Economic Impacts of Road Infrastructure Development: Dynamic Considerations and Policies. J. Manag. Eng. 2020, 36, 04020006. [Google Scholar] [CrossRef]
- Zulu, K.; Singh, R.P.; Shaba, F.A. Environmental and economic analysis of selected pavement preservation treatments. Civ. Eng. J. 2020, 6, 210–224. [Google Scholar] [CrossRef]
- France-Mensah, J.; O’Brien, W.J. Developing a Sustainable Pavement Management Plan: Tradeoffs in Road Condition, User Costs, and Greenhouse Gas Emissions. J. Manag. Eng. 2019, 35, 04019005. [Google Scholar] [CrossRef]
- Van Wijk, I.; Williams, D.J.; Serati, M. Development and Application of Sustainability Models for Unsealed Road Pavements. Transp. Res. Rec. 2017, 2657, 89–98. [Google Scholar] [CrossRef]
- Babashamsi, P.; Md Yusoff, N.I.; Ceylan, H.; Md Nor, N.G.; Jenatabadi, H.S. Sustainable development factors in pavement life-cycle: Highway/airport review. Sustainability 2016, 8, 248. [Google Scholar] [CrossRef]
- Subedi, S.; Hassan, M.M.; Nie, Q.; Talaat Soliman, N.S.; Gaspard, K.; Rupnow, T. Decision-Making Tool for Incorporating Cradle-to-Gate Sustainability Measures into Pavement Design. J. Transp. Eng. Part B Pavements 2018, 144, 04018051. [Google Scholar] [CrossRef]
- Yang, S.H.; Liu, J.Y.H.; Tran, N.H. Multi-criteria life cycle approach to develop weighting of sustainability indicators for pavement. Sustainability 2018, 10, 2325. [Google Scholar] [CrossRef]
- Sun, W.; Lu, G.; Ye, C.; Chen, S.; Hou, Y.; Wang, D.; Wang, L.; Oeser, M. The State of the Art: Application of Green Technology in Sustainable Pavement. Adv. Mater. Sci. Eng. 2018, 2018, 9760464. [Google Scholar] [CrossRef]
- Pouranian, M.R.; Shishehbor, M. Sustainability assessment of green asphalt mixtures: A review. Environments 2019, 6, 73. [Google Scholar] [CrossRef]
- Aurangzeb, Q.; Al-Qadi, I.L. Asphalt pavements with high reclaimed asphalt pavement content: Economic and environmental perspectives. Transp. Res. Rec. 2014, 2456, 161–169. [Google Scholar] [CrossRef]
- Ayyub, B.M. Practical Resilience Metrics for Planning, Design, and Decision Making. ASCE ASME J. Risk Uncertain. Eng. Syst. Part A Civ. Eng. 2015, 1, 04015008. [Google Scholar] [CrossRef]
- Knott, J.F.; Jacobs, J.M.; Sias, J.E.; Kirshen, P.; Dave, E.V. A framework for introducing climate-change adaptation in pavement management. Sustainability 2019, 11, 4382. [Google Scholar] [CrossRef]
- Hosseini, S.; Barker, K. Modeling infrastructure resilience using Bayesian networks: A case study of inland waterway ports. Comput. Ind. Eng. 2016, 93, 252–266. [Google Scholar] [CrossRef]
- Butt, A.A.; Birgisson, B.; Kringos, N. Considering the benefits of asphalt modification using a new technical life cycle assessment framework. J. Civ. Eng. Manag. 2016, 22, 597–607. [Google Scholar] [CrossRef]
- Bryce, J.; Katicha, S.; Flintsch, G.; Sivaneswaran, N.; Santos, J. Probabilistic life-cycle assessment as network-level evaluation tool for use and maintenance phases of pavements. Transp. Res. Rec. 2014, 2455, 44–53. [Google Scholar] [CrossRef]
- Wang, Z.; Wang, H. Life-cycle cost analysis of optimal timing of pavement preservation. Front. Struct. Civ. Eng. 2017, 11, 17–26. [Google Scholar] [CrossRef]
- Llopis-Castelló, D.; García-Segura, T.; Montalbán-Domingo, L.; Sanz-Benlloch, A.; Pellicer, E. Influence of pavement structure, traffic, and weather on urban flexible pavement deterioration. Sustainability 2020, 12, 9717. [Google Scholar] [CrossRef]
- Yodo, N.; Wang, P. Resilience Modeling and Quantification for Engineered Systems Using Bayesian Networks. J. Mech. Des. Trans. ASME 2016, 138, 031404. [Google Scholar] [CrossRef]
- Okte, E.; Al-Qadi, I.L.; Ozer, H. Effects of Pavement Condition on LCCA User Costs. Transp. Res. Rec. 2019, 2673, 339–350. [Google Scholar] [CrossRef]
- Gudipudi, P.P.; Underwood, B.S.; Zalghout, A. Impact of climate change on pavement structural performance in the United States. Transp. Res. Part D Transp. Environ. 2017, 57, 172–184. [Google Scholar] [CrossRef]
- Praticò, F.G.; Giunta, M.; Mistretta, M.; Gulotta, T.M. Energy and environmental life cycle assessment of sustainable pavement materials and technologies for urban roads. Sustainability 2020, 12, 704. [Google Scholar] [CrossRef]
- Hoxha, E.; Vignisdottir, H.R.; Barbieri, D.M.; Wang, F.; Bohne, R.A.; Kristensen, T.; Passer, A. Life cycle assessment of roads: Exploring research trends and harmonization challenges. Sci. Total Environ. 2021, 759, 143506. [Google Scholar] [CrossRef]
- Yang, R.; Al-Qadi, I.L.; Ozer, H. Effect of Methodological Choices on Pavement Life-Cycle Assessment. Transp. Res. Rec. 2018, 2672, 78–87. [Google Scholar] [CrossRef]
- Swei, O.; Gregory, J.; Kirchain, R. Probabilistic life-cycle cost analysis of pavements: Drivers of variation and implications of context. Transp. Res. Rec. 2015, 2523, 47–55. [Google Scholar] [CrossRef]
- Obazee-Igbinedion, S.O.; Owolabi, O. Pavement sustainability index for highway infrastructures: A case study of Maryland. Front. Struct. Civ. Eng. 2018, 12, 192–200. [Google Scholar] [CrossRef]
- Bavandpour, M. Evaluation of the life shortening of flexible pavements. J. Fundam. Appl. Sci. 2017, 9, 470. [Google Scholar] [CrossRef][Green Version]
- Plati, C. Sustainability factors in pavement materials, design, and preservation strategies: A literature review. Constr. Build. Mater. 2019, 211, 539–555. [Google Scholar] [CrossRef]
- El-Hakim, M.Y.; Tighe, S.L. Sustainability of perpetual pavement designs: Canadian perspective. Transp. Res. Rec. 2012, 2304, 10–16. [Google Scholar] [CrossRef]
- Umer, A.; Hewage, K.; Haider, H.; Sadiq, R. Sustainability evaluation framework for pavement technologies: An integrated life cycle economic and environmental trade-off analysis. Transp. Res. Part D Transp. Environ. 2017, 53, 88–101. [Google Scholar] [CrossRef]
- Anastasio, S.; De Visscher, J.; Wayman, M.; Bueche, N.; Hoff, I.; Maeck, J.; Vanelstraete, A.; Vansteenkiste, S.; Schobinger, B. Standardization of the Environmental Information for Asphalt Technologies. Transp. Res. Procedia 2016, 14, 3542–3551. [Google Scholar] [CrossRef]
- Corriere, F.; Rizzo, A. Sustainability in Road Design: A Methodological Proposal for the Drafting of Guideline. Procedia Soc. Behav. Sci. 2012, 53, 39–48. [Google Scholar] [CrossRef]
- Ghimire, S.R.; Johnston, J.M. A modified eco-efficiency framework and methodology for advancing the state of practice of sustainability analysis as applied to green infrastructure. Integr. Environ. Assess. Manag. 2017, 13, 821–831. [Google Scholar] [CrossRef] [PubMed]
- Hasan, U.; Whyte, A.; Al Jassmi, H. Critical review and methodological issues in integrated life-cycle analysis on road networks. J. Clean. Prod. 2019, 206, 541–558. [Google Scholar] [CrossRef]
- Jiang, R.; Wu, P. Estimation of environmental impacts of roads through life cycle assessment: A critical review and future directions. Transp. Res. Part D Transp. Environ. 2019, 77, 148–163. [Google Scholar] [CrossRef]
- Park, J.Y.; Kim, B.S. Life-cycle Assessment-based Environmental Impact Estimation Model for Earthwork-type Road Projects in the Design Phase. KSCE J. Civ. Eng. 2019, 23, 481–490. [Google Scholar] [CrossRef]
- Moher, D.; Liberati, A.; Tetzlaff, J.; Altman, D.G.; Altman, D.; Antes, G.; Atkins, D.; Barbour, V.; Barrowman, N.; Berlin, J.A.; et al. Preferred reporting items for systematic reviews and meta-analyses: The PRISMA statement. PLoS Med. 2009, 6, e1000097. [Google Scholar] [CrossRef] [PubMed]
- Templier, M.; Paré, G. Transparency in literature reviews: An assessment of reporting practices across review types and genres in top IS journals. Eur. J. Inf. Syst. 2018, 27, 503–550. [Google Scholar] [CrossRef]
- Faber, M.H.; Qin, J.; Miraglia, S.; Thöns, S. On the Probabilistic Characterization of Robustness and Resilience. Procedia Eng. 2017, 198, 1070–1083. [Google Scholar] [CrossRef]
- Tonn, G.; Czajkowski, J.; Kunreuther, H.; Angotti, K.; Gelman, K. Measuring Transportation Infrastructure Resilience: Case Study with Amtrak. J. Infrastruct. Syst. 2020, 26, 05020001. [Google Scholar] [CrossRef]
- Berkeley, A.R.; Wallace, M.; COO, C. A Framework for Establishing Critical Infrastructure Resilience Goals: Final Report and Recommendations. Final Rep. Recomm. Counc. 2010, 18–21. [Google Scholar]
- Sharma, N.; Tabandeh, A.; Gardoni, P. Resilience analysis: A mathematical formulation to model resilience of engineering systems. Sustain. Resilient Infrastruct. 2017, 9689, 1–19. [Google Scholar] [CrossRef]
- Hossain, N.U.I.; Jaradat, R.; Hosseini, S.; Marufuzzaman, M.; Buchanan, R.K. A framework for modeling and assessing system resilience using a Bayesian network: A case study of an interdependent electrical infrastructure system. Int. J. Crit. Infrastruct. Prot. 2019, 25, 62–83. [Google Scholar] [CrossRef]
- Isailović, I.; Wistuba, M.P.; Falchetto, A.C. Experimental study on asphalt mixture recovery. Mater. Struct. Constr. 2017, 50, 196. [Google Scholar] [CrossRef]
- Plati, C.; Georgiou, P.; Papavasiliou, V. Simulating pavement structural condition using artificial neural networks. Struct. Infrastruct. Eng. 2016, 12, 1127–1136. [Google Scholar] [CrossRef]
- Henning, T.F.P. Integrating Climate Change into Road Asset Management. Integr. Clim. Chang. Road Asset Manag. 2017. [Google Scholar] [CrossRef]
- Abimbola, M.; Khan, F. Resilience modeling of engineering systems using dynamic object-oriented Bayesian network approach. Comput. Ind. Eng. 2019, 130, 108–118. [Google Scholar] [CrossRef]
- Harshan, R.; Glen, Z.; Michael, M. APEGBC professional practice guidelines-developing climate change-resilient designs for highway infrastructure in British Columbia (Interim). Proc. Annu. Conf. Can. Soc. Civ. Eng. 2017, 2017, 90–99. [Google Scholar]
- Abkowitz, M.; Camp, J.; Dundon, L. Assessing the Vulnerability of Tennessee Transportation Assets to Extreme Weather. In Proceedings of the 8th Annual Intermodal Conference, Memphis, TN, USA, 7 October 2014; p. 49. [Google Scholar]
- Elshaer, M. Assessing the Mechanical Response of Pavements during and after Flooding. Ph.D. Dissertation, University of New Hampshire, Durham, NH, USA, 2017. [Google Scholar]
- Douglas, E.; Jacobs, J.; Hayhoe, K.; Silka, L.; Daniel, J.; Collins, M.; Alipour, A.; Anderson, B.; Hebson, C.; Mecray, E.; et al. Progress and challenges in incorporating climate change information into transportation research and design. J. Infrastruct. Syst. 2017, 23, 04017018. [Google Scholar] [CrossRef]
- Wisetjindawat, W.; Kermanshah, A.; Derrible, S.; Fujita, M. Stochastic modeling of road system performance during multihazard events: Flash floods and earthquakes. J. Infrastruct. Syst. 2017, 23, 04017031. [Google Scholar] [CrossRef]
- Panteli, M.; Mancarella, P.; Trakas, D.N.; Kyriakides, E.; Hatziargyriou, N.D. Metrics and Quantification of Operational and Infrastructure Resilience in Power Systems. IEEE Trans. Power Syst. 2017, 32, 4732–4742. [Google Scholar] [CrossRef]
- States, U.; Qiao, Y.; Santos, J.; Stoner, A.M.K.; Flinstch, G. Climate change impacts on asphalt road pavement construction and maintenance: An economic life cycle assessment of adaptation measures in the State of Virginia, USA. J. Ind. Ecol. 2020, 2005, 342–355. [Google Scholar] [CrossRef]
- Ayar, P.; Moreno-Navarro, F.; Sol-Sánchez, M.; Rubio-Gámez, M.C. Exploring the recovery of fatigue damage in bituminous mixtures: The role of rest periods. Mater. Struct. Constr. 2018, 51, 25. [Google Scholar] [CrossRef]
- You, L.; Yan, K.; Liu, N. Assessing artificial neural network performance for predicting interlayer conditions and layer modulus of multi-layered flexible pavement. Front. Struct. Civ. Eng. 2020, 14, 487–500. [Google Scholar] [CrossRef]
- Singhal, T.K.; Kwon, O.S.; Bentz, E.; Christopoulos, C. Development of a civil infrastructure resilience assessment framework. In Proceedings of the 13th International Conference on Applications of Statistics and Probability in Civil Engineering(ICASP13), Seoul, Korea, 26–30 May 2019; pp. 1–8. [Google Scholar]
- Mills, B.N.; Tighe, S.L.; Andrey, J.; Smith, J.T.; Huen, K. Climate change implications for flexible pavement design and performance in Southern Canada. J. Transp. Eng. 2009, 135, 773–782. [Google Scholar] [CrossRef]
- Tokgoz, B.E.; Gheorghe, A.V. Resilience Quantification and Its Application to a Residential Building Subject to Hurricane Winds. Int. J. Disaster Risk Sci. 2013, 4, 105–114. [Google Scholar] [CrossRef]
- Huang, J.; Xiao, F.; Zhang, Y. Reliability evaluation of pavement life-cycle assessment model. Model. Simul. Eng. 2018, 2018, 4172519. [Google Scholar] [CrossRef]
- Chong, D.; Wang, Y.; Dai, Z.; Chen, X.; Wang, D.; Oeser, M. Multiobjective optimization of asphalt pavement design and maintenance decisions based on sustainability principles and mechanistic-empirical pavement analysis. Int. J. Sustain. Transp. 2018, 12, 461–472. [Google Scholar] [CrossRef]
- Puccini, M.; Leandri, P.; Tasca, A.L.; Pistonesi, L.; Losa, M. Improving the environmental sustainability of low noise pavements: Comparative life cycle assessment of reclaimed asphalt and crumb rubber based warm mix technologies. Coatings 2019, 9, 343. [Google Scholar] [CrossRef]
- Erickson, L.E.; Brase, G. Paris Agreement on Climate Change. In Reducing Greenhouse Gas Emissions and Improving Air Quality; CRC Press: Boca Raton, FL, USA, 2019; pp. 11–22. [Google Scholar] [CrossRef]
- Antunes, L.N.; Ghisi, E.; Thives, L.P. Permeable pavements life cycle assessment: A literature review. Water 2018, 10, 1575. [Google Scholar] [CrossRef]
- Liljenström, C.; Miliutenko, S.; O’Born, R.; Brattebø, H.; Birgisdóttir, H.; Toller, S.; Lundberg, K.; Potting, J. Life cycle assessment as decision-support in choice of road corridor: Case study and stakeholder perspectives. Int. J. Sustain. Transp. 2020, 15, 678–695. [Google Scholar] [CrossRef]
- Dos Santos, J.M.O.; Thyagarajan, S.; Keijzer, E.; Flores, R.F.; Flintsch, G. Comparison of life-cycle assessment tools for road pavement infrastructure. Transp. Res. Rec. 2017, 2646, 28–38. [Google Scholar] [CrossRef]
- Olagunju, B.D.; Olanrewaju, O.A. Comparison of life cycle assessment tools in cement production. S. Afr. J. Ind. Eng. 2020, 31, 70–83. [Google Scholar] [CrossRef]
- Huang, Y.; Ning, Y.; Zhang, T.; Wu, J. Measuring carbon emissions of pavement construction in China. Sustainability 2016, 8, 723. [Google Scholar] [CrossRef]
- Cantisani, G.; Di Mascio, P.; Moretti, L. Comparative Life Cycle Assessment of lighting systems and road pavements in an Italian twin- tube road tunnel. Sustainability 2018, 10, 4165. [Google Scholar] [CrossRef]
- Ziyadi, M.; Al-Qadi, I.L. Model uncertainty analysis using data analytics for life-cycle assessment (LCA) applications. Int. J. Life Cycle Assess. 2019, 24, 945–959. [Google Scholar] [CrossRef]
- Trunzo, G.; Moretti, L.; D’Andrea, A. Life cycle analysis of road construction and use. Sustainability 2019, 11, 377. [Google Scholar] [CrossRef]
- Moretti, L.; Mandrone, V.; D’Andrea, A.; Caro, S. Comparative “from cradle to gate” life cycle assessments of Hot Mix Asphalt (HMA) materials. Sustainability 2017, 9, 400. [Google Scholar] [CrossRef]
- AzariJafari, H.; Yahia, A.; Amor, B. Assessing the individual and combined effects of uncertainty and variability sources in comparative LCA of pavements. Int. J. Life Cycle Assess. 2018, 23, 1888–1902. [Google Scholar] [CrossRef]
- Calabi-Floody, A.T.; Valdés-Vidal, G.A.; Sanchez-Alonso, E.; Mardones-Parra, L.A. Evaluation of gas emissions, energy consumption and production costs of Warm Mix Asphalt (WMA) involving natural zeolite and Reclaimed Asphalt Pavement (RAP). Sustainability 2020, 12, 6410. [Google Scholar] [CrossRef]
- Chong, D.; Wang, Y.; Chen, L.; Yu, B. Modeling and Validation of Energy Consumption in Asphalt Mixture Production. J. Constr. Eng. Manag. 2016, 142, 04016069. [Google Scholar] [CrossRef]
- Liu, P.; Ravee, V.; Wang, D.; Oeser, M. Study of the influence of pavement unevenness on the mechanical response of asphalt pavement by means of the finite element method. J. Traffic Transp. Eng. Engl. Ed. 2018, 5, 169–180. [Google Scholar] [CrossRef]
- Moreira, A.V.; Fwa, T.F.; Oliveira, J.R.M.; Costa, L. Coordination of user and agency costs using two-level approach for pavement management optimization. Transp. Res. Rec. 2017, 2639, 110–118. [Google Scholar] [CrossRef]
- Aniekwu AN, A.H. Life Cycle Cost Analysis (Lcca) Delivery Model for an Urban Flexible Pavement. J. Civ. Environ. Eng. 2015, 5, 1. [Google Scholar] [CrossRef]
- Han, D.; Kaito, K.; Kobayashi, K.; Aoki, K. Management scheme of road pavements considering heterogeneous multiple life cycles changed by repeated maintenance work. KSCE J. Civ. Eng. 2017, 21, 1747–1756. [Google Scholar] [CrossRef]
- Wang, H.; Zhao, J. Development of overweight permit fee using mechanistic-empirical pavement design and life-cycle cost analysis. Transport 2016, 31, 156–166. [Google Scholar] [CrossRef]
- Qiao, Y.; Dave, E.; Parry, T.; Valle, O.; Mi, L.; Ni, G.; Yuan, Z.; Zhu, Y. Life cycle costs analysis of reclaimed asphalt pavement (RAP) under future climate. Sustainability 2019, 11, 5414. [Google Scholar] [CrossRef]
- Guo, F.; Gregory, J.; Kirchain, R. Probabilistic Life-Cycle Cost Analysis of Pavements Based on Simulation Optimization. Transp. Res. Rec. 2019, 2673, 389–396. [Google Scholar] [CrossRef]
- Qiao, Y.; Dawson, A.R.; Parry, T.; Flintsch, G.; Wang, W. Flexible pavements and climate change: A comprehensive review and implicatio. Sustainability 2020, 12, 1057. [Google Scholar] [CrossRef]
- Lee, E.B.; Thomas, D.K.; Alleman, D. Incorporating road user costs into integrated Life-Cycle Cost Analyses for infrastructure sustainability: A case study on Sr-91 corridor improvement project (Ca). Sustainability 2018, 10, 179. [Google Scholar] [CrossRef]
- Ozer, H.; Yang, R.; Al-Qadi, I.L. Quantifying sustainable strategies for the construction of highway pavements in Illinois. Transp. Res. Part D Transp. Environ. 2017, 51, 1–13. [Google Scholar] [CrossRef]
- Esmaeeli, A.N.; Heravi, G. Real Options Approach versus Conventional Approaches to Valuing Highway Projects under Uncertainty. J. Constr. Eng. Manag. 2019, 145, 04019068. [Google Scholar] [CrossRef]
- Wang, H.; Wang, Z. Deterministic and probabilistic life-cycle cost analysis of pavement overlays with different pre-overlay conditions. Road Mater. Pavement Des. 2019, 20, 58–73. [Google Scholar] [CrossRef]
- Plebankiewicz, E.; Meszek, W.; Zima, K.; Wieczorek, D. Probabilistic and fuzzy approaches for estimating the life cycle costs of buildings under conditions of exposure to risk. Sustainability 2020, 12, 226. [Google Scholar] [CrossRef]
- Akbarian, M.; Swei, O.; Kirchain, R.; Gregory, J. Probabilistic characterization of life-cycle agency and user costs case study of Minnesota. Transp. Res. Rec. 2017, 2639, 93–101. [Google Scholar] [CrossRef]
- Bagdatli, M.E.C. Fuzzy Logic–Based Life-Cycle Cost Analysis of Road Pavements. J. Transp. Eng. Part B Pavements 2018, 144, 04018050. [Google Scholar] [CrossRef]
- Asia, F.I.N. Climate and Disaster Resilient Transport System and Infrastructure Development for Nepal. 2015. Available online: https://www.uncrd.or.jp/content/documents/3381Background%20Paper%20-EST%20Plenary%20Session%202%20(No.%202).pdf (accessed on 15 December 2021).
- Muench, S.T.; Anderson, J.L.; Hall, M.; Muench, S.T.; Anderson, J.L. Final Technical Report Greenroads: A Sustainability Performance Metric for Roadway Design and Construction by University of Washington and a Report Prepared for Transportation Northwest (TransNow) University of Washington DTRT07-G-0010 None. 2009. Available online: http://depts.washington.edu/trac/bulkdisk/pdf/725.1.pdf (accessed on 15 December 2021).
- Thongram, S.; Rajbongshi, P. Reliability Based Deterministic Design Approach in Asphalt Pavements. J. Innov. Res. Sci. Eng. Tech. 2016, 3092–3097. [Google Scholar] [CrossRef]





| Inclusion and Exclusion | Criteria | Details | Justification |
|---|---|---|---|
| Exclusion | Search Engine results | Rigid pavement | Has different characteristics and performance |
| Less related | Do not provide detailed information specific to the study | ||
| Non-relevant | Do not provide relevant information specific to the study | ||
| Inclusion | More related | Articles with sustainable, resilience, LCA and LCCA frameworks, probabilistic LCA, and probabilistic LCCA | |
| Partially related | Articles with sustainability definition, resilience definition, sustainability indicators, metric tools, and pavement environmental impacts |
| Framework | Performance Model | Stressor | Resilience Metrics | Resilience Additive Material | References |
|---|---|---|---|---|---|
| Rest periods recovery | Recurrent Neural networks | Freeze-thaw cycles | Recovery | Bioretention | [55] |
| Resilience properties and triangle | Moisture damage | - | Robustness, redundancy, resourcefulness, and rapidity to recovery | Anti-stripping | [12] |
| Asset-based and scenario-based | - | - | Recovery index and lifetime climate sensitivity | - | [13] |
| Potential Environmental Impacts | Uncertainty Consideration | Impact Reduction | References |
|---|---|---|---|
| CO2 emissions, greenhouse gas emissions, lead emissions and zinc emissions, depletion of minerals and fossil fuels, depletion of the ozone layer, global warming, acidification, photo-oxidant formation, human toxicity, eco-toxicity, and eutrophication | Monte Carlo analysis | using permeable pavements | [64] |
| Non-carcinogenic effect, aquatic ecotoxicity, and terrestrial ecotoxicity | Polynomial regression models | WMA-RAP mixtures | [73] |
| CO and SO2 | Probabilistic LCA | RAP | [74] |
| Energy consumption in asphalt mixture production | Aggregated data quality indicator | WMA, RAP | [75] |
| CH4 and N2O | Bayesian analysis of parameter | Nano-modified bitumen | [60] |
| Abiotic Resource Depletion Human Toxicity | - | warm-mix crumb rubber-modified asphalt | [36] |
| Cost Considered | Techniques | References |
|---|---|---|
| Agency and user cost | Probabilistic Monte Carlo simulations | [89] |
| Agency and user cost | Fuzzy set theory | [90] |
| Agency cost | Probabilistic Monte Carlo simulations | [82] |
| Framework | Sustainability Tool Category/Indicators | Uncertainty Consideration | Rating Systems and Certification Tools | References |
|---|---|---|---|---|
| LCA, LCCA, PMS | Decision-support tools, rating and certification tools, calculators, and guidelines | Scenario uncertainty, variability in construction materials and methods, parameter uncertainty, and use Monte Carlo analysis | Green LITES, Green roads, I-LAST, INVEST, and STARS | [6] |
| Pavement sustainability | Environmental impact Social impact | [26] | ||
| index Framework | Economic impact |
Publisher’s Note: MDPI stays neutral with regard to jurisdictional claims in published maps and institutional affiliations. |
© 2021 by the authors. Licensee MDPI, Basel, Switzerland. This article is an open access article distributed under the terms and conditions of the Creative Commons Attribution (CC BY) license (https://creativecommons.org/licenses/by/4.0/).
Share and Cite
Asres, E.; Ghebrab, T.; Ekwaro-Osire, S. Framework for Design of Sustainable Flexible Pavement. Infrastructures 2022, 7, 6. https://doi.org/10.3390/infrastructures7010006
Asres E, Ghebrab T, Ekwaro-Osire S. Framework for Design of Sustainable Flexible Pavement. Infrastructures. 2022; 7(1):6. https://doi.org/10.3390/infrastructures7010006
Chicago/Turabian StyleAsres, Enyew, Tewodros Ghebrab, and Stephen Ekwaro-Osire. 2022. "Framework for Design of Sustainable Flexible Pavement" Infrastructures 7, no. 1: 6. https://doi.org/10.3390/infrastructures7010006
APA StyleAsres, E., Ghebrab, T., & Ekwaro-Osire, S. (2022). Framework for Design of Sustainable Flexible Pavement. Infrastructures, 7(1), 6. https://doi.org/10.3390/infrastructures7010006

