Abstract
The Belt and Road Initiative’s infrastructure development faces significant challenges in understanding and addressing the divergent perceptions between urban and rural populations, particularly regarding high-speed rail projects. This study investigates the behavioral intentions and sustainability perspectives regarding the China–Laos High-Speed Rail Service among Thai people, with particular focus on urban–rural differences. While the China–Laos railway became operational in December 2021, it is important to note that the high-speed rail extension into Thailand is not yet in operation and remains in the planning and development stage. Using survey data from 2866 respondents (1301 urban and 1565 rural) across 22 Thai provinces, this study employs structural equation modeling to examine relationships between perceived benefits, service quality, cultural factors, emotional aspects, and behavioral intentions. The findings reveal significant urban–rural disparities in infrastructure acceptance patterns. Urban residents demonstrate stronger relationships between perceived benefits and attitudes (β = 0.260) compared to rural residents (β = 0.170), while rural populations show substantially stronger responses to cultural factors (β = 0.365 vs. β = 0.309). Service quality more strongly influences behavioral intentions in rural areas (β = 0.154 vs. β = 0.138), suggesting varying priorities across geographical contexts. The study recommends implementing differentiated development strategies that address these urban–rural differences, including culturally sensitive rural engagement approaches and comprehensive service quality management systems. This research contributes to infrastructure development literature by empirically validating spatial heterogeneity in acceptance factors, extending theoretical frameworks on sustainability perceptions, and providing evidence-based guidance for managing urban–rural disparities in major infrastructure projects.
1. Introduction
1.1. Research Background
The Belt and Road Initiative (BRI), launched by China in 2013, represents one of the most ambitious infrastructure and development projects in modern history, fundamentally reshaping regional economic integration across Asia [1]. As a transformative force in the region, the BRI aims to enhance connectivity through extensive land and maritime networks, fostering trade relationships and infrastructure development among participating nations [2,3,4]. In Southeast Asia particularly, the initiative has emerged as a crucial platform for economic cooperation, with the region serving as a key node connecting the land-based Silk Road Economic Belt and the 21st Century Maritime Silk Road [5]. The initiative’s significance is evidenced by its substantial impact on regional economic growth, with BRI projects accounting for more than 30% of global GDP and engaging over 140 countries in enhanced trade and investment flows [6,7]. The strategic importance of the BRI in Southeast Asia is further underscored by its role in facilitating infrastructure development, promoting industrial transformation, and strengthening financial integration among participating nations, ultimately contributing to the region’s comprehensive economic development [8,9,10].
As a strategically positioned nation in Southeast Asia, Thailand plays a pivotal role in the Belt and Road Initiative, particularly through its participation in key infrastructure projects such as the China–Thailand Railway connectivity initiative [8]. Thailand’s engagement with the BRI reflects a careful balance of economic opportunity and strategic considerations, as the country adopts a “hedging with cooperating” approach to maximize benefits while managing potential risks [11]. The economic implications of Thailand’s participation in the BRI are substantial, with potential benefits including enhanced trade connectivity, increased foreign direct investment, and improved infrastructure development [12,13]. Research indicates that BRI-related investments have significantly influenced Thailand’s economic landscape, particularly in areas of transportation infrastructure, industrial development, and cross-border trade facilitation [14]. Furthermore, Thailand’s position as a crucial link in the China–Indochina Peninsula Economic Corridor presents opportunities for the country to serve as a regional economic hub, potentially transforming its role in regional supply chains and trade networks [9]. However, the realization of these economic benefits depends significantly on Thailand’s ability to effectively implement BRI projects while maintaining alignment with its national development objectives [6].
The China–Laos Railway project, a significant milestone in BRI implementation, commenced operations in December 2021, marking a transformative development in regional connectivity that holds substantial implications for Thailand’s economic prospects [15]. This high-speed rail connection has effectively reduced travel time between China and Laos, creating new opportunities for enhanced trade flows and economic cooperation that could extend into Thailand [9,16]. Research indicates that the railway project has already demonstrated positive effects on regional economic integration, with significant improvements in trade efficiency and logistics connectivity [17]. For Thailand, the China–Laos railway presents both opportunities and challenges—while it offers potential benefits through improved connectivity and reduced transportation costs, it also necessitates substantial infrastructure development to fully integrate with this new regional transport network [16]. Studies show that Thai stakeholders perceive the railway project as a catalyst for economic growth, particularly in areas such as tourism, cross-border trade, and investment opportunities, though concerns exist regarding the need for significant domestic infrastructure development to maximize these benefits [11,13,16]. The project’s success has also intensified discussions about Thailand’s own high-speed rail development plans, particularly the proposed connection from Bangkok to Nong Khai, which would complete the regional rail network linking China, Laos, and Thailand [18].
Analysis of Thailand’s demographic data reveals significant urban–rural disparities that have important implications for BRI infrastructure development. Research indicates marked differences between urban and rural populations in terms of economic opportunities, education levels, and access to infrastructure, with urban areas showing notably higher development indicators [19]. The data demonstrate that while 46.4% of urban residents hold bachelor’s degrees, only 33.4% of rural residents have achieved the same educational level, highlighting a substantial educational disparity that could affect the distribution of BRI-related economic benefits [20]. Furthermore, income distribution patterns show that 31.4% of urban households earn more than 20,000 THB monthly, compared to only 22.9% of rural households, underscoring the economic divide that infrastructure projects must address [21]. Transportation infrastructure accessibility also varies significantly, with 73.6% of urban residents having access to private vehicles compared to 76.9% in rural areas, suggesting different mobility patterns and needs across regions [22]. These disparities are particularly relevant to BRI infrastructure projects, as they highlight the need for balanced development approaches that can help bridge the urban–rural divide while ensuring equitable distribution of economic benefits across all regions [19,23,24].
1.2. Problem Statement
Despite extensive research on the Belt and Road Initiative’s economic implications, a significant knowledge gap exists in understanding the divergent perceptions of high-speed rail infrastructure between urban and rural populations in Thailand. While Li et al. [25] have examined how firms strategically respond to BRI initiatives, highlighting the importance of stakeholder perceptions, there remains limited research specifically addressing the urban–rural divide in infrastructure acceptance. Nokkaew et al. [26] emphasize that cultural and emotional factors significantly impact regional cooperation and development sustainability, yet the variation in these factors across urban and rural contexts remains understudied. The existing literature predominantly focuses on broad economic impacts [9] or general stakeholder attitudes [27], without sufficiently examining the nuanced differences in how urban and rural communities perceive and potentially benefit from high-speed rail infrastructure. Ali et al. [21] note that while environmental implications and social acceptance of BRI projects have been studied, the specific urban–rural dynamics in infrastructure perception require further investigation. This understanding is crucial as Foggin et al. [20] demonstrate that perceived benefits and emotional connections significantly influence stakeholder acceptance, suggesting that different approaches may be necessary for engaging urban and rural populations in infrastructure development initiatives.
The sustainability implications of major infrastructure projects under the Belt and Road Initiative demand careful consideration, particularly as they relate to environmental and social impacts across diverse geographical regions. Research by Ali et al. [21] emphasizes that infrastructure development, while crucial for economic growth, must be balanced with environmental protection and social sustainability to ensure long-term viability. This is particularly relevant in the context of high-speed rail projects, where Qin et al. [19] demonstrate that environmental considerations and sustainable development practices significantly influence project outcomes and public acceptance. Champahom et al. [9] further highlight that social acceptance of BRI projects is intrinsically linked to their perceived sustainability benefits, including reduced carbon emissions and improved environmental outcomes. The need for sustainable infrastructure development becomes even more critical when considering that Wang et al. [17] found positive correlations between perceived service quality and long-term project viability. Moreover, Ullah et al. [28] emphasize that socioeconomic determinants significantly impact sustainable development perceptions, suggesting that infrastructure projects must incorporate comprehensive sustainability frameworks that address both environmental concerns and social equity. This multifaceted approach to sustainability is essential for ensuring that major infrastructure developments contribute positively to both immediate economic objectives and long-term development goals while minimizing potential negative impacts on local communities and ecosystems.
Understanding behavioral intentions regarding infrastructure utilization is crucial for the successful implementation and operation of major transportation projects like the China–Laos High-Speed Railway. Research by Yu et al. [22] demonstrates that subjective norms and perceived behavioral control significantly influence participation intentions in infrastructure projects, making it essential to understand these factors during the planning and implementation phases. Li et al. [25] further emphasize that stakeholder perceptions and behavioral intentions are key determinants of project success, particularly in the context of large-scale infrastructure investments. The importance of studying behavioral intentions is underscored by findings from Punyaratabandhu et al. [11], which reveal strong relationships between cultural factors, emotional connections, and behavioral intentions in Thailand’s perception of BRI projects. Additionally, Foggin et al. [20] highlight that perceived benefits and emotional connections to infrastructure projects significantly influence stakeholder acceptance and subsequent utilization patterns. Jin et al. [29] reinforce this understanding by demonstrating that cultural and emotional factors play pivotal roles in shaping sustainability perceptions, attitudes, and behavioral intentions toward BRI projects. This comprehensive understanding of behavioral intentions becomes particularly relevant when considering that infrastructure utilization patterns directly impact project viability and long-term economic benefits, making it imperative to incorporate these insights into project planning and implementation strategies.
This research aims to develop strategic policy recommendations for Thailand’s transportation infrastructure development, drawing valuable insights from the China–Laos railway experience while paying particular attention to urban–rural dynamics. The study’s primary objective is to investigate the varying perceptions and behavioral intentions toward high-speed rail infrastructure between urban and rural populations, addressing a critical gap in the current understanding of infrastructure development impacts. Through comprehensive analysis of stakeholder attitudes and regional disparities, this research seeks to inform the development of integrated infrastructure policies that ensure seamless connectivity between urban centers and rural areas while maximizing economic benefits across different regions [19,30,31].
A key focus of this study is to examine how Thailand can effectively manage social impacts across diverse communities while preserving local cultural heritage and ensuring equitable benefit distribution between urban and rural areas [32,33]. This research also aims to contribute to the development of comprehensive environmental sustainability frameworks for high-speed rail infrastructure, addressing growing concerns about environmental protection and sustainable development practices in major infrastructure projects [34]. Furthermore, the study seeks to identify opportunities for skills development and employment generation in both urban and rural areas, recognizing the importance of local expertise in high-speed rail operations and maintenance [35].
The significance of this research lies in its potential to inform evidence-based policymaking for Thailand’s transportation infrastructure development. By understanding the nuanced differences in urban and rural perceptions and needs, policymakers can better design and implement infrastructure projects that serve all communities effectively [36,37]. Additionally, the research’s focus on sustainability and social impact management will contribute to developing more resilient and inclusive infrastructure development strategies, ultimately supporting Thailand’s long-term economic growth while ensuring environmental protection and social equity [13,26,38]. This comprehensive approach to infrastructure development research is particularly timely as Thailand considers major investments in high-speed rail connectivity, making the findings valuable for both immediate policy decisions and long-term strategic planning.
This research is structured as follows: Section 2 presents a comprehensive literature review of the Belt and Road Initiative in Southeast Asia, transportation infrastructure development, and the theoretical frameworks underpinning this study. Section 3 details the research methodology, including research design, data collection procedures, and analysis methods. Section 4 presents the empirical results of the structural equation modeling, highlighting urban–rural disparities in infrastructure acceptance. Section 5 discusses the theoretical and practical implications of the findings, including policy recommendations for implementing high-speed rail infrastructure. Finally, Section 6 concludes with a summary of key findings, limitations, and directions for future research.
2. Literature Review
2.1. Belt and Road Initiative in Southeast Asia
The Belt and Road Initiative’s historical development in Southeast Asia marks a significant transformation in regional economic cooperation since its inception in 2013. Li et al. [25] note that the BRI emerged as China’s response to changing global economic dynamics, particularly focused on reviving ancient trade routes while creating new platforms for international cooperation. The initiative’s evolution in Southeast Asia has been characterized by a gradual expansion from basic infrastructure projects to more comprehensive development programs, incorporating elements of cultural exchange, technological cooperation, and financial integration [39]. This developmental trajectory reflects China’s strategic approach to regional engagement, moving beyond traditional infrastructure investments to establish more profound economic and diplomatic relationships with Southeast Asian nations.
Regional connectivity initiatives under the BRI framework have fundamentally reshaped Southeast Asia’s infrastructure landscape. Bouraima et al. [40] demonstrate that railway infrastructure development has significantly impacted economic growth in BRI countries, creating new channels for trade and investment. The initiative has intensified urban dynamics, particularly in secondary cities, by leveraging Chinese investments for local internationalization strategies [2]. These connectivity projects extend beyond physical infrastructure to include digital connectivity, energy networks, and maritime routes, forming a comprehensive web of regional integration. The China–Indochina Peninsula Economic Corridor, in particular, has emerged as a crucial component of regional connectivity, linking southern China with Southeast Asian nations through a network of rail, road, and port infrastructure [21,28].
The economic and social impacts of BRI projects in Southeast Asia have been both substantial and multifaceted. Research by Zhou et al. [5] indicates that cultural factors and perceived benefits significantly influence cooperation intentions among participating nations, suggesting a deep interweaving of economic and social outcomes. Infrastructure development under BRI has catalyzed economic growth through increased trade flows, improved market access, and enhanced regional production networks. However, these developments have also brought social challenges, including concerns about environmental sustainability, cultural preservation, and equitable benefit distribution [40,41]. The initiative has particularly impacted local communities through changes in employment patterns, urbanization trends, and social mobility, while simultaneously creating new opportunities for cultural exchange and regional cooperation [21]. These impacts underscore the need for careful consideration of both economic benefits and social consequences in BRI project implementation.
2.2. Transportation Infrastructure Development and Theoretical Framework
High-speed rail development in ASEAN has emerged as a critical component of regional transportation infrastructure modernization, with several countries actively pursuing ambitious rail projects. Wang et al. [31] demonstrate that railway infrastructure investments have shown positive correlations with economic growth across BRI countries, particularly in enhancing regional connectivity and trade facilitation. The successful implementation of the China–Laos Railway project represents a significant milestone in ASEAN’s high-speed rail development, establishing new standards for cross-border rail connectivity and operational efficiency [34,42]. This development has catalyzed further interest in high-speed rail projects across the region, with countries like Thailand, Malaysia, and Indonesia pursuing their own rail infrastructure initiatives to enhance both domestic and international connectivity [22].
The urban–rural infrastructure gap presents a significant challenge in transportation development across ASEAN nations. Research by Ullah et al. [35] indicates substantial disparities in infrastructure access and quality between urban centers and rural areas, affecting economic opportunities and social mobility. These disparities are particularly evident in transportation infrastructure, where urban areas typically enjoy superior connectivity and more diverse transportation options compared to rural regions. The data reveal that while urban areas benefit from integrated transportation networks and modern infrastructure, rural communities often face limited access to efficient transportation systems, creating barriers to economic participation and social integration [20]. This infrastructure gap not only affects daily mobility but also influences broader patterns of economic development and social equity across regions.
Sustainability considerations have become increasingly central to transportation infrastructure development in the ASEAN region. Li et al. [25] emphasize that modern infrastructure projects must balance economic objectives with environmental protection and social responsibility. Environmental impact assessments, carbon emission reduction strategies, and green technology adoption have become integral components of transportation project planning and implementation. Jin et al. [29] highlight that successful infrastructure projects increasingly incorporate sustainability metrics into their design and operational parameters, considering factors such as energy efficiency, environmental preservation, and climate resilience. These sustainability considerations extend beyond environmental aspects to include social sustainability measures, ensuring that transportation infrastructure development contributes positively to community well-being while minimizing negative impacts on local ecosystems and cultural heritage [14,43].
The Theory of Planned Behavior (TPB) provides a robust theoretical foundation for understanding individual decision-making processes regarding transportation infrastructure utilization. Pan [44] demonstrates that TPB effectively explains how attitudes, subjective norms, and perceived behavioral control influence intentions to use high-speed rail services. The theory’s application in transportation infrastructure studies has been particularly valuable, as it helps explain the complex interplay between personal attitudes, social influences, and perceived ease of use in determining infrastructure adoption patterns. Hou et al. [45] further validate this theoretical framework by showing how subjective norms and perceived behavioral control significantly impact adoption decisions for new infrastructure projects. Within the context of the Belt and Road Initiative, TPB has proven especially relevant as it captures the multifaceted nature of user acceptance, considering not only individual preferences but also broader social and cultural influences that shape behavioral intentions. This theoretical framework becomes particularly pertinent when examining the urban–rural divide in infrastructure acceptance, as it provides a structured approach to understanding how different demographic groups form their intentions to utilize new transportation infrastructure based on their unique contextual factors and perceived constraints.
The Technology Acceptance Model (TAM) provides essential insights into how individuals evaluate and adopt new transportation infrastructure, particularly in the context of high-speed rail systems. Research demonstrates that perceived usefulness and perceived ease of use, the core constructs of TAM, significantly influence acceptance of new transportation technologies [12,46]. This theoretical framework helps explain why certain populations may be more receptive to new infrastructure projects, with Wang et al. [17] and Wang et al. [31] finding that perceived service quality and user-friendliness strongly correlate with adoption intentions. In the context of the Belt and Road Initiative, TAM has proven particularly valuable for understanding the technological barriers and facilitators that influence infrastructure acceptance across different demographic groups. The model’s application reveals that perceived benefits and service quality significantly influence acceptance and adoption patterns [47]. Moreover, studies indicate that successful infrastructure implementation requires careful attention to both the functional aspects of the technology and users’ perceptions of its accessibility, suggesting that TAM provides crucial insights for designing user-centric transportation systems that meet the needs of diverse populations [48].
Sustainability perception theories provide critical frameworks for understanding how different stakeholders conceptualize and evaluate the environmental and social impacts of infrastructure projects. Pan [44] demonstrates that sustainability perceptions significantly influence stakeholder acceptance of major infrastructure initiatives, particularly in environmentally sensitive regions. These theoretical frameworks emphasize the interconnected nature of environmental, social, and economic sustainability, with Ali et al. [21] showing that perceived sustainability benefits play a crucial role in shaping public attitudes toward infrastructure development. The application of sustainability perception theories to transportation infrastructure reveals that environmental considerations increasingly influence project acceptance and utilization intentions, particularly as communities become more environmentally conscious [49]. Studies indicate that effective infrastructure development requires alignment with local sustainability values and expectations, as Ullah et al. [35] demonstrate that perceived sustainability significantly impacts behavioral intentions and attitudes toward development projects. This theoretical perspective becomes particularly relevant when examining urban–rural differences in sustainability perceptions, as different communities may prioritize various aspects of sustainability based on their specific environmental, social, and economic contexts [19,23].
Cultural and emotional dimensions play a pivotal role in shaping infrastructure acceptance, particularly in the context of large-scale transportation projects. Limpasirisuwan et al. [50] demonstrate that cultural factors significantly impact regional cooperation and development sustainability, highlighting how local cultural values and traditions influence community responses to infrastructure initiatives. Research indicates that emotional connections to existing infrastructure and traditional transportation methods can substantially affect acceptance of new systems, with Nokkaew et al. [26] revealing strong correlations between cultural factors, emotional connections, and behavioral intentions in Thailand’s perception of BRI projects. These emotional and cultural aspects become particularly salient when examining cross-border infrastructure projects, as Kuik et al. [18] illustrate that cultural factors and perceived benefits significantly influence cooperation intentions among participating nations. Furthermore, studies by Nokkaew et al. [51] emphasize that successful infrastructure implementation requires careful consideration of emotional connections and cultural sensitivities, particularly in managing stakeholder acceptance across diverse communities. This understanding of cultural and emotional factors becomes especially critical when addressing urban–rural disparities, as different communities may harbor distinct cultural values and emotional attachments that significantly influence their acceptance of new infrastructure developments.
Beyond the Asian context, studies of HSR in other regions offer valuable insights on regional differences and social acceptance. Dobruszkes et al. [52] analyzed social attributes of HSR passengers globally and found that HSR users are predominantly from higher-income and higher educational backgrounds, highlighting potential social inequalities in HSR accessibility. This research demonstrated that socioeconomic indicators (income, occupational group, and education) show sharper differentiation in HSR use than demographic factors like gender and age, suggesting that ‘greener’ transport infrastructure may not equally benefit all population segments. Such findings are particularly relevant when considering urban–rural disparities in Thailand, where socioeconomic differences between regions could influence HSR adoption.
In methodological terms, Ortega et al. [53] emphasized that assessments of HSR’s territorial impacts are sensitive to how spatial units are defined and analyzed. Their research on the Galician HSR corridor demonstrated that accessibility distributions appear more polarized when using vector-based systems compared to raster-based approaches, and that the scale of analysis significantly influences conclusions about regional equity. These considerations inform our approach to examining urban–rural differences in Thailand, emphasizing the importance of carefully defined geographical contexts when assessing infrastructure acceptance patterns.
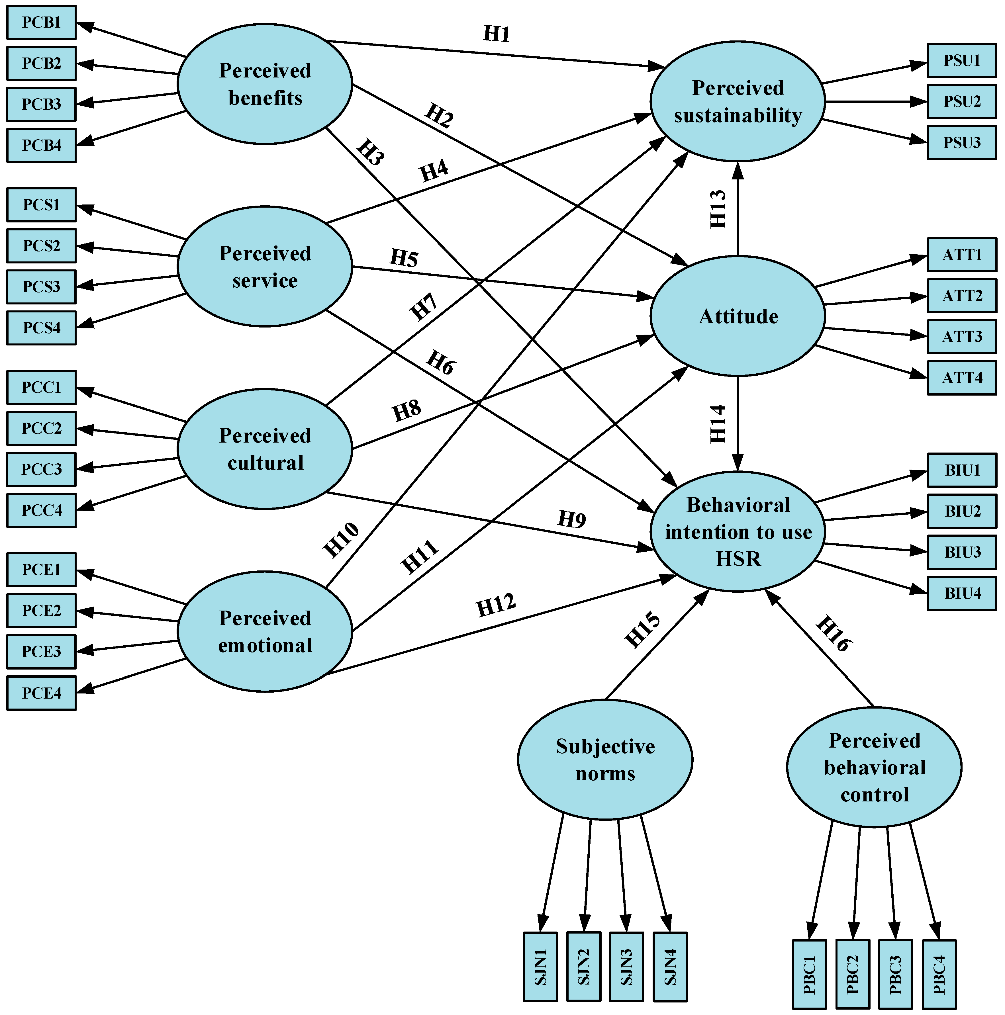
2.3. Hypothesis Formulation
Based on an extensive literature review and theoretical frameworks, this study proposes sixteen detailed hypotheses examining the relationships between various factors influencing the acceptance and utilization of the China–Laos Semi-High-Speed Rail Service (Table 1):
Table 1.
Research summary and supported hypothesis.
The first set of hypotheses (H1–H3) addresses the impact of perceived benefits on key outcome variables. These hypotheses propose that higher perceived benefits positively influence sustainability perceptions (H1), attitudes (H2), and behavioral intentions (H3) toward the rail service. Similarly, hypotheses H4–H6 examine how perceived service quality affects these same outcome variables, suggesting positive relationships with sustainability perceptions (H4), attitudes (H5), and behavioral intentions (H6).
Cultural and emotional factors form the foundation of hypotheses H7–H12. We propose that perceived cultural alignment positively influences sustainability perceptions (H7), attitudes (H8), and behavioral intentions (H9). In parallel, hypotheses H10–H12 suggest that emotional connections positively affect sustainability perceptions (H10), attitudes (H11), and behavioral intentions (H12).
The final set of hypotheses addresses relationships between endogenous variables and behavioral factors. Hypotheses H13 and H14 propose that positive attitudes toward the rail service positively influence both sustainability perceptions and behavioral intentions, respectively. Finally, consistent with the Theory of Planned Behavior, hypotheses H15 and H16 suggest that subjective norms and perceived behavioral control positively affect behavioral intentions.
These hypothesized relationships, visualized in Figure 1, represent our conceptual framework illustrating how perceived benefits, service quality, cultural factors, and emotional aspects collectively influence sustainability perceptions, attitudes, and behavioral intentions toward the China–Laos High-Speed Rail Service.
Figure 1.
Conceptual frameworks and hypotheses.
3. Research Methodology
3.1. Research Design
The research design is structured around a comprehensive conceptual framework that integrates multiple theoretical perspectives to examine behavioral intentions toward the China–Laos Semi-High-Speed Rail Service. This framework synthesizes key constructs from the Theory of Planned Behavior, Technology Acceptance Model, and sustainability perception theories, as validated by previous research [46,54]. The model incorporates four primary independent variables: perceived benefits, perceived service quality, perceived cultural factors, and perceived emotional aspects, following the approach established by Li et al. [25] in examining infrastructure acceptance. The framework also considers three dependent variables: perceived sustainability, attitudes, and behavioral intentions, building on research by Champahom et al. [48] that demonstrates the interconnected nature of these outcomes in infrastructure projects. Additionally, the model includes subjective norms and perceived behavioral control as direct determinants of behavioral intentions, supported by findings from Punyaratabandhu et al. [11] regarding their significance in infrastructure adoption decisions.
The study employs established measurement scales adapted from previous research to ensure reliability and validity. Perceived benefits are measured using a four-item scale assessing economic, social, and developmental advantages, based on metrics developed by Cheng and Huang [55]. Perceived service quality is evaluated through a four-item scale examining reliability, efficiency, comfort, and convenience aspects of the rail service, drawing from measurement approaches validated by Kuo and Tang [56]. Cultural factors are assessed using a four-item scale measuring cultural alignment, preservation, and exchange opportunities, building on measurement frameworks established by Zhou et al. [5]. Emotional aspects are measured through a four-item scale evaluating emotional connections, personal significance, and anticipated experiences, following measurement approaches validated by Nokkaew et al. [26].
The dependent variables are similarly measured using established scales. Perceived sustainability is assessed through a three-item scale examining environmental, social, and economic sustainability perceptions. Attitudes are measured using a four-item scale evaluating overall positive or negative dispositions toward the rail service. Behavioral intentions are measured through a four-item scale assessing likelihood of use and recommendation intentions. All items are measured using a 7-point Likert scale ranging from “strongly disagree” to “strongly agree”, following standard practice in transportation infrastructure research [9,36,57]. These measurement approaches ensure comprehensive coverage of all theoretical constructs while maintaining methodological rigor and comparability with existing research (Table A1).
3.2. Data Collection
The study employs a stratified random sampling approach encompassing 22 provinces across Thailand, ensuring comprehensive coverage of both urban and rural populations. The initial sample size of 3173 respondents was determined using statistical power analysis to ensure adequate representation. After data cleaning, a total of 2866 valid responses were obtained, comprising 1301 respondents from urban areas and 1565 from rural regions. The sampling framework strategically covers Bangkok metropolitan area and provinces across different regions including Chiang Rai, Nan, Loei, Nakhon Ratchasima, Chonburi, Sakaeo, Chachoengsao, Saraburi, Uttaradit, Phetchabun, Phitsanulok, Phichit, Chaiyaphum, Buriram, Surin, Yasothon, Udon Thani, and Nong Khai. In each province, urban responses were collected from central business districts while rural responses were gathered from areas outside these districts. This balanced geographical approach enables robust comparative analysis between urban and rural perspectives.
The survey instrument was developed through a rigorous three-phase process to ensure validity and reliability. The initial phase involved comprehensive review of existing literature and adaptation of validated scales from previous studies. The questionnaire incorporates multiple constructs measuring perceived benefits, service quality, cultural factors, and emotional aspects, using standardized 7-point Likert scales. The instrument underwent expert validation with transportation infrastructure specialists and academicians to ensure content validity. The final survey instrument was refined through pilot testing with 50 respondents from both urban and rural areas, leading to adjustments in question wording and sequence to enhance clarity and cultural appropriateness. Translation and back-translation procedures were employed to ensure linguistic equivalence between Thai and English versions. The finalized survey questionnaire consisted of two main sections: (1) demographic questions capturing gender, age, marital status, education, occupation, income, and transportation modes used (Table 2); and (2) measurement items for the nine constructs of the research model, comprising 31 statements rated on a 7-point Likert scale. The complete measurement items and their statistical properties are presented in Table 3.
Table 2.
Demographic data.
Table 3.
Questionnaire items and statistical summary.
The data collection process was conducted over a six-month period through face-to-face interviews using structured questionnaires. The interviews were carried out by trained assistant researchers who followed standardized data collection procedures to ensure consistency and data quality across all provinces. The process employed a systematic approach to reach respondents across different demographic groups, with particular attention to achieving balanced representation between urban and rural populations. Quality control measures included regular monitoring of interview procedures, verification of completed questionnaires, and follow-up checks for incomplete or inconsistent responses. The assistant researchers received comprehensive training on proper interview techniques, ethical considerations, and data quality standards before beginning the fieldwork.
The study was conducted under formal ethical approval from the Human Research Ethics Committee of Suranaree University of Technology (COE No.7/2567, Project Code: EC-67-11), granted on 30 January 2024. The ethics review covered the research protocol, participant information sheets, questionnaire, investigator credentials, and ethics training certifications. The data collection team was organized hierarchically, with the principal investigator overseeing four regional supervisors responsible for designated geographical zones. Each supervisor coordinated 5–6 trained assistant researchers who conducted the face-to-face interviews. All team members received comprehensive training on ethical interview practices, consent procedures, and standardized data collection protocols before fieldwork commenced. Weekly coordination meetings were held to address challenges, ensure consistency, and monitor progress across all study sites.
3.3. Analysis Methods
The statistical analysis followed a comprehensive approach to model development and testing through a systematic process. The measurement model specification incorporated nine constructs based on the Theory of Planned Behavior (TPB), Technology Acceptance Model (TAM), and sustainability perception theories. These constructs included perceived benefits (4 items), perceived service quality (4 items), perceived cultural factors (4 items), perceived emotional aspects (4 items), attitudes (4 items), subjective norms (4 items), perceived behavioral control (4 items), perceived sustainability (3 items), and behavioral intentions (4 items).
The structural equation modeling (SEM) analysis examined relationships between four exogenous variables (perceived benefits, perceived service, perceived cultural factors, emotional aspects) and three endogenous variables (perceived sustainability, attitude, behavioral intention), plus two moderating variables (subjective norms, perceived behavioral control). The model specified sixteen hypothesized relationships, with direct paths from perceived benefits (H1–H3), perceived service (H4–H6), perceived cultural factors (H7–H9), and emotional aspects (H10–H12) to perceived sustainability, attitude, and behavioral intention. Additional paths linked attitude to perceived sustainability (H13) and behavioral intention (H14), with paths from subjective norms (H15) and perceived behavioral control (H16) to behavioral intention.
Data analysis was conducted using Mplus version 7 [58], a specialized software for structural equation modeling that offers robust capabilities for handling complex models with latent variables. The parameter estimation employed maximum likelihood (ML) estimation with robust standard errors to account for potential non-normality in the data. The analysis proceeded through a systematic calibration process: First, descriptive statistics and reliability analyses were performed using SPSS version 26 to examine data distributions and internal consistency. Next, the measurement model calibration involved confirmatory factor analysis (CFA) with iterative refinement based on modification indices, standardized residuals, and theoretical considerations. Items with factor loadings below 0.7 or significant cross-loadings were evaluated for potential removal or modification. The structural model calibration followed, with path coefficients estimated separately for urban and rural samples. A multi-group analysis framework was then implemented to test for structural invariance across populations, employing a two-stage process: (1) simultaneous modeling of both groups with freely estimated parameters (model 3), and (2) constrained factor loadings across groups to test measurement equivalence (model 4). Chi-square difference testing (Δχ²) between these nested models assessed whether parameter constraints significantly worsened model fit, providing evidence regarding urban–rural equivalence. Throughout the calibration process, model adjustments were guided by both statistical criteria and theoretical underpinnings to ensure meaningful parameter estimates.
Model evaluation utilized fit indices including Chi-square/df ratio (threshold < 5.0), Comparative Fit Index (CFI) (>0.90), Tucker–Lewis Index (TLI) (>0.90), Standardized Root Mean Square Residual (SRMR) (<0.08), and Root Mean Squared Error of Approximation (RMSEA) (<0.08). Construct validity assessment examined convergent validity through factor loadings (>0.7), composite reliability (CR > 0.7), and average variance extracted (AVE > 0.5), while discriminant validity compared square root AVE values with inter-construct correlations. This widely used analytical approach follows established methodological procedures detailed in several seminal works [59,60,61].
4. Results
4.1. Descriptive Statistics
The demographic analysis of 2866 respondents revealed distinct characteristics between urban (n = 1301) and rural (n = 1565) populations (Table 2). The gender distribution showed similar patterns across both groups, with females representing a slight majority (urban: 56.6%, rural: 57.3%). Age demographics indicated a predominance of Generation Y (26–43 years) in both areas, though with higher representation in urban (57.7%) compared to rural (51.6%) regions. Educational attainment demonstrated notable urban–rural disparities. Urban areas showed significantly higher rates of bachelor’s degree completion (46.4%) compared to rural areas (33.4%). This educational divide was further reflected in income levels, where 31.4% of urban households earned more than 20,000 THB monthly, compared to 22.9% in rural areas. Occupational distribution highlighted structural differences between urban and rural economies. Private sector employment dominated urban areas (36.7%), while agricultural occupations showed stronger presence in rural regions (21.4%). Transportation preferences remained relatively consistent across both populations, with private vehicle usage being the predominant mode of travel (urban: 73.6%, rural: 76.9%), followed by bus transportation (urban: 15.8%, rural: 14.2%). Marital status patterns also showed regional variations, with rural areas demonstrating higher rates of marriage (51.3% versus 48.5%) and notably higher rates of widowed/divorced/separated status (10.8% versus 4.7%) compared to urban regions.
The comparison of measurement items between urban and rural populations revealed consistent patterns across all constructs, with mean scores generally ranging between 4.6 and 5.2 on a 7-point Likert scale (Table 3). Notably, time-saving benefits (PCB4) received the highest ratings in both urban (M = 5.189) and rural (M = 5.286) populations. The statistical distribution characteristics indicated normality in the data, with skewness values between −0.571 and 0.001 and kurtosis values between −0.846 and 0.689. The reliability measures showed strong internal consistency across all constructs, with Cronbach’s alpha values ranging from 0.825 to 0.922.
4.2. Hypothesis Testing
The validation of the structural model demonstrated strong fit indices across both urban and rural populations (Table 4). For the urban sample, the model achieved satisfactory fit with χ2/df = 3.921, CFI = 0.964, TLI = 0.959, SRMR = 0.067, and RMSEA = 0.047. Similarly, the rural sample exhibited acceptable model fit with χ2/df = 4.926, CFI = 0.959, TLI = 0.953, SRMR = 0.072, and RMSEA = 0.050. These indices consistently met established thresholds, supporting the model’s structural validity.
Table 4.
Model fit indices for invariance test.
The correlation matrix reveals several important patterns in the relationships between constructs across urban and rural populations (Table 5). In urban areas, the strongest correlations are observed between perceived service (PCS) and perceived cultural (PCC) factors (0.759), followed by the relationship between perceived benefits (PCBs) and perceived emotional (PCE) factors (0.722). This suggests that in urban contexts, service quality perceptions are closely tied to cultural considerations, while benefits are strongly linked to emotional connections. For rural populations, the correlation patterns show some notable differences. The strongest correlation exists between perceived service (PCS) and behavioral intention (BIU) (0.725), followed by perceived service (PCS) and perceived emotional (PCE) factors (0.723). This indicates that in rural areas, service quality perceptions are more directly linked to usage intentions, while also maintaining strong connections with emotional factors. The average variance extracted (AVE) values, shown in bold on the diagonal, are all above 0.7 for both populations, indicating good construct validity. This confirms the reliability of the measurement model across both urban and rural contexts.
Table 5.
Construct correlation matrix.
Path analysis revealed significant relationships across all hypothesized pathways for both populations (Table 6). In the urban context (Figure 2), perceived benefits demonstrated strong direct effects on sustainability perceptions (β = 0.308, p < 0.001) and attitudes (β = 0.260, p < 0.001). Cultural factors emerged as particularly influential, showing robust effects on attitudes (β = 0.309, p < 0.001) and behavioral intentions (β = 0.152, p < 0.001). The relationship between attitudes and behavioral intentions proved significant (β = 0.152, p < 0.001), supporting the theoretical framework’s core propositions. Comparative analysis between urban and rural populations revealed notable differences in path strengths and relationship patterns (Figure 3). Rural respondents showed stronger effects of cultural factors on attitudes (β = 0.365, p < 0.001) compared to urban residents (β = 0.309, p < 0.001). However, the impact of perceived benefits on attitudes was stronger in urban areas (β = 0.260, p < 0.001) than rural regions (β = 0.170, p < 0.001). The influence of service quality on behavioral intentions demonstrated consistent effects across both populations (urban: β = 0.138, p < 0.001; rural: β = 0.154, p < 0.001). These findings suggest that while the theoretical model holds for both populations, the strength of relationships varies meaningfully between urban and rural contexts.
Table 6.
Results of hypotheses testing.
Figure 2.
SEM result in urban zones.
Figure 3.
SEM result in rural zones.
The measurement model demonstrated strong reliability and validity across both populations, with all standardized factor loadings exceeding the recommended threshold of 0.7 (Table 7). The most robust indicators were found in the behavioral intention construct, which exhibited the highest composite reliability values (urban: 0.936, rural: 0.927) and strong factor loadings across all indicators (0.869–0.903 in urban areas; 0.855–0.892 in rural areas). Construct validity was confirmed through strong convergent validity indicators (AVE > 0.5) and discriminant validity evidence for all constructs.
Table 7.
Parameters estimation of measurement model.
Analysis of the structural model revealed significant urban–rural disparities exceeding our threshold (Δβ ≥ 0.05) in several key relationships. The most notable differences were observed in the influence of perceived benefits on attitudes (urban β = 0.260, rural β = 0.170, Δβ = 0.090) and the impact of cultural factors on attitudes (rural β = 0.365, urban β = 0.309, Δβ = 0.056). These findings indicate that while urban residents are more responsive to utilitarian aspects of the rail service, rural populations place greater emphasis on cultural considerations. The influence of perceived benefits on sustainability perceptions also showed meaningful disparity (urban β = 0.308, rural β = 0.278, Δβ = 0.030), though slightly below our threshold. Other relationships demonstrated more consistent effects across populations, suggesting core structural similarities despite regional contextual differences.
5. Discussion
5.1. Theoretical Implications
This study makes several significant contributions to the existing literature on infrastructure acceptance and behavioral intentions in the context of cross-border rail projects. The research extends previous work by Li et al. [25] on stakeholder perceptions of Belt and Road Initiative projects by empirically validating the complex relationships between perceived benefits, service quality, and behavioral intentions. The findings demonstrate that perceived benefits significantly influence sustainability perceptions (H1), attitudes (H2), and behavioral intentions (H3) in both urban and rural populations, with notably stronger effects on sustainability perceptions in urban areas (β = 0.308) compared to rural regions (β = 0.278). Similarly, perceived service quality shows significant positive relationships with sustainability perceptions (H4), attitudes (H5), and behavioral intentions (H6), with rural areas demonstrating stronger effects on behavioral intentions (β = 0.154) than urban areas (β = 0.138). These results advance the understanding beyond Wang et al.’s [31] findings by revealing the spatial heterogeneity in how infrastructure benefits and service quality are perceived across different geographical contexts.
Furthermore, this study contributes to the work of Jin et al. [29] by uncovering distinct patterns in how cultural and emotional factors impact sustainability perceptions and behavioral intentions. The research validates that perceived cultural factors significantly influence sustainability perceptions (H7), attitudes (H8), and behavioral intentions (H9), with a notably stronger effect on attitudes in rural areas (β = 0.365) compared to urban regions (β = 0.309). Similarly, the findings confirm that emotional connections play a crucial role in shaping sustainability perceptions (H10), attitudes (H11), and behavioral intentions (H12), with slightly stronger effects on behavioral intentions in rural areas (β = 0.141) than urban areas (β = 0.130). These results extend Zhang et al.’s [34] work by demonstrating how cultural and emotional factors interact differently with infrastructure acceptance across urban–rural divides.
Additionally, this research validates and expands upon Ullah et al.’s [35] findings by confirming the significant relationships between attitudes, sustainability perceptions, and behavioral intentions. The results support that positive attitudes toward the rail service positively influence both sustainability perceptions (H13) and behavioral intentions (H14), while subjective norms (H15) and perceived behavioral control (H16) demonstrate consistent effects on behavioral intentions across both urban and rural populations. These findings provide a more nuanced understanding of how social and personal control factors influence infrastructure acceptance in different geographical contexts [23,62].
This research provides novel insights into the urban–rural dynamics of infrastructure acceptance that extend beyond existing literature. A key finding is the marked difference in how cultural factors influence attitudes between rural and urban populations. While Jin et al. [29] established the importance of cultural factors in infrastructure acceptance, this research reveals that rural residents demonstrate significantly stronger cultural factor effects on attitudes (β = 0.365) compared to their urban counterparts (β = 0.309). This finding suggests that rural communities place greater emphasis on cultural preservation and alignment when evaluating infrastructure projects. Additionally, this study advances the work of Zhang et al. [34] by identifying distinct patterns in how service quality perceptions influence behavioral intentions, with rural areas showing stronger effects (β = 0.154) than urban areas (β = 0.138). This difference may be attributed to rural populations’ heightened sensitivity to service improvements due to historically limited infrastructure access.
Furthermore, the analysis reveals an important asymmetry in how perceived benefits influence attitudes across geographical contexts. Urban residents show a stronger relationship between perceived benefits and attitudes (β = 0.260) compared to rural residents (β = 0.170), suggesting that urban populations may be more attuned to the tangible advantages of high-speed rail infrastructure. This finding builds upon Wang et al.’s [31] research by demonstrating how geographical location moderates the benefit–attitude relationship. The study also identifies previously unexplored differences in sustainability perceptions, with urban areas demonstrating stronger relationships between perceived benefits and sustainability perceptions (β = 0.308) compared to rural areas (β = 0.278). This extends the work of Foggin et al. [20] by highlighting how geographical context influences the way communities evaluate the sustainability implications of major infrastructure projects [12].
The study makes substantial contributions to sustainability perception frameworks in infrastructure development contexts. The empirical validation of Hypothesis 13, which demonstrates a positive relationship between attitudes and perceived sustainability in both urban (β = 0.124) and rural (β = 0.114) populations, extends existing theoretical frameworks by Ali et al. [21] on environmental impact assessment. More importantly, the findings reveal how various factors distinctly influence sustainability perceptions across geographical contexts. The research validates Hypotheses 1, 4, 7, and 10, showing that perceived benefits (H1: urban β = 0.308, rural β = 0.278), service quality (H4: urban β = 0.113, rural β = 0.122), cultural factors (H7: urban β = 0.237, rural β = 0.289), and emotional aspects (H10: urban β = 0.161, rural β = 0.124) all significantly influence sustainability perceptions, though with varying intensities between urban and rural areas. These findings advance the work of Zhang et al. [34] by demonstrating how sustainability perceptions are formed through multiple pathways that vary by geographical context.
The research also expands upon Qin et al.’s [19] sustainability framework by revealing the interconnected nature of sustainability perceptions and behavioral intentions. The findings show that sustainability perceptions are not only influenced by direct factors but also mediated through attitudes, as demonstrated by the significant relationships in Hypotheses 13 and 14 across both urban and rural populations. This multi-pathway approach to sustainability perception provides a more comprehensive understanding of how communities evaluate and respond to infrastructure development’s environmental and social implications. Furthermore, the study builds upon Ullah et al.’s [35] work by demonstrating how cultural and emotional factors (H7–H12) interact with sustainability perceptions differently in urban and rural contexts, suggesting the need for geographically tailored approaches to sustainable infrastructure development [51].
5.2. Policy Recommendations
Based on the empirical findings of urban–rural disparities in infrastructure acceptance, four key policy recommendations are proposed for enhancing the implementation and adoption of high-speed rail services in Thailand. First, differentiated development strategies should be implemented to address the distinct urban–rural perceptions identified in this study. Second, comprehensive service quality management systems must be established to ensure consistent service delivery across geographical contexts. Third, culturally sensitive engagement approaches are needed to maximize acceptance in rural communities. Fourth, sustainable development frameworks should be created to address environmental and social considerations across diverse regional contexts.
The findings regarding the stronger influence of cultural factors on attitudes in rural areas (β = 0.365) compared to urban regions (β = 0.309) (H8) indicate that infrastructure development policies should prioritize cultural preservation and community integration in rural development plans. Policymakers should establish specific provisions for preserving local heritage along the rail corridor, particularly in rural stations where cultural alignment shows stronger effects on acceptance [26,51]. For example, station designs in rural areas should incorporate local architectural elements and cultural motifs, while development plans should include preservation zones for traditional communities. These culturally sensitive approaches would address the significantly higher cultural sensitivity demonstrated by rural populations in the structural model.
The significant impact of service quality on behavioral intentions, particularly in rural areas (β = 0.154 vs. urban β = 0.138) (H6), suggests that policies should establish comprehensive service standards while ensuring adequate resources for implementation across all regions [38,63]. A standardized service quality monitoring system with region-specific performance metrics, minimum service frequency requirements for rural stations, and maintenance schedules that account for regional characteristics are recommended. These measures would address the heightened service quality sensitivity observed in rural populations, ensuring that service delivery meets the expectations that significantly influence adoption intentions in these areas.
The research demonstrates that perceived benefits more strongly influence attitudes in urban areas (β = 0.260) compared to rural regions (β = 0.170) (H2), indicating that differentiated communication strategies are necessary [25,31]. In urban areas, infrastructure development messaging should emphasize tangible benefits such as time savings and economic opportunities, aligning with the utilitarian focus indicated by the data. Conversely, rural communication should highlight community integration and cultural preservation benefits. This differentiated approach acknowledges the distinct value propositions that motivate infrastructure acceptance across geographical contexts, as revealed by the structural equation modeling.
The findings related to sustainability perceptions suggest implementing a multi-faceted sustainability framework that addresses environmental and social dimensions of infrastructure development [21,34]. Given the relationship between perceived benefits and sustainability perceptions in urban areas (β = 0.308) (H1), policies should emphasize transparent communication of sustainability initiatives through establishing reporting requirements, developing green station certification programs, and creating community benefit agreements. These recommendations acknowledge the complex relationship between sustainability perceptions and infrastructure acceptance revealed in the structural model, particularly the urban–rural variations in how environmental and social sustainability is conceptualized.
The consistent influence of subjective norms (urban: β = 0.145, rural: β = 0.144) and perceived behavioral control (urban: β = 0.150, rural: β = 0.148) (H16) on behavioral intentions indicates that policies should focus on building community support systems and reducing barriers to infrastructure access [22,44]. Developing community liaison programs, establishing local transportation committees, and implementing inclusive pricing strategies are recommended. Specific initiatives should include creating multi-lingual information services, offering special fare programs for regular commuters and vulnerable groups, and developing integrated local transport networks to improve station accessibility, thereby addressing the psychological factors that the model identified as consistent determinants of behavioral intentions across geographical contexts.
For implementation, a phased approach based on the findings regarding urban–rural differences is recommended [24,64]. The strong influence of perceived benefits on urban attitudes (β = 0.260) (H2) suggests beginning with comprehensive awareness campaigns in metropolitan areas that emphasize economic advantages and time-saving benefits. These campaigns should then be adapted for rural areas, emphasizing cultural preservation and community integration to address the stronger impact of cultural factors (β = 0.365) identified. This implementation strategy directly addresses the geographical disparities in infrastructure acceptance mechanisms revealed by the structural equation modeling, maximizing adoption potential across diverse regional contexts.
6. Conclusions
This research addresses a critical gap in understanding the urban–rural disparities in infrastructure acceptance, particularly in the context of the Belt and Road Initiative’s high-speed rail projects in Thailand. While previous studies have examined general infrastructure acceptance factors, limited attention has been paid to how these factors vary between urban and rural populations, potentially affecting project success and sustainable development. The study aimed to investigate behavioral intentions and sustainability perspectives regarding the China–Laos High-Speed Rail Service among Thai people, with particular focus on urban–rural differences. Data collection involved face-to-face interviews with 3173 respondents across 22 provinces in Thailand, conducted by trained assistant researchers under a Human Research Ethics Committee protocol. After data cleaning, 2866 valid responses were analyzed, comprising 1301 urban and 1565 rural respondents. The findings reveal significant urban–rural disparities in infrastructure acceptance patterns. Urban residents demonstrate stronger relationships between perceived benefits and sustainability perceptions (β = 0.308) compared to rural residents (β = 0.278), while rural populations show substantially stronger responses to cultural factors influencing attitudes (β = 0.365) compared to urban residents (β = 0.309). Notably, the effect of cultural factors on attitudes represents the strongest relationship in both models, with the urban–rural difference (Δβ = 0.056) highlighting the greater sensitivity to cultural considerations in rural areas. Service quality more strongly influences behavioral intentions in rural areas (β = 0.154) than in urban contexts (β = 0.138), suggesting varying priorities across geographical contexts.
The study makes several important contributions to infrastructure development literature and practice. First, it provides empirical validation of spatial heterogeneity in infrastructure acceptance factors, extending previous theoretical frameworks. Second, it offers evidence-based guidance for managing urban–rural disparities in major infrastructure projects. Third, it advances understanding of how sustainability perceptions are formed differently across geographical contexts, contributing to more effective infrastructure development strategies.
This study has several limitations that should be acknowledged. First, the research focused on Thailand’s specific context, potentially limiting generalizability to other countries along the Belt and Road Initiative. Second, the study examined perceptions prior to the actual operation of the high-speed rail in Thailand, meaning respondents’ attitudes were based on anticipated rather than experienced service. Despite these limitations, the most crucial direction for future research emerges from this study’s findings regarding the significant urban–rural differences in infrastructure acceptance patterns. While this research demonstrates clear disparities in how urban and rural populations respond to the high-speed rail service, with cultural factors showing stronger effects in rural areas (β = 0.365) compared to urban regions (β = 0.309), the underlying mechanisms driving these differences require further investigation. Future studies should employ longitudinal research designs to examine how these urban–rural disparities evolve over time, particularly after the infrastructure becomes operational. Such research would provide valuable insights into the dynamic nature of infrastructure acceptance and help policymakers develop more effective long-term strategies for managing urban–rural differences in infrastructure development. This recommendation aligns with recent calls by Zhang et al. [34] for more temporal analyses of infrastructure acceptance patterns.
Author Contributions
Conceptualization, K.T. and R.K.; methodology, T.C. and D.C.; software, V.R.; validation, R.K. and F.W.; formal analysis, D.C.; investigation, T.C. and F.W.; data curation, K.T. and R.K.; writing—original draft preparation, T.C.; writing—review and editing, S.J. and D.C.; visualization, D.C.; supervision, V.R.; project administration, S.J.; funding acquisition, S.J. All authors have read and agreed to the published version of the manuscript.
Funding
This work was supported by Suranaree University of Technology (SUT), Thailand Science Research and Innovation (TSRI), and the National Science, Research, and Innovation Fund (NSRF) (grant no. 195602).
Institutional Review Board Statement
This research was approved by the Ethics Committee for Research Involving Human Subjects, Suranaree University of Technology (COE No.7/2567).
Data Availability Statement
Data available on request due to restrictions (e.g., privacy, legal or ethical reasons).
Conflicts of Interest
The authors declare no conflicts of interest.
Appendix A
Table A1.
Questionnaire.
Table A1.
Questionnaire.
| Part 1: Demographic and Travel Behavior | ||||||||
|---|---|---|---|---|---|---|---|---|
| Characteristics | Category | |||||||
| Gender | ▢ Male ▢ Female | |||||||
| Age | ▢ 18–25 years old ▢ 26–43 years old | |||||||
| ▢ 44–58 years ▢ 59–77 years old | ||||||||
| Status | ▢ Single ▢ Married ▢ Widowed/divorced/separated | |||||||
| Education | ▢ Primary education ▢ High school education ▢ Vocational education | |||||||
| ▢ Associate degree ▢ Bachelor’s degree ▢ Master’s degree | ||||||||
| ▢ Doctoral degree | ||||||||
| Occupation | ▢ Agriculturist/agricultural organization ▢ Entrepreneur | |||||||
| ▢ Private employee ▢ Government employee | ||||||||
| ▢ Student ▢ Others | ||||||||
| Income | ▢ <=10,000 THB ▢ >10,001 THB−15,000 THB | |||||||
| ▢ >15,000 THB−20,000 THB ▢ >20,000 THB | ||||||||
| Modes of travel used | ▢ Private vehicle (car/motorbike) ▢ Bus ▢ Railway ▢ Other (airplane and boat) | |||||||
| Residential zone | ▢ Urban ▢ Rural | |||||||
| Part 2: Thai People’s Perception of the Benefits of the Belt and Road Initiative | Opinion Level | |||||||
| 7 = “Strongly Agree” to 1 = “Strongly Disagree” | ||||||||
| Perceived Benefits | ||||||||
| I believe the China–Laos High-Speed Railway brings positive benefits to Thailand (e.g., trade and tourism) | 7 | 6 | 5 | 7 | 3 | 2 | 1 | |
| I believe the China–Laos High-Speed Railway helps make travel safer | 7 | 6 | 5 | 7 | 3 | 2 | 1 | |
| I believe the China–Laos High-Speed Railway helps reduce costs | 7 | 6 | 5 | 7 | 3 | 2 | 1 | |
| I believe the China–Laos High-Speed Railway helps save time | 7 | 6 | 5 | 7 | 3 | 2 | 1 | |
| Perceived Service | ||||||||
| I believe the China–Laos High-Speed Railway provides a good experience and creates special value in travel | 7 | 6 | 5 | 7 | 3 | 2 | 1 | |
| I believe the China–Laos High-Speed Railway offers good value for money | 7 | 6 | 5 | 7 | 3 | 2 | 1 | |
| I believe the China–Laos High-Speed Railway provides impressive service | 7 | 6 | 5 | 7 | 3 | 2 | 1 | |
| I believe the China–Laos High-Speed Railway makes travel and cargo transportation more convenient and faster | 7 | 6 | 5 | 7 | 3 | 2 | 1 | |
| Perceived Cultural | ||||||||
| I believe the China–Laos High-Speed Railway helps me learn about neighboring countries’ cultures (e.g., Laos) | 7 | 6 | 5 | 7 | 3 | 2 | 1 | |
| I believe the China–Laos High-Speed Railway contributes to cultural transmission (e.g., Thai products) | 7 | 6 | 5 | 7 | 3 | 2 | 1 | |
| I believe the China–Laos High-Speed Railway influences positive cultural exchange between countries | 7 | 6 | 5 | 7 | 3 | 2 | 1 | |
| I believe the China–Laos High-Speed Railway can create positive values for travel | 7 | 6 | 5 | 7 | 3 | 2 | 1 | |
| Perceived Emotional | ||||||||
| I believe the China–Laos High-Speed Railway can create enjoyment for passengers (e.g., beautiful natural scenery along the route) | 7 | 6 | 5 | 7 | 3 | 2 | 1 | |
| I believe the China–Laos High-Speed Railway is interesting | 7 | 6 | 5 | 7 | 3 | 2 | 1 | |
| I believe the China–Laos High-Speed Railway can build confidence in travel | 7 | 6 | 5 | 7 | 3 | 2 | 1 | |
| I believe the China–Laos High-Speed Railway can meet people’s travel needs | 7 | 6 | 5 | 7 | 3 | 2 | 1 | |
| Attitude | ||||||||
| I feel the China–Laos High-Speed Railway will help develop Thailand’s economy | 7 | 6 | 5 | 7 | 3 | 2 | 1 | |
| I feel the China–Laos High-Speed Railway will promote Thailand’s tourism | 7 | 6 | 5 | 7 | 3 | 2 | 1 | |
| I feel the China–Laos High-Speed Railway will benefit people in Thai society | 7 | 6 | 5 | 7 | 3 | 2 | 1 | |
| I feel the China–Laos High-Speed Railway will create trade advantages for Thailand | 7 | 6 | 5 | 7 | 3 | 2 | 1 | |
| Subjective Norm | ||||||||
| I think family and people around me influence my decision to use high-speed rail services | 7 | 6 | 5 | 7 | 3 | 2 | 1 | |
| If friends recommend trying the China–Laos High-Speed Railway, I think this recommendation would increase my likelihood of using it | 7 | 6 | 5 | 7 | 3 | 2 | 1 | |
| If celebrities (e.g., actors, YouTubers, influencers) use the China–Laos High-Speed Railway, it would make me want to try it | 7 | 6 | 5 | 7 | 3 | 2 | 1 | |
| Advertising/publicity about the China–Laos High-Speed Railway through various media makes me interested in using the service | 7 | 6 | 5 | 7 | 3 | 2 | 1 | |
| Perceived Behavioral Control | ||||||||
| The booking/ticket purchasing process for the China–Laos High-Speed Railway is not beyond my capabilities | 7 | 6 | 5 | 7 | 3 | 2 | 1 | |
| I think the China–Laos High-Speed Railway is as easy to use as regular trains | 7 | 6 | 5 | 7 | 3 | 2 | 1 | |
| I think the China–Laos High-Speed Railway is not complicated to use | 7 | 6 | 5 | 7 | 3 | 2 | 1 | |
| I think even though I have never used the China–Laos High-Speed Railway before, it would be easy to use and accessible to everyone | 7 | 6 | 5 | 7 | 3 | 2 | 1 | |
| Perceived Sustainability | ||||||||
| The China–Laos High-Speed Railway helps improve the well-being and society of Thailand | 7 | 6 | 5 | 7 | 3 | 2 | 1 | |
| The China–Laos High-Speed Railway helps improve Thailand’s infrastructure development (e.g., road networks) | 7 | 6 | 5 | 7 | 3 | 2 | 1 | |
| The China–Laos High-Speed Railway helps reduce air pollution and contributes to environmental protection | 7 | 6 | 5 | 7 | 3 | 2 | 1 | |
| Behavioral Intention | ||||||||
| I intend to use the China–Laos High-Speed Railway for travel | 7 | 6 | 5 | 7 | 3 | 2 | 1 | |
| I will recommend my family members use the China–Laos High-Speed Railway for travel | 7 | 6 | 5 | 7 | 3 | 2 | 1 | |
| I will recommend people around me use the China–Laos High-Speed Railway for travel | 7 | 6 | 5 | 7 | 3 | 2 | 1 | |
| I plan to use the China–Laos High-Speed Railway if I have access to the service | 7 | 6 | 5 | 7 | 3 | 2 | 1 | |
References
- Li, B.; Hu, J.; Chen, G.; Xiao, D.; Cheng, S. The environmental effects of regional economic cooperation: Evidence from the Belt and Road Initiative. Front. Environ. Sci. 2022, 10, 1020502. [Google Scholar] [CrossRef]
- Heiduk, F.; Sakaki, A. Introduction to the Special Issue—China’s Belt and Road Initiative: The View from East Asia. East Asia 2019, 36, 93–113. [Google Scholar] [CrossRef]
- Liang, Y.; Zhou, K.; Li, X.; Zhou, Z.; Sun, W.; Zeng, J. Effectiveness of high-speed railway on regional economic growth for less developed areas. J. Transp. Geogr. 2020, 82, 102621. [Google Scholar] [CrossRef]
- Shi, D.; Wang, L.; Zhang, X.; Yu, T. Borrowed size and borrowed administrative power: Effects of high-speed rail network on industrial upgrading and variegated externalities in the Yangtze River Delta, China. J. Transp. Geogr. 2025, 123, 104113. [Google Scholar] [CrossRef]
- Zhou, L.; Mao, Y.; Fu, Q.; Xu, D.; Zhou, J.; Zeng, S. A study on the belt and road initiative’s trade and its influencing factors: Evidence of China-South Asia’s panel data. PLoS ONE 2023, 18, e0282167. [Google Scholar] [CrossRef]
- Khamphengvong, V.; Zhang, H.; Wu, Q.; Thavisay, T. Examine the Economic and Social Effects on Lao People’s Perceived Benefit Attitudes towards BRI. Sustainability 2022, 14, 5088. [Google Scholar] [CrossRef]
- Liu, M.; Ma, H. Untangling the effects of the Belt and Road Initiative on carbon dioxide emissions. J. Environ. Manag. 2023, 325, 116628. [Google Scholar] [CrossRef]
- Aiyara, T. The Long and Winding Railway: Domestic Politics and the Realization of China-Initiated High-Speed Railway Projects in Thailand. Chin. Politics Sci. Rev. 2019, 4, 327–348. [Google Scholar] [CrossRef]
- Champahom, T.; Chonsalasin, D.; Theerathitichaipa, K.; Jomnonkwao, S.; Watcharamaisakul, F.; Kasemsri, R.; Ratanavaraha, V. Measuring Belt and Road Initiative Perceptions: A Comparative Analysis of Thai Border and Non-Border Regions. Civ. Eng. J. 2024, 10, 3966–3985. [Google Scholar] [CrossRef]
- Zhang, G.; Liu, Y.; Jing, Y.; Chen, H.; Wang, Y.; Wang, Z. Unraveling the supply-service relationship between high-speed railway and conventional railway: A temporal perspective. Front. Environ. Sci. 2023, 11, 1057812. [Google Scholar] [CrossRef]
- Punyaratabandhu, P.; Swaspitchayaskun, J. Thailand’s Perception and Strategy toward China’s BRI Expansion: Hedging with Cooperating. Chin. Econ. 2021, 54, 69–77. [Google Scholar] [CrossRef]
- Cao, Y.; Jiang, A.; Cao, Z.; Fayyaz, A.; Li, J.; Chen, W.; Guo, W. Impact of the Belt and Road Initiative on Economic-Social-Natural Ecological Niches and Their Coupling Coordination: Evidence From 11 Countries Along the Route. Front. Environ. Sci. 2022, 10, 913928. [Google Scholar] [CrossRef]
- Hung, J. Transitioning to Greener Sino-Thai Belt and Road Initiative: How China Finance Thailand’s Environmental Sustainability. Environ. Health Insights 2024, 18, 11786302241258348. [Google Scholar] [CrossRef]
- Ahmed, N.; Khan, M.W.A.; Pattal, M.M.I.; Rana, F.; Khan, A. National economic benefits through high-speed train services: The role of service quality and quality pursuer on client satisfaction. J. Infrastruct. Policy Dev. 2024, 8, 3112. [Google Scholar] [CrossRef]
- Leng, T. Underlying Factors of Cambodia’s Bandwagoning with China’s Belt and Road Initiative. East Asia 2019, 36, 243–253. [Google Scholar] [CrossRef]
- Punyaratabandhu, P.; Swaspitchayaskun, J. The Political Economy of China–Thailand Development Under the One Belt One Road Initiative: Challenges and Opportunities. Chin. Econ. 2018, 51, 333–341. [Google Scholar] [CrossRef]
- Wang, Y.; Zhang, Z.; Zhu, M.; Wang, H. The Impact of Service Quality and Customer Satisfaction on Reuse Intention in Urban Rail Transit in Tianjin, China. SAGE Open 2020, 10, 2158244019898803. [Google Scholar] [CrossRef]
- Kuik, C.-C.; Rosli, Z. Laos-China infrastructure cooperation: Legitimation and the limits of host-country agency. J. Contem. East Asia Stud. 2023, 12, 32–58. [Google Scholar] [CrossRef]
- Qin, B.; Zeng, D.; Gao, A. Convergence effect of the Belt and Road Initiative on income disparity: Evidence from China. Humanit. Soci. Sci. Commun. 2022, 9, 307. [Google Scholar] [CrossRef]
- Foggin, J.M.; Lechner, A.M.; Emslie-Smith, M.; Hughes, A.C.; Sternberg, T.; Dossani, R. Belt and Road Initiative in Central Asia: Anticipating socioecological challenges from large-scale infrastructure in a global biodiversity hotspot. Converv. Lett. 2021, 14, e12819. [Google Scholar] [CrossRef]
- Ali, M.; Faqir, K.; Haider, B.; Shahzad, K.; Nosheen, N. Belt and Road Environmental Implications for South Asia. Front. Public Health 2022, 10, 876606. [Google Scholar] [CrossRef]
- Yu, X.; Zhou, L.; Huo, M.; Yu, X.; Roanes Lozano, E. Research on High-Speed Railway Freight Train Organization Method considering Different Transportation Product Demands. Math. Probl. Eng. 2021, 2021, 5520867. [Google Scholar] [CrossRef]
- Jia, Y.; Wang, Y.; Li, P.; Gao, S. Economic Communication: The Influence of High-Speed Rail on Urban-Rural Income Inequality in China. Soc. Indic. Res. 2024, 174, 47–73. [Google Scholar] [CrossRef]
- Theerathitichaipa, K.; Wisutwattanasak, P.; Banyong, C.; Seefong, M.; Jomnonkwao, S.; Champahom, T.; Ratanavaraha, V.; Kasemsri, R. Measurement Model for Determining the Disparity Factors of Intercity Railway Transportation. Civ. Eng. J. 2024, 10, 668–688. [Google Scholar] [CrossRef]
- Li, J.; Qian, G.; Zhou, K.Z.; Lu, J.; Liu, B. Belt and Road Initiative, globalization and institutional changes: Implications for firms in Asia. Asia Pac. J. Manag. 2021, 39, 843–856. [Google Scholar] [CrossRef]
- Nokkaew, M.; Nongpong, K.; Yeophantong, T.; Ploykitikoon, P.; Arjharn, W.; Phonak, D.; Siritaratiwat, A.; Surawanitkun, C. Hidden emotional trends on social media regarding the Thailand–China high-speed railway project: A deep learning approach with ChatGPT integration. Soc. Netw. Anal. Min. 2024, 14, 175. [Google Scholar] [CrossRef]
- Lindberg, J.; Biddulph, R. China’s belt and road initiative: The need for livelihood-inclusive stories. Geoforum 2021, 121, 138–141. [Google Scholar] [CrossRef]
- Ullah, A.; Pinglu, C.; Ullah, S.; Hashmi, S.H. The dynamic impact of financial, technological, and natural resources on sustainable development in Belt and Road countries. Environ. Sci. Pollut. Res. 2022, 29, 4616–4631. [Google Scholar] [CrossRef]
- Jin, F.; Yao, Z.; Chen, Z. Development characteristics and construction prospects for a multi-integrated economic zone in the South China Sea Region. J. Geogr. Sci. 2021, 31, 403–422. [Google Scholar] [CrossRef]
- Fu, Y.; Eboli, L.; Mazzulla, G.; Zhang, Y. Railway service quality in northern Italy: A multilevel synthetic assessment. Adv. Mech. Eng. 2017, 9, 1687814016686317. [Google Scholar] [CrossRef]
- Wang, C.; Lim, M.K.; Zhang, X.; Zhao, L.; Lee, P.T.-W. Railway and road infrastructure in the Belt and Road Initiative countries: Estimating the impact of transport infrastructure on economic growth. Transp. Res. Part A 2020, 134, 288–307. [Google Scholar] [CrossRef]
- Ou, Y.; Zheng, J.; Li, S.; Chen, K.; Bao, Z. High-speed rail development and economic performance: A perspective on urban-rural disparities in the treatment and spillover effects. Res. Transp. Bus. Manag. 2025, 59, 101287. [Google Scholar] [CrossRef]
- Chanthavong, S. Laos-China Railway: Legal, Social, Economic and Environmental Perspectives. In The Reality and Myth of BRI’s Debt Trap: Evidences from Asia and Africa; Peng, N., Cheng, M.Y., Eds.; Springer Nature: Singapore, 2024; pp. 91–108. [Google Scholar]
- Zhang, X.; Zhang, N.; Zhao, C.; Yu, H.; Deng, X.; Severino, A. Identification of Influencing Variables on Improving Resilience of High-Speed Railway System. J. Adv. Transp. 2022, 2022, 3013243. [Google Scholar] [CrossRef]
- Ullah, A.; Pinglu, C.; Ullah, S.; Hashmi, S.H. Nexus of regional integration, socioeconomic determinants and sustainable development in belt and road initiative countries. PLoS ONE 2021, 16, e0254298. [Google Scholar] [CrossRef]
- Champahom, T.; Wisutwattanasak, P.; Jomnonkwao, S.; Laphrom, W.; Khampirat, B.; Ratanavaraha, V. Gender-specific insights into intercity railway service quality: Navigating the new normal for enhanced equity. Res. Transp. Econ. 2025, 109, 101499. [Google Scholar] [CrossRef]
- Meesit, R. Factors affecting the future utilisation of high-speed train services in Eastern Economic Corridor (EEC). Transp. Res. Interdiscip. Perspect. 2024, 26, 101162. [Google Scholar] [CrossRef]
- Bunnak, P.; Song, N.; Chen, X.; Thomson, R. A governance perspective on China’s belt and road initiative: A case study of the Sino-Thai railway project. J. Asian Public Policy 2024, 1–20. [Google Scholar] [CrossRef]
- Yang, J.; Guo, A.; Li, X.; Huang, T. Study of the Impact of a High-Speed Railway Opening on China’s Accessibility Pattern and Spatial Equality. Sustainability 2018, 10, 2943. [Google Scholar] [CrossRef]
- Bouraima, M.B.; Alimo, P.K.; Agyeman, S.; Sumo, P.D.; Lartey-Young, G.; Ehebrecht, D.; Qiu, Y. Africa’s railway renaissance and sustainability: Current knowledge, challenges, and prospects. J. Transp. Geogr. 2023, 106, 103487. [Google Scholar] [CrossRef]
- Shen, Q.; Pan, Y.; Feng, Y. The impacts of high-speed railway on environmental sustainability: Quasi-experimental evidence from China. Humanit. Soci. Sci. Commun. 2023, 10, 719. [Google Scholar] [CrossRef]
- Zheng, Q.Y.; Law, T.H.; Wong, S.V.; Ng, C.P. Relative improvements between roads and railways and economic performance: A panel data analysis. Transp. Policy 2024, 153, 87–96. [Google Scholar] [CrossRef]
- Carranza, G.; Garcia, M.; Sanchez, B. Activating inclusive growth in railway SMEs by workplace innovation. Transp. Res. Interdiscip. Perspect. 2020, 7, 100193. [Google Scholar] [CrossRef]
- Pan, J.Y. Understanding high-speed rail users in the US—Environmental and sustainability perspectives. Travel Behav. Soc. 2024, 34, 100670. [Google Scholar] [CrossRef]
- Hou, Z.; Liang, L.J.; Meng, B.; Choi, H.C. The Role of Perceived Quality on High-Speed Railway Tourists’ Behavioral Intention: An Application of the Extended Theory of Planned Behavior. Sustainability 2021, 13, 12386. [Google Scholar] [CrossRef]
- Dangbut, A.; Watcharamaisakul, F.; Champahom, T.; Jomnonkwao, S.; Wisutwattanasak, P.; Phojaem, T.; Ratanavaraha, V. The Impact of Attitude on High-Speed Rail Technology Acceptance among Elderly Passengers in Urban and Rural Areas: A Multigroup SEM Analysis. Infrastructures 2024, 9, 174. [Google Scholar] [CrossRef]
- Lieophairot, C.; Rojniruttikul, N. Factors affecting state railway of Thailand (SRT) passenger train service use decision: A structural equation model. Heliyon 2023, 9, e15660. [Google Scholar] [CrossRef]
- Champahom, T.; Chonsalasin, D.; Dangbut, A.; Watcharamaisakul, F.; Jomnonkwao, S.; Ratanavaraha, V. Elderly travelers’ expectations of high-speed railway services in Thailand: A comparative study of leisure and other purposes. Travel Behav. Soc. 2025, 39, 100984. [Google Scholar] [CrossRef]
- Wen, Y.; Liu, Y.; Sheng, L.; Yu, Z. The impacts of high-speed rail networks on urban green innovation. Transp. Policy 2025, 163, 168–184. [Google Scholar] [CrossRef]
- Limpasirisuwan, N.; Champahom, T.; Jomnonkwao, S.; Ratanavaraha, V. Promoting Sustainable Transportation: Factors Influencing Battery Electric Vehicle Adoption Across Age Groups in Thailand. Sustainability 2024, 16, 9273. [Google Scholar] [CrossRef]
- Nokkaew, M.; Nongpong, K.; Yeophantong, T.; Ploykitikoon, P.; Arjharn, W.; Siritaratiwat, A.; Narkglom, S.; Wongsinlatam, W.; Remsungnen, T.; Namvong, A.; et al. Analyzing online public opinion on Thailand-China high-speed train and Laos-China railway mega-projects using advanced machine learning for sentiment analysis. Soc. Netw. Anal. Min. 2023, 14, 15. [Google Scholar] [CrossRef]
- Dobruszkes, F.; Chen, C.-L.; Moyano, A.; Pagliara, F.; Endemann, P. Is high-speed rail socially exclusive? An evidence-based worldwide analysis. Travel Behav. Soc. 2022, 26, 96–107. [Google Scholar] [CrossRef]
- Ortega, E.; López, E.; Monzón, A. Territorial cohesion impacts of high-speed rail under different zoning systems. J. Transp. Geogr. 2014, 34, 16–24. [Google Scholar] [CrossRef]
- Mahardika, M.D.; Irawan, M.Z.; Bastarianto, F.F. Exploring the potential demand for Jakarta–Bandung high-speed rail. Transp. Res. Interdiscip. Perspect. 2022, 15, 100658. [Google Scholar] [CrossRef]
- Cheng, Y.-H.; Huang, T.-Y. High speed rail passenger segmentation and ticketing channel preference. Transp. Res. Part A 2014, 66, 127–143. [Google Scholar] [CrossRef]
- Kuo, C.W.; Tang, M.L. Relationships among service quality, corporate image, customer satisfaction, and behavioral intention for the elderly in high speed rail services. J. Adv. Transp. 2013, 47, 512–525. [Google Scholar] [CrossRef]
- Wisutwattanasak, P.; Champahom, T.; Jomnonkwao, S.; Seefong, M.; Theerathitichaipa, K.; Kasemsri, R.; Ratanavaraha, V. Modeling Extended Service Quality for Public Transportation in the Post-Pandemic Period: Differentiating between Urban and Rural Areas: A Case Study of Intercity Railway, Thailand. Logistics 2023, 7, 93. [Google Scholar] [CrossRef]
- Muthén, L.K.; Muthén, B. Mplus User’s Guide: Statistical Analysis with Latent Variables, User’s Guide; Muthén & Muthén: Los Angeles, CA, USA, 2017. [Google Scholar]
- Hair, J.; Black, B.; Babin, B.; Anderson, R. Multivariate Data Analysis, 7th ed.; Pearson Prentice Hall: Upper Saddle River, NJ, USA, 2010. [Google Scholar]
- Kline, R.B. Principles and Practice of Structural Equation Modeling; Guilford Publications: New York, NY, USA, 2015. [Google Scholar]
- Karl, L.W. An Introduction to Structural Equation Modeling (SEM); Department of Psychology, East Carilina University: Greenville, NC, USA, 2014. [Google Scholar]
- Feng, J. The influence of built environment on travel behavior of the elderly in urban China. Transp. Res. Part D 2017, 52, 619–633. [Google Scholar] [CrossRef]
- Kuo, K.-C.; Yu, H.-Y.; Lu, W.-M.; Le, T.-T. Sustainability and Corporate Performance: Moderating Role of Environmental, Social, and Governance Investments in the Transportation Sector. Sustainability 2022, 14, 4095. [Google Scholar] [CrossRef]
- Keanjoom, R.; Toyoda, P.; Nakamura, K. Geographical variation, demographic and socioeconomic disparities in Active Ageing: The situation in Thailand. Public Health Pract. 2024, 7, 100509. [Google Scholar] [CrossRef]
Disclaimer/Publisher’s Note: The statements, opinions and data contained in all publications are solely those of the individual author(s) and contributor(s) and not of MDPI and/or the editor(s). MDPI and/or the editor(s) disclaim responsibility for any injury to people or property resulting from any ideas, methods, instructions or products referred to in the content. |
© 2025 by the authors. Licensee MDPI, Basel, Switzerland. This article is an open access article distributed under the terms and conditions of the Creative Commons Attribution (CC BY) license (https://creativecommons.org/licenses/by/4.0/).


