Design of a System for Driver Drowsiness Detection and Seat Belt Monitoring Using Raspberry Pi 4 and Arduino Nano
Abstract
1. Introduction
- Section 2 reviews related work and identifies gaps in existing solutions.
- Section 3 describes the proposed methodology, including materials and methods.
- Section 4 presents results and discussions on system performance.
- Section 5 concludes the paper and summarizes the achievement of the research objectives with recommendations for future work.
2. Literature Review
3. Methodology
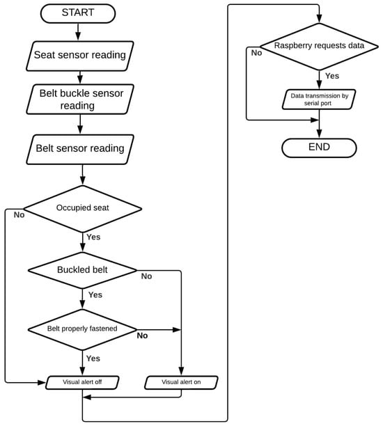
3.1. Data Collection and Passenger Monitoring
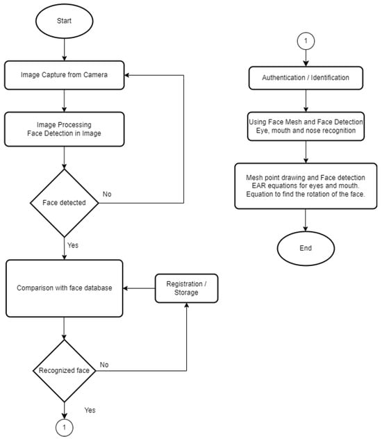
3.2. Data Collection and Driver Monitoring
3.2.1. Eye Monitoring
3.2.2. Mouth Monitoring
3.2.3. Head Monitoring
3.3. System Integration
4. Results and Discussion
4.1. Simulation
4.2. Results
5. Conclusions
Author Contributions
Funding
Data Availability Statement
Acknowledgments
Conflicts of Interest
Abbreviations
| LSTM | Long Short-Term Memory |
| EAR | Eye Aspect Ratio |
| RTC | Real-Time Clock |
| LCD | Liquid-Crystal Display |
| LFD | Learning from Demonstration |
References
- National Transportation Administration Regulations. 2020. Available online: https://www.sutran.gob.pe/wp-content/uploads/2020/08/Reglamento-Nacional-de-Administracion-de-Transporte-E28093-DS-NC2BA-017-2009MTCmodificado.pdf (accessed on 10 December 2024).
- Seat Belt Usage in Buses—An Observation Study of Usage and Travellers’ Perspectives. Available online: https://www.sciencedirect.com/science/article/pii/S0001457523001859?via%3Dihub (accessed on 25 December 2024).
- Trauma Caused by Traffic. Available online: https://www.who.int/es/news-room/fact-sheets/detail/road-traffic-injuries (accessed on 24 December 2024).
- Statistical Report on Road Accidents 2022. Gob.pe. Available online: https://cdn.www.gob.pe/uploads/document/file/4489498/Reporte%20Estad%C3%ADstico%20de%20Siniestros%20Viales%202022.pdf (accessed on 24 August 2024).
- NATIONAL ROAD SAFETY OBSERVATORY, [no Date]. ONSV—Road Accident Report and Actions to Promote Road Safety. Gob.pe. Available online: https://www.onsv.gob.pe/post/informe-de-siniestralidad-vial-y-las-acciones-para-promover-la-seguridad-vial/ (accessed on 15 December 2024).
- Martínez-Estrada, M.; Gil, I.; Fernández-García, R. Automotive Seat Occupancy Sensor Based on e-Textile Technology. Eng. Proc. 2023, 30, 7. [Google Scholar] [CrossRef]
- Kisic, M.G.; Blaz, N.V.; Babkovic, K.B.; Zivanov, L.D.; Damnjanovic, M.S. Detection of Seat Occupancy Using a Wireless Inductive Sensor. IEEE Trans. Magn. 2017, 53, 4001204. [Google Scholar] [CrossRef]
- Cheng, H.C.; Chang, C.C.; Wang, W.J. An Effective Seat Belt Detection System on the Bus. In Proceedings of the 2020 IEEE International Conference on Consumer Electronics—Taiwan (ICCE-Taiwan), Taoyuan, Taiwan, 28–30 September 2020; pp. 1–2. [Google Scholar] [CrossRef]
- Belt Force Sensors. Sensing. Online Measurement Sensors, 2017. Available online: https://sensores-de-medida.es/catalogo/sensores-de-fuerza-para-cinturon/ (accessed on 24 May 2024).
- Eye Alert—Distracted Drivg and Fatigue Monitors—Highway Safety Group—Products, [no Date]. Available online: https://eyealert.com/index.html (accessed on 12 December 2024).
- SMI Eye Tracking Glasses, [No Date]. iMotions. Available online: https://imotions.com/hardware/smi-eye-tracking-glasses/ (accessed on 12 December 2024).
- Optalert—Drowsiness, OSA and Neurology Screening, [No Date]. Available online: https://www.optalert.com/ (accessed on 15 December 2024).
- TSO Mobile Miles Ahead, [No Date]. Online. Available online: https://tsomobile.com.pe/blog/sensor-de-fatiga-para-flotas/ (accessed on 10 December 2024).
- Driver Monitoring System DMS-STONKAM CO., LTD., [No Date]. Stonkam. Available online: https://es.stonkam.com/products/Driver-Status-Detection-System-DMS31.html/ (accessed on 12 December 2024).
- Operator Alert System Hexagon OP, [No Date]. Hexagon. Available online: https://hexagon.com/es/products/hexagon-op-operator-alertness-system (accessed on 12 December 2024).
- Berlanga, J.M.J. Detección de Somnolencia y Síncope en Conductores Mediante Visión Artificial. Available online: https://openaccess.uoc.edu/bitstream/10609/132366/7/jmjberlangaTFM0621memoria.pdf (accessed on 24 July 2024).
- Muños, E.L.B.; Mendez, M.M.M. Sistema Basado en la Detección y Notificación de Somnolencia Para Conductores de Autos. Montería: Universidad de Córdoba. 2015. Available online: https://repositorio.unicordoba.edu.co/server/api/core/bitstreams/2ac71ade-9e9b-47e8-b787-66e0b3721aae/content (accessed on 24 July 2024).
- Soukupova, T.; Cech, J. Real-Time Eye Blink Detection Using Facial Landmarks. Uni-lj.si. Available online: https://vision.fe.uni-lj.si/cvww2016/proceedings/papers/05.pdf (accessed on 24 July 2024).
- Madruga, J.M. Sistema de Detección de Emociones Faciales Mediante Técnicas de Machine Learning Adaptado a ROS Para un robot de Bajo Coste Basado en Raspberry Pi. España: Universidad Rey Juan Carlos, 2022. Available online: https://gsyc.urjc.es/jmvega/teaching/tfgs/2021-22_JavierMartinez.pdf (accessed on 24 July 2024).
- PHAN, Anh-Cang, TRIEU, Thanh-Ngoan y PHAN, Thuong-Cang, 2023. Driver Drowsiness Detection and Smart Alerting Using Deep Learning and IoT. Internet of Things. Online. 2023. Vol. 22, no. 100705, p. 100705. Available online: https://www.sciencedirect.com/science/article/abs/pii/S2542660523000288 (accessed on 24 July 2024).
- Quddus, A.; Zandi, A.S.; Prest, L.; Comeau, F.J.E. Using long short term memory and convolutional neural networks for driver drowsiness detection. Accid. Anal. Prev. 2021, 156, 106107. [Google Scholar] [CrossRef] [PubMed]
- Chris, S.; John, G.; Yousefian, R. Multi-sensor driver monitoring for drowsiness prediction. Traffic Inj. Prev. 2023, 24 (Suppl. S1), S100–S104. [Google Scholar] [CrossRef]
- Zain, Z.M.; Roseli, M.S.; Abdullah, N.A. Enhancing Driver Safety: Real-Time Eye Detection for Drowsiness Prevention Driver Assistance Systems. Eng. Proc. 2023, 46, 39. [Google Scholar] [CrossRef]
- Xinjiejia, SBR JYJ-105. Diaphragm Pressure Shenzhen Xinjie Jia Electronic Thin Film Switch co. Available online: http://en.szxjj.com/index.php?m=content&c=index&a=lists&catid=13 (accessed on 24 July 2024).
- Seat Belt Proximity Sensor, [no Date]. Directindustry.es. Online. Available online: https://trends.directindustry.es/soway-tech-limited/project-161356-168240.html (accessed on 16 July 2024).
- Arduino Documentation. Arduino.cc. Available online: https://docs.arduino.cc/hardware/nano/ (accessed on 24 July 2024).
- 74HC4067 Multiplexer Analog-Digital Module 16ch. NaylampMechatronics-Perú. Available online: https://naylampmechatronics.com/circuitos-integrados/644-modulo-74hc4067-multiplexor-analogico-16ch.html (accessed on 24 July 2024).
- Chizzolini, S. Arduino-Ad-Mix-Lib. 2020. Available online: https://github.com/stechio/arduino-ad-mux-lib (accessed on 24 July 2024).
- Raspberry Pi 4. Available online: https://www.raspberrypi.com/products/raspberry-pi-4-model-b/specifications/ (accessed on 24 July 2024).
- Cámara Web Full Hd 1920 X 1080p Con Micrófono Usb Pc Laptop. Available online: https://articulo.mercadolibre.com.pe/MPE-670143902-camara-web-full-hd-1920-x-1080p-con-microfono-usb-pc-laptop-_JM? (accessed on 24 July 2024).
- Medrano, J. Vivir, Bostezar, Morir. Rev. Asoc. Esp. Neuropsiq. 2013, 33, 117. Available online: https://scielo.isciii.es/pdf/neuropsiq/v33n117/11.pdf (accessed on 24 July 2024).
- Sanchez, S. Detección de Rotacion del Rostro|Deteccion de Rostros en 3D con Phython y Opencv. 2022. Available online: https://youtu.be/cTpTjGK8HME?si=DZcaUixHaZQ7-iZd (accessed on 20 July 2024).
- Gizmo Mechatronics Central. tINYrtc i2c mODULE. 2016. Available online: https://pdf.direnc.net/upload/tinyrtc-i2c-modul-datasheet.pdf (accessed on 24 July 2024).
- Overview, 800 x. 480 Dfr0550. Available online: https://www.mouser.com/pdfDocs/ProductOverview_DFRobot-DFR0550-2.pdf (accessed on 24 July 2024).
- RS, R.Y. FUNDAMENTAL CONCEPTS OF. Novusautomation.com. Available online: https://cdn.novusautomation.com/downloads/conceptos%20fundamentales%20de%20rs485%20y%20rs422%20-%20espa%C3%B1ol.pdf (accessed on 24 July 2024).
- Maxim Integrated. MAX481/MAX483/MAX485/ MAX487–MAX491/MAX1487. 2014. Available online: https://www.analog.com/media/en/technical-documentation/data-sheets/MAX1487-MAX491.pdf (accessed on 24 July 2024).
- Waveshare RS485 Can Hat User Manual. Available online: https://www.waveshare.com/w/upload/2/29/RS485-CAN-HAT-user-manuakl-en.pdf (accessed on 24 July 2024).





















| Sensor Seat (i) | Sensor Brace (i) | Sensor Belt (i) | Data LED (i) | Status |
|---|---|---|---|---|
| 0 | 0 | 0 | 0 | Unoccupied seat |
| 0 | 0 | 1 | 0 | Unoccupied seat |
| 0 | 1 | 0 | 0 | Unoccupied seat |
| 0 | 1 | 1 | 0 | Unoccupied seat |
| 1 | 0 | 0 | 1 | Passenger without seat belt |
| 1 | 0 | 1 | 1 | Passenger without seat belt |
| 1 | 1 | 0 | 0 | Passenger with belt correctly positioned |
| 1 | 1 | 1 | 1 | Passenger without seat belt |
| Action | Test 1 | Test 2 | Test 3 | Test 4 | Test 5 | Reability |
|---|---|---|---|---|---|---|
| Blink. Real. | 66 | 66 | 66 | 66 | 66 | 100% |
| Blink Rece. | 58 | 56 | 58 | 58 | 58 | 87.27% |
| Yawn Real. | 10 | 10 | 10 | 10 | 10 | 100% |
| Yawn Rece. | 10 | 9 | 9 | 10 | 10 | 94% |
| Pitch. Real. | 10 | 10 | 10 | 10 | 10 | 100% |
| Pitch. Rece. | 10 | 8 | 10 | 10 | 8 | 94% |
Disclaimer/Publisher’s Note: The statements, opinions and data contained in all publications are solely those of the individual author(s) and contributor(s) and not of MDPI and/or the editor(s). MDPI and/or the editor(s) disclaim responsibility for any injury to people or property resulting from any ideas, methods, instructions or products referred to in the content. |
© 2025 by the authors. Licensee MDPI, Basel, Switzerland. This article is an open access article distributed under the terms and conditions of the Creative Commons Attribution (CC BY) license (https://creativecommons.org/licenses/by/4.0/).
Share and Cite
Alvarez Oviedo, A.; Mamani Villanueva, J.F.; Echaiz Espinoza, G.A.; Villanueva, J.M.M.; Salazar, A.O.; Villarreal, E.R.L. Design of a System for Driver Drowsiness Detection and Seat Belt Monitoring Using Raspberry Pi 4 and Arduino Nano. Designs 2025, 9, 11. https://doi.org/10.3390/designs9010011
Alvarez Oviedo A, Mamani Villanueva JF, Echaiz Espinoza GA, Villanueva JMM, Salazar AO, Villarreal ERL. Design of a System for Driver Drowsiness Detection and Seat Belt Monitoring Using Raspberry Pi 4 and Arduino Nano. Designs. 2025; 9(1):11. https://doi.org/10.3390/designs9010011
Chicago/Turabian StyleAlvarez Oviedo, Anthony, Jhojan Felipe Mamani Villanueva, German Alberto Echaiz Espinoza, Juan Moises Mauricio Villanueva, Andrés Ortiz Salazar, and Elmer Rolando Llanos Villarreal. 2025. "Design of a System for Driver Drowsiness Detection and Seat Belt Monitoring Using Raspberry Pi 4 and Arduino Nano" Designs 9, no. 1: 11. https://doi.org/10.3390/designs9010011
APA StyleAlvarez Oviedo, A., Mamani Villanueva, J. F., Echaiz Espinoza, G. A., Villanueva, J. M. M., Salazar, A. O., & Villarreal, E. R. L. (2025). Design of a System for Driver Drowsiness Detection and Seat Belt Monitoring Using Raspberry Pi 4 and Arduino Nano. Designs, 9(1), 11. https://doi.org/10.3390/designs9010011

