Designing Home Automation Routines Using an LLM-Based Chatbot
Abstract
1. Introduction
- RQ1
- What is the user experience of a conversational agent powered by a large language model for promoting sustainable household practices?
- RQ2
- What is the engagement and likability of a conversational agent powered by a large language model for promoting sustainable household practices?
- RQ3
- What is the usability of a conversational agent powered by a large language model for promoting sustainable household practices?
2. State-of-the-Art Applications
2.1. Home Automation Environments
2.2. Large Language Models
3. The System
- Educating Users on Sustainable Electricity Consumption. The system pushes users to adopt more sustainable behaviors regarding electricity consumption.
- Stimulating Cost Optimization in Utility Bills. The system provides mechanisms and tips to optimize utility bills, ensuring cost-effective energy management.
- Energy Consumption Reduction. The system actively works to induce people to reduce overall energy consumption, promoting an eco-friendly lifestyle through energy consumption shifting.
- Simplifying Everyday Life: The system simplifies users’ daily routines, making integrating smart technologies seamless and hassle-free.
3.1. User Experience
- Simple. The interface was designed to be straightforward, minimizing complexity and facilitating easy navigation.
- Intuitive. The system’s features and functions are accessible and usable without a steep learning curve.
- Easy to use. The overall user experience was designed for accessibility and user friendliness, ensuring a smooth and efficient interaction.
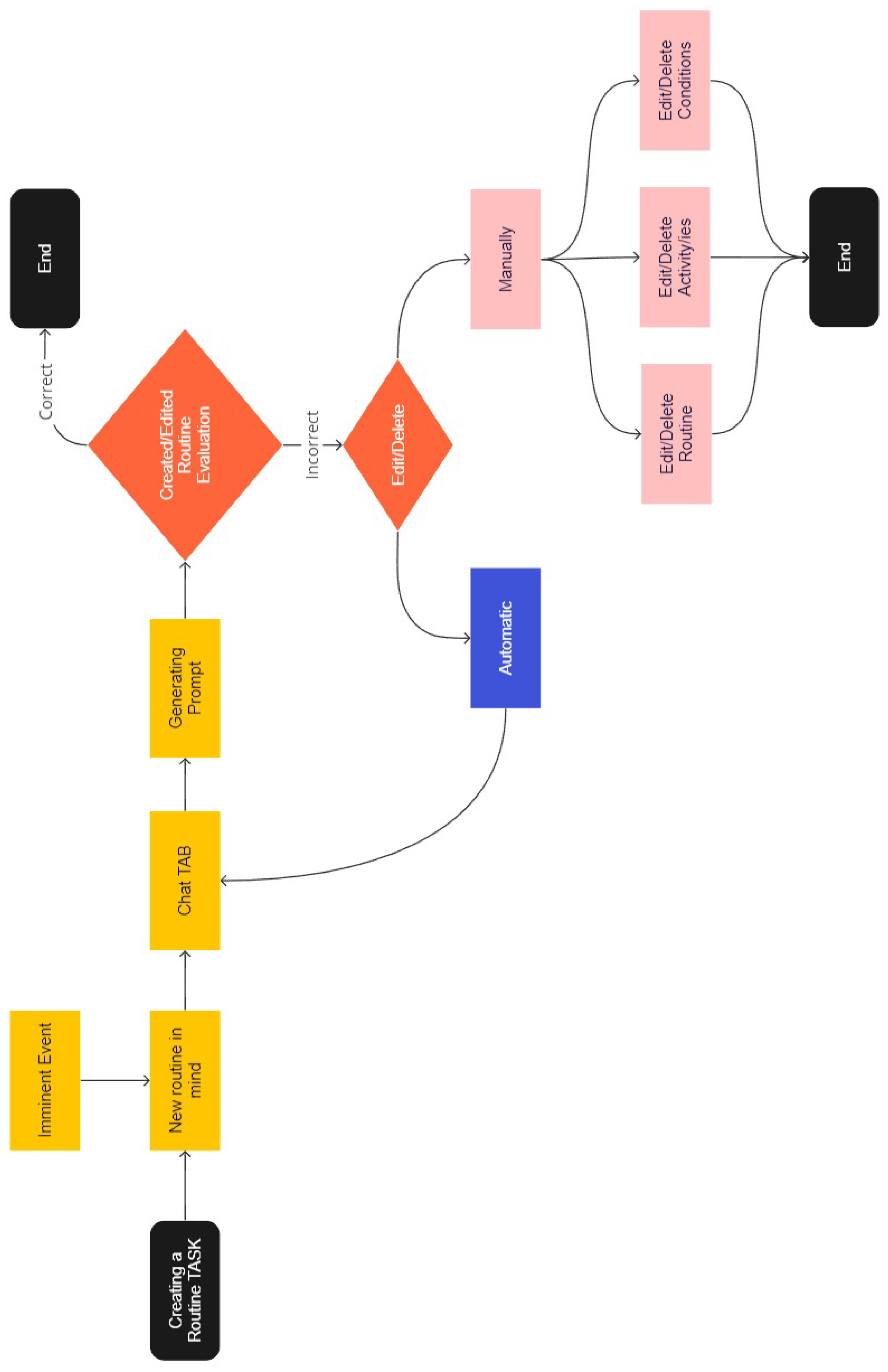
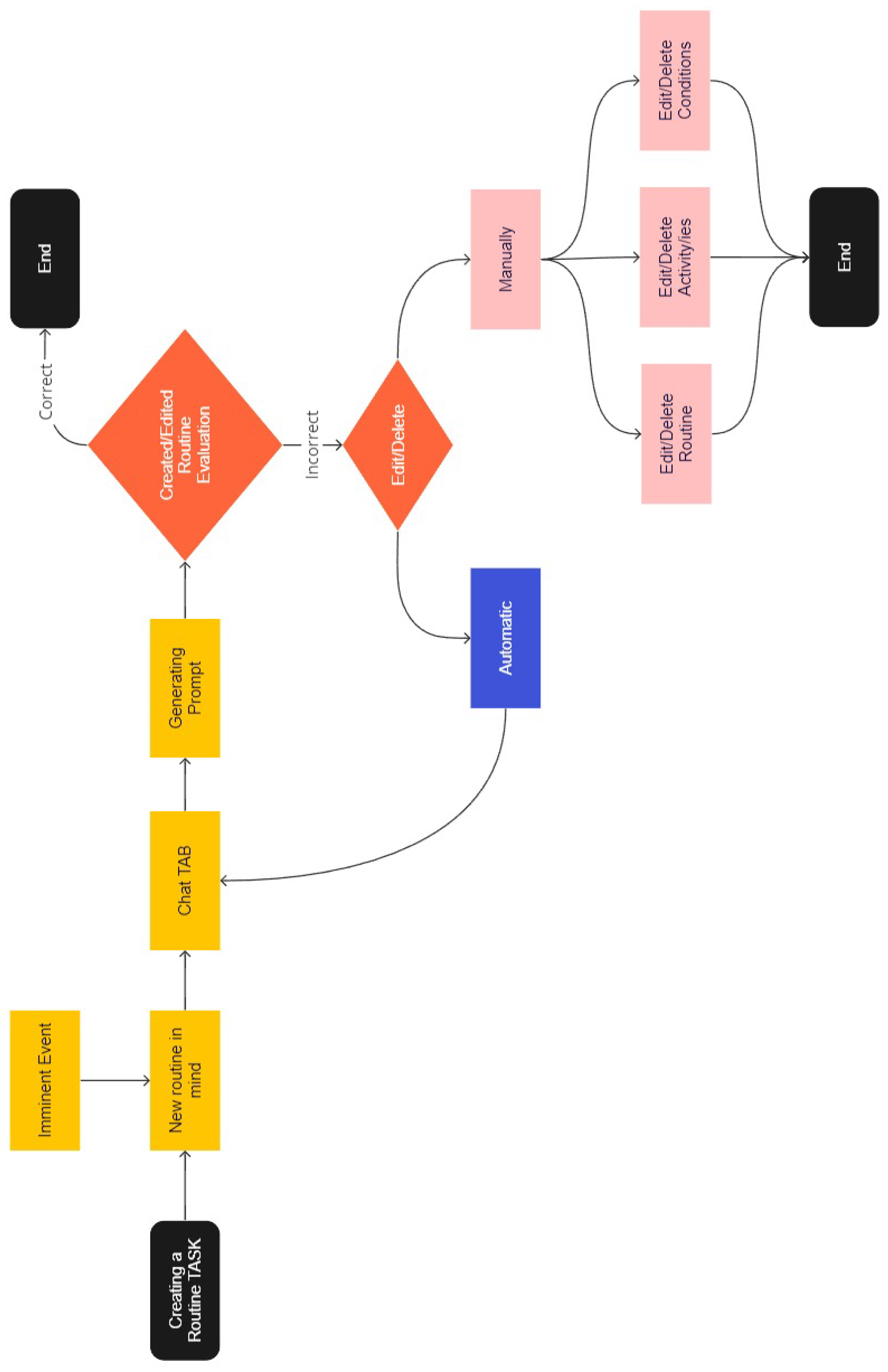
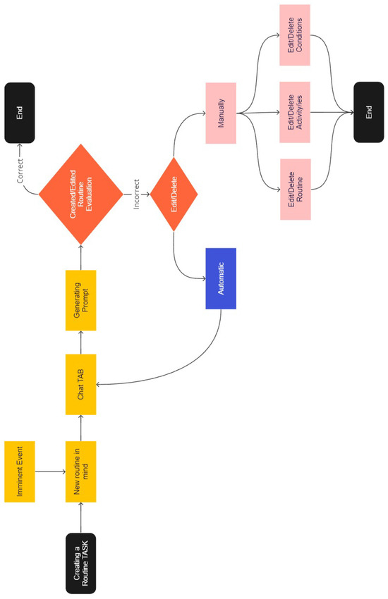
3.2. User Workflows
- Dashboard. Provides an overview of user energy information and graphical trends.
- Charts. Allow the exploration of detailed power consumption and billing data.
- Devices. Enable connection with and the monitoring of smart home appliances.
- Routines. Facilitate the creation and management of automated routines.
- Chat. Integrates with a pre-trained ChatGPT model for routine creation through text prompts.
3.3. Implementation
3.4. Integration with GPT4
4. Empirical Study
4.1. Research Variables
- The User Experience Questionnaire (UEQ) [63] ( = 0.87) was used—in its short version—to extract feedback about the user experience (UX) of an interactive digital tool;
4.2. Participants
4.3. Procedure
5. Empirical Results
5.1. Results
5.2. Discussion
5.3. Limitations
6. Conclusions and Future Works
Author Contributions
Funding
Institutional Review Board Statement
Informed Consent Statement
Data Availability Statement
Acknowledgments
Conflicts of Interest
Appendix A. GPT4 Initial Prompt
- 1
- You are a helpful assistant and should answer me clearly.
- 2
- You have to always respond to me only in a json format like the following:
- ${JSON.stringifyjsonModel} and nothing else.
- 3
- If you don’t know how to respond to me, you can ask me to repeat the question or to show you
- the available commands.
- 4
- The message that you have to send me is in the ‘message’ field of the json.
- 5
- Use ${JSON.stringifydevices} to gather information about devices.
- 6
- 7
- ‘TYPE’ is ‘Chat’ if there is the only text to show to the user and ‘routines’ is null,
- 8
- ‘TYPE’ is ‘Chat’ if I ask you to create a routine but you don’t find that device in:
- ‘${JSON.stringifydevices}, so you will reply to me with an error message, and ‘routines’
- is null, otherwise the ‘TYPE’ is ‘Routine’ and ‘routines’ is filled in.
- 9
- ‘TYPE’ is ‘Routine’ if there is some routine or activity going on to be created or updated
- or deleted and the ‘routines’ list is filled in.
- 10
- If I don’t specify any ROUTINE_NAME, you put the activity inside the routine DAILY by
- default, if DAILY does not exist create it.
- 11
- If I specify also the ROUTINE_NAME or I put some specific words vacation, trip, daily, etc.,
- first you check if the routine already exists using this file: ${JSON.stringifyroutines},
- if already exists, put the activity inside it, otherwise create a new routine with the
- name as general as possible and put the activity inside the routine with that name.
- 12
- If I ask you to turn on or off a routine, change the ‘ROUTINE_STATUS’ of the routine setting
- it to inactive’ and set ‘ROUTINE_SWITCHONOFF’ to ‘True’ and fill the ‘activity’ array
- list with all the activity in that routine you have to use ${JSON.stringifyroutines} and
- ${JSON.stringifyactivities} to gathering information and set the ‘ACTIVITY_STATUS’ to
- ‘inactive’.
- 13
- ‘message’ in the JSON is filled with a message to show to the user, it must be human-like,
- friendly, in a way that I see you as my best friend.
- 14
- 15
- In Routines list,
- 16
- ‘ROUTINE_NAME’ can be whatever you want and
- 17
- ‘ROUTINE_STATUS’ can be ‘Active’ or ‘Inactive’.
- 18
- ‘ROUTINE_SWITCHONOFF’ can be ‘True’ or ‘False’. It is ‘True’ only if I ask you to turn on or
- off the routine, otherwise is ‘False’.
- 19
- ‘DEVICE_NAME’ can be any kind of electronic appliance, sensor, etc. inside a house and
- 20
- ‘DEVICE_TYPE’ can be ‘Washing Machine’, ‘Dishwasher’, ‘Oven’, ‘Fridge’, ‘TV’, ‘PC’, ‘Lamp’,
- ‘Heater’, ‘Air Conditioner’, ‘Sensor’, ‘Other’ in lowercase and if a device already
- exists, you can’t modify.
- 21
- 22
- Activities list is filled in only if there is some routine going on and
- 23
- ‘ACTIVITY_NAME’ can be ‘Postpone Washing Machine’, ‘Turn on Washing Machine’, ‘Turn off
- Washing Machine’, ‘Pause Washing Machine’, ‘Resume Washing Machine’, ‘Cancel Washing
- Machine’ or other things about house appliances inside a house and ‘ACTIVITY_STATUS’ can
- be ‘Active’ or ‘Inactive’.
- 24
- ‘DEVICE_ID’ is the id of the device to use and ‘DEVICE_STATUS’ can be ‘Active’ or
- ‘Inactive’.
- 25
- ‘device’ is filled with the information from DEVICE_ID.
- 26
- 27
- Conditions list is filled in only if there is some activity going on and
- 28
- ‘CONDITION_NAME’ can be ‘Time’, ‘Luminosity’, ‘Temperature’, ‘Humidity’, or other things
- about sensors’ data inside the house.
- 29
- “CONDITION_ACTOR_TYPE” can be "sensor" or “timestamp”.
- 30
- “DEVICE_ID” is the id of the device to use that is related to the condition and you can find
- it here: ${JSON.stringifydevices}.
- 31
- “CONDITION_OPERATOR" can be “>”, “<”, “>=”, “<=”, “=”, “!=”, “between”, “not between”.
- 32
- “CONDITION_VALUE1” is the value to compare with and “CONDITION_VALUE2” is the value to
- compare with if “CONDITION_OPERATOR” is “between” or “not between”.
- 33
- The condition you create should be when the device is powered on. If an object needs to be
- turned off, you must create a complementary condition for when it needs to be turned on.
- 34
- 35
- You have to gather information from the loaded files about the average energy consumption of
- the devices during different time periods of the day, to respond to me properly.
- 36
- The files about consumption have json objects formatted like this:
- ${JSON.stringifyjsonConsumptionModel} where the values are in kWh. If you don’t know how
- to respond to me or you don’t find a certain device in the files you were given, check
- information about energy consumption on the internet.
Appendix B. GPT4 Answer Model
- 1
- {
- 2
- “type”: “TYPE"”,
- 3
- “body”: {
- 4
- “message”: “Hello, world!”,
- 5
- “timestamp”: “2022-01-01T12:00:00Z”,
- 6
- “routines”: [
- 7
- {
- 8
- “name”: “ROUTINE_NAME”,
- 9
- “status”: “ROUTINE_STATUS”,
- 10
- “switchonoff”: “ROUTINE_SWITCHONOFF”,
- 11
- “description”: “ROUTINE_DESCRIPTION”,
- 12
- “activities”: [
- 13
- {
- 14
- “name”: “ACTIVITY_NAME”,
- 15
- “status”: “ACTIVITY_STATUS”,
- 16
- “description”: “ACTIVITY_DESCRIPTION”,
- 17
- “conditions”: [
- 18
- {
- 19
- “name”: “CONDITION_NAME”,
- 20
- “actorType”: “CONDITION_ACTOR_TYPE”,
- 21
- “actorId”: “DEVICE_ID”,
- 22
- “operator”: “CONDITION_OPERATOR”,
- 23
- “value1”: “CONDITION_VALUE1”,
- 24
- “value2”: “CONDITION_VALUE2”
- 25
- }
- 26
- ],
- 27
- “nextDeviceStatus”: “DEVICE_STATUS”,
- 28
- “andConditions”: true,
- 29
- “deviceId”: “DEVICE_ID”,
- 30
- “device”: {
- 31
- “name”: “DEVICE_NAME”,
- 32
- “status”: “DEVICE_STATUS”,
- 33
- “type”: “DEVICE_TYPE”,
- 34
- “value”: “DEVICE_VALUE”,
- 35
- “startTimestamp”: “2022-01-01T12:00:00Z”,
- 36
- “endTimestamp”: “2022-01-01T12:00:00Z”
- 37
- }
- 38
- }
- 39
- ]
- 40
- }
- 41
- ]
- 42
- }
- 43
- }
Appendix C. Scenario and Tasks
Appendix C.1. Scenario
Appendix C.2. Tasks
- Browse the app to see which appliances you have connected;
- Try to create a new device;
- Interact with the chatbot to create a new routine with an activity that interacts with one device;
- Check the routine you just created; check the activity and the condition for the trigger.
Appendix D. GreenIFTTT Snapshots




References
- Allen, M.; Dube, O.; Solecki, W.; Aragón-Durand, F.; Cramer, W.; Humphreys, S.; Kainuma, M.; Kala, J.; Mahowald, N.; Mulugetta, Y.; et al. Special Report: Global Warming of 1.5 °C; Intergovernmental Panel on Climate Change (IPCC): Geneva, Switzerland, 2018; Available online: https://scholar.google.com/scholar?hl=it&as_sdt=0,5&q=Special+Report:+Global+Warming+of+1.5+C&btnG= (accessed on 6 May 2024).
- IEA. World Energy Outlook 2022; IEA: Paris, France, 2022. [Google Scholar]
- Mao, Y.; Yu, X. A hybrid forecasting approach for China’s national carbon emission allowance prices with balanced accuracy and interpretability. J. Environ. Manag. 2024, 351, 119873. [Google Scholar] [CrossRef] [PubMed]
- Yan, R.; Ma, M.; Zhou, N.; Feng, W.; Xiang, X.; Mao, C. Towards COP27: Decarbonization patterns of residential building in China and India. Appl. Energy 2023, 352, 122003. [Google Scholar] [CrossRef]
- DiSalvo, C.; Sengers, P.; Brynjarsdóttir, H. Mapping the landscape of sustainable HCI. In Proceedings of the SIGCHI Conference on Human Factors in Computing Systems, Atlanta, GA, USA, 10–15 April 2010; pp. 1975–1984. [Google Scholar]
- Vinuesa, R.; Azizpour, H.; Leite, I.; Balaam, M.; Dignum, V.; Domisch, S.; Felländer, A.; Langhans, S.D.; Tegmark, M.; Fuso Nerini, F. The role of artificial intelligence in achieving the Sustainable Development Goals. Nat. Commun. 2020, 11, 233. [Google Scholar] [CrossRef] [PubMed]
- Hansson, L.Å.E.J.; Cerratto Pargman, T.; Pargman, D.S. A Decade of Sustainable HCI: Connecting SHCI to the Sustainable Development Goals. In Proceedings of the 2021 CHI Conference on Human Factors in Computing Systems, Yokohama, Japan, 8–13 May 2021; pp. 1–19. [Google Scholar]
- Giudici, M.; Crovari, P.; Garzotto, F. CANDY: A framework to design Conversational AgeNts for Domestic sustainabilitY. In Proceedings of the 4th Conference on Conversational User Interfaces, Glasgow, UK, 26–28 July 2022; pp. 1–8. [Google Scholar]
- Hussain, S.; Ameri Sianaki, O.; Ababneh, N. A survey on conversational agents/chatbots classification and design techniques. In Workshops of the International Conference on Advanced Information Networking and Applications; Springer: Berlin/Heidelberg, Germany, 2019; pp. 946–956. [Google Scholar]
- Sciuto, A.; Saini, A.; Forlizzi, J.; Hong, J.I. “Hey Alexa, What’s Up?” A Mixed-Methods Studies of In-Home Conversational Agent Usage. In Proceedings of the 2018 Designing Interactive Systems Conference, Hong Kong, China, 9–13 June 2018; pp. 857–868. [Google Scholar]
- Raiaan, M.A.K.; Mukta, M.S.H.; Fatema, K.; Fahad, N.M.; Sakib, S.; Mim, M.M.J.; Ahmad, J.; Ali, M.E.; Azam, S. A review on large Language Models: Architectures, applications, taxonomies, open issues and challenges. IEEE Access 2024, 12, 26839–26874. [Google Scholar] [CrossRef]
- Wu, J.; Antonova, R.; Kan, A.; Lepert, M.; Zeng, A.; Song, S.; Bohg, J.; Rusinkiewicz, S.; Funkhouser, T. Tidybot: Personalized robot assistance with large language models. arXiv 2023, arXiv:2305.05658. [Google Scholar]
- Park, J.S.; O’Brien, J.; Cai, C.J.; Morris, M.R.; Liang, P.; Bernstein, M.S. Generative agents: Interactive simulacra of human behavior. In Proceedings of the 36th Annual ACM Symposium on User Interface Software and Technology, San Francisco, CA, USA, 29 October–1 November 2023; pp. 1–22. [Google Scholar]
- King, E.; Yu, H.; Lee, S.; Julien, C. Sasha: Creative goal-oriented reasoning in smart homes with large language models. arXiv 2023, arXiv:2305.09802. [Google Scholar] [CrossRef]
- Giudici, M.; Abbo, G.A.; Belotti, O.; Braccini, A.; Dubini, F.; Izzo, R.A.; Crovari, P.; Garzotto, F. Assessing LLMs Responses in the Field of Domestic Sustainability: An Exploratory Study. In Proceedings of the 2023 Third International Conference on Digital Data Processing (DDP), Luton, UK, 27–29 November 2023; pp. 42–48. [Google Scholar]
- Cicirelli, F.; Fortino, G.; Guerrieri, A.; Spezzano, G.; Vinci, A. A meta-model framework for the design and analysis of smart cyber-physical environments. In Proceedings of the 2016 IEEE 20th International Conference on Computer Supported Cooperative Work in Design (CSCWD), Nanchang, China, 4–6 May 2016; pp. 687–692. [Google Scholar]
- El-Din, D.M.; Hassanein, A.E.; Hassanien, E.E. Smart environments concepts, applications, and challenges. In Machine Learning and Big Data Analytics Paradigms: Analysis, Applications and Challenges; Springer: Cham, Switzerland, 2021; pp. 493–519. [Google Scholar]
- Degeler, V.; Lazovik, A. Architecture pattern for context-aware smart environments. In Creating Personal, Social, and Urban Awareness through Pervasive Computing; IGI Global: Hershey, PA, USA, 2014; pp. 108–130. [Google Scholar]
- Evangelatos, O.; Samarasinghe, K.; Rolim, J. Syndesi: A framework for creating personalized smart environments using wireless sensor networks. In Proceedings of the 2013 IEEE International Conference on Distributed Computing in Sensor Systems, Cambridge, MA, USA, 20–23 May 2013; pp. 325–330. [Google Scholar]
- Yuneela, K.; Sharma, A. A review paper on technologies used in home automation system. In Proceedings of the 2022 6th International Conference on Computing Methodologies and Communication (ICCMC), Erode, India, 29–31 March 2022; pp. 366–371. [Google Scholar]
- Ur, B.; McManus, E.; Pak Yong Ho, M.; Littman, M.L. Practical trigger-action programming in the smart home. In Proceedings of the SIGCHI Conference on Human Factors in Computing Systems, Toronto, ON, Canada, 26 April–1 May 2014; pp. 803–812. [Google Scholar]
- Ur, B.; Pak Yong Ho, M.; Brawner, S.; Lee, J.; Mennicken, S.; Picard, N.; Schulze, D.; Littman, M.L. Trigger-Action Programming in the Wild: An Analysis of 200,000 IFTTT Recipes. In Proceedings of the 2016 CHI Conference on Human Factors in Computing Systems, San Jose, CA, USA, 7–12 May 2016; pp. 3227–3231. [Google Scholar] [CrossRef]
- Chen, X.; Zhang, X.; Elliot, M.; Wang, X.; Wang, F. Fix the leaking tap: A survey of Trigger-Action Programming (TAP) security issues, detection techniques and solutions. Comput. Secur. 2022, 120, 102812. [Google Scholar] [CrossRef]
- Huang, J.; Cakmak, M. Supporting mental model accuracy in trigger-action programming. In Proceedings of the 2015 ACM International Joint Conference on Pervasive and Ubiquitous Computing, Osaka, Japan, 7–11 September 2015; pp. 215–225. [Google Scholar]
- Corno, F.; De Russis, L.; Monge Roffarello, A. RecRules: Recommending IF-THEN rules for end-user development. ACM Trans. Intell. Syst. Technol. 2019, 10, 1–27. [Google Scholar] [CrossRef]
- Heo, S.; Song, S.; Kim, J.; Kim, H. Rt-ifttt: Real-time iot framework with trigger condition-aware flexible polling intervals. In Proceedings of the 2017 IEEE Real-Time Systems Symposium (RTSS), Paris, France, 5–8 December 2017; pp. 266–276. [Google Scholar]
- Froehlich, J.; Findlater, L.; Landay, J. The design of eco-feedback technology. In Proceedings of the CHI’10: SIGCHI Conference on Human Factors in Computing Systems, Atlanta, GA, USA, 10–15 April 2010; pp. 1999–2008. [Google Scholar]
- Schwartz, T.; Stevens, G.; Ramirez, L.; Wulf, V. Uncovering practices of making energy consumption accountable: A phenomenological inquiry. ACM Trans. Comput.-Hum. Interact. 2013, 20, 1–30. [Google Scholar] [CrossRef]
- Pierce, J.; Paulos, E. Beyond energy monitors: Interaction, energy, and emerging energy systems. In Proceedings of the SIGCHI Conference on Human Factors in Computing Systems, Austin, TX, USA, 5–10 May 2012; pp. 665–674. [Google Scholar]
- Costanza, E.; Ramchurn, S.D.; Jennings, N.R. Understanding domestic energy consumption through interactive visualisation: A field study. In Proceedings of the 2012 ACM Conference on Ubiquitous Computing, Pittsburgh, PA, USA, 5–8 September 2012; pp. 216–225. [Google Scholar] [CrossRef]
- Clear, A.; Friday, A.; Hazas, M.; Lord, C. Catch my drift? Achieving comfort more sustainably in conventionally heated buildings. In Proceedings of the 2014 Conference on Designing Interactive Systems, Vancouver, BC, Canada, 21–25 June 2014; pp. 1015–1024. [Google Scholar]
- Alan, A.T.; Costanza, E.; Ramchurn, S.D.; Fischer, J.; Rodden, T.; Jennings, N.R. Tariff agent: Interacting with a future smart energy system at home. ACM Trans. Comput.-Hum. Interact. 2016, 23, 1–28. [Google Scholar] [CrossRef]
- Bang, M.; Torstensson, C.; Katzeff, C. The powerhhouse: A persuasive computer game designed to raise awareness of domestic energy consumption. In International Conference on Persuasive Technology; Springer: Berlin/Heidelberg, Germany, 2006; pp. 123–132. [Google Scholar]
- Beheshtian, N.; Moradi, S.; Ahtinen, A.; Väänanen, K.; Kähkonen, K.; Laine, M. Greenlife: A persuasive social robot to enhance the sustainable behavior in shared living spaces. In Proceedings of the 11th Nordic Conference on Human-Computer Interaction: Shaping Experiences, Shaping Society, Tallinn, Estonia, 25–29 October 2020; pp. 1–12. [Google Scholar]
- Vaswani, A.; Shazeer, N.; Parmar, N.; Uszkoreit, J.; Jones, L.; Gomez, A.N.; Kaiser, L.; Polosukhin, I. Attention Is All You Need. arXiv 2017, arXiv:1706.03762. [Google Scholar]
- Hoang, A.; Bosselut, A.; Celikyilmaz, A.; Choi, Y. Efficient adaptation of pretrained transformers for abstractive summarization. arXiv 2019, arXiv:1906.00138. [Google Scholar]
- Liu, Y.; Ott, M.; Goyal, N.; Du, J.; Joshi, M.; Chen, D.; Levy, O.; Lewis, M.; Zettlemoyer, L.; Stoyanov, V. RoBERTa: A Robustly Optimized BERT Pretraining Approach. arXiv 2019, arXiv:1907.11692. [Google Scholar]
- Devlin, J.; Chang, M.W.; Lee, K.; Toutanova, K. Bert: Pre-training of deep bidirectional transformers for language understanding. arXiv 2018, arXiv:1810.04805. [Google Scholar]
- Gao, L.; Biderman, S.; Black, S.; Golding, L.; Hoppe, T.; Foster, C.; Phang, J.; He, H.; Thite, A.; Nabeshima, N.; et al. The Pile: An 800 GB Dataset of Diverse Text for Language Modeling. arXiv 2020, arXiv:2101.00027. [Google Scholar]
- Yao, Y.; Duan, J.; Xu, K.; Cai, Y.; Sun, Z.; Zhang, Y. A survey on large language model (llm) security and privacy: The good, the bad, and the ugly. High-Confid. Comput. 2024, 4, 100211. [Google Scholar] [CrossRef]
- Loos, E.; Gröpler, J.; Goudeau, M.L.S. Using ChatGPT in education: Human reflection on ChatGPT’s self-reflection. Societies 2023, 13, 196. [Google Scholar] [CrossRef]
- Hadi, M.U.; Qureshi, R.; Shah, A.; Irfan, M.; Zafar, A.; Shaikh, M.B.; Akhtar, N.; Wu, J.; Mirjalili, S.; Shah, M.; et al. A survey on large language models: Applications, challenges, limitations, and practical usage. TechRxiv 2023. [Google Scholar] [CrossRef]
- Lester, J.; Branting, K.; Mott, B. Conversational agents. In The Practical Handbook of Internet Computing; Chapman and Hall/CRC: New York, NY, USA, 2004; pp. 220–240. [Google Scholar]
- Jaber, R.; McMillan, D. Conversational user interfaces on mobile devices: Survey. In Proceedings of the 2nd Conference on Conversational User Interfaces, Bilbao, Spain, 22–24 July 2020; pp. 1–11. [Google Scholar]
- Bavaresco, R.; Silveira, D.; Reis, E.; Barbosa, J.; Righi, R.; Costa, C.; Antunes, R.; Gomes, M.; Gatti, C.; Vanzin, M.; et al. Conversational agents in business: A systematic literature review and future research directions. Comput. Sci. Rev. 2020, 36, 100239. [Google Scholar] [CrossRef]
- Gnewuch, U.; Morana, S.; Heckmann, C.; Maedche, A. Designing conversational agents for energy feedback. In Proceedings of the International Conference on Design Science Research in Information Systems and Technology; Springer: Chennai, India, 2018; pp. 18–33. [Google Scholar]
- Giudici, M.; Crovari, P.; Garzotto, F. Leafy: Enhancing Home Energy Efficiency through Gamified Experience with a Conversational Smart Mirror. In Proceedings of the 2023 ACM Conference on Information Technology for Social Good, Lisbon, Portugal, 6–8 September 2023; pp. 128–134. [Google Scholar] [CrossRef]
- Diederich, S.; Lichtenberg, S.; Brendel, A.B.; Trang, S. Promoting sustainable mobility beliefs with persuasive and anthropomorphic design: Insights from an experiment with a conversational agent. In Proceedings of the International Conference on Information Systems (ICIS), Munich, Germany, 15–18 December 2019. [Google Scholar]
- Cacanindin, N.M. Greening Food Consumption Using Chatbots as Behavioral Change Agent. J. Adv. Res. Dyn. Control Syst. 2020, 12, 204–211. [Google Scholar] [CrossRef]
- Ramasubbu, D.; Baskaran, K.; Yann, G. Intrusive plug management system using chatbots in office environments. In Proceedings of the 2018 Asian Conference on Energy, Power and Transportation Electrification (ACEPT), Singapore, 30 October–2 November 2018; pp. 1–4. [Google Scholar]
- Gunawardane, M.; Pushpakumara, H.; Navarathne, E.; Lokuliyana, S.; Kelaniyage, K.; Gamage, N. Zero Food Waste: Food wastage sustaining mobile application. In Proceedings of the 2019 International Conference on Advancements in Computing (ICAC), Malabe, Sri Lanka, 5–7 December 2019; pp. 129–132. [Google Scholar]
- Mi, X.; Qian, F.; Zhang, Y.; Wang, X. An empirical characterization of IFTTT: Ecosystem, usage, and performance. In Proceedings of the 2017 Internet Measurement Conference, London, UK, 1–3 November 2017; pp. 398–404. [Google Scholar]
- Noura, M.; Heil, S.; Gaedke, M. VISH: Does Your Smart Home Dialogue System Also Need Training Data? In Proceedings of the International Conference on Web Engineering; Springer: Helsinki, Finland, 2020; pp. 171–187. [Google Scholar]
- Fast, E.; McGrath, W.; Rajpurkar, P.; Bernstein, M.S. Augur: Mining human behaviors from fiction to power interactive systems. In Proceedings of the 2016 CHI Conference on Human Factors in Computing Systems, San Jose, CA, USA, 7–12 May 2016; pp. 237–247. [Google Scholar]
- Li, F.; Huang, J.; Gao, Y.; Dong, W. ChatIoT: Zero-code Generation of Trigger-action Based IoT Programs with ChatGPT. In Proceedings of the 7th Asia-Pacific Workshop on Networking, Hong Kong, China, 29–30 June 2023; pp. 219–220. [Google Scholar]
- Nascimento, N.; Alencar, P.; Cowan, D. Artificial Intelligence Versus Software Engineers: An Evidence-based Assessment Focusing on Non-functional Requirements. In Proceedings of the 33rd Annual International Conference on Computer Science and Software Engineering, Las Vegas, NV, USA, 14 September–9 November 2023. [Google Scholar]
- Jia, C.; Cai, Y.; Yu, Y.T.; Tse, T. 5W+ 1H pattern: A perspective of systematic mapping studies and a case study on cloud software testing. J. Syst. Softw. 2016, 116, 206–219. [Google Scholar] [CrossRef]
- Mao, C.; Chang, D. Review of cross-device interaction for facilitating digital transformation in smart home context: A user-centric perspective. Adv. Eng. Inform. 2023, 57, 102087. [Google Scholar] [CrossRef]
- Liao, Q.V.; Vaughan, J.W. AI Transparency in the Age of LLMs: A Human-Centered Research Roadmap. arXiv 2023, arXiv:2306.01941. [Google Scholar] [CrossRef]
- Barendregt, R.; Lamo, Y.; Rabbi, F. A bottom up approach for synchronous user interaction design and workflow modelling. Procedia Comput. Sci. 2016, 98, 340–347. [Google Scholar] [CrossRef]
- Zhao, Z.; Wallace, E.; Feng, S.; Klein, D.; Singh, S. Calibrate before use: Improving few-shot performance of language models. In Proceedings of the International Conference on Machine Learning, PMLR, Virtual, 18–24 July 2021; pp. 12697–12706. [Google Scholar]
- Zhang, B.; Hu, X.; Gu, M. Promote pro-environmental behaviour through social media: An empirical study based on Ant Forest. Environ. Sci. Policy 2022, 137, 216–227. [Google Scholar] [CrossRef]
- Laugwitz, B.; Held, T.; Schrepp, M. Construction and evaluation of a user experience questionnaire. In HCI and Usability for Education and Work: 4th Symposium of the Workgroup Human-Computer Interaction and Usability Engineering of the Austrian Computer Society, USAB 2008, Graz, Austria, 20–21 November 2008. Proceedings 4; Springer: Berlin/Heidelberg, Germany, 2008; pp. 63–76. [Google Scholar]
- Horton, D.; Richard Wohl, R. Mass communication and para-social interaction: Observations on intimacy at a distance. Psychiatry 1956, 19, 215–229. [Google Scholar] [CrossRef]
- Tsai, W.H.S.; Liu, Y.; Chuan, C.H. How chatbots’ social presence communication enhances consumer engagement: The mediating role of parasocial interaction and dialogue. J. Res. Interact. Mark. 2021, 15, 460–482. [Google Scholar] [CrossRef]
- Brooke, J. SUS-A quick and dirty usability scale. Usability Eval. Ind. 1996, 189, 4–7. [Google Scholar]
- Bangor, A.; Kortum, P.; Miller, J. Determining what individual SUS scores mean: Adding an adjective rating scale. J. Usability Stud. 2009, 4, 114–123. [Google Scholar]
- Scott, A.E.; Neumann, D.; Niess, J.; Woźniak, P.W. Do You Mind? User Perceptions of Machine Consciousness. In Proceedings of the 2023 CHI Conference on Human Factors in Computing Systems, Hamburg, Germany, 23–28 April 2023; pp. 1–19. [Google Scholar]
- Złotowski, J.; Strasser, E.; Bartneck, C. Dimensions of Anthropomorphism: From Humanness to Humanlikeness. In Proceedings of the 2014 ACM/IEEE International Conference on Human-Robot Interaction, Bielefeld, Germany, 3–6 March 2014; pp. 66–73. [Google Scholar] [CrossRef]
- Ross, S.I.; Martinez, F.; Houde, S.; Muller, M.; Weisz, J.D. The programmer’s assistant: Conversational interaction with a large language model for software development. In Proceedings of the 28th International Conference on Intelligent User Interfaces, Sydney, Australia, 27–31 March 2023; pp. 491–514. [Google Scholar]
- Giudici, M.; Abbo, G.; Crovari, P.; Garzotto, F. Delivering Green Persuasion Strategies with a Conversational Agent: A Pilot Study. In Proceedings of the 57th Hawaii International Conference on System Sciences, Honolulu, HI, USA, 3–6 January 2024. [Google Scholar]
- Rillig, M.C.; Ågerstrand, M.; Bi, M.; Gould, K.A.; Sauerland, U. Risks and benefits of large language models for the environment. Environ. Sci. Technol. 2023, 57, 3464–3466. [Google Scholar] [CrossRef]
- Luccioni, A.S.; Viguier, S.; Ligozat, A.L. Estimating the carbon footprint of bloom, a 176b parameter language model. J. Mach. Learn. Res. 2023, 24, 1–15. [Google Scholar]
- Faiz, A.; Kaneda, S.; Wang, R.; Osi, R.; Sharma, P.; Chen, F.; Jiang, L. LLMCarbon: Modeling the end-to-end Carbon Footprint of Large Language Models. arXiv 2023, arXiv:2309.14393. [Google Scholar]
- Tomlinson, B.; Black, R.W.; Patterson, D.J.; Torrance, A.W. The carbon emissions of writing and illustrating are lower for AI than for humans. Sci. Rep. 2024, 14, 3732. [Google Scholar] [CrossRef] [PubMed]







| Variable | AVG | SD | |
|---|---|---|---|
| UEQ scale | obstructive | supportive | 5.92 | 0.76 |
| complicated | easy | 6.08 | 1.04 | |
| inefficient | efficient | 5.62 | 1.12 | |
| confusing | clear | 5.92 | 1.04 | |
| boring | exciting | 5.23 | 1.24 | |
| not interesting | interesting | 5.92 | 0.86 | |
| conventional | inventive | 5.85 | 1.14 | |
| usual | leading edge | 5.38 | 1.33 | |
| PSI scale | PSI | 5.18 | 1.42 |
| PD | 4.85 | 1.38 | |
| UE | 4.69 | 0.98 | |
| IS | 6.35 | 0.49 | |
| SUS scale | SUS | 83.79 | 5.07 |
Disclaimer/Publisher’s Note: The statements, opinions and data contained in all publications are solely those of the individual author(s) and contributor(s) and not of MDPI and/or the editor(s). MDPI and/or the editor(s) disclaim responsibility for any injury to people or property resulting from any ideas, methods, instructions or products referred to in the content. |
© 2024 by the authors. Licensee MDPI, Basel, Switzerland. This article is an open access article distributed under the terms and conditions of the Creative Commons Attribution (CC BY) license (https://creativecommons.org/licenses/by/4.0/).
Share and Cite
Giudici, M.; Padalino, L.; Paolino, G.; Paratici, I.; Pascu, A.I.; Garzotto, F. Designing Home Automation Routines Using an LLM-Based Chatbot. Designs 2024, 8, 43. https://doi.org/10.3390/designs8030043
Giudici M, Padalino L, Paolino G, Paratici I, Pascu AI, Garzotto F. Designing Home Automation Routines Using an LLM-Based Chatbot. Designs. 2024; 8(3):43. https://doi.org/10.3390/designs8030043
Chicago/Turabian StyleGiudici, Mathyas, Luca Padalino, Giovanni Paolino, Ilaria Paratici, Alexandru Ionut Pascu, and Franca Garzotto. 2024. "Designing Home Automation Routines Using an LLM-Based Chatbot" Designs 8, no. 3: 43. https://doi.org/10.3390/designs8030043
APA StyleGiudici, M., Padalino, L., Paolino, G., Paratici, I., Pascu, A. I., & Garzotto, F. (2024). Designing Home Automation Routines Using an LLM-Based Chatbot. Designs, 8(3), 43. https://doi.org/10.3390/designs8030043

