Xenotransplantation of European Eel (Anguilla anguilla) Spermatogonia in Zebrafish (Danio rerio) and European Sea Bass (Dicentrarchus labrax)
Abstract
1. Introduction
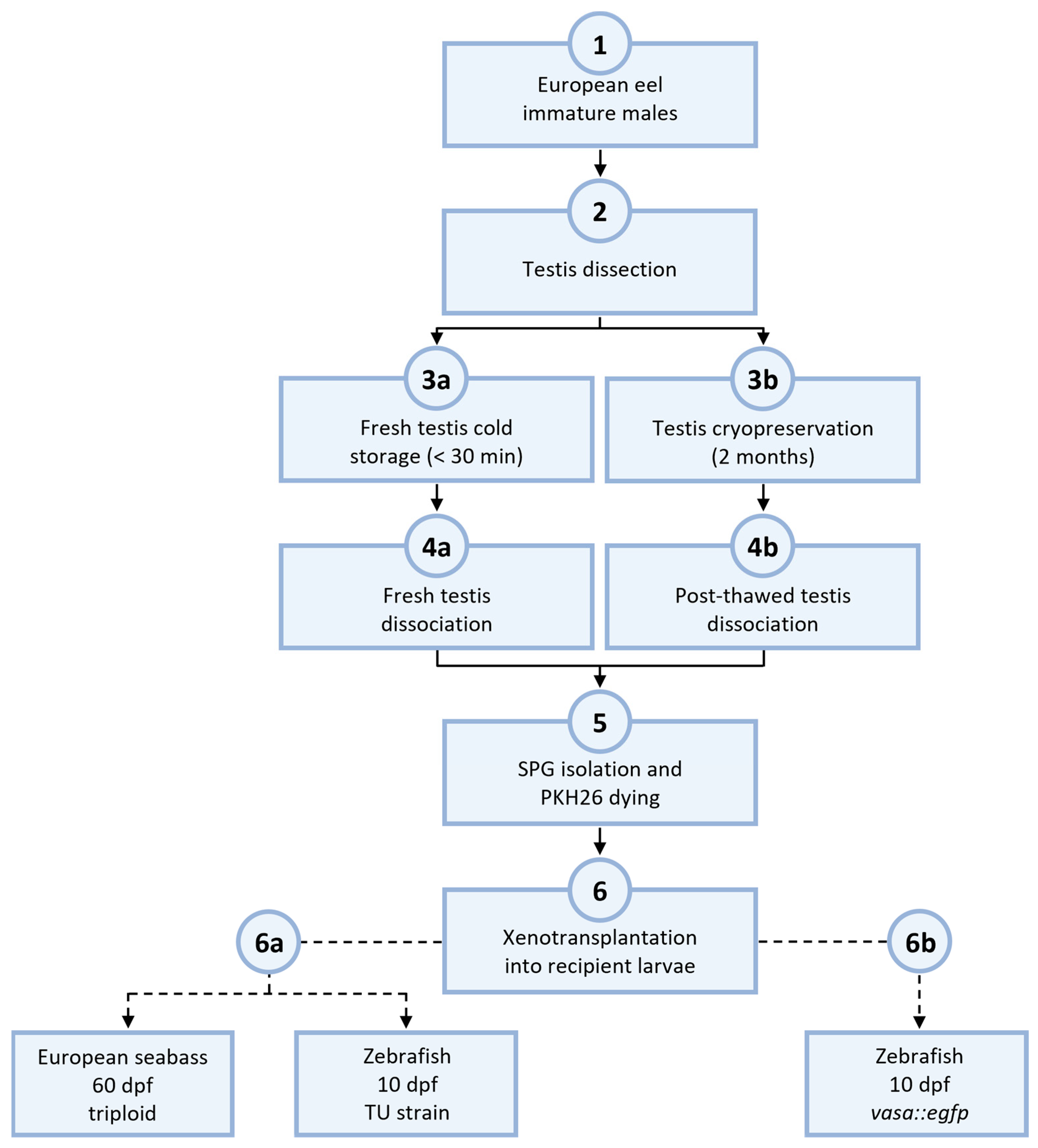
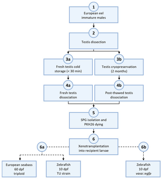
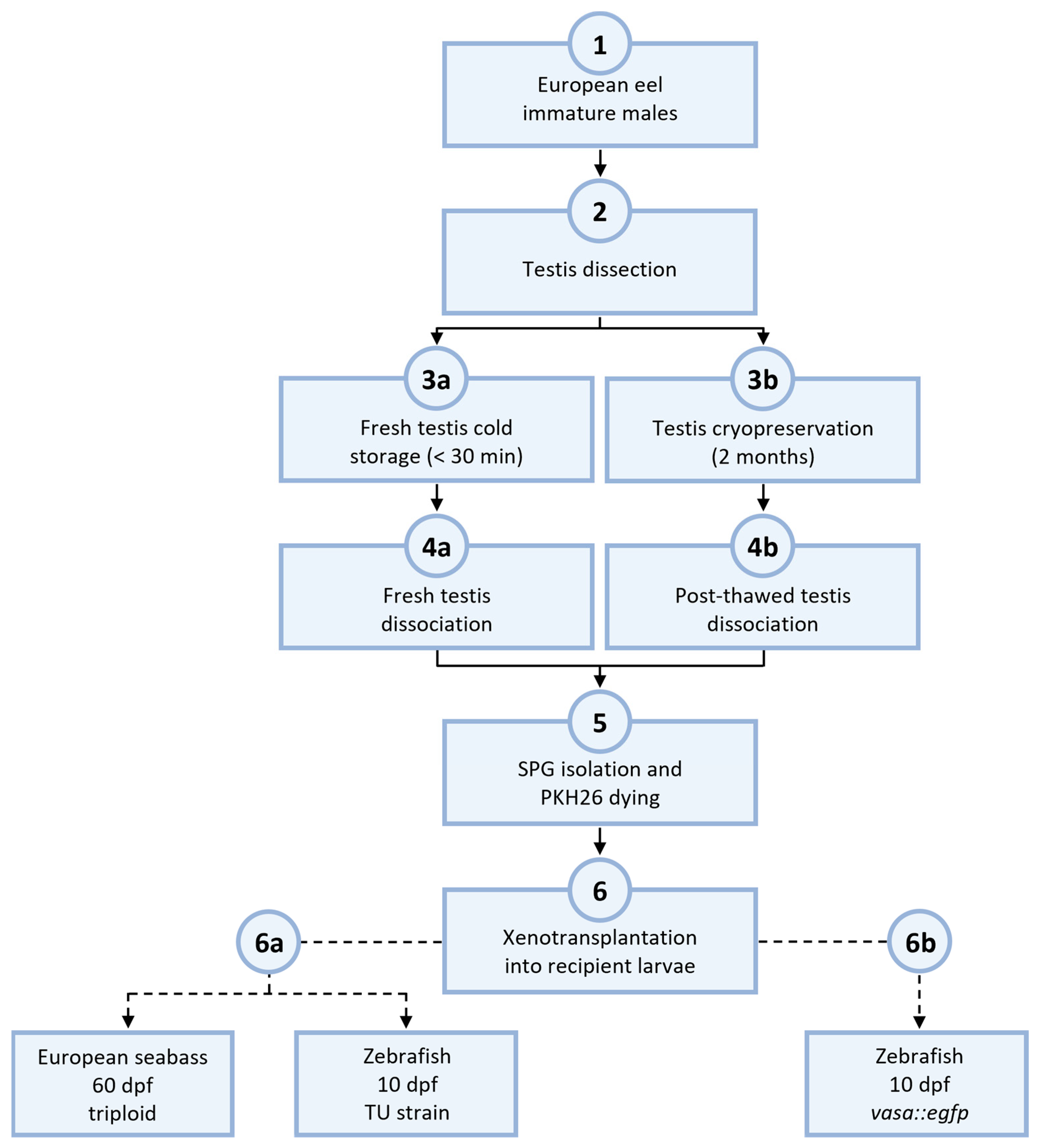
2. Materials and Methods
2.1. European Eel Handling and Sampling
2.2. European Sea Bass Broodstock and Larvae Sterilization
2.3. Zebrafish Broodstock and Larvae Collection
2.3.1. Experiment 1
2.3.2. Experiment 2
2.4. Cryopreservation of European Eel Testes
2.5. Enzymatic Dissociation of Gonad Cells
2.6. Transplantation of Eel Spermatogonia into Triploid European Sea Bass Larvae
2.7. Transplantation of Eel Spermatogonia into Zebrafish Larvae
2.7.1. Experiment 1. Transplantation of Fresh Eel Spermatogonia into TU Zebrafish
2.7.2. Experiment 2. Transplantation of Thawed Eel Spermatogonia into Transgenic vasa::egfp Zebrafish
2.8. Detection of Donor European Eel Spermatogonia in Transplanted Larvae
2.8.1. Verification of the Presence of Transplanted Eel Cells in European Sea Bass and Zebrafish by Fluorescent Labelling and qPCR
2.8.2. Identifying Species-Specific Genes
2.8.3. RNA Extraction and Reverse Transcription
2.8.4. Gene Expression by Quantitative Real-Time PCR
2.9. Statistical Analysis
3. Results
3.1. Eel Spermatogonia Xenotransplantation into European Sea Bass Larvae
3.2. Eel Spermatogonia Xenotransplantation into Zebrafish Larvae
3.3. Gene Expression in Samples from Zebrafish and European Sea Bass
4. Discussion
5. Conclusions
Supplementary Materials
Author Contributions
Funding
Institutional Review Board Statement
Informed Consent Statement
Data Availability Statement
Conflicts of Interest
References
- Palstra, A.; van Ginneken, V.; van den Thillart, G.E.E.J.M. Effects of swimming on silvering and maturation of the European eel, Anguilla anguilla L. In Spawning Migration of the European Eel: Reproduction Index, a Useful Tool for Conservation Management; van den Thillart, G., Dufour, S., Rankin, J.C., Eds.; Springer: Berlin, Germany, 2009; pp. 229–252. [Google Scholar]
- Righton, D.; Westerberg, H.; Feunteun, E.; Økland, F.; Gargan, P.; Amilhat, E.; Metcalfe, J.; Lobon-Cervia, J.; Sjöberg, N.; Simon, J.; et al. Empirical observations of the spawning migration of European eels: The long and dangerous road to the Sargasso Sea. Sci. Adv. 2016, 2, e1501694. [Google Scholar] [CrossRef] [PubMed]
- van Ginneken, V.; Antonissen, E.; Müller, U.K.; Booms, R.; Eding, E.; Verreth, J.; van den Thillart, G. Eel migration to the Sargasso: Remarkably high swimming efficiency and low energy costs. J. Exp. Biol. 2005, 208, 1329–1335. [Google Scholar] [CrossRef] [PubMed]
- Asturiano, J.F. Improvements on the reproductive control of the European eel. In Reproduction in Aquatic Animals: From Basic Biology to Aquaculture Technology; Yoshida, M., Asturiano, J.F., Eds.; Springer Nature: Singapore, 2020; pp. 293–320. [Google Scholar] [CrossRef]
- Ottolenghi, F.; Silvestri, C.; Giordano, P.; Lovatelli, A.; New, M.B. Eels—Anguilla spp. In Capture-Based Aquaculture: The Fattening of Eels, Groupers, Tunas and Yellowtails; FAO: Rome, Italy, 2004; pp. 21–68. [Google Scholar]
- ICES. European eel (Anguilla anguilla) throughout its natural range. In Report of the ICES Advisory Committee; ICES Advice on fishing opportunities and conservation, ele.2737.nea; ICES: Copenhagen, Denmark, 2022. [Google Scholar] [CrossRef]
- Bertucci, A.; Hoede, C.; Dassié, E.; Gourves, P.Y.; Suin, A.; Le Menach, K.; Budzinski, H.; Daverat, F. Impact of environmental micropollutants and diet composition on the gut microbiota of wild European eels (Anguilla anguilla). Environ. Pollut. 2022, 314, 120207. [Google Scholar] [CrossRef] [PubMed]
- Parchemin, C.; Tapissier-Bontemps, N.; Sasal, P.; Faliex, E. Anguilla sp. diseases diagnoses and treatments: The ideal methods at the crossroads of conservation and aquaculture purposes. J. Fish Dis. 2022, 45, 943–969. [Google Scholar] [CrossRef] [PubMed]
- Pike, C.; Crook, V.; Gollock, M. Anguilla anguilla. The IUCN Red List of Threatened Species. Int. Union Conserv. Nat. 2020, 2020, T60344A152845178. [Google Scholar] [CrossRef]
- Dufour, S.; Weltzien, F.A.; Sebert, M.E.; Le Belle, N.; Vidal, B.; Vernier, P.; Pasqualini, C. Dopaminergic inhibition of reproduction in teleost fishes: Ecophysiological and evolutionary implications. Ann. N. Y. Acad. Sci. 2005, 1040, 9–21. [Google Scholar] [CrossRef] [PubMed]
- Vidal, B.; Pasqualini, C.; Le Belle, N.; Holland, M.C.H.; Sbaihi, M.; Vernier, P.; Zohar, Y.; Dufour, S. Dopamine inhibits luteinizing hormone synthesis and release in the juvenile European eel: A neuroendocrine lock for the onset of puberty. Biol. Reprod. 2004, 71, 1491–1500. [Google Scholar] [CrossRef] [PubMed]
- Gallego, V.; Mazzeo, I.; Vílchez, M.C.; Peñaranda, D.S.; Carneiro, P.C.F.; Pérez, L.; Asturiano, J.F. Study of the effects of thermal regime and alternative hormonal treatments on the reproductive performance of European eel males (Anguilla anguilla) during induced sexual maturation. Aquaculture 2012, 354–355, 7–16. [Google Scholar] [CrossRef]
- Pérez, L.; Asturiano, J.F.; Tomás, A.; Zegrari, S.; Barrera, R.; Espinós, F.J.; Navarro, J.C.; Jover, M. Induction of maturation and spermiation in the male European eel: Assessment of sperm quality throughout treatment. J. Fish Biol. 2000, 57, 1488–1504. [Google Scholar] [CrossRef]
- Butts, I.A.E.; Sørensen, S.R.; Politis, S.N.; Pitcher, T.E.; Tomkiewicz, J. Standardization of fertilization protocols for the European eel, Anguilla anguilla. Aquaculture 2014, 426–427, 9–13. [Google Scholar] [CrossRef]
- Palstra, A.; Cohen, E.G.H.; Niemanstverdriet, P.R.W.; van Ginneken, V.; van den Thillart, G.E.E.J.M. Artificial maturation and reproduction of European silver eel: Development of oocytes during final maturation. Aquaculture 2005, 249, 533–547. [Google Scholar] [CrossRef]
- Pedersen, B.H. Induced sexual maturation of the European eel Anguilla anguilla and fertilization of the eggs. Aquaculture 2003, 224, 323–338. [Google Scholar] [CrossRef]
- Pérez, L.; Peñaranda, D.S.; Dufour, S.; Baloche, S.; Palstra, A.P.; van den Thillart, G.E.E.J.M.; Asturiano, J.F. Influence of temperature regime on endocrine parameters and vitellogenesis during experimental maturation of European eel (Anguilla anguilla) females. Gen. Comp. Endocrinol. 2011, 174, 51–59. [Google Scholar] [CrossRef] [PubMed]
- Kottmann, J.S.; Jørgensen, M.G.P.; Bertolini, F.; Loh, A.; Tomkiewicz, J. Differential impacts of carp and salmon pituitary extracts on induced oogenesis, egg quality, molecular ontogeny and embryonic developmental competence in European eel. PLoS ONE 2020, 15, e0235617. [Google Scholar] [CrossRef]
- Mylonas, C.C.; Duncan, N.J.; Asturiano, J.F. Hormonal manipulations for the enhancement of sperm production in cultured fish and evaluation of sperm quality. Aquaculture 2017, 472, 21–44. [Google Scholar] [CrossRef]
- Palstra, A.; Guerrero, M.A.; de Laak, G.; Breteler, J.P.G.K.; van den Thillart, G.E.E.J.M. Temporal progression in migratory status and sexual maturation in European silver eels during downstream migration. Fish Physiol. Biochem. 2011, 37, 285–296. [Google Scholar] [CrossRef] [PubMed]
- Di Biase, A.; Lokman, P.M.; Govoni, N.; Casalini, A.; Emmanuele, P.; Parmeggiani, A.; Mordenti, O. Co-treatment with androgens during artificial induction of maturation in female eel, Anguilla anguilla: Effects on egg production and early development. Aquaculture 2017, 479, 508–515. [Google Scholar] [CrossRef]
- Jéhanette, P.; Palstra, A.P.; Giménez, I.; Schipper, H.; Swinkels, W.; Henisbroek, L.T.N.; Komen, H. Recombinant gonadotropins to induce oocyte development in vitro and in vivo in the European eel Anguilla anguilla. Fishes 2023, 8, 123. [Google Scholar] [CrossRef]
- Peñaranda, D.S.; Gallego, V.; Rozenfeld, C.; Herranz-Jusdado, J.G.; Pérez, L.; Gómez, A.; Giménez, I.; Asturiano, J.F. Using specific recombinant gonadotropins to induce spermatogenesis and spermiation in the European eel (Anguilla anguilla). Theriogenology 2018, 107, 6–20. [Google Scholar] [CrossRef]
- Ferrão, L.; Morini, M.; Gallego, V.; Felip, A.; Gómez, A.; Pérez, L.; Asturiano, J.F. Cold seawater pre-treatment affects the spermatogenesis and the reproductive performance of male European eels. In Proceedings of the Aquaculture Europe, Funchal, Madeira, Portugal, 4–7 October 2021; pp. 397–398. [Google Scholar]
- Rozenfeld, C.; García-Carpintero, V.; Pérez, L.; Gallego, V.; Herranz-Jusdado, J.G.; Tveiten, H.; Johnsen, H.K.; Fontaine, R.; Weltzien, F.A.; Cañizares, J.; et al. Cold seawater induces early sexual developmental stages in the BPG axis of European eel males. BMC Genom. 2019, 20, 597. [Google Scholar] [CrossRef]
- Blanes-García, M.; García-Salinas, P.; Morini, M.; Pérez, L.; Asturiano, J.F.; Gallego, V. Using osmotic pumps to induce the production of gametes in male and female European eels. Animals 2022, 12, 387. [Google Scholar] [CrossRef] [PubMed]
- Zapater, C.; Morini, M.; González-López, W.A.; Borges, L.P.; Pérez, L.; Asturiano, J.F.; Gómez, A. Gonadotropin plasmid gene therapy triggers spermatogenesis in European eel (Anguilla anguilla). In Proceedings of the XIV Congress of the Iberian Association of Comparative Endocrinology, Bilbao, Spain, 11–13 September 2023; p. 37. [Google Scholar]
- Yamaha, E.; Saito, T.; Goto-Kazeto, R.; Arai, K. Developmental biotechnology for aquaculture, with special reference to surrogate production in teleost fishes. J. Sea Res. 2007, 58, 8–22. [Google Scholar] [CrossRef]
- Goto, R.; Saito, T. A state-of-the-art review of surrogate propagation in fish. Theriogenology 2019, 133, 216–227. [Google Scholar] [CrossRef]
- Yoshizaki, G.; Yazawa, R. Application of surrogate broodstock technology in aquaculture. Fish. Sci. 2019, 85, 429–437. [Google Scholar] [CrossRef]
- Takeuchi, Y.; Yazawa, R.; Yoshizaki, G. Intraperitoneal germ transplantation technique in marine teleosts. In Reproduction in Aquatic Animals: From Basic Biology to Aquaculture Technology; Yoshida, M., Asturiano, J.F., Eds.; Springer Nature: Singapore, 2020; pp. 357–379. [Google Scholar] [CrossRef]
- Pšenička, M.; Saito, T.; Rodina, M.; Dzyuba, B. Cryopreservation of early stage Siberian sturgeon Acipenser baerii germ cells, comparison of whole tissue and dissociated cells. Cryobiology 2016, 72, 119–122. [Google Scholar] [CrossRef] [PubMed]
- Ye, H.; Takeuchi, Y.; Du, H.; Yue, H.; Ruan, R.; Li, C.; Wei, Q. Spermatogonia from cryopreserved testes of critically endangered Chinese sturgeon efficiently colonized and preferentially proliferated in the recipient gonads of Yangtze sturgeon. Mar. Biotechnol. 2022, 24, 136–150. [Google Scholar] [CrossRef]
- Jin, Y.H.; Robledo, D.; Hickey, J.M.; McGrew, M.J.; Houston, R.D. Surrogate broodstock to enhance biotechnology research and applications in aquaculture. Biotechnol. Adv. 2021, 49, 107756. [Google Scholar] [CrossRef]
- Lacerda, S.M.S.N.; Costa, G.M.J.; Campos-Junior, P.H.A.; Segatelli, T.M.; Yazawa, R.; Takeuchi, Y.; Morita, T.; Yoshizaki, G.; de França, L.R. Germ cell transplantation as a potential biotechnological approach to fish reproduction. Fish Physiol. Biochem. 2013, 39, 3–11. [Google Scholar] [CrossRef]
- Ryu, J.H.; Xu, L.; Wong, T.T. Advantages, factors, obstacles, potential solutions, and recent advances of fish germ cell transplantation for aquaculture—A practical review. Animals 2022, 12, 423. [Google Scholar] [CrossRef]
- Lacerda, S.M.S.N.; Costa, G.M.J.; de França, L.R. Biology and identity of fish spermatogonial stem cells. Gen. Comp. Endocrinol. 2014, 207, 56–65. [Google Scholar] [CrossRef]
- Schulz, R.W.; de França, L.R.; Lareyre, J.J.; LeGac, F.; Chiarini-Garcia, H.; Nobrega, R.H.; Miura, T. Spermatogenesis in fish. Gen. Comp. Endocrinol. 2010, 165, 390–411. [Google Scholar] [CrossRef]
- Okutsu, T.; Suzuki, K.; Takeuchi, Y.; Takeuchi, T.; Yoshizaki, G. Testicular germ cells can colonize sexually undifferentiated embryonic gonad and produce functional eggs in fish. Proc. Natl. Acad. Sci. USA 2006, 103, 2725–2729. [Google Scholar] [CrossRef] [PubMed]
- Yoshizaki, G.; Okutsu, T.; Ichikawa, M.; Hayashi, M.; Takeuchi, Y. Sexual plasticity of rainbow trout germ cells. Anim. Reprod. 2010, 7, 187–196. [Google Scholar] [CrossRef]
- Zhou, L.; Wang, X.; Liu, Q.; Yang, J.; Xu, S.; Wu, Z.; Wang, Y.; You, F.; Song, Z.; Li, J. Successful spermatogonial stem cells transplantation within Pleuronectiformes: First breakthrough at inter-family level in marine fish. Int. J. Biol. Sci. 2021, 17, 4426–4441. [Google Scholar] [CrossRef] [PubMed]
- Hattori, R.S.; Yoshinaga, T.T.; Katayama, N.; Hattori-Ihara, S.; Tsukamoto, R.Y.; Takahashi, N.S.; Tabata, Y.A. Surrogate production of Salmo salar oocytes and sperm in triploid Oncorhynchus mykiss by germ cell transplantation technology. Aquaculture 2019, 506, 238–245. [Google Scholar] [CrossRef]
- Saito, T.; Goto-Kazeto, R.; Kawakami, Y.; Nomura, K.; Tanaka, H.; Adachi, S.; Arai, K.; Yamaha, E. The mechanism for primordial germ-cell migration is conserved between Japanese eel and zebrafish. PLoS ONE 2011, 6, e24460. [Google Scholar] [CrossRef]
- Saito, T.; Pšenička, M.; Goto, R.; Adachi, S.; Inoue, K.; Arai, K.; Yamaha, E. The origin and migration of primordial germ cells in sturgeons. PLoS ONE 2014, 9, e86861. [Google Scholar] [CrossRef] [PubMed]
- Bar, I.; Smith, A.; Bubner, E.; Yoshizaki, G.; Takeuchi, Y.; Yazawa, R.; Chen, B.N.; Cummis, S.; Elizur, A. Assessment of yellowtail kingfish (Seriola lalandi) as a surrogate host for the production of southern bluefin tuna (Thunnus maccoyii) seed via spermatogonial germ cell transplantation. Reprod. Fertil. Dev. 2015, 28, 2015–2064. [Google Scholar] [CrossRef][Green Version]
- Yazawa, R.; Takeuchi, Y.; Morita, T.; Ishida, M.; Yoshizaki, G. The Pacific bluefin tuna (Thunnus orientalis) dead end gene is suitable as a specific molecular marker of type A spermatogonia. Mol. Reprod. Dev. 2013, 80, 871–880. [Google Scholar] [CrossRef]
- Kawamura, W.; Tani, R.; Yahagi, H.; Kamio, S.; Morita, T.; Takeuchi, Y.; Yazawa, R.; Yoshizaki, G. Suitability of hybrid mackerel (Scomber australasicus x S. japonicus) with germ cell-less sterile gonads as a recipient for transplantation of bluefin tuna germ cells. Gen. Comp. Endocrinol. 2020, 295, 113525. [Google Scholar] [CrossRef]
- Ye, H.; Takeuchi, Y.; Wu, M.; Yue, H.; Ruan, R.; Du, H.; Zhou, C.; Xiang, H.; Li, C.; Wei, Q. Assessment of Yangtze sturgeon as recipient for the production of American paddlefish gametes through spermatogonia transplantation. Theriogenology 2020, 158, 168–179. [Google Scholar] [CrossRef]
- Higuchi, K.; Takeuchi, Y.; Miwa, M.; Yamamoto, Y.; Tsunemoto, K.; Yoshizaki, G. Colonization, proliferation, and survival of intraperitoneally transplanted yellowtail Seriola quinqueradiata spermatogonia in nibe croaker Nibea mitsukurii recipient. Fish. Sci. 2011, 77, 69–77. [Google Scholar] [CrossRef]
- Yazawa, R.; Takeuchi, Y.; Higuchi, K.; Yatabe, T.; Kabeya, N.; Yoshizaki, G. Chub mackerel gonads support colonization, survival, and proliferation of intraperitoneally transplanted xenogenic germ cells. Biol. Reprod. 2010, 82, 896–904. [Google Scholar] [CrossRef]
- Silva, M.A.; Costa, G.M.J.; Lacerda, S.M.S.N.; Brandão-Dias, P.F.P.; Kalapothakis, E.; Silva Júnior, A.F.; Alvarenga, E.R.; França, L.R. Successful xenogeneic germ cell transplantation from Jundia catfish (Rhamdia quelen) into adult Nile tilapia (Oreochromis niloticus) testes. Gen. Comp. Endocrinol. 2016, 230–231, 48–56. [Google Scholar] [CrossRef]
- Takeuchi, Y.; Yatabe, T.; Yoshikawa, H.; Ino, Y.; Kabeya, N.; Yazawa, R.; Yoshizaki, G. Production of functionally sterile triploid Nibe croaker Nibea mitsukurii induced by cold-shock treatment with special emphasis on triploid aptitude as surrogate broodstock. Aquaculture 2018, 494, 45–56. [Google Scholar] [CrossRef]
- Yoshikawa, H.; Ino, Y.; Kishimoto, K.; Koyakumaru, H.; Saito, T.; Kinoshita, M.; Yoshiura, Y. Induction of germ cell-deficiency in grass puffer by dead end 1 gene knockdown for use as a recipient in surrogate production of tiger puffer. Aquaculture 2020, 526, 735385. [Google Scholar] [CrossRef]
- Yoshikawa, H.; Xu, D.; Ino, Y.; Yoshino, T.; Hayashida, T.; Wang, J.; Yazawa, R.; Yoshizaki, G.; Takeuchi, Y. Hybrid sterility in fish caused by mitotic arrest of primordial germ cells. Genetics 2018, 209, 507–521. [Google Scholar] [CrossRef] [PubMed]
- Morita, T.; Morishima, K.; Miwa, M.; Kumakura, N.; Kudo, S.; Ichida, K.; Mitsuboshi, T.; Takeuchi, Y.; Yoshizaki, G. Functional sperm of the yellowtail (Seriola quinqueradiata) were produced in the small-bodied surrogate, jack mackerel (Trachurus japonicus). Mar. Biotechnol. 2015, 17, 644–654. [Google Scholar] [CrossRef]
- Franěk, R.; Cheng, Y.; Fučíková, M.; Kašpar, V.; Xie, X.; Shah, M.A.; Linhart, O.; Šauman, I.; Pšenička, M. Who is the best surrogate for germ stem cell transplantation in fish? Aquaculture 2022, 549, 737759. [Google Scholar] [CrossRef]
- Peruzzi, S.; Chatain, B. Pressure and cold shock induction of meiotic gynogenesis and triploidy in the European sea bass, Dicentrarchus labrax L.: Relative efficiency of methods and parental variability. Aquaculture 2000, 189, 23–37. [Google Scholar] [CrossRef]
- Peruzzi, S.; Chatain, B.; Saillant, E.; Haffray, P.; Menu, B.; Falguière, J.C. Production of meiotic gynogenetic and triploid sea bass, Dicentrarchus labrax L.: 1. Performances, maturation and carcass quality. Aquaculture 2004, 230, 41–64. [Google Scholar] [CrossRef]
- Marinović, Z.; Blanes-García, M.; Šćekić, I.; Lujić, J.; Ferrão, L.; Morini, M.; Balogh, R.; Urbányi, B.; Horváth, Á.; Asturiano, J.F. Department of Aquaculture, Institute of Aquaculture and Environmental Safety, Hungarian University of Agriculture and Life Sciences. Páter Károly u. 1, 2100, Gödöllő, Hungary. 2024; manuscript in preparation. [Google Scholar]
- Vergnet, A.; Clota, F.; Lallement, S.; Blanca, M.; Vandeputte, M.; Allal, F.; Lareyre, J. Development of a germ stem cell grafting procedure in European sea bass as an innovative practical approach for broodstock management. In Proceedings of the Aquaculture Europe, Rimini, Italy, 27–30 September 2022; pp. 1377–1378. [Google Scholar]
- Marinović, Z.; Lujić, J.; Li, Q.; Iwasaki, Y.; Urbányi, B.; Yoshizaki, G.; Horváth, Á. Cryopreservation and transplantation of spermatogonial stem cells. In Germline Development in Zebrafish: Methods and Protocols; Dosch, R., Ed.; Humana Press: New York, NY, USA, 2021; pp. 37–47. [Google Scholar] [CrossRef]
- Blanes-García, M.; Marinović, Z.; Herranz-Jusdado, J.-G.; Ferrão, L.; Gallego, V.; Pérez, L.; Pšenička, M.; Asturiano, J.F.; Morini, M. Characterization of potential spermatogonia biomarker genes in the European eel (Anguilla anguilla). Fish Physiol. Biochem. 2024. [Google Scholar] [CrossRef] [PubMed]
- Morini, M.; Peñaranda, D.S.; Vílchez, M.C.; Nourizadeh-Lillabadi, R.; Lafont, A.G.; Dufour, S.; Asturiano, J.F.; Weltzien, F.A.; Pérez, L. Nuclear and membrane progestin receptors in the European eel: Characterization and expression in vivo through spermatogenesis. Comp. Biochem. Physiol. Part A Mol. Integr. Physiol. 2017, 207, 79–92. [Google Scholar] [CrossRef] [PubMed]
- Pflaffl, M.W. A new mathematical model for relative quantification in real-time RT-PCR. Nucleic Acids Res. 2001, 29, e45. [Google Scholar] [CrossRef]
- Wickham, H. ggplot2: Elegant Graphics for Data Analysis; Springer: New York, NY, USA, 2016; ISBN 978-3-319-24277-4. Available online: https://ggplot2.tidyverse.org (accessed on 26 January 2024).
- Sato, M.; Morita, T.; Katayama, N.; Yoshizaki, G. Production of genetically diversified fish seeds using spermatogonial transplantation. Aquaculture 2014, 422–423, 218–224. [Google Scholar] [CrossRef]
- Shang, M.; Su, B.; Perera, D.A.; Alsaqufi, A.; Lipke, E.A.; Cek, S.; Dunn, D.A.; Qin, Z.; Peatman, E.; Dunham, R.A. Testicular germ line cell identification, isolation, and transplantation in two North American catfish species. Fish Physiol. Biochem. 2018, 44, 717–733. [Google Scholar] [CrossRef] [PubMed]
- Tani, R.; Yazawa, R.; Kamio, S.; Kawamura, W.; Morita, T.; Takeuchi, Y.; Yoshizaki, G. Establishment of surrogate broodstock technology in Scombridae species by germ cell transplantation. Aquac. Res. 2022, 53, 2760–2771. [Google Scholar] [CrossRef]
- Farlora, R.; Hattori-Ihara, S.; Takeuchi, Y.; Hayashi, M.; Octavera, A.; Alimuddin; Yoshizaki, G. Intraperitoneal germ cell transplantation in the Nile tilapia Oreochromis niloticus. Mar. Biotechnol. 2014, 16, 309–320. [Google Scholar] [CrossRef]
- Morita, T.; Kumakura, N.; Morishima, K.; Mitsuboshi, T.; Ishida, M.; Hara, T.; Kudo, S.; Miwa, M.; Ihara, S.; Higuchi, K.; et al. Production of donor-derived offspring by allogeneic transplantation of spermatogonia in the yellowtail (Seriola quinqueradiata). Biol. Reprod. 2012, 86, 1–11. [Google Scholar] [CrossRef]
- Franěk, R.; Marinović, Z.; Lujić, J.; Urbányi, B.; Fučíková, M.; Kašpar, V.; Pšenička, M.; Horváth, Á. Cryopreservation and transplantation of common carp spermatogonia. PLoS ONE 2019, 14, e0205481. [Google Scholar] [CrossRef]
- Hamasaki, M.; Takeuchi, Y.; Yazawa, R.; Yoshikawa, S.; Kadomura, K.; Yamada, T.; Miyaki, K.; Kikuchi, K.; Yoshizaki, G. Production of tiger puffer Takifugu rubripes offspring from triploid grass puffer Takifugu niphobles parents. Mar. Biotechnol. 2017, 19, 579–591. [Google Scholar] [CrossRef]
- Perera, D.A.; Alsaqufi, A.; Shang, M.; Wade, D.C.; Su, B.; Elaswad, A.; Fobes, M.; Beam, R.; Garcia, G.; Dunn, D.A.; et al. Xenogenesis-production of channel catfish × blue catfish hybrid progeny by fertilization of channel catfish eggs with sperm from triploid channel catfish males with transplanted blue catfish germ cells. N. Am. J. Aquac. 2017, 79, 61–74. [Google Scholar] [CrossRef]
- Xu, D.; Yoshino, T.; Konishi, J.; Yoshikawa, H.; Ino, Y.; Yazawa, R.; Dos Santos Nassif Lacerda, S.M.; De França, L.R.; Takeuchi, Y. Germ cell-less hybrid fish: Ideal recipient for spermatogonial transplantation for the rapid production of donor-derived sperm. Biol. Reprod. 2019, 101, 492–500. [Google Scholar] [CrossRef] [PubMed]
- de Siqueira-Silva, D.H.; dos Santos Silva, A.P.; da Silva Costa, R.; Senhorini, J.A.; Ninhaus-Silveira, A.; Veríssimo-Silveira, R. Preliminary study on testicular germ cell isolation and transplantation in an endangered endemic species Brycon orbignyanus (Characiformes: Characidae). Fish Physiol. Biochem. 2021, 47, 767–776. [Google Scholar] [CrossRef] [PubMed]
- Pacchiarini, T.; Sarasquete, C.; Cabrita, E. Development of interspecies testicular germ-cell transplantation in flatfish. Reprod. Fertil. Dev. 2013, 26, 690–702. [Google Scholar] [CrossRef] [PubMed]
- Rosa, I.F.; Martinez, E.R.M.; Digmayer, M.; Doretto, L.B.; Nóbrega, R.H. Successful cryopreservation of spermatogonia stem cells of Neotropical catfish (Rhamdia quelen) and enriched germ cell transplantation into common carp (Cyprinus carpio) testes. Fishes 2023, 8, 478. [Google Scholar] [CrossRef]
- Lee, S.; Bang, W.Y.; Yang, H.-S.; Lee, D.-S.; Song, H.Y. Production of juvenile masu salmon (Oncorhynchus masou) from spermatogonia-derived sperm and oogonia-derived eggs via intraperitoneal transplantation of immature germ cells. Biochem. Biophys. Res. Commun. 2021, 535, 6–11. [Google Scholar] [CrossRef] [PubMed]
- Wong, T.-T.; Saito, T.; Crodian, J.; Collodi, P. Zebrafish germline chimeras produced by transplantation of ovarian germ cells into sterile host larvae. Biol. Reprod. 2011, 84, 1190–1197. [Google Scholar] [CrossRef]
- Yoshikawa, H.; Ino, Y.; Shinegaga, K.; Katayama, T.; Kuroyanagi, M.; Yoshiura, Y. Production of tiger puffer Takifugu rubripes from cryopreserved testicular germ cells using surrogate broodstock technology. Aquaculture 2018, 493, 302–313. [Google Scholar] [CrossRef]
- Begum, S.; Gnanasree, S.M.; Anusha, N.; Senthilkumaran, B. Germ cell markers in fishes—A review. Aquac. Fish. 2022, 7, 540–552. [Google Scholar] [CrossRef]
- Sharma, P.; Purohit, S.; Kothiyal, S.; Bhattacharya, I. Germ cell development in teleost gonads. Aquac. Fish. 2024, 9, 422–436. [Google Scholar] [CrossRef]
- Blázquez, M.; González, A.; Mylonas, C.C.; Piferrer, F. Cloning and sequence analysis of a vasa homolog in the European sea bass (Dicentrarchus labrax): Tissue distribution and mRNA expression levels during early development and sex differentiation. Gen. Comp. Endocrinol. 2011, 170, 322–333. [Google Scholar] [CrossRef] [PubMed]
- Mazón, M.J.; Gómez, A.; Yilmaz, O.; Carrillo, M.; Zanuy, S. Administration of follicle-stimulating hormone in vivo triggers testicular recrudescence of juvenile European sea bass (Dicentrarchus labrax). Biol. Reprod. 2014, 90, 1–10. [Google Scholar] [CrossRef] [PubMed]
- Felip, A.; Zanuy, S.; Carrillo, M.; Piferrer, F. Growth and gonadal development in triploid sea bass (Dicentrarchus labrax L.) during the first two years of age. Aquaculture 1999, 173, 389–399. [Google Scholar] [CrossRef]
- Djellata, A.; Zapater, C.; Ibañez, S.; Gómez, A. Molecular characterization and gonad expression pattern of dead-end (dnd) in European sea bass (Dicentrarchus labrax). In Proceedings of the XIV Congress of the Iberian Association of Comparative Endocrinology, Bilbao, Spain, 11–13 September 2023; p. 44. [Google Scholar]
- Felip, A.; Zanuy, S.; Carrillo, M.; Piferrer, F. Induction of triploidy and gynogenesis in teleost fish with emphasis on marine species. Genetica 2001, 111, 175–195. [Google Scholar] [CrossRef] [PubMed]
- Piferrer, F.; Beaumont, A.; Falguière, J.-C.; Flajšhans, M.; Haffray, P.; Colombo, L. Polyploid fish and shellfish: Production, biology and applications to aquaculture for performance improvement and genetic containment. Aquaculture 2009, 293, 125–156. [Google Scholar] [CrossRef]
- Beato, S.; Sánchez-Baizán, N.; Felip, A.; Piferrer, F. DNA methylation during early development in diploid and triploid European sea bass. In Proceedings of the 12th International Symposium on Reproductive Physiology of Fish, Crete, Greece, 15–19 May 2023; p. 99. [Google Scholar]
- Christensen, K.A.; Sakhrani, D.; Rondeau, E.B.; Richards, J.; Koop, B.F.; Devlin, R.H. Effect on triploidy on liver gene expression in coho salmon (Oncorhynchus kisutch) under different metabolic states. BMC Genom. 2019, 20, 336. [Google Scholar] [CrossRef]
- van de Pol, I.L.E.; Flik, G.; Verberk, W.C.E.P. Triploidy in zebrafish larvae: Effects on gene expression, cell size and cell number, growth, development and swimming performance. PLoS ONE 2020, 15, e0229468. [Google Scholar] [CrossRef] [PubMed]
- Xu, G.; Huang, T.; Jin, X.; Cui, C.; Li, D.; Sun, C.; Han, Y.; Mu, Z. Morphology, sex steroid level and gene expression analysis in gonadal sex reversal of triploid female (XXX) rainbow trout (Onchorhynchus mykiss). Fish Physiol. Biochem. 2016, 42, 193–202. [Google Scholar] [CrossRef]
- Delomas, T.A.; Dabrowski, K. Why are triploid zebrafish all males? Biol. Reprod. 2018, 99, 302–312. [Google Scholar] [CrossRef]
- Tzung, K.-W.; Goto, R.; Saju, J.M.; Sreenivasan, R.; Saito, T.; Arai, K.; Yamaha, E.; Hossain, M.S.; Calvert, M.E.K.; Orbán, L. Early depletion of primordial germ cells in zebrafish promotes testis formation. Stem Cell Rep. 2015, 4, 61–73. [Google Scholar] [CrossRef]
- Braat, A.K.; Speksnijder, J.E.; Zivkovic, D. Germ line development in fishes. Int. J. Dev. Biol. 1999, 43, 745–760. [Google Scholar] [PubMed]
- Braat, A.K.; van de Water, S.; Goos, H.; Bogerd, J.; Zivkovic, D. Vasa protein expression and localization in the zebrafish. Mech. Dev. 2000, 95, 271–274. [Google Scholar] [CrossRef]
- Kumar, S.; Stecher, G.; Suleski, M.; Hedges, S.B. TimeTree: A resource for timelines, timetrees and divergence times. Mol. Biol. Evol. 2017, 34, 1812–1819. [Google Scholar] [CrossRef] [PubMed]
- Saito, T.; Goto-Kazeto, R.; Arai, K.; Yamaha, E. Xenogenesis in teleost fish through generation of germ-line chimeras by single primordial germ cell transplantation. Biol. Reprod. 2008, 78, 159–166. [Google Scholar] [CrossRef] [PubMed]
- Yoshizaki, G.; Lee, S. Production of live fish derived from frozen germ cells via germ cell transplantation. Stem Cell Res. 2018, 29, 103–110. [Google Scholar] [CrossRef] [PubMed]
- Yoshizaki, G.; Okutsu, T.; Morita, T.; Terasawa, M.; Yazawa, R.; Takeuchi, Y. Biological characteristics of fish germ cells and their application to developmental biotechnology. Reprod. Domest. Anim. 2012, 47, 187–192. [Google Scholar] [CrossRef]
- Saito, T.; Goto-Kazeto, R.; Fujimoto, T.; Kawakami, Y.; Arai, K.; Yamaha, E. Inter-species transplantation and migration of primordial germ cells in cyprinid fish. Int. J. Dev. Biol. 2010, 54, 1481–1486. [Google Scholar] [CrossRef]
- Robles, V.; Riesco, M.F.; Pšenička, M.; Saito, T.; Valcarce, D.G.; Cabrita, E.; Herráez, P. Biology of teleost primordial germ cells (PGCs) and spermatogonia: Biotechnological applications. Aquaculture 2017, 472, 4–20. [Google Scholar] [CrossRef]
- Kise, K.; Yoshikawa, H.; Sato, M.; Tashiro, M.; Yazawa, R.; Nagasaka, Y.; Takeuchi, Y.; Yoshizaki, G. Flow-cytometric isolation and enrichment of teleost type a spermatogonia based on light-scattering properties. Biol. Reprod. 2012, 86, 1–12. [Google Scholar] [CrossRef]
- Marinović, Z.; Li, Q.; Lujić, J.; Iwasaki, Y.; Csenki, Z.; Urbányi, B.; Yoshizaki, G.; Horváth, Á. Preservation of zebrafish genetic resources through testis cryopreservation and spermatogonia transplantation. Sci. Rep. 2019, 9, 13861. [Google Scholar] [CrossRef] [PubMed]
- Xie, X.; Nóbrega, R.; Pšenička, M. Spermatogonial stem cells in fish: Characterization, isolation, enrichment, and recent advances of in vitro culture systems. Biomolecules 2020, 10, 644. [Google Scholar] [CrossRef] [PubMed]
- Morita, T.; Yoshizaki, G. Germline stem cells: Basic studies and applications in conservation and aquaculture. In Encyclopedia of Fish Physiology; Alderman, S.L., Gillis, T.E., Eds.; Academic Press: Toronto, ON, Canada, 2024; pp. 660–670. [Google Scholar] [CrossRef]
- Avdesh, A.; Chen, M.; Martin-Iverson, M.T.; Mondal, A.; Ong, D.; Rainey-Smith, S.; Taddei, K.; Lardelli, M.; Groth, D.M.; Verdile, G.; et al. Regular care and maintenance of a zebrafish (Danio rerio) laboratory: An introduction. J. Vis. Exp. 2012, 69, e4196. [Google Scholar] [CrossRef]
- Kousoulaki, K.; Sether, B.S.; Albrektsen, S.; Noble, C. Review on European sea bass (Dicentrarchus labrax, Linnaeus, 1758) nutrition and feed management: A practical guide for optimizing feed formulation and farming protocols. Aquac. Nutr. 2015, 21, 129–151. [Google Scholar] [CrossRef]
- Yoshinaga, T.T. Development of Immunosuppressive Methods for Gonadal Grafting and Xenogeneic Germ Cell Transplantation in Rainbow Trout (Onchorhynchus mykiss). Ph.D. Thesis, University of São Paulo, São Paulo, Brazil, 2022. [Google Scholar] [CrossRef]
- Masuda, Y.; Imaizumi, H.; Oda, K.; Hashimoto, H.; Usuki, H.; Teruya, K. Artificial completion of the Japanese eel, Anguilla japonica, life cycle: Challenge to mass production. Bull. Fish. Res. Agen. 2012, 35, 111–117. [Google Scholar]








| Name of Gene | Primers 5′-3′ | Efficiency (%) | Length (bp) |
|---|---|---|---|
| AA-vasa1 | FW TTTGGAGGGAGAGGTAGAGG RV CTCATTTCCTGATGCGTTCC | 99 | 69 |
| AA-vasa2 | FW GTGTATGAGGTCACCCAGTA RV CTCTTGGTCTCTACAAACAC | 94 | 98 |
| AA-dnd1 | FW CGGGACATCTACGAGGACAA RV TTCATCATCAGGCGGAACTC | 106 | 77 |
| SB-vasa | FW TGGAATGGAGCGCACTATGG RV GAGGTTGCCACTAGGACTGG | 99 | 180 |
| SB-dnd1 | FW GAGTTCCTGGCCAATAGAGGG RV TCAAGGTTCAGCACCTGGCT | 98 | 102 |
| ZF-vasa | FW GGAAGTTTGCATACGGGACC RV CACAGAACATTGCAGCCCTT | 95 | 103 |
| ZF-dnd1 | FW CAGGAAGACAGCTGCGTAAC RV GCTGGGACGTCATAATGCAG | 92 | 77 |
| Number of Injected Fish | Survival Rate (%) | ||||
|---|---|---|---|---|---|
| 1.5 mpt | 6 mpt | ||||
| European sea bass | High concentration | 135 | 88% | 64% | |
| Low concentration | 274 | 23% | 12% | ||
| Control | 200 | - | - | ||
| Zebrafish | Experiment 1 | Transplanted (fresh) | 152 | 22% | - |
| Control (injected) | 110 | 16% | - | ||
| Control (intact) | 170 | 13% | - | ||
| Experiment 2 | Transplanted (thawed) | 100 | 20% | - | |
| Control (injected) | 50 | 8% | - | ||
| Control (intact) | 30 | 13% | - | ||
Disclaimer/Publisher’s Note: The statements, opinions and data contained in all publications are solely those of the individual author(s) and contributor(s) and not of MDPI and/or the editor(s). MDPI and/or the editor(s) disclaim responsibility for any injury to people or property resulting from any ideas, methods, instructions or products referred to in the content. |
© 2024 by the authors. Licensee MDPI, Basel, Switzerland. This article is an open access article distributed under the terms and conditions of the Creative Commons Attribution (CC BY) license (https://creativecommons.org/licenses/by/4.0/).
Share and Cite
Blanes-García, M.; Marinović, Z.; Morini, M.; Vergnet, A.; Horváth, Á.; Asturiano, J.F. Xenotransplantation of European Eel (Anguilla anguilla) Spermatogonia in Zebrafish (Danio rerio) and European Sea Bass (Dicentrarchus labrax). Fishes 2024, 9, 290. https://doi.org/10.3390/fishes9070290
Blanes-García M, Marinović Z, Morini M, Vergnet A, Horváth Á, Asturiano JF. Xenotransplantation of European Eel (Anguilla anguilla) Spermatogonia in Zebrafish (Danio rerio) and European Sea Bass (Dicentrarchus labrax). Fishes. 2024; 9(7):290. https://doi.org/10.3390/fishes9070290
Chicago/Turabian StyleBlanes-García, Marta, Zoran Marinović, Marina Morini, Alain Vergnet, Ákos Horváth, and Juan F. Asturiano. 2024. "Xenotransplantation of European Eel (Anguilla anguilla) Spermatogonia in Zebrafish (Danio rerio) and European Sea Bass (Dicentrarchus labrax)" Fishes 9, no. 7: 290. https://doi.org/10.3390/fishes9070290
APA StyleBlanes-García, M., Marinović, Z., Morini, M., Vergnet, A., Horváth, Á., & Asturiano, J. F. (2024). Xenotransplantation of European Eel (Anguilla anguilla) Spermatogonia in Zebrafish (Danio rerio) and European Sea Bass (Dicentrarchus labrax). Fishes, 9(7), 290. https://doi.org/10.3390/fishes9070290

