Unexpected Discovery of an Ectoparasitic Invasion First Detected in the Baikal Coregonid Fish Population
Abstract
1. Introduction
2. Materials and Methods
2.1. Study Area and Habitats
2.2. Sample Collection
2.3. Taxonomy and Population Affiliation of Fishes
2.4. Morphology and DNA-Based Identification of Parasites
2.5. Parasitological Analysis
3. Results
3.1. Characterization of Fishes
3.2. Parameters of Leech Parasitemia in the Selenga Omul Population
3.3. Parasite Morphology
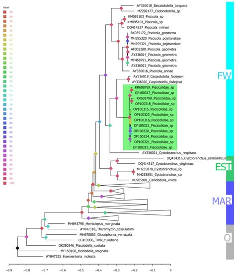
3.4. Identification of the Parasites
4. Discussion
5. Conclusions
Supplementary Materials
Author Contributions
Funding
Institutional Review Board Statement
Informed Consent Statement
Data Availability Statement
Acknowledgments
Conflicts of Interest
References
- Reshetnikov, Y.S. Ecology and Systematics of Corigonid Fishes; Nauka: Moscow, USSR, 1980; pp. 2–262. [Google Scholar]
- Novikov, G.G.; Politov, D.V.; Makhrov, A.A.; Malinina, T.V.; Afanasiev, K.I.; Fernholm, B. Freshwater and estuarine fishes of the Russian Arctic coast (the Swedish-Russian Expedition ‘Tundra Ecology-94’). J. Fish Biol. 2000, 57, 158–162. [Google Scholar] [CrossRef]
- Decree of the Ministry of Agriculture of Russia of 08.29.2017 N 450 “On Amendments to the Fishing Rules for the Baikal Fisheries Basin”. Available online: https://minjust.consultant.ru/documents/36765 (accessed on 15 June 2022).
- Misharin, K.I. Baikal omul. In Fish and Fishery in the Lake Baikal Basin; Kozhov, M.M., Misharin, K.I., Eds.; Irkutsk Book Publishing House: Irkutsk, USSR, 1958; pp. 130–287. [Google Scholar]
- Smirnov, V.V.; Smirnova-Zalumi, N.S.; Sukhanova, L.V. Microevolution of Baikal Omul; Publishing House of Siberian Branch of Russian Academy of Sciences: Novosibirsk, Russia, 2009; pp. 89–93. [Google Scholar]
- Mukhomediyarov, F.B. Baikal cisco races, their morphological and biological characteristics and role in the fishery. Proc. Biol. Geogr. Res. Inst. 1942, 9, 35–96. [Google Scholar]
- Misharin, K.I. Natural reproduction and artificial breeding of the Posolsk omul in Lake Baikal. Proc. Biol. Geogr. Res. Inst. 1953, 14, 3–133. [Google Scholar]
- Politov, D.V.; Gordon, N.Y.; Afanasiev, K.I.; Altukhov, Y.P.; Bickham, J.W. Identification of palearctic coregonid fish species using mtDNA and allozyme genetic markers. J. Fish Biol. 2000, 57, 51–71. [Google Scholar] [CrossRef]
- Gaikalov, I.V.; Ilyina, O.V.; Kirilchik, S.V.; Sukhanova, L.V. Description of three microsatellite loci of the Baikal omul Coregonus migratorius (Georgi). Russ. J. Genet. 2008, 44, 365–368. [Google Scholar] [CrossRef]
- Taliev, D.N. The serological analysis of Baikal cisco races. Proc. Zool. Inst. 1941, 6, 68–91. [Google Scholar]
- Ushakov, B.P.; Vinogradov, A.N.; Kusakina, A.A. Cytophysiological analysis of intraspecific differentiation of cisco and grayling of Lake Baikal. Biol. Bull. Rev. 1962, 23, 56–63. [Google Scholar]
- Mamontov, A.M.; Yakhnrnko, V.M. Biochemical polymorphism of the omul. In Morphology and Ecology of Fishes; Galazij, G., Ed.; Nauka: Novosibirsk, USSR, 1987; pp. 9–19. [Google Scholar]
- Mamontov, A.M.; Smirnova-Zalumi, N.S.; Sokolov, A.V.; Melnik, N.G.; Kudryavtsev, V.I. Assessment of omul stocks and recommendations on monitoring using hydroacoustic means. In Hydroacoustic Surveys of Baikal Omul; Kudryavtsev, V.I., Dzyuba, E.V., Eds.; Nauka: Novosibirsk, Russia, 2009; pp. 203–224. [Google Scholar]
- Kozhov, M. Lake Baikal and Its Life; Springer: Dordrecht, The Netherlands, 1963; 344p. [Google Scholar] [CrossRef]
- Timoshkin, O. Lake Baikal: Diversity of fauna, problems of its immiscibility and origin, ecology and “exotic” communities. In Index of Animal Species Inhabiting Lake Baikal and Its Catchment Area; Timoshkin, O., Ed.; Nauka: Novosibirsk, Russia, 2001; Volume 1, pp. 16–73. [Google Scholar]
- Tyus, H.M. Ecology and Conservation of Fishes; CRC Press: Boca Raton, FL, USA, 2012; 116p. [Google Scholar]
- Georgi, I.G. Bemerkungen Auf Einer Reise im Russischen Reiche im Jahre 1772; Gedruckt bey der Kayserl; Academie der Wissenschaften: St. Petersburg, Russia, 1775; Volume 2, 506p. [Google Scholar]
- Rusinek, O.T. Fish Parasites of Lake Baikal; KMK Scientific Press: Moscow, Russia, 2007; pp. 63–81. [Google Scholar]
- Epstein, V.M. Leeches. In Key of the Freshwater Fish Parasites of the USSR Fauna; Skarlato, O.A., Ed.; Nauka: Leningrad, USSR, 1987; Volume 3, pp. 340–372. [Google Scholar]
- Kaygorodova, I.A. A revised checklist of the Lake Baikal leech fauna. Lauterbornia 2012, 75, 49–62. [Google Scholar]
- Kaygorodova, I.A.; Pronin, N.M. New records of Lake Baikal leech fauna: Species diversity and spatial distribution in Chivyrkuy Gulf. Sci. World J. 2013, 2013, 206590. [Google Scholar] [CrossRef]
- Kaygorodova, I.A.; Sorokovikova, N.V. Mass leech infestation of sculpin fish in Lake Baikal, with clarification of disease-prone species and parasite taxonomy. Parasitol. Int. 2014, 63, 754–757. [Google Scholar] [CrossRef] [PubMed]
- Lyajman, E.M. Parasitic worms of Lake Baikal. Proc. Baikal Limnol. Stn. 1933, 4, 5–98. [Google Scholar]
- Dogiel, V.A.; Bogolepova, I.I. Parasitofauna of Baikal fishes. Proc. Baikal Limnol. Stn. 1957, 15, 427–464. [Google Scholar]
- Zaika, V.E. Parasitofauna of Lake Baikal Fishes; Nauka: Moscow, USSR, 1965; pp. 1–107. [Google Scholar]
- Dugarov, Z.; Pronin, N. Dynamics of parasite communities in an age series of Baikal omul Coregonus migratorius (Georgi, 1775). Biol. Bull. 2014, 41, 264–275. [Google Scholar] [CrossRef]
- Pronin, N.M. The taxonomic composition of parasites in Baikal omul. In Ecology, Disease and Breeding of Baikalian Omul; Egorov, A.G., Ed.; Nauka: Novosibirsk, USSR, 1981; pp. 114–124. [Google Scholar]
- Garmaev, E.J.; Khristoforov, A.V. Water Resources of the Rivers of the Lake Baikal Basin: Basics of Their Use and Protection; Geo: Novosibirsk, Russia, 2010; pp. 51–55.
- Ivanova, O.I.; Vinogradova, L.I.; Kozhukhovsky, A.V. Features of water balance in the Selenga and Onon river basins during the formation of rain floods. IOP Conf. Ser. Earth Environ. Sci. 2021, 723, 42004. [Google Scholar] [CrossRef]
- Khokhlova, L.V. Fishes of Selenga River. In Fish and Food Resources of River Basins and Reservoirs in Eastern Siberia; Vershinin, N.V., Ed.; Krasnoyarskyj Rabochij: Krasnoyarsk, USSR, 1967; pp. 291–324. [Google Scholar]
- Manchin, E.; Dgebuadze, Y. Alien species of fishes in Mongolian part of the Selenga River basin. Russ. J. Biol. Invasions 2010, 1, 227–231. [Google Scholar] [CrossRef]
- Tugarina, P.Y.; Kozlova, N.I. On monitoring of biodiversity in ichthyocenosis of Selenga River. Baikal Zool. J. 2009, 1, 40–45. [Google Scholar]
- Pravdin, I.F. Fish Research Manual (Mainly Fresh Water Fish); Nauka: Moscow, USSR, 1966; 375p. [Google Scholar]
- Sukhanova, L.V.; Smirnov, V.V.; Smirnova-Zalumi, N.S.; Kirilchik, S.V.; Shimizu, I. Grouping of Baikal omul Coregonus autumnalis migratorius Georgi within the C. lavaretus complex confirmed by using a nuclear DNA marker. Ann. Zool. Fenn. 2004, 41, 41–49. [Google Scholar]
- Lukin, E.I. Leeches of Fresh and SalineWaters. In Fauna of the USSR; Nauka: Leningrad, USSR, 1976; pp. 303–351. [Google Scholar]
- Hebert, P.; Cywinska, A.; Ball, S.; de Waard, J. Biological identifications through DNA barcodes. Proc. R. Soc. B 2003, 70, 313–321. [Google Scholar] [CrossRef] [PubMed]
- Costa, F.O.; Carvalho, G.R. The Barcode of Life Initiative: Synopsis and prospective societal impacts of DNA barcoding of Fish. Genom. Soc. Policy 2007, 3, 29. [Google Scholar] [CrossRef]
- Marizzi, C.; Florio, A.; Lee, M.; Khalfan, M.; Ghiban, C.; Nash, B.; Dorey, J.; McKenzie, S.; Mazza, C.; Cellini, F.; et al. DNA barcoding Brooklyn (New York): A first assessment of biodiversity in Marine Park by citizen scientists. PLoS ONE 2018, 13, e0199015. [Google Scholar] [CrossRef]
- Folmer, O.; Black, M.; Hoeh, W.; Lutz, R.; Vrijenhoek, R. DNA primers for amplification of mitochondrial cytochrome c oxidase subunit I from diverse metazoan invertebrates. Mol. Mar. Biol. Biotechnol. 1994, 3, 294–299. [Google Scholar] [PubMed]
- Tamura, K.; Stecher, G.; Kumar, S. MEGA11: Molecular Evolutionary Genetics Analysis version 11. Mol. Biol. Evol. 2021, 38, 3022–3027. [Google Scholar] [CrossRef] [PubMed]
- Camacho, C.; Coulouris, G.; Avagyan, V.; Ma, N.; Papadopoulos, J.; Bealer, K.; Madden, T.L. BLAST+: Architecture and applications. BMC Bioinform. 2008, 10, 421. [Google Scholar] [CrossRef]
- Minh, B.Q.; Schmidt, H.A.; Chernomor, O.; Schrempf, D.; Woodhams, M.D.; von Haeseler, A.; Lanfear, R. IQ-TREE 2: New models and efficient methods for phylogenetic inference in the genomic era. Mol. Biol. Evol. 2020, 37, 1530–1534. [Google Scholar] [CrossRef]
- Reiczigel, J.; Marozzi, M.; Fábián, I.; Rózsa, L. Biostatistics for parasitologists—A primer to Quantitative Parasitology. Trends Parasitol. 2019, 35, 277–281. [Google Scholar] [CrossRef] [PubMed]
- Bazov, A.V.; Bazova, N.V. The Selenga Population of Baikal Omul: Past, Present, Future; Academic Press of Buryat Scientific Center: Ulan-Ude, Russia, 2016; pp. 156–223. [Google Scholar]
- Zhokhov, A.E.; Pugacheva, M.N. Parasites-invaders of the Volga River basin: History in invasion, perspectives of dispersion, possibilities of epizootic. Parazitologiya 2001, 35, 201–212. [Google Scholar]
- Schenková, J.; Sychra, J.; Košel, V.; Kubová, N.; Horecký, J. Freshwater leeches (Annelida: Clitellata: Hirudinida) of the Czech Republic (Central Europe): Check-list, new records, and remarks on species distributions. Zootaxa 2009, 2227, 32–52. [Google Scholar] [CrossRef]
- Burreson, E.M.; Light, J.E.; Williams, J.I. Redescription of Cystobranchus virginicus Hoffman, 1964, and Cystobranchus salmositicus (Meyer, 1946) (Hirudinida: Piscicolidae) from Freshwater Fishes in North America. Comp. Parasitol. 2005, 72, 157–165. [Google Scholar] [CrossRef]
- Bely, A.; Weisblat, D. Lessons from leeches: A call for DNA barcoding in the lab. Evol. Dev. 2006, 8, 491–501. [Google Scholar] [CrossRef]
- Kaygorodova, I.; Mandzyak, N.; Petryaeva, E.; Pronin, N. Genetic diversity of freshwater leeches in Lake Gusinoe (Eastern Siberia, Russia). Sci. World J. 2014, 2014, 619127. [Google Scholar] [CrossRef]
- Kaygorodova, I.; Bolbat, N.; Bolbat, A. Species delimitation through DNA barcoding of freshwater leeches of the Glossiphonia genus (Hirudinea: Glossiphoniidae) from Eastern Siberia, Russia. J. Zool. Syst. Evol. 2020, 58, 1437–1446. [Google Scholar] [CrossRef]
- Minh, B.Q.; Nguyen, M.A.T.; von Haeseler, A. Ultrafast Approximation for Phylogenetic Bootstrap. Mol. Biol. Evol. 2013, 30, 1188–1195. [Google Scholar] [CrossRef] [PubMed]
- Kondratov, I.; Sitnikova, T.; Kaygorodova, I.; Denikina, N.; Annenkov, V.; Khanaev, I.; Kirilchik, S.; Nebesnykh, I.; Dzyuba, E. Amazing discoveries of benthic fauna from the abyssal zone of Lake Baikal. Biology 2021, 10, 972. [Google Scholar] [CrossRef] [PubMed]
- Free, C.M.; Jensen, O.P.; Mendsaikhan, B. A mixed-method approach for quantifying illegal fishing and its impact on an endangered fish species. PLoS ONE 2015, 10, e0143960. [Google Scholar] [CrossRef]
- Williams 2020 Williams, M.; Hernandez-Jover, M.; Shamsi, S. Illegal, unreported, and unregulated fishing: A risk scoring method for prioritizing inspection of fish imported to Australia for zoonotic parasites. J. Biosaf. Biosecur. 2020, 2, 81–90. [Google Scholar] [CrossRef]
- Suyanti, E.; Mahasri, G.; Lokapirnasari, W.P. Marine leech Zeylanicobdella arugamensis infestation as a predisposing factor for Vibrio alginolyticus infection on the hybrid grouper “Cantang” (Epinephelus fuscoguttatus × Epinephelus lanceolatus) from traditional ponds in the Kampung Kerapu Lamongan, East Java, Indonesia. IOP Conf. Ser. Earth Environ. Sci. 2021, 718, 12035. [Google Scholar] [CrossRef]
- Faisal, M.; Schulz, C.A. Detection of viral hemorrhagic septicemia virus (VHSV) from the leech Myzobdella lugubris Leidy, 1851. Parasit. Vectors 2009, 2, 45. [Google Scholar] [CrossRef]
- Demshin, N.I. Oligochaeta and Hirudinea as Intermediate Hosts of Helminthes; Nauka: Novosibirsk, USSR, 1975; pp. 1–190. [Google Scholar]
- Pyrka, E.; Kanarek, G.; Zaleśny, G.; Hildebrand, J. Leeches as the intermediate host for strigeid trematodes: Genetic diversity and taxonomy of the genera Australapatemon Sudarikov, 1959 and Cotylurus Szidat, 1928. Parasit. Vectors 2021, 14, 44. [Google Scholar] [CrossRef]
- Smit, N.J.; Joubert, A.; Lawton, S.P.; Hayes, P.M.; Cook, C.A. Morphological and molecular characterization of an African freshwater fish trypanosome, including its development in a leech vector. Int. J. Parasitol. 2020, 50, 921–929. [Google Scholar] [CrossRef]
- Ellis, J.; Barratt, J.; Kaufer, A.; Pearn, L.; Armstrong, B.; Johnson, M.; Yasunori Park, Y.; Downey, L.; Cao, M.; Neill, L.; et al. A new subspecies of Trypanosoma cyclops found in the Australian terrestrial leech Chtonobdella bilineata. Parasitology 2021, 148, 1125–1136. [Google Scholar] [CrossRef]
- Light, J.E.; Fiumera, A.C.; Porter, B.A. Egg-feeding in the freshwater piscicolid leech Cystobranchus virginicus (Annelida, Hirudinea). Invertebr. Biol. 2005, 124, 50–56. [Google Scholar] [CrossRef]
- Earp, B.J.; Schwab, R.L. An infestation of leeches on salmon fry and eggs. Progr. Fish Cult. 1954, 16, 122–124. [Google Scholar] [CrossRef]
- Voronov, M.G. Ecological and Biological Bases for Increasing the Efficiency of Reproduction of Omul in the Selenga River in Modern Conditions. Ph.D. Thesis, Leningrad State University, St. Petersburg, Russia, 1993. [Google Scholar]
- Kaygorodova, I.A.; Dzyuba, E.V.; Pronin, N.M. Leech-like parasites (Clitellata, Acanthobdellida) infecting native and endemic Eastern Siberian salmon fishes. Sci. World J. 2012, 2012, 65282. [Google Scholar] [CrossRef] [PubMed]
- Pronin, N.M.; Pronina, S.V. Epizootic significance of parasites and diseases of omul. In Ecology, Disease and Breeding of Baikalian Omul; Egorov, A.G., Ed.; Nauka: Novosibirsk, USSR, 1981; pp. 145–159. [Google Scholar]





| Gender and Life Stage | Number of Specimens | SL *, mm | Weight, g |
|---|---|---|---|
| Spawning females | 3 | 321–353 | 444–520 |
| Spawned females | 217 | 315–376 | 288–540 |
| Spawned males | 443 | 302–366 | 289–557 |
| Description | Max Score | Query Cover | Identity | Length, bp | Accession |
|---|---|---|---|---|---|
| Caspiobdella fadejewi | 830 | 95% | 90.54% | 628 | AY336019 |
| Caspiobdella fadejewi | 826 | 95% | 90.38% | 626 | AY336020 |
| Piscicola sp. | 778 | 98% | 88.25% | 674 | KM095104 |
| Piscicola milneri | 774 | 100% | 87.92% | 665 | DQ414337 |
| Piscicola geometra | 769 | 100% | 87.77% | 15135 | OX030972 |
| Piscicola geometra | 765 | 99% | 87.83% | 651 | AF003280 |
| Piscicola sp. | 763 | 99% | 87.81% | 676 | KM095103 |
| Piscicola geometra | 763 | 100% | 87.61% | 14788 | BK059172 |
| Piscicola geometra | 737 | 96% | 87.54% | 634 | MF458791 |
| Branchellion parkeri | 736 | 100% | 86.87% | 665 | DQ414308 |
| Species Group | p | SE | 1 | 2 | 3 | 4 | 5 | 6 | 7 | 8 |
|---|---|---|---|---|---|---|---|---|---|---|
| Baicalobdella torquata | n/c | n/c | 0.0128 | 0.0112 | 0.0142 | 0.0109 | 0.0125 | 0.0120 | 0.0131 | |
| Caspiobdella fadejewi | 0.0114 | 0.0041 | 0.1234 | 0.0132 | 0.0133 | 0.0114 | 0.0117 | 0.0121 | 0.0109 | |
| Codonobdella sp. | n/c | n/c | 0.0931 | 0.1340 | 0.0136 | 0.0114 | 0.0118 | 0.0122 | 0.0133 | |
| Cystobranchus respirans | n/c | n/c | 0.1552 | 0.1324 | 0.1422 | 0.0128 | 0.0134 | 0.0141 | 0.0132 | |
| Piscicola milneri | 0.0163 | 0.0040 | 0.0959 | 0.1078 | 0.1046 | 0.1275 | 0.0085 | 0.0084 | 0.0114 | |
| Piscicola geometra | 0.0040 | 0.0017 | 0.1173 | 0.1057 | 0.1119 | 0.1450 | 0.0526 | 0.0085 | 0.0120 | |
| Piscicola annae | n/c | n/c | 0.1127 | 0.1185 | 0.1111 | 0.1471 | 0.0550 | 0.0482 | 0.0122 | |
| Omul leech | 0.0088 | 0.0020 | 0.1322 | 0.0805 | 0.1388 | 0.1322 | 0.1085 | 0.1137 | 0.1237 |
Publisher’s Note: MDPI stays neutral with regard to jurisdictional claims in published maps and institutional affiliations. |
© 2022 by the authors. Licensee MDPI, Basel, Switzerland. This article is an open access article distributed under the terms and conditions of the Creative Commons Attribution (CC BY) license (https://creativecommons.org/licenses/by/4.0/).
Share and Cite
Kaygorodova, I.; Matveenko, E.; Dzyuba, E. Unexpected Discovery of an Ectoparasitic Invasion First Detected in the Baikal Coregonid Fish Population. Fishes 2022, 7, 298. https://doi.org/10.3390/fishes7050298
Kaygorodova I, Matveenko E, Dzyuba E. Unexpected Discovery of an Ectoparasitic Invasion First Detected in the Baikal Coregonid Fish Population. Fishes. 2022; 7(5):298. https://doi.org/10.3390/fishes7050298
Chicago/Turabian StyleKaygorodova, Irina, Ekaterina Matveenko, and Elena Dzyuba. 2022. "Unexpected Discovery of an Ectoparasitic Invasion First Detected in the Baikal Coregonid Fish Population" Fishes 7, no. 5: 298. https://doi.org/10.3390/fishes7050298
APA StyleKaygorodova, I., Matveenko, E., & Dzyuba, E. (2022). Unexpected Discovery of an Ectoparasitic Invasion First Detected in the Baikal Coregonid Fish Population. Fishes, 7(5), 298. https://doi.org/10.3390/fishes7050298

