The Effects of Probiotics on the Recovery of Growth, Digestive, Antioxidant, Immune Functions, and Gut Microbiota of Chinese Hooksnout Carp (Opsariichthys bidens) Under Microplastic Stress
Abstract
1. Introduction
2. Materials and Methods
2.1. Experimental Materials
2.2. Experimental Design and Feed Preparation
| Ingredient (%) | Composition |
|---|---|
| Peruvian fish meal | 25.00 |
| Antarctic krill meal | 5.00 |
| Soybean | 28.00 |
| Enzymatic hydrolysis of soybeans | 5.00 |
| American chicken powder | 5.00 |
| High-gluten flour | 21.00 |
| Fish oil | 2.00 |
| Soybean oil | 2.00 |
| Yeast powder | 2.00 |
| 1 vitamin and mineral premixes | 2.00 |
| Calcium dihydrogen phosphate | 2.00 |
| Total | 100.00 |
| Proximate composition (%) | |
| Crude protein | 42.40 |
| Crude fat | 8.28 |
| Crude ash | 16.00 |
| Moisture | 10.00 |
2.3. Sample Collection
2.4. Determination of Physiological and Biochemical Parameters
2.5. Gut Microbiota Composition and Diversity Analysis
2.6. Determination of Expression Levels of Growth- and Immunity-Related Genes
2.7. Calculation of Growth Performance Indicators
2.8. Data Analysis
3. Results
3.1. Growth Performance
3.2. Digestive Enzyme Activity
3.3. Antioxidant Capacity
3.4. Expression of Growth- and Immunity-Related Genes
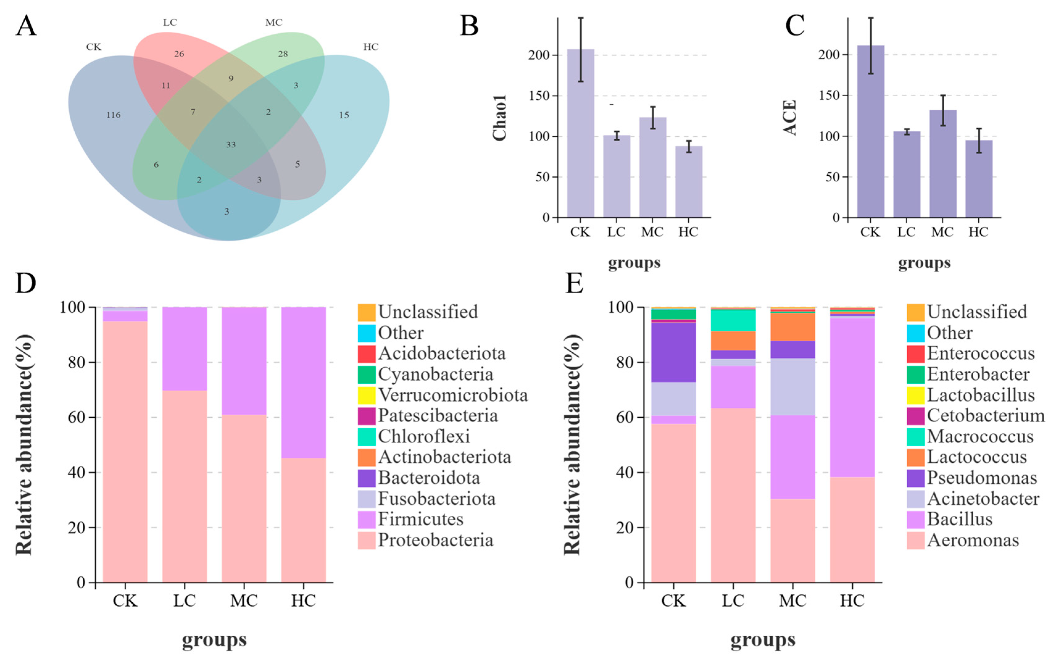
3.5. Gut Microbiota Composition and Diversity
4. Discussion
4.1. Effects of Probiotics on Growth and Digestive Enzymes of O. bidens
4.2. Effects of Probiotics on the Antioxidant Capacity of O. bidens
4.3. Effects of Probiotics on Gut Microbiota of O. bidens
4.4. Potential Role of Probiotics in Alleviating Microplastic-Induced Digestive Impairment
5. Conclusions
Author Contributions
Funding
Institutional Review Board Statement
Informed Consent Statement
Data Availability Statement
Conflicts of Interest
References
- Lu, Z. The Immunopathological Effects of Microplasticsfrom Zhanjiang Offshore Sediments on Zebrafish. Master’s Thesis, Guangdong Ocean University, Zhanjiang, China, 2021. [Google Scholar]
- Yin, L.Y.; Chen, B.J.; Xia, B.; Shi, X.T.; Qu, K.M. Polystyrene Microplastics Alter the Behavior, Energy Reserve and Nutritional Composition of Marine Jacopever (Sebastes schlegelii). J. Hazard. Mater. 2018, 360, 97–105. [Google Scholar] [CrossRef]
- Qiang, L.Y.; Cheng, J.P. Exposure to Microplastics Decreases Swimming Competence in Larval Zebrafish (Danio rerio). Ecotoxicol. Environ. Saf. 2019, 176, 226–233. [Google Scholar] [CrossRef]
- Chen, Q.Q.; Lackmann, C.; Wang, W.Y.; Seiler, T.-B.; Hollert, H.; Shi, H.H. Microplastics Lead to Hyperactive Swimming Behaviour in Adult Zebrafish. Aquat. Toxicol. 2020, 224, 105521. [Google Scholar] [CrossRef]
- Qiao, R.X.; Deng, Y.F.; Zhang, S.H.; Wolosker, M.B.; Zhu, Q.D.; Ren, H.Q.; Zhang, Y. Accumulation of Different Shapes of Microplastics Initiates Intestinal Injury and Gut Microbiota Dysbiosis in the Gut of Zebrafish. Chemosphere 2019, 236, 124334. [Google Scholar] [CrossRef]
- Otles, S.; Cagindi, O.; Akcicek, E. Probiotics and Health. Asian Pac. J. Cancer Prev. APJCP 2003, 4, 369–372. [Google Scholar]
- Peng, Y.L. The application effect of compound microbial ecological preparations in aquaculture. Agric. Eng. Technol. 2020, 40, 82–83. [Google Scholar]
- Saengrung, J.; Bunnoy, A.; Du, X.M.; Huang, L.L.; An, R.; Liang, X.G.; Srisapoome, P. Effects of Ribonucleotide Supplementation in Modulating the Growth of Probiotic Bacillus subtilis and the Synergistic Benefits for Improving the Health Performance of Asian Seabass (Lates calcarifer). Fish Shellfish Immunol. 2023, 140, 108983. [Google Scholar] [CrossRef] [PubMed]
- Fan, Y.; Ye, H.B.; Wang, X.L.; Li, L.; Wang, Y.Q.; Diao, J. Effects of Clostridium butyricum and Bacillus coagulans on growth performance, hepatic function and intestinal microbiotain rainbow trout Oncorhynchus mykiss. J. Dalian Ocean Univ. 2019, 34, 198–203. [Google Scholar]
- Chang, X.L.; Chen, Y.Y.; Kang, M.R.; Feng, J.C.; Zhang, J.X. Effects of Bacillus coagulans on the cadmium content, antioxidant capacity andinflammatory response in the liver of Cyprinus carpio under cadmium exposure. J. Fish. China 2023, 47, 152–160. [Google Scholar]
- Du, G.H. Biological characteristics and artificial breeding technology of Opsariichthys bidens. North. Chin. Fish. 2021, 40, 50–52. [Google Scholar]
- Huang, Y.; Li, W.; Dong, K.; Li, X.; Li, W.; Wang, D. Effect of Polystyrene Microplastic Exposure on Individual, Tissue, and Gene Expression in Juvenile Crucian Carp (Carassius auratus). Fishes 2024, 9, 385. [Google Scholar] [CrossRef]
- Wang, N.; Gao, C.; Zhang, P.; Guan, L.; Wang, Y.; Qin, Y.; Li, Y. Effect of Bacillus cereus against Cadmium Induced Hematological Disturbances and Immunosuppression in Carassius auratus gibelio. Fish Shellfish Immunol. 2019, 89, 141–148. [Google Scholar] [CrossRef]
- Feng, J.; Chang, X.; Zhang, Y.; Yan, X.; Zhang, J.; Nie, G. Effects of Lactococcus lactis from Cyprinus carpio L. as Probiotics on Growth Performance, Innate Immune Response and Disease Resistance against Aeromonas hydrophila. Fish Shellfish Immunol. 2019, 93, 73–81. [Google Scholar] [CrossRef]
- Huang, J.N.; Wen, B.; Zhu, J.G.; Zhang, Y.S.; Gao, J.Z.; Chen, Z.Z. Exposure to Microplastics Impairs Digestive Performance, Stimulates Immune Response and Induces Microbiota Dysbiosis in the Gut of Juvenile Guppy (Poecilia reticulata). Sci. Total Environ. 2020, 733, 138929. [Google Scholar] [CrossRef] [PubMed]
- Assan, D.; Kuebutornye, F.K.A.; Hlordzi, V.; Chen, H.P.; Mraz, J.; Mustapha, U.F.; Abarike, E.D. Effects of Probiotics on Digestive Enzymes of Fish (Finfish and Shellfish); Status and Prospects: A Mini Review. Comp. Biochem. Physiol. B Biochem. Mol. Biol. 2022, 257, 110653. [Google Scholar] [CrossRef] [PubMed]
- Shadrack, R.S.; Manabu, I.; Koshio, S.; Yokoyama, S.; Zhang, Y.; Mzengereza, K.; El Basuini, M.F.; Dawood, M.A.O. Effects of Single and Mixture Probiotic Supplements on Growth, Digestive Activity, Antioxidative Status, Immune and Growth-Related Genes, and Stress Response of Juvenile Red Sea Bream (Pagrus major). Aquac. Nutr. 2022, 2022, 8968494. [Google Scholar] [CrossRef]
- Munir, M.B.; Hashim, R.; Chai, Y.H.; Marsh, T.L.; Nor, S.A.M. Dietary Prebiotics and Probiotics Influence Growth Performance, Nutrient Digestibility and the Expression of Immune Regulatory Genes in Snakehead (Channa striata) Fingerlings. Aquaculture 2016, 460, 59–68. [Google Scholar] [CrossRef]
- Mann, E.R.; Lam, Y.K.; Uhlig, H.H. Short-Chain Fatty Acids: Linking Diet, the Microbiome and Immunity. Nat. Rev. Immunol. 2024, 24, 577–595. [Google Scholar] [CrossRef]
- Qiu, B.S.; Lin, W.T.; Yan, J.G.; Wu, J.L. Application of Probiotics in Aquaculture. Fish. Sci. 2004, 7, 39–41. [Google Scholar]
- Duan, Y.F.; Xiong, D.L.; Wang, Y.; Zhang, Z.; Li, H.; Dong, H.B.; Zhang, J.S. Toxicological Effects of Microplastics in Litopenaeus vannamei as Indicated by an Integrated Microbiome, Proteomic and Metabolomic Approach. Sci. Total Environ. 2021, 761, 143311. [Google Scholar] [CrossRef]
- Mahmud, F.; Sarker, D.B.; Jocelyn, J.A.; Sang, Q.-X.A. Molecular and Cellular Effects of Microplastics and Nanoplastics: Focus on Inflammation and Senescence. Cells 2024, 13, 1788. [Google Scholar] [CrossRef] [PubMed]
- Dong, P.P.; Wang, Z.; Wang, J.; Zhang, S.B.; Meng, J.; Ding, C.H. Screening of food—Borne Bacillus coagulans and preliminary evaluation of itshypoglycemic and hypolipidemic functions. J. Henan Univ. Technol. Sci. Ed. 2023, 44, 89–97. [Google Scholar]
- Lastochkina, O.; Yuldashev, R.; Avalbaev, A.; Allagulova, C.; Veselova, S. The Contribution of Hormonal Changes to the Protective Effect of Endophytic Bacterium Bacillus subtilis on Two Wheat Genotypes with Contrasting Drought Sensitivities under Osmotic Stress. Microorganisms 2023, 11, 2955. [Google Scholar] [CrossRef] [PubMed]
- Liu, F.; Yu, J.; Chen, Z.; Zhang, S.Z.; Zhang, Y.; Zhang, L.; Zhang, Y.Y.; Li, J.D.; Ding, L.G.; Wu, J.Q. Isolation of Bacillus cereus and Its Probiotic Effect on Growth Performance, Antioxidant Capacity, and Intestinal Barrier Protection of Broilers. Poult. Sci. 2025, 104, 104944. [Google Scholar] [CrossRef]
- Chen, X.; Zheng, A.J.; Li, S.Z.; Wang, Z.D.; Chen, Z.M.; Chen, J.; Zou, Z.H.; Liang, H.J.; Liu, G.H. Bacillus amyloliquefaciens Regulates the Keap1/Nrf2 Signaling Pathway to Improve the Intestinal (Caco-2 Cells and Chicken Jejunum) Oxidative Stress Response Induced by Lipopolysaccharide (LPS). Antioxidants 2024, 13, 1550. [Google Scholar] [CrossRef]
- Yuan, P.; Hu, X.G.; Zhou, Q.X. Progress on Cumulative Toxicity and Ecological Hazards of Microplastics in Intestinal Tract. J. Xuzhou Inst. Technol. Sci. Ed. 2019, 34, 54–58. [Google Scholar]
- Liu, Y.L.; Lu, H.Y.; Li, H.D.; Gao, Y. Effect of temperature on the composition of intestinal flora of Paramisgurnus dabryanus. China Fish. 2022, 1, 94–97. [Google Scholar]
- Yan, L. Pathogenicity of Fish Pathogen Pseudomonas Plecoglossicida and Preparation of Its Inactivated Vaccine. Master’s Thesis, Hunan Normal University, Changsha, China, 2021. [Google Scholar]
- Sterniša, M.; Purgatorio, C.; Paparella, A.; Mraz, J.; Smole Možina, S. Combination of Rosemary Extract and Buffered Vinegar Inhibits Pseudomonas and Shewanella Growth in Common Carp (Cyprinus carpio). J. Sci. Food Agric. 2020, 100, 2305–2312. [Google Scholar] [CrossRef]
- Hung, A.T.; Lin, S.-Y.; Yang, T.-Y.; Chou, C.-K.; Liu, H.-C.; Lu, J.-J.; Wang, B.; Chen, S.-Y.; Lien, T.-F. Effects of Bacillus coagulans ATCC 7050 on Growth Performance, Intestinal Morphology, and Microflora Composition in Broiler Chickens. Anim. Prod. Sci. 2012, 52, 874. [Google Scholar] [CrossRef]
- Sharifuzzaman, S.M.; Al-Harbi, A.H.; Austin, B. Characteristics of Growth, Digestive System Functionality, and Stress Factors of Rainbow Trout Fed Probiotics Kocuria SM1 and Rhodococcus SM2. Aquaculture 2014, 418–419, 55–61. [Google Scholar] [CrossRef]
- Wang, Y.F.; Cen, C.N.; Liu, F.Q.; Bao, W.C.; Fu, L.L.; Wang, Y.B. Research Progress on the Probiotic Characteristics and Mechanism of Bacillus coagulans. Sci. Technol. Food Ind. 2023, 44, 458–464. [Google Scholar]
- Hays, K.E.; Pfaffinger, J.M.; Ryznar, R. The Interplay between Gut Microbiota, Short-Chain Fatty Acids, and Implications for Host Health and Disease. Gut Microbes 2024, 16, 2393270. [Google Scholar] [CrossRef]
- Abdel-Baki, R.M.M.; Ahmed, M.N.; Barakat, O.S.; Khalafalla, G.M. Enhanced Vitamin B12 Production by Isolated Bacillus Strains with the Application of Response Surface Methodology. BMC Biotechnol. 2024, 24, 90. [Google Scholar] [CrossRef] [PubMed]
- Chandrasekaran, P.; Weiskirchen, S.; Weiskirchen, R. Effects of Probiotics on Gut Microbiota: An Overview. Int. J. Mol. Sci. 2024, 25, 6022. [Google Scholar] [CrossRef]
- Park, S.Y.; Kim, C.G. Biodegradation of Micro-Polyethylene Particles by Bacterial Colonization of a Mixed Microbial Consortium Isolated from a Landfill Site. Chemosphere 2019, 222, 527–533. [Google Scholar] [CrossRef] [PubMed]
- Bozkurt, H.S.; Yörüklü, H.C.; Bozkurt, K.; Denktaş, C.; Bozdoğan, A.; Özdemir, O.; Özkaya, B. Biodegradation of Microplastic by Probiotic Bifidobacterium. Int. J. Glob. Warm. 2022, 26, 429. [Google Scholar] [CrossRef]
- Zhu, Z.Y.; Wu, Y.Q.; Fang, X.L.; Zhong, R.Y.; Gong, H.; Yan, M.T. Bacillus subtilis, a Promising Bacterial Candidate for Trapping Nanoplastics during Water Treatment. J. Hazard. Mater. 2025, 483, 136679. [Google Scholar] [CrossRef] [PubMed]
- Teng, X.; Zhang, T.X.; Rao, C.T. Novel Probiotics Adsorbing and Excreting Microplastics in Vivo Show Potential Gut Health Benefits. Front. Microbiol. 2025, 15, 1522794. [Google Scholar] [CrossRef]




| Target Gene | Primer Sequence (5′−3′) | |
|---|---|---|
| 1 β−actin | F: TCCGTGACATCAAGGAGAAG | R: GGCAACGGAAACGCTCATT |
| 2 igf | F: AGACAGGGGCTTTTATTTC | R: TCGTTGTGCTCGTAGGGAT |
| 3 ghr | F: GCAAAATGATGGGCGGGA | R: GCGACTAAACACAAGGCG |
| 4 tnf−α | F: AAAGTCGGGTGTATGGAGG | R: CTGGGTCTTATGGAGCGTG |
| 5 il−1β | F: TTGTGGGAGACAGACGGTG | R: TGTGGATTGGGGTTTGATG |
| Groups | CK Group | LC Group | MC Group | HC Group | |
|---|---|---|---|---|---|
| Index | |||||
| Initial body length (mm) | 42.92 ± 0.94 a | 42.97 ± 0.56 a | 43.18 ± 0.62 a | 43.08 ± 0.81 a | |
| Initial body weight (g) | 1.21 ± 0.10 a | 1.19 ± 0.08 a | 1.20 ± 0.10 a | 1.21 ± 0.13 a | |
| Final body length (mm) | 47.12 ± 3.92 a | 52.63 ± 3.03 b | 54.82 ± 4.38 b | 58.80 ± 6.60 c | |
| Final body weight (g) | 1.67 ± 0.59 a | 1.93 ± 0.27 ab | 1.90 ± 0.43 ab | 2.36 ± 0.73 c | |
| WGR (%) | 44.59 ± 2.51 a | 67.09 ± 3.31 ab | 62.66 ± 2.98 ab | 99.92 ± 4.42 c | |
| CF (g/cm3) | 1.21 ± 0.13 a | 1.22 ± 0.05 a | 1.03 ± 0.05 a | 1.24 ± 0.04 a | |
| HIS (%) | 2.30 ± 0.23 a | 2.12 ± 0.14 a | 2.63 ± 0.13 a | 2.53 ± 0.10 a | |
| VSI (%) | 13.64 ± 3.28 a | 14.56 ± 3.75 a | 14.84 ± 5.08 a | 15.66 ± 3.97 a | |
Disclaimer/Publisher’s Note: The statements, opinions and data contained in all publications are solely those of the individual author(s) and contributor(s) and not of MDPI and/or the editor(s). MDPI and/or the editor(s) disclaim responsibility for any injury to people or property resulting from any ideas, methods, instructions or products referred to in the content. |
© 2025 by the authors. Licensee MDPI, Basel, Switzerland. This article is an open access article distributed under the terms and conditions of the Creative Commons Attribution (CC BY) license (https://creativecommons.org/licenses/by/4.0/).
Share and Cite
Hu, M.; Li, Y.; Pan, L.; Wu, M.; Zheng, S. The Effects of Probiotics on the Recovery of Growth, Digestive, Antioxidant, Immune Functions, and Gut Microbiota of Chinese Hooksnout Carp (Opsariichthys bidens) Under Microplastic Stress. Fishes 2025, 10, 598. https://doi.org/10.3390/fishes10120598
Hu M, Li Y, Pan L, Wu M, Zheng S. The Effects of Probiotics on the Recovery of Growth, Digestive, Antioxidant, Immune Functions, and Gut Microbiota of Chinese Hooksnout Carp (Opsariichthys bidens) Under Microplastic Stress. Fishes. 2025; 10(12):598. https://doi.org/10.3390/fishes10120598
Chicago/Turabian StyleHu, Minghao, Yanhong Li, Lixin Pan, Meixian Wu, and Shanjian Zheng. 2025. "The Effects of Probiotics on the Recovery of Growth, Digestive, Antioxidant, Immune Functions, and Gut Microbiota of Chinese Hooksnout Carp (Opsariichthys bidens) Under Microplastic Stress" Fishes 10, no. 12: 598. https://doi.org/10.3390/fishes10120598
APA StyleHu, M., Li, Y., Pan, L., Wu, M., & Zheng, S. (2025). The Effects of Probiotics on the Recovery of Growth, Digestive, Antioxidant, Immune Functions, and Gut Microbiota of Chinese Hooksnout Carp (Opsariichthys bidens) Under Microplastic Stress. Fishes, 10(12), 598. https://doi.org/10.3390/fishes10120598

