High-Throughput Fingerprinting of Rhizobial Free Fatty Acids by Chemical Thin-Film Deposition and Matrix-Assisted Laser Desorption/Ionization Mass Spectrometry
Abstract
1. Introduction
2. Experimental Design
2.1. Materials and Chemicals
- Safe-lock 2 mL polypropylene tubes (Eppendorf, obtained from Helicon, Moscow, Russia; Cat. No.: Epp 0030 120.094);
- Cell culture dishes, 90 × 14 mm (Noex Pharma, Moscow, Russia);
- n-Hexane (HPLC grade, ≥95% purity, Merck, obtained from ChimMed, St. Petersburg, Russia; Cat. No.: 270504);
- Dipotassium hydrogen phosphate anhydrous (≥98%, ACS grade, VWR International, obtained from Helicon, Moscow, Russia; Cat. No.: Am-O705-0.5);
- Agar for bacteriological works, solid (VWR International, obtained from Helicon, Moscow, Russia; Cat. No.: Am-J637-0.5);
- Magnesium sulfate anhydrous (reagent grade, ≥97%, Merck, obtained from ChimMed, St. Petersburg, Russia; Cat. No.: 208094);
- Calcium carbonate (ACS reagent grade, ≥99.0%, Merck, obtained from ChimMed, St. Petersburg, Russia; Cat. No.: 239216);
- Sodium chloride (ACS reagent grade, ≥99.0%, Merck, obtained from ChimMed, St. Petersburg, Russia; Cat. No.: S9888);
- D-Mannitol (≥98%, Merck, obtained from ChimMed, St. Petersburg, Russia; Cat. No.: M4125);
- Microgranulated yeast extract (Biospringer, acquired from Helicon, Russia; Cat. No.: H-0601MG-0.5);
- Barium acetate (Merck, obtained from ChimMed, St. Petersburg, Russia; Cat. No.: 243671);
- Parafilm M (Bemis Company, obtained from Helicon, Moscow, Russia; Cat. No.: PM996);
- 2,5-Dihydroxybenzoic acid (mass spectrometry grade, Bruker Daltonik GmbH, Bremen, Germany; Cat. No.: 8201346);
- Acetonitrile (LC-MS grade, Merck, obtained from ChimMed, St. Petersburg, Russia; Cat. No.: 100029);
- Bacterial strains Rhizobium leguminosarum bv. viciae RCAM1026 and Sinorhizobium meliloti RCAM1021 (collection of the All-Russian Research Institute for Agricultural Microbiology, St. Petersburg, Russia) kept at 4 °C in Petri dishes on agar nutrient medium.
2.2. Equipment
- Vortex mixer Vortex-genie 2 (Scientific Industries, NY, USA);
- Ultrasound bath Sonorex TK-30 (BANDELIN electronic GmbH & Co. KG, Berlin, Germany);
- Benchtop incubator shaker Innova 40 (Eppendorf, obtained from Helicon, Moscow, Russia);
- Tabletop centrifuge (5415 R, Eppendorf, obtained from Helicon, Moscow, Russia);
- MTP 384 polished steel BC target (Bruker Daltonik GmbH, Bremen, Germany);
- MALDI TOF/TOF mass spectrometer UltrafleXtreme (Bruker Daltonik GmbH, Bremen, Germany);
- Microplate spectrophotometer PowerWave HT (BioTek Instruments, obtained from Bioline LLC, St. Petersburg, Russia).
2.3. Software
- FlexControl 3.4 and FlexAnalysis 3.4 (Bruker Daltonik GmbH, Bremen, Germany);
- Progenesis MALDI v1.2 (Nonlinear Dynamics, Newcastle upon Tyne, UK);
- MetaboAnalyst 4.0 (https://www.metaboanalyst.ca/MetaboAnalyst/home.xhtml).
2.4. Costs
3. Procedure
3.1. Sterilize (180 min)
3.2. Prepare Rhizobia Culture in Liquid Nutritional Medium (Two Days)
- Take several colonies of R. leguminosarum or S. meliloti from the surface of agar medium with an inoculation loop or sterilized spatula and transfer them to the liquid nutritional medium # 79 kept at 28 °C.
- Grow bacteria at 28 °C under continuous shaking (100 rpm) in a glass flask with a breathable cover during 48 h to achieve an optical density (OD620) of 0.25 at 620 nm.
3.3. Estimate Titer (As Optical Density, OD) of Rhizobial Culture (60 min)
- Pipette 250 µL of each rhizobial culture and nutritional medium as control (n = 4 or more) in the wells of a 96-well microtiter plate.
- Determine the titer (OD620) of the bacterial culture spectrophotometrically. If OD620 is 0.250 ± 0.005, proceed to the next step. If OD620 is higher or lower, centrifuge the suspension (for 10 min at 4000× g/25 °C) and re-suspend the cells in a calculated volume of culturing medium. The resulting bacterial culture sediment is diluted with a nutrient solution, the volume of which is calculated by the formula:
3.4. Pre-Clean of Bacterial Cells Prior to Extraction (60 min)
- Add 0.4 mL n-hexane to the 2 mL safe-lock polypropylene tubes, cover the tubes with parafilm and vortex (1000 rpm) for 1 min. Discard n-hexane and dry the tubes under airflow. This step is necessary to wash out potential hexane-soluble contaminations, present in tubes.
- Transfer 2 mL rhizobial culture to the tubes, and centrifuge for 10 min at 4000× g/25°C.
- Discard supernatants, re-suspend the pellets in 1 mL nutritional medium # 79, prepared without addition of mannitol and yeast extract (pH 7.0–7.2), vortex (1000 rpm) for 1 min and centrifuge for 10 min at 4000× g and 25 °C. Repeat this procedure two times and discard the supernatant after the last centrifugation.
- Add 1 mL 0.9% (w/v) NaCl to the bacterial pellets, vortex (1000 rpm) for 1 min, centrifuge (10 min, 4000× g, 25 °C) and discard supernatant. Repeat this procedure twice and discard the supernatant after the last centrifugation.
3.5. Extract Fatty Acids from the Bacterial Cells with N-Hexane
3.5.1. Extraction from N-Hexane Lysates (15 min)
- Supplement the pre-cleaned bacterial pellets with 0.4 mL n-hexane, cover the tubes with parafilm and vortex (1000 rpm) for 1 min.
- Sonicate the resulting suspension for two min in an ultrasonic bath. Add ice to the bath to avoid overheating of the samples.
- Vortex (1000 rpm) the samples for further 2 min, centrifuge (10 min, 4000× g, 25 °C), and collect the supernatant in new 2 mL safe-lock polypropylene tubes.
3.5.2. Extraction from Aqueous Lysates (15 min)
- Supplement the pre-cleaned pellets with 0.4 mL deionized water and vortex (1000 rpm) for 1 min.
- Sonicate the resulting suspension 2 min in an ultrasonic bath. Add ice to the bath to avoid overheating of the samples.
- Add 0.4 mL n-hexane to the suspensions, cover the tubes with parafilm and vortex (1000 rpm) the samples for further 2 min, centrifuge (10 min, 4000× g, 25 °C), and collect the upper hexane phase in new 2 mL safe-lock polypropylene tubes.
3.6. Apply the Samples on a MALDI Target (10 min Per Sample, with Increase of Sample Number Time Requiered for Each One is Less)
- Apply 0.6 µL of the aqueous mixture containing 2,5-dihydroxybenzoic acid (DHB) and barium acetate (0.25 g/L each) on a spot of a polished stainless steel 384-well MALDI target. The mixture forms an aqueous drop within the spot. Make at least three individual applications (technical replicates) at three different spots for each biological replicate.
- Apply 0.6 µL of the sample in n-hexane on the top central surface of the aqueous drop, containing DHB and barium acetate. Add another 0.6 µL-portion of the sample after complete evaporation of hexane (assessed visually).
- Apply 2 µL 90% (v/v) aq. acetonitrile after complete drying of the spot surface (both hexane and aqueous layers need to evaporate completely). Repeat this procedure after reconstitution of the dried monolayer and complete evaporation of the solvent. Formation of symmetric round droplets is desired at this step.
- Using the pipette tip, shift the formed droplet to the edge of the spot and wait for evaporation of the solvent. This will reduce matrix effects due to removal of polar contaminants from the MALDI spot.
- Load the target in the mass spectrometer.
3.7. Acquire Mass Spectral Data (20 min)
- Adjust laser fluence to 100%. This value will result in better inter-replicate reproducibility.
- Accomplish automatic registration of spectra by the AutoXecute tool in FlexControl software (UltrafleXtreme instrument, Bruker Daltonics). For this, set acquisition parameters as follows: number of shots accumulated—35,000 (this number of shots is saturating, i.e., does not affect relative intensities of signals in a broad concentration range of analytes), m/z range—360–550, type of movement—random walk (complete sample), limit diameter of acquisition area—2000 µm (all other MS settings are summarized in the Supplementary Information 1, Table S1-1). Start spectra acquisition.
- Acquire at least three spectra per spot, verify reproducibility of the analysis.
- Open acquired spectra in FlexAnalysis software. Export mass spectral data to mzXML format for processing of the data.
3.8. Data Processing with MALDI Progenesis Software (30 min)
- Download the necessary data in mzXML format to Progenesis MALDI. Set the parameter “bin size” to 1.
- Perform pre-processing of the data to remove noise and background artifacts from the spectra. Set the parameters “Noise Filter” and “Background Top Hat filter” to 4 and 60, respectively. Press the “Pre-Process All Spectra” button and wait until the process is finished. Press “Section Complete” to move to the next step.
- Perform alignment of the spectra. Set the parameters “Search Area” and “Iterative Cycles” to 5. Press the “Align Spectra” button and wait until the process is finished. Press “Section Complete” to move to the next step.
- For peak detection choose “Whole Protein” detection method. Set the “Threshold” to 500; set minimum and maximum m/z values to 360 and 550, respectively. Press the “Detect Peaks” button and wait until the process is finished. Press “Section Complete” to move to the next step.
- Group technical replicates that represent each biological replicate. To create the sample, select the necessary spectra listed in the right window and press the “Add Selected Spectra to a Sample” button. Fill in the appropriate name of the sample by clicking on the name “New Sample 1” in the list on the left. Do the same for the other spectra. Press “Section Complete” to move to the next step.
- Classify samples into groups. Select the necessary samples from the list in the right window and press the “Add Selected Sample to a Group” button. Click on the name “New Group 1” and fill in the appropriate name of the group. Do the same for the other samples. Press “Section Complete” to move to the next step.
- Review the results of the analysis. Choose “Normalized Peak Height” as a statistics measurement for assessing the differences. Choose the type of normalization. Click the tick box on the peaks of interest to put them in the report. Copy normalization data for peaks of interest to an Excel file for further data analysis by multivariate statistics (these files can be used for further statistical interpretation—see Section 3.9). The normalization of the data can rely on the total ion current (TIC) and on the peak heights of the signals related to barium monocarboxylates of the signals of three typically most abundant fatty acids in the samples: palmitic acid (m/z 393.14), oleic acid (m/z 419.16) and stearic acid (m/z 421.17). Press “Section Complete” to move to the next step.
- Press “Section Complete” to skip “Stats” section and move to the next step.
- Create a report from your experimental results. Print the title of your report in the corresponding window and press the “Create Report” button. Afterwards, you can view and print your report in the “Report Output” tab. In addition, you can save the created report in PDF format by pressing the “Save Report” button.
3.9. Characterize Differences between Sample Groups by Multivariate Statistics
- Rearrange the MS-Excel data exported from Progenesis MALDI at the previous step to a format compatible with the input requirements of the MetaboAnalyst software tool. For this, create an MS Excel table for each type of normalization. The table needs to contain information on the technical and biological replicates in the first row, sample groups in the second one, and the rest of the rows should contain names of the analytes along with the corresponding normalized peak heights. It is possible to perform analysis using all the replicates separately or using only average peak heights within each technical replicate. For the details of the table arrangement see Supplementary Information 1.
- Individually upload the resulting tables to the MetaboAnalyst on-line platform (in the “Statistical Analysis” module). Select the type of data scaling/normalization to access the desired group homogeneity. The following options can be considered: Pareto scaling, range scaling and generalized logarithm transformation.
- Accomplish principal component analysis (PCA) and hierarchical clustering, build corresponding graphs—scores plots and heat maps. Review the results and create a report.
4. Results and Discussion
4.1. Identification of FFAs in Rhizobial Extracts
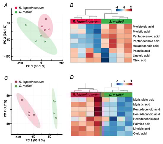
4.2. Relative Quantification of FFAs in the R. Leguminosarum bv. Viciae RCAM1026 and S. Meliloti RCAM1021 Strains
5. Conclusions
Supplementary Materials
Author Contributions
Funding
Acknowledgments
Conflicts of Interest
Abbreviations
| DGTS | diacylglyceryl-N,N,N-trimethylhomoserine |
| DHB | 2,5-dihydroxybenzoic acid |
| ESI-MS | electrospray ionization mass spectrometry |
| FAs | fatty acids |
| FFAs | free fatty acids |
| GC-MS | gas chromatography–mass spectrometry |
| HILIC | hydrophilic interaction liquid chromatography |
| MALDI-TOF-MS | matrix-assisted laser desorption/ionization-time of flight mass spectrometry |
| MRM | multiple reaction monitoring mode |
| MS/MS | tandem mass spectrometry |
| Nod | nodulation |
| OD | optical density |
| PCA | principal component analysis |
| RP-LC | reversed phase liquid chromatography |
| TIC | total ion current |
| TMS | trimethylsilyl |
References
- Fulco, A.J. Metabolic alterations of fatty acids. Annu. Rev. Biochem. 1974, 43, 215–241. [Google Scholar] [CrossRef] [PubMed]
- Ratnayake, W.M.; Galli, C. Fat and fatty acid terminology, methods of analysis and fat digestion and metabolism: A background review paper. Ann. Nutr. Metab. 2009, 55, 8–43. [Google Scholar] [CrossRef] [PubMed]
- Balcke, G.U.; Handrick, V.; Bergau, N.; Fichtner, M.; Henning, A.; Stellmach, H.; Tissier, A.; Hause, B.; Frolov, A. An UPLC-MS/MS method for highly sensitive high-throughput analysis of phytohormones in plant tissues. Plant Methods. 2012, 8, 47–57. [Google Scholar] [CrossRef] [PubMed]
- Bosviel, R.; Joumard-Cubizolles, L.; Chinetti-Gbaguidi, G.; Bayle, D.; Copin, C.; Hennuyer, N.; Duplan, I.; Staels, B.; Zanoni, G.; Porta, A.; et al. DHA-derived oxylipins, neuroprostanes and protectins, differentially and dose-dependently modulate the inflammatory response in human macrophages: Putative mechanisms through PPAR activation. Free. Radic. Biol. Med. 2017, 103, 146–154. [Google Scholar] [CrossRef]
- Goettel, M.; Niessner, R.; Pluym, N.; Scherer, G.; Scherer, M. A fully validated GC-TOF-MS method for the quantification of fatty acids revealed alterations in the metabolic profile of fatty acids after smoking cessation. J. Chromatogr. B: Anal. Technol. Biomed. Life Sci. 2017, 1041–1042, 141–150. [Google Scholar] [CrossRef] [PubMed]
- Mhamdi, R.; Nouairi, I.; Hammouda, T.B.; Mhamdi, R.; Mhadhbi, H. Growth capacity and biochemical mechanisms involved in rhizobia tolerance to salinity and water deficit. J. Basic Microbiol. 2015, 55, 451–461. [Google Scholar] [CrossRef] [PubMed]
- O’Leary, W.M. The fatty acids of bacteria. Bacteriol. Rev. 1962, 26, 421–447. [Google Scholar] [CrossRef]
- López-Lara, I.M.; Geiger, O. Bacterial lipid diversity. Biochim Biophys. Acta Mol. Cell. Biol. Lipids. 2017, 1862, 1287–1299. [Google Scholar] [CrossRef]
- Matamoros, M.A.; Kim, A.; Peñuelas, M.; Ihling, C.; Griesser, E.; Hoffmann, R.; Fedorova, M.; Frolov, A.; Becana, M. Protein Carbonylation and Glycation in Legume Nodules. Plant Physiol. 2018, 177, 1510–1528. [Google Scholar] [CrossRef]
- Demont, N.; Ardourel, M.; Maillet, F.; Promé, D.; Ferro, M.; Promé, J.C.; Dénarié, J. The Rhizobium meliloti regulatory nodD3 and syrM genes control the synthesis of a particular class of nodulation factors N-acylated by ω-1)-hydroxylated fatty acids. EMBO J. 1994, 13, 2139–2149. [Google Scholar] [CrossRef]
- Zarifikhosroshahi, M.; Murathan, Z.T.; Kafkas, E.; Okatan, V. Variation in volatile and fatty acid contents among Viburnum opulus L. fruits growing different locations. Sci. Hortic. 2020, 264, 109160. [Google Scholar] [CrossRef]
- Bianchi, F.; Dall’Asta, M.; Del Rio, D.; Mangia, A.; Musci, M.; Scazzina, F. Development of a headspace solid-phase microextraction gas chromatography–mass spectrometric method for the determination of short-chain fatty acids from intestinal fermentation. Food Chem. 2011, 129, 200–205. [Google Scholar] [CrossRef]
- Dernekbaşı, S.; Öksüz, A.; Çelik, M.Y.; Karayücel, İ.; Karayücel, S. The Fatty Acid Composition of Cultured Mussels (Mytilus galloprovincialis Lamarck 1819) in Offshore Longline System in the Black Sea. J. Aquac. Mar. Biol. 2015, 2, 00049. [Google Scholar] [CrossRef]
- Sheet, S.; Yesupatham, S.; Ghosh, K.; Choi, M.S.; Shim, K.S.; Lee, Y.S. Modulatory effect of low-shear modeled microgravity on stress resistance, membrane lipid composition, virulence, and relevant gene expression in the food-borne pathogen Listeria monocytogenes. Enzym. Microb. Technol. 2020, 133, 109440. [Google Scholar] [CrossRef]
- Krylov, A.I.; Khlebnikova, N.S.; Poluyaktova, S.K. Gas chromatographic determination of free fatty acids of blood using extractive alkylation. J. Anal. Chem. 1991, 46, 2428–2435. (In Russian) [Google Scholar]
- Christie, W.W. Advances in Lipid Methodology—Two; Oily Press Ltd.: Dundee, UK, 1993; pp. 69–111. [Google Scholar]
- Gallart-Ayala, H.; Konz, I.; Mehl, F.; Teav, T.; Oikonomidi, A.; Peyratout, G.; van der Velpen, V.; Popp, J.; Ivanisevic, J. A global HILIC-MS approach to measure polar human cerebrospinal fluid metabolome: Exploring gender-associated variation in a cohort of elderly cognitively healthy subjects. Anal. Chim. Acta. 2018, 1037, 327–337. [Google Scholar] [CrossRef] [PubMed]
- Zhang, T.; Chen, S.; Syed, I.; Ståhlman, M.; Kolar, M.J.; Homan, E.A.; Chu, Q.; Smith, U.; Borén, J.; Kahn, B.B.; et al. A LC-MS–based workflow for measurement of branched fatty acid esters of hydroxy fatty acids. Nat. Protoc. 2016, 11, 747–763. [Google Scholar] [CrossRef]
- Serafim, V.; Tiugan, D.A.; Andreescu, N.; Mihailescu, A.; Paul, C.; Velea, I.; Puiu, M.; Niculescu, M.D. Development and Validation of a LC–MS/MS-Based Assay for Quantification of Free and Total Omega 3 and 6 Fatty Acids from Human Plasma. Molecules. 2019, 24, 360. [Google Scholar] [CrossRef]
- Yi, L.; He, J.; Liang, Y.; Yuan, D.; Gao, H.; Zhou, H. Simultaneous quantitative measurement of comprehensive profiles of esterified and non-esterified fatty acid in plasma of type 2 diabetic patients. Chem. Phys. Lipids. 2007, 150, 204–216. [Google Scholar] [CrossRef]
- Podolskaya, E.P.; Serebryakova, M.V.; Krasnov, K.A.; Grachev, S.A.; Gzgzyan, A.M.; Sukhodolov, N.G. Application of Langmuir–Blodgett technology for the analysis of saturated fatty acids using the MALDI-TOF mass spectrometry. Mendeleev Commun. 2018, 28, 337–339. [Google Scholar] [CrossRef]
- Gladilovich, V.; Greifenhagen, U.; Sukhodolov, N.; Selyutin, A.; Singer, D.; Thieme, D.; Majovsky, P.; Shirkin, A.; Hoehenwarter, W.; Bonitenko, E.; et al. Immobilized metal affinity chromatography on collapsed Langmuir-Blodgett iron(III) stearate films and iron(III) oxide nanoparticles for bottom-up phosphoproteomics. J.Chromatogr. A. 2016, 1443, 181–190. [Google Scholar] [CrossRef] [PubMed]
- Babakov, V.N.; Shreiner, E.V.; Keltsieva, O.A.; Dubrovskii, Y.A.; Shilovskikh, V.V.; Zorin, I.M.; Sukhodolov, N.G.; Zenkevich, I.G.; Podolskaya, E.P.; Selyutin, A. Lanthanum stearate monolayers as a metal-affinity sorbent for the selective sorption of soman adducts to human serum albumin. Talanta. 2019, 195, 728–731. [Google Scholar] [CrossRef] [PubMed]
- Shreyner, E.V.; Alexandrova, M.L.; Sukhodolov, N.G.; Selyutin, A.A.; Podolskaya, E.P. Extraction of the insecticide dieldrin from water and biological samples by metal affinity chromatography. Mendeleev Commun. 2017, 27, 304–306. [Google Scholar] [CrossRef]
- Podolskaya, E.P.; Gladchuk, A.S.; Keltsieva, O.A.; Dubakova, P.S.; Silyavka, E.S.; Lukasheva, E.; Zhukov, V.; Lapina, N.; Makhmadalieva, M.R.; Gzgzyan, A.M.; et al. Thin film chemical deposition techniques as a tool for fingerprinting of free fatty acids by MALDI-TOF-MS. Anal. Chem. 2019, 91, 1636–1643. [Google Scholar] [CrossRef] [PubMed]
- Matharu, Z.; Bandodkar, A.J.; Gupta, V.; Malhotra, B.D. Fundamentals and application of ordered molecular assemblies to affinity biosensing. Chem. Soc. Rev. 2012, 41, 1363–1402. [Google Scholar] [CrossRef]
- Stickland, F.G.W. The formation of monomolecular layers by spreading a copper stearate solution. J. Colloid Interface Sci. 1972, 40, 142–152. [Google Scholar] [CrossRef]
- Dreisewerd, K. The desorption process in MALDI. Chem. Rev. 2003, 103, 395–426. [Google Scholar] [CrossRef]
- Hale, O.J.; Cramer, R. Collision-induced dissociation of doubly-charged barium-cationized lipids generated from liquid samples by atmospheric pressure matrix-assisted laser desorption/ionization provides structurally diagnostic product ions. Anal. Bioanal. Chem. 2018, 410, 1435–1444. [Google Scholar] [CrossRef]
- Afonso, C.; Riu, A.; Xu, Y.; Fournier, F.; Tabet, J.C. Structural characterization of fatty acids cationized with copper by electrospray ionization mass spectrometry under low-energy collision-induced dissociation. J. Mass Spectrom. 2005, 40, 342–349. [Google Scholar] [CrossRef]
- Crockett, J.S.; Gross, M.L.; Christie, W.W.; Holman, R.T. Collisional Activation of a Series of Homoconjugated Octadecadienoic Acids with Fast Atom Bombardment and Tandem Mass Spectrometry. J. Am. Soc. Mass Spectrom. 1990, 1, 183–191. [Google Scholar] [CrossRef]
- Ultraflex III User Manual. Available online: http://maldi.ch.pw.edu.pl/pomiary/Artykuly/ultraflex_III_User_Manual.pdf (accessed on 27 April 2020).
- Theberge, M.C.; Prevost, D.; Chalifour, F.P. The effect of different temperatures on the fatty acid composition of Rhizobium leguminosarum bv. viciae in the faba bean symbiosis. New Phytol. 1996, 134, 657–664. [Google Scholar] [CrossRef]
- Panday, D.; Schumann, P.; Das, S.K. Rhizobium pusense sp. nov., isolated from the rhizosphere of chickpea (Cicer arietinum L.). Int. J. Syst. Evol. Microbiol. 2011, 61, 2632–2639. [Google Scholar] [CrossRef] [PubMed]
- Hunter, W.J.; Kuykendall, L.D.; Manter, D.K. Rhizobium selenireducens sp. nov.: A selenite-reducing α-Proteobacteria isolatedfrom a bioreactor. Curr. Microbiol. 2007, 55, 455–460. [Google Scholar] [CrossRef] [PubMed]
- Zhang, X.; Sun, L.; Ma, X.; Sui, X.H.; Jiang, R. Rhizobium pseudoryzae sp. nov., isolated from the rhizosphere of rice. Int. J. Syst. Evol. Microbiol. 2011, 61, 2425–2429. [Google Scholar] [CrossRef]
- Becker, A.; Fraysse, N.; Sharypova, L. Recent advances in studies of structure and simbiosis-related function of Rhizobial K-antigens and lipopolysaccharides. MPMI. 2005, 18, 899–905. [Google Scholar] [CrossRef]
- Milkovska-Stamenova, S.; Schmidt, R.; Frolov, A.; Birkemeyer, C. GC-MS method for the quantitation of carbohydrate intermediates in glycation systems. J. Agric. Food Chem. 2015, 63, 5911–5919. [Google Scholar] [CrossRef]
- Svendsen, A. Lipase protein engineering. Biochim. Biophys. Acta (BBA)—Protein Struct. Mol. Enzym. 2000, 1543, 223–238. [Google Scholar] [CrossRef]
- Politz, M.; Lennen, R.; Pfleger, B. Quantification of Bacterial Fatty Acids by Extraction and Methylation. BioProtoc. 2013, 3, e950. [Google Scholar] [CrossRef]






| # | m/z [M-H+Ba]+ | Elemental Composition | Annotation of Analytes | Samples | |||||
|---|---|---|---|---|---|---|---|---|---|
| Annotation (Label) | Error (ppm) | Isotopic Patterns | MS2 | Tentative Identification | RL | SM | |||
| 1 | 363.091 | C14H25O2Ba+ | C14:1 | 8.3 | + | - | Myristoleic acid | + | + |
| 2 | 365.106 | C14H27O2Ba+ | C14:0 | 5.5 | + | + | Myristic acid | + | + |
| 3 | 377.106 | C15H27O2Ba+ | C15:1 | 2.7 | + | - | Pentadecenoic acid | + | + |
| 4 | 379.122 | C15H29O2Ba+ | C15:0 | −5.3 | + | + | Pentadecanoic acid | + | + |
| 5 | 391.122 | C16H29O2Ba+ | C16:1 | 5.1 | + | + | Hexadecenoic acid | + | + |
| 6 | 393.138 | C16H31O2Ba+ | C16:0 | −2.6 | + | + | Palmitic acid | + | + |
| 7 | 417.138 | C18H31O2Ba+ | C18:2 | 9.6 | + | + | Linoleic acid | + | + |
| 8 | 419.153 | C18H33O2Ba+ | C18:1 | 7.2 | + | + | Oleic acid | + | + |
| 9 | 421.169 | C18H35O2Ba+ | C18:0 | 2.4 | + | + | Stearic acid | + | + |
© 2020 by the authors. Licensee MDPI, Basel, Switzerland. This article is an open access article distributed under the terms and conditions of the Creative Commons Attribution (CC BY) license (http://creativecommons.org/licenses/by/4.0/).
Share and Cite
Gladchuk, A.; Shumilina, J.; Kusnetsova, A.; Bureiko, K.; Billig, S.; Tsarev, A.; Alexandrova, I.; Leonova, L.; Zhukov, V.A.; Tikhonovich, I.A.; et al. High-Throughput Fingerprinting of Rhizobial Free Fatty Acids by Chemical Thin-Film Deposition and Matrix-Assisted Laser Desorption/Ionization Mass Spectrometry. Methods Protoc. 2020, 3, 36. https://doi.org/10.3390/mps3020036
Gladchuk A, Shumilina J, Kusnetsova A, Bureiko K, Billig S, Tsarev A, Alexandrova I, Leonova L, Zhukov VA, Tikhonovich IA, et al. High-Throughput Fingerprinting of Rhizobial Free Fatty Acids by Chemical Thin-Film Deposition and Matrix-Assisted Laser Desorption/Ionization Mass Spectrometry. Methods and Protocols. 2020; 3(2):36. https://doi.org/10.3390/mps3020036
Chicago/Turabian StyleGladchuk, Aleksey, Julia Shumilina, Alena Kusnetsova, Ksenia Bureiko, Susan Billig, Alexander Tsarev, Irina Alexandrova, Larisa Leonova, Vladimir A. Zhukov, Igor A. Tikhonovich, and et al. 2020. "High-Throughput Fingerprinting of Rhizobial Free Fatty Acids by Chemical Thin-Film Deposition and Matrix-Assisted Laser Desorption/Ionization Mass Spectrometry" Methods and Protocols 3, no. 2: 36. https://doi.org/10.3390/mps3020036
APA StyleGladchuk, A., Shumilina, J., Kusnetsova, A., Bureiko, K., Billig, S., Tsarev, A., Alexandrova, I., Leonova, L., Zhukov, V. A., Tikhonovich, I. A., Birkemeyer, C., Podolskaya, E., & Frolov, A. (2020). High-Throughput Fingerprinting of Rhizobial Free Fatty Acids by Chemical Thin-Film Deposition and Matrix-Assisted Laser Desorption/Ionization Mass Spectrometry. Methods and Protocols, 3(2), 36. https://doi.org/10.3390/mps3020036

