SaMDE: A Self Adaptive Choice of DNDE and SPIDE Algorithms with MRLDE
Abstract
:1. Introduction
2. Background
2.1. Differential Evolution Algorithm
2.2. Mutation Based Modified DE Variants
2.2.1. MRLDE
2.2.2. Sequential Parabolic Interpolation Based DE (SPIDE)
2.2.3. Donor Mutation Based DE (DNDE)
| Algorithm 1 SPIDE and DNDE |
| For i = 1 to NP do |
| Select three vectors and such that And find best vector between these vectors by their fitness |
| /∗∗∗∗∗∗∗base vector by SPIDE ∗∗∗∗∗∗∗/ Obtained by Equation (5) |
| if (rand (0,1) < Ps) |
| Else |
| end if /********************************/ |
| /******base vector by DNDE ******/ |
| Obtained by Equation (6) |
| if (rand (0,1) < Pd) |
| Else |
| end if /*****************************/ |
| Perform mutation, Crossover and Selection |
| end for |
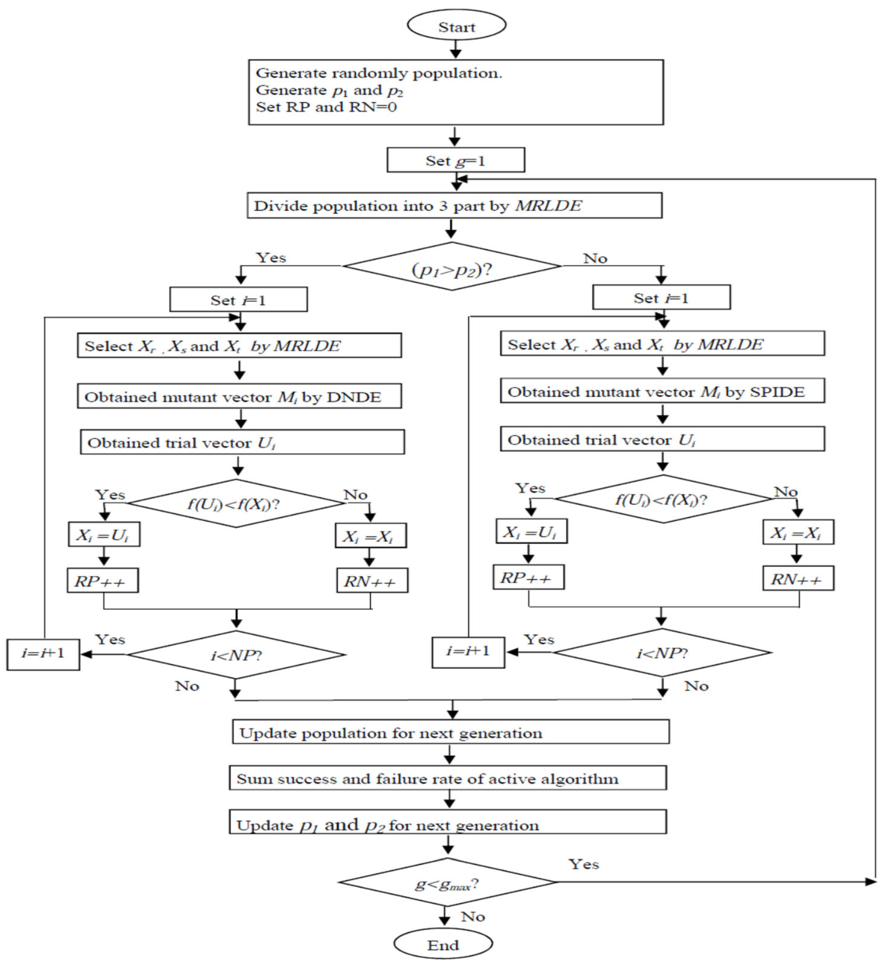
3. Proposed Self Adaptive Approach (SaMDE)
| Algorithm 2 SaMDE |
| Set NP, F and CR, p1 and p2 |
| Generate population PG = {Xi(g), i = 1, 2,..., NP}. |
| Evaluate f(Xi(g)) and Sort whole population by their fitness i.e., Sort {f(Xi(g))} |
| Generate probability p1 and p2 randomly and set positive and negative rank RP = RN = 0 |
| while (Termination criteria is not satisfied) do |
| for i = 1 to NP do Select r, s and t by MRLDE for each i |
| If p1 > p2 execute mutation and crossover by DNDE if trial vector selected for the next generation Increase a positive rank i.e., RP = RP + 1 else Increase a negative rank i.e., RN = RN + 1 end if |
| else execute mutation and crossover by by SPIDE if trial vector selected for the next generation Increase a positive rank RP = RP + 1 else Increase a negative rank RN = RN + 1 end if |
| end if |
| end for |
| Update the population for the next generation, Pg+1 = {Xi(g+1), i = 1,2,...NP} Sort {f(Xi(g+1))} |
| Update p1 and p2 using Equations (7) and (8) |
| end while |
4. Test Problems and Real-Life Application
4.1. Test Suit-1: Classical Benchmarks Problems
4.2. Test Suit-2: IEEE CEC2008 Functions
4.3. Test Suit-3: IEEE CEC 2017 Functions
4.4. Real Life Application: Molecular Potential Energy Problem
5. Result Analysis and Discussion
5.1. Experimental Settings:
5.2. Performance Evaluation of SaMDE over DE, SPIDE, DNDE, MRLDE
5.2.1. Results Analysis in Terms of Average Error and Standard Deviation:
5.2.2. Result Analysis by Non-Parametric Statistical Tests
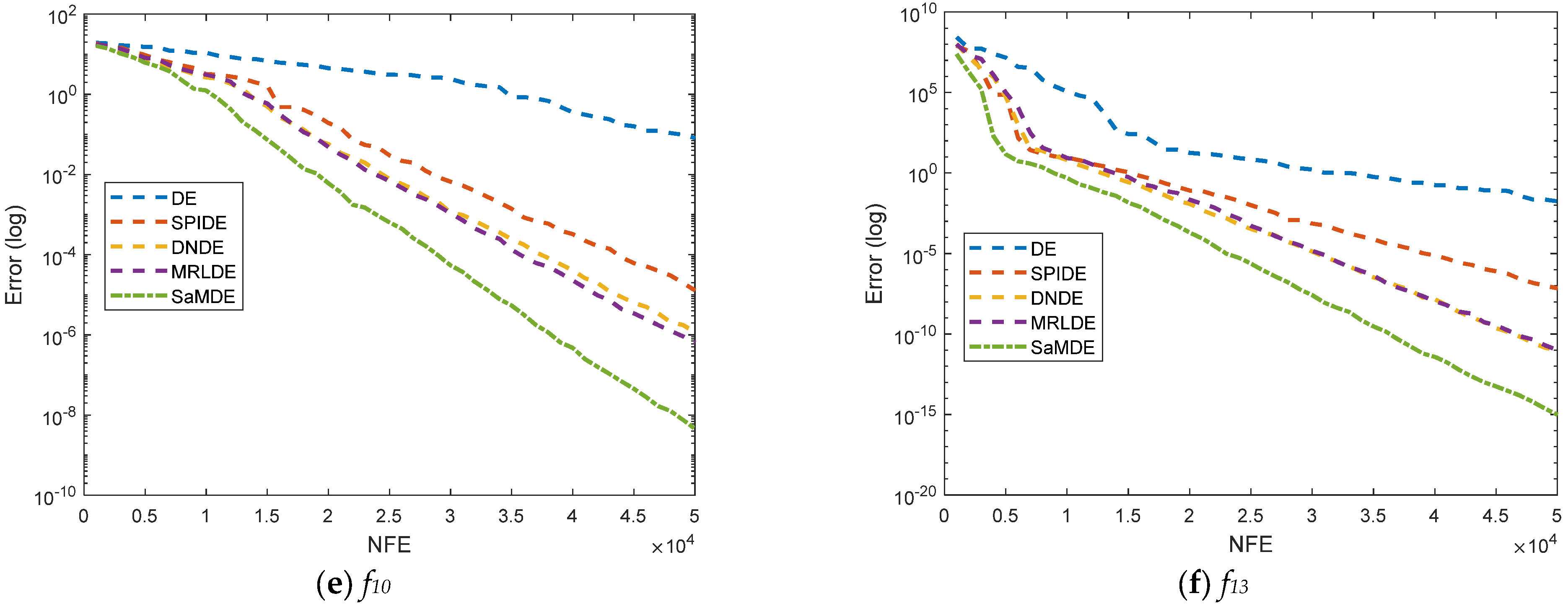
5.2.3. Performance Evaluation of SaMDE by Convergence Curves
5.3. Performance Evaluation of SaMDE over Other Enhanced DE Variants
5.4. Performance Evaluation of SaMDE on CEC2017 Functions
5.5. Performance Evaluation of SaMDE on Molicular Potential Energy Problem
6. Conclusions
- During the initial series of trials, the proposed SaMDE is compared against DE and its parent versions MRLDE, DNDE, and SPIDE. SaMDE provides the best performance among all versions, whereas MRLDE provides the second-best performance.
- In the second series of studies, the performance of SaMDE is compared to five other enhanced DE variations, namely SaDE, JADE, rJADE, APadapSS-JADE, SHADE and DEGOS. The comparison is made in terms of average error and standard deviation. The numerical results demonstrate that SaMDE outperforms every other algorithm. However, the non-parametric tests show that APadapSS-JADE and SHADE performs significantly equal to the SaMDE.
- The third series of experiments includes the performance evaluation of SaMDE on more complicated benchmark functions taken from the CEC 2017 test suit. The results of SaMDE have been compared with 07 other recent DE variants named SHADE, DEexp, iLSHADE, DEGOS, CJADE, PAIDDE, TRADE and one metaheuristic named HMRFO. The numerical and statistical results demonstrated that SaMDE was superior to all of the algorithms except DEexp, iLSHADE and PAIDDE whose performances are significantly equal to the SaMDE.
- Finally, the performance of SaMDE is validated to minimize the molecular potential energy. In this problem, the number of local minima increases exponentially with the dimension of the problem. Hence experiments are conducted on various size (n = 10, 15, 20 and 25) of molecular beads. Compared to DE, TDE, DERL, and MRLDE, SaMDE provides more exact results with a faster convergence rate, as shown by the results.
Author Contributions
Funding
Institutional Review Board Statement
Data Availability Statement
Conflicts of Interest
References
- Storn, R.; Price, K. Differential evolution—A simple and efficient heuristic for global optimization over continuous spaces. J. Glob. Optim. 1997, 11, 341–359. [Google Scholar] [CrossRef]
- Liu, J.; Lampinen, J. On setting the control parameter of the differential evolution algorithm. In Proceedings of the 8th International Mendel Conference on Soft Computing, Brno, Czech Republic, 7–9 June 2002; pp. 11–18. [Google Scholar]
- Weber, M.; Neri, F.; Tirronen, V. A study on scale factor/crossover interaction in distributed differential evolution. Artif. Intellegent Rev. 2013, 39, 195–224. [Google Scholar] [CrossRef]
- Brest, J.; Greiner, S.; Boskovic, B.; Mernik, M.; Zumer, V. Self adapting control parameters in differential evolution: A comparative study on numerical benchmark problems. IEEE Trans. Evol. Comput. 2006, 10, 646–657. [Google Scholar] [CrossRef]
- Tanabe, R.; Fukunaga, A. Success-history based parameter adaptation for differential evolution. In Proceedings of the 2013 IEEE Congress on Evolutionary Computation, Cancun, Mexico, 20–23 June 2013; pp. 71–78. [Google Scholar]
- Guo, H.; Li, Y.; Li, J.; Sun, H.; Wang, D.; Chen, X. Differential evolution improved with self-adaptive control parameters based on simulated annealing. Swarm Evol. Comput. 2014, 19, 52–67. [Google Scholar] [CrossRef]
- Meng, Z.; Pan, J.S.; Tseng, K.K. PaDE: An enhanced differential evolution algorithm with novel control parameter adaptation schemes for numerical optimization. Knowl. Based Syst. 2019, 168, 80–99. [Google Scholar] [CrossRef]
- Pan, J.S.; Yang, C.; Meng, F.J.; Chen, Y.X.; Meng, Z.Y. A parameter adaptive DE algorithm on real-parameter optimization. J. Intell. Fuzzy Syst. 2020, 38, 5775–5786. [Google Scholar] [CrossRef]
- Meng, Z.; Yang, C. Two-stage differential evolution with novel parameter control. Inf. Sci. 2022, 596, 321–342. [Google Scholar] [CrossRef]
- Huynh, T.N.; Do, D.T.T.; Lee, J. Q-Learning-based parameter control in differential evolution for structural optimization. Appl. Soft Comput. 2021, 107, 107464. [Google Scholar] [CrossRef]
- Stanovov, V.; Akhmedova, S.; Semenkin, E. Neuro evolution for parameter adaptation in differential evolution. Algorithms 2022, 15, 122. [Google Scholar] [CrossRef]
- Bajer, D. Parameter control for differential evolution by storage of successful values at an individual level. J. Comput. Sci. 2023, 68, 101985. [Google Scholar] [CrossRef]
- Teo, J. Exploring dynamic self-adaptive populations in differential evolution. Soft Comput. 2006, 10, 673–686. [Google Scholar] [CrossRef]
- Rahnamayan, S.; Tizhoosh, H.R.; Salama, M.M.A. Opposition based differential evolution. IEEE Trans. Evol. Comput. 2008, 12, 64–79. [Google Scholar] [CrossRef]
- De Melo, V.V.; BotazzoDelbem, A.C. Investigating smart sampling as a population initialization method for Differential Evolution in continuous problems. Inf. Sci. 2012, 193, 36–53. [Google Scholar] [CrossRef]
- Tanabe, R.; Fukunaga, A.S. Improving the search performance of SHADE using linear population size reduction. In Proceedings of the 2014 IEEE Congress on Evolutionary Computation (CEC), Beijing, China, 6–11 July 2014; pp. 1658–1665. [Google Scholar]
- Zhu, W.; Tang, Y.; Fang, J.A.; Zhang, W. Adaptive population tuning scheme for differential evolution. Inf. Sci. 2013, 223, 164–191. [Google Scholar] [CrossRef]
- Polikolainen, I.; Neri, F.; Carafinni, F. Cluster-Based Population Initialization for differential evolution frameworks. Inf. Sci. 2015, 297, 216–235. [Google Scholar] [CrossRef]
- Ma, Y.; Bai, Y. A multi-population differential evolution with best-random mutation strategy for large scale global optimization. Appl. Intell. 2020, 50, 1510–1526. [Google Scholar] [CrossRef]
- Meng, Z.; Zhong, Y.; Yang, C. CS-DE: Cooperative Strategy based Differential Evolution with population diversity enhancement. Inf. Sci. 2021, 577, 663–696. [Google Scholar] [CrossRef]
- Stanovov, V.; Akhmedova, S.; Semenkin, E. Dual-Population Adaptive Differential Evolution Algorithm L-NTADE. Mathematics 2022, 10, 4666. [Google Scholar] [CrossRef]
- Zeng, Z.; Zhang, M.; Chen, T. A new selection operator for differential evolution algorithm. Knowl. Based Syst. 2021, 226, 107150. [Google Scholar] [CrossRef]
- Kumar, P.; Garg, V. Advanced Selection Operation for Differential Evolution Algorithm. In Design and Applications of Nature Inspired Optimization. Women in Engineering and Science; Singh, D., Garg, V., Deep, K., Eds.; Springer: Berlin/Heidelberg, Germany, 2022; pp. 55–74. [Google Scholar] [CrossRef]
- Meng, Z.; Chen, Y. Differential Evolution with exponential crossover can be also competitive on numerical optimization. Appl. Soft Comput. 2023, 146, 110750. [Google Scholar] [CrossRef]
- Fan, H.Y.; Lampinen, J. A trigonometric mutation operation to differential evolution. J. Glob. Optim. 2003, 27, 105–129. [Google Scholar] [CrossRef]
- Fan, H.Y.; Lampinen, J.; Dulikravich, G.S. Improvements to mutation donor formulation of differential evolution. In Proceedings of the International Congress on Evolutionary Methods for Design Optimization and Control with Applications to Industrial Problems Eurogen, CIMNE, Barcelona, Spain, 2–4 May 2003. [Google Scholar]
- Kumar, P.; Pant, M.; Ali, M.; Singh, H.P. Enhanced DE with Weighted Base Vector for Unconstrained Global Optimization. Indian J. Sci. Technol. 2017, 10, 18. [Google Scholar] [CrossRef]
- Kaelo, P.; Ali, M.M. A numerical study of some modified differential evolution algorithms. Eur. J. Oper. Res. 2006, 169, 1176–1184. [Google Scholar] [CrossRef]
- Kaelo, P.; Ali, M.M. Differential evolution algorithms using hybrid mutation. Comput. Optim. Appl. 2007, 37, 231–246. [Google Scholar] [CrossRef]
- Zhang, J.; Sanderson, A. JADE: Adaptive differential evolution with optional external archive. IEEE Trans EvolComput. 2009, 13, 945–958. [Google Scholar]
- Das, S.; Abraham, A.; Chakraborty, U.; Konar, A. Differential evolution using a neighborhood based mutation operator. IEEE Trans. Evol. Comput. 2009, 13, 526–553. [Google Scholar] [CrossRef]
- Epitropakis, M.G.; Tasoulis, D.K.; Pavlidis, N.G.; Plagianakos, V.P.; Vrahatis, M.N. Enhancing differential evolution utilizing proximity-based mutation operators. IEEE Trans. Evol. Comput. 2011, 15, 99–118. [Google Scholar] [CrossRef]
- Kumar, P.; Pant, M. Enhanced mutation strategy for differential evolution. In Proceedings of the 2012 IEEE Congress on Evolutionary Computation (CEC 12), Brisbane, QLD, Australia, 10–15 June 2012; pp. 1–6. [Google Scholar] [CrossRef]
- Kumar, P.; Kumar, S.; Pant, M.; Singh, V.P. Interpolation based mutation variants of differential evolution. Int. J. Appl. Evol. Comput. 2012, 3, 34–50. [Google Scholar] [CrossRef]
- Gong, W.; Cai, Z. Differential evolution with ranking based mutation operators. IEEE Trans. Cybern. 2013, 43, 2066–2081. [Google Scholar] [CrossRef]
- Xiang, W.L.; Meng, X.L.; An, M.Q.; Li, Y.Z.; Gao, M.X. An Enhanced Differential Evolution Algorithm Based on Multiple Mutation Strategies. Comput. Intell. Neurosci. 2015, 2015, 285730. [Google Scholar] [CrossRef]
- Brest, J.; Maučec, M.S.; Bošković, B. iL-SHADE: Improved L-SHADE algorithm for single objective real-parameter optimization. In Proceedings of the 2016 IEEE Congress on Evolutionary Computation (CEC), Vancouver, BC, Canada, 24–29 July 2016; pp. 1188–1195. [Google Scholar]
- Wei, Z.; Xie, X.; Bao, T.; Yu, Y. A random perturbation modified differential evolution algorithm for unconstrained optimization problems. Soft Comput. 2019, 23, 6307–6321. [Google Scholar] [CrossRef]
- Sallam, K.M.; Elsayed, S.M.; Chakrabortty, R.K.; Ryan, M.J. Improved multi-operator differential evolution algorithm for solving unconstrained problems. In Proceedings of the 2020 IEEE Congress on Evolutionary Computation (CEC), Glasgow, UK, 19–24 July 2020; pp. 1–8. [Google Scholar]
- Meng, Z.; Yang, C. Hip-DE: Historical population based mutation strategy in Differential Evolution with parameter adaptive mechanism. Inf. Sci. 2021, 562, 44–77. [Google Scholar] [CrossRef]
- Qin, A.K.; Suganthan, P.N. Self adaptive differential evolution algorithm for numerical optimization. In Proceedings of the 2005 IEEE Congress on Evolutionary Computation, Edinburgh, UK, 2–5 September 2005; pp. 1785–1791. [Google Scholar]
- Qin, A.K.; Huang, V.L.; Suganthan, P.N. Differential evolution algorithm with strategy adaptation for global numerical optimization. IEEE Trans. Evol. Comput. 2009, 13, 398–417. [Google Scholar] [CrossRef]
- Gong, W.; Fialho, A.; Cai, Z.; Li, H. Adaptive strategy selection in differential evolution for numerical optimization: An empirical study. Inf. Sci. 2011, 181, 5364–5386. [Google Scholar] [CrossRef]
- Mallipeddi, R.; Suganthana, P.N.; Pan, Q.K.; Tasgetiren, M.F. Differential evolution algorithm with ensemble of parameters and mutation strategies. Appl. Soft Comput. 2011, 11, 1679–1696. [Google Scholar] [CrossRef]
- Pan, Q.K.; Suganthan, P.N.; Wang, L.; Gao, L.; Mallipeddi, R. A differential evolution algorithm with self-adapting strategy and control parameters. Comput. Oper. Res. 2011, 38, 394–408. [Google Scholar] [CrossRef]
- Wang, Y.; Cai, Z.; Zhang, Q. Differential evolution with composite trial vector generation strategies and control parameters. IEEE Trans. Evol. Comput. 2011, 15, 55–66. [Google Scholar] [CrossRef]
- Islam, S.M.; Das, S.; Ghosh, S.; Roy, S.; Suganthan, P.N. An adaptive differential evolution algorithm with novel mutation and crossover strategies for global numerical optimization. IEEE Trans. Syst. Man Cybern. Part B Cybern. 2012, 42, 482–500. [Google Scholar] [CrossRef]
- Elsayed, S.M.; Sarker, R.A.; Essam, D.L. An improved self-adaptive differential evolution algorithm for optimization problems. IEEE Trans. Ind. Inform. 2013, 9, 89–99. [Google Scholar] [CrossRef]
- Cui, L.; Li, G.; Lin, Q.; Chen, J.; Lu, N. Adaptive differential evolution algorithm with novel mutation strategies in multiple sub-populations. Comput. Oper. Res. 2016, 67, 155–173. [Google Scholar] [CrossRef]
- Sun, X.; Wang, D.; Kang, H.; Shen, Y.; Chen, Q. A two stage differential evolution algorithm with mutation strategy combination. Symmetry 2021, 13, 2163. [Google Scholar] [CrossRef]
- Eltaeib, T.; Mahmood, A. Differential Evolution: A Survey and Analysis. Appled. Sci. 2018, 8, 1945. [Google Scholar] [CrossRef]
- Opara, K.R.; Arabas, J. Differential Evolution: A survey of theoretical analyses. Swarm Evol. Comput. 2019, 44, 546–558. [Google Scholar] [CrossRef]
- Bilal, P.M.; Pant, M.; Zaheer, H.; Garcia-Hernandez, L.; Abraham, A. Differential evolution: A review of more than two decades of research. Eng. Appl. Artif. Intell. 2020, 90, 103479. [Google Scholar] [CrossRef]
- Noman, N.; Iba, H. Accelerating differential evolution using anadaptive local search. IEEE Trans. Evol. Comput. 2008, 12, 107–125. [Google Scholar] [CrossRef]
- Yu, Y.; Gao, S.; Wang, Y.; Todo, Y. Global optimum-based search differential evolution. IEEE/CAA J. Autom. Sin. 2019, 6, 379–394. [Google Scholar] [CrossRef]
- Gao, S.; Yu, Y.; Wang, Y.; Wang, J.; Cheng, J.; Zhou, M. Chaotic local search-based differential evolution algorithms for optimization. IEEE Trans. Syst. Man Cybern. Syst. 2021, 51, 3954–3967. [Google Scholar] [CrossRef]
- Li, X.; Wang, K.; Yang, H.; Tao, S.; Feng, S.; Gao, S. PAIDDE: A Permutation-Archive Information Directed Differential Evolution Algorithm. IEEE Access 2022, 10, 50384–50402. [Google Scholar] [CrossRef]
- Cai, Z.; Yang, X.; Zhou, M.C.; Zhan, Z.H.; Gao, S. Toward explicit control between exploration and exploitation in evolutionary algorithms: A case study on differential evolution. Inf. Sci. 2023, 649, 119656. [Google Scholar] [CrossRef]
- Kumar, S.; Kumar, P.; Sharma, T.K.; Pant, M. Bi-level thresholding using PSO, artificial bee colony and MRLDE embedded with Otsu method. Memetic Comput. 2013, 5, 323–334. [Google Scholar] [CrossRef]
- Kumar, P.; Pant, M.; Singh, V.P. Modified random localization based DE for static economic power dispatch with generator constraints. Int. J. Bio. Inspired Comput. 2014, 6, 250–261. [Google Scholar] [CrossRef]
- Kumar, P.; Pant, M. Recognition of noise source in multi sounds field by modified random localized based DE algorithm. Int. J. Syst. Assur. Eng. Manag. 2018, 9, 245–261. [Google Scholar] [CrossRef]
- Tang, K.; Yao, X.; Suganthan, P.N.; MacNish, C.; Chen, Y.P.; Chen, C.M.; Yang, Z. Benchmark Functions for the CEC’2008 Special Session and Competition on Large Scale Global Optimization. Technical Report Nature Inspired Computation and Applications Laboratory, USTC, China. 2007. Available online: https://citeseerx.ist.psu.edu/viewdoc/download;jsessionid=0209DA24BB65282AEE466F0215316DDA?doi=10.1.1.515.821&rep=rep1&type=pdf (accessed on 20 July 2023).
- Awad, N.; Ali, M.; Liang, J.; Qu, B.; Suganthan, P. Problem Definitions and Evaluation Criteria for the CEC 2017 Special Session and Competition on Single Objective Bound Constrained Real-Parameter Numerical Optimization; Technical Report 201311; Computational Intelligence Laboratory, Zhengzhou University: Zhengzhou, China, 2016. [Google Scholar]
- Lavor, C.; Maculan, N. A Function to Test Methods Appliedto Global Minimization of Potential Energy of Molecules. Numer. Algorithms 2004, 35, 287–300. [Google Scholar] [CrossRef]
- Deep, K.; Sashi; Katiyar, V.K.; Nagar, A.K. Minimization of molecular potential energy function using newly developed real coded genetic algorithms. Int. J. Optim. Control. Theor. Appl. 2012, 2, 51–58. [Google Scholar] [CrossRef]
- Carrasco, J.; García, S.; Rueda, M.M.; Das, S.; Herrera, F. Recent trends in the use of statistical tests for comparing swarm and evolutionary computing algorithms: Practical guidelines and a critical review. Swarm Evol. Comput. 2020, 54, 100665. [Google Scholar] [CrossRef]
- Available online: http://toyamaailab.githhub.io/soucedata.html (accessed on 25 July 2023).
- Tang, Z.; Wang, K.; Tao, S.; Todo, Y.; Wang, R.L.; Gao, S. Hierarchical manta ray foraging optimization with weighted fitness –distance balance selection. Int. J. Comput. Intell. Syst. 2023, 16, 114. [Google Scholar] [CrossRef]










| Table | Initial Bound | f(x*) | Test Function | Initial Bound | f(x*) |
|---|---|---|---|---|---|
| f1: Sphere | 0 | f12: Generalized Penalized-1 | 0 | ||
| f2: Schwefel’s-2.22 | 0 | f13: Generalized Penalized-2 | 0 | ||
| f3: Schwefel’s 1.2 | 0 | f14: Exponetial | 0 | ||
| f4: Schwefel’s-2.21 | 0 | f15: Zhakarov | 0 | ||
| f5: Rosenbrock’s | 0 | SF1: Shifted Sphere | −450 | ||
| f6: Step | 0 | SF2: Schwefel’s 2.21 | −450 | ||
| f7: Noise | 0 | SF3: Shifted Rosenbrock | 390 | ||
| f8: Schwefel’s2.26 | 0 | SF4: Shifted Rastrigin | −330 | ||
| f9: Rastrigin’s | 0 | SF5: Shifted Griewank | −180 | ||
| f10: Ackley’s | 0 | SF6: Shifted Ackley | −140 | ||
| f11: Griewank | 0 |
| Fun | Max-NFE | Error | Numerical Results | Statistical Significance | |||||||
|---|---|---|---|---|---|---|---|---|---|---|---|
| DE | SPIDE | DNDE | MRLDE | SaMDE | 5/1 | 5/2 | 5/3 | 5/4 | |||
| f1 | 150 k | Best | 1.17 × 10−14 | 4.37 × 10−36 | 1.56 × 10−43 | 1.13 × 10−43 | 2.11 × 10−57 | + | + | + | + |
| Mean | 4.03 × 10−14 | 4.64 × 10−35 | 4.42 × 10−42 | 1.17 × 10−42 | 4.75 × 10−57 | ||||||
| SD | 2.71 × 10−14 | 5.50 × 10−35 | 3.58 × 10−42 | 1.33 × 10−42 | 2.23 × 10−57 | ||||||
| f2 | 200 k | Best | 9.21 × 10−11 | 1.21 × 10−24 | 6.83 × 10−32 | 1.41 × 10−41 | 3.56 × 10−38 | + | + | + | − |
| Mean | 5.18 × 10−10 | 6.75 × 10−24 | 7.05 × 10−31 | 2.68 × 10−41 | 6.39 × 10−38 | ||||||
| SD | 3.46 × 10−10 | 4.52 × 10−24 | 2.81 × 10−31 | 1.19 × 10−41 | 3.52 × 10−38 | ||||||
| f3 | 500 k | Best | 9.82 × 10−12 | 1.56 × 10−36 | 1.09 × 10−31 | 8.75 × 10−38 | 1.71 × 10−63 | + | + | + | + |
| Mean | 1.11 × 10−11 | 2.30 × 10−35 | 6.89 × 10−30 | 2.72 × 10−37 | 5.43 × 10−63 | ||||||
| SD | 3.36 × 10−12 | 3.28 × 10−36 | 6.61 × 10−30 | 1.91 × 10−37 | 4.07 × 10−61 | ||||||
| f4 | 500 k | Best | 2.49 × 10−09 | 1.22 × 10−37 | 9.87 × 10−02 | 1.21 × 10−28 | 2.67 × 10−64 | + | + | + | + |
| Mean | 3.18 × 10−01 | 2.61 × 10−37 | 6.97 × 10−01 | 3.21 × 10−27 | 4.30 × 10−64 | ||||||
| SD | 6.25 × 10−01 | 2.99 × 10−37 | 6.09 × 10−01 | 2.34 × 10−27 | 8.70 × 10−64 | ||||||
| f5 | 500 k | Best | 1.16 × 10−13 | 4.99 × 10−28 | 1.26 × 10−20 | 0.00 × 10+00 | 1.83 × 10−30 | + | + | + | − |
| Mean | 3.32 × 10−12 | 1.72 × 10−28 | 5.07 × 10−17 | 1.65 × 10−30 | 2.13 × 10−30 | ||||||
| SD | 2.89 × 10−12 | 1.22 × 10−29 | 1.01 × 10−16 | 8.15 × 10−30 | 1.34 × 10−30 | ||||||
| f6 | 10 k | Best | 1.69 × 10+03 | 4.80 × 10+01 | 7.50 × 10+00 | 1.00 × 10+01 | 1.00 × 10+00 | + | + | + | + |
| Mean | 2.17 × 10+03 | 6.41 × 10+01 | 9.50 × 10+00 | 1.08 × 10+01 | 1.10 × 10+00 | ||||||
| SD | 2.49 × 10+02 | 1.32 × 10+01 | 1.21 × 10−01 | 4.00 × 10−01 | 4.89 × 10−01 | ||||||
| f7 | 300 k | Best | 2.89 × 10−03 | 1.29 × 10−03 | 1.12 × 10−03 | 1.30 × 10−03 | 1.81 × 10−04 | + | + | + | + |
| Mean | 5.81 × 10−03 | 1.47 × 10−03 | 5.13 × 10−03 | 1.56 × 10−03 | 3.08 × 10−04 | ||||||
| SD | 6.69 × 10−03 | 3.51 × 10−04 | 2.80 × 10−04 | 1.89 × 10−04 | 1.70 × 10−04 | ||||||
| f8 | 500 k | Best | 5.61 × 10+03 | 5.72 × 10+02 | 3.35 × 10+02 | 2.17 × 10+02 | 2.36 × 10+02 | + | + | + | + |
| Mean | 6.23 × 10+03 | 2.85 × 10+03 | 6.98 × 10+02 | 1.82 × 10+03 | 6.36 × 10+02 | ||||||
| SD | 4.44 × 10+02 | 1.74 × 10+02 | 3.05 × 10+02 | 1.44 × 10+03 | 3.31 × 10+02 | ||||||
| f9 | 500 k | Best | 8.59 × 10+01 | 8.67 × 10−18 | 1.04 × 10−14 | 1.39 × 10+01 | 0.00 × 10+00 | + | + | + | + |
| Mean | 9.32 × 10+01 | 9.54 × 10−18 | 3.97 × 10−14 | 1.61 × 10+01 | 0.00 × 10+00 | ||||||
| SD | 5.39 × 10+00 | 9.50 × 10−19 | 7.95 × 10−14 | 2.31 × 10+00 | 0.00 × 10+00 | ||||||
| f10 | 50 k | Best | 1.83 × 10−02 | 1.02 × 10−05 | 5.16 × 10−06 | 7.21 × 10−07 | 1.02 × 10−10 | + | + | + | + |
| Mean | 9.16 × 10−02 | 1.45 × 10−05 | 6.19 × 10−06 | 8.02 × 10−07 | 2.71 × 10−10 | ||||||
| SD | 2.81 × 10−02 | 3.54 × 10−05 | 1.02 × 10−06 | 1.12 × 10−07 | 5.53 × 10−09 | ||||||
| f11 | 50 k | Best | 2.21 × 10−02 | 1.18 × 10−09 | 9.75 × 10−11 | 1.76 × 10−12 | 7.94 × 10−17 | + | + | + | + |
| Mean | 5.35 × 10−02 | 8.78 × 10−09 | 1.75 × 10−11 | 3.38 × 10−12 | 2.94 × 10−16 | ||||||
| SD | 1.94 × 10−02 | 4.74 × 10−09 | 4.62 × 10−11 | 2.91 × 10−11 | 1.81 × 10−16 | ||||||
| f12 | 50 k | Best | 2.11 × 10−03 | 1.45 × 10−09 | 4.74 × 10−13 | 3.84 × 10−13 | 1.18 × 10−17 | + | + | + | + |
| Mean | 3.73 × 10−03 | 3.85 × 10−09 | 4.64 × 10−13 | 8.23 × 10−13 | 2.01 × 10−17 | ||||||
| SD | 1.36 × 10−03 | 2.51 × 10−09 | 1.40 × 10−13 | 6.72 × 10−13 | 2.16 × 10−17 | ||||||
| f13 | 50 k | Best | 1.75 × 10−02 | 6.93 × 10−08 | 3.53 × 10−13 | 7.33 × 10−12 | 8.79 × 10−17 | + | + | + | + |
| Mean | 3.68 × 10−02 | 1.93 × 10−07 | 4.08 × 10−12 | 1.41 × 10−11 | 1.29 × 10−16 | ||||||
| SD | 1.91 × 10−02 | 7.73 × 10−07 | 1.22 × 10−12 | 1.11 × 10−11 | 2.67 × 10−16 | ||||||
| f14 | 50 k | Best | 2.27 × 10−06 | 2.38 × 10−14 | 2.49 × 10−16 | 1.08 × 10−16 | 2.16 × 10−19 | + | + | + | + |
| Mean | 6.68 × 10−06 | 4.67 × 10−14 | 3.55 × 10−16 | 2.24 × 10−16 | 2.16 × 10−19 | ||||||
| SD | 5.98 × 10−06 | 1.33 × 10−14 | 1.21 × 10−16 | 1.24 × 10−16 | 0.00 × 10+00 | ||||||
| f15 | 150 k | Best | 2.74 × 10−14 | 1.12 × 10−35 | 8.45 × 10−43 | 3.58 × 10−44 | 1.85 × 10−57 | + | + | + | + |
| Mean | 3.33 × 10−14 | 2.02 × 10−35 | 1.65 × 10−42 | 4.51 × 10−43 | 2.68 × 10−57 | ||||||
| SD | 1.41 × 10−14 | 1.07 × 10−35 | 1.27 × 10−42 | 3.68 × 10−43 | 6.52 × 10−57 | ||||||
| SF1 | 150 k | Best | 5.68 × 10−14 | 0.00 × 10+00 | 0.00 × 10+00 | 0.00 × 10+00 | 0.00 × 10+00 | + | + | = | + |
| Avg | 4.43 × 10−13 | 2.27 × 10−14 | 0.00 × 10+00 | 1.13 × 10−14 | 0.00 × 10+00 | ||||||
| SD | 3.84 × 10−13 | 2.78 × 10−14 | 0.00 × 10+00 | 2.27 × 10−14 | 0.00 × 10+00 | ||||||
| SF2 | 150 k | Best | 2.16 × 10−01 | 5.60 × 10−02 | 2.65 × 10+00 | 3.89 × 10−08 | 2.81 × 10−08 | + | + | + | + |
| Avg | 9.22 × 10+00 | 2.39 × 10−01 | 4.55 × 10+00 | 4.45 × 10−07 | 9.76 × 10−08 | ||||||
| SD | 1.09 × 10+00 | 2.81 × 10−01 | 1.64 × 10+00 | 8.27 × 10−07 | 8.78 × 10−08 | ||||||
| SF3 | 150 k | Best | 1.89 × 10+01 | 7.48 × 10+00 | 2.91 × 10−01 | 1.13 × 10−08 | 3.24 × 10−12 | + | + | + | + |
| Avg | 1.95 × 10+01 | 1.13 × 10+01 | 9.80 × 10+00 | 4.34 × 10−06 | 5.23 × 10−10 | ||||||
| SD | 1.08 × 10+00 | 2.66 × 10+00 | 7.51 × 10+00 | 6.64 × 10−06 | 4.22 × 10−10 | ||||||
| SF4 | 150 k | Best | 1.64 × 10+02 | 1.41 × 10+02 | 1.42 × 10+01 | 9.01 × 10+01 | 1.29 × 10+01 | + | + | + | + |
| Avg | 1.73 × 10+02 | 1.60 × 10+02 | 2.83 × 10+01 | 1.13 × 10+02 | 1.71 × 10+01 | ||||||
| SD | 7.22 × 10+00 | 1.18 × 10+01 | 2.15 × 10+01 | 2.81 × 10+01 | 4.09 × 10+00 | ||||||
| SF5 | 150 k | Best | 8.52 × 10−14 | 0.00 × 10+00 | 0.00 × 10+00 | 0.00 × 10+00 | 0.00 × 10+00 | + | = | = | = |
| Avg | 4.03 × 10−13 | 0.00 × 10+00 | 0.00 × 10+00 | 0.00 × 10+00 | 0.00 × 10+00 | ||||||
| SD | 2.79 × 10−13 | 0.00 × 10+00 | 0.00 × 10+00 | 0.00 × 10+00 | 0.00 × 10+00 | ||||||
| SF6 | 150 k | Best | 9.12 × 10−08 | 5.68 × 10−14 | 2.84 × 10−14 | 2.84 × 10−14 | 2.84 × 10−14 | + | + | = | = |
| Avg | 1.01 × 10−07 | 9.09 × 10−14 | 2.84 × 10−14 | 2.84 × 10−14 | 2.84 × 10−14 | ||||||
| SD | 2.42 × 10−08 | 3.31 × 10−14 | 0.00 × 10+00 | 0.00 × 10+00 | 0.00 × 10+00 | ||||||
| +/−/= | 21/0/0 | 20/0/1 | 18/0/3 | 17/2/2 | |||||||
| p-value | 0.000 | 0.000 | 0.000 | 0.001 | |||||||
| Significance (at 5%) | Yes | Yes | Yes | Yes | |||||||
| Algorithms | ΣR+ | ΣR− | z-Value | p-Value | Sig at α = 0.05 | |
|---|---|---|---|---|---|---|
| SaMDE vs. | DE | 231 | 0 | 4.015 | <0.001 | + |
| SPIDE | 210 | 0 | 3.920 | <0.001 | + | |
| DNDE | 171 | 0 | 3.724 | <0.001 | + | |
| MRLDE | 182 | 8 | 3.501 | <0.001 | + | |
| Rank | DE | SPIDE | DNDE | MRLDE | SaMDE | CD (α = 0.1) | CD (α = 0.05) |
|---|---|---|---|---|---|---|---|
| D = 30 | 4.95 | 3.50 | 2.90 | 2.40 | 1.24 | 1.0935 | 1.2189 |
| F | Max NFE | SaDE | JADE | rJADE | APadapSS-JADE | SHADE | DEGOS | SaMDE |
|---|---|---|---|---|---|---|---|---|
| f1 | 150k | 4.6 × 10−20 + (7.1 × 10−20) | 1.9 × 10−60 − (8.3 × 10−60) | 1.8 × 10−53 + (1.3 × 10−52) | 2.4 × 10−75 − (1.4 × 10−74) | 1.1 × 10−70 − (4.6 × 10−70) | 3.6 × 10−26 + (3.4 × 10−26) | 4.7 × 10−57 (2.2 × 10−57) |
| f2 | 200K | 2.0 × 10−14 + (1.2 × 10−14) | 1.9 × 10−25 + (9.1 × 10−25) | 1.6 × 10−28 + (6.1 × 10−28) | 1.8 × 10−44 (1.3 × 10−43) | 4.7 × 10−49 − (5.0 × 10−49) | 4.5 × 10−19 + (2.6 × 10−19) | 6.3 × 10−38 (3.5 × 10−38) |
| f3 | 500k | 9.3 × 10−37 + (5.3 × 10−36) | 6.0 × 10−61 + (3.0 × 10−60) | 1.6 × 10+00 (3.1 × 10+00) | 2.50 × 10−61 + (8.35 × 10−61) | 5.5 × 10−61 + (3.3 × 10−61) | 1.7 × 10−22 + (8.3 × 10−22) | 5.6 × 10−63 (4.0 × 10−63) |
| f4 | 500k | 7.2 × 10−11 + (2.0 × 10−10) | 8.1 × 10−24 + (4.1 × 10−23) | 1.1 × 10−15 + (4.8 × 10−16) | 5.14 × 10−22 + (5.4 × 10−22) | 2.1 × 10−41 + (2.3 × 10−41) | 4.4 × 10−01 + (1.09 × 10−01) | 4.3 × 10−64 (8.7 × 10−64) |
| f5 | 500k | 2.0 × 10+01 + (8.1 × 10+00) | 8.1 × 10−02 + (7.2 × 10−01) | 2.2 × 10−30 + (4.7 × 10−30) | 3.1 × 10−01 + (1.0 × 10+00) | 7.9 × 10−02 + (7.7 × 10−02) | 3.2 × 10−22 + (3.22 × 10−22) | 2.1 × 10−30 (1.3 × 10−30) |
| f6 | 10k | 9.1 × 10+02 + (2.0 × 10+02) | 2.9 × 10+00 + (1.1 × 10+00) | 1.2 × 10+00 + (1.2 × 10+00) | 1.0 × 10+00 = (1.9 × 10+00) | 2.6 × 10+00 + (1.1 × 10+00) | 5.8 × 10+01 + (1.3 × 10+02) | 1.1 × 10+00 (4.8 × 10−01) |
| f7 | 300k | 5.0 × 10−03 + (1.4 × 10−03) | 6.6 × 10−04 + (2.2 × 10−04) | 4.8 × 10−04 + (1.4 × 10−04) | 5.9 × 10−04 + (1.8 × 10−04) | 5.9 × 10−04 + (2.3 × 10−04) | 2.1 × 10−03 + (1.2 × 10−04) | 3.0 × 10−04 (1.7 × 10−04) |
| f8 | 100k | 4.8 × 10+00 − (3.1 × 10+01) | 3.0 × 10−05 − (2.1 × 10−05) | 4.2 × 10−09 − (4.7 × 10−09) | 1.8 × 10−08 − (1.1 × 10−07) | 1.5 × 10−03 − (1.6 × 10−03) | 2.1 × 10+02 − (1.0 × 10+02) | 6.3 × 10+02 (3.3 × 10+02) |
| f9 | 100k | 1.6 × 10−03 + (7.0 × 10−04) | 1.1 × 10−04 + (6.1 × 10−05) | 1.2 × 10−02 + (1.7 × 10−02) | 2.9 × 10−01 + (5.6 × 10−01) | 1.7 × 10−02 + (7.3 × 10−02) | 1.5 × 10+01 + (1.4 × 10+01) | 1.0 × 10−09 (1.3 × 10−09) |
| f10 | 50k | 2.9 × 10−03 + (4.9 × 10−04) | 8.9 × 10−10 + (7.0 × 10−10) | 3.5 × 10−10 + (2.7 × 10−10) | 4.1 × 10−10 + (1.8 × 10−11) | 2.6 × 10−10 = (9.3 × 10−10) | 5.4 × 10−04 + (2.7 × 10−04) | 2.7 × 10−10 (5.5 × 10−09) |
| f11 | 50k | 7.9 × 10−04 + (1.4 × 10−03) | 9.4 × 10−08 + (6.1 × 10−07) | 1.1 × 10−06 + (1.2 × 10−06) | 0.0 × 10+00 − (0.0 × 10+00) | 1.6 × 10−14 + (9.3 × 10−14) | 3.1 × 10−05 + (2.5 × 10−05) | 2.9 × 10−16 (1.8 × 10−16) |
| f12 | 50k | 2.0 × 10−05 + (9.4 × 10−06) | 4.4 × 10−17 + (2.0 × 10−16) | 1.8 × 10−18 − (5.3 × 10−18) | 2.2 × 10−22 − (7.7 × 10−22) | 3.6 × 10−19 − (6.5 × 10−19) | 7.8 × 10−04 + (6.0 × 10−04) | 2.0 × 10−17 (2.1 × 10−17) |
| f13 | 50k | 6.2 × 10−05 + (2.1 × 10−05) | 2.1 × 10−16 = (6.6 × 10−16) | 1.5 × 10−15 + (4.8 × 10−15) | 3.7 × 10−20 − (1.2 × 10−19) | 3.8 × 10−18 − (3.4 × 10−18) | 5.9 × 10−06 + (1.2 × 10−06) | 1.2 × 10−16 (2.6 × 10−16) |
| SaMDE (w/l/t) | 12/1/0 p = 0.003+ | 10/2/1 p = 0.022+ | 11/2/0 p = 0.022+ | 6/6/1 p = 1.00= | 7/5/1 p = 0.774= | 12/1/0 p = 0.003+ | − | |
| Algorithms | Pairwise Rank | ΣR+ | ΣR− | z Value | p-Value | Sig at α = 0.05 | |
|---|---|---|---|---|---|---|---|
| SaMDE vs | SaDE | (1.08, 1.92) | 79 | 12 | 2.341 | 0.019 | + |
| JADE | (1.15, 1.85) | 76 | 15 | 2.132 | 0.033 | + | |
| rJADE | (1.15, 1.85) | 74 | 17 | 1.992 | 0.046 | + | |
| APAdapSS-JADE | (1.50, 1.50) | 46 | 45 | 0.035 | 0.972 | = | |
| SHADE | (1.46, 1.54) | 48 | 30 | 0.706 | 0.480 | = | |
| DEGOS | (1.08, 1.92) | 78 | 13 | 2.271 | 0.023 | + | |
| SaDE | JADE | rJADE | APadapSS-JADE | SHADE | DEGOS | SaMDE | CD (α = 0.1) | CD (α = 0.05) | |
|---|---|---|---|---|---|---|---|---|---|
| Rank | 6.17 | 4.00 | 3.75 | 2.71 | 2.96 | 6.00 | 2.42 | 2.02 | 2.23 |
| F | SaMDE | TRADE | DEexp | iLSHADE | PAIDDE | |||||
| Mean | SD | Mean | SD | Mean | SD | Mean | SD | Mean | SD | |
| C1 | 0.00 × 10+00 | 0.00 × 10+00 | 0.00 × 10+00 | 0.00 × 10+00 | 0.00 × 10+00 | 0.00 × 10+00 | 0.00 × 10+00 | 0.00 × 10+00 | 0.00 × 10+00 | 0.00 × 10+00 |
| C3 | 0.00 × 10+00 | 0.00 × 10+00 | 2.31 × 10+01 | 4.16 × 10+01 | 0.00 × 10+00 | 0.00 × 10+00 | 5.57 × 10−15 | 1.71 × 10−14 | 0.00 × 10+00 | 0.00 × 10+00 |
| C4 | 5.85 × 10+01 | 0.00 × 10+00 | 5.97 × 10+01 | 2.34 × 10+00 | 5.90 × 10+01 | 1.51 × 10+00 | 5.77 × 10+01 | 8.41 × 10+00 | 5.85 × 10+01 | 1.15 × 10−14 |
| C5 | 1.14 × 10+01 | 3.85 × 10+00 | 1.91 × 10+01 | 4.64 × 10+00 | 9.83 × 10+00 | 2.75 × 10+00 | 7.76 × 10+00 | 1.70 × 10+00 | 6.85 × 10+00 | 1.48 × 10+00 |
| C6 | 1.13 × 10−11 | 6.12 × 10−08 | 0.00 × 10+00 | 0.00 × 10+00 | 2.60 × 10−09 | 1.71 × 10−08 | 1.21 × 10−08 | 5.04 × 10−08 | 4.56 × 10−09 | 2.49 × 10−08 |
| C7 | 4.12 × 10+01 | 4.23 × 10+00 | 5.47 × 10+01 | 9.38 × 10+00 | 4.19 × 10+01 | 3.20 × 10+00 | 3.79 × 10+01 | 1.47 × 10+00 | 3.72 × 10+01 | 1.33 × 10+00 |
| C8 | 1.04 × 10+00 | 8.54 × 10+00 | 2.01 × 10+01 | 4.24 × 10+00 | 1.06 × 10+01 | 3.12 × 10+01 | 7.45 × 10+00 | 1.78 × 10+00 | 7.10 × 10+00 | 1.12 × 10+00 |
| C9 | 0.00 × 10+00 | 0.00 × 10+00 | 0.00 × 10+00 | 0.00 × 10+00 | 0.00 × 10+00 | 0.00 × 10+00 | 0.00 × 10+00 | 0.00 × 10+00 | 0.00 × 10+00 | 0.00 × 10+00 |
| C10 | 1.06 × 10+03 | 2.25 × 10+02 | 7.29 × 10+03 | 3.11 × 10+02 | 1.42 × 10+03 | 2.15 × 10+02 | 1.74 × 10+03 | 3.15 × 10+02 | 1.41 × 10+03 | 2.53 × 10+02 |
| C11 | 4.97 × 10+00 | 2.86 × 10+00 | 1.29 × 10+01 | 1.91 × 10+01 | 3.63 × 10+00 | 4.40 × 10+00 | 1.42 × 10+01 | 2.25 × 10+01 | 1.91 × 10+01 | 2.54 × 10+01 |
| C12 | 1.19 × 10+03 | 5.54 × 10+03 | 1.30 × 10+04 | 8.83 × 10+03 | 3.87 × 10+02 | 2.02 × 10+02 | 8.80 × 10+02 | 3.91 × 10+02 | 1.05 × 10+03 | 3.91 × 10+02 |
| C13 | 1.79 × 10+01 | 1.63 × 10+01 | 2.45 × 10+01 | 5.61 × 10+00 | 1.46 × 10+01 | 6.90 × 10+00 | 1.85 × 10+01 | 8.47 × 10+00 | 1.63 × 10+01 | 6.14 × 10+00 |
| C14 | 1.19 × 10+01 | 6.81 × 10+00 | 2.41 × 10+01 | 5.81 × 10+00 | 1.47 × 10+01 | 7.49 × 10+00 | 2.18 × 10+01 | 1.08 × 10+00 | 2.07 × 10+01 | 4.95 × 10+00 |
| C15 | 3.32 × 10+00 | 1.72 × 10+00 | 6.65 × 10+00 | 2.59 × 10+00 | 3.41 × 10+00 | 2.00 × 10+00 | 3.70 × 10+00 | 1.94 × 10+00 | 3.36 × 10+00 | 1.70 × 10+01 |
| C16 | 2.69 × 10+01 | 1.17 × 10+01 | 1.56 × 10+01 | 9.27 × 10+00 | 8.41 × 10+01 | 8.64 × 10+01 | 4.88 × 10+01 | 6.91 × 10+01 | 6.58 × 10+01 | 8.32 × 10+01 |
| C17 | 2.42 × 10+01 | 4.55 × 10+00 | 2.72 × 10+01 | 2.76 × 10+00 | 2.66 × 10+01 | 8.90 × 10+00 | 3.81 × 10+01 | 5.23 × 10+00 | 3.34 × 10+01 | 6.61 × 10+00 |
| C18 | 2.76 × 10+01 | 2.56 × 10+00 | 2.59 × 10+01 | 1.02 × 10+01 | 2.10 × 10+01 | 1.69 × 10+00 | 2.14 × 10+01 | 8.15 × 10−01 | 2.21 × 10+01 | 1.28 × 10+00 |
| C19 | 5.12 × 10+00 | 3.46 × 10+00 | 5.54 × 10+00 | 1.69 × 10+00 | 5.22 × 10+00 | 1.40 × 10+00 | 8.53 × 10+00 | 1.97 × 10+00 | 6.52 × 10+00 | 1.89 × 10+00 |
| C20 | 1.19 × 10+01 | 1.36 × 10+00 | 2.07 × 10+01 | 6.92 × 10+00 | 2.88 × 10+00 | 3.09 × 10+01 | 4.80 × 10+01 | 1.86 × 10+01 | 3.32 × 10+01 | 6.44 × 10+00 |
| C21 | 2.22 × 10+02 | 6.14 × 10+00 | 2.20 × 10+02 | 4.90 × 10+00 | 2.10 × 10+02 | 3.06 × 10+00 | 2.08 × 10+01 | 1.65 × 10+00 | 2.07 × 10+02 | 1.48 × 10+00 |
| C22 | 1.00 × 10+02 | 0.00 × 10+00 | 1.00 × 10+02 | 0.00 × 10+00 | 1.00 × 10+02 | 1.01 × 10−01 | 1.00 × 10+02 | 1.00 × 10−13 | 1.00 × 10+02 | 0.00 × 10+00 |
| C23 | 3.58 × 10+02 | 7.79 × 10+00 | 3.62 × 10+02 | 8.58 × 10+00 | 3.45 × 10+02 | 4.40 × 10+00 | 3.51 × 10+02 | 4.50 × 10+00 | 3.48 × 10+02 | 2.53 × 10+00 |
| C24 | 2.34 × 10+02 | 6.41 × 10+00 | 4.42 × 10+02 | 5.44 × 10+00 | 4.22 × 10+02 | 3.12 × 10+00 | 4.25 × 10+02 | 2.70 × 10+00 | 4.25 × 10+02 | 1.38 × 10+00 |
| C25 | 3.86 × 10+02 | 6.33 × 10−02 | 3.87 × 10+02 | 2.69 × 10−02 | 3.86 × 10+02 | 1.29 × 10−02 | 3.87 × 10+02 | 2.40 × 10−02 | 3.86 × 10+02 | 2.73 × 10−02 |
| C26 | 1.15 × 10+03 | 2.45 × 10+02 | 9.88 × 10+02 | 8.03 × 10+01 | 8.59 × 10+02 | 4.77 × 10+01 | 9.08 × 10+02 | 4.67 × 10+01 | 9.23 × 10+02 | 3.32 × 10+01 |
| C27 | 4.98 × 10+02 | 2.51 × 10+00 | 4.93 × 10+02 | 1.15 × 10+01 | 5.00 × 10+02 | 8.00 × 10+00 | 5.04 × 10+02 | 6.86 × 10+00 | 5.02 × 10+02 | 5.10 × 10+00 |
| C28 | 3.01 × 10+02 | 5.63 × 10+01 | 3.32 × 10+02 | 5.17 × 10+01 | 3.27 × 10+02 | 3.19 × 10+02 | 4.77 × 10+01 | 4.12 × 10+01 | 3.22 × 10+02 | 4.63 × 10+01 |
| C29 | 4.58 × 10+02 | 1.26 × 10+02 | 4.05 × 10+02 | 2.63 × 10+01 | 4.26 × 10+02 | 1.61 × 10+01 | 4.46 × 10+02 | 1.05 × 10+01 | 4.34 × 10+02 | 8.34 × 10+00 |
| C30 | 1.95 × 10+03 | 8.40 × 10+01 | 2.06 × 10+03 | 5.17 × 10+01 | 2.00 × 10+03 | 3.73 × 10+01 | 2.03 × 10+03 | 5.90 × 10+01 | 1.99 × 10+03 | 8.32 × 10+01 |
| w/l/t | 19/7/3 | 15/9/5 | 17/9/3 | 14/9/6 | ||||||
| F | DEGoS | CJADE | IMODE | SHADE | HMRFO | |||||
| Mean | SD | Mean | SD | Mean | SD | Mean | SD | Mean | SD | |
| C1 | 0.00 × 10+00 | 0.00 × 10+00 | 0.00 × 10+00 | 0.00 × 10+00 | 9.11 × 10−11 | 1.50 × 10−03 | 0.00 × 10+00 | 0.00 × 10+00 | 1.01 × 10−11 | 2.46 × 10+03 |
| C3 | 1.82 × 10−01 | 9.97 × 10−01 | 1.22 × 10−04 | 1.80 × 10+04 | 1.91 × 10−07 | 8.30 × 10−09 | 0.00 × 10+00 | 0.00 × 10+00 | 2.70 × 10+02 | 6.90 × 10+05 |
| C4 | 4.98 × 10+01 | 2.23 × 10+02 | 4.78 × 10+01 | 2.37 × 10+02 | 2.21 × 10+01 | 2.87 × 10+02 | 4.09 × 10+01 | 2.75 × 10+02 | 4.76 × 10+01 | 3.61 × 10+01 |
| C5 | 3.60 × 10+01 | 3.65 × 10+02 | 2.67 × 10+01 | 4.80 × 10+00 | 2.63 × 10+02 | 4.17 × 10+00 | 1.79 × 10+01 | 2.30 × 10+00 | 4.49 × 10+01 | 3.63 × 10+01 |
| C6 | 5.52 × 10−06 | 1.85 × 10−05 | 0.00 × 10+00 | 0.00 × 10+00 | 5.82 × 10+01 | 6.39 × 10+00 | 0.00 × 10+00 | 0.00 × 10+00 | 6.47 × 10+00 | 2.07 × 10+01 |
| C7 | 1.64 × 10+02 | 5.55 × 10+01 | 5.46 × 10+01 | 3.41 × 10+00 | 9.22 × 10+02 | 3.14 × 10+02 | 4.83 × 10+01 | 3.09 × 10+00 | 1.56 × 10+02 | 1.01 × 10+00 |
| C8 | 7.68 × 10+01 | 7.25 × 10+01 | 2.71 × 10+01 | 4.64 × 10+00 | 2.19 × 10+01 | 4.00 × 10+01 | 1.86 × 10+01 | 3.04 × 10+00 | 2.31 × 10+01 | 1.78 × 10+01 |
| C9 | 7.57 × 10−02 | 3.23 × 10−01 | 5.96 × 10−03 | 2.27 × 10−03 | 5.59 × 10+03 | 1.52 × 10+03 | 0.00 × 10+00 | 0.00 × 10+00 | 6.21 × 10+02 | 4.86 × 10+01 |
| C10 | 5.41 × 10+03 | 2.26 × 10+03 | 1.91 × 10+03 | 2.34 × 10+01 | 3.81 × 10+03 | 4.76 × 10+02 | 1.94 × 10+03 | 2.18 × 10+02 | 2.35 × 10+03 | 6.44 × 10+02 |
| C11 | 1.73 × 10+01 | 2.05 × 10+01 | 2.84 × 10+01 | 2.05 × 10+01 | 1.96 × 10+02 | 4.83 × 10+01 | 2.68 × 10+01 | 2.70 × 10+01 | 3.71 × 10+01 | 1.21 × 10+01 |
| C12 | 8.59 × 10+03 | 8.50 × 10+03 | 1.26 × 10+03 | 7.07 × 10+02 | 1.12 × 10+03 | 3.75 × 10+02 | 1.76 × 10+03 | 1.34 × 10+03 | 1.87 × 10+03 | 1.31 × 10+04 |
| C13 | 3.32 × 10+01 | 2.37 × 10+01 | 5.53 × 10+01 | 3.04 × 10+01 | 3.98 × 10+02 | 1.70 × 10+02 | 3.83 × 10+01 | 2.10 × 10+01 | 7.08 × 10+01 | 1.06 × 10+04 |
| C14 | 2.49 × 10+01 | 7.38 × 10+00 | 4.69 × 10+03 | 1.26 × 10+04 | 1.92 × 10+02 | 5.61 × 10+01 | 2.86 × 10+01 | 9.02 × 10+00 | 5.62 × 10+02 | 9.00 × 10+02 |
| C15 | 9.62 × 10+00 | 5.33 × 10+00 | 3.22 × 10+01 | 2.32 × 10+01 | 2.15 × 10+02 | 8.73 × 10+01 | 1.64 × 10+01 | 1.36 × 10+01 | 3.58 × 10+01 | 3.60 × 10+03 |
| C16 | 1.62 × 10+02 | 2.99 × 10+02 | 4.19 × 10+02 | 1.59 × 10+02 | 1.48 × 10+03 | 4.69 × 10+02 | 3.32 × 10+02 | 1.28 × 10+02 | 3.34 × 10+02 | 2.76 × 10+02 |
| C17 | 3.82 × 10+01 | 1.40 × 10+01 | 6.88 × 10+01 | 1.77 × 10+01 | 8.73 × 10+02 | 2.64 × 10+02 | 4.52 × 10+01 | 1.10 × 10+01 | 1.36 × 10+02 | 1.35 × 10+02 |
| C18 | 4.33 × 10+01 | 5.51 × 10+01 | 5.68 × 10+03 | 2.14 × 10+04 | 1.61 × 10+02 | 7.49 × 10+01 | 6.65 × 10+01 | 5.64 × 10+01 | 6.81 × 10+02 | 4.46 × 10+04 |
| C19 | 6.06 × 10+00 | 2.51 × 10+00 | 6.30 × 10+02 | 2.43 × 10+03 | 5.96 × 10+02 | 3.58 × 10+02 | 8.67 × 10+00 | 3.31 × 10+00 | 1.43 × 10+02 | 2.51 × 10+03 |
| C20 | 3.31 × 10+01 | 3.92 × 10+01 | 1.16 × 10+02 | 5.88 × 10+01 | 6.78 × 10+02 | 1.95 × 10+02 | 9.65 × 10+01 | 5.34 × 10+01 | 1.27 × 10+02 | 1.24 × 10+02 |
| C21 | 2.39 × 10+02 | 4.81 × 10+01 | 2.25 × 10+02 | 4.20 × 10+00 | 4.16 × 10+02 | 3.21 × 10+01 | 2.19 × 10+02 | 3.76 × 10+00 | 2.40 × 10+02 | 1.79 × 10+01 |
| C22 | 1.00 × 10+02 | 8.30 × 10−14 | 1.00 × 10+02 | 5.60 × 10−05 | 1.33 × 10+03 | 1.96 × 10+03 | 1.00 × 10+02 | 0.00 × 10+00 | 2.37 × 10+02 | 3.07 × 10−13 |
| C23 | 3.75 × 10+02 | 2.89 × 10+01 | 3.72 × 10+02 | 4.78 × 10+00 | 7.98 × 10+02 | 8.40 × 10+01 | 3.65 × 10+02 | 4.86 × 10+00 | 4.08 × 10+02 | 2.37 × 10+01 |
| C24 | 4.49 × 10+02 | 2.81 × 10+01 | 4.40 × 10+02 | 3.32 × 10+00 | 9.59 × 10+02 | 7.34 × 10+01 | 4.36 × 10+02 | 3.52 × 10+00 | 4.91 × 10+02 | 2.04 × 10+01 |
| C25 | 3.86 × 10+02 | 6.34 × 10−01 | 3.87 × 10+02 | 1.41 × 10−01 | 3.94 × 10+02 | 1.82 × 10+01 | 3.87 × 10+02 | 1.79 × 10−01 | 3.87 × 10+02 | 1.30 × 10+01 |
| C26 | 1.20 × 10+03 | 2.45 × 10+02 | 1.17 × 10+03 | 7.74 × 10+01 | 4.43 × 10+03 | 1.14 × 10+03 | 1.10 × 10+03 | 6.07 × 10+01 | 1.41 × 10+03 | 8.08 × 10+02 |
| C27 | 5.00 × 10+02 | 1.14 × 10+01 | 5.03 × 10+02 | 6.70 × 10+00 | 7.60 × 10+02 | 1.25 × 10+02 | 5.03 × 10+02 | 6.50 × 10+00 | 5.31 × 10+02 | 1.52 × 10+01 |
| C28 | 3.44 × 10+02 | 5.71 × 10+01 | 3.28 × 10+02 | 4.77 × 10+01 | 3.36 × 10+02 | 5.80 × 10+01 | 3.39 × 10+02 | 5.31 × 10+01 | 3.32 × 10+02 | 5.51 × 10+01 |
| C29 | 4.13 × 10+02 | 3.82 × 10+01 | 4.71 × 10+02 | 3.57 × 10+01 | 1.56 × 10+03 | 4.14 × 10+02 | 4.65 × 10+02 | 1.90 × 10+01 | 5.70 × 10+02 | 1.68 × 10+02 |
| C30 | 2.13 × 10+03 | 1.21 × 10+02 | 2.15 × 10+03 | 1.66 × 10+02 | 4.36 × 10+03 | 1.42 × 10+03 | 2.08 × 10+03 | 1.08 × 10+02 | 2.32 × 10+03 | 1.09 × 10+03 |
| w/l/t | 24/2/3 | 25/2/2 | 27/2/0 | 21/4/4 | 27/2/0 | |||||
| Algorithms | Pairwise Rank | ΣR+ | ΣR− | z Value | p-Value | Sig at α = 0.05 | |
|---|---|---|---|---|---|---|---|
| SaMDE vs. | TRADE | (1.29, 1.71) | 271 | 080 | 2.426 | 0.015 | + |
| DEexp | (1.40, 1.60) | 168 | 132 | 0.514 | 0.607 | = | |
| iLSHADE | (1.34, 1.66) | 211 | 114 | 1.305 | 0.192 | = | |
| PAIDDE | (1.41, 1.59) | 170 | 105 | 0.989 | 0.323 | = | |
| DEGoS | (1.12, 1.88) | 326 | 025 | 3.821 | <0.001 | + | |
| CJADE | (1.11, 1.89) | 344 | 007 | 4.280 | <0.001 | + | |
| IMODE | (1.07, 1.93) | 421 | 014 | 4.400 | <0.001 | + | |
| SHADE | (1.21, 1.79) | 289 | 036 | 3.404 | <0.001 | + | |
| HMRFO | (1.07, 1.93) | 421 | 014 | 4.400 | <0.001 | + | |
| SaMDE | TRADE | DEexp | iLSHADE | PAIDDE | DEGoS | CJADE | IMODE | SHADE | HMRFO | CD (α = 0.1) | CD (α = 0.05) | |
|---|---|---|---|---|---|---|---|---|---|---|---|---|
| Rank | 3.00 | 4.89 | 3.05 | 4.02 | 3.36 | 6.46 | 6.98 | 9.04 | 5.82 | 8.38 | 2.018 | 2.204 |
| No. of Beads | Max− NFE | Fitness | DE | TDE | DERL | MRLDE | SaMDE |
|---|---|---|---|---|---|---|---|
| n = 10 | 50,000 | Best | −0.589389 | −0.589389 | −0.589389 | −0.589389 | −0.589389 |
| Worst | −0.507152 | −0.507152 | −0.576621 | −0.589338 | −0.589389 | ||
| Mean | −0.523599 | −0.556494 | −0.581728 | −0.589368 | −0.589389 | ||
| SD | 3.28 × 10−02 | 4.02 × 10−02 | 6.25 × 10−03 | 2.47 × 10−05 | 0.00 × 10−00 | ||
| n = 15 | 150,000 | Best | −0.493301 | −0.493409 | −0.493420 | −0.493420 | −0.493420 |
| Worst | −0.328946 | −0.258712 | −0.247861 | −0.347986 | −0.411183 | ||
| Mean | −0.263733 | −0.296743 | −0.329177 | −0.365739 | −0.476932 | ||
| SD | 1.08 × 10−01 | 6.55 × 10−02 | 5.76 × 10−02 | 5.57 × 10−02 | 3.28 × 10−02 | ||
| n = 20 | 200,000 | Best | −0.673352 | −0.995013 | −1.009910 | −1.000530 | −1.000570 |
| Worst | −0.344406 | −0.508879 | −0.426067 | −0.673352 | −0.836098 | ||
| Mean | −0.606527 | −0.623435 | −0.705211 | −0.853121 | −0.918450 | ||
| SD | 1.31 × 10−01 | 8.36 × 10−02 | 1.52 × 10−01 | 8.33 × 10−02 | 7.35 × 10−02 | ||
| n = 25 | 250,000 | Best | −0.830098 | −0.904371 | −0.904489 | −0.904500 | −0.904501 |
| Worst | −0.165625 | −0.247286 | −0.395887 | −0.330674 | −0.494571 | ||
| Mean | −0.248202 | −0.362993 | −0.412335 | −0.462137 | −0.576693 | ||
| SD | 1.03 × 10−01 | 8.38 × 10−02 | 1.59 × 10−01 | 1.33 × 10−01 | 1.66 × 10−01 |
Disclaimer/Publisher’s Note: The statements, opinions and data contained in all publications are solely those of the individual author(s) and contributor(s) and not of MDPI and/or the editor(s). MDPI and/or the editor(s) disclaim responsibility for any injury to people or property resulting from any ideas, methods, instructions or products referred to in the content. |
© 2023 by the authors. Licensee MDPI, Basel, Switzerland. This article is an open access article distributed under the terms and conditions of the Creative Commons Attribution (CC BY) license (https://creativecommons.org/licenses/by/4.0/).
Share and Cite
Kumar, P.; Ali, M. SaMDE: A Self Adaptive Choice of DNDE and SPIDE Algorithms with MRLDE. Biomimetics 2023, 8, 494. https://doi.org/10.3390/biomimetics8060494
Kumar P, Ali M. SaMDE: A Self Adaptive Choice of DNDE and SPIDE Algorithms with MRLDE. Biomimetics. 2023; 8(6):494. https://doi.org/10.3390/biomimetics8060494
Chicago/Turabian StyleKumar, Pravesh, and Musrrat Ali. 2023. "SaMDE: A Self Adaptive Choice of DNDE and SPIDE Algorithms with MRLDE" Biomimetics 8, no. 6: 494. https://doi.org/10.3390/biomimetics8060494
APA StyleKumar, P., & Ali, M. (2023). SaMDE: A Self Adaptive Choice of DNDE and SPIDE Algorithms with MRLDE. Biomimetics, 8(6), 494. https://doi.org/10.3390/biomimetics8060494

