Additively Manufactured Dragonfly-Inspired Wings for Bio-Faithful Flapping MAV Development
Abstract
1. Introduction
2. Biological Inspiration and Theoretical Background
2.1. Dragonfly Flight Mechanics (LEV, Clap-and-Fling, Stroke-Plane Geometry)
2.2. Morphological Features Relevant to MAV Design (Corrugations, Membranes, Veins)
3. Materials and Models
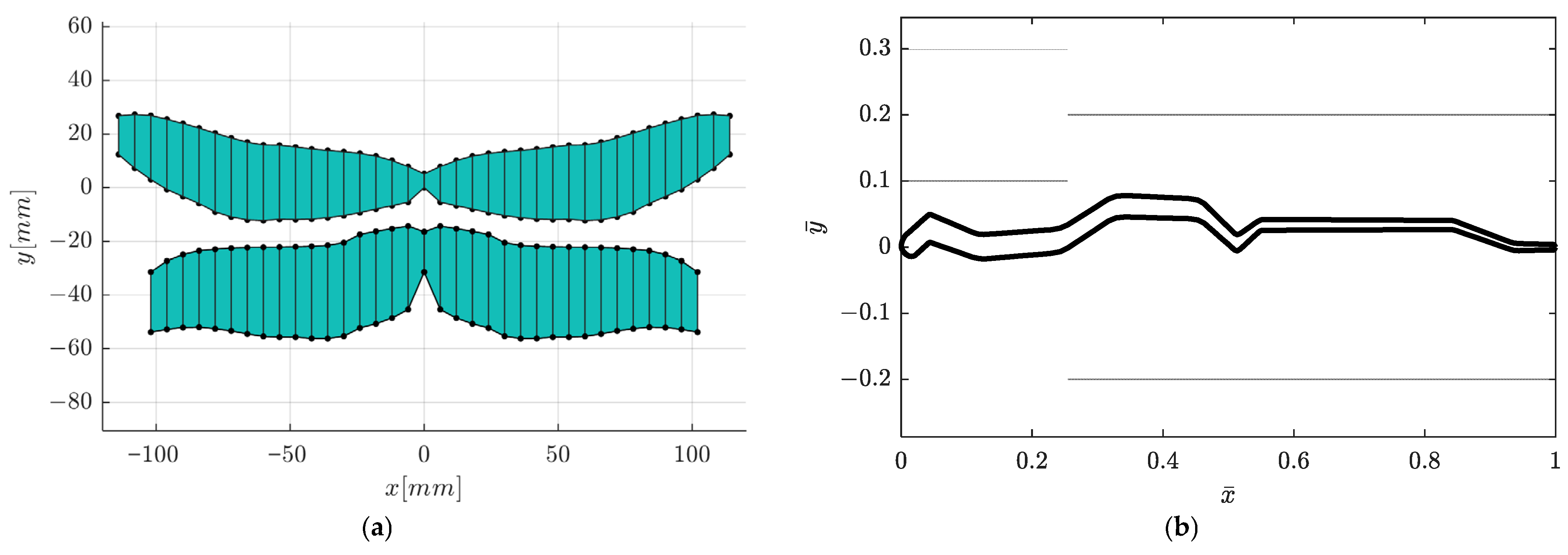
3.1. Bio-Faithful Wing Geometry Acquisition
3.2. Manufacturing Workflow
3.3. Structural Modeling (FEA)
3.4. Preliminary Simulation for the Actuation Mechanism
3.5. Ptera Software Results
3.6. Experimental Setups
4. Results
4.1. CAD Reconstruction and Bio-Faithful Geometry
4.2. Additive Manufacturing Outcomes
4.3. Structural Dynamics (FEA Modal Analysis)
4.4. Actuation Mechanism Simulation
4.5. Aerodynamic Response from Ptera Software
4.6. Dynamic Testing of the 1:1 Prototype
4.7. Schlieren and Infrared Analysis of the 3:1 Enlarged Wing
4.8. Harmonic Actuation of the 3:1 Wing
5. Discussion
6. Conclusions
Author Contributions
Funding
Institutional Review Board Statement
Informed Consent Statement
Data Availability Statement
Conflicts of Interest
References
- Bruggeman, B. Improving Flight Performance of Delfly in Hover by Improving Wing Design and Driving Mechanism. Master’s Thesis, Delft University of Technology, Delft, The Netherlands, 2010. [Google Scholar]
- MKeennon, T.; Klingebiel, K.R.; Won, H.; Andriukov, A. Development of the nano hummingbird: A tailless flapping wing micro air vehicle. In Proceedings of the 50th AIAA Aerospace Sciences Meeting Including the New Horizons Forum and Aerospace Exposition, Nashville, TN, USA, 9–12 January 2012; p. 588, AIAA paper 2012-0588. [Google Scholar]
- Hines, L.; Campolo, D.; Sitti, M. Liftoff of a motor-driven, flapping-wing microaerial vehicle capable of resonance. IEEE Trans. Robot. 2014, 30, 220–231. [Google Scholar] [CrossRef]
- BFinio, M.; Wood, R.J. Distributed power and control actuation in the thoracic mechanics of a robotic insect. Bioinspiration Biomim. 2010, 5, 045006. [Google Scholar] [CrossRef]
- Vanneste, T.; Bontemps, A.; Bao, X.Q.; Grondel, S.; Paquet, J.-B.; Cattan, E. Polymer-based flapping-wing robotic insects: Progresses in wing fabrication, conception and simulation. In Proceedings of the ASME 2011 International Mechanical Engineering Congress and Exposition, Denver, CO, USA, 10–16 November 2011; American Society of Mechanical Engineers: New York, NY, USA, 2011; pp. 771–778. [Google Scholar]
- Goosen, J.F.; Peters, H.J.; Wang, Q.; Tiso, P.; van Keulen, F. Resonance based flapping wing micro air vehicle. In Proceedings of the International Micro Air Vehicle Conference and Flight Competition (IMAV2013), Toulouse, France, 17–20 September 2013; p. 8. [Google Scholar]
- Salami, E.; Montazer, E.; Ward, T.A.; Nik Ghazali, N.N.; Anjum Badruddin, I. Aerodynamic Performance of a Dragonfly-Inspired Tandem Wing System for a Biomimetic Micro Air Vehicle. Front. Bioeng. Biotechnol. 2022, 10, 787220. [Google Scholar] [CrossRef] [PubMed]
- Hu, Y.; Ru, W.; Liu, Q.; Wang, Z. Design and Aerodynamic Analysis of Dragonfly-like Flapping Wing Micro Air Vehicle. J. Bionic. Eng. 2022, 19, 343–354. [Google Scholar] [CrossRef]
- Shanmugam, A.R.; Sohn, C.H.; Park, K.S. Numerical Investigation on the Aerodynamic Benefits of Corrugated Wing in Dragonfly-like Hovering Flapping Wing. Biomimetics 2025, 10, 256. [Google Scholar] [CrossRef]
- Sivasankaran, P.N.; Ward, T.A.; Salami, E.; Viyapuri, R.; Fearday, C.J.; Johan, M.R. An Experimental Study of Elastic Properties of Dragonfly-Like Flapping Wings for Use in Biomimetic Micro Air Vehicles (BMAVs). Chin. J. Aeronaut. 2017, 30, 726–737. [Google Scholar] [CrossRef]
- Salami, E.; Ward, T.A.; Montazer, E.; Ghazali, N.N.N. Nanoindentation Analysis Comparing Dragonfly-Inspired Biomimetic Micro-Aerial Vehicle (BMAV) Wings. Int. J. Bio-Inspired Comput. 2020, 16, 111–120. [Google Scholar] [CrossRef]
- Salami, E.; Ganesan, P.B.; Ward, T.; Viyapuri, R. Design and Mechanical Analysis of a 3D-Printed Biodegradable Biomimetic Micro Air Vehicle wing. IOP Conf. Ser. Mater. Sci. Eng. 2016, 152, 012014. [Google Scholar] [CrossRef]
- Salami, E.; Ganesan, P.B.; Ward, T.; Viyapuri, R. Nano-mechanical Properties and Structural of a 3D-Printed Biodegradable Biomimetic Micro Air Vehicle Wing. IOP Conf. Ser. Mater. Sci. Eng. 2016, 210, 012073. [Google Scholar] [CrossRef]
- Li, Q.; Zheng, M.; Pan, T.; Su, G. Experimental and Numerical Investigation on Dragonfly Wing and Body Motion During Voluntary Take-Off. Sci. Rep. 2018, 8, 1011. [Google Scholar] [CrossRef]
- Rubentheren, V.; Ward, T.A.; Chee, C.Y.; Nair, P.; Salami, E.; Fearday, C. Effects of Heat Treatment on Chitosan Nanocomposite Film Reinforced with Nanocrystalline Cellulose and Tannic Acid. Carbohydr. Polym. 2016, 140, 202–208. [Google Scholar] [CrossRef] [PubMed]
- Urban, C.; Agarwal, R.K. Validation and Optimization of Ptera Software: An Open-Source Unsteady Flow Simulator for Flapping Wings. In Proceedings of the AIAA SciTech 2022 Forum, San Diego, CA, USA, 3–7 January 2022; p. 1967, AIAA Paper 2022-1967. [Google Scholar] [CrossRef]
- Bluman, J.E.; Pohly, J.A.; Sridhar, M.K.; Kang, C.; Landrum, D.B.; Fahimi, F.; Aono, H. Achieving Bioinspired Flapping-Wing Hovering Flight Solutions on Mars via Wing Scaling. Bioinspir. Biomim. 2018, 13, 046010. [Google Scholar] [CrossRef] [PubMed]
- Xiao, T.; Liu, H. Exploring a Bumblebee-Inspired Power-Optimal Flapping-Wing Design for Hovering on Mars Based on a Surrogate Model. J. Biomech. Sci. Eng. 2020, 15, 20-00001. [Google Scholar] [CrossRef]
- Pohly, J.A.; Kang, C.K.; Landrum, D.B.; Bluman, J.E.; Aono, H. Data-driven CFD Scaling of Bioinspired Mars Flight Vehicles for Hover. Acta Astronaut. 2021, 180, 545–559. [Google Scholar] [CrossRef]
- Alexander, D.E. Unusual phase relationships between the forewings and hindwings in flying dragonflies. J. Exp. Biol. 1984, 109, 379–383. [Google Scholar] [CrossRef]
- Thomas, A.L.; Taylor, G.K.; Srygley, R.B.; Nudds, R.L.; Bomphrey, R.J. Dragonfly flight: Free-flight and tethered flow visualizations reveal a diverse array of unsteady lift-generating mechanisms, controlled primarily via angle of attack. J. Exp. Biol. 2004, 207, 4299–4323. [Google Scholar] [CrossRef]
- Wootton, R.J. Functional Morphology of Insect Wings. Annu. Rev. Entomol. 1992, 37, 113–140. [Google Scholar] [CrossRef]
- Combes, S.A. Materials, Structure, and Dynamics of Insect Wings as Bioinspiration for MAVs. Encycl. Aerosp. Eng. 2010, 7. [Google Scholar] [CrossRef]
- Bomphrey, R.J.; Nakata, T.; Henningsson, P.; Lin, H.-T. Flight of the Dragonflies and Damselflies. Phil. Trans. R. Soc. B 2016, 371, 20150389. [Google Scholar] [CrossRef]
- National Geographic. Dragonflies—Facts and Photos. National Geographic 2025. Available online: https://www.nationalgeographic.com/animals/invertebrates/facts/dragonflies-insects (accessed on 1 December 2025).
- Lehmann, F.O. The mechanisms of lift enhancement in insect flight. Naturwissenchaften 2004, 91, 101–122. [Google Scholar] [CrossRef]
- Sane, S.P. The aerodynamics of insect flight. J. Exp. Biol. 2003, 206, 4191–4208. [Google Scholar] [CrossRef]
- Chin, D.D.; Lentink, D. Flapping wing aerodynamics: From insects to vertebrates. J. Exp. Biol. 2016, 219, 920–932. [Google Scholar] [CrossRef] [PubMed]
- Lehmann, F.-O.; Sane, S.P.; Dickinson, M.H. The Aerodynamic Effects of Wing–Wing Interaction in Flapping Insect Wings. J. Exp. Biol. 2005, 208, 3075–3092. [Google Scholar] [CrossRef] [PubMed]
- Hefler, C.; Qiu, H.; Shyy, W. The interaction of wings in different flight modes of a dragonfly. In Proceedings of the 17th International Symposium on Application of Laser Techniques to Fluid Mechanics, Lisbon, Portugal, 7–10 July 2014. [Google Scholar]
- Sun, X.; Gong, X.; Huang, D. A review on studies of the aerodynamics of different types of maneuvers in dragonflies. Arch. Appl. Mech. 2017, 87, 521–554. [Google Scholar] [CrossRef]
- Noda, R.; Liu, X.; Hefler, C.; Shyy, W.; Qiu, H.H. The interplay of kinematics and aerodynamics in multiple flight modes of a dragonfly. J. Fluid Mech. 2023, 967, A31. [Google Scholar] [CrossRef]
- Zhang, S.; Sunami, Y.; Hashimoto, H. Deformation Behavior of Dragonfly-Inspired Nodus Structured Wing in Gliding Flight Through Experimental Visualization Approach. Sci. Rep. 2018, 8, 5751. [Google Scholar] [CrossRef]
- Maybury, W.J.; Lehmann, F.O. The fluid dynamics of flight control by kinematic phase lag variation between two robotic insect wings. J. Exp. Biol. 2004, 207, 4707–4726. [Google Scholar] [CrossRef]
- Guo, T. Design and Prototype of a Hovering Ornithopter Based on Dragonfly Flight. Bachelor’s Thesis, Massachusetts Institute of Technology, Cambridge, MA, USA, June 2007. [Google Scholar]
- DiLeo, C.; Deng, X.Y. Design and experiments of a dragonfly-inspired robot. Adv. Robot. 2009, 23, 1003–1021. [Google Scholar] [CrossRef]
- Naidu, V.; Young, J.; Lai, J.C.S. Effect of wing flexibility on dragonfly hover flight. In Proceedings of the 19th Australasian Fluid Mechanics Conference, Melbourne, Australia, 8–11 December 2014. [Google Scholar]
- Wang, Z.; Russel, D. Effect of Forewing and Hindwing Interactions on Aerodynamic Forces and Power in Hovering Dragonfly Flight. Phys. Rev. Lett. 2007, 99, 148101. [Google Scholar] [CrossRef]
- Hu, Z.; McCauley, R.; Schaeffer, S.; Deng, X. Aerodynamics of dragonfly flight and robotic design. In Proceedings of the 2009 IEEE International Conference on Robotics and Automation, Kobe, Japan, 12–17 May 2009. [Google Scholar]
- Dokkum, P.V. Dragonflies: Magnificent Creatures of Water, Air and Land; Yale University Press: New Haven, CT, USA, 2015. [Google Scholar]
- May, M.L. Dragonfly flight: Power requirement at high speed and acceleration. J. Exp. Biol. 1991, 158, 325–342. [Google Scholar] [CrossRef]
- Li, H.; Guo, S. Aerodynamic efficiency of a bioinspiredflapping wing rotor at low Reynolds number. R. Soc. Open Sci. 2018, 5, 171307. [Google Scholar] [CrossRef]
- Tang, C.; Yang, W.; Song, B.; Lang, X. Aerodynamic Analysis of Dragonfly Wings Space Distribution On Three-Dimensional During Hovering Flight. In Proceedings of the 32 Congress of the International Council of the Aeronautical Sciences, Shanghai, China, 6–10 September 2021; ICAS: Sydney, Australia, 2021. [Google Scholar]
- Abdizadeh, G.R.; Farokhinejad, M.; Ghasemloo, S. Numerical investigation on the aerodynamic efficiency of bio inspired corrugated and cambered airfoils in ground effect. Sci. Rep. 2022, 12, 19117. [Google Scholar] [CrossRef]
- De Manabendra, M.; Sudhakar, Y.; Gadde, S.; Shanmugam, D.; Vengadesan, S. Bio-Inspired Flapping Wing Aerodynamics: A Review. J. Indian Inst. Sci. 2024, 104, 181–203. [Google Scholar] [CrossRef]
- Lu, H.; Wu, Y.; Tian, H.; Hu, K.; Fan, X.; Wang, J. Golden-Ratio Partition Revealed in the Venation Network of Dragonfly Wings. Sci. Rep. 2023, 13, 7683. [Google Scholar] [CrossRef]
- Sun, J.; Bhushan, B. The structure and mechanical properties of dragonfly wings and their role on flyability. Comptes Rendus Mécanique 2012, 340, 3–17. [Google Scholar] [CrossRef]
- Lurans, E.; Alhinai, A.; Viswanathan, H. Aerodynamics of Corrugated Wings: Past, Present, and Future. Aerospace 2025, 12, 262. [Google Scholar] [CrossRef]
- Form 3—Industrial-Quality Desktop Resin 3D Printer. Formlabs Website. Available online: https://formlabs.com/3d-printers/form-3/ (accessed on 1 December 2025).
- Formlabs. Tough 2000 Resin—High-Performance Engineering Photopolymer. Formlabs Website. Available online: https://formlabs.com/store/materials/tough-2000-resin/ (accessed on 1 December 2025).
- Rahmatulloh, A.; Hidayati, M.D.; Fajaria, A. The Influence of Polyvinyl Alcohol Concentration toward Conductivity and Permeability of Chitosan–Montmorillonite Composite Membrane. J. Serb. Chem. Soc. 2024, 89, 399–413. [Google Scholar] [CrossRef]
- DuPont. Kapton®—Summary of Properties; DuPont Electronics & Industrial, Bulletin EI-10142; DuPont: Wilmington, DE, USA, 2022; Available online: https://www.precisionconverting.com/UserFiles/PreCon/documents/KaptonSummaryOfProperties.pdf (accessed on 1 December 2025).
- Piezo Vibration and PVDF Sensors, TE Connectivity, 15 November 2025. Available online: https://www.te.com/en/product-CAT-PFS0006.html?&type=products (accessed on 1 December 2025).
- Finkelstein, Z.; Sulimany, K.; Resisi, S.; Bromberg, Y. Spectral shaping in a multimode fiber by all-fiber modulation. APL Photonics 2023, 8, 036110. [Google Scholar] [CrossRef]
- Thorlabs—PB4NB2W Piezoelectric Bender, 150 V, ±450 μm Displacement. Available online: https://www.thorlabs.com/thorproduct.cfm?partnumber=PB4NB2W (accessed on 1 December 2025).
























Disclaimer/Publisher’s Note: The statements, opinions and data contained in all publications are solely those of the individual author(s) and contributor(s) and not of MDPI and/or the editor(s). MDPI and/or the editor(s) disclaim responsibility for any injury to people or property resulting from any ideas, methods, instructions or products referred to in the content. |
© 2025 by the authors. Licensee MDPI, Basel, Switzerland. This article is an open access article distributed under the terms and conditions of the Creative Commons Attribution (CC BY) license (https://creativecommons.org/licenses/by/4.0/).
Share and Cite
Prisăcariu, E.G.; Dumitrescu, O.; Strătilă, S.; Sima, M.; Săvescu, C.; Vlăducă, I.; Cuciumita, C. Additively Manufactured Dragonfly-Inspired Wings for Bio-Faithful Flapping MAV Development. Biomimetics 2025, 10, 849. https://doi.org/10.3390/biomimetics10120849
Prisăcariu EG, Dumitrescu O, Strătilă S, Sima M, Săvescu C, Vlăducă I, Cuciumita C. Additively Manufactured Dragonfly-Inspired Wings for Bio-Faithful Flapping MAV Development. Biomimetics. 2025; 10(12):849. https://doi.org/10.3390/biomimetics10120849
Chicago/Turabian StylePrisăcariu, Emilia Georgiana, Oana Dumitrescu, Sergiu Strătilă, Mihail Sima, Claudia Săvescu, Iulian Vlăducă, and Cleopatra Cuciumita. 2025. "Additively Manufactured Dragonfly-Inspired Wings for Bio-Faithful Flapping MAV Development" Biomimetics 10, no. 12: 849. https://doi.org/10.3390/biomimetics10120849
APA StylePrisăcariu, E. G., Dumitrescu, O., Strătilă, S., Sima, M., Săvescu, C., Vlăducă, I., & Cuciumita, C. (2025). Additively Manufactured Dragonfly-Inspired Wings for Bio-Faithful Flapping MAV Development. Biomimetics, 10(12), 849. https://doi.org/10.3390/biomimetics10120849

