A Treatment-Resistant Severe Asthma Phenotype with Dysregulated Hippo Pathway as Shown by Sputum Transcriptomics and Proteomics
Abstract
1. Introduction
2. Materials and Methods
2.1. Study Design and Sample Selection
2.2. Ethical and Confidentiality Considerations
2.3. Spirometry–Pulmonary Function Test
2.4. Definition of Atopy (SPT and sIgE)
2.5. Assessment of Airway Inflammation
2.5.1. Sputum Induction and Preparation for Differential Cytology
2.5.2. Dosage of Cytokines and Chemokines
2.6. Statistical Analyses
2.7. Transcriptome of Induced Sputum
2.7.1. Total RNA Extractions and Sequencing Using Ion Torrent Technology
2.7.2. Functional Annotation of Genes and miRNAs
2.7.3. Differential Expression Analysis of Genes and miRNAs
2.7.4. Gene-Set Enrichment Analysis
2.8. Proteomic Study of Induced Sputum
2.8.1. In-Solution Analysis of Induced Sputum
2.8.2. Identification, Functional Classification, and Data Analyses of Induced Sputum
3. Results and Discussion
3.1. Phenotypic Characterization of the Studied Population
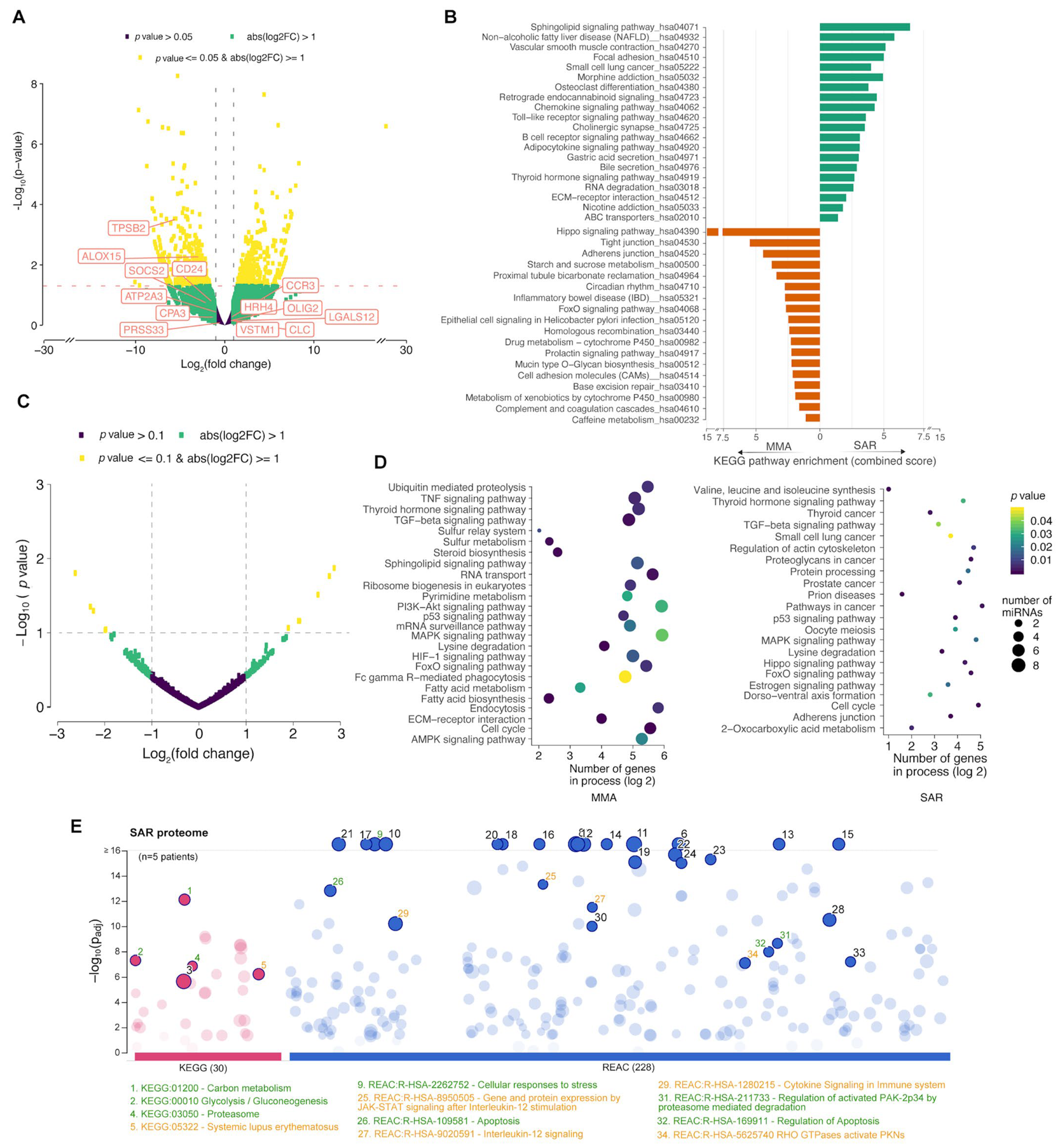
3.2. Molecular Signature of Severe Treatment-Resistant Asthma
Supplementary Materials
Author Contributions
Funding
Institutional Review Board Statement
Informed Consent Statement
Data Availability Statement
Acknowledgments
Conflicts of Interest
Abbreviations
References
- Taylor, S.L.; Leong, L.E.X.; Mobegi, F.M.; Choo, J.M.; Wesselingh, S.; Yang, I.A.; Upham, J.W.; Reynolds, P.N.; Hodge, S.; James, A.L.; et al. Long-Term Azithromycin Reduces Haemophilus influenzae and Increases Antibiotic Resistance in Severe Asthma. Am. J. Respir. Crit. Care Med. 2019, 200, 309–317. [Google Scholar] [CrossRef] [PubMed]
- Barcik, W.; Boutin, R.C.T.; Sokolowska, M.; Finlay, B.B. The Role of Lung and Gut Microbiota in the Pathology of Asthma. Immunity 2020, 52, 241–255. [Google Scholar] [CrossRef]
- Cruz, A.A.; Riley, J.H.; Bansal, A.T.; Ponte, E.V.; Souza-Machado, A.; Almeida, P.C.A.; Biao-Lima, V.; Davis, M.; Bates, S.; Adcock, I.M.; et al. Asthma similarities across ProAR (Brazil) and U-BIOPRED (Europe) adult cohorts of contrasting locations, ethnicity and socioeconomic status. Respir. Med. 2019, 161, 105817. [Google Scholar] [CrossRef]
- Diamant, Z.; Vijverberg, S.; Alving, K.; Bakirtas, A.; Bjermer, L.; Custovic, A.; Dahlen, S.E.; Gaga, M.; Gerth van Wijk, R.; Giacco, S.D.; et al. Toward clinically applicable biomarkers for asthma: An EAACI position paper. Allergy 2019, 74, 1835–1851. [Google Scholar] [CrossRef]
- Bateman, E.D.; Hurd, S.S.; Barnes, P.J.; Bousquet, J.; Drazen, J.M.; FitzGerald, J.M.; Gibson, P.; Ohta, K.; O’Byrne, P.; Pedersen, S.E.; et al. Global strategy for asthma management and prevention: GINA executive summary. Eur. Respir. J. 2008, 31, 143–178. [Google Scholar] [CrossRef]
- Rajvanshi, N.; Kumar, P.; Goyal, J.P. Global Initiative for Asthma Guidelines 2024: An Update. Indian Pediatr. 2024, 61, 781–786. [Google Scholar] [CrossRef]
- Peters, M.C.; Ringel, L.; Dyjack, N.; Herrin, R.; Woodruff, P.G.; Rios, C.; O’Connor, B.; Fahy, J.V.; Seibold, M.A. A Transcriptomic Method to Determine Airway Immune Dysfunction in T2-High and T2-Low Asthma. Am. J. Respir. Crit. Care Med. 2019, 199, 465–477. [Google Scholar] [CrossRef]
- Agache, I.; Strasser, D.S.; Pierlot, G.M.; Farine, H.; Izuhara, K.; Akdis, C.A. Monitoring inflammatory heterogeneity with multiple biomarkers for multidimensional endotyping of asthma. J. Allergy Clin. Immunol. 2018, 141, 442–445. [Google Scholar] [CrossRef]
- Boonpiyathad, T.; Sozener, Z.C.; Satitsuksanoa, P.; Akdis, C.A. Immunologic mechanisms in asthma. Semin. Immunol. 2019, 46, 101333. [Google Scholar] [CrossRef] [PubMed]
- Agache, I. Severe asthma phenotypes and endotypes. Semin. Immunol. 2019, 46, 101301. [Google Scholar] [CrossRef] [PubMed]
- Chung, K.F.; Wenzel, S.E.; Brozek, J.L.; Bush, A.; Castro, M.; Sterk, P.J.; Adcock, I.M.; Bateman, E.D.; Bel, E.H.; Bleecker, E.R.; et al. International ERS/ATS guidelines on definition, evaluation and treatment of severe asthma. Eur. Respir. J. 2014, 43, 343–373. [Google Scholar] [CrossRef]
- Lommatzsch, M.; Virchow, J.C. Severe asthma: Definition, diagnosis and treatment. Dtsch. Arztebl. Int. 2014, 111, 847–855. [Google Scholar] [CrossRef]
- Cardoso, T.d.A.R.; Roncada, C.; Silva, E.R.d.; Pinto, L.A.; Jones, M.H.; Stein, R.T.; Pietrez, P.M. Impacto da asma no Brasil: Análise longitudinal de dados extraídos de um banco de dados governamental brasileiro. J. Bras. Pneumol. 2017, 43, 163–168. [Google Scholar] [CrossRef]
- Franco, R.; Nascimento, H.F.; Cruz, A.A.; Santos, A.C.; Souza-Machado, C.; Ponte, E.V.; Souza-Machado, A.; Rodrigues, L.C.; Barreto, M.L. The economic impact of severe asthma to low-income families. Allergy 2009, 64, 478–483. [Google Scholar] [CrossRef]
- Gharib, S.A.; Nguyen, E.V.; Lai, Y.; Plampin, J.D.; Goodlett, D.R.; Hallstrand, T.S. Induced sputum proteome in healthy subjects and asthmatic patients. J. Allergy Clin. Immunol. 2011, 128, 1176–1184.e1176. [Google Scholar] [CrossRef]
- Kuo, C.S.; Pavlidis, S.; Loza, M.; Baribaud, F.; Rowe, A.; Pandis, I.; Hoda, U.; Rossios, C.; Sousa, A.; Wilson, S.J.; et al. A Transcriptome-driven Analysis of Epithelial Brushings and Bronchial Biopsies to Define Asthma Phenotypes in U-BIOPRED. Am. J. Respir. Crit. Care Med. 2017, 195, 443–455. [Google Scholar] [CrossRef] [PubMed]
- Lefaudeux, D.; De Meulder, B.; Loza, M.J.; Peffer, N.; Rowe, A.; Baribaud, F.; Bansal, A.T.; Lutter, R.; Sousa, A.R.; Corfield, J.; et al. U-BIOPRED clinical adult asthma clusters linked to a subset of sputum omics. J. Allergy Clin. Immunol. 2017, 139, 1797–1807. [Google Scholar] [CrossRef] [PubMed]
- Jevnikar, Z.; Ostling, J.; Ax, E.; Calven, J.; Thorn, K.; Israelsson, E.; Oberg, L.; Singhania, A.; Lau, L.C.K.; Wilson, S.J.; et al. Epithelial IL-6 trans-signaling defines a new asthma phenotype with increased airway inflammation. J. Allergy Clin. Immunol. 2019, 143, 577–590. [Google Scholar] [CrossRef] [PubMed]
- Chen, Q.; Nian, S.; Ye, Y.; Liu, D.; Yu, H.; Xiong, H.; Pan, B.; Xiao, L.; Fan, C.; Yuan, Q. The Emerging Roles of T Helper Cell Subsets and Cytokines in Severe Neutrophilic Asthma. Inflammation 2022, 45, 1007–1022. [Google Scholar] [CrossRef]
- Fernandes, J.S.; Araujo, M.I.; de Almeida, T.; Andrade, L.S.; Lopes, D.M.; de Mello, L.M.; Carvalho, E.M.; Cruz, A.A.; Cardoso, L.S. Impaired immunoregulatory network of the CD4 T lymphocytes in refractory asthma. Clin. Exp. Allergy 2019, 49, 644–654. [Google Scholar] [CrossRef]
- Kroegel, C. Global Initiative for Asthma Management and Prevention—GINA 2006. Pneumologie 2007, 61, 295–304. [Google Scholar] [CrossRef]
- Wenzel, S.E.; Fahy, J.V.; Irvin, C.; Peters, S.P.; Spector, S.; Szefler, S.J.; Casale, T.B.; Cloutier, M.M.; Elias, J.A.; Liu, M.C.; et al. Proceedings of the ATS workshop on refractory asthma: Current understanding, recommendations, and unanswered questions. American Thoracic Society. Am. J. Respir. Crit. Care Med. 2000, 162, 2341–2351. [Google Scholar] [CrossRef]
- Boulet, L.P.; FitzGerald, J.M.; Levy, M.L.; Cruz, A.A.; Pedersen, S.; Haahtela, T.; Bateman, E.D. A guide to the translation of the Global Initiative for Asthma (GINA) strategy into improved care. Eur. Respir. J. 2012, 39, 1220–1229. [Google Scholar] [CrossRef]
- Almeida, P.C.; Ponte, E.V.; Souza-Machado, A.; Cruz, A.A. Longitudinal trends in clinical characteristics and lung function of patients with severe asthma under treatment in Brazil. BMC Pulm. Med. 2016, 16, 141. [Google Scholar] [CrossRef]
- Mendonca, L.R.; Veiga, R.V.; Dattoli, V.C.; Figueiredo, C.A.; Fiaccone, R.; Santos, J.; Cruz, A.A.; Rodrigues, L.C.; Cooper, P.J.; Pontes-de-Carvalho, L.C.; et al. Toxocara seropositivity, atopy and wheezing in children living in poor neighbourhoods in urban Latin American. PLoS Negl. Trop. Dis. 2012, 6, e1886. [Google Scholar] [CrossRef]
- Pizzichini, E.; Pizzichini, M.M.; Leigh, R.; Djukanovic, R.; Sterk, P.J. Safety of sputum induction. Eur. Respir. J. Suppl. 2002, 37, 9s–18s. [Google Scholar] [CrossRef] [PubMed]
- Moritz, P.; Steidle, L.J.; Felisbino, M.B.; Kleveston, T.; Pizzichini, M.M.; Pizzichini, E. Determination of the inflammatory component of airway diseases by induced sputum cell counts: Use in clinical practice. J. Bras. Pneumol. 2008, 34, 913–921. [Google Scholar] [CrossRef] [PubMed]
- Subramanian, A.; Tamayo, P.; Mootha, V.K.; Mukherjee, S.; Ebert, B.L.; Gillette, M.A.; Paulovich, A.; Pomeroy, S.L.; Golub, T.R.; Lander, E.S.; et al. Gene set enrichment analysis: A knowledge-based approach for interpreting genome-wide expression profiles. Proc. Natl. Acad. Sci. USA 2005, 102, 15545–15550. [Google Scholar] [CrossRef] [PubMed]
- Soneson, C.; Love, M.I.; Robinson, M.D. Differential analyses for RNA-seq: Transcript-level estimates improve gene-level inferences. F1000Research 2016, 4, 1521. [Google Scholar] [CrossRef]
- Love, M.I.; Huber, W.; Anders, S. Moderated estimation of fold change and dispersion for RNA-seq data with DESeq2. Genome Biol. 2014, 15, 550. [Google Scholar] [CrossRef]
- Benjamini, Y.; Hochberg, Y. Controlling the False Discovery Rate: A Practical and Powerful Approach to Multiple Testing. J. R. Stat. Soc. Ser. B (Methodol.) 1995, 57, 289–300. [Google Scholar] [CrossRef]
- Sergushichev, A. An algorithm for fast preranked gene set enrichment analysis using cumulative statistic calculation. bioRxiv 2016. [Google Scholar] [CrossRef]
- Park, S.Y.; Fowler, S.; Shaw, D.E.; Adcock, I.M.; Sousa, A.R.; Djukanovic, R.; Dahlen, S.E.; Sterk, P.J.; Kermani, N.Z.; Calhoun, W.; et al. Comparison of Asthma Phenotypes in Severe Asthma Cohorts (SARP, U-BIOPRED, ProAR and COREA) From 4 Continents. Allergy Asthma Immunol. Res. 2024, 16, 338–352. [Google Scholar] [CrossRef]
- Belitardo, E.A.P.; Sena, F.; Silva, E.; Rocha, D.; Pinheiro, C.; Briza, P.; Ferreira, F.; Queiroz, L.; Aguiar, E.; Cruz, A.; et al. Pro-inflammatory cytokines (IL-6 and TNF), influence of the JAK-STAT cascade and negative regulation of the hyppo pathway in the severe asthma phenotype. In Proceedings of the EAACI Congress 2024, Valencia, Spain, 31 May–3 June 2024. [Google Scholar]
- Britt, R.D., Jr.; Thompson, M.A.; Sasse, S.; Pabelick, C.M.; Gerber, A.N.; Prakash, Y.S. Th1 cytokines TNF-alpha and IFN-gamma promote corticosteroid resistance in developing human airway smooth muscle. Am. J. Physiol. Lung Cell. Mol. Physiol. 2019, 316, L71–L81. [Google Scholar] [CrossRef]
- Oceandy, D.; Amanda, B.; Ashari, F.Y.; Faizah, Z.; Azis, M.A.; Stafford, N. The Cross-Talk Between the TNF-alpha and RASSF-Hippo Signalling Pathways. Int. J. Mol. Sci. 2019, 20, 2346. [Google Scholar] [CrossRef]
- Yamauchi, T.; Moroishi, T. Hippo Pathway in Mammalian Adaptive Immune System. Cells 2019, 8, 398. [Google Scholar] [CrossRef]
- Lu, L.; Li, Y.; Kim, S.M.; Bossuyt, W.; Liu, P.; Qiu, Q.; Wang, Y.; Halder, G.; Finegold, M.J.; Lee, J.S.; et al. Hippo signaling is a potent in vivo growth and tumor suppressor pathway in the mammalian liver. Proc. Natl. Acad. Sci. USA 2010, 107, 1437–1442. [Google Scholar] [CrossRef]
- Fodor, L.E.; Gezsi, A.; Ungvari, L.; Semsei, A.F.; Gal, Z.; Nagy, A.; Galffy, G.; Tamasi, L.; Kiss, A.; Antal, P.; et al. Investigation of the Possible Role of the Hippo/YAP1 Pathway in Asthma and Allergy. Allergy Asthma Immunol. Res. 2017, 9, 247–256. [Google Scholar] [CrossRef] [PubMed]
- Choi, H.J.; Kim, N.E.; Kim, B.M.; Seo, M.; Heo, J.H. TNF-alpha-Induced YAP/TAZ Activity Mediates Leukocyte-Endothelial Adhesion by Regulating VCAM1 Expression in Endothelial Cells. Int. J. Mol. Sci. 2018, 19, 3428. [Google Scholar] [CrossRef]
- Fu, M.; Hu, Y.; Lan, T.; Guan, K.L.; Luo, T.; Luo, M. Correction: The Hippo signalling pathway and its implications in human health and diseases. Signal Transduct. Target. Ther. 2024, 9, 5. [Google Scholar] [CrossRef] [PubMed]
- Zhou, J.; Xu, F.; Yu, J.J.; Zhang, W. YAP is up-regulated in the bronchial airway smooth muscle of the chronic asthma mouse model. Int. J. Clin. Exp. Pathol. 2015, 8, 11132–11139. [Google Scholar]
- Wei, F.; Hao, Y. TRIP6 accelerates the proliferation and migration of fetal airway smooth muscle cells by enhancing YAP activation. Int. Immunopharmacol. 2020, 82, 106366. [Google Scholar] [CrossRef]
- Zhu, J.; Zeng, Y.; Xu, C.; Qin, H.; Lei, Z.; Shen, D.; Liu, Z.; Huang, J.A. Expression profile analysis of microRNAs and downregulated miR-486-5p and miR-30a-5p in non-small cell lung cancer. Oncol. Rep. 2015, 34, 1779–1786. [Google Scholar] [CrossRef]
- Ren, H.; Yu, X.; Shen, G.; Zhang, Z.; Shang, Q.; Zhao, W.; Huang, J.; Yu, P.; Zhan, M.; Lu, Y.; et al. miRNA-seq analysis of human vertebrae provides insight into the mechanism underlying GIOP. Bone 2019, 120, 371–386. [Google Scholar] [CrossRef]
- Hammad, H.; Lambrecht, B.N. Wnt and Hippo pathways in regulatory T cells: A NOTCH above in asthma. Nat. Immunol. 2020, 21, 1313–1314. [Google Scholar] [CrossRef] [PubMed]
- Tang, W.; Li, M.; Yangzhong, X.; Zhang, X.; Zu, A.; Hou, Y.; Li, L.; Sun, S. Hippo signaling pathway and respiratory diseases. Cell Death Discov. 2022, 8, 213. [Google Scholar] [CrossRef] [PubMed]
- Lyu, X.; Liu, J.; Liu, Z.; Wu, Y.; Zhu, P.; Liu, C. Anti-inflammatory effects of reticuline on the JAK2/STAT3/SOCS3 and p38 MAPK/NF-kappaB signaling pathway in a mouse model of obesity-associated asthma. Clin. Respir. J. 2024, 18, e13729. [Google Scholar] [CrossRef]
- Min, Z.; Zhou, J.; Mao, R.; Cui, B.; Cheng, Y.; Chen, Z. Pyrroloquinoline Quinone Administration Alleviates Allergic Airway Inflammation in Mice by Regulating the JAK-STAT Signaling Pathway. Mediat. Inflamm. 2022, 2022, 1267841. [Google Scholar] [CrossRef]
- Chen, X.; Yue, R.; Li, X.; Ye, W.; Gu, W.; Guo, X. Surfactant protein A modulates the activities of the JAK/STAT pathway in suppressing Th1 and Th17 polarization in murine OVA-induced allergic asthma. Lab. Investig. 2021, 101, 1176–1185. [Google Scholar] [CrossRef] [PubMed]
- Southworth, T.; Plumb, J.; Gupta, V.; Pearson, J.; Ramis, I.; Lehner, M.D.; Miralpeix, M. Anti-inflammatory potential of PI3Kδ and JAK inhibitors in asthma patients. Respir. Res. 2016, 17, 124. [Google Scholar] [CrossRef]
- Kravcenia, B.; Maslanka, T. Mycophenolate Mofetil, an Inhibitor of Inosine Monophosphate Dehydrogenase, and Tofacitinib, a Janus Kinase Inhibitor, Attenuate Airway Inflammation and Hyperresponsiveness in a Mouse Model of Allergic Asthma. Molecules 2024, 29, 5293. [Google Scholar] [CrossRef] [PubMed]
- Ricciardolo, F.L.M.; Guida, G.; Bertolini, F.; Di Stefano, A.; Carriero, V. Phenotype overlap in the natural history of asthma. Eur. Respir. Rev. 2023, 32, 220201. [Google Scholar] [CrossRef] [PubMed]
- Plewa, P.; Pokwicka, J.; Bakinowska, E.; Kielbowski, K.; Pawlik, A. The Role of Alarmins in the Pathogenesis of Asthma. Biomolecules 2025, 15, 996. [Google Scholar] [CrossRef] [PubMed]



| Variables Ɨ | SAR (N = 17) | SAC (N = 22) | MMA (N = 19) | NA (N = 9) | p-Value |
|---|---|---|---|---|---|
| Male/female | 3/14 | 8/14 | 5/14 | 0/9 | - |
| Age of onset of symptoms—year | 11.94 ± 14.65 | 11.59 ± 12.81 | 13.11 ± 15.95 | - | 0.9627 |
| Atopy | (11) 64.7% | (14) 63.6% | (12) 63.2% | (3) 33.3% | - |
| Smoking (C/E/N) | 0/5/12 | 0/5/17 | 1/3/15 | 0/0/9 | - |
| FEV1% pre-BD | ## 66.27 *** ± 13.64 | 76.42 * ± 15.54 | 85.14 ## ± 10.35 | * 95.16 *** ± 13.99 | <0.0001 |
| FVC% pre-BD | 79.18 * ± 12.61 | 89.46 ± 11.67 | 88.22 ± 11.47 | 93.21 * ± 12.97 | 0.0240 |
| FEV1/FVC% pre-BD | ## 82.60 *** ± 12.86 | *** 84.97 ## ± 9.504 | ## 96.65 ## ± 7.870 | *** 102.3 ***± 8.874 | <0.0001 |
| FEF 25–75% pre-BD | 41.53 *** ± 17.29 | *** 54.81 * ± 22.25 | * 78.97 *** ± 20.93 | *** 111.8 *** ± 32.40 | <0.0001 |
| FEV1% post-BD | ## 72.73 *** ± 14.33 | 83.30 ± 14.06 | 88.23 ## ± 10.41 | 99.03 *** ± 12.14 | 0.0001 |
| FVC% post-BD | 84.67 ± 12.81 | 93.72 ± 9.629 | 88.23 ±12.05 | 93.71 ± 14.23 | 0.0801 |
| FEV1/FVC % post-BD | ## 86.11 *** ± 12.16 | ## 88.72 ## ± 9.422 | ## 100.4 ## ± 8.405 | ## 106.3 *** ± 9.230 | <0.0001 |
| FEF 25–75% post-BD | *** 47.24 *** ± 18.22 | * 65.57 *** ± 25.70 | * 94.27 *** ± 23.15 | *** 139.1 *** ± 28.24 | <0.0001 |
| Sputum eosinophils % | 6.85 * | 2.83 | 1.75 | 0.45 * | 0.0375 |
| Sputum neutrophils % | 53.51 | 49.43 | 35.32 | 50.08 | 0.0636 |
| Sputum macrophages% | 26.82 | 34.45 | 45.75 | 40.96 | 0.0778 |
| Sputum lymphocytes % | 0.08867 | 0.0195 * | 0.07632 | 0.1925 * | 0.0438 |
| Epithelial cells % | 12.74 | 15.22 | 17.12 | 8.338 | 0.5816 |
| Cellular Immune Response Markers | Molecular Markers—Transcriptome | Molecular Markers—Proteome |
|---|---|---|
| Pro-inflammatory cytokines (TNF- and IL-6-high) | Chemokines and TLRs pathway (pro-inflammatory cascades) upregulated and Hippo pathway downregulated in severe asthma. In addition, lower presence of regulatory microRNAs correlated with the Hippo, MAPK, FOXO, and TGF-β cascades. | JAK–STAT signaling pathway; autoimmune responses; Interleukin-12 signaling appeared more enriched in severe asthma patients. |
Disclaimer/Publisher’s Note: The statements, opinions and data contained in all publications are solely those of the individual author(s) and contributor(s) and not of MDPI and/or the editor(s). MDPI and/or the editor(s) disclaim responsibility for any injury to people or property resulting from any ideas, methods, instructions or products referred to in the content. |
© 2025 by the authors. Licensee MDPI, Basel, Switzerland. This article is an open access article distributed under the terms and conditions of the Creative Commons Attribution (CC BY) license (https://creativecommons.org/licenses/by/4.0/).
Share and Cite
Belitardo, E.M.M.d.A.; Almeida, P.C.; Sena, F.A.; Silva, E.S.; Rocha, D.J.P.G.; Mendonça, J.; Pinheiro, C.S.; Briza, P.; Ferreira, F.; Queiroz, L.R.; et al. A Treatment-Resistant Severe Asthma Phenotype with Dysregulated Hippo Pathway as Shown by Sputum Transcriptomics and Proteomics. Allergies 2025, 5, 38. https://doi.org/10.3390/allergies5040038
Belitardo EMMdA, Almeida PC, Sena FA, Silva ES, Rocha DJPG, Mendonça J, Pinheiro CS, Briza P, Ferreira F, Queiroz LR, et al. A Treatment-Resistant Severe Asthma Phenotype with Dysregulated Hippo Pathway as Shown by Sputum Transcriptomics and Proteomics. Allergies. 2025; 5(4):38. https://doi.org/10.3390/allergies5040038
Chicago/Turabian StyleBelitardo, Emília Ma. Medeiros de Andrade, Paula C. Almeida, Flávia A. Sena, Eduardo S. Silva, Danilo J. P. G. Rocha, Juliana Mendonça, Carina S. Pinheiro, Peter Briza, Fatima Ferreira, Lúcio R. Queiroz, and et al. 2025. "A Treatment-Resistant Severe Asthma Phenotype with Dysregulated Hippo Pathway as Shown by Sputum Transcriptomics and Proteomics" Allergies 5, no. 4: 38. https://doi.org/10.3390/allergies5040038
APA StyleBelitardo, E. M. M. d. A., Almeida, P. C., Sena, F. A., Silva, E. S., Rocha, D. J. P. G., Mendonça, J., Pinheiro, C. S., Briza, P., Ferreira, F., Queiroz, L. R., Aguiar, E. R. G. R., Cruz, Á. A., Pacheco, L. G. C., & Alcantara-Neves, N. M. (2025). A Treatment-Resistant Severe Asthma Phenotype with Dysregulated Hippo Pathway as Shown by Sputum Transcriptomics and Proteomics. Allergies, 5(4), 38. https://doi.org/10.3390/allergies5040038

