Stakeholders’ Perspectives on Generative Voluntary Safety Reporting Culture (GVSRC) in the Gulf of Mexico (GOM) Oil and Gas (O&G) Sector Using the Offshore Safety Action Program (OSAP)
Abstract
1. Introduction
1.1. Literature Review
1.1.1. Enforcement Actions and Voluntary Safety Reporting Behavior—Theoretical Perspective
1.1.2. Primers of Voluntary Safety Reporting Behaviors—Theoretical Perspective
1.1.3. Barriers to Voluntary Safety Reporting Effectiveness
1.2. GOM Voluntary Safety Data Collection Efforts and Limitations
1.3. From Aviation Safety Action Program (ASAP) to Offshore Safety Action Program (OSAP)
1.4. Study Rationale and Objectives
1.5. Central Research Questions
2. Materials and Methods
2.1. Interview and Focus Group Protocol Questions
2.2. Semi-Structured Interviews and Focus-Group (FG) Sessions
2.3. Research Participants
2.4. Data Collection
2.5. Data Analyses—Coding and Theming
2.5.1. Review of Audio Files, Trustworthiness of Transcripts, and Coding/Themes
2.5.2. Agreeability of Codes/Themes
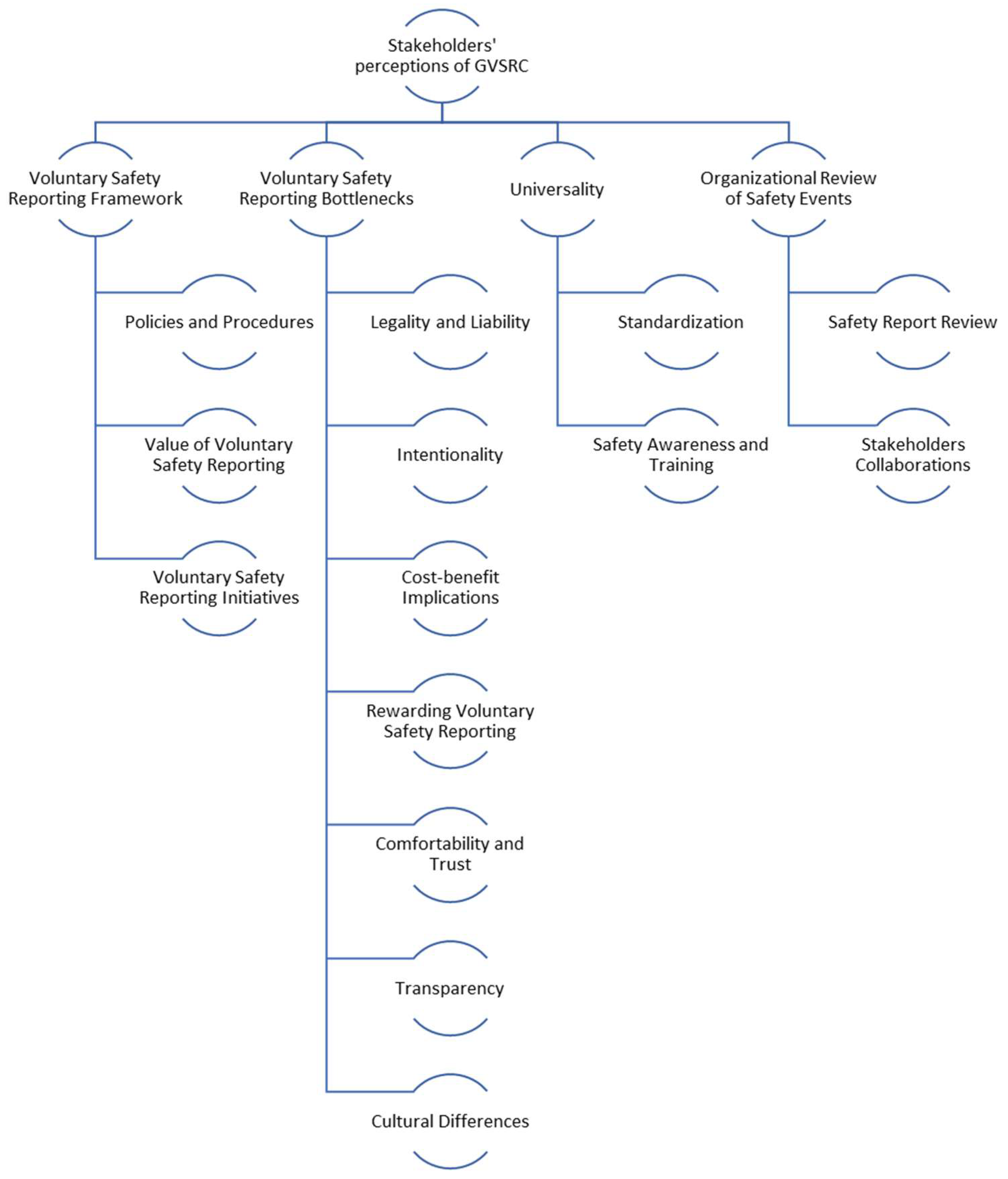
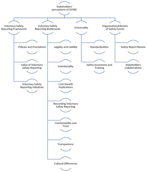
3. Findings
3.1. Themes
3.2. Theme 1—Voluntary Safety Reporting Framework
3.2.1. Policies and Procedures
“So, whether you call it a memorandum of understanding or it’s something a little less formal, having a committee with top-level executives involved is critical and we’ve found it to be beneficial. So, we support the concept wholeheartedly.”
3.2.2. Value of Voluntary Safety Reporting
“The role would be to help demonstrate the value of lessons learned from reporting near-misses and how corrective actions can be taken to prevent future occurrences when providing relevant information to their employees on safety incidents.”
“We will have to encourage operators to voluntarily report hazards and incentivize the process and have a mindset that the safety intelligence gleaned from such process would be more beneficial than trying to force near-miss reports from operators.”
3.2.3. Voluntary Safety Reporting Initiatives
“Right now, we have twenty-two companies that are participating in voluntary near miss and safety data reporting. That represents 90% of oil production. That’s pretty huge considering how long we’ve been around, which is not that long.”
3.3. Theme 2—Voluntary Safety Reporting Bottlenecks
3.3.1. Legality and Liability
“It is common in the oil and gas industry to have every employee under a non-disclosure agreement whatsoever. And so, reporting something even though safety-related but proprietary as an individual to any regulator could be grounds for dismissal of an employee, and they live in constant fear about that.”
3.3.2. Intentionality
“In my opinion, intentionality can be viewed as egregious behavior, negligence, and vital disregard of safety and safety procedures. There is always a possibility that a few employees may abuse the system and get complacent in a non-punitive, voluntary reporting setting. The issue, therefore, becomes where to draw the line regarding operational personnel’s actions or activities on safety.”
“If it’s intentional, drop the hammer on them. I mean literally, they need to be removed, they need to be isolated, and they need to be held responsible.”
“What I’d like to see is much less of a punitive environment, much less of a fear environment, where people could feel safe to report anything.”
“because of the conditions in which work is taking place, we do not have perfect days, perfect equipment, perfect people, perfect processors, perfect weather. And consequently, as human beings, we’re not able to adapt very rapidly to changing conditions.”
3.3.3. Cost-Benefits Implications
“The number of FAA inspection personnel that are associated with implementing the ASAP program is huge. Resourcing is not a simple issue. Before you make a full recommendation to go forward with something, there should be a true evaluation of the total resource commitment.”
“One of the things that could make your case for investment in safety initiatives is if you show a compelling case for cost, like what is the impact? I guess this is an underlying challenge; the people who run these companies aren’t necessarily always engineers, and so you have to explain things in terms of what it is costing them if they understand that everyone one of these events where they lose somebody for a few days is costing them $160,000 maybe they will not brush it off.”
3.3.4. Rewarding Voluntary Safety Reporting
“You have to create a culture where people feel empowered and that when they bring things forward there is no adverse retribution. And that’s why we encourage people, and we reward people for participating.”
“ It’s a double-edged sword. They’ll tell you that you are required to report anything. A scratch? You have to report it. And that’s fine. I can report a scratch. Then if I report and go to the doctor, I just lost my quarterly safety bonus. You know, that’s $500, you know, and for three months of service. And that might affect my $2000 or $1500 a year.”
3.3.5. Comfortability and Trust
“The first one is making sure your employees are comfortable reporting near misses and observations and that they aren’t in fear of repercussions.”
“As far as the regulatory side of things and having a master’s ticket, I’ve never feared losing a certificate for reporting something like an accident. Fear of losing my job. Yeah! It’s always been the case.”
“So, management has to show a very strong commitment to the employees, a strong commitment that reporting incidents is a good thing, it’s not a terrible thing. We don’t want incidents to occur but we need those reports to come in so we can understand them and take the corrective action to make sure they don’t happen again.”
“To instill trust for such a reporting system to be effective, we would have to trust management that everyone was abiding by this MoU and was reporting those things that we’ve demonstrated value and passing along to all concerned stakeholders. The overall goal is that…we want to create trust and believe in the program.”
“And I feel in the discussion I’ve had with regular operators that there’s a general distrust of the system and how the data would be used. You have to create a psychologically safe work environment and people have to trust you that you don’t intend to harm them as a result of their speaking up.”
3.3.6. Transparency
“As a business owner, I would say I would prefer not to have my organization’s safety data disclosed unless it was required by federal law or state law.”
“But there’s also a problem of transparency. Why should I bother doing this? I put in the safety report, I fulfilled my side of the deal, I sent it forward, and that’s the last I ever hear of it. But other people are working on this, and they’re tabulating the data, and they’re doing all the massaging the statistics and all this, that, and the other thing, and then it goes through another check belt. It never flows back. Well, we don’t see anything. We don’t need to report all this, and maybe something happens in six months.”
3.3.7. Cultural Differences
“It’s also when you’re dealing with folks from around the world as I have in the last 40 years, you’re dealing with different types of cultures. You’ve got Americans, you got Canadians, you’ve got Brits, you’ve got different Arab groups from the Middle East, you’ve got the Russians, and of course, you. You’ve got distinct cultures looking at how safety is perceived and that affects willingness to voluntarily report certain safety issues.”
3.4. Theme 3—Universality
3.4.1. Standardization
“So anytime you’re sharing data like that, you’re always hoping that somebody is going to learn from the data that you’re putting out. And that’s the big reason, is experience sharing to make the world a better place, if you will. To improve the industry, to share what happens so it doesn’t happen somewhere else so someone else gets hurt.”
3.4.2. Safety Awareness and Training
“Well, I think that anytime we terminate someone’s employment after a safety issue you lose an opportunity for a training moment, or you lose experience in your organization. That is if there’s some type of accident or some type of minor fail, of procedural review.”
“I think training is probably one that we see most often where we want to make sure the individual is bought into the program, and we give an opportunity to retrain the individual. I think it’s just a part of our management system to plan out, check, and do. It’s that continuous learning loop if you will call it that way.”
3.5. Theme 4—Organizational Review of Safety Events
3.5.1. Safety Report Review
“Furthermore, discussing reports of near misses and close calls, an MoU would have to be drawn up in a way that will review the incident in terms of acceptable performance expectations of the person and ensure some levels of anonymity. In my organization, when the review committee analyzes and reviews safety reports, it does not consider reports submitted anonymously. We know who’s involved.”
3.5.2. Stakeholder Collaborations
3.6. Interpretation of Results
4. Conclusions and Implications for Policy and Research
Author Contributions
Funding
Institutional Review Board Statement
Informed Consent Statement
Data Availability Statement
Acknowledgments
Conflicts of Interest
Appendix A
| Central Research Question # | Corresponding Sub-Questions/Items |
|---|---|
| 1 | What are the perceptions of the voluntary safety incident and near-miss reporting policies, procedures, and practices within the GOM O&G industry? |
| 2 | What are the challenges with managing non-punitive voluntary safety reporting programs in the GOM O&G sector? |
| 3 | What are some of the challenges with interpreting “Intentional disregard for safety” as a subject-matter expert and should there be enforcement actions for “Intentional disregard for safety” by management or regulator? |
| In your opinion, what should be some of these enforcement actions? | |
| What are some of the obstacles in developing, implementing, and maintaining an effective voluntary and non-punitive safety incident reporting program within your industry from the perspective of a subject-matter expert? | |
| What is your opinion on having a memorandum of understanding between employees, management, and a regulator for an event review committee that will be charged with reviewing safety reports to ensure fairness and corrective actions that are not punitive in nature (Shared responsibility in the administration of justice for safety infractions)? | |
| How can we encourage operational personnel to proactively file hazard reports or self-report incidents that potentially may have violated existing regulations on safety in a company without fear of punishment? | |
| What role can the regulator and top-level management play in ensuring transparency, fairness, and shared representations in the administrative review of potential safety violations/near-misses reports filed by operational employees? | |
| Where should the line be drawn on actions or activities of operational personnel related to safety that may not be covered under such MOU for events review and who should have the final say in determining what will be enforced or punished if the need be? | |
| Should information on potential violations and safety issues reported by personnel and administered by an event review committee be subject to public disclosure? | |
| Under what conditions can such information be released per federal laws on confidentiality and non-disclosure (14 CFR 193)? |
References
- United States Energy Information Administration (EIA). Gulf of Mexico Crude Oil Production Will Increase with New Projects in 2021 and 2022. Available online: https://www.eia.gov/todayinenergy/detail.php?id=47536 (accessed on 14 January 2022).
- Bureau of Safety and Environmental Enforcement. Promoting Safety, Protecting the Environment, and Conserving Offshore Resources. Available online: https://www.bsee.gov/newsroom/latest-news/statements-and-releases/press-releases/bsee-expands-safeocs-program (accessed on 18 January 2023).
- Dismukes, D.E.; Upton, G.B. Gulf Coast Energy Outlook 2022. Available online: https://www.lsu.edu/ces/publications/2021/gulf-coast-energy-outlook-2022-online_final.pdf (accessed on 19 April 2021).
- Oil and Gas Extraction—May 2021 OEWS Industry-Specific Occupational Employment and Wage Estimates. Available online: https://www.bls.gov/oes/CURRENT/naics4_211100.htm (accessed on 26 March 2022).
- Oil and Gas Extraction—Hazards, Occupational Safety and Health Administration. Available online: https://www.osha.gov/oil-and-gas-extraction/hazards/ (accessed on 18 January 2023).
- HSE Offshore: Hazardous Substances. Available online: https://www.hse.gov.uk/offshore/hazardous-substances.htm (accessed on 18 January 2023).
- National Academies of Sciences, Engineering, and Medicine. Strengthening the Safety Culture of the Offshore Oil and Gas Industry; Transportation Research Board: Washington, DC, USA, 2016; ISBN 978-0-309-44328-9. [Google Scholar]
- Report of Investigation into the Circumstances Surrounding the Explosion, Fire, Sinking, and Loss of Eleven Crew Members Aboard the Mobile Offshore Drilling Unit Deepwater Horizon in the Gulf of Mexico, 20–22 April 2010—University of California Davis. Available online: https://search.library.ucdavis.edu/discovery/fulldisplay/alma9912303750206531/01UCD_INST:UCD (accessed on 18 January 2023).
- Lindøe, P.H.; Baram, M.; Paterson, J. Robust offshore risk regulation—An assessment of US, UK, and Norwegian approaches. In Innovative Governance Models for Emerging Technologies; Edward Elgar Publishing: Cheltenham, UK, 2013; pp. 235–253. Available online: https://www.elgaronline.com/display/edcoll/9781782545637/9781782545637.00019.xml (accessed on 18 January 2023).
- Acheampong, T.; Akumperigya, R. Offshore risk regulation: A comparative analysis of regulatory framework in Ghana, the United Kingdom, and Norway. Energy Policy 2018, 113, 701–710. [Google Scholar] [CrossRef]
- Petroleum Safety Authority. Safety Regulation. Available online: https://www.ptil.no/en/regulations/all-acts/ (accessed on 19 January 2023).
- Pickrell, E.U.S. Gulf Of Mexico Safety Is Best Protected Through Performance-Based Rules. Available online: https://www.forbes.com/sites/uhenergy/2021/05/06/us-gulf-of-mexico-safety-is-best-protected-through-performance-based-rules/ (accessed on 19 January 2023).
- Acheampong, T.; Kemp, A.G. Health, safety and environmental (HSE) regulation and outcomes in the offshore oil and gas industry: Performance review of trends in the United Kingdom Continental Shelf. Saf. Sci. 2022, 148, 105634. [Google Scholar] [CrossRef]
- International Civil Aviation Organization. Safety Management Manual (SMM), 3rd ed.; Doc. 9859; ICAO: Montreal, QC, Canada, 2013. [Google Scholar]
- Reason, T.J. The Human Contribution: Unsafe Acts, Accidents, and Heroic Recoveries; Ashgate: Farnham, UK, 2013. [Google Scholar]
- Collia, D.V.; Moreau, R.L. SafeOCS Industry Safety Data Program: An Industrywide Safety Data Management Framework. J. Pet. Technol. 2020, 72, 34–37. [Google Scholar] [CrossRef]
- Adjekum, D.; Keller, J.; Walala, M.; Young, J.; Christensen, C.; DeMik, R.; Northam, G. Cross-Sectional Assessment of Safety Culture Perceptions and Safety Behavior in Collegiate Aviation Programs in the United States. Int. J. Aviat. Aeronaut. Aerosp. 2015, 2, 3. [Google Scholar] [CrossRef]
- Fabiano, B.; Currò, F. From a survey on accidents in the downstream oil industry to the development of a detailed near-miss reporting system. Process Saf. Environ. Prot. 2012, 90, 357–367. [Google Scholar] [CrossRef]
- Westreich, S.; Perlman, Y.; Winkler, M. Analysis and Implications of the Management of Near-Miss Events: A Game Theoretic Approach. Reliab. Eng. Syst. Saf. 2021, 212, 107645. [Google Scholar] [CrossRef]
- Gnoni, M.G.; Tornese, F.; Guglielmi, A.; Pellicci, M.; Campo, G.; De Merich, D. Near miss management systems in the industrial sector: A literature review. Saf. Sci. 2022, 150, 105704. [Google Scholar] [CrossRef]
- Cooper, M.D. Towards a model of safety culture. Saf. Sci. 2000, 36, 111–136. [Google Scholar] [CrossRef]
- Greenberg, J. Managing Behavior in Organizations; Pearson Education: Upper Saddle River, NJ, USA, 2013; Available online: https://www.pearson.com/en-us/subject-catalog/p/managing-behavior-in-organizations/P200000007475/9780137558346 (accessed on 18 January 2023).
- Zagare, F.C. Classical deterrence theory: A critical assessment. Int. Interact. 1996, 21, 365–387. [Google Scholar] [CrossRef]
- Walters, D.; Johnstone, R.; Frick, K.; Quinlan, M.; Baril-Gingras, G.; Thebaud-Mony, A. Regulating Workplace Risks: A Comparative Study of Inspection Regimes in Times of Change; Edward Elgar Publishing: Cheltenham, UK, 2011; Available online: http://www.e-elgar.co.uk/bookentry_main.lasso?id=14352 (accessed on 18 January 2023).
- Dekker, S. Just Culture: Balancing Safety and Accountability, 2nd ed.; CRC Press: London, UK, 2016. [Google Scholar] [CrossRef]
- Helander, M. A Guide to Human Factors and Ergonomics, 2nd ed.; Taylor & Francis: Boca Raton, FL, USA, 2006. [Google Scholar]
- Braithwaite, J. Restorative Justice, and Responsive Regulation: The Question of Evidence; Oxford University Press: Oxford, UK, 2022. [Google Scholar]
- Nielsen, V.L.; Parker, C. Testing responsive regulation in regulatory enforcement. Regul. Gov. 2009, 3, 376–399. [Google Scholar] [CrossRef]
- Hunter, D.R. Risk Perception Among General Aviation Pilots. Int. J. Aviat. Psychol. 2006, 16, 135–144. [Google Scholar] [CrossRef]
- Dillard, A.J.; Ferrer, R.A.; Ubel, P.A.; Fagerlin, A. Risk perception measures’ associations with behavior intentions, affect, and cognition following colon cancer screening messages. Health Psychol. 2012, 31, 106–113. [Google Scholar] [CrossRef] [PubMed]
- Fogarty, G.J.; Shaw, A. Safety climate and the Theory of Planned Behavior: Towards the prediction of unsafe behavior. Accid. Anal. Prev. 2010, 42, 1455–1459. [Google Scholar] [CrossRef] [PubMed]
- Lefranc, G.; Guarnieri, F.; Rallo, J.-M.; Garbolino, E.; Textoris, R. Does the management of regulatory compliance and occupational risk have an impact on safety culture? PSAM11 & ESREL 2012, 8, 6514–6523. [Google Scholar]
- Yates, W.D. Safety Professional’s Reference and Study Guide, 3rd ed.; CRC Press: Boca Raton, FL, USA, 2020. [Google Scholar] [CrossRef]
- Sorenson, P.; Yeager, T.; Theory, X.; Theory, Y. Oxford Bibliographies. Available online: https://www.oxfordbibliographies.com/display/document/obo-9780199846740/obo-9780199846740-0078.xml (accessed on 23 April 2022).
- Bandura, A. Social foundations of thought and action: A social cognitive theory. In Social Foundations of Thought and Action: A Social Cognitive Theory; Prentice-Hall, Inc.: Englewood Cliffs, NJ, USA, 1986. [Google Scholar]
- Nevin, J. Analyzing Thorndike’s Law Of Effect: The Question Of Stimulus–response Bonds. J. Exp. Anal. Behav. 1999, 72, 447–450. [Google Scholar] [CrossRef]
- Mazur, J.E. Basic Principles of Operant Conditioning. In Learning and Behavior, 7th ed.; Pearson: New York, NY, USA, 2012; Available online: https://www.taylorfrancis.com/chapters/mono/10.4324/9781315665146-10/basic-principles-operant-conditioning-james-mazur (accessed on 18 January 2023).
- Ajzen, I. The theory of planned behavior. Organ. Behav. Hum. Decis. Process. 1991, 50, 179–211. [Google Scholar] [CrossRef]
- Didla, S.; Mearns, K.; Flin, R. Safety citizenship behaviour: A proactive approach to risk management. J. Risk Res. 2009, 12, 475–483. [Google Scholar] [CrossRef]
- Cook, K.S.; Cheshire, C.; Rice, E.R.W.; Nakagawa, S. Social Exchange Theory. In Handbook of Social Psychology; DeLamater, J., Ward, A., Eds.; Springer: Dordrecht, The Netherlands, 2013; pp. 61–88. [Google Scholar] [CrossRef]
- Wishart, D.; Rowland, B.; Somoray, K. Safety Citizenship Behavior: A Complementary Paradigm to Improving Safety Culture Within the Organizational Driving Setting. In Traffic Safety Culture; Ward, N.J., Watson, B., Fleming-Vogl, K., Eds.; Emerald Publishing Limited: Bingley, UK, 2019; pp. 145–171. [Google Scholar] [CrossRef]
- Hofmann, D.A.; Morgeson, F.P.; Gerras, S.J. Climate as a moderator of the relationship between leader-member exchange and content specific citizenship: Safety climate as an exemplar. J. Appl. Psychol. 2003, 88, 170–178. [Google Scholar] [CrossRef]
- Rasmussen, H.B.; Drupsteen, L.; Dyreborg, J. Can We Use Near-Miss Reports for Accident Prevention? A Study in the Oil and Gas Industry in Denmark. 2013. Available online: https://www.semanticscholar.org/paper/Can-we-use-near-miss-reports-for-accident-A-study-Rasmussen-Drupsteen/d748df4d2fba06b0cdfa0d7cec13028d8ccb29e2 (accessed on 18 January 2023).
- Javed, B. The Top 9 Reasons Workers Don’t Report Near Misses. Available online: https://www.hseblog.com/top-9-reasons-workers-dont-report-near-misses/ (accessed on 18 January 2023).
- van der Schaaf, T.; Kanse, L. Biases in incident reporting databases: An empirical study in the chemical process industry. Saf. Sci. 2004, 42, 57–67. [Google Scholar] [CrossRef]
- Ahmadpour-Geshlagi, R.; Gilani, N.; Azami-Aghdash, S.; Javanmardi, M.; Shamsaledin Alizadeh, S.; Jalilpour, S. Investigating barriers to accident precursor reporting in East Azerbaijan Province Gas Company from the perspective of HSE officers: A qualitative study. Int. J. Occup. Saf. Ergon. 2022, 28, 2623–2630. [Google Scholar] [CrossRef]
- Adjekum, D.; Keller, J.; Walala, M.; Christensen, C.; DeMik, R.; Young, J.; Northam, G. An Examination of the Relationships between Safety Culture Perceptions and Safety Reporting Behavior among Non-Flight Collegiate Aviation Majors. Int. J. Aviat. Aeronaut. Aerosp. 2016, 3, 7. [Google Scholar] [CrossRef]
- Bugalia, N.; Maemura, Y.; Ozawa, K. A system dynamics model for near-miss reporting in complex systems. Saf. Sci. 2021, 142, 105368. [Google Scholar] [CrossRef]
- Ridley, C.H.; Al-Hammadi, N.; Maniar, H.S.; Ben Abdallah, A.; Steinberg, A.; Bollini, M.L.; Patterson, G.A.; Henn, M.C.; Moon, M.R.; Dahl, A.B.; et al. Building a Collaborative Culture: Focus on Psychological Safety and Error Reporting. Ann. Thorac. Surg. 2021, 111, 683–689. [Google Scholar] [CrossRef] [PubMed]
- Rubin, M.; Giacomini, A.; Allen, R.; Turner, R.; Kelly, B. Identifying safety culture and safety climate variables that predict reported risk-taking among Australian coal miners: An exploratory longitudinal study. Saf. Sci. 2020, 123, 104564. [Google Scholar] [CrossRef]
- Policy, Guidance, and Best Practices Federal Aviation Administration. Available online: https://www.faa.gov/about/initiatives/asap/policy (accessed on 18 January 2023).
- Bureau of Transportation Statistics. SafeOCS Reporting System: Information Safety Data. 2022. Available online: https://safeocs.gov/isd_home.htm (accessed on 19 January 2023).
- Federal Aviation Administration. Aviation Safety Action Program. 2020. Available online: https://www.faa.gov/regulations_policies/advisory_circulars/index.cfm/go/document.information/documentID/1037363 (accessed on 19 January 2023).
- ASIAS. Aviation safety information analysis and sharing portal. Available online: https://portal.asias.aero/overview (accessed on 19 January 2023).
- Environment, Health, Safety & Security Office, Department of Energy. Nuclear Safety Information (NSI) Dashboard. Available online: https://data.doe.gov/MS/asp/Main.aspx (accessed on 19 January 2023).
- Aviation Voluntary Reporting Programs Federal Aviation Administration. Available online: https://www.faa.gov/newsroom/aviation-voluntary-reporting-programs-1 (accessed on 18 January 2023).
- Arscott, L.; Moreau, R. Post-Macondo Focus on Safety, JPT. 19 April 2020. Available online: https://jpt.spe.org/post-macondo-focus-safety (accessed on 20 January 2023).
- Bureau of Transportation Statistics. SafeOCS Reporting System. 2022. Available online: https://safeocs.gov/ (accessed on 20 January 2023).
- Advancing the Drilling Industry. Incident Statistics Program (ISP), IADC.org. 2022. Available online: https://www.iadc.org/health-safety-environment/incident-statistics-program/ (accessed on 20 January 2023).
- Safety Statistics. IMCA. Available online: https://www.imca-int.com/data/safety/ (accessed on 3 April 2023).
- Federal Aviation Administration. ASAP Participants: ASAP Policy & Guidance; Federal Aviation Administration: Washington, DC, USA, 2021.
- Ferroli, P.; Caldiroli, D.; Acerbi, F.; Scholtze, M.; Piro, A.; Schiariti, M.; Orena, E.F.; Castiglione, M.; Broggi, M.; Perin, A.; et al. Application of an aviation model of incident reporting and investigation to the neurosurgical scenario: Method and preliminary data. Neurosurg. Focus 2012, 33, E7. [Google Scholar] [CrossRef]
- Kapur, N.; Parand, A.; Soukup, T.; Reader, T.; Sevdalis, N. Aviation, and healthcare: A comparative review with implications for patient safety. JRSM Open 2016, 7, 2054270415616548. [Google Scholar] [CrossRef]
- Thomas, P.; Bratvold, R.B.; Eric Bickel, J. The Risk of Using Risk Matrices. SPE Econ. Manag. 2014, 6, 56–66. [Google Scholar] [CrossRef]
- ASRS. Aviation Safety Reporting System. 2022. Available online: https://asrs.arc.nasa.gov/ (accessed on 18 January 2023).
- Creswell, W.J.; Creswell, D.J. Research Design: Qualitative, Quantitative and Mixed Methods Approaches, 5th ed.; SAGE Publications: Thousand Oaks, CA, USA, 2018; Volume 12. [Google Scholar]
- Gioia, D. A Systematic Methodology for Doing Qualitative Research. J. Appl. Behav. Sci. 2021, 57, 20–29. [Google Scholar] [CrossRef]
- Patton, M.Q. Qualitative Research & Evaluation Methods, 4th ed.; SAGE: Thousand Oaks, CA, USA, 2015. [Google Scholar]
- Boysen, P.G. Just Culture: A Foundation for Balanced Accountability and Patient Safety. Ochsner J. 2013, 13, 400–406. Available online: https://www.ncbi.nlm.nih.gov/pmc/articles/PMC3776518/ (accessed on 18 January 2023).
- Chen, C.-F.; Chen, S.-C. Measuring the effects of Safety Management System practices, morality leadership and self-efficacy on pilots’ safety behaviors: Safety motivation as a mediator. Saf. Sci. 2014, 62, 376–385. [Google Scholar] [CrossRef]
- Ringstad, A.J.; Szameitat, S. A Comparative Study of Accident and near Miss Reporting Systems in the German Nuclear Industry and the Norwegian Offshore Industry. Proc. Hum. Factors Ergon. Soc. Annu. Meet. 2000, 44, 380–383. [Google Scholar] [CrossRef]
- Okafor, N.; Payne, V.L.; Chathampally, Y.; Miller, S.; Doshi, P.; Singh, H. Using voluntary reports from physicians to learn from diagnostic errors in emergency medicine. Emerg. Med. J. 2016, 33, 245–252. [Google Scholar] [CrossRef] [PubMed]
- Paradiso, L.; Sweeney, N. Just culture: It’s more than policy. Nurs. Manag. 2019, 50, 38. [Google Scholar] [CrossRef] [PubMed]
- Harsul, W.; Irwan, A.M.; Sjattar, E.L. The relationship between nurse self-efficacy and the culture of patient safety incident reporting in a district general hospital, Indonesia. Clin. Epidemiol. Glob. Health 2020, 8, 477–481. [Google Scholar] [CrossRef]
- Barach, P.; Small, S.D. Reporting and preventing medical mishaps: Lessons from non-medical near miss reporting systems. BMJ 2000, 320, 759–763. [Google Scholar] [CrossRef]
- Deraniyagala, R.; Liu, C.; Mittauer, K.; Greenwalt, J.; Morris, C.G.; Yeung, A.R. Implementing an Electronic Event-Reporting System in a Radiation Oncology Department: The Effect on Safety Culture and Near-Miss Prevention. J. Am. Coll. Radiol. 2015, 12, 1191–1195. [Google Scholar] [CrossRef]
- Tetzlaff, E.J.; Goggins, K.A.; Pegoraro, A.L.; Dorman, S.C.; Pakalnis, V.; Eger, T.R. Safety Culture: A Retrospective Analysis of Occupational Health and Safety Mining Reports. Saf. Health Work 2021, 12, 201–208. [Google Scholar] [CrossRef]
- Curcuruto, M.; Conchie, S.M.; Mariani, M.G.; Violante, F.S. The role of prosocial and proactive safety behaviors in predicting safety performance. Saf. Sci. 2015, 80, 317–323. [Google Scholar] [CrossRef]




| FG Sessions | Gender | Role | Industry Experience |
|---|---|---|---|
| 1 | Female | Offshore Drilling Inspector | 14 |
| Male | Marine Safety Officer | 15 | |
| Female | Marine Safety Officer | 12 | |
| Male | Marine Inspection Officer | 16 | |
| 2 | Male | Regional Director of Operations | 25 |
| Male | Global Sales Manager | 24 | |
| Female | Training Manager (Health, Safety & Environment) | 17 | |
| 3 | Female | Government-Industry Safety Affairs Liaison | 22 |
| Female | Human Resource Professional with safety oversight | 13 | |
| Male | Director of Safety | 25 | |
| 4 | Male | Marine Safety Inspector | 23 |
| Male | Offshore Engineering Consultant | 45 | |
| Female | Movable and Fixed Vessel Safety Compliance Officer | 14 | |
| 5 | Male | Detachment Chief -OCS National Center of Expertise | 22 |
| Male | OCS Vessel Inspector | 32 | |
| Male | Offshore Supply Vessel Master/Inspector | 37 | |
| Male | Mobile Offshore/Fixed Platform Drilling Inspector | 18 | |
| Male | Mobile Offshore/Fixed Platform Drilling Inspector | 21 |
| Organization | Gender | Age | Role | Industry Experience | Highest Education Level |
|---|---|---|---|---|---|
| Regulator A | M | 39 | Chief—Safety Data Analysis | 15 | Bachelors |
| Regulator A | M | 48 | Head-Safety Assessment & Risk Analysis | 17 | Masters |
| O&G 1 | F | 53 | Snr. Advisor. Occupational Health and Safety. GOM | 13 | Masters |
| O&G 2 | M | 46 | Safety Manager—NA. Operations | 12 | Bachelors |
| Regulator B | M | 38 | Deputy Officer in Charge Marine Inspection OCS | 16 | Masters |
| Regulator B | M | 63 | Offshore Engineer/Vessel Inspection | 46 | Bachelors |
| O&G 3 | M | 32 | President/CEO/Contractor | 10 | Bachelors |
| O&G 4 | M | - | O&G Technical Consultant | 42 | Masters |
| O&G 5 | M | - | Director for Industry and Government Affairs. OCS/GOM | 15 | Bachelors |
| O&G 6 | M | - | Director of Government Industry Affairs. Offshore | 11 | Bachelors |
| O&G 7 | M | - | Legislative /Legal Affairs | 2 | Bachelors |
| O&G 8 | M | 51 | North American Offshore HSE Manager | 18 | Masters |
| O&G 9 | M | 62 | HSE Manager for GOM Operations | 19 | Associate |
| Independent | M | 42 | Operations Manager | 9 | Bachelors |
| Independent | M | 62 | Academia/Industry Consultant | 40 | Doctorate |
| O&G 10 | M | 40 | Safety Manager | 12.5 | Bachelors |
| Independent | M | - | Drilling Well Supervisor | 31 | Bachelors |
| Independent | M | - | HSE Professional | 19 | Masters |
Disclaimer/Publisher’s Note: The statements, opinions and data contained in all publications are solely those of the individual author(s) and contributor(s) and not of MDPI and/or the editor(s). MDPI and/or the editor(s) disclaim responsibility for any injury to people or property resulting from any ideas, methods, instructions or products referred to in the content. |
© 2023 by the authors. Licensee MDPI, Basel, Switzerland. This article is an open access article distributed under the terms and conditions of the Creative Commons Attribution (CC BY) license (https://creativecommons.org/licenses/by/4.0/).
Share and Cite
Adjekum, D.K.; Owusu-Amponsah, N.Y.; Afari, S.A.; Waller, Z.; Rasouli, V.; Ullrich, G.; Snyder, P.; Corbin, N. Stakeholders’ Perspectives on Generative Voluntary Safety Reporting Culture (GVSRC) in the Gulf of Mexico (GOM) Oil and Gas (O&G) Sector Using the Offshore Safety Action Program (OSAP). Safety 2023, 9, 26. https://doi.org/10.3390/safety9020026
Adjekum DK, Owusu-Amponsah NY, Afari SA, Waller Z, Rasouli V, Ullrich G, Snyder P, Corbin N. Stakeholders’ Perspectives on Generative Voluntary Safety Reporting Culture (GVSRC) in the Gulf of Mexico (GOM) Oil and Gas (O&G) Sector Using the Offshore Safety Action Program (OSAP). Safety. 2023; 9(2):26. https://doi.org/10.3390/safety9020026
Chicago/Turabian StyleAdjekum, Daniel Kwasi, Nana Yaw Owusu-Amponsah, Samuel Asante Afari, Zachary Waller, Vamegh Rasouli, Gary Ullrich, Paul Snyder, and Neal Corbin. 2023. "Stakeholders’ Perspectives on Generative Voluntary Safety Reporting Culture (GVSRC) in the Gulf of Mexico (GOM) Oil and Gas (O&G) Sector Using the Offshore Safety Action Program (OSAP)" Safety 9, no. 2: 26. https://doi.org/10.3390/safety9020026
APA StyleAdjekum, D. K., Owusu-Amponsah, N. Y., Afari, S. A., Waller, Z., Rasouli, V., Ullrich, G., Snyder, P., & Corbin, N. (2023). Stakeholders’ Perspectives on Generative Voluntary Safety Reporting Culture (GVSRC) in the Gulf of Mexico (GOM) Oil and Gas (O&G) Sector Using the Offshore Safety Action Program (OSAP). Safety, 9(2), 26. https://doi.org/10.3390/safety9020026

