AKAZE-GMS-PROSAC: A New Progressive Framework for Matching Dynamic Characteristics of Flotation Foam
Abstract
1. Introduction
- (1)
- Proposed a “progressive” feature matching framework (AKAZE-GMS-PROSAC) specifically designed for flotation foam dynamic analysis, effectively overcoming the challenges of feature matching in scenes with weak textures and large deformations.
- (2)
- Validated the framework’s significant superiority in displacement and velocity estimation accuracy through comprehensive comparative experiments on real-world industrial datasets against mainstream solutions like ORB-GMS-RANSAC and ORB-RANSAC.
- (3)
- Implemented and demonstrated a method for analyzing dynamic parameters based on this framework. In calculating the breakage rate, a novel “foam lifetime” parameter was introduced to more accurately identify valid unmatched points, thereby optimizing the calculation model. The analysis of flotation foam velocity features validates the advantages of the proposed algorithm, providing reliable technical support for the intelligent closed-loop control of the flotation process.
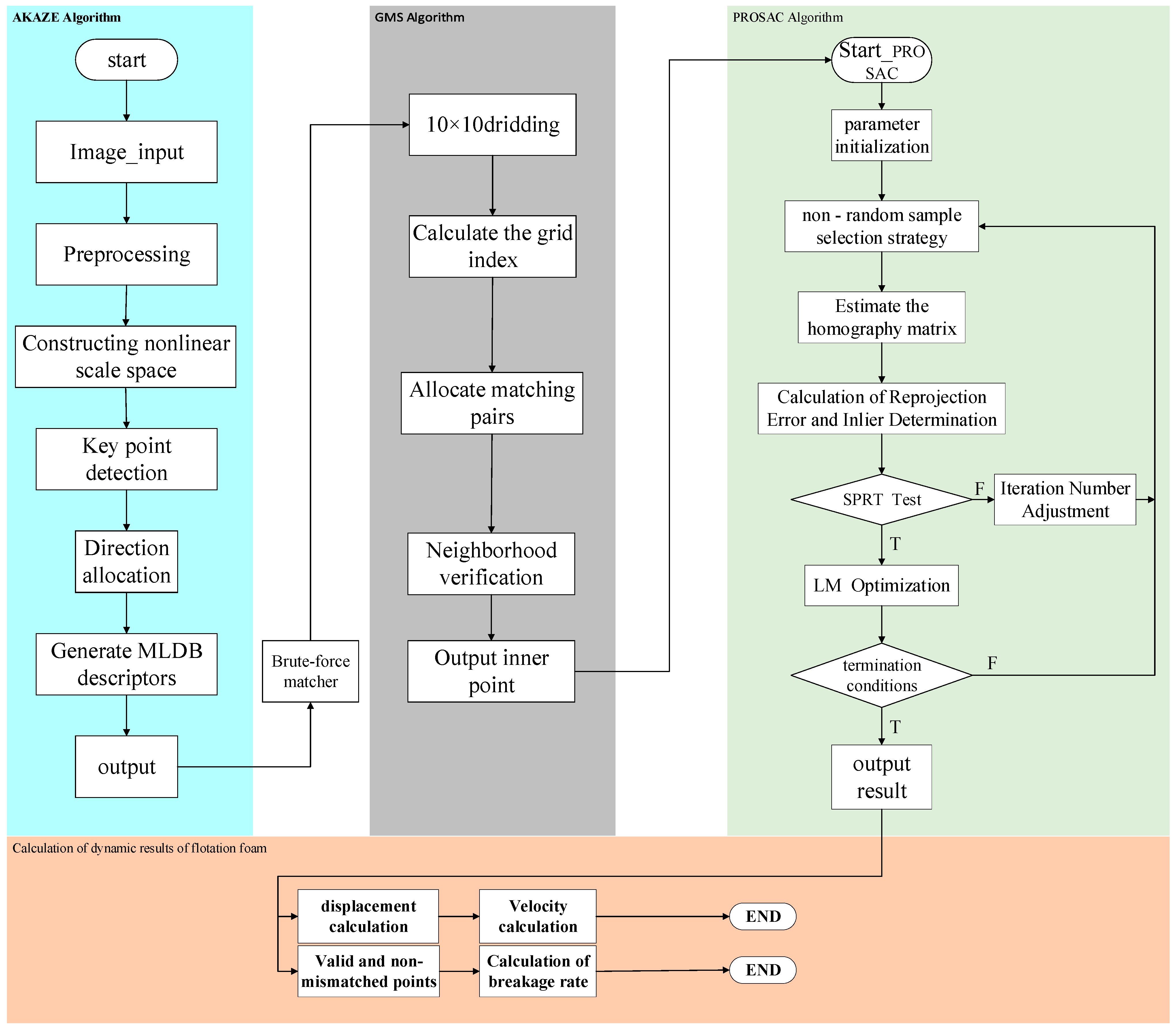
2. A Progressive Framework for Extracting Dynamic Foam Characteristics
- (1)
- Stable Extraction (Adapted AKAZE). To address the challenges of weak textures and severe deformations, this stage employs an adapted AKAZE algorithm. Unlike standard implementations, we optimized the diffusivity parameters and contrast thresholds of the non-linear scale-space. This allows the algorithm to specifically highlight bubble ridges in low-contrast regions while suppressing specular noise, providing high-quality, robust raw feature points for subsequent processing.
- (2)
- Efficient Coarse Screening (Optimized GMS). The GMS algorithm is introduced as an efficient “coarse filter.” Crucially, we adapted the grid division scale (specifically optimizing it to a 10 × 10 grid, as detailed in Section 3.1.1) to align with the physical size of bubble clusters. Based on the principle of motion consistency, this optimized setting avoids disrupting the coherence of non-rigid foam motion and rapidly discards the vast majority of obvious mismatched pairs caused by repetitive patterns.
- (3)
- Precise Matching (Targeted PROSAC). The PROSAC algorithm serves as a “fine filter.” It is synergistically adapted to operate solely on the high-confidence subset pre-filtered by GMS. Through rigorous progressive sampling and geometric constraint verification (with a stricter inlier threshold of 2.0 pixels), it functions as a rapid geometric refiner rather than a generic searcher, producing a final set of high-precision matches.

2.1. Dynamic Characteristic Parameters of Flotation Foam
- (1)
- Impact on Breakage Rate: Distinguishing Deformation from Rupture via “Foam Lifetime” To distinguish non-rigid deformation from true breakage, we introduce a temporal parameter termed “Foam Lifetime” (defined in Section 2.1.2). The logic is as follows: The AKAZE descriptors used in our framework are constructed in a non-linear scale space, providing inherent robustness to local affine transformations. Consequently, when a bubble undergoes non-rigid deformation (stretching/shearing), its feature points remain matchable, maintaining their temporal continuity (increasing lifetime). In contrast, actual breakage involves a topological collapse of texture, rendering the feature unmatchable and resetting the lifetime. This mechanism ensures that the calculated breakage rate specifically reflects structural instability, filtering out artifacts caused by geometric deformation.
- (2)
- Impact on Velocity: Filtering Non-Rigid Artifacts via Spatial Constraint Non-rigid deformation can produce erratic motion vectors that deviate from the bulk flow. To mitigate the impact of these artifacts on velocity estimation, we rely on the Spatial Screening of the PROSAC algorithm (Section 2.4). By enforcing a global geometric constraint (Homography), PROSAC treats the inconsistent vectors resulting from local deformation as outliers. This ensures that the computed velocity field represents the dominant physical advection of the stable foam, effectively eliminating the bias introduced by local non-rigid fluctuations.
- (3)
- Spatiotemporal Coarse-to-Fine Rejection: By integrating the above mechanisms, the framework achieves a comprehensive rejection strategy. Spatial Domain (Coarse-to-Fine): GMS and PROSAC filter out geometric outliers within a single frame. Temporal Domain: The “Foam Lifetime” threshold filters out transient noise that lacks continuity across frames. Only features that demonstrate high stability in both spatial geometry and temporal tracking are utilized for the final dynamic analysis.
2.1.1. Calculation of Foam Velocity
- (1)
- Calculating Pixel Displacement
- (2)
- Calculating the Scale Factor
- (3)
- Solve for instantaneous velocity:
2.1.2. Calculation of Foam Breakage Rate
2.2. Extraction and Description of Flotation Froth Image Feature Points Based on the AKAZE Algorithm
2.3. Rapid Filtering Based on Motion Consistency with GMS
2.4. Progressive Geometric Verification Based on PROSAC
- (1)
- Initial Estimation of the Homography Matrix
- (2)
- Calculation of Reprojection Error and Inlier Determination
- (3)
- Sequential Probability Ratio Test (SPRT)
- (4)
- Adjustment of the Iteration Count
- (5)
- Levenberg—Marquardt (LM) Optimization
3. Experiments and Application Validation
3.1. Experimental Setup and Parameter Optimization
3.1.1. Parameter Optimization and Adaptation Experiments
3.1.2. Performance Comparison Methodology
3.1.3. Evaluation Metrics
3.2. Comparative Performance Against Mainstream Approaches
- (1)
- High-Displacement Scenario (e.g., T6, with a manually annotated displacement of 51.76 pixels): The ORB-GMS-RANSAC algorithm produced a Signed Displacement Error (SDE) of +1.88 pixels (with a Relative Error, RE of 3.63%), while the ORB-RANSAC SDE was as high as +3.59 pixels (RE: 6.93%). This positive bias indicates that ORB features are susceptible to interference from large-scale motion, leading to matching drift and model overfitting. In contrast, our framework benefits from the non-linear scale-invariance of AKAZE and the progressive, optimized fitting of PROSAC, which effectively mitigates these issues.
- (2)
- Low-Displacement/Low-Texture Scenario (e.g., T4, with a manual annotation of 4.0 pixels): The ORB-GMS-RANSAC and ORB-RANSAC algorithms yielded SDE values of +0.66 pixels (RE: 16.5%) and +0.94 pixels (RE: 23.4%), respectively, whereas our framework’s RE was a low −5.00% (SDE: −0.20 pixels). This highlights that, under weak-texture conditions, the non-linear feature extraction capability of AKAZE is far superior to that of ORB. Furthermore, the two-stage filtering mechanism (GMS+PROSAC) ensures that a high-purity set of matches can be obtained even when features are sparse, thus avoiding the model failure issues common in traditional methods.
3.3. Application Validation: Analysis of Dynamic Characteristics
- (1)
- Calculation of Foam Breakage Rate
- (2)
- Calculation of Flotation Foam Velocity
4. Conclusions and Outlook
Author Contributions
Funding
Institutional Review Board Statement
Informed Consent Statement
Data Availability Statement
Acknowledgments
Conflicts of Interest
Abbreviations
| AKAZE | (Accelerated-KAZE algorithm): The algorithm is an accelerated version of the KAZE algorithm for image feature detection and characterization. |
| GMS | (Grid-based Motion Statistics algorithm): The algorithm is an efficient filtering algorithm for image feature matching. |
| PROSAC | (PROgressive SAmple and Consensus algorithm): The algorithm is an optimized version of a stochastic parameter estimation method that is mainly used for feature matching and model fitting tasks in computer vision. |
| ORB | (Oriented FAST and Rotated BRIEF): The algorithm is an efficient image feature detection and description algorithm widely used in real-time computer vision tasks. |
| RANSAC | (Random Sample Consensus): The algorithm is a robust algorithm for estimating the parameters of a mathematical model through iteration. |
References
- Morar, S.H.; Harris, M.C.; Bradshaw, D.J. The use of machine vision to predict flotation performance. Miner. Eng. 2012, 36–38, 31–36. [Google Scholar] [CrossRef]
- Jiang, X.; Zhao, H.; Liu, J.; Ma, S.; Hu, M. Research on Multi-Scale Feature Extraction and Working Condition Classification Algorithm of Lead-Zinc Ore Flotation Froth. Appl. Sci. 2023, 13, 4028. [Google Scholar] [CrossRef]
- Guan, C.; Cai, G.; Xu, F.; Li, X. Intelligent Detection Method for Froth Flotation Based on YOLOv5. IEEE Access 2022, 10, 120690–120701. [Google Scholar] [CrossRef]
- Petrakis, G. A SuperPoint Neural Network Implementation for Accurate Feature Extraction in Unstructured Environments. Int. Arch. Photogramm. Remote Sens. Spat. Inf. Sci. 2023, XLVIII-1/W2-2023, 1215–1222. [Google Scholar] [CrossRef]
- Liu, Z.; Wu, X.; Liu, Z.; Zhang, J.; Yue, H.; Chen, W. CrossTR-Raft: Dense optical flow estimation based on cross attention mechanisms. In Proceedings of the 2024 IEEE 19th Conference on Industrial Electronics and Applications (ICIEA), Kristiansand, Norway, 5–8 August 2024; pp. 1–6. [Google Scholar] [CrossRef]
- Purwono, P.; Wulandari, A.N.E.; Ma’arif, A.; Salah, W.A. Understanding Generative Adversarial Networks (GANs): A Review. Control Syst. Optim. Lett. 2025, 3, 36–45. [Google Scholar] [CrossRef]
- Liu, J.; Gui, W.; Tang, Z. Flow velocity measurement and analysis based on froth image SIFT features and Kalman filter for froth flotation. Turk. J. Electr. Eng. Comput. Sci. 2013, 21, 2378–2396. [Google Scholar] [CrossRef]
- Aldrich, C.; Avelar, E.; Liu, X. Recent advances in flotation froth image analysis. Miner. Eng. 2022, 188, 107823. [Google Scholar] [CrossRef]
- Shao, S. A Monocular SLAM System Based on the ORB Features. In Proceedings of the 2023 IEEE 3rd International Conference on Power, Electronics and Computer Applications (ICPECA), Shenyang, China, 29–31 January 2023; pp. 1221–1231. [Google Scholar] [CrossRef]
- Wang, W.; Li, Y.; Ma, Y. A matching method of underwater panoramic image based on ORB-GMS, Signal. Image Video Process. 2024, 18, 8149–8158. [Google Scholar] [CrossRef]
- Zheng, J.; Li, K. The Logistics Barcode ID Character Recognition Method Based on AKAZE Feature Localization. In Proceedings of the 2022 IEEE 10th Joint International Information Technology and Artificial Intelligence Conference (ITAIC), Chongqing, China, 17–19 June 2022; pp. 275–279. [Google Scholar] [CrossRef]
- Bhatlawande, S.; Shilaskar, S.; Anantwar, V.; Avhad, L. Integrated System for Vision-Based SLAM Implementation and Object Detection using AKAZE Feature Descriptor. In Proceedings of the 2023 International Conference on Computational Intelligence and Sustainable Engineering Solutions (CISES), Greater Noida, India, 28–30 April 2023; pp. 789–793. [Google Scholar] [CrossRef]
- Reddy, R.A.; Al-Jawahry, H.M.; Shruthi, B.S.; Heswaran, K.M.; Pani, A.K. Robust Fingerprint MinutiSDE Extraction and Matching using Improved AKAZE. In Proceedings of the 2024 Second International Conference on Data Science and Information System (ICDSIS), Hassan, India, 17–18 May 2024; pp. 1–4. [Google Scholar] [CrossRef]
- Pan, Z.; Hou, J.; Su, Y.; Lv, Y.; Chen, Z.; Yu, L. Realtime 3D reconstruction algorithm based on improved AKAZE and multi-layer feature detection network. Meas. Sci. Technol. 2024, 35, 086301. [Google Scholar] [CrossRef]
- Li, Z.; Wu, D.; Xu, W.; Wu, Q.; Yang, G.; Zhou, D. Feature Point Matching Method of Weak Texture Environment in Farmland Based on Improved GMS-PROSAC Fusion Algorithm. IEEE Access 2025, 13, 4158–4170. [Google Scholar] [CrossRef]
- Bian, J.W.; Lin, W.Y.; Liu, Y.; Zhang, L.; Yeung, S.-K.; Cheng, M.-M.; Reid, L. GMS: Grid-Based Motion Statistics for Fast, Ultra-robust Feature Correspondence. Int. J. Comput. Vis. 2020, 128, 1580–1593. [Google Scholar] [CrossRef]
- Zhao, P.; Ding, D.; Wang, Y.; Liu, H. An improved GMS-PROSAC algorithm for image mismatch elimination. Syst. Sci. Control Eng. 2018, 6, 220–229. [Google Scholar] [CrossRef]
- Chen, Y.; Wang, Y.; Zou, Z.; Dan, W. GMS-YOLO: A Lightweight Real-Time Object Detection Algorithm for Pedestrians and Vehicles Under Foggy Conditions. IEEE Internet Things J. 2025, 12, 23879–23890. [Google Scholar] [CrossRef]
- Fotouhi, M.; Hekmatian, H.; Kashani-Nezhad, M.A.; Kasaei, S. SC-RANSAC: Spatial consistency on RANSAC. Multimed. Tools Appl. 2019, 78, 9429–9461. [Google Scholar] [CrossRef]







| Real-World Working Condition | Manually Annotated Avg. D | Manually Annotated Avg. V | Avg. D: O-G-R | Avg. V: O-G-R | Avg. D: O-R | Avg. D: O-R | Avg. D: A-G-P | Avg. V: A-G-P |
|---|---|---|---|---|---|---|---|---|
| T1 | 14.67 | 220.00 | 17.95 | 269.25 | 23.83 | 357.50 | 14.00 | 211.88 |
| T2 | 16.16 | 242.40 | 14.77 | 221.55 | 21.74 | 326.05 | 15.71 | 235.65 |
| T3 | 11.44 | 171.60 | 12.00 | 180.00 | 14.92 | 223.78 | 11.37 | 170.49 |
| T4 | 4.00 | 60.00 | 4.66 | 69.90 | 4.94 | 74.03 | 3.80 | 57.00 |
| T5 | 20.97 | 314.51 | 21.17 | 317.55 | 23.40 | 351.00 | 21.12 | 316.80 |
| T6 | 51.76 | 776.46 | 53.64 | 804.66 | 55.35 | 830.29 | 51.67 | 775.05 |
| T7 | 12.23 | 183.39 | 10.98 | 164.63 | 13.00 | 195.00 | 12.16 | 182.45 |
| T8 | 5.30 | 79.50 | 5.60 | 84.00 | 7.59 | 112.78 | 5.16 | 77.33 |
| Real-World Working Condition | Manually Annotated Avg. D | O-G-R: SDE (pixels) | O-G-R: RE (%) | O-R: SDE (Pixels) | O-R:RE (%) | A-G-P: SDE (Pixels) | A-G-P: RE (%) |
|---|---|---|---|---|---|---|---|
| T1 | 14.67 | 3.28 | 22.36 | 9.16 | 62.44 | −0.67 | −4.57 |
| T2 | 16.16 | −1.39 | −8.60 | 5.58 | 34.53 | −0.45 | −2.78 |
| T3 | 11.44 | 0.56 | 4.90 | 3.48 | 30.42 | −0.07 | −0.61 |
| T4 | 4.00 | 0.66 | 16.50 | 0.94 | 23.50 | −0.20 | −5.00 |
| T5 | 20.97 | 0.20 | 0.95 | 2.43 | 11.59 | 0.15 | 0.72 |
| T6 | 51.76 | 1.88 | 3.63 | 3.59 | 6.94 | −0.09 | −0.17 |
| T7 | 12.23 | −1.25 | −10.22 | 0.77 | 6.30 | −0.07 | −0.57 |
| T8 | 5.30 | 0.30 | 5.66 | 2.29 | 43.21 | −0.14 | −2.64 |
| Mean Absolute Error (MAE/MRE) | - | 1.20 | 9.10 | 3.53 | 27.36 | 0.23 | 2.13 |
| Time (ms) | Features1 | Features2 | Raw | GMS | PROSAC | Breakup Rate (%) |
|---|---|---|---|---|---|---|
| 701 | 6721 | 6771 | 6721 | 4441 | 1650 | 25.25 |
| 659 | 6612 | 6624 | 6612 | 5334 | 3260 | 23.31 |
| 627 | 6617 | 6617 | 6617 | 4604 | 1908 | 23.06 |
| 653 | 6616 | 6578 | 6616 | 5290 | 2628 | 22.01 |
| 650 | 6794 | 6670 | 6794 | 3738 | 1696 | 17.66 |
| 690 | 6729 | 6731 | 6729 | 5457 | 2298 | 16.14 |
| 601 | 6623 | 6570 | 6623 | 3896 | 1380 | 15.51 |
| 642 | 6581 | 6603 | 6581 | 5341 | 2232 | 13.90 |
| 695 | 6712 | 6735 | 6712 | 5907 | 2597 | 13.30 |
| 654 | 6825 | 6700 | 6825 | 4528 | 1596 | 13.03 |
| 657 | 6755 | 6808 | 6755 | 5238 | 2489 | 12.42 |
| 667 | 6591 | 6708 | 6591 | 4786 | 2157 | 12.41 |
Disclaimer/Publisher’s Note: The statements, opinions and data contained in all publications are solely those of the individual author(s) and contributor(s) and not of MDPI and/or the editor(s). MDPI and/or the editor(s) disclaim responsibility for any injury to people or property resulting from any ideas, methods, instructions or products referred to in the content. |
© 2025 by the authors. Licensee MDPI, Basel, Switzerland. This article is an open access article distributed under the terms and conditions of the Creative Commons Attribution (CC BY) license.
Share and Cite
Peng, Z.; Jiang, Z.; Zhu, P.; Cai, G.; Luo, X. AKAZE-GMS-PROSAC: A New Progressive Framework for Matching Dynamic Characteristics of Flotation Foam. J. Imaging 2026, 12, 7. https://doi.org/10.3390/jimaging12010007
Peng Z, Jiang Z, Zhu P, Cai G, Luo X. AKAZE-GMS-PROSAC: A New Progressive Framework for Matching Dynamic Characteristics of Flotation Foam. Journal of Imaging. 2026; 12(1):7. https://doi.org/10.3390/jimaging12010007
Chicago/Turabian StylePeng, Zhen, Zhihong Jiang, Pengcheng Zhu, Gaipin Cai, and Xiaoyan Luo. 2026. "AKAZE-GMS-PROSAC: A New Progressive Framework for Matching Dynamic Characteristics of Flotation Foam" Journal of Imaging 12, no. 1: 7. https://doi.org/10.3390/jimaging12010007
APA StylePeng, Z., Jiang, Z., Zhu, P., Cai, G., & Luo, X. (2026). AKAZE-GMS-PROSAC: A New Progressive Framework for Matching Dynamic Characteristics of Flotation Foam. Journal of Imaging, 12(1), 7. https://doi.org/10.3390/jimaging12010007
