A Binocular Color Line-Scanning Stereo Vision System for Heavy Rail Surface Detection and Correction Method of Motion Distortion
Abstract
1. Introduction
2. Hardware Acquisition System
2.1. Binocular Color Line-Scanning Camera
2.2. Lighting System Selection and Layout
2.3. Experimental Transmission Motion Platform
3. Principles of Triangulation and Stereo Matching
3.1. Triangulation Principle of Binocular Line-Scanning Camera
3.2. Binocular Vision Stereo Matching
4. Motion Distortion Correction
4.1. Motion Distortion
4.2. Cubature Kalman Filter for Solving the Relevant Parameters
| Algorithm 1: Motion distortion correction based on cubature Kalman filter |
| Input: Original calibration target scan map, corresponding depth map, camera intrinsic parameters of binocular line matrix scanning system, parameter information of real calibration target, initialization parameter , iteration error threshold , iteration number upper limit . Step I: Image information acquisition phase: 1. Corner detection and image coordinate extraction for the original image of the calibration target. 2. Calculate the 3D coordinate information of the image corner points in the camera coordinate system in the previous step based on the binocular camera intrinsic parameters, the corresponding height map and the initial motion transmission correspondence. 3. Based on the information of the real calibration target corner points, set them in the X _Y plane of the calibration target coordinate system with a point spacing of 30mm and a Z coordinate of 0. Step II: Motion parameter solution stage: 4. Initialize the parameters in parameters . 5. Match the point correspondence between the 3D coordinates of the corner points of the image and the real coordinates of the spatial corner points of the calibration target according to the characteristics of the checkerboard graph. 6. Calculate the rotation and translation relationship between the above corresponding points by using the cubature Kalman filter (Step-I) to obtain the initial value of in . 7. Re-estimate the root mean square error between the 3D coordinates of the image corner points and the updated coordinates of the spatial corner points in the calibration target after rotating and translating them according to . 8. If and the number of iterations , use the cubature Kalman filter (Step-II) to calculate to reduce the . Based on the updated , the 3D coordinate information of the image corners is updated to compensate and go to step 5. 9. If or , output the final of and . Output: Output the final and . |
- Initialize the state equation and its corresponding covariance matrix , then initialize the variance in the process model .
- Estimate the predicted states and the predicted state covariance as
- 3.
- Then estimate the correspondence points
- 4.
- Finally, estimate the state and the corresponding covariance matrix
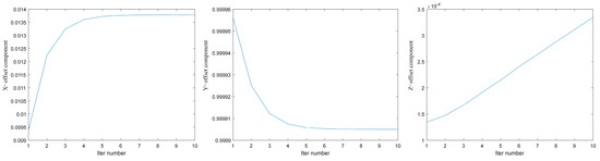
5. Experimental Results and Analysis
6. Conclusions
Author Contributions
Funding
Institutional Review Board Statement
Informed Consent Statement
Data Availability Statement
Conflicts of Interest
References
- Wang, J.Z.; Li, Q.Y.; Gan, J.R.; Yu, H.M.; Yang, X. Surface defect detection via entity sparsity pursuit with intrinsic priors. IEEE Trans. Ind. Inform. 2020, 16, 141–150. [Google Scholar] [CrossRef]
- Yu, H.M.; Li, Q.Y.; Tan, Y.Q.; Gan, J.R.; Wang, J.Z. A coarse-to-fine model for rail surface defect detection. IEEE Trans. Instrum. Meas. 2019, 68, 656–666. [Google Scholar] [CrossRef]
- Piironen, T.; Silven, O.; Pietikäinen, M.; Laitinen, T.; Strömmer, E. Automated visual inspection of rolled metal surfaces. Mach. Vis. Appl. 1990, 3, 247–254. [Google Scholar] [CrossRef]
- Song, K.C.; Yan, Y.H. A noise robust method based on completed local binary patterns for hot-rolled steel strip surface defects. Appl. Surf. Sci. 2013, 285, 858–864. [Google Scholar] [CrossRef]
- Yang, Y.L.; Miao, C.Y.; Li, X.G.; Mei, X.Z. On-line conveyor belts inspection based on machine vision. Optik 2014, 125, 5803–5807. [Google Scholar] [CrossRef]
- Wang, Z.Z.; Wang, S.M. Research of method for detection of rail fastener defects based on machine vision. In Proceedings of the 4th International Conference on Mechatronics, Materials, Chemistry and Computer Engineering, Xi’an, China, 12–13 December 2015. [Google Scholar]
- Dong, H.W.; Song, K.C.; He, Y.; Xu, J.; Yan, Y.H.; Meng, Q.G. PGA-Net: Pyramid feature fusion and global context attention network for automated surface defect detection. IEEE Trans. Ind. Inform. 2019, 16, 7448–7458. [Google Scholar] [CrossRef]
- Cheng, Y.; Deng, H.G.; Feng, Y.X. Effects of faster region-based convolutional neural network on the detection efficiency of rail defects under machine vision. In Proceedings of the IEEE 5th Information Technology and Mechatronics Engineering Conference, Chongqing, China, 12–14 June 2020. [Google Scholar]
- Song, G.R.; Song, K.C.; Yan, Y.H. Saliency detection for strip steel surface defects using multiple constraints and improved texture features. Opt. Lasers Eng. 2020, 128, 106000. [Google Scholar] [CrossRef]
- Zhang, D.F.; Song, K.C.; Xu, J.; Yu, H. Unified detection method of aluminium profile surface defects: Common and rare defect categories. Opt. Lasers Eng. 2020, 126, 105936. [Google Scholar] [CrossRef]
- Zhou, Q.X. A detection system for rail defects based on machine vision. J. Phys. Conf. Ser. 2021, 1748, 022012. [Google Scholar] [CrossRef]
- Guo, F.; Qian, Y.; Rizos, D.; Suo, Z.; Chen, X.B. Automatic rail surface defects inspection based on Mask R-CNN. Transp. Res. Rec. 2021, 2675, 655–668. [Google Scholar] [CrossRef]
- Ma, S.; Song, K.C.; Niu, M.H.; Tian, H.K.; Wang, Y.Y.; Yan, Y.H. Shape consistent one-shot unsupervised domain adaptation for rail surface defect segmentation. IEEE Trans. Ind. Inform. 2023, 19, 9667–9679. [Google Scholar] [CrossRef]
- Sun, Q.; Xu, K.; Liu, H.J.; Wang, J.E. Unsupervised surface defect detection of aluminum sheets with combined bright-field and dark-field illumination. Opt. Lasers Eng. 2023, 168, 107674. [Google Scholar] [CrossRef]
- Xie, Q.W.; Liu, R.R.; Sun, Z.; Pei, S.S.; Feng, C. A flexible free-space detection system based on stereo vision. Neurocomputing 2022, 485, 252–262. [Google Scholar] [CrossRef]
- Xiao, Y.L.; Wen, Y.F.; Li, S.K.; Zhong, Q.C.; Zhong, J.X. Large-scale structured light 3D shape measurement with reverse photography. Opt. Lasers Eng. 2020, 130, 106086. [Google Scholar] [CrossRef]
- Sun, B.; Zhu, J.G.; Yang, L.H.; Yang, S.R.; Guo, Y. Sensor for in-motion continuous 3D shape measurement based on dual line-scan cameras. Sensors 2016, 16, 1949. [Google Scholar] [CrossRef] [PubMed]
- Ma, Y.P.; Li, Q.W.; Chu, L.L.; Zhou, Y.Q.; Xu, C. Real-time detection and spatial localization of insulators for UAV inspection based on binocular stereo vision. Remote Sens. 2021, 13, 230. [Google Scholar] [CrossRef]
- Denkena, B.; Huke, P. Development of a high resolution pattern projection system using linescan cameras. Proc. SPIE 2009, 7389, 73890F. [Google Scholar]
- Lilienblum, E. A structured light approach for 3-D surface reconstruction with a stereo line-scan system. IEEE Trans. Instrum. Meas. 2015, 64, 1258–1266. [Google Scholar] [CrossRef]
- Niu, M.H.; Song, K.C.; Huang, L.M. Unsupervised saliency detection of rail surface defects using stereoscopic images. IEEE Trans. Ind. Inform. 2021, 17, 2271–2281. [Google Scholar] [CrossRef]
- Wu, C.Y.; Yang, L.; Luo, Z.; Jiang, W.S. Linear laser scanning measurement method tracking by a binocular vision. Sensors 2022, 22, 3572. [Google Scholar] [CrossRef]
- Yang, S.B.; Gao, Y.; Liu, Z.; Zhang, G.J. A calibration method for binocular stereo vision sensor with short-baseline based on 3D flexible control field. Opt. Lasers Eng. 2020, 124, 105817. [Google Scholar] [CrossRef]
- Kim, H.; Lee, S. Simultaneous line matching and epipolar geometry estimation based on the intersection context of coplanar line pairs. Pattern Recognit. Lett. 2012, 33, 1349–1363. [Google Scholar] [CrossRef]
- Guo, N.; Li, L.; Yan, F.; Li, T.T. Binocular stereo vision calibration based on constrained sparse beam adjustment algorithm. Optik 2020, 208, 163917. [Google Scholar]
- Jia, Z.Y.; Yang, J.H.; Liu, W.; Wang, F.J.; Liu, Y.; Wang, L.L.; Fan, C.N.; Zhao, K. Improved camera calibration method based on perpendicularity compensation for binocular stereo vision measurement system. Opt. Express 2015, 23, 15205–15223. [Google Scholar] [CrossRef]
- Park, J.H.; Park, H.W. Fast view interpolation of stereo images using image gradient and disparity triangulation. Signal Process.-Image Commun. 2003, 18, 401–416. [Google Scholar] [CrossRef]
- Otero, J.; Sanchez, L. Local iterative DLT soft-computing vs. interval-valued stereo calibration and triangulation with uncertainty bounding in 3D reconstruction. Neurocomputing 2015, 167, 44–51. [Google Scholar] [CrossRef]
- Ding, D.W.; Ding, W.F.; Huang, R.; Fu, Y.C.; Xu, F.Y. Research progress of laser triangulation on-machine measurement technology for complex surface: A review. Measurement 2023, 216, 113001. [Google Scholar] [CrossRef]
- Hamzah, R.A.; Ibrahim, H. Literature survey on stereo vision disparity map algorithms. J. Sens. 2015, 2016, 8742920. [Google Scholar] [CrossRef]
- Scharstein, D.; Szeliski, R. A taxonomy and evaluation of dense two-frame stereo correspondence algorithm. Int. J. Comput. Vis. 2002, 47, 7–42. [Google Scholar] [CrossRef]
- He, K.J.; Sui, C.Y.; Huang, T.Y.; Dai, R.; Lyu, C.Y.; Liu, Y. H3D Surface reconstruction of transparent objects using laser scanning with LTFtF method. Opt. Lasers Eng. 2022, 148, 106774. [Google Scholar] [CrossRef]
- Hirschmuller, H. Stereo processing by semiglobal matching and mutual information. IEEE Trans. Pattern Anal. Mach. Intell. 2008, 30, 328–341. [Google Scholar] [CrossRef] [PubMed]



















| Performance | Parameter |
|---|---|
| Optical resolution | 70 μm/pixel |
| Field of view | 500 mm |
| Pixels | 7142 |
| Pixel unit | 10 × 10 μm |
| Height resolution | 14 μm |
| Depth of field | 52 mm |
| Distance of working surface | 796.9 mm |
| Detection speed | 1480 mm/s |
| Performance | Halogen | Fluorescent | LED Light Source |
|---|---|---|---|
| Lifespan (hours) | 5000–7000 | 5000–7000 | 60,000–100,000 |
| Brightness level | bright | brighter | High brightness (multiple LEDs) |
| Response speed | slow | slow | fast |
| Characteristic | High heat generation, almost no change in brightness and color temperature, cheap price. | Less heat generation, good diffusivity, suitable for large area uniform irradiation, and cheap. | Less heat generation, the wavelength can be selected according to the application, the shape is convenient to make, the operation cost is low, and the power consumption is low. |
| Hardware | Quantity | Function |
|---|---|---|
| 3DPIXA camera | 1 | Image acquisition |
| Corona linear LED light source | 2 | Provide light and increase the amount of light intake |
| XLC4 controller | 2 | Regulate the brightness of the light source |
| 220 V to 24 V, AD/DA converter | 2 | Power the light source |
| 220 V to 12 V, AD/DA converter | 1 | Power the camera |
| MicroEnable Image Capture Card | 2 | Capture digitized video image information and store it |
| KIS40 encoder | 1 | Collaborative control the relationship between transmission speed and camera acquisition frequency |
| Transmission motion platform | 1 | Realize the relative movement of the product to be detected and the camera |
| Software | Features |
|---|---|
| XLC4Commander | Connect XLC4 to PC to control the brightness of the linear LED light source |
| Camera Setup Tool (CST) | Configure camera-related preset parameters |
| MicroDisplay | Real-time display of image acquisition |
| CS-3D-Viewer | Provide intrinsic parameter conversion of the camera and subsequent development SDK |
Disclaimer/Publisher’s Note: The statements, opinions and data contained in all publications are solely those of the individual author(s) and contributor(s) and not of MDPI and/or the editor(s). MDPI and/or the editor(s) disclaim responsibility for any injury to people or property resulting from any ideas, methods, instructions or products referred to in the content. |
© 2024 by the authors. Licensee MDPI, Basel, Switzerland. This article is an open access article distributed under the terms and conditions of the Creative Commons Attribution (CC BY) license (https://creativecommons.org/licenses/by/4.0/).
Share and Cite
Wang, C.; Luo, W.; Niu, M.; Li, J.; Song, K. A Binocular Color Line-Scanning Stereo Vision System for Heavy Rail Surface Detection and Correction Method of Motion Distortion. J. Imaging 2024, 10, 144. https://doi.org/10.3390/jimaging10060144
Wang C, Luo W, Niu M, Li J, Song K. A Binocular Color Line-Scanning Stereo Vision System for Heavy Rail Surface Detection and Correction Method of Motion Distortion. Journal of Imaging. 2024; 10(6):144. https://doi.org/10.3390/jimaging10060144
Chicago/Turabian StyleWang, Chao, Weixi Luo, Menghui Niu, Jiqiang Li, and Kechen Song. 2024. "A Binocular Color Line-Scanning Stereo Vision System for Heavy Rail Surface Detection and Correction Method of Motion Distortion" Journal of Imaging 10, no. 6: 144. https://doi.org/10.3390/jimaging10060144
APA StyleWang, C., Luo, W., Niu, M., Li, J., & Song, K. (2024). A Binocular Color Line-Scanning Stereo Vision System for Heavy Rail Surface Detection and Correction Method of Motion Distortion. Journal of Imaging, 10(6), 144. https://doi.org/10.3390/jimaging10060144

