The Relationship between Knowledge, Attitudes, Values, and Technology in Promoting Zero-Waste Pro-Environmental Behaviour in a Zero-Waste Campus Framework
Abstract
1. Introduction
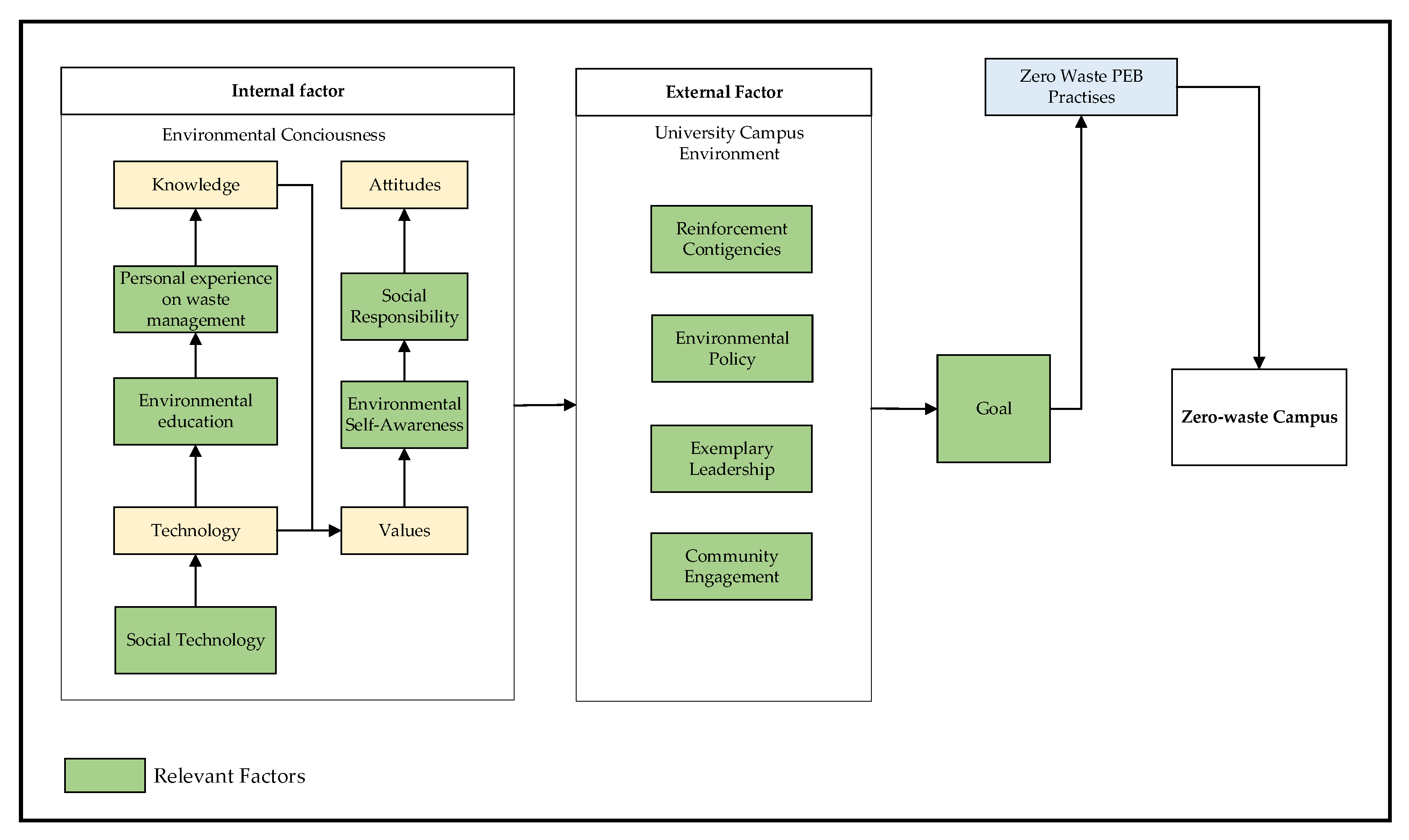
2. Results and Discussion
2.1. Modified Knowledge, Attitudes, and Practises (KAP) Model
2.2. Kollmuss and Agyeman Model of Pro-Environmental Behaviour
2.3. Zero-Waste Framework Development Utilising Confirmatory Factor Analysis
2.4. Hypothesis Testing
3. Materials and Methods
3.1. Zero-Waste Campus Questionnaire Development
3.1.1. Preparing the Content Validation Form
3.1.2. Selecting a Review Panel of Experts
3.1.3. Conducting Content Validation and Reviewing Domain/Items
3.1.4. Providing a Score on Each Item and Calculating the Content Validation Index (CVI)
3.2. Descriptive Analysis
3.3. Research Hypotheses
4. Conclusions
Author Contributions
Funding
Data Availability Statement
Conflicts of Interest
Ethics Approval
Appendix A
| Construct | Item | Questions | Score | ||||
|---|---|---|---|---|---|---|---|
| 1 | 2 | 3 | 4 | 5 | |||
| Part A: Knowledge | K1 | Municipal Solid Waste (MSW) is a collection of various household waste that is discarded after use. | |||||
| K2 | Zero-waste is a goal that encourages people to change their lifestyle to emulate sustainable natural cycles. | ||||||
| K3 | Zero-waste aims for no waste to be sent to landfills, incinerators, or the ocean. | ||||||
| K4 | Zero-waste is a continuous process that encourages long-term sustainability. | ||||||
| K5 | Zero-waste means focusing on waste minimisation at the source. | ||||||
| K6 | Reduce, Reuse, and Recycle (3R) play an important role towards the zero-waste goal. | ||||||
| K7 | Zero-waste approach conserves natural resources. | ||||||
| K8 | Zero-waste approach can help reduce pollution. | ||||||
| K9 | Avoiding single-use plastics can help reduce landfill waste. | ||||||
| K10 | Food waste is a major environmental issue. | ||||||
| Part B: Attitude | A1 | Environmental awareness is important to initiate the university campus community’s solid waste management towards a zero-waste campus. | |||||
| A2 | Having a zero-waste environmental policy would guide the university towards its zero-waste goal. | ||||||
| A3 | Rewards can encourage the university campus community to practise zero-waste behaviour. | ||||||
| A4 | Punishment can deter the university campus community from creating waste. | ||||||
| A5 | The university’s solid waste management facilities can assist me in discarding my waste in a more manageable manner. | ||||||
| A6 | University top management inspires the campus community to practise organizational culture in pursuit of a zero-waste campus. | ||||||
| A7 | My participation in the university’s zero-waste community programmes encourages me to practise zero-waste behaviour. | ||||||
| A8 | My personal waste-related experiences have helped me gain a better understanding of waste issues. | ||||||
| A9 | Environmental education is important in encouraging the university campus community to practise zero-waste behaviour. | ||||||
| A10 | Zero-waste awareness campaigns are still effective in encouraging the university campus community to practise zero-waste behaviour. | ||||||
| Part C: Practise | P1 | I practise a zero-waste lifestyle in order to minimise waste. | |||||
| P2 | I voluntarily joined the university’s zero-waste group to participate in their programme. | ||||||
| P3 | I actively share zero-waste knowledge with others. | ||||||
| P4 | I often seek zero-waste information on my own. | ||||||
| P5 | I use the university’s solid waste management facilities to manage my waste better. | ||||||
| P6 | I follow every waste management guideline issued by the university administration. | ||||||
| P7 | I prefer single-use plastics when buying food and groceries. | ||||||
| P8 | I would participate in zero-waste activities if I were offered incentives. | ||||||
| Part D: Value | V1 | A zero-waste goal is important to guide the way to a successful zero-waste campus. | |||||
| V2 | Environmental education is important to achieve a zero-waste campus. | ||||||
| V3 | Personal waste-related experience is important in establishing an individual’s zero-waste, pro-environmental behaviour. | ||||||
| V4 | A zero-waste environmental policy is required to guide the university’s effort to achieve a zero-waste campus. | ||||||
| V5 | Solid waste management facilities are important to achieve a zero-waste campus. | ||||||
| V6 | Individual environmental awareness is important to achieve a zero-waste campus. | ||||||
| V7 | Rewards are important to encourage the university community’s participation in achieving a zero-waste campus. | ||||||
| V8 | Punishments are necessary to deter negative behaviour on campus that could jeopardise the university’s efforts to achieve a zero-waste campus. | ||||||
| V9 | Promoting campus community participation in zero-waste activities is important to achieve a zero-waste campus. | ||||||
| V10 | The campus community needs to take on social responsibility to achieve a zero-waste campus. | ||||||
| Part E: Technology | T1 | Information technology plays an important role in promoting zero-waste, pro-environmental behaviour among the university campus community to achieve a zero-waste campus. | |||||
| T2 | Information technology is important in disseminating information on zero-waste. | ||||||
| T3 | Information technology has the potential to influence the university campus community to adopt zero-waste’s pro-environmental behaviours. | ||||||
| T4 | Information technology helps the university’s campus community practise zero-waste and pother pro-environmental behaviour. | ||||||
| T5 | A zero-waste mobile application will help the university campus community understand zero-waste. | ||||||
| T6 | Social media is a powerful medium of communication to promote zero-waste behaviour. | ||||||
| T7 | Social media has widespread influence to promote zero-waste behaviour. | ||||||
| T8 | Social media influencers are important in promoting zero-waste, pro-environmental behaviours. | ||||||
| T9 | Social media creates social support for zero-waste, pro-environmental awareness. | ||||||
| T10 | The viral nature of social media will enable positive zero-waste and pro-environmental awareness sharing. | ||||||
References
- Abubakar, I.R.; Maniruzzaman, K.M.; Dano, U.L.; AlShihri, F.S.; AlShammari, M.S.; Ahmed, S.M.S.; Al-Gehlani, W.A.G.; Alrawaf, T.I. Environmental Sustainability Impacts of Solid Waste Management Practices in the Global South. Int. J. Environ. Res. Public Health 2022, 19, 12717. [Google Scholar] [CrossRef] [PubMed]
- Hoornweg, D.; Bhada-Tata, P. What a Waste: A Global Review of Solid Waste Management; World Bank: Washington, DC, USA, 2012. [Google Scholar]
- Yang, H.; Ma, M.; Thompson, J.R.; Flower, R.J. Waste management, informal recycling, environmental pollution and public health. J. Epidemiol. Community Health 2018, 72, 237–243. [Google Scholar] [CrossRef] [PubMed]
- World Bank Group. Solid Waste Management. 2022. Available online: https://www.worldbank.org/en/topic/urbandevelopment/brief/solid-waste-management (accessed on 8 January 2023).
- Zaman, A. Zero-Waste: A New Sustainability Paradigm for Addressing the Global Waste Problem. In The Vision Zero Handbook: Theory, Technology and Management for a Zero Casualty Policy; Springer International Publishing: Cham, Switzerland, 2022; pp. 1–24. [Google Scholar]
- Zaman, A.; Newman, P. Plastics: Are they part of the zero-waste agenda or the toxic-waste agenda? Sustain. Earth 2021, 4, 4. [Google Scholar] [CrossRef]
- Saadatian, O.; Salleh, E.I.; Tahir, O.M.; Dola, K. Observations of sustainability practices in Malaysian research universities: Highlighting particular strengths. Pertanika J. Soc. Sci. Humanit. 2009, 17, 225–244. [Google Scholar]
- Koshy, K.C.; Ibrahim, K. Universiti Sains Malaysia’s Sustainability Journey: Reflections on a Road Less Travelled; Universiti Sains Malaysia: Penang, Malaysian, 2012. [Google Scholar]
- Bursztyn, M.; Drummond, J. Sustainability science and the university: Pitfalls and bridges to interdisciplinarity. Environ. Educ. Res. 2014, 20, 313–332. [Google Scholar] [CrossRef]
- Srivanit, M.; Hokao, K. Evaluating the cooling effects of greening for improving the outdoor thermal environment at an institutional campus in the summer. Build. Environ. 2013, 66, 158–172. [Google Scholar] [CrossRef]
- Abas, M.A.; Nor, A.N.M.; Malek, N.H.A.; Hassin, N.H. A Review of Sustainable Campus Concept in the Context of Solid Waste Management. J. Educ. Soc. Policy 2018, 5, 71–76. [Google Scholar] [CrossRef]
- United Nations (UN). United Nations Sustainable Development Goals. 2015. Available online: https://sdgs.un.org/goals (accessed on 8 January 2023).
- Gardner, G.T.; Stern, P.C. Environmental Problems and Human Behavior; Allyn & Bacon: Des Moines, IA, USA, 1996. [Google Scholar]
- Vining, J.; Ebreo, A. Emerging Theoretical and Methodological Perspectives on Conservation Behavior; John Wiley & Sons: Hoboken, NJ, USA, 2002. [Google Scholar]
- Raghu, S.J.; Rodrigues, L.L.R. Behavioral aspects of solid waste management: A systematic review. J. Air Waste Manag. Assoc. 2020, 70, 1268–1302. [Google Scholar] [CrossRef]
- Steg, L.; Vlek, C. Encouraging pro-environmental behaviour: An integrative review and research agenda. J. Environ. Psychol. 2009, 29, 309–317. [Google Scholar] [CrossRef]
- Ibáñez, M.E.; Ferrer, D.M.; Muñoz, L.V.A.; Claros, F.M.; Ruiz, F.J.O. University as Change Manager of Attitudes towards Environment (The Importance of Environmental Education). Sustainability 2020, 12, 4568. [Google Scholar] [CrossRef]
- Michelsen, G.; Fischer, D. Sustainability and education 1. In Sustainable Development Policy; Routledge: Abingdon, UK, 2018; pp. 135–158. [Google Scholar] [CrossRef]
- Baba-Nalikant, M.; Syed-Mohamad, S.M.; Husin, M.H.; Abdullah, N.A.; Saleh, M.S.M.; Rahim, A.A. A Zero-Waste Campus Framework: Perceptions and Practices of University Campus Community in Malaysia. Recycling 2023, 8, 21. [Google Scholar] [CrossRef]
- Schwartz, N.E. Nutrition knowledge, attitudes and practices of canadian public health nurses. J. Nutr. Educ. 1976, 8, 28–31. [Google Scholar] [CrossRef]
- Eckman, K.; Fortin, C.; Nuckles, K.; Were, V.L.A. Dakota County Winter Maintenance Training: KAP Study Report; University of Minnesota: Minneapolis, MN, USA, 2011. [Google Scholar]
- Kaliyaperuma, K. Guideline for Conducting a Knowledge, Attitude and Practice (KAP) Study. Community Ophthalmol. 2004, 4, 7–9. [Google Scholar]
- Vandamme, E. Concepts and challenges in the use of Knowledge-Attitude-Practice surveys: Literature review. Strateg. Netw. Negl. Dis. Zoonoses 2009, 1, 1–7. [Google Scholar]
- FAO. Guidelines for Assessing Nutrition-Related Knowledge, Attitudes and Practices; Food and Agriculture Organization of the United Nations: Rome, Italy, 2014. [Google Scholar]
- Boynton, P.M.; Greenhalgh, T. Selecting, designing, and developing your questionnaire. BMJ 2004, 328, 1312–1315. [Google Scholar] [CrossRef]
- Draugalis, J.R.; Coons, S.J.; Plaza, C.M. Best Practices for Survey Research Reports: A Synopsis for Authors and Reviewers. Am. J. Pharm. Educ. 2008, 72, 11. [Google Scholar] [CrossRef]
- Kollmuss, A.; Agyeman, J. Mind the Gap: Why do people act environmentally and what are the barriers to pro-environmental behavior? Environ. Educ. Res. 2002, 8, 239–260. [Google Scholar] [CrossRef]
- Howell, R.A.; Allen, S. Significant life experiences, motivations and values of climate change educators. Environ. Educ. Res. 2019, 25, 813–831. [Google Scholar] [CrossRef]
- Maiteny, P.T. Mind in the Gap: Summary of research exploring ’inner’ influences on pro-sustainability learning and behaviour. Environ. Educ. Res. 2002, 8, 299–306. [Google Scholar] [CrossRef]
- Seager, J.; Redclift, M.; Benton, T. Social Theory and the Global Environment. Econ. Geogr. 1994, 72, 473. [Google Scholar] [CrossRef]
- Krathwohl, D.; Bloom, B.; Masia, B. Taxonomy of Educational Objectives: The Classification of Educational Goals—Handbook II: Affective Domain; David McKay Company: Philadelphia, PA, USA, 1964. [Google Scholar]
- Vlek, C.; Steg, L. Human Behavior and Environmental Sustainability: Problems, Driving Forces, and Research Topics. J. Soc. Issues 2007, 63, 1–19. [Google Scholar] [CrossRef]
- Beder, S. The role of technology in sustainable development. IEEE Technol. Soc. Mag. 1994, 13, 14–19. [Google Scholar] [CrossRef]
- Kongoli, F. Role of Science and Technology in Sustainable Development. In Proceedings of the Sustainable Industrial Processing Summit and Ex-Hibition Plenaries, Paphos, Cyprus, 22–27 October 2016. [Google Scholar]
- Fogg, B.J. Persuasive Technology: Using Computers to Change What We Think and Do; Kaufmann Publishers: San Francisco, CA, USA, 2003. [Google Scholar]
- Zheng, Q.; Chen, T.; Kong, D. An Empirical Study on Context Awareness Integrated Mobile Assisted Instruction and the Factors. Eurasia J. Math. Sci. Technol. Educ. 2017, 13, 1737–1747. [Google Scholar] [CrossRef]
- Yükseltürk, E.; Altiok, S.; Baser, Z. Using game-based learning with kinect technology in Foreign Language education course. Educ. Technol. Soc. 2018, 21, 159–173. [Google Scholar]
- The World Bank. Mobile Cellular Subscriptions—Malaysia|Data, the World Bank. 2022. Available online: https://data.worldbank.org/indicator/IT.CEL.SETS?locations=MY&start=2019 (accessed on 27 December 2022).
- Sung, Y.-T.; Chang, K.-E.; Liu, T.-C. The effects of integrating mobile devices with teaching and learning on students’ learning performance: A meta-analysis and research synthesis. Comput. Educ. 2016, 94, 252–275. [Google Scholar] [CrossRef]
- Malik, M.N.; Khan, H.H.; Chofreh, A.G.; Goni, F.A.; Klemeš, J.J.; Alotaibi, Y. Investigating Students’ Sustainability Awareness and the Curriculum of Technology Education in Pakistan. Sustainability 2019, 11, 2651. [Google Scholar] [CrossRef]
- Awang, Z. Research Methodology and Data Analysis, 2nd ed.; UiTM Press: Shah Alam, Malaysia, 2012. [Google Scholar]
- Hunt, D.P. The concept of knowledge and how to measure it. J. Intellect. Cap. 2003, 4, 100–113. [Google Scholar] [CrossRef]
- Cunningham, E.; Holmes-Smith, P.; Coote, L. Structural Equation Modelling: From the Fundamentals to Advanced Topics; Streams Statsline: Melbourne, Australia, 2006. [Google Scholar]
- Hair, J.F. Multivariate Data Analysis: A Global Perspective, 7th ed.; Pearson Prentice Hall: Hoboken, NJ, USA, 2010. [Google Scholar]
- Browne, M.W.; Cudeck, R. Alternative ways of assessing model fit. Sociol. Methods Res. 1992, 21, 230–258. [Google Scholar] [CrossRef]
- Doll, W.J.; Xia, W.; Torkzadeh, G. A Confirmatory Factor Analysis of the End-User Computing Satisfaction Instrument. MIS Q. 1994, 18, 453. [Google Scholar] [CrossRef]
- Schuyler, Q.A.; Wilcox, C.; Townsend, K.A.; Wedemeyer-Strombel, K.R.; Balazs, G.; van Sebille, E.; Hardesty, B.D. Risk analysis reveals global hotspots for marine debris ingestion by sea turtles. Glob. Chang. Biol. 2016, 22, 567–576. [Google Scholar] [CrossRef]
- Kaliannan, M.; Chandran, S. Education in human values (EHV): Alternative approach for a holistic teaching. Educ. Res. Rev. 2010, 5, 802. [Google Scholar]
- Osman, O.; Ibrahim, K.; Koshy, K.; Akib, N.A.M.; Shabudin, A.F.A. The Sustainability Journey of USM: Solution Oriented Campus Ecosphere for Vitalising Higher Education Action on GAP. Handb. Theory Pract. Sustain. Dev. High. Educ. 2017, 3, 377–390. [Google Scholar] [CrossRef]
- Creswell, J.; Clark, V. Designing and Conducting Mix Method Research, 3rd ed.; SAGE Publications Inc.: New York, NY, USA, 2018. [Google Scholar]
- Yusoff, M.S.B. ABC of Content Validation and Content Validity Index Calculation. Educ. Med. J. 2019, 11, 49–54. [Google Scholar] [CrossRef]
- Davis, L.L. Instrument review: Getting the most from a panel of experts. Appl. Nurs. Res. 1992, 5, 194–197. [Google Scholar] [CrossRef]
- Brown, T.A. Confirmatory Factor Analysis for Applied Research; Guilford publications: New York, NY, USA, 2015. [Google Scholar]
- Townsend, A.M.; DeMarie, S.; Hendrickson, A.R. Virtual teams: Technology and the workplace of the future. Acad. Manag. Perspect. 1998, 12, 17–29. [Google Scholar] [CrossRef]
- Carr, C.T. Computer-Mediated Communication: A Theoretical and Practical Introduction to Online Human Communication; Rowman & Littlefield: Lanham, Maryland, 2021. [Google Scholar]
- Ladychenko, V.; Chomakhashvili, O.; Uliutina, O.; Kanaryk, J. Dissemination of Environmental Information in the E-Governance system: World Trends and Experience for Ukraine. Eur. J. Sustain. Dev. 2020, 9, 51. [Google Scholar] [CrossRef]
- Gizemagyuz. The Impact of Technology on Values (An Interaction Project); GRIAL Research Group of the University of Salamanca: Salamanca, Spain, 2019. [Google Scholar]
- New Global Study by LenovoTM Reveals how Tech is Impacting our Human Values—Lenovo StoryHub, Lenovo Group Limited. 2019. Available online: https://news.lenovo.com/pressroom/press-releases/new-global-study-by-lenovo-reveals-how-tech-is-impacting-our-human-values/ (accessed on 18 December 2022).
- Chan, R.Y.K.; Lau, L.B.Y. Antecedents of green purchases: A survey in China. J. Consum. Mark. 2000, 17, 338–357. [Google Scholar] [CrossRef]
- Sharot, T.; Sunstein, C.R. How people decide what they want to know. Nat. Hum. Behav. 2020, 4, 14–19. [Google Scholar] [CrossRef]
- Wan, T.T.H.; Rav-Marathe, K.; Marathe, S. A Systematic Review of Kap-O Framework for Diabetes. Med. Res. Arch. 2016, 3, 9. [Google Scholar]
- Guagnano, G.A.; Stern, P.C.; Dietz, T. Influences on attitude-behavior relationships: A natural experiment with curbside recycling. Env. Behav. 1995, 27, 699–718. [Google Scholar] [CrossRef]
- Jayawardhena, C. Personal values’ influence on e-shopping attitude and behaviour. Internet Res. 2004, 14, 127–138. [Google Scholar] [CrossRef]
- Pe’er, S.; Goldman, D.; Yavetz, B. Environmental literacy in teacher training: Attitudes, knowledge, and environmental behavior of beginning students. J. Env. Educ. 2007, 39, 45–59. [Google Scholar] [CrossRef]
- Liu, P.; Teng, M.; Han, C. How does environmental knowledge translate into pro-environmental behaviors?: The medi-ating role of environmental attitudes and behavioral intentions. Sci. Total Environ. 2020, 728, 138126. [Google Scholar] [CrossRef] [PubMed]








| Name of Category | Name of Index | Level of Acceptance | Comments |
|---|---|---|---|
| Absolute fit | Chisq | p > 0.05 | Sensitive to sample size > 200. |
| RMSEA | RMSEA < 0.08 | Range of 0.05 to 0.1 is acceptable. | |
| GFI | GFI > 0.90 | GFI = 0.95 is a good fit. | |
| Incremental fit | AGFI | AGFI > 0.90 | AGFI = 0.95 is a good fit. |
| CFI | CFI > 0.90 | CFI = 0.95 is a good fit. | |
| Parsimonious fit | Chisq/df | Chisq/df < 5.0 | The value should be less than 5.0. |
| Name of Category | Name of Index | Observed Value |
|---|---|---|
| Absolute fit | RMSEA | 0.068 |
| GFI | 0.762 | |
| Incremental fit | CFI | 0.822 |
| Parsimonious fit | Chisq/df | 2.809 |
| Hypothesis/Relationship | Standardized Beta | Standard Error | Critical Ratio | PLabel | Decision | |
|---|---|---|---|---|---|---|
| H1 | Technology -> Knowledge | 0.863 | 0.116 | 8.878 | *** | Supported |
| H2 | Technology -> Value | 0.456 | 0.094 | 7.461 | *** | Supported |
| H3 | Knowledge -> Value | 0.560 | 0.094 | 7.674 | *** | Supported |
| H4 | Value -> Attitude | 0.981 | 0.068 | 14.985 | *** | Supported |
| H5 | Attitude -> Zero-Waste PEB Practise | 0.550 | 0.048 | 8.156 | *** | Supported |
| Variable | Combined-Knowledge | Combined-Attitude | |
|---|---|---|---|
| Median | 45.0000 | 40.0000 | |
| Percentiles | 50 | 40.0000 | 40.0000 |
| 100 | 45.0000 | 45.0000 | |
| Variable | Frequency | Percent |
|---|---|---|
| Low Knowledge | 208 | 52.9 |
| High Knowledge | 185 | 47.1 |
| Low Attitude | 220 | 56.0 |
| High Attitude | 173 | 44.0 |
| Data Group | Index | Constrained Model | Unconstrained Model | Chi-Square Difference | Moderation Result | Hypothesis Result |
|---|---|---|---|---|---|---|
| Low Knowledge | Chi-Square | 517.519 | 501.932 | 15.587 | Significant | Accepted |
| DF | 170 | 169 | 1 | |||
| High Knowledge | Chi-Square | 483.506 | 469.329 | 14.177 | Significant | Accepted |
| DF | 170 | 169 | 1 | |||
| Low Attitude | Chi-Square | 428.435 | 385.818 | 42.617 | Significant | Accepted |
| DF | 135 | 134 | 1 | |||
| High Attitude | Chi-Square | 245.897 | 241.769 | 4.128 | Significant | Accepted |
| DF | 135 | 134 | 1 |
| Expert Panel | Area of Expertise | Years of Experience | Resignation |
|---|---|---|---|
| 1 | Environmental Geography Environmental Issues and Assessment Environmental Management Urban Studies | 13 | Senior Lecturer |
| 2 | Curriculum Studies Environmental Education Geographical Instructional Methodology Pedagogy | 20 | Associate Professor |
| 3 | Social Sciences Geography Tertiary Education Economics | 22 | Senior Lecturer |
| Demographic Variable | Category | Frequency | Percentage |
|---|---|---|---|
| Gender | Male | 130 | 33.1 |
| Female | 263 | 66.9 | |
| Ethnicity | Malay | 245 | 62.3 |
| Chinese | 93 | 23.7 | |
| Indian | 34 | 8.7 | |
| Other | 21 | 5.3 | |
| Age | 18−24 | 215 | 54.7 |
| 25−34 | 94 | 23.9 | |
| 35−44 | 62 | 15.8 | |
| 45−44 | 17 | 4.3 | |
| 55−64 | 5 | 1.3 | |
| University | UKM | 110 | 28.0 |
| UPM | 115 | 29.3 | |
| USM | 168 | 42.7 | |
| Designation | Lecturer | 42 | 10.7 |
| Administration Staff | 34 | 8.7 | |
| Service/Technical Staff | 18 | 4.6 | |
| Undergraduate | 186 | 47.3 | |
| Postgraduate | 113 | 28.8 |
Disclaimer/Publisher’s Note: The statements, opinions and data contained in all publications are solely those of the individual author(s) and contributor(s) and not of MDPI and/or the editor(s). MDPI and/or the editor(s) disclaim responsibility for any injury to people or property resulting from any ideas, methods, instructions or products referred to in the content. |
© 2023 by the authors. Licensee MDPI, Basel, Switzerland. This article is an open access article distributed under the terms and conditions of the Creative Commons Attribution (CC BY) license (https://creativecommons.org/licenses/by/4.0/).
Share and Cite
Baba-Nalikant, M.; Abdullah, N.A.; Husin, M.H.; Syed-Mohamad, S.M.; Mohamad Saleh, M.S.; Rahim, A.A. The Relationship between Knowledge, Attitudes, Values, and Technology in Promoting Zero-Waste Pro-Environmental Behaviour in a Zero-Waste Campus Framework. Recycling 2023, 8, 40. https://doi.org/10.3390/recycling8020040
Baba-Nalikant M, Abdullah NA, Husin MH, Syed-Mohamad SM, Mohamad Saleh MS, Rahim AA. The Relationship between Knowledge, Attitudes, Values, and Technology in Promoting Zero-Waste Pro-Environmental Behaviour in a Zero-Waste Campus Framework. Recycling. 2023; 8(2):40. https://doi.org/10.3390/recycling8020040
Chicago/Turabian StyleBaba-Nalikant, Mayawi, Nor Athiyah Abdullah, Mohd Heikal Husin, Sharifah Mashita Syed-Mohamad, Mohamad Saifudin Mohamad Saleh, and Asyirah Abdul Rahim. 2023. "The Relationship between Knowledge, Attitudes, Values, and Technology in Promoting Zero-Waste Pro-Environmental Behaviour in a Zero-Waste Campus Framework" Recycling 8, no. 2: 40. https://doi.org/10.3390/recycling8020040
APA StyleBaba-Nalikant, M., Abdullah, N. A., Husin, M. H., Syed-Mohamad, S. M., Mohamad Saleh, M. S., & Rahim, A. A. (2023). The Relationship between Knowledge, Attitudes, Values, and Technology in Promoting Zero-Waste Pro-Environmental Behaviour in a Zero-Waste Campus Framework. Recycling, 8(2), 40. https://doi.org/10.3390/recycling8020040

