Next Article in Journal
The Potential for Glass Wool Waste as a Filler in UF Adhesive to Promote Particleboard Strength
Previous Article in Journal
Recovery of Metals from Lithium-Ion Batteries Using Green Solvents: A Sustainable Approach to Reducing Waste and Environmental Impact
 
 
Font Type:
Arial Georgia Verdana
Font Size:
Aa Aa Aa
Line Spacing:
Column Width:
Background:
Article

Life Cycle Assessment of Hearing Aid Devices: Environmental Impact Analysis and Improvement Opportunities

1
Engineering Product Development Pillar, Singapore University of Technology and Design (SUTD), Singapore 487372, Singapore
2
Department of Design and Graphic Expression (EGR), Federal University of Santa Catarina (UFSC), Florianópolis 88040-900, Brazil
3
WS Audiology, 3540 Lynge, Denmark
*
Author to whom correspondence should be addressed.
Recycling 2025, 10(6), 219; https://doi.org/10.3390/recycling10060219
Submission received: 23 September 2025 / Revised: 26 November 2025 / Accepted: 27 November 2025 / Published: 5 December 2025

Abstract

This research presents a cradle-to-grave Life Cycle Assessment (LCA) of a modern behind-the-ear hearing aid system, with the objective of assessing its environmental impacts and identifying areas for improvement and innovation. The assessment, developed in compliance with ISO 14040/14044, included the entire product system—including accessories, packaging, use phase, and end-of-life treatment—over a period of five years. The results provide an in-depth evaluation of its freshwater ecotoxicity, human carcinogenic toxicity, global warming, and fossil resource scarcity as key impact categories. Considerable environmental impacts were associated with certain components, manufacturing processes, and logistics. Strategies for improvement, including material replacement, increased component durability, packaging optimization, and sustainable sourcing of energy, were suggested. The investigation demonstrates how LCA can facilitate eco-design and sustainability in medical electronics. The findings of this work are derived from experimental modeling in an academic setting, which includes intrinsic uncertainties. The results emphasize the significance of using LCA as a strategic instrument to guide product development and to pinpoint opportunities for environmental improvement.

1. Introduction

The worldwide hearing aid sector is seeing substantial expansion, propelled by the rising incidence of hearing impairment, technical innovations, and increased awareness of auditory health. The market, valued at USD 10.12 billion in 2025, is anticipated to attain USD 12.87 billion by 2030, exhibiting a compound annual growth rate (CAGR) of 4.94%. Innovations, including invisible, AI-integrated, and Bluetooth-enabled hearing aids, are improving user experiences, while the increasing geriatric population highlights the growing need for these devices. Government initiatives that enhance early detection and awareness campaigns further stimulate market growth [1]. The World Health Organization estimates that some 430 million adults suffer from significant hearing loss, a number expected to rise with aging demographics [2]. This signifies a rising demand for hearing aid devices, requiring an assessment of their environmental impacts. Despite their small size, hearing aids contain numerous technological components (microchips, microphones, receivers) and materials (plastics, metals, batteries) that may collectively pose environmental concerns.
The swift escalation in resource depletion and environmental degradation over the past five decades [3] and the approach of critical planetary thresholds for vital Earth systems that could result in irreversible harm [4] substantiate these environmental concerns; thus, the advancement of more sustainable products, among them hearing aid devices, is essential. Life Cycle Assessment (LCA), as delineated by ISO 14040/14044 [5,6], is a method for the evaluation of environmental impacts throughout a product’s full life cycle and serves as a crucial instrument for addressing these impacts. LCA enables designers and engineers to measure impacts from raw material extraction to production, usage, and end-of-life, guiding more sustainable decisions [5,6].
A literature review indicates a significant scarcity of published LCA studies concerning hearing aids or analogous personal medical electronics. Consequently, the formulation of LCAs for hearing aid devices and their assessment for potential product enhancements is crucial for sustainable development. This article delineates the results of a cradle-to-grave LCA of a hearing aid device product system produced by Widex [7] and, based on these findings, identifies environmental improvement opportunities.

2. Literature Review

To determine the extent of the current research and to study environmental improvement opportunities for electronic products, a literature review on LCA in product development, LCA in the hearing aid industry, and eco-innovation in electronics was performed.

2.1. LCA in Product Development

Over time, society has transitioned from reactive to proactive environmental strategies, evolving from pollution remediation to the implementation of interventions at the product, service, and behavioral levels [8]. This transformation has led to the emergence of Design for Sustainability (DfS), which prioritizes the incorporation of sustainability into design practice, education, and research. Considering that roughly 80% of a product’s environmental impacts are established during the design phase [9], DfS has emerged as a pivotal strategy in advancing sustainable product development.
Ceschin and Gaziulusoy [10] assert that DfS methodologies encompass four tiers of innovation: product-level, product–service systems, spatio-social innovation, and socio-technical system design. Earlier methodologies prioritized technical proficiency and instruments such as LCA, whereas contemporary approaches increasingly necessitate human-centered design competencies. Irrespective of the degree of innovation, DfS strategies seek to tackle environmental, economic, and social sustainability aspects, thereby necessitating an evaluation of their outcomes. A range of assessment instruments—including LCA, Life Cycle Costing (LCC), and Cost–Benefit Analysis (CBA)—facilitates this integration, with Life Cycle Sustainability Assessment (LCSA) combining environmental (eLCA or simply LCA), social (sLCA), and economic (fLCC) viewpoints [11,12].
Although LCSA proposes to be an ideal instrument for DfS, its complexity constrains its broad implementation. Thus, concentrating on LCA in the environmental dimension serves as the most achievable pathway for integrating sustainability principles into design [13]. This study aligns with that objective by focusing on product-level and product-service systems innovations, which can be directly guided, influenced, and evaluated by LCA [14].
Regarding the applications of LCA in product development, notable activities include comparing the environmental characteristics of a product with an existing one, facilitating decision-making, designing eco-efficient products, evaluating design alternatives, assessing strategies for product improvement, conducting research and development, and promoting sustainable innovation, among others [15]. Recent LCA studies illustrate the decision support function of LCA in product development. Yasin et al. [16] employed LCA in conjunction with thermo-oxidative and soil-burial aging tests to evaluate rubber nanocomposites containing conventional fossil fillers, carbon black and silica, against a biobased alternative, cellulose nanocrystals, demonstrating how quantified environmental trade-offs can inform material selection and durability strategies in design.
According to the standard, LCA studies can assist in identifying opportunities to improve the ecological efficiency of products throughout their life cycle, supplying information to decision-makers in industry, government, or non-governmental organizations for strategic planning, priority setting, product or process design or redesign, selecting suitable indicators of environmental performance, including measurement methodologies, and facilitating marketing initiatives such as implementing ecolabelling strategies, making environmental claims, or producing environmental product declarations [5,6]. Ultimately, it is possible to refine the LCA modeling and outcomes to ascertain if a sustainable innovation or decision is ecologically beneficial.

2.2. LCA in the Hearing Aid Industry

There is not much information available explicitly about the use of LCA in the hearing aids sector or research on possible mitigation strategies for the sector. Four primary studies were found:
  • Omidvarnia et al. [17] conducted a detailed LCA of a micro socket, a component often used in hearing aid devices, to evaluate its environmental profile across all life cycle stages. Despite its negligible weight, the micro socket showed significant environmental impacts, primarily due to material extraction processes, the use of gold for electrical contacts, and the high energy demands of cleanroom manufacturing environments. The study revealed that the environmental burdens of micro components like micro sockets are largely driven by the complexity and intensity of their fabrication rather than their physical size or mass. This finding is directly applicable to the case of hearing aids, which incorporate similar micro-scale components with precious metal inputs and intricate assembly processes.
  • In a comprehensive LCA conducted by Ramboll Management Consulting and commissioned by Signia [18], the environmental impacts of two comparable hearing aid devices—one utilizing a non-rechargeable zinc–air battery and the other a rechargeable lithium-ion battery—were evaluated over a 5.5-year usage period. The study, adhering to ISO 14040 and 14044 standards, revealed that the rechargeable hearing aid solution significantly reduces environmental impacts across all 18 assessed categories, including climate change, terrestrial ecotoxicity, and resource depletion. Specifically, the rechargeable model demonstrated an average reduction of 65% in environmental impacts compared to its non-rechargeable counterpart, with climate change impacts reduced by 57%. These findings underscore the substantial environmental benefits of adopting rechargeable battery technology in hearing aids.
  • An article from HearingTracker [19] outlines several strategies to mitigate the environmental impact of hearing healthcare. A primary recommendation is the transition from disposable zinc–air batteries to rechargeable lithium-ion batteries, which significantly reduces the carbon footprint associated with battery production and disposal. Additionally, the article advocates for the refurbishment and reuse of hearing aids, extending their lifecycle and decreasing the demand for new manufacturing. Standardizing chargers and accessories is also suggested to minimize electronic waste and improve compatibility across devices. Implementing comprehensive recycling programs for hearing aids and their components can further reduce environmental harm. These strategies are particularly crucial in low- and middle-income countries, where access to disposable batteries is limited and sustainable practices can enhance both environmental and healthcare outcomes.
  • In its 2024 Annual Report, GN Store Nord [20] disclosed the completion of 15 new LCAs and the revision of seven previous assessments, particularly to improve Scope 3 emissions, accounting for procured items, energy consumption during the usage phase, and end-of-life treatment. These evaluations were conducted with cradle-to-gate boundaries, including upstream processes from raw material extraction to production. Emissions during the use phase and at the end of life were estimated independently, using energy consumption estimates for typical product samples and conventional waste treatment assumptions. The findings guided the company’s carbon accounting in accordance with the Greenhouse Gas Protocol, resulting in a documented 26% decrease in Scope 3 emissions from procured goods and services and a 17% reduction in emissions from the use of sold products from 2021 to 2024. Emissions from product usage were recorded as 41,792 tCO2eq in 2024, a decrease from 50,495 tCO2eq in 2021. It is pointed out that several upstream emissions continue to depend on expenditure-based estimates and that the evaluations do not yet include the whole product life cycle.
From a different perspective, battery waste in the context of hearing aids has been highlighted by other related investigations. Historically, numerous hearing aids employed small disposable zinc–air batteries with a lifespan of merely days, resulting in a persistent influx of depleted batteries. Approximately 1.5 billion hearing aid batteries are disposed of in landfills globally each year [21]. A recent study investigates more sustainable battery options for hearing aids, assessing the commonly utilized Zn-air, rechargeable Li-ion, and Ag-Zn batteries, while also emphasizing the passive direct methanol fuel cell as a viable alternative for small, energy-efficient applications [22].
Multiple LCA studies have examined the environmental impacts of microcomponents in electronics. The investigation by Williams et al. [23] demonstrated that the production of a single 2 g microchip demands approximately 1.7 kg of secondary material inputs, underscoring the elevated material and energy requirements of semiconductors and related electronic components. Andrae et al. [24] conducted an LCA of a GaAs SIP switch, revealing that, despite its small dimensions, the component had significant environmental impacts due to energy-intensive cleanroom processes and solvent use, highlighting the necessity of assessing micro-scale electronics, such as those used in hearing aids.
Andrae and Andersen [25] analyzed various LCA studies on electronic devices, such as mobile phones, televisions, and computers, identifying consistent results concerning global warming effects for mobile phones and televisions, while highlighting inconsistencies in laptops and desktops due to varying assumptions and boundary conditions. This body of work demonstrates the broad spectrum of LCA applications in the electronics sector and emphasizes the complexity of environmental assessment techniques for consumer electronics. Moreover, although there is a substantial body of LCA literature related to the electronics sector, including numerous studies on microelectronic components, there is a notable lack of research specifically focused on hearing aid systems. Table 1 presents the identified LCA studies related to hearing aid devices:

2.3. Eco-Innovation in Electronics

Several studies presenting improvement and innovation opportunities can be identified in the electronics sector, and many of them also demonstrate how they were based on some type of environmental assessment approach.
Fang et al. [26] demonstrate that analyzing LCA data can offer innovative and effective methods to reduce the environmental impact of complex systems. In the context of a DC-DC buck converter, designers identified the MOSFET transistor as a significant environmental hotspot and explored various targeted ecodesign solutions. The solutions encompassed reducing the component size to avoid overengineering, repurposing previously utilized transistors from laboratory stock, and entirely redesigning the system by replacing the MOSFET with a relay that performs the equivalent switching function. These programs illustrate the practical application of eco-innovation, in which environmental discoveries are promptly transformed into technological solutions.
An example of eco-innovation in electronics is the creation of Dielectric Elastomer Actuators (DEAs), as detailed by Fukushige et al. [27]. DEAs provide a lightweight, highly efficient substitute for conventional electric motors, with research indicating they can produce up to 18.5 times more power per gram than standard actuators. Although predominantly utilized in automotive and industrial settings, these actuator technologies exhibit potential for future downsized applications, including medical and assistive devices like hearing aids, where spatial constraints, energy efficiency, and environmental performance are essential. The DEA case highlights how inventive component substitution can improve technical performance while minimizing environmental effects.
Durlinger [28,29] conducted an LCA of photovoltaic lighting systems for rural Cambodian families, revealing that these systems are environmentally advantageous compared to traditional options like grid-powered CFLs and diesel generator-based lights. The study highlighted the importance of effective battery waste management and observed considerable ecological toxicity from NiCd batteries, pinpointing printed circuit boards and battery components as primary sources of environmental risk. In a separate study, Thung [28,30] investigated aesthetic and functional enhancements in multicrystalline solar cells by redesigning front metal contact patterns to facilitate building-integrated photovoltaic systems. The results indicated that visual redesigns could improve product acceptance with little performance detriment, illustrating that minor design alterations can promote user perception and sustainability in renewable technologies.
Van Sark and Reich [28,31] developed a solar-powered wireless mouse, assessing 15 prototypes to ascertain the technological viability of the concept, which was found to be significantly influenced by user behavior, especially consistent exposure to sunshine. Their research underscored the necessity of simulating real-world usage scenarios to evaluate product viability and stressed that effective eco-innovation mandates the early incorporation of energy-harvesting technology into the design process.
Xiaodong Chen [32] emphasizes how materials science and interdisciplinary collaboration are influencing the future of sustainable electronics. Innovations, including biomass-based energy storage, transient electronics for medical and environmental applications, and sustainable printed electronics, are broadening the design possibilities for eco-friendly goods. Significant advancements encompass dissolvable substrates, degradable materials, and AI-integrated digital manufacturing, all consistent with circular economy principles. Research institutions and collaborations are enhancing recycling techniques utilizing waste-derived materials, such as orange peels, for metal extraction. Such characteristics indicate the potential for additional sustainable advancements in electronics, including hearing aids [32]. This literature review establishes the context for the subsequent results of the LCA of the hearing aid device and the identified potential for improvement and innovation.

3. Methodology Overview

This study conducted a cradle-to-grave LCA of a hearing aid product system, in accordance with the ISO 14040/14044 standards for LCA [5,6]. The specific hearing aid device is the Widex SMART RIC [7], selected due to data availability and for representing a modern version of a behind-the-ear hearing aid device, launched in 2024. The evaluation employed an attributional LCA methodology, which focused on assigning the environmental impacts linked to the production and utilization of the product in its current state, without projecting future alterations or speculative scenarios. All LCA modeling was conducted utilizing Simapro software v10.2.0.1 [33], employing ecoinvent v3.11 [34] cut-off as the source of background inventory data for materials and processes. The environmental impact was characterized using the ReCiPe 2016 Midpoint (H) method [35], which offers an extensive array of impact categories, such as climate change, ecotoxicity, and resource depletion. The results were also normalized using World (2010) H [36].
To guarantee the accuracy of the life cycle model, comprehensive primary data were gathered for the hearing aid product system. The inventory was derived from the bill of materials (BOM) for the device and accessories, disassembled units to weigh components, supplier specification documents, and consultations with the manufacturer for confidential data on materials and production procedures. These inputs included all significant materials (plastics, metals, electronic components, etc.), manufacturing processes, energy and auxiliary materials, logistics, electricity usage and consumables, and end-of-life procedures.
Overall, the methodology adheres to the standard four phases of LCA: goal and scope definition, life cycle inventory (LCI), life cycle impact assessment (LCIA), and interpretation [5,6]. The following sections describe the goal and scope in detail, present the LCIA results, and then interpret those results to derive improvement and innovation opportunities.

4. Goal, Scope, Boundaries, and Assumptions

4.1. Goal

The main objective of this LCA study was to measure the environmental impacts of a hearing aid product system and to pinpoint critical “hotspots” in its life cycle that present potential for environmental improvement. In other words, the study aims to provide a comprehensive environmental profile of hearing aid devices from cradle to grave, and to identify which materials, components, or life-cycle phases exert the most influence on impacts. This information is aimed at directing design enhancements and informing stakeholders (manufacturers, consumers, and policymakers) of potential changes to minimize the device’s footprint.

4.2. Scope

The scope of the assessment is a cradle-to-grave analysis of a modern hearing aid device system, covering all stages from raw material extraction to end-of-life disposal. Repairing and refurbishing scenarios are excluded from the scope. The functional unit of the study is defined as follows:
“One pair of behind-the-ear hearing aid devices, including all accessories related to the product system plus the related packaging, supporting 5 years of typical use by a consumer in Europe.”
The functional unit considers two hearing aids (for the left and right ears), accompanying accessories (external charger, USB cable, USB charger, receiver units, silicone domes, cleaning picks, cleaning cloth, wax guards), and requisite packaging (boxes, manual, plastic bags, etc.). The devices are assumed to function for 5 years without critical failure, with an average utilization of 16 h daily per device, representing the full-day usage pattern of hearing aid users. This usage aligns with the context that dependent individuals are very likely to use the device throughout their entire day. Europe was selected as the site for the use phase due to its designation as one of the company’s primary markets.

4.3. System Boundaries

A cradle-to-grave boundary means the LCA covers the following stages: material extraction and production, manufacturing and assembly, distribution, use, and disposal. Figure 1 delineates the system boundaries. The material extraction and production phase encompasses the extraction and processing of all materials utilized in hearing aids, alongside the manufacturing of batteries and electronic components, and ‘also includes the transportation from the supplier to the manufacturing plant. The manufacturing and assembly phase includes the production of components (such as circuit boards, microphones, receivers, etc.), the assembly of hearing aid units in the factory, and the packaging. The distribution includes the delivery of the final product to the end user, structured on general logistics averages (regional or worldwide shipping routes).
The use phase of the hearing aids involves everyday usage powered by rechargeable batteries. The research incorporates electricity consumption for charging the hearing aids over a period of five years. The charging energy was calculated based on battery capacity, charging frequency, and charging inefficiencies, and is presumed to reflect European electricity generation (average EU grid mix). Consumables, including silicone domes and receivers, were incorporated into the use phase. The end-of-life (EoL) phase addresses the disposal or recycling of hearing aids after five years. The study, informed by European end-of-life treatment statistics, assumes a specific collection rate and processing methodology: a part of the devices is collected as e-waste and recycled, while the rest is relegated to landfill or incinerated, consistent with EU averages for electronics. Material recovery for the recycled fraction is modeled with relevant credits or avoided loads as applicable. All emissions from final disposal are included through their respective processes.

4.4. Assumptions

Numerous assumptions support the goal and scope. The projected five-year product lifespan depends on proper device care; premature failure and subsequent replacement, which would proportionately elevate environmental impacts, are not included in this research. The model assumes user behavior characterized by an average daily usage of 16 h and standard charging efficiency rates, excluding extreme usage scenarios. Transportation distances represent conventional worldwide supply chain routes. End-of-life treatment scenarios adhere to EU e-waste management statistics; in areas without established e-waste collection systems, environmental impacts would likely increase. The assumptions were employed to create a representative, yet broad, model that mirrors the hearing aid devices currently available in the market.
Considering the assumptions, the LCA aims to comprehensively encompass the whole life cycle of hearing aids, using precise foreground data and a broad set of impact categories. This comprehensive approach establishes the base to determine the hotspots in the life cycle and so indicates where improvement opportunities should be focused.

5. Life Cycle Inventory

The Life Cycle Inventory (LCI) phase is essential in quantifying all material and energy inputs and outputs associated with the product system throughout its life cycle. For this study, an LCA was developed for a pair of rechargeable behind-the-ear hearing aid devices, including their accessories, packaging, use phase, and end-of-life. The inventory captures cradle-to-grave processes and was constructed in accordance with ISO 14040 and ISO 14044 guidelines [5,6].
Due to confidentiality agreements and intellectual property considerations with the partner company, Widex [7], the complete inventory dataset cannot be publicly disclosed. However, the methodology used for data collection and modeling is summarized in Table 2 and described below to ensure as much transparency and reproducibility of the assessment approach as possible.
Table 2 outlines the main LCI entry categories and corresponding data sources or modeling techniques applied in the LCA. Component identification and material composition were determined using a combination of bill of materials (BOM), manufacturer spec sheets, and direct interviews. Whenever possible, physical disassembly and weighing were conducted to validate and complement the BOM. Process selection was based on the most geographically and technologically representative datasets available in inventory databases, using a cut-off system model.
In-house manufacturing processes and energy consumption were derived from direct engagement with engineers at Widex [7], including machinery specifications and internal process documentation. Each process was modeled individually using the corresponding inventory data. Packaging weight was measured manually, while transportation distances from the manufacturing facility in Southeast Asia to the European distribution center were confirmed through interviews.
The use phase inventory considered device specifications, daily usage patterns, battery performance, and expected product lifetime. Literature sources were used to validate assumptions. End-of-life scenarios were based on regional waste treatment data and average recycling rates in Europe for lithium-ion batteries and electronics.

6. Life Cycle Assessment Results

The results obtained using the ReCiPe 2016 Midpoint (H) [34] include indicators across multiple impact categories, and the impact analysis is summarized in Table 3. Among these, Global warming, a highly pertinent issue today, exhibited a total impact of 9.42 kg CO2 eq per functional unit. Other important categories encompassed Human carcinogenic toxicity, with an impact of 3.13 kg 1,4-DCB, and Mineral resource scarcity, with 0.276 kg Cu eq, the highest and lowest impacts according to the normalization.
Following characterization of the impacts, the results were normalized using World (2010) H [36] to evaluate their relative importance. Normalization revealed that Human carcinogenic toxicity accounted for the largest share of the total environmental burden, providing insights into the most impactful aspects of the system. A full overview of normalized scores is presented in Table 4.
The analysis also identified key contributors to the total impact. For example, the main process associated with Human carcinogenic toxicity was the treatment of electric arc furnace slag, accounting for approximately 70% of the total impact. This hotspot does not originate from the product’s end-of-life, but rather from upstream metallurgical processes involved in the production of steel and ferroalloys used in device components. The high contribution is linked to heavy-metal emissions and leachates associated with slag handling and disposal, making metallurgical waste treatment a dominant driver of carcinogenic toxicity in the system.
This evaluation can be reiterated to pinpoint the critical components and processes associated with the most significant environmental impacts of all of them. Since this study does not concentrate on any specific impact, the chosen categories evaluated for improvement are derived from normalization and from trending subjects related to sustainability.

7. Improvement and Innovation Opportunities

According to the normalization results, the impacts with the greatest relative scores are Human carcinogenic toxicity, Freshwater ecotoxicity, and Marine ecotoxicity. Given the similar causes of Freshwater ecotoxicity and Marine ecotoxicity, Marine ecotoxicity will be excluded. Additionally, global warming and fossil resource scarcity will also be evaluated as frequently discussed or assessed topics [37]. This way, four environmental impacts were selected to illustrate how LCA helps to identify actionable environmental improvement opportunities and potential innovations. The four selected impact categories are Human carcinogenic toxicity, Freshwater ecotoxicity, Global warming, and Fossil resource scarcity.

7.1. Human Carcinogenic Toxicity

In the impact category of Human Carcinogenic Toxicity, the LCA revealed a total impact of 3.24 kg 1,4-DCB eq. The single largest contributor was the treatment of electric arc furnace slag in residual landfills, which accounted for 2.26 kg 1,4-DCB eq (≈70%) of the total impact. This burden does not originate from the end-of-life of the hearing aid itself, but rather from upstream metallurgical processes in the supply chain, particularly steel and ferroalloy production. Other significant contributors included hard-coal ash treatment (0.25 kg; 8%), a variant of electric arc furnace slag treatment (0.12 kg; 4%), basic oxygen furnace slag (0.08 kg; 3%), and spoil from lignite mining (0.08 kg; 2%). Together, metallurgical waste treatments explain more than 85% of the total impact, underlining the critical role of raw-material sourcing and waste management in toxicity profiles. Figure 2 presents the top five contributor processes to the impact category.
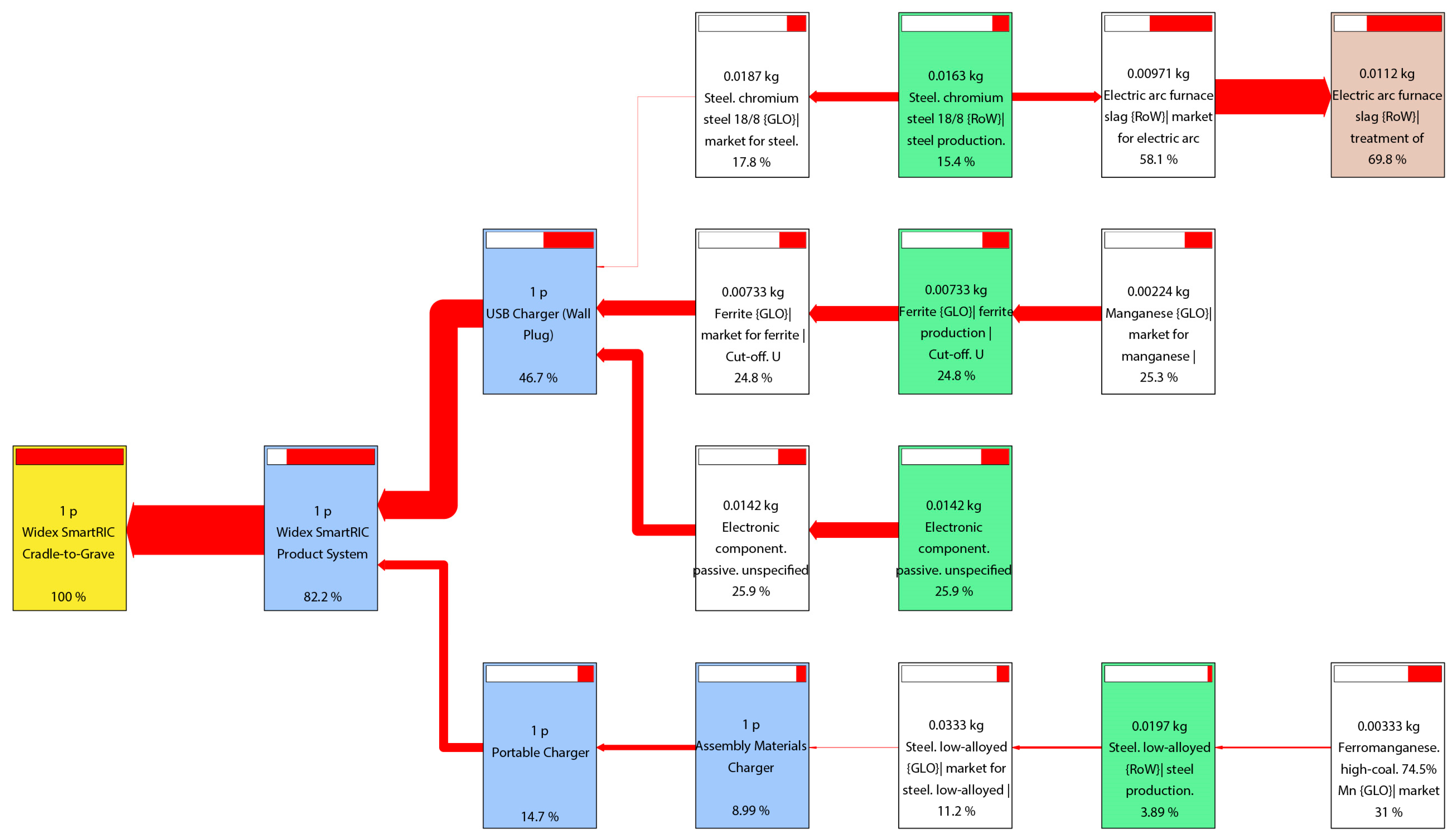
Within the product system, based on the Sankey diagram (Figure 3), the USB charger remains the most impactful sub-assembly, responsible for nearly half of the total product system contribution (46.7%). This is largely driven by electronic component production (≈26%) and ferrite core manufacturing (≈25%), which are strongly tied to manganese mining and ferromanganese production, particularly coal-intensive smelting routes (≈31% at the sub-process level). These inputs link directly to the slag and ash waste streams identified as hotspots in the overall results. Furthermore, the production of passive electronic components (e.g., resistors, capacitors, inductors) adds further burdens due to the complexity and intensity of mineral extraction and metallurgical refining.
The Sankey diagram highlights that impacts are dominated by upstream material production and waste-treatment flows, with metallurgical by-products and electronic component supply chains capturing virtually the entire impact share. No distinct use-phase contributions are discernible, reinforcing that the principal opportunities for mitigation lie in raw-material selection, component manufacturing, and effective end-of-life management rather than in consumer use. Figure 3 presents the Sankey diagram demonstrating the impact share on each process.
To reduce these burdens, several strategies can be considered: design changes such as substitution of materials in high-impact components, for instance, replacing ferrite cores with less energy-intensive alternatives or sourcing manganese from operations with improved waste-treatment practices; and adopting recyclable or biodegradable materials in disposable elements. Finally, closing material loops through effective recycling and end-of-life strategies, particularly for metals, offers additional potential to mitigate emissions from landfill and incineration.

7.2. Freshwater Ecotoxicity

In the impact category of Freshwater Ecotoxicity, the LCA revealed a total impact of 3.32 kg 1,4-DCB eq. The burden is strongly associated with sulfidic tailings from metal-mining operations, which dominate the top contributors. Specifically, gold-mining tailings contribute 0.32 kg 1,4-DCB eq (10%) and 0.23 kg 1,4-DCB eq (7%); additional contributors include silver-mining tailings (0.21 kg; 6%), further gold-mining tailings (0.21 kg; 6%), and copper-mining tailings (0.18 kg; 5%). Together, these five processes account for ≈35% of the category total, while the remaining processes sum to 2.17 kg (65%) spread across broader electronic and metallurgical supply chains.
From a subsystem perspective, the USB charger and associated electronic components are clear hotspots, aligning with the upstream demand for gold, silver, and copper in circuit assemblies. The Sankey shows prominent shares for Portable Charger (≈21.4%), USB Charger (≈18.7%), and charger electronics (≈15.9%), reflecting the concentration of precious-metal-intensive parts in these sub-assemblies. Tailings are problematic due to the leaching of heavy metals into aquatic ecosystems, which drives persistent ecotoxic burdens. Figure 4 presents the top five contributors to freshwater ecotoxicity.
Looking at the Use Phase, the Sankey diagram demonstrates a visible contribution from in-use replacements and their disposal: the Consumables branch accounts for ≈23.9% of the total, and Disposal of consumables contributes ≈14.8%. This indicates that periodic replacements (e.g., receiver-related parts, wax-guard filters, silicone domes) and their end-of-life handling are material drivers in this category. Figure 5 presents the Sankey diagram of freshwater ecotoxicity impacts.
To mitigate these burdens, strategies should target reduced dependence on high-impact metals and improved material efficiency: redesign electronics to minimize gold/silver, extend component lifetimes to reduce replacement frequency, prioritize suppliers with best-practice mine-waste management, and expand closed-loop recycling for precious and base metals. These interventions reduce ecotoxic releases while advancing circular economy and responsible sourcing goals.

7.3. Global Warming

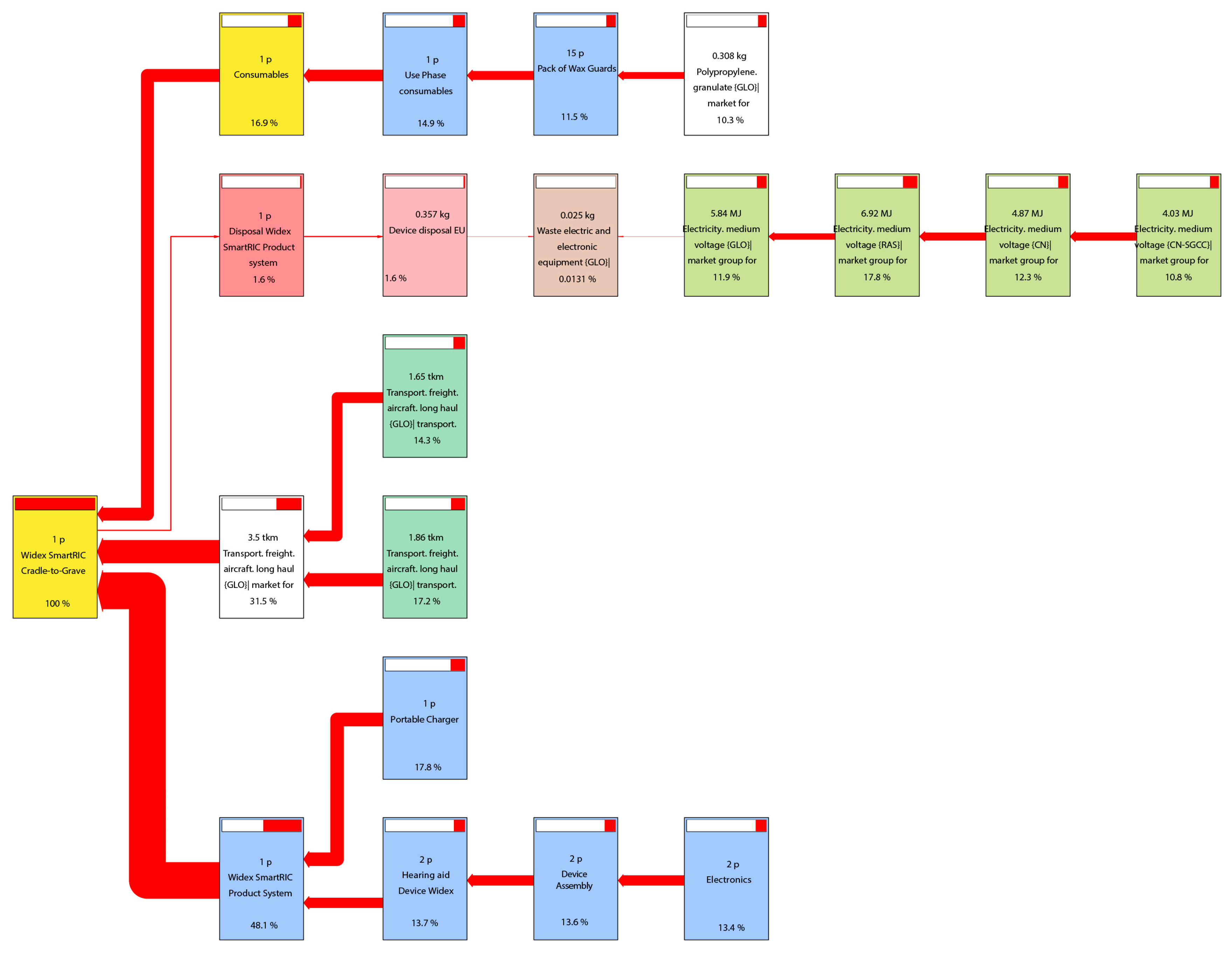
In the impact category of Global Warming Potential (GWP), the LCA revealed a total impact of 9.42 kg CO2 eq per functional unit. The contribution analysis shows that the majority of impacts are spread across a broad set of processes, with the top five contributors accounting for ≈37% of the total and the remaining processes summing to 5.90 kg CO2 eq (63%). The largest single hotspots are long-haul air freight processes at 1.24 kg CO2 eq (13%) and 1.03 kg CO2 eq (11%), followed by natural gas, vented at 0.68 kg CO2 eq (7%), electricity, high voltage {RoW} at 0.38 kg CO2 eq (4%), and electricity, high voltage {ZA} at 0.18 kg CO2 eq (2%). Together, these processes highlight the role of air logistics and fossil-based electricity mixes in driving greenhouse gas emissions across upstream operations. Figure 6 presents the top five contributing processes to the impact category.
From a subsystem perspective, the Sankey diagram shows that manufacturing of the product system accounts for ~48.1% of total GWP, with notable shares for the Portable Charger (~17.8%) and the electronics/device cluster (~13–14% each for Electronics, Device Assembly, and Hearing Aid Device). Air freight transportation has a significant impact, with ~31.5% of the total influence. Use-phase replacements also carry a visible burden: Consumables are ~16.9% overall, with the Pack of Wax Guards representing ~11.5%. End-of-life is comparatively minor (~1.6%). Figure 7 presents the Sankey diagram illustrating the relative contribution of each subsystem and upstream process.
To tackle these impacts, multiple strategies can be considered. Reduced air freight dependence via mode shifting (sea/rail where feasible), improved routing, and shipment consolidation could curb the two largest hotspots. Engaging suppliers on cleaner electricity mixes (or contractual renewable energy) could address grid electricity contributions across regions. Extending component lifetimes and optimizing consumables (e.g., wax-guard packs) could reduce replacement frequency. On the system level, eco-design should be pursued for material and energy efficiency, and recyclability/recycled content should be increased in plastics and metals to further lower the product system’s carbon footprint.

7.4. Fossil Resource Scarcity

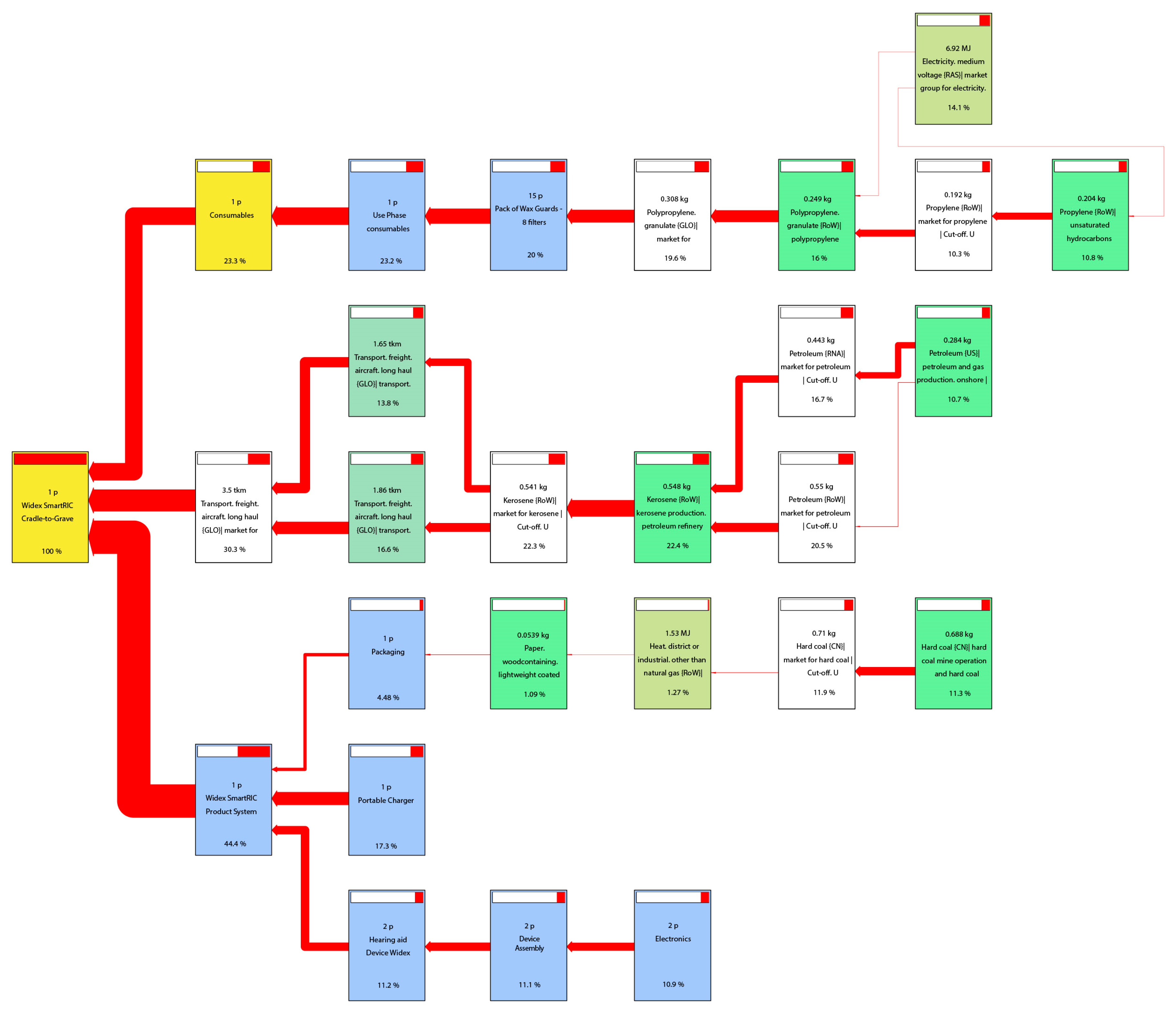
In the impact category of Fossil Resource Scarcity, the LCA revealed a total impact of 2.94 kg oil eq per functional unit. The single largest contributor was hard coal (CN) at 0.33 kg oil eq (11%), followed by petroleum (US) at 0.28 kg oil eq (10%), natural gas, high pressure at 0.15 kg oil eq (5%), petroleum (RU) at 0.14 kg oil eq (5%), and lignite mining (RoW) at 0.12 kg oil eq (4%). Together, these top five processes represent ≈35% of the category total, with the remaining processes summing to 1.91 kg oil eq (65%) across broader upstream activities. Figure 8 presents the top five contributing processes.
From a subsystem perspective, the Sankey highlights use-phase consumables (~23.2%)—notably the Pack of Wax Guards (~20%)—and the Portable Charger (~17.3%) as visible hotspots, alongside manufacturing clusters for Electronics/Device/Hearing-aid (each ~11%). Prominent upstream nodes include polypropylene granulate (~16–20%), propylene feedstocks (~10–11%), and petroleum/kerosene nodes linked to logistics, indicating the dual role of petrochemical materials and fossil fuels in driving scarcity. Figure 9 illustrates the Sankey across the product system.
Unlike categories such as global warming, where energy use dominates, fossil resource scarcity emphasizes depletion of finite fossil feedstocks—both as energy carriers (coal, gas, oil) and as chemical precursors for plastics—together shaping the product’s footprint.
Different strategies can be considered to mitigate these impacts. On the materials side, reducing polymer dependence—through lightweighting, shifting to recycled resins, or substituting with bioplastics—could significantly reduce the demand for virgin fossil feedstocks. On the energy side, supplier engagement in regions with lower coal dependence, or a shift toward renewable electricity and heat, would help reduce the burdens associated with fossil energy inputs. Furthermore, extending the lifespan of disposable consumables (wax guards, receivers, domes) and adopting circular material flows through recycling initiatives would lower cumulative fossil resource demand across the product’s life cycle.

7.5. Discussion

To synthesize the insights generated from the impact assessment, a consolidated overview of the key environmental hotspots and corresponding mitigation strategies was developed. Table 5 summarizes the main improvement and innovation opportunities identified through the LCA for each of the four selected impact categories—Human Carcinogenic Toxicity, Freshwater Ecotoxicity, Global Warming, and Fossil Resource Scarcity. These recommendations were derived from the hotspot analysis conducted in the Results section and reflect interventions that are potentially both technically viable and environmentally impactful, which would need to be modeled to validate their potential. Grouped by strategy type, they offer a practical foundation for eco-design decision-making, supporting the integration of sustainability into material selection, product architecture, logistics, and end-of-life planning.
Numerous interventions, such as material substitutions, component redesign for durability, or alterations in supply chain energy and material sourcing models, are not as innovative as the term “innovation” may suggest; rather, they are direct interpretations of data gathered by an external researcher. However, they emphasize the importance of including LCA in the product development process. These improvement and innovation opportunities show how studies could be further developed, validated, and implemented through active collaboration with industry partners, such as Widex [7].
By leveraging insights from real manufacturing practices, supply chain constraints, and user behavior, companies can ensure that the proposed changes are practically feasible and aligned with product performance and environmental goals. Essentially, LCA serves as a decision-support tool that allows these potential adaptations to be modeled and tested virtually before any capital investment is made, reducing uncertainty and guiding the selection of the most impactful and cost-effective strategies. Embedding this type of iterative, evidence-based process into product development not only strengthens the environmental profile of products but also enhances innovation and risk management for companies operating in sensitive and highly regulated sectors.

7.6. Scenarios

To complement the assessment, three sensitivity scenarios were developed to explore the robustness of the results, the influence of key methodological choices, and to validate a potential mitigation strategy, presented in Table 6. These scenarios focus on two central aspects of the life cycle model: (i) the electricity mix assumed for the use phase, which directly affects the charging of the hearing aids, and (ii) the treatment of plastics, which determines whether or not the system benefits from the substitution of virgin polymers with recycled content. By varying these parameters, the sensitivity analysis provides insight into the extent to which the device’s environmental performance depends on contextual conditions and LCA modeling assumptions.

7.6.1. High-Carbon Electricity Grid (Poland)

The first scenario replaces the EU-27 + UK average electricity mix used in the baseline model with the Polish grid, which is dominated by coal and therefore represents a fossil-intensive, high-carbon energy system, according to the database [34]. Importantly, this change is restricted to the use-phase electricity consumption associated with daily recharging; the production stage inventories remain unchanged.
The results demonstrate the influence of coal-based generation on energy-sensitive indicators. Global warming potential increases from 9.42 to 9.94 kg CO2 eq, while fossil resource scarcity rises from 2.94 to 3.06 kg oil eq. Air-pollutant-related categories also exhibit modest increases: terrestrial acidification from 6.62 × 10−2 to 6.89 × 10−2 kg SO2 eq, ozone formation (human health) from 3.31 × 10−2 to 3.40 × 10−2 kg NOx eq, and ozone formation (terrestrial ecosystems) from 3.46 × 10−2 to 3.55 × 10−2 kg NOx eq. These changes are consistent with the elevated sulfur dioxide and nitrogen oxide emissions characteristic of coal combustion. In contrast, ionizing radiation decreases from 0.590 to 0.489 kBq Co-60 eq, owing to the smaller role of nuclear power in the Polish electricity mix compared to the EU average. All other impact categories remain effectively stable.

7.6.2. Low-Carbon Electricity Grid (Norway)

The second scenario substitutes the baseline grid with the Norwegian electricity mix, which is almost entirely derived from hydropower and other renewable sources, according to the database [34]. As in the high-carbon case, the substitution is applied solely to the use-phase electricity required for charging, without altering the production stage.
The results reveal a clear reduction in climate- and fossil-related indicators. Global warming potential decreases to 8.83 kg CO2 eq, and fossil resource scarcity drops to 2.79 kg oil eq, reflecting the near absence of fossil inputs in Norway’s grid. Ionizing radiation also decreases to 0.467 kBq Co-60 eq. However, this scenario introduces a trade-off: water consumption increases from 7.27 × 10−2 to 9.30 × 10−2 m3, reflecting the water use intensities attributed to hydropower in life cycle inventories.

7.6.3. Enhanced Plastic Recovery (40% Recycled Plastic)

The third scenario examines the implications of the cut-off approach applied in the baseline model. Under the cut-off approach, the system bears the full burden of virgin plastic production and waste treatment, while potential environmental benefits from recycling (i.e., displacement of virgin polymer production) are excluded from the analysis. To test the effect of this methodological assumption, the scenario models 40% of the plastics used in injection molding as recycled content rather than virgin polymer.
This adjustment yields modest but systematic improvements. Global warming potential decreases from 9.42 to 9.10 kg CO2 eq, fossil resource scarcity from 2.94 to 2.68 kg oil eq, and water consumption from 7.27 × 10−2 to 6.59 × 10−2 m3. Other categories remain largely unaffected.

7.7. Uncertainty Analysis

Life Cycle Assessment results are influenced by both methodological assumptions and data-related variability. Since the inventory of the hearing aid device system combines measured data, supplier information, and approximations from databases, it is important to evaluate the robustness of the findings. Uncertainty analysis provides insight into how sensitive the results are to the assumptions made and whether the main conclusions are held when variability is accounted for.
In this study, a Monte Carlo simulation with 1000 runs was performed to quantify the uncertainty of midpoint impact results. The outputs include descriptive statistics (mean, median, standard deviation), coefficients of variation (CV), and 95% confidence intervals (2.5% and 97.5% percentiles), which together provide a comprehensive picture of result stability.
Other than the uncertainty already embedded in the ecoinvent database processes, not all processes in the inventory were assigned uncertainty distributions. Instead, the focus was placed on parameters with both strong influence on the overall results and inherent uncertainty in their quantification. Two groups of exchanges were varied:
  • Electronic components—This includes integrated circuits, passive electronic elements (resistors, capacitors, ferrite cores), and connectors. Electronics were repeatedly identified as dominant contributors to multiple impact categories in the contribution and Sankey analyses. Many electronic components were modeled using proxy datasets or approximations of similar components, as exact data were unavailable. This introduces uncertainty, since the modeled processes may not fully capture the specific materials and energy requirements of the device. For these reasons, a lognormal distribution with a geometric standard deviation (SD2 = 1.1) was applied, equivalent to a ±10% variation around the most likely value.
  • Air transportation—in the baseline assessment, the air freight accounted for ~31,5% of the global warming potential. Real-world transport distances, load factors, and aircraft efficiency can differ significantly from database averages. Applying uncertainty ensures these variations are captured in the analysis. Long-haul air freight was modeled with lognormal variation (SD2 = 1.1) as well.
Other exchanges, such as plastics, packaging, short-distance transport, and end-of-life processes, were left deterministic. These flows were either modeled with higher confidence (e.g., masses measured directly) or contributed marginally to the total impacts, such that their inclusion in the uncertainty analysis would not materially change the results. The simulation used the following parameters:
  • Number of runs: 1000 Monte Carlo iterations.
  • Distributions used: lognormal (SD2 = 1.1) for selected electronic components and air freight and inherent distributions related to the ecoinvent database processes.
  • Software environment: SimaPro Monte Carlo tool, with midpoint impact assessment performed using ReCiPe.
The results of the Monte Carlo simulation are summarized in Table 7, which reports the mean, median, standard deviation (SD), coefficient of variation (CV), and the 95% confidence intervals for each impact category.
Several categories can be considered stable, as they showed low coefficients of variation below 15%. These include global warming (CV = 5.7%), fossil resource scarcity (CV = 9.4%), ozone formation for both human health and terrestrial ecosystems (CV = 9.0%), and marine eutrophication (CV = 10.8%). For these categories, the narrow 95% confidence intervals—such as global warming ranging from 8.5 to 10.6 kg CO2 eq—indicate that the baseline point estimates are reliable and robust despite the modeled variability.
Other categories presented moderate variability, with coefficients of variation between 15% and 30%. Examples include freshwater ecotoxicity (CV = 20.3%), freshwater eutrophication (CV = 26.4%), terrestrial ecotoxicity (CV = 25.6%), and land use (CV = 22.6%). These results reflect a moderate sensitivity to the applied uncertainty. Finally, a subset of categories exhibited very high variability, with coefficients of variation exceeding 40%. These include human carcinogenic toxicity (CV = 47.4%), ionizing radiation (CV = 158%), and human non-carcinogenic toxicity (CV = 301%). Water consumption has an exacerbated variation (CV = 2640%), demonstrating a higher instability.

8. Conclusions

This study provided a thorough cradle-to-grave Life Cycle Assessment (LCA) of a behind-the-ear hearing aid system, highlighting significant environmental impacts and suggesting improvement and innovation opportunities based on sustainability principles. The analysis examined four strategically chosen impact categories: Human Carcinogenic Toxicity, Freshwater Ecotoxicity, Global Warming, and Fossil Resource Scarcity, clarifying how material composition, component design, transportation logistics, and end-of-life treatments influence the device’s overall environmental footprint.
The results identified distinct hotspots across life cycle stages: metal mining and sulfidic tailings as major drivers of freshwater ecotoxicity, ferroalloy processing and slag treatment contributing substantially to carcinogenic emissions, and air transportation, fossil fuel extraction, and polymer production dominating global warming and fossil resource scarcity impacts. In response, pragmatic options were proposed, including sustainable material sourcing, durability-focused product design, polymer reduction through lightweighting and substitution, and circular end-of-life strategies. These measures were further categorized by strategy type to facilitate practical implementation and align design interventions with environmental priorities.
The data reported in this research are preliminary and intended only for academic purposes. The studies depend on data that have not undergone independent verification by a third party. The environmental impact estimates and interpretations presented here should be viewed as indicative rather than conclusive. The assessment represents the most accurate information available throughout the study, but it does not serve as a formal or audited review of environmental performance.
This study underscores the significance of LCA as a proactive decision-support instrument that can be incorporated into the product development process to foresee environmental impacts and facilitate innovation. Through precise inventory modeling, iterative design assessment, and close collaboration with industry partners, the environmental performance of products can be enhanced without sacrificing user requirements or technical specifications.

Author Contributions

Writing—original draft preparation, R.d.R.S.; writing—review and editing, C.A. and C.L.; supervision, A.S. All authors have read and agreed to the published version of the manuscript.

Funding

This research received no external funding.

Data Availability Statement

The datasets presented in this article are not readily available because certain inventory and process data were provided by the industrial partner under confidentiality agreements and cannot be shared publicly. Requests to access the datasets should be directed to the corresponding author.

Acknowledgments

During the preparation of this manuscript, the authors used QuillBot for the purposes of para-phrasing, grammar checking, and improving the flow and clarity of the written text. The authors have reviewed and edited the output and take full responsibility for the content of this publication. For their contributions towards the research, the authors thank WS Audiology for access to in-ventory data and technical discussions during the study and the Singapore University of Tech-nology and Design for institutional support.

Conflicts of Interest

Chaojun Li is an employee in WS Audiology. The remaining authors have no conflicts of interest to declare.

Abbreviations

The following abbreviations are used in this manuscript:
ISOInternational Organization for Standardization
LCALife Cycle Assessment
LCILife Cycle Inventory
LCIALife Cycle Impact Assessment
LCCLife Cycle Costing
LCSALife Cycle Sustainability Assessment
DfSDesign for Sustainability
CBACost–Benefit Analysis
eLCAEnvironmental Life Cycle Assessment
sLCASocial Life Cycle Assessment
fLCCFinancial Life Cycle Costing
BOMBill of Materials
GWPGlobal Warming Potential
EUEuropean Union
IPCCIntergovernmental Panel on Climate Change
ESGEnvironmental, Social, and Governance
EoLEnd-of-Life
DEAsDielectric Elastomer Actuators
RICReceiver-in-Canal
WHOWorld Health Organization

References

  1. Mordor Intelligence. Hearing Aids Market—Growth, Trends, COVID-19 Impact, and Forecasts (2024–2029). 2025. Available online: https://www.mordorintelligence.com/industry-reports/hearing-aids-market (accessed on 1 September 2025).
  2. World Health Organization. Deafness and Hearing Loss. 2024. Available online: https://www.who.int/news-room/fact-sheets/detail/deafness-and-hearing-loss (accessed on 1 September 2025).
  3. Steffen, W.; Broadgate, W.; Deutsch, L.; Gaffney, O.; Ludwig, C. The trajectory of the Anthropocene: The Great Acceleration. Anthr. Rev. 2015, 2, 81–98. [Google Scholar] [CrossRef]
  4. Rockström, J.; Steffen, W.; Noone, K.; Persson, Å.; Chapin, F.S.; Lambin, E.F.; Lenton, T.M.; Scheffer, M.; Folke, C.; Schellnhuber, H.J.; et al. A safe operating space for humanity. Nature 2009, 461, 472–475. [Google Scholar] [CrossRef] [PubMed]
  5. ISO 14040:2006; Environmental Management—Life Cycle Assessment—Principles and Framework. International Organization for Standardization: Geneva, Switzerland, 2006. Available online: https://www.iso.org/standard/37456.html (accessed on 1 September 2025).
  6. ISO 14044:2006; Environmental Management—Life Cycle Assessment—Requirements and Guidelines. International Organization for Standardization: Geneva, Switzerland, 2006. Available online: https://www.iso.org/standard/38498.html (accessed on 1 September 2025).
  7. Widex. Widex Hearing Aids and Hearing Solutions. 2025. Available online: https://www.widex.com/ (accessed on 1 September 2025).
  8. Vezzoli, C.; Kohtala, C.; Srinivasan, A.; Diehl, J.C.; Fusakul, S.M.; Xin, L.; Sateesh, D. Product-Service System Design for Sustainability, 1st ed.; Routledge: London, UK, 2014. [Google Scholar] [CrossRef]
  9. Tischner, U.; Schmincke, E.; Rubik, F.; Prösler, M. How to Do EcoDesign?: A Guide for Environmentally and Economically Sound Design; Verlag Form: Frankfurt am Main, Germany, 2000. [Google Scholar]
  10. Ceschin, F.; Gaziulusoy, I. Evolution of design for sustainability: From product design to design for system innovations and transitions. Des. Stud. 2016, 47, 118–163. [Google Scholar] [CrossRef]
  11. Hoogmartens, R.; Van Passel, S.; Van Acker, K.; Dubois, M. Bridging the gap between LCA, LCC and CBA as sustainability assessment tools. Environ. Impact Assess. Rev. 2014, 48, 27–33. [Google Scholar] [CrossRef]
  12. Kloepffer, W. Life cycle sustainability assessment of products. Int. J. Life Cycle Assess. 2008, 13, 89–95. [Google Scholar] [CrossRef]
  13. D’Itria, E.; Pei, X.; Bertola, P. Designing sustainability today: An analytical framework for a design for sustainability model in European fashion and furniture industries. Sustainability 2024, 16, 3240. [Google Scholar] [CrossRef]
  14. Ceschin, F.; Gaziulusoy, I. Design for Sustainability: A Multi-Level Framework from Products to Socio-Technical Systems, 1st ed.; Routledge: London, UK, 2019. [Google Scholar] [CrossRef]
  15. da Luz, L.M.; de Francisco, A.C.; Piekarski, C.M.; Salvador, R. Integrating life cycle assessment in the product development process: A methodological approach. J. Clean. Prod. 2018, 193, 28–42. [Google Scholar] [CrossRef]
  16. Yasin, S.; Hussain, M.; Zheng, Q.; Song, Y. Thermo-soil weathering and life cycle assessment of carbon black, silica and cellulose nanocrystal filled rubber nanocomposites. Sci. Total Environ. 2022, 835, 155521. [Google Scholar] [CrossRef] [PubMed]
  17. Omidvarnia, F.; Islam, A.; Hansen, H.N.; Olsen, S.I. A comparative study on life cycle assessment of micro and macro components. Int. J. Adv. Manuf. Technol. 2013, 67, 1171–1189. [Google Scholar] [CrossRef]
  18. Signia. Comparison of Battery Solutions for Hearing Aid Devices. 2021. Available online: https://www.signia-pro.com/en-au/blog/global/2021-12-14_comparison-of-battery-solutions-for-hearing-aid-devices/ (accessed on 1 September 2025).
  19. Hearing Tracker. Carbon Footprint of Hearing Healthcare. 2022. Available online: https://www.hearingtracker.com/news/carbon-footprint-of-hearing-healthcare (accessed on 1 September 2025).
  20. GN Store Nord A/S. Annual Report 2024; GN Store Nord A/S: Ballerup, Denmark, 2024; Available online: https://share.google/nCBghwW37nvCtQ0mf (accessed on 1 September 2025).
  21. Johnson, P. Updates in Hearing Technology. N. C. Med. J. 2017, 78, 104–106. [Google Scholar] [CrossRef] [PubMed]
  22. De Sá, M.H.; Pinto, A.M.F.R.; Oliveira, V.B. Passive direct methanol fuel cells as a sustainable alternative to batteries in hearing aid devices—An overview. Int. J. Hydrogen Energy 2022, 47, 16552–16567. [Google Scholar] [CrossRef]
  23. Williams, E.D.; Ayres, R.U.; Heller, M. The 1.7 kilogram microchip: Energy and material use in the production of semiconductor devices. Environ. Sci. Technol. 2002, 36, 5504–5510. [Google Scholar] [CrossRef] [PubMed]
  24. Andrae, A.S.G.; Zou, G.; Liu, J. LCA of electronic products: An environmental assessment of gallium arsenide monolithic microwave integrated circuit system-in-a-package (SIP) switch product. Int. J. Life Cycle Assess. 2004, 9, 45–52. [Google Scholar] [CrossRef]
  25. Andrae, A.S.G.; Andersen, O. Life cycle assessments of consumer electronics—Are they consistent? Int. J. Life Cycle Assess. 2010, 15, 827–836. [Google Scholar] [CrossRef]
  26. Fang, L.; Quisbert-Trujillo, E.; Lefranc, P.; Rio, M. Leading LCA result interpretation towards efficient ecodesign strategies for power electronics: The case of DC–DC buck converters. Procedia CIRP 2024, 122, 731–736. [Google Scholar] [CrossRef]
  27. Fukushige, S.; Kobayashi, H.; Yamasue, E.; Hara, K. (Eds.) Ecodesign for Sustainable Products, Services and Social Systems; Springer: Cham, Switzerland, 2023. [Google Scholar]
  28. Reinders, A.H.; Diehl, J.C.; Brezet, H. The Power of Design: Product Innovation in Sustainable Energy Technologies; John Wiley & Sons: Hoboken, NJ, USA, 2012. [Google Scholar]
  29. Durlinger, B.; Reinders, A.; Toxopeus, M. A comparative life cycle analysis of low power PV lighting products for rural areas in South East Asia. Renew. Energy 2012, 41, 96–104. [Google Scholar] [CrossRef]
  30. Thung, M. Restyling photovoltaic modules. In The Power of Design: Product Innovation in Sustainable Energy Technologies; Reinders, A.H., Diehl, J.C., Brezet, H., Eds.; John Wiley & Sons: Hoboken, NJ, USA, 2012; pp. 263–275. [Google Scholar]
  31. Van Sark, W.; Reich, N. Design of a solar-powered wireless computer mouse. In The Power of Design: Product Innovation in Sustainable Energy Technologies; Reinders, A.H., Diehl, J.C., Brezet, H., Eds.; John Wiley & Sons: Hoboken, NJ, USA, 2012; pp. 295–305. [Google Scholar]
  32. Fan, W. Materials and technology innovations towards sustainable electronics. Nat. Mater. 2023, 22, 1274–1275. [Google Scholar] [CrossRef] [PubMed]
  33. PRé Sustainability. SimaPro—Life Cycle Assessment Software. Available online: https://simapro.com/ (accessed on 1 September 2025).
  34. Wernet, G.; Bauer, C.; Steubing, B.; Reinhard, J.; Moreno-Ruiz, E.; Weidema, B. The ecoinvent database version 3 (part I): Overview and methodology. Int. J. Life Cycle Assess. 2016, 21, 1218–1230. [Google Scholar] [CrossRef]
  35. Huijbregts, M.A.J.; Steinmann, Z.J.N.; Elshout, P.M.F.; Stam, G.; Verones, F.; Vieira, M.D.M.; Hollander, A.; van Zelm, R. ReCiPe2016: A Harmonized Life Cycle Impact Assessment Method at Midpoint and Endpoint Level; RIVM Report 2016-0104; National Institute for Public Health and the Environment (RIVM): Bilthoven, The Netherlands, 2016; Available online: https://www.rivm.nl/bibliotheek/rapporten/2016-0104.pdf (accessed on 1 September 2025).
  36. Wegener Sleeswijk, A.; van Oers, L.F.C.M.; Guinée, J.B.; Struijs, J.; Huijbregts, M.A.J. Normalisation in product life cycle assessment: An LCA of the global and European economic systems in the year 2000. Sci. Total Environ. 2008, 390, 227–240. [Google Scholar] [CrossRef] [PubMed]
  37. Intergovernmental Panel on Climate Change. Climate Change 2021: The Physical Science Basis. Contribution of Working Group I to the Sixth Assessment Report of the Intergovernmental Panel on Climate Change; Masson-Delmotte, V., Zhai, P., Pirani, A., Connors, S.L., Péan, C., Chen, Y., Goldfarb, L., Gomis, M.I., Matthews, R.J.B., Goldfarb, L., et al., Eds.; Cambridge University Press: Cambridge, UK, 2021; Available online: https://www.ipcc.ch/report/ar6/wg1/ (accessed on 1 September 2025).
Figure 1. System boundaries.
Figure 1. System boundaries.
Recycling 10 00219 g001
Figure 2. Top 5 contributing processes to human carcinogenic toxicity. Notes: GLO (Global), RoW (Rest of the World), CH (China).
Figure 2. Top 5 contributing processes to human carcinogenic toxicity. Notes: GLO (Global), RoW (Rest of the World), CH (China).
Recycling 10 00219 g002
Figure 3. Sankey diagram of human carcinogenic toxicity. Notes: GLO (Global), RoW (Rest of the World).
Figure 3. Sankey diagram of human carcinogenic toxicity. Notes: GLO (Global), RoW (Rest of the World).
Recycling 10 00219 g003
Figure 4. Top five contributor processes to freshwater ecotoxicity. Notes: RoW (Rest of the World), AU (Australia), CN (China), US (United States).
Figure 4. Top five contributor processes to freshwater ecotoxicity. Notes: RoW (Rest of the World), AU (Australia), CN (China), US (United States).
Recycling 10 00219 g004
Figure 5. Sankey diagram of freshwater ecotoxicity. Notes: GLO (Global), Consumables (silicone domes, receivers, and wax guards).
Figure 5. Sankey diagram of freshwater ecotoxicity. Notes: GLO (Global), Consumables (silicone domes, receivers, and wax guards).
Recycling 10 00219 g005
Figure 6. Top 5 contributing processes to global warming. Notes: GLO (Global), RoW (Rest of the World), ZA (South Africa).
Figure 6. Top 5 contributing processes to global warming. Notes: GLO (Global), RoW (Rest of the World), ZA (South Africa).
Recycling 10 00219 g006
Figure 7. Sankey diagram of global warming. Notes: GLO (Global), CN (China), RAS (Asia), Consumables (silicone domes, receivers, and wax guards).
Figure 7. Sankey diagram of global warming. Notes: GLO (Global), CN (China), RAS (Asia), Consumables (silicone domes, receivers, and wax guards).
Recycling 10 00219 g007
Figure 8. Top 5 contributing processes to fossil resource scarcity. Notes: RoW (Rest of the World), CN (China), US (United States), RU (Russia).
Figure 8. Top 5 contributing processes to fossil resource scarcity. Notes: RoW (Rest of the World), CN (China), US (United States), RU (Russia).
Recycling 10 00219 g008
Figure 9. Sankey diagram of fossil resource scarcity. Notes: GLO (Global), RoW (Rest of the World), CN (China), RAS (Asia), Consumables (silicone domes, receivers, and wax guards).
Figure 9. Sankey diagram of fossil resource scarcity. Notes: GLO (Global), RoW (Rest of the World), CN (China), RAS (Asia), Consumables (silicone domes, receivers, and wax guards).
Recycling 10 00219 g009
Table 1. Hearing aids LCA literature review.
Table 1. Hearing aids LCA literature review.
TitleAuthor(s)Year
A Comparative Study on Life Cycle Assessment of Micro and Macro Components [17]Omidvarnia, F.; Islam, A.; Hansen, H.N.; et al.2013
Comparison of Battery Solutions for Hearing Aid Devices [18]Signia (Ramboll Management Consulting, commissioned by Signia)2021
Carbon Footprint of Hearing Healthcare [19]HearingTracker2022
Annual Report 2024 [20]GN Store Nord A/S2024
Table 2. Data collection and modeling.
Table 2. Data collection and modeling.
Inventory EntryData Collection
Component and material identification (e.g., plastic housing)Bill of Materials (BOM), spec sheets, and interviews (e.g., description of the type of plastic and chemical spec sheet)
Component weight (e.g., PCB)Bill of Materials (BOM), spec sheets, and direct weighing (e.g., disassembly of the device, weight of the PCB, and comparison to BOM and spec sheets)
Process selection
(e.g., plastic supplier)
Selection of the most representative processes in the LCI database (e.g., supplier location and characteristics were taken into consideration during modeling)
In-house manufacturing processesDirect collection via interviews and reports. Individually modeled
In-house manufacturing energy consumptionDirect collection interviews and spec sheets. Process-based modeling
PackagingDirect collection via weighing
Transportation distancesDirect collection via interviews
Use phaseDetermined with component specs, warranty and repair reports, and from the literature
End-of-lifeAvailable literature on average scenarios
Table 3. LCA ReCiPe 2016 Midpoint (H) results.
Table 3. LCA ReCiPe 2016 Midpoint (H) results.
NameResultUnit
Global warming9.42 × 100kg CO2 eq
Stratospheric ozone depletion5.32 × 10−6kg CFC11 eq
Ionizing radiation5.90 × 10−1kBq Co-60 eq
Ozone formation, Human health3.31 × 10−2kg NOx eq
Fine particulate matter formation2.67 × 10−2kg PM2.5 eq
Ozone formation, Terrestrial ecosystems3.46 × 10−2kg NOx eq
Terrestrial acidification6.62 × 10−2kg SO2 eq
Freshwater eutrophication7.54 × 10−3kg P eq
Marine eutrophication1.81 × 10−3kg N eq
Terrestrial ecotoxicity5.77 × 101kg 1,4-DCB
Freshwater ecotoxicity3.32 × 100kg 1,4-DCB
Marine ecotoxicity4.31 × 100kg 1,4-DCB
Human carcinogenic toxicity3.24 × 100kg 1,4-DCB
Human non-carcinogenic toxicity5.17 × 101kg 1,4-DCB
Land use5.92 × 10−1m2a crop eq
Mineral resource scarcity2.78 × 10−1kg Cu eq
Fossil resource scarcity2.94 × 100kg oil eq
Water consumption7.27 × 10−2m3
Table 4. Normalized results World (2010) H [36].
Table 4. Normalized results World (2010) H [36].
Impact CategoryResult
Human carcinogenic toxicity3.15 × 10−1
Freshwater ecotoxicity1.32 × 10−1
Marine ecotoxicity9.92 × 10−2
Freshwater eutrophication1.16 × 10−2
Terrestrial ecotoxicity3.80 × 10−3
Fossil resource scarcity3.00 × 10−3
Ozone formation, Terrestrial ecosystems1.95 × 10−3
Human non-carcinogenic toxicity1.66 × 10−3
Terrestrial acidification1.62 × 10−3
Ozone formation, Human health1.61 × 10−3
Ionizing radiation1.23 × 10−3
Global warming1.18 × 10−3
Fine particulate matter formation1.04 × 10−3
Marine eutrophication3.93 × 10−4
Water consumption2.73 × 10−4
Land use9.59 × 10−5
Stratospheric ozone depletion8.89 × 10−5
Mineral resource scarcity2.31 × 10−6
Table 5. Overview.
Table 5. Overview.
Impact CategoryHotspotImprovement OpportunityStrategy Type
Human Carcinogenic ToxicityElectric-arc-furnace slag treatment and other metallurgical waste streams Use alternative core materials or source manganese from operations with better waste handlingSustainable sourcing
Metal usage throughout the productionClose metal loops (recycling specs for Cu/Fe/Mn); design for disassembly to raise recovery ratesEnd-of-life and circularity
USB wall charger electronics (passive components) and ferrite cores (manganese/ferromanganese supply)Use biodegradable or recyclable materials; extend replacement intervalsEco-design and modularity
Freshwater EcotoxicitySulfidic tailings from gold, silver, and copper miningMinimize precious-metal content in electronics; prefer suppliers with audited tailings dams and water quality controlsEco-design and responsible sourcing
Use-phase consumables and their disposal (receiver-related parts, wax guard filters, domes)Extend receiver lifetime; modular/refillable wax guard solutions; set recycled/biobased specs where feasibleDesign for longevity and circularity
Charger/electronics driving precious-metal demandIncrease reclaimed Au/Ag/Cu content; establish closed-loop metal take-back with smeltersClosed-loop metals
Global WarmingLong-haul air freight; fossil-intensive grid electricity; natural-gas ventingTransportation mode shift (sea/rail); Localized/spread production; supplier renewable energy requirementsLogistics optimization and energy strategy
Portable charger, USB charger, and electronics energy/process loads; consumables (wax-guard packs)Improve electronics manufacturing energy efficiency; raise recycled content; reduce polymer mass; extend consumable lifeLightweighting and eco-design
Fossil Resource ScarcityExtraction of hard coal, petroleum, natural gas, ligniteEngage suppliers in low-coal regions/cleaner energy; optimize transport fuels (less kerosene/diesel)Supply chain energy shift
Polypropylene/propylene in consumables; use-phase consumables; portable chargerReduce polymer demand; increase recycled content; evaluate bioplastic options where performance allows; design for fewer replacementsMaterial substitution and circularity
Upstream petrochemical feedstocks tied to electronicsIncrease recycled content in plastics/metals; design for disassembly to enable higher recoveryDesign for circularity
Table 6. Sensitivity analysis results.
Table 6. Sensitivity analysis results.
Impact CategoryUnitBaselineHigh Carbon Grid (PL)Low Carbon Grid (NO)40% Recycled Plastic
Global warmingkg CO2 eq9.42 × 1009.94 × 1008.83 × 1009.10 × 100
Stratospheric ozone depletionkg CFC11 eq5.32 × 10−65.33 × 10−65.20 × 10−65.37 × 10−6
Ionizing radiationkBq Co-60 eq5.90 × 10−14.89 × 10−14.67 × 10−16.02 × 10−1
Ozone formation, Human healthkg NOx eq3.31 × 10−23.40 × 10−23.21 × 10−23.24 × 10−2
Fine particulate matter formationkg PM2.5 eq2.67 × 10−22.51 × 10−22.32 × 10−22.62 × 10−2
Ozone formation, Terrestrial ecosystemskg NOx eq3.46 × 10−23.55 × 10−23.36 × 10−23.38 × 10−2
Terrestrial acidificationkg SO2 eq6.62 × 10−26.89 × 10−26.34 × 10−26.51 × 10−2
Freshwater eutrophicationkg P eq7.54 × 10−37.88 × 10−36.56 × 10−37.52 × 10−3
Marine eutrophicationkg N eq1.81 × 10−31.82 × 10−31.75 × 10−31.83 × 10−3
Terrestrial ecotoxicitykg 1,4-DCB5.77 × 1015.82 × 1015.57 × 1015.56 × 101
Freshwater ecotoxicitykg 1,4-DCB3.32 × 1003.33 × 1003.29 × 1003.33 × 100
Marine ecotoxicitykg 1,4-DCB4.31 × 1004.32 × 1004.27 × 1004.33 × 100
Human carcinogenic toxicitykg 1,4-DCB3.24 × 1003.29 × 1003.22 × 1003.22 × 100
Human non-carcinogenic toxicitykg 1,4-DCB5.17 × 1015.22 × 1015.05 × 1015.18 × 101
Land usem2a crop eq5.92 × 10−16.00 × 10−15.86 × 10−15.90 × 10−1
Mineral resource scarcitykg Cu eq2.78 × 10−12.79 × 10−12.68 × 10−12.68 × 10−1
Fossil resource scarcitykg oil eq2.94 × 1003.06 × 1002.79 × 1002.68 × 100
Water consumptionm37.27 × 10−27.45 × 10−29.30 × 10−26.59 × 10−2
Table 7. Uncertainty analysis results.
Table 7. Uncertainty analysis results.
Impact CategoryUnitMeanMedianSDCV2.50%97.50%
Fine particulate matter formationkg PM2.5 eq2.69 × 10−22.64 × 10−23.45 × 10−313%2.15 × 10−23.49 × 10−2
Fossil resource scarcitykg oil eq2.94 × 1002.91 × 1002.75 × 10−19%2.48 × 1003.60 × 100
Freshwater ecotoxicitykg 1,4-DCB3.31 × 1003.24 × 1006.73 × 10−120%2.20 × 1004.75 × 100
Freshwater eutrophicationkg P eq7.61 × 10−37.24 × 10−32.01 × 10−326%4.87 × 10−31.26 × 102
Global warmingkg CO2 eq9.40 × 1009.35 × 1005.36 × 10−16%8.50 × 1001.06 × 101
Human carcinogenic toxicitykg 1,4-DCB3.27 × 1002.89 × 1001.55 × 10047%1.41 × 1006.83 × 100
Human non-carcinogenic toxicitykg 1,4-DCB4.44 × 1014.19 × 1011.34 × 102301%−2.23 × 1023.08 × 102
Ionizing radiationkBq Co-60 eq5.89 × 10−13.22 × 10−19.31 × 10−1158%7.80 × 10−22.76 × 100
Land usem2a crop eq5.95 × 10−15.89 × 10−11.34 × 10−123%3.19 × 10−18.57 × 10−1
Marine ecotoxicitykg 1,4-DCB4.30 × 1004.20 × 1008.62 × 10−120%2.91 × 1006.12 × 100
Marine eutrophicationkg N eq1.81 × 10−31.79 × 10−31.96 × 10−411%1.49 × 10−32.26 × 10−3
Mineral resource scarcitykg Cu eq2.70 × 10−12.65 × 10−13.21 × 10−212%2.23 × 10−13.48 × 10−1
Ozone formation, Human healthkg NOx eq3.33 × 10−23.31 × 10−23.01 × 10−39%2.81 × 10−24.01 × 10−2
Ozone formation, Terrestrial ecosystemskg NOx eq3.48 × 10−23.46 × 10−23.15 × 10−39%2.94 × 10−24.21 × 10−2
Stratospheric ozone depletionkg CFC11 eq5.28 × 10−65.17 × 10−68.19 × 10−716%3.97 × 10−67.29 × 10−6
Terrestrial acidificationkg SO2 eq6.67 × 10−26.51 × 10−21.14 × 10−217%4.94 × 10−29.52 × 10−2
Terrestrial ecotoxicitykg 1,4-DCB5.65 × 1015.33 × 1011.45 × 10126%3.98 × 1019.27 × 101
Water consumptionm32.14 × 10−15.03 × 10−15.66 × 1002640%−1.21 × 1011.05 × 101
Disclaimer/Publisher’s Note: The statements, opinions and data contained in all publications are solely those of the individual author(s) and contributor(s) and not of MDPI and/or the editor(s). MDPI and/or the editor(s) disclaim responsibility for any injury to people or property resulting from any ideas, methods, instructions or products referred to in the content.

Share and Cite

MDPI and ACS Style

Selhorst, R.d.R.; Alves, C.; Li, C.; Silva, A. Life Cycle Assessment of Hearing Aid Devices: Environmental Impact Analysis and Improvement Opportunities. Recycling 2025, 10, 219. https://doi.org/10.3390/recycling10060219

AMA Style

Selhorst RdR, Alves C, Li C, Silva A. Life Cycle Assessment of Hearing Aid Devices: Environmental Impact Analysis and Improvement Opportunities. Recycling. 2025; 10(6):219. https://doi.org/10.3390/recycling10060219

Chicago/Turabian Style

Selhorst, Rafael da Rosa, Cristiano Alves, Chaojun Li, and Arlindo Silva. 2025. "Life Cycle Assessment of Hearing Aid Devices: Environmental Impact Analysis and Improvement Opportunities" Recycling 10, no. 6: 219. https://doi.org/10.3390/recycling10060219

APA Style

Selhorst, R. d. R., Alves, C., Li, C., & Silva, A. (2025). Life Cycle Assessment of Hearing Aid Devices: Environmental Impact Analysis and Improvement Opportunities. Recycling, 10(6), 219. https://doi.org/10.3390/recycling10060219

Article Metrics

Back to TopTop