Introducing Reverse Osmosis and Membrane Distillation in the Recovery Process of N-Methylmorpholine N-Oxide in Cellulose Fiber Production
Abstract
1. Introduction
2. Results
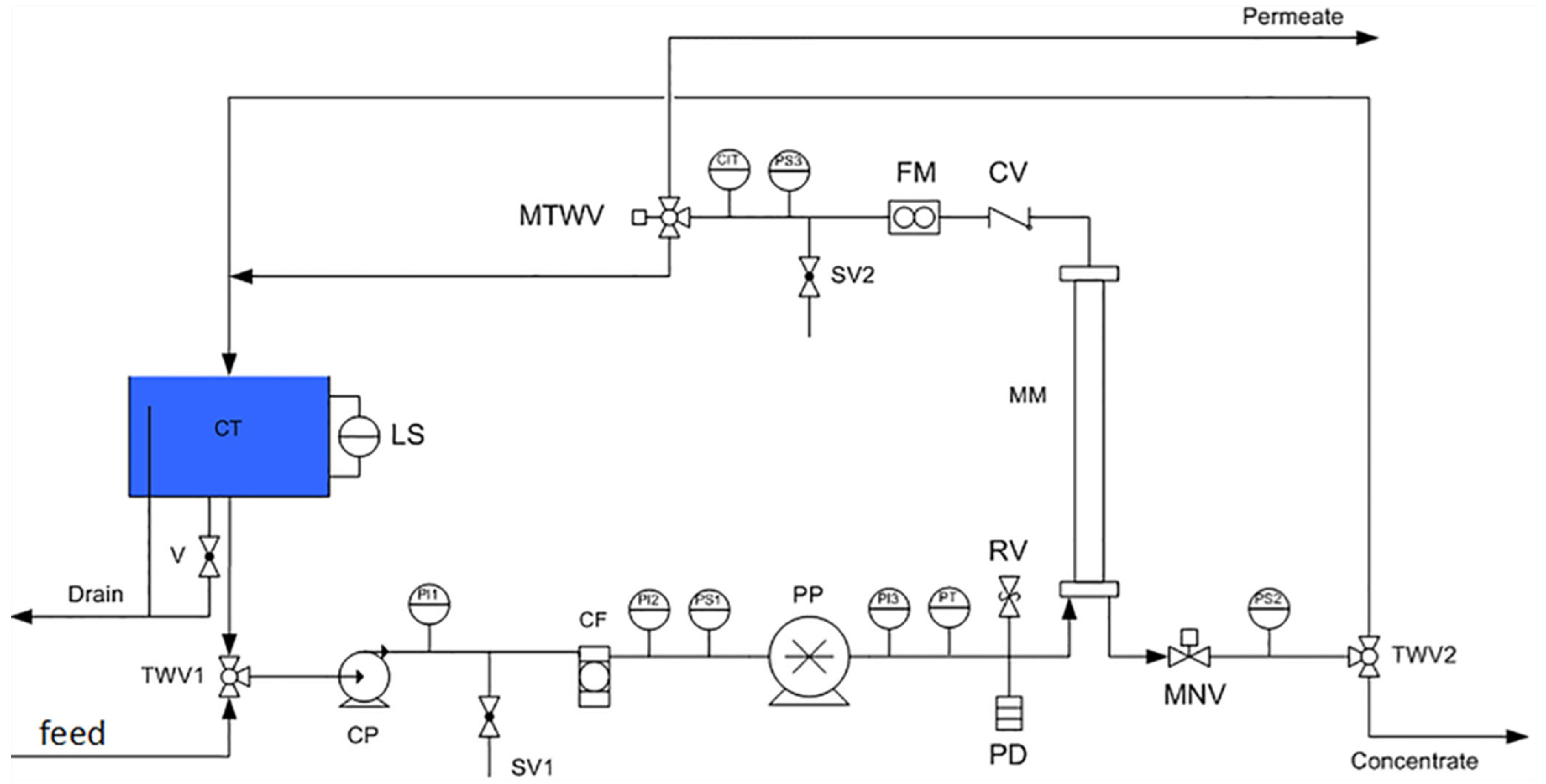
2.1. Results from the Wastewater Purification Procedure
2.2. Results from the RO Condensation Experiment
2.3. Results from the DCMD Condensation Experiments
3. Discussion
- (a)
- Concentration polarization of NMMO occurs, which is probably significantly pronounced due to the repulsive forces being exerted between the negatively charged surface of the membrane (−75.2 mV) [45] and the negatively charged oxygen atom of the NMMO molecule. This results in a lower concentration of NMMO near the membrane surface compared to that of the bulk phase, leading, therefore, to a lower concentration gradient.
- (b)
- The vapor pressure of NMMO in the mixture is quite low. Eckelt and Wolf [46] showed that the vapor pressure curve of the binary water/NMMO monohydrate mixture at 80 °C is favorable to the water, compared to the same pressure curves at 90 and 100 °C (Figure 4). Even for the 70% NMMO monohydrate/water mixture (~0.17 mole fraction), the water vapor pressure was almost 90% of that of pure water at the same temperature (~430 mbar). On the other hand, the vapor pressure of the pure NMMO monohydrate at 80 °C was approximately 50 mbar and expected to be below 10 mbar for a mixture of 0.2 mole fraction in NMMO. Therefore, the vapor pressure of NMMO in such a mixture was almost 40 times lower than that of water and, when taking into consideration the polarization effects, the actual vapor pressure of NMMO close to the membrane surface is expected to be even lower.
4. Materials and Methods
4.1. Reagents and Instruments
4.2. NMMO Wastewater Purification Procedure
4.3. NMMO Wastewater Condensation Using RO
4.4. NMMO Wastewater Condensation Using DCMD
5. Conclusions
Author Contributions
Funding
Data Availability Statement
Acknowledgments
Conflicts of Interest
Abbreviations
| RO | Reverse Osmosis |
| MD | Membrane Distillation |
| NMMO | N-Methyl-Morpholine N-Oxide |
| δ | Chemical Shift, expressed in parts per million (ppm) |
| UF | Ultrafiltration |
| NF | Nanofiltration |
| DCMD | Direct Contact Membrane Distillation |
| PP | Poly-Propylene |
| PTFE | Poly-Tetra-Fluoro-Ethylene |
| PVDF | Poly-Vinyldene Fluoride |
| NMR | Nuclear Magnetic Resonance |
| FT | Feed Tank |
| TOC | Total Organic Carbon |
| LEP | Liquid Entry Pressure |
References
- Textile Exchange. Materials Market Report 2023; Textile Exchange: Burbank, CA, USA, 2023; Volume 10, p. 75. [Google Scholar]
- Ellen MacArthur Foundation. A New Textiles Economy: Redesigning Fashion’s Future; Ellen MacArthur Foundation: Cowes, UK, 2017; p. 150. [Google Scholar]
- Choudhury, A.K.R. Sustainable chemical technologies for textile production. In Sustainable Fibres and Textiles; Muthu, S.S., Ed.; Woodhead Publishing: Cambridge, UK, 2017; Volume 10, pp. 267–322. [Google Scholar]
- Ozipek, B.; Karakas, H. 9-Wet spinning of synthetic polymer fibers. In Advances in Filament Yarn Spinning of Textiles and Polymers; Zhang, D., Ed.; Woodhead Publishing: Cambridge, UK, 2014; pp. 174–186. [Google Scholar]
- Rosenau, T.; French, A.D. N-Methylmorpholine-N-oxide (NMMO): Hazards in practice and pitfalls in theory. Cellulose 2021, 28, 5985–5990. [Google Scholar] [CrossRef]
- Rosenau, T.; Potthast, A.; Sixta, H.; Kosma, P. The chemistry of side reactions and byproduct formation in the system NMMO/cellulose (Lyocell process). Prog. Polym. Sci. 2001, 26, 1763–1837. [Google Scholar] [CrossRef]
- Rosenau, T.; Potthast, A.; Hettegger, H.; Bacher, M.; Opietnik, M.; Röder, T.; Adorjan, I. On the role of N-methylmorpholine-N-oxide (NMMO) in the generation of elemental transition metal precipitates in cellulosic materials. Cellulose 2021, 28, 10143–10161. [Google Scholar] [CrossRef]
- Guo, Y.; Cai, J.; Sun, T.; Xing, L.; Cheng, C.; Chi, K.; Xu, J.; Li, T. The purification process and side reactions in the N-methylmorpholine-N-oxide (NMMO) recovery system. Cellulose 2021, 28, 7609–7617. [Google Scholar] [CrossRef]
- Jang, X.; Bai, Y.; Chen, X.; Liu, W. A review on raw materials, commercial production and properties of lyocell fiber. J. Bioresour. Bioprod. 2020, 5, 16–25. [Google Scholar] [CrossRef]
- Perepelkin, K.E. Lyocell fibres based on direct dissolution of cellulose in N-methylmorpholine N-oxide: Development and prospects. Fibre Chem. 2007, 39, 163–172. [Google Scholar] [CrossRef]
- Sayyed, A.J.; Deshmukh, N.A.; Pinjari, D.V. A critical review of manufacturing processes used in regenerated cellulosic fibres: Viscose, cellulose acetate, cuprammonium, LiCl/DMAc, ionic liquids, and NMMO based lyocell. Cellulose 2019, 26, 2913–2940. [Google Scholar] [CrossRef]
- Zhang, S.; Chen, C.; Duan, C.; Hu, H.; Li, H.; Li, J.; Liu, Y.; Ma, X.; Stavik, J.; Ni, Y. Regenerated cellulose by the lyocell process, a brief review of the process and properties. BioResources 2018, 13, 4577–4592. [Google Scholar] [CrossRef]
- Hytönen, E.; Sorsamäki, L.; Kolehmainen, E.; Sturm, M.; von Weymarn, N. Lyocell Fibre Production Using NMMO—A Simulation based Techno-Economic Analysis. BioResources 2023, 18, 6384–6411. [Google Scholar] [CrossRef]
- Chou, W.-T.; Lai, M.-Y.; Huang, K.-S.; Tsai, H.-C.; Kuo, C.-C. Method of Recovering and Concentrating an Aqueous N-methylmorpholine-N-oxide (NMMO) Solution. U.S. Patent US8932471B2, 13 January 2015. [Google Scholar]
- Xue, Q.; Lim, Y.J.; Zhang, K. Engineering multi-channel water transport in surface-porous MXene nanosheets for high-performance thin-film nanocomposite membranes. J. Mem. Sci. 2025, 728, 124151. [Google Scholar] [CrossRef]
- Joo, S.H.; Tansel, B. Novel technologies for reverse osmosis concentrate treatment: A review. J. Environ. Manag. 2015, 150, 322–335. [Google Scholar] [CrossRef] [PubMed]
- Obotey Ezugbe, E.; Rathilal, S. Membrane Technologies in Wastewater Treatment: A Review. Membranes 2020, 10, 89. [Google Scholar] [CrossRef] [PubMed]
- Athanasekou, C.P.; Romanos, G.E.; Katsaros, F.K.; Kordatos, K.; Likodimos, V.; Falaras, P. Very efficient composite titania membranes in hybrid ultrafiltration/photocatalysis water treatment processes. J. Membr. Sci. 2012, 392, 192–203. [Google Scholar] [CrossRef]
- Athanasekou, C.P.; Morales-Torres, S.; Likodimos, V.; Romanos, G.E.; Pastrana-Martinez, L.M.; Falaras, P.; Dionysiou, D.D.; Faria, J.L.; Figueiredo, J.L.; Silva, A.M. Prototype composite membranes of partially reduced graphene oxide/TiO2 for photocatalytic ultrafiltration water treatment under visible light. Appl. Catal. B Environ. 2014, 158, 361–372. [Google Scholar] [CrossRef]
- Ghaly, A.; Ananthashankar, R.; Alhattab, M.; Vasudevan Ramakrishnan, V. Production, characterization and treatment of textile effluents: A critical review. J. Chem. Eng. Process. Technol. 2014, 5, 1–19. [Google Scholar]
- Romanos, G.E.; Athanasekou, C.P.; Katsaros, F.K.; Kanellopoulos, N.K.; Dionysiou, D.D.; Likodimos, V.; Falaras, P. Double-side active TiO2-modified nanofiltration membranes in continuous flow photocatalytic reactors for effective water purification. J. Hazard. Mater. 2012, 211, 304–316. [Google Scholar] [CrossRef]
- Romanos, G.E.; Athanasekou, C.P.; Likodimos, V.; Aloupogiannis, P.; Falaras, P. Hybrid Ultrafiltration/Photocatalytic Membranes for Efficient Water Treatment. Ind. Eng. Chem. Res. 2013, 52, 13938–13947. [Google Scholar] [CrossRef]
- Kurt, E.; Koseoglu-Imer, D.Y.; Dizge, N.; Chellam, S.; Koyuncu, I. Pilot-scale evaluation of nanofiltration and reverse osmosis for process reuse of segregated textile dyewash wastewater. Desalination 2012, 302, 24–32. [Google Scholar] [CrossRef]
- Liu, M.; Lü, Z.; Chen, Z.; Yu, S.; Gao, C. Comparison of reverse osmosis and nanofiltration membranes in the treatment of biologically treated textile effluent for water reuse. Desalination 2011, 281, 372–378. [Google Scholar] [CrossRef]
- Nandy, T.; Manekar, P.; Dhodapkar, R.; Pophali, G.; Devotta, S. Water conservation through implementation of ultrafiltration and reverse osmosis system with recourse to recycling of effluent in textile industry—A case study. Resour. Conserv. Recycl. 2007, 51, 64–77. [Google Scholar] [CrossRef]
- Buscio, V.; Gutiérrez-Bouzán, C. 9-Chemicals and effluent treatment in indigo denim processes. In Sustainability in Denim; Muthu, S.S., Ed.; Woodhead Publishing: Cambridge, UK, 2017; pp. 235–255. [Google Scholar]
- Ding, C.; Yi, M.; Liu, B.; Han, C.; Yu, X.; Wang, Y. Forward osmosis-extraction hybrid process for resource recovery from dye wastewater. J. Membr. Sci. 2020, 612, 118376. [Google Scholar] [CrossRef]
- Shirazi, M.M.A.; Kargari, A. A review on applications of membrane distillation (MD) process for wastewater treatment. J. Membr. Sci. Res. 2015, 1, 101–112. [Google Scholar]
- Yan, Z.; Jiang, Y.; Liu, L.; Li, Z.; Chen, X.; Xia, M.; Fan, G.; Ding, A. Membrane Distillation for Wastewater Treatment: A Mini Review. Water 2021, 13, 3480. [Google Scholar] [CrossRef]
- Balis, E.; Sapalidis, A.; Pilatos, G.; Kouvelos, E.; Athanasekou, C.; Veziri, C.; Boutikos, P.; Beltsios, K.G.; Romanos, G. Enhancement of vapor flux and salt rejection efficiency induced by low cost-high purity MWCNTs in upscaled PVDF and PVDF-HFP hollow fiber modules for membrane distillation. Sep. Purif. Technol. 2019, 224, 163–179. [Google Scholar] [CrossRef]
- Athanasekou, C.; Sapalidis, A.; Katris, I.; Savopoulou, E.; Beltsios, K.; Tsoufis, T.; Kaltzoglou, A.; Falaras, P.; Bounos, G.; Antoniou, M.; et al. Matrix PVDF/Graphene and Composite-Skin PVDF/Graphene Oxide Membranes Applied in Membrane Distillation. Polym. Eng. Sci. 2019, 59, 262–278. [Google Scholar] [CrossRef]
- Floros, I.N.; Kouvelos, E.P.; Pilatos, G.I.; Hadjigeorgiou, E.P.; Gotzias, A.D.; Favvas, E.P.; Sapalidis, A.A. Enhancement of flux performance in PTFE membranes for direct contact membrane distillation. Polymers 2020, 12, 345. [Google Scholar] [CrossRef]
- Qu, D.; Sun, D.; Wang, H.; Yun, Y. Experimental study of ammonia removal from water by modified direct contact membrane distillation. Desalination 2013, 326, 135–140. [Google Scholar] [CrossRef]
- Shirazi, M.M.A.; Kargari, A.; Tabatabaei, M.; Ismail, A.F.; Matsuura, T. Concentration of glycerol from dilute glycerol wastewater using sweeping gas membrane distillation. Chem. Eng. Process. Process Intensif. 2014, 78, 58–66. [Google Scholar] [CrossRef]
- Smith, S.L. Solvent effects and NMR coupling constants. In Nonaqueous Chemistry; Springer: Berlin/Heidelberg, Germany, 1972; Volume 27, pp. 117–187. [Google Scholar]
- Meringolo, C.; Profio, G.D.; Curcio, E.; Tocci, E.; Drioli, E.; Fontananova, E. State of the Art and Perspectives in Membranes for Membrane Distillation/Membrane Crystallization. In Membrane Desalination; CRC Press: Boca Raton, FL, USA, 2020. [Google Scholar]
- Maham, Y.; Chevillard, A.; Mather, A.E. Surface Thermodynamics of Aqueous Solutions of Morpholine and Methylmorpholine. J. Chem. Eng. Data 2004, 49, 411–415. [Google Scholar] [CrossRef]
- Franken, A.C.M.; Nolten, J.A.M.; Mulder, M.H.V.; Bargeman, D.; Smolders, C.A. Wetting criteria for the applicability of membrane distillation. J. Membr. Sci. 1987, 33, 315–328. [Google Scholar] [CrossRef]
- Sharma, M.; Alves, P.; Gando-Ferreira, L.M. Lignin Recovery from Black Liquor Using Integrated UF/NF Processes and Economic Analysis. Membranes 2023, 13, 237. [Google Scholar] [CrossRef]
- Rizzioli, F.; Bertasini, D.; Bolzonella, D.; Frison, N.; Battista, F. A Critical Review on the Techno-Economic Feasibility of Nutrients Recovery from Anaerobic Digestate in the Agricultural Sector. Sep. Purif. Technol. 2023, 306, 122690. [Google Scholar] [CrossRef]
- Gienau, T.; Brüß, U.; Kraume, M.; Rosenberger, S. Nutrient Recovery from Biogas Digestate by Optimised Membrane Treatment. Waste Biomass Valorization 2018, 9, 2337–2347. [Google Scholar] [CrossRef]
- Drosg, B.; Linke, B.; Fuchs, W.; Madsen, M.; Linke, B. Nutrient Recovery by Biogas Digestate Processing; IEA Bioenergy: Paris, France, 2015; pp. 7–11. [Google Scholar]
- Turan, M.; Ates, A.; Inanc, B. Fouling of reverse osmosis and nanofiltration membranes by dairy industry effluents. Water Sci. Technol. 2002, 45, 355–360. [Google Scholar]
- Abdalrhman, A.S.; Ihm, S.; Alwaznani, E.S.; Fellows, C.M.; Li, S.; Lee, S.; Al-Amoudi, A.S.; Farooque, A.M.; Voutchkov, N. Novel nanofiltration-reverse osmosis-high pressure nanofiltration membrane brine concentration (NF-RO-HPNF MBC) system for producing high purity high concentration sodium chloride brine from seawater. Desalination 2025, 597, 118308. [Google Scholar] [CrossRef]
- Werner, C.; Körber, H.; Zimmermann, R.; Dukhin, S.; Jacobasch, H.-J. Extended Electrokinetic Characterization of Flat Solid Surfaces. J. Colloid Interface Sci. 1998, 208, 329–346. [Google Scholar] [CrossRef]
- Eckelt, J.; Wolf, B.A. Thermodynamic Interaction Parameters for the System Water/NMMO Hydrate. J. Phys. Chem. B 2008, 112, 3397–3401. [Google Scholar] [CrossRef]







| Sample (% NMMO) | Surface Tension (mN/m) | Contact Angle (°) | LEP (Bar) |
|---|---|---|---|
| 0 | 72.6 ± 0.02 | 130.4 ± 0.25 | 5.5 |
| 10 | 40.2 ± 0.01 | 132.6 ± 1.17 | 3.4 |
| 50 | 40.0 ± 0.01 | 135.0 ± 0.33 | 3.0 |
| 70 | 38.5 ± 0.04 | 135.3± 0.19 | 2.7 |
| After Purification Procedure | After RO Concentration | After DCMD Concentration | |
|---|---|---|---|
| pH | 7.03 | 6.82 | 7.04 |
| Conductivity (mS/cm) | 0.615 | 0.982 | 1.43 |
| Turbidity (FAU) | 5 | 13 | 19 |
| Hardness (mg CaCO3/L) | <2 | <2 | 8 |
| SO4−2 (mg/L) | <2 | <2 | <2 |
Disclaimer/Publisher’s Note: The statements, opinions and data contained in all publications are solely those of the individual author(s) and contributor(s) and not of MDPI and/or the editor(s). MDPI and/or the editor(s) disclaim responsibility for any injury to people or property resulting from any ideas, methods, instructions or products referred to in the content. |
© 2025 by the authors. Licensee MDPI, Basel, Switzerland. This article is an open access article distributed under the terms and conditions of the Creative Commons Attribution (CC BY) license (https://creativecommons.org/licenses/by/4.0/).
Share and Cite
Plakantonaki, S.; Tournis, I.; Zacharopoulos, N.; Kouvelos, E.; Sapalidis, A.A.; Athanasekou, C. Introducing Reverse Osmosis and Membrane Distillation in the Recovery Process of N-Methylmorpholine N-Oxide in Cellulose Fiber Production. Recycling 2025, 10, 194. https://doi.org/10.3390/recycling10050194
Plakantonaki S, Tournis I, Zacharopoulos N, Kouvelos E, Sapalidis AA, Athanasekou C. Introducing Reverse Osmosis and Membrane Distillation in the Recovery Process of N-Methylmorpholine N-Oxide in Cellulose Fiber Production. Recycling. 2025; 10(5):194. https://doi.org/10.3390/recycling10050194
Chicago/Turabian StylePlakantonaki, Sofia, Ioannis Tournis, Nikolaos Zacharopoulos, Evangelos Kouvelos, Andreas A. Sapalidis, and Chrysoula Athanasekou. 2025. "Introducing Reverse Osmosis and Membrane Distillation in the Recovery Process of N-Methylmorpholine N-Oxide in Cellulose Fiber Production" Recycling 10, no. 5: 194. https://doi.org/10.3390/recycling10050194
APA StylePlakantonaki, S., Tournis, I., Zacharopoulos, N., Kouvelos, E., Sapalidis, A. A., & Athanasekou, C. (2025). Introducing Reverse Osmosis and Membrane Distillation in the Recovery Process of N-Methylmorpholine N-Oxide in Cellulose Fiber Production. Recycling, 10(5), 194. https://doi.org/10.3390/recycling10050194

