Multi-Domain Assessment of Thermomechanical Recycling Based on Bio-Based and Petroleum-Based Additively Manufactured Components
Abstract
1. Introduction
- How can a society or the individual be educated or supported to integrate a favorable behavior regarding the correct initiation of product recycling after the End-of-Life (EoL)?
- How can privatized or governmental recycling logistics function on economic, technological, environmental, administrative, and structural (regional, national, international) levels?
- How can manufacturing processes work at a technological level in view of recycling bottlenecks through decomposing, sorting, cleaning, and remanufacturing? How can different waste sources (post-consumer, post-industrial) be integrated?
- How can these manufacturing processes be evaluated and compared regarding virgin production at an environmental level?
- How can different material types (petroleum-based vs. bio-based materials) be evaluated and compared?
- How can the physical properties/performance of recycled materials be standardized and be competitive?
- How can the economic properties/performance of recycled materials be standardized and be competitive?
- Which quantitative indicators (physical, ecological, economic, and processing performance) are suitable for evaluating the individual domains?
- This leads to the overarching question: How can any type of recycling (thermomechanical, chemical, etc.) be quantitatively assessed or compared against a linear process or against each other from a holistic perspective?
2. Rationale of This Research
2.1. Research Background and Motivation
2.1.1. Plastic Industry and Recycling as a Global System
2.1.2. Evaluation Parameters of Recycling
2.1.3. Recycling and Additive Manufacturing
2.1.4. MCDM and Sustainability
2.2. Research Objectives and Contributions
- Based on the highlighted research addressing recycling in isolated areas, a multi-criteria decision support framework towards a more comprehensive sustainability assessment (RG) has been aligned. Thereby, the authors want to address the usefulness of recycling based on several domains (physical, process-impacting, environmental, and economic) along the manufacturing steps of the recycling cycle (RO). This supports the assessment of sustainability from a holistic perspective (RC).
- Most incentives regarding MCDM in the context of sustainability assessment concentrate on the ecological and technological domain (RG). In addition to the quantification of physical, process-influencing, and environmental parameters based on standardized measurements, the integration of cost factors along the various steps of the recycling process is implemented and calculated. This process is supported by measurement data (RO). This approach creates a basic framework for calculating the cost items of the individual manufacturing steps along the recycling process (RC).
- An arithmetically understandable tool and computational framework would be beneficial for material and manufacturing engineers (RG). A software tool will be developed for the flexible and automated assessment of the usefulness of recycling (scalar sustainability end score of each alternative). It will include the calculation of the AHP, the preprocessing of the measurement data, and a single- or multiple-material cost calculation script (RO). Therefore, any expert or non-expert engineer can compare material- or product-specific alternatives for cross-functional sustainability performance (RG).
- An in-depth evaluation of bio-based and petroleum-based AM parts is missing in the literature (RG). The proposed case study backed up by quantified data aims to present a comprehensive application of the MCDM approach regarding material recycling (RO). This supports an application-based scenario with valid insights for both the AM research landscape and applied MCDM research.
2.3. Manuscript Structure
3. Materials and Methods
3.1. General Assessment Approach
3.2. Data Acquisition
3.2.1. Mechanical Data
3.2.2. Processing Data
3.2.3. Ecological Data
3.3. Cost Calculation
3.4. Analytic Hierarchy Process
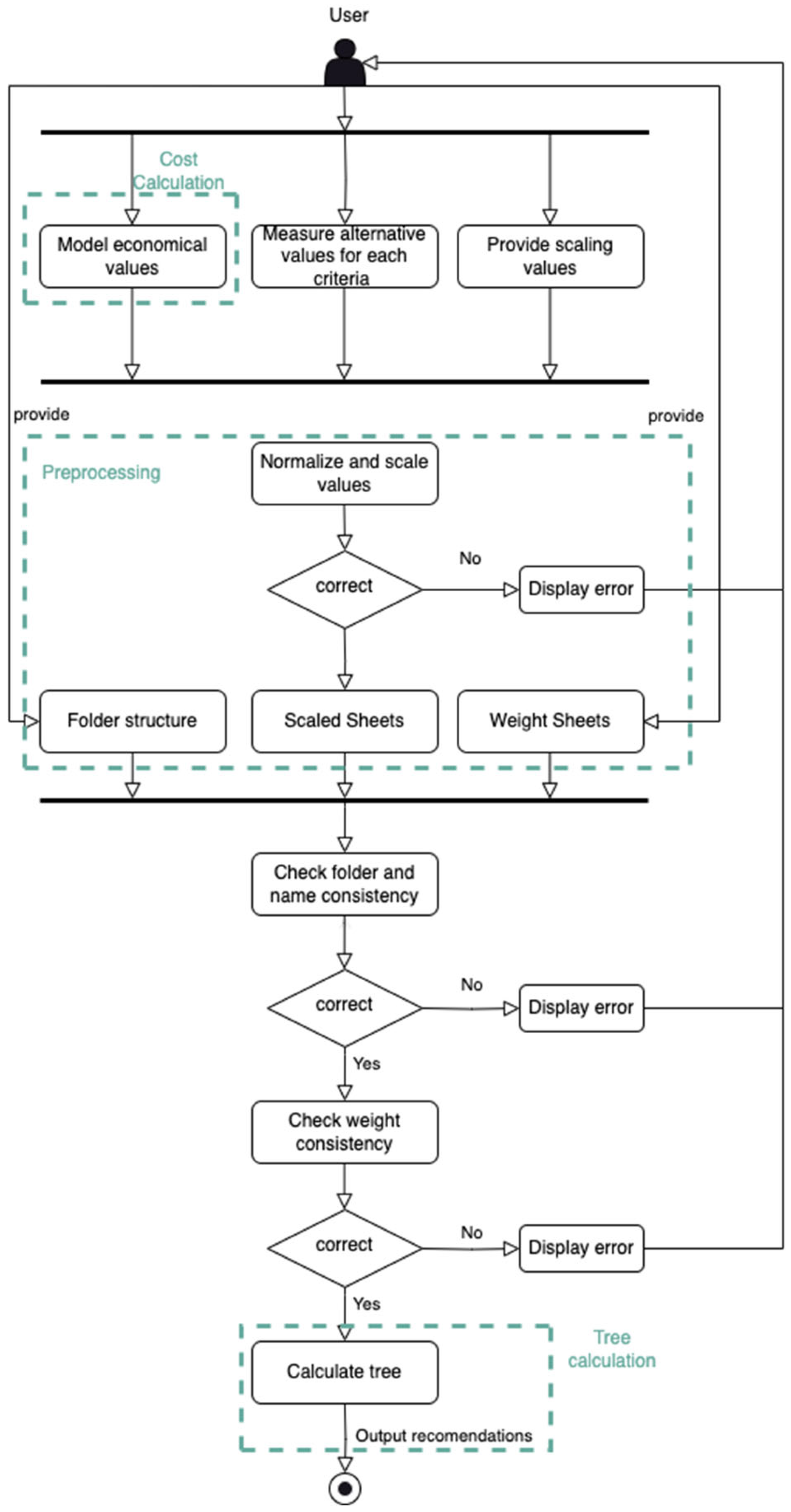
3.5. Implementation
3.6. Preprocessing
3.7. Economic Factors
3.8. Weighting Process
3.8.1. High-Level Weighting (0th Level)
3.8.2. Mechanical Performance Weighting (1st Level)
3.8.3. Process Performance Weighting (1st Level)
3.8.4. Ecological Performance Weighting (1st Level)
3.8.5. Mechanical Performance 0- and 90-Degree Print Direction Weighting (2nd Level)
4. Results
4.1. Extension of an MCDM Support Framework to Assess the Meaningfulness of Recycling
4.2. Integration of Cost Factors as Model Input
4.2.1. Machine Purchasing Cost
4.2.2. Operating Costs
4.2.3. Lab Costs
4.2.4. Overall Costs
4.3. Software Package
4.4. Example Calculation Using 3d Printing as a Contemporary Use Case
4.4.1. Scenario 1 (Simple Geometry, One Material, Comparison of Same Material Types)
4.4.2. Scenario 2 (Complex Geometry, Two Materials, Comparison of Same Material Types)
4.4.3. Scenario 3 (Complex Geometry, Two Materials, Comparison of Different Material Types)
5. Discussion
- Scenario 1’s PLA shows that recycling cannot be generalized as automatically favored compared with a virgin manufacturing process. Therefore, a quantitative assessment with a verified and validated decision-making process is essential.
- Lab recycling in all scenarios performed worst. This was of minor concern as it proved the general approach and built the foundation for both scaling scenarios as well as a deep understanding of the single domains.
- Industrial recycling outperformed in most of the scenarios of the manufacturing process. This could be reasoned by an improvement in the efficiency of the upscaling process.
- Petroleum-based PP is meaningful for the recycling process. Next to comparable mechanical and process characteristics, an outperformance regarding the economic and ecological domain was visible.
6. Conclusions
- A methodological framework of different domains (performance, process, ecology, economy) and implemented quantitative indicators (DIN ISO 527, DIN ISO 1133, DIN ISO 14044) and assessment options for further research has been presented.
- A cost calculation approach based on the performed recycling procedure has been set up and analytically calculated to verify the software results.
- The software module allows a flexible setup of parameters at each level, the error-controlled implementation of the weights, and the visualization of the weights and Eigenvalues at each level.
- The implementation has been verified and validated along a variety of case studies regarding the recycling process of petroleum-based and bio-based filaments.
- The abstract implementation of the software module is reproducible to any high-level, multi-criteria assessment task.
- The intermediate steps throughout the software execution allow the user to specify and control intermediate results (e.g., results after the cost calculation or preprocessing scripts).
- The whole software execution process can be executed throughout the command line.
- The authors have proposed the demonstrated visualization (also implemented in the final tree calculation script) of the AHP tree as a standard for the simple identification of hot spots and intermediate control of the values.
- The score of Scenario 1 (PLA and simple cuboid geometry) has shown that recycling, in general, should be assessed quantitatively with multiple domains to avoid the assumption that recycling—per se—is more meaningful than manufacturing virgin material.
- The other case studies have highlighted the improved overall score of the industrial-scaled, recycled material. This shows the necessity of a process- and cost-efficient recycling system to compete with linear manufacturing. Next to further investigations and research on the multi-attributive assessment of recycling, this can function as a baseline to demonstrate the meaningfulness of recycling regarding certain types of thermoplastic AM filaments at a multi-attributive level.
- The petroleum-based filaments (PP and PP support) have demonstrated a high meaningfulness in terms of recycling. In particular, when comparing the complex geometry, the possibility to reimplement the actual material and the support material can benefit the decision towards recycling.
- The variation in weights and number of alternatives have demonstrated the results’ robustness.
Supplementary Materials
Author Contributions
Funding
Data Availability Statement
Acknowledgments
Conflicts of Interest
Abbreviations
| Abbreviation | Name | Abbreviation | Name |
| PP | Polypropylene | MCDM | Multi-criteria decision-making |
| PLA | Poly Lactic Acid | AHP | Analytical Hierarchical Process |
| PVA | Polyvinylalcohol | LCA | Life Cycle Assessment |
| PVC | Polyvinylchloride | MFR | Melt Flow Rate |
| PE | Polyethylene | FFF | Fused Filament Fabrication |
| PS | Polystyrene | AM | Additive Manufacturing |
| DIN | German Institute for Standardization | CAREC | Regional Environmental Centre of Asia |
| ISO | International Organization for Standardization | CE | Circular Economy |
| Total cost of the whole recycling process | EOL | End of Life | |
| Total Cost of each recycling step | EU | European Union | |
| Purchase cost of utilized machine during each recycling step | Total material cost of each recycling step | ||
| Total operational cost of each recycling step | Total labor cost of each recycling step | ||
| Total maintenance cost of each recycling step | Operation time of the machine | ||
| Machine purchase price | Lifetime of the machine | ||
| Operational cost of each step inside each recycling step | Operation rate | ||
| Operational cost of each preprocessing step | Volume of material | ||
| Operational cost of each processing step | Material rate | ||
| Operational cost of each postprocessing step | Material Density | ||
| Operational cost of each step inside preprocessing, processing or postprocessing | Material mass | ||
| Labor cost for each recycling step | Labor cost of each pre- processing step | ||
| Labor time | Labor cost of each processing step | ||
| Labor rate | Labor cost of each post- processing step | ||
| Labor cost of each step inside preprocessing, processing, or postprocessing | Machine maintenance cost of each recycling step | ||
| Acquisition cost of each spare part | Extended life time of the machine | ||
| M | Matrix | CI | Consistency Index |
| Largest Eigenvalue | CR | Consistency Ratio | |
| TV-L (Public Sector Collective Agreement of the German states) | (German) Tarifvertrag der Länder | ASTM | American Society for Testing and Materials |
| ROI | Return of Investment | EAP | Environmental Action Program |
| R | Recycling batch | ML | Machine Learning |
References
- Lebreton, L.; Andrady, A. Future Scenarios of global plastic waste generation and disposal. Palgrave Commun. 2019, 5, 6. [Google Scholar] [CrossRef]
- Plastics Europe. Plastics—The Fast Facts 2023. 2023. Available online: https://plasticseurope.org/knowledge-hub/plastics-the-fast-facts-2023/ (accessed on 28 November 2024).
- Andrady, A.; Neal, M.A. Applications and societal benefits of plastics. Philos. Trans. R. Soc. B Biol. Sci. 2009, 364, 1977–1984. [Google Scholar] [CrossRef]
- Olabis, O.; Adewale, K. Handbook of Thermoplastics, 2nd ed.; CRC Press: London, UK, 2016; ISBN 9780429101625. [Google Scholar]
- Schmitt, P.; Zorn, S.; Gericke, K. Additive Manufacturing research landscape: A literature review. Proc. Des. Soc. 2021, 1, 333–344. [Google Scholar] [CrossRef]
- Tofail, S.A.M.; Koumoulos, E.P.; Bandyopadhyay, A.; Bose, S.; O’Donoghue, L.; Charitidis, C.A. Additive Manufacturing: Scientific and technological challenges, market uptake and opportunities. Mater. Today 2017, 21, 22–37. [Google Scholar] [CrossRef]
- Ngo, T.D.; Kashani, A.; Imbalzano, G.; Nguyen, K.T.Q.; Hui, D. Additive manufacturing (3D printing): A review of materials, methods, applications and challenges. Compos. Part B 2018, 143, 172–196. [Google Scholar] [CrossRef]
- Maguire, A.; Pottackal, N.; Saadi, M.A.S.R.; Rahman, M.R.; Ajayan, P.M. Additive manufacturing of polymer-based structures by extrusion technologies. Oxf. Open Mater. Sci. 2020, 1, itaa004. [Google Scholar] [CrossRef]
- Kirchherr, J.; Reike, D.; Hekkert, M. Conceptualizing the circular economy: An analysis of 114 definitions. Resour. Conserv. Recycl. 2017, 127, 221–232. [Google Scholar] [CrossRef]
- Ger, G. Human development and humane consumption: Well-being beyond the “Good Life”. J. Public Policy Mark. 1997, 16, 110–125. [Google Scholar] [CrossRef]
- Meadows, D.H.; Meadows, D.L.; Randers, J.; Behrens, W.W., III. The Limits to Growth; Universe Books: New York, NY, USA, 1972; ISBN 9780856440106. [Google Scholar]
- Kohtala, C. Addressing sustainability in research on distributed production: An integrated literature review. J. Clean. Prod. 2015, 106, 654–668. [Google Scholar] [CrossRef]
- Pilapitiya, N.; Ratnayake, A. The world of plastic waste: A review. Clean. Mater. 2024, 11, 100220. [Google Scholar] [CrossRef]
- Alassi, A.; Picuno, C.; Chong, Z.K.; Guo, J.; Maletz, R.; Kuchta, K. Towards higher quality of recycled plastics: Limitations from the material’s perspective. Sustainability 2021, 13, 13266. [Google Scholar] [CrossRef]
- Martin, M.; Williams, I.D.; Clark, M. Social, cultural and structural influences on household waste recycling: A case study. Resour. Conserv. Recycl. 2006, 48, 357–395. [Google Scholar] [CrossRef]
- Elsaid, S.; El-Houssaine, A. A framework for sustainable waste management: Challenges and oppurtunities. Manag. Res. Rev. 2015, 38, 1086–1097. [Google Scholar] [CrossRef]
- Hopewell, J.; Dvorak, R.; Kosior, E. Plastic recycling: Challenges and opportunities. Philos. Trans. R. Soc. B 2009, 364, 2115–2126. [Google Scholar] [CrossRef]
- Blanchard, B.S.; Fabrycky, W.J. Systems Engineering and Analysis, 5th ed.; Pearson: London, UK, 2014; ISBN 978-0132217354. [Google Scholar]
- Nicolis, G.; Nicolis, C. Foundations of Complex Systems: Emergence, Information and Predicition; World Scientific Publishing Company: Singapore, 2012; ISBN 978-9814366601. [Google Scholar]
- Iacovidou, E.; Hahladakis, J.; Purnell, P. A systems thinking approach to understanding the challenges of achieving the circular economy. Environ. Sci. Pollut. Res. 2021, 28, 24785–24806. [Google Scholar] [CrossRef] [PubMed]
- Kawecki, D.; Scheeder, P.; Nowack, B. Probalistic Material Flow Analysis of seven commodity plastics in Europe. Environ. Sci. Technol. 2018, 52, 9874–9888. [Google Scholar] [CrossRef]
- Gu, F.; Wang, J.; Guo, J.; Fan, Y. Dynamic linkages between international oil price, plastic stock index and recycle plastic markets in China. Int. Rev. Econ. Financ. 2020, 68, 167–179. [Google Scholar] [CrossRef]
- Alola, A.; Adekoya, O.; Oliyide, J. Outlook of oil and volatility from 1970 to 2040 through global energy mix-security from production to reserves: A nonparametric causality-in-quantiles approach. Resour. Policy 2022, 79, 103054. [Google Scholar] [CrossRef]
- Omoregie, U. After the crash: Oil price recovery and LNG project viability. Nat. Resour. 2019, 10, 179–186. [Google Scholar] [CrossRef]
- Haider, W. Estimates of total oil & gas reserves in the world, future of oil and gas companies and SMART investments by E & P companies in renewable energy sources for future energy needs. In Proceedings of the International Petroleum Technology Conference, Dhahran, Saudi Arabia, 13–15 January 2020. [Google Scholar] [CrossRef]
- Owen, N.; Inderwildi, O.; King, D. The status of conventional world oil reserves—Hype or cause of concern? Energy Policy 2010, 38, 4743–4749. [Google Scholar] [CrossRef]
- Allam, Z.; Bibri, S.; Sharpe, S. The rising impact of the COVID-19 pandemic and Russia-Ukraine War: Energy transition, climate justice, global inequality, and supply chain disruption. Resources 2022, 11, 99. [Google Scholar] [CrossRef]
- Stegmann, P.; Daioglou, V.; Londo, M.; van Vuuren, D.; Junginger, M. Plastic futures and their CO2 emissions. Nature 2022, 612, 272–276. [Google Scholar] [CrossRef] [PubMed]
- Volk, R.; Stallkamp, C.; Steins, J.; Yogish, S.; Müller, R.; Stapf, D.; Schultmann, F. Techno-economic assessment and comparison of different plastic recycling pathways: A German case study. J. Ind. Ecol. 2021, 25, 1318–1337. [Google Scholar] [CrossRef]
- Mroueh, U.-M.; Malin, M.; Bacher, J.; Laine-Ylijoki, J.; Wahlström, M.; Jermakka, J.; Teirasvuo, N.; Kusoa, H.; Törn, M.; Laaksonen, J.; et al. Directions of Future Developments in Waste Recycling; VTT Technical Research Centre of Finland: Espoo, Finland, 2013; ISBN 9789513878931. [Google Scholar]
- Demets, R.; van Kets, K.; Huysveld, S.; Dewulf, J.; De Meester, S.; Ragaert, K. Adressing the complexi challenge of understanding and quantifying substitutability for recycled plastics. Resour. Conversat. Recycl. 2021, 174, 105826. [Google Scholar] [CrossRef]
- Hestin, M.; Faninger, T.; Milios, L. Increased EU Plastics Recycling Targets: Environmental, Economic and Social Impact Assessment, Final Report, Prepared for Plastic Recyclers Europe; Plastic Recyclers Europe: Brussels, Belgium, 2015. [Google Scholar]
- Badia, J.D.; Amparo, R.G. Mechanical recycling of polylactide, upgrading trends and combination of valorization techniques. Eur. Polym. J. 2016, 84, 22–39. [Google Scholar] [CrossRef]
- Klöpffer, W. Life Cycle Assessment. Environ. Sci. Pollut. Res. 1997, 4, 223–228. [Google Scholar] [CrossRef] [PubMed]
- Finnveden, G.; Hauschild, M.Z.; Ekvall, T.; Guinée, J.; Heijung, R.; Hellweg, S.; Koehler, A.; Pennington, D.; Suh, S. Recent developments in Life Cycle Assessment. J. Environ. Manag. 2009, 91, 1–21. [Google Scholar] [CrossRef] [PubMed]
- Tarí, J.J.; Molina-Azorín, J.F.; Heras, I. Benefits of the ISO 9001 and ISO 14001 standards: A literature review. J. Ind. Eng. Manag. 2012, 5, 297–322. [Google Scholar] [CrossRef]
- Wackernagel, M.; Yount, J.D. The Ecological Footprint: An indicator of progress towards regional sustainability. Environ. Monit. Assess. 1998, 51, 511–529. [Google Scholar] [CrossRef]
- Gao, T.; Liu, Q.; Wang, J. A comparative study of carbon footprint and assessment standards. Int. J. Low-Carbon Technol. 2014, 9, 237–243. [Google Scholar] [CrossRef]
- Hoekstra, A.Y. Water Footprint Assessment: Evolvement of a new research field. Water Resour. Manag. 2017, 31, 3061–3081. [Google Scholar] [CrossRef]
- Romani, A.; Rognoli, L.M. Design, materials, and extrusion-based Additive Manufacturing in Circular Economy contexts: From waste to new products. Sustainability 2021, 13, 7269. [Google Scholar] [CrossRef]
- Despeisse, M.B.P.; Baumers, C.F. Unclocking value for a Circular Economy through 3D printing: A research agenda. Technol. Forecast. Soc. Chang. 2016, 115, 75–84. [Google Scholar] [CrossRef]
- Shanmugam, V.; Das, O.; Neisiany, E.; Babu, K.S.S.; Hednqvist, M.; Berto, R.S. Polymer recycling in Additive Manufacturing: An opportunity for the Circular Economy. Mater. Circ. Econ. 2020, 2, 11. [Google Scholar] [CrossRef]
- Cruz Sanchez, F.; Boudaoud, H.; Camargo, P.J. Plastic recycling and Additive Manufacturing: A systematic literature review and opportunities for the Circular Economy. J. Clean. Prod. 2020, 264, 121602. [Google Scholar] [CrossRef]
- Cruz Sanchez, F.; Boudaoud, H.; Hoppe, C.M. Polymer recycling in an open-source Additive Manufacturing context: Mechanical issues. Addit. Manuf. 2017, 17, 87–105. [Google Scholar] [CrossRef]
- Tanney, D.; Meisel, M.J. Investigating material degradation through the recycling of PLA in additively manufactured parts. In Proceedings of the 28th Annual Interantional Solid Freeform Fabrication Symposium (SFF17), Austin, TX, USA, 7–9 August 2017. [Google Scholar]
- Spoerk, M.; Arbeiter, F.; Raguz, I.; Holzer, G.-G.J. Mechanical recycability of Polypropylene composites produced by material extrusion-based Additive Manufacturing. Polymers 2019, 11, 1318. [Google Scholar] [CrossRef]
- Vidakis, N.; Petousis, M.; Tzounis, L.; Maniadi, A.; Velidakis, E.; Mountakis, N.; Papageorgiou, D.; Liebscher, M.V. Sustainable Additive Manufacturing: Mechanical response of Polypropylene over multiple recycling processes. Sustainability 2020, 13, 159. [Google Scholar] [CrossRef]
- Dobránsky, J.; Pollák, M.; Behálek, S.J. Implementation of recycled Polypropylene homopolymer material for use in Additive Manufacturing. Sustainability 2021, 13, 4990. [Google Scholar] [CrossRef]
- Lee, D.; Lee, Y.; Kim, I.; Hwang, K.; Kim, N. Thermal and mechanical degradation of recycled polylatic acid filaments for three-dimensional printing applications. Polymers 2022, 14, 5385. [Google Scholar] [CrossRef]
- Lanzotti, A.; Martorelli, M.; Maietta, S.; Gerbino, S.; Penta, F.; Gloria, A. A comparison between mechanical properties of specimens 3D printed with virgin recycled, P.L.A. In Proceedings of the 12th CIRP Conference on Intelligent Computation in Manufacturing Engineering (CIRP19), Gulf of Naples, Italy, 17–19 July 2019. [Google Scholar] [CrossRef]
- Menyhárd, A. Direct correlation between modulus and the crystalline structure in isotactic polypropylene. Express Polym. Lett. 2015, 9, 308–320. [Google Scholar] [CrossRef]
- El-Hadi, A.M.; Schnabel, R.; Straube, E.; Müller, G.; Henning, S. Correlation between degree of crystallinity, morphology, glass temperature, mechanical properties and biodegradation of poly(3-hydroxyalkanoate) PHAs and their blends. Polym. Test. 2002, 21, 665–674. [Google Scholar] [CrossRef]
- Meijer, H.E.H.; Govaert, L.E. Mechanical performance of polymer systems: The relation between structure and properties. Prog. Polym. Sci. 2005, 30, 915–938. [Google Scholar] [CrossRef]
- Kadir, A.Z.A.; Yusof, Y.; Wahab, S. Additive Manufacturing cost estimation models—A classification review. Int. J. Adv. Manuf. Technol. 2020, 107, 4033–4053. [Google Scholar] [CrossRef]
- Costabile, G.; Fera, M.; Fruggiero, F.; Lambiase, A.; Pham, D. Cost models of Additive Manufacturing: A literature review. Int. J. Ind. Eng. Comput. 2017, 8, 263–282. [Google Scholar] [CrossRef]
- Ford, S.; Despeisse, M. Additive Manufacturing and sustainability: An exploratory study of the advantages and challenges. J. Clean. Prod. 2016, 137, 1573–1587. [Google Scholar] [CrossRef]
- Colorado, H.A.; Velásquez, E.I.G.; Monteiro, S.N. Sustainability of Additive Manufacturing: The circular economy of materials and environmental perspectives. J. Mater. Res. Technol. 2020, 9, 8221–8234. [Google Scholar] [CrossRef]
- Gebler, M.; Schoot Uiterkamp, A.J.M.; Visser, C. A global sustainability perspective on 3D printing technologies. Energy Policy 2014, 74, 158–167. [Google Scholar] [CrossRef]
- Peng, T.; Kellens, K.; Tang, R.; Chen, C.; Chen, G. Sustainability of additive manufacturing: An overview on its energy demand and environmental impact. Addit. Manuf. 2018, 21, 694–704. [Google Scholar] [CrossRef]
- Kellens, K. Environmental dimensions of Additive Manufacturing: Mapping application domains and their environmental implications. J. Ind. Ecol. 2017, 21, 49–68. [Google Scholar] [CrossRef]
- Kafara, M.; Süchting, M.; Kemnitzer, J.; Westermann, H.-H.; Steinhilper, R. Comparative Life Cycle Assessment of conventional and Additive Manufacturing in mold core making for CFRP production. Proceedia Manuf. 2016, 8, 223–230. [Google Scholar] [CrossRef]
- Faludi, J. Comparing environmental impacts of Additive Manufacturing vs. traditional machining via Life-Cycle Assessment. Rapid Prototyp. J. 2015, 21, 14–33. [Google Scholar] [CrossRef]
- Rajendran, S.; Hodzic, A.; Scelsi, L.; Hayes, S.; Soutis, C.; AlMa’adeed MKahraman, R. Plastic recycling: Insights into Life Cycle Assessment methods. Plast. Rubber Compos. 2013, 42, 1–10. [Google Scholar] [CrossRef]
- Bozorg-Haddad, O.; Zolghadr-Asli, B.; Loáiciga, H.A. A Handbook on Multi-Attribute Decision-Making Methods; Wiley: New York, NY, USA, 2021; ISBN 9781119563495. [Google Scholar]
- Marks, L.A.; Dunn, E.G.; Keller, J.M.; Godsey, L.D. Multiple Criteria Decision Making (MCDM) using fuzzy logic: An innovative approach to sustainable agriculture. In Proceedings of the 3rd International Symposium on Uncertainty Modeling and Analysis and Annual Conference of the North American Fuzzy Information Processing Society, College Park, ML, USA, 17–20 March 1995. [Google Scholar]
- Mehrjerdi, Y.Z. Strategic system selection with linguistic preferences and grey information using MCDM. Appl. Soft Comput. 2014, 18, 323–337. [Google Scholar] [CrossRef]
- Rawal, A.; Rawal, J.; Raglin, A. Multi-Criteria Decision Making (MCDM) with Causal Reasoning for AI/ML Applications—A Survey. In Artificial Intelligence in HCI; Degen, H., Ntoa, S., Eds.; HCII 2024. Lecture Notes in Computer Science; Springer: Cham, Switzerland, 2024; Volume 14735. [Google Scholar]
- Hasan, E.; Ding, C. Aspect-Aware Multi-Criteria Recommendation Model with Aspect Representation Learning. In Proceedings of the 2023 IEEE/WIC International Conference on Web Intelligence and Intelligent Agent Technology (WI-IAT), Venice, Italy, 26–29 October 2023; pp. 268–272. [Google Scholar]
- Wu, D.; Yang, Z.; Lu, J.; Xu, J.; Xu, X.; Nie, F. EBMGC-GNF: Efficient Balanced Multi-view Graph Clustering via Good Neighbor Fusion. IEEE Trans. Pattern Anal. Mach. Intell. 2024, 46, 7878–7892. [Google Scholar] [CrossRef] [PubMed]
- Ali, G.; Nabeel, M.; Farooq, A. Extended ELECTRE method for multi-criteria group decision-making with spherical cubic fuzzy sets. Knowl. Inf. Syst. 2024, 66, 6269–6306. [Google Scholar] [CrossRef]
- Wang, Q.; Jia, G.; Song, W. Identifying critical factors in systems with interrelated components: A method considering heterogenous influence and strength attenuation. Eur. J. Oper. Res. 2022, 303, 456–470. [Google Scholar] [CrossRef]
- Ulukan, H.Z.; Kop, Y. Multi-Criteria Decision Making (MCDM) of solid waste collection methods using Life Cycle Assessment (LCA) outputs. In Proceedings of the 2009 International Conference on Computers & Industrial Engineering 2019, Troyes, France, 6–9 July 2009; pp. 584–589. [Google Scholar] [CrossRef]
- Jamwal, A.; Agrawal, R.; Sharma, M.; Kumar, V. Review on multi-criteria decision analysis in sustainable manufacturing decision making. Int. J. Sustain. Eng. 2021, 14, 202–225. [Google Scholar] [CrossRef]
- Saxena, P.; Stavropoulos, P.; Kechagias, J.; Salonitis, K. Sustainability assessment for manufacturing operations. Energies 2020, 13, 2730. [Google Scholar] [CrossRef]
- Emovon, I.; Oghenenyerovwho, O.S. Application of MCDM method in material selection for optimal design: A review. Results Mater. 2020, 7, 100115. [Google Scholar] [CrossRef]
- Zhang, H.; Peng, Y.; Tian, G.; Wang, D.; Xie, P. Green material selection for sustainability: A hybrid MCDM approach. PLoS ONE 2017, 12, e0177578. [Google Scholar] [CrossRef]
- Jahan, A.; Mustapha, F.; Sapuan, S.M.; Ismail, M.Y.; Bahraminasab, M. A framework for weighting of criteria in ranking stage of material selection process. Int. J. Adv. Manuf. Technol. 2012, 58, 411–420. [Google Scholar] [CrossRef]
- Zhao, Y.; Li, J.; Yongfeng, P. A comprehensive MCDM model combining TOPSIS and IEM for sustainable material selection considering Life Cycle Assessment method. IEEE Access 2018, 99, 2875038. [Google Scholar] [CrossRef]
- Khoshnava, M.; Rostami, R.; Valipour, A.; Ismail, M.; Rahmat, A. Rank of Green building materials based on the three pillars of sustainability using the hybrid multi-criteria decision making method. J. Clean. Prod. 2016, 173, 82–99. [Google Scholar] [CrossRef]
- Chen, T.-L.; Chen, C.-C.; Chuang, Y.-C.; Liou, J.H. A hybrid MADM model for product design evaluation and improvement. Sustainability 2020, 12, 6743. [Google Scholar] [CrossRef]
- Alamerew, Y.A.; Brissaud, D. Circular economy assessment tool for end of life product recovery strategies. J. Remanufacturing 2019, 9, 169–185. [Google Scholar] [CrossRef]
- Gomes, C.; Nunes, K.; Xavier, L.; Cardosa, R.; Valle, R. Multicriteria decision making applied to waste recycling in Brazil. Omega 2008, 36, 395–404. [Google Scholar] [CrossRef]
- DIN EN ISO 14040:2006; Environmental Management—Life Cycle Assessment—Principles and Framework. ISO: Geneva, Switzerland, 2006.
- DIN EN ISO 14044:2006; Environmental Management—Life Cycle Assessment—Requirements and Guidelines. ISO: Geneva, Switzerland, 2006.
- DIN EN ISO 527-1:2019; Plastics—Determination of Tensile Properties—Part 1: General Principles. ISO: Geneva, Switzerland, 2019.
- DIN EN ISO 1133-1:2022; Plastics—Determination of the Melt Mass-Flow Rate (MFR) and Melt Volume-Flow Rate (MVR) of Thermoplastics—Part 1: Standard Method. ISO: Geneva, Switzerland, 2022.
- DIN EN ISO 527-3:2018; Plastics—Determination of Tensile Properties—Part 3: Test Conditions for Films and Sheets. ISO: Geneva, Switzerland, 2019.
- Nagengast, N.; Bay, C.; Döpper, F.; Schmidt, H.-W.; Neuber, C. Thermo-mechanical recycability of additively manufactured polypropylene and Polylactic Acid parts and polypropylene support structures. Polymers 2023, 15, 2291. [Google Scholar] [CrossRef] [PubMed]
- Bay, C.; Nagengast, N.; Schmidt, H.W.; Döpper, F.; Neuber, C. Environmental assessment of recycled petroleum bio-based additively manufactured parts via, L.C.A. In Proceedings of the Manufacturing Driving Circular Economy, Sustainable, Manufacturing, Berlin, Germany, 5–7 October 2022. [Google Scholar] [CrossRef]
- Ymi, S.; Rosen, D. Build time and cost models for Additive Manufacturing process selection. In Proceedings of the ASME 2012 International Design Engineering Technical Conferences and Computers and Information in Engineering Conference, Chicago, IL, USA, 12–15 August 2012; Volume 2, pp. 375–382. [Google Scholar] [CrossRef]
- Saaty, T.L. The Analytic Hierarchy Process; McGraw Hill: New York, NY, USA, 1980; ISBN 9780070543713. [Google Scholar]
- Subramanian, N.; Ramanathan, R. A review of applications of Analytic Hierarchy Process in operation management. Int. J. Prod. Econ. 2012, 138, 215–241. [Google Scholar] [CrossRef]
- Seejata, K.; Yodying, A.; Wongthadam, T.; Mahavik, N.; Trantanee, S. Assessment of flood hazard areas using Analytical Hierarchy Process over the Lower Yom Basin, Sukhothai Province. Procedia Eng. 2018, 2012, 340–347. [Google Scholar] [CrossRef]
- Mandel, N.; Milford, M.; Gonzalez, F. A method for evaluating and selecting suiTab. hardware for the deployment of embedded system on UAVs. Sensors 2020, 20, 4420. [Google Scholar] [CrossRef] [PubMed]
- Hafezi, M.; Zolfagharinia, H. Green product development and environmental performance: Investigating the role of government regulations. Int. J. Prod. Econ. 2018, 204, 395–410. [Google Scholar] [CrossRef]
- Wecoop. EU Policies and Regulations. 2023. Available online: https://wecoop.eu/regional-knowledge-centre/eu-policies-regulations/ (accessed on 19 December 2023).
- European Parliament. Environmental Policy: General Principles and Basic Framework. 2023. Available online: https://www.europarl.europa.eu/factsheets/en/sheet/71/environment-policy-general-principles-and-basic-framework (accessed on 19 December 2023).
- Kyriakopoulos, G. Environmental legislation in European and International contexts: Legal practices and social planning towards Circular Economy. Laws 2021, 10, 3. [Google Scholar] [CrossRef]
- Probedinsky, V.; Shestak, V. Improving environmental legislation in Central Asia. Environ. Policy Law 2020, 50, 69–79. [Google Scholar] [CrossRef]
- Ding, Z.; Gao, X.; Qian, X.; Wang, H. Governmental inspection and local legislation on environmental protection: Evidence from China. J. Econ. Surv. 2021, 36, 728–763. [Google Scholar] [CrossRef]
- Suki, N. Green product purchase intention: Impact of green brands, attitude, and knowledge. Br. Food J. 2016, 118, 2893–2910. [Google Scholar] [CrossRef]
- Yu, L.; Chen, M.; Yang, B. Recycling policy and statistical model of end-of-life vehicles in China. Waste Manag. Res. J. A Sustain. Circ. Econ. 2019, 37, 347–356. [Google Scholar] [CrossRef] [PubMed]
- European Comission. LIFE Programme. 2023. Available online: https://cinea.ec.europa.eu/programmes/life_en (accessed on 19 December 2023).
- Bruvoll, A. Taxing virgin materials: An approach to waste problems. Resour. Conserv. Recycl. 1998, 22, 15–29. [Google Scholar] [CrossRef]
- Jung, H.; Shin, G.; Kwak, H.; Hao, L.; Jegal, J.; Kim, H.; Jeon, H.; Park, J.; Oh, D. Review of polymer technologies for improving the recycling and upcycling efficiency of plastic waste. Chemosphere 2023, 320, 138089. [Google Scholar] [CrossRef]
- Zhang, L.; Xu, Z. A review of current progress of recycling technologies for metals grom waste electrical and electronic components. J. Clean. Prod. 2016, 127, 19–36. [Google Scholar] [CrossRef]
- Islam, M.; Iyer-Raniga, U.; Trewick, S. Recycling perspectives of circular business models: A review. Recycling 2022, 7, 79. [Google Scholar] [CrossRef]
- Dat, L.; Linh, D.; Chou, S.-Y.; Fu, V. Optimizing reverse logistic costs for recycling end-of-lif electrical and electronic products. Expert Syst. Appl. 2012, 39, 6380–6387. [Google Scholar] [CrossRef]
- Cardona, C.; Curdes, A.; Isaacs, A. Effects of filament diameter tolerances in Fused Filament Fabrication. Indiana Univ. J. Undergrad. Res. 2016, 2, 44–47. [Google Scholar] [CrossRef]
- Abdulhadi, H.; Fadeel, A.; Mian, A.; Newaz, G.; Srinivasan, R. Computational investigations of the post-yielding behavior of 3D-printed polymer lattice structures. J. Comput. Des. Eng. 2022, 9, 263–277. [Google Scholar] [CrossRef]
- Beames, A.; Claassen, G.D.H.; Akkerman, R. Logistics in the Circular Economy: Challenges and Opportunities. In Strategic Decision Making for Sustainable Management of Industrial Networks. Greening of Industry Networks Studies; Rezaei, J., Ed.; Springer: Cham, Switzerland, 2021; Volume 8. [Google Scholar] [CrossRef]
- Schrijvers, D.; Hool, A.; Blengini, G.; Chen, W.-Q.; Dewulf, J.; Eggert, R.; van Ellen, L.; Gauss, R.; Goddin, J.; Habib, K.; et al. A review of methods and data to determine raw material criticality. Resour. Conserv. Recycl. 2020, 155, 104617. [Google Scholar] [CrossRef]
- Foschi, E.; Aureli, S.; Paletta, A. Linking bioeconomy, circular economy, and sustainability: Trends, gaps and future orientation in the bio-based and biodegradable plastics industry. Eur. J. Soc. Impact Circ. Econ. 2023, 4, 16–31. [Google Scholar] [CrossRef]
- American Society for Testing and Materials (ASTM). Standard Test Method for Flexural Fatigue Properties of Plastics. 2022. Available online: https://www.astm.org/d7774-17.html (accessed on 19 December 2023).
- Rubio-Hernández, F.J.; Sánchez-Toro, J.H.; Páez-Flor, N.M. Testing shear thinning/thixotropy and shear thickening/antithixotropy relationships in a fumed silica suspension. J. Rheol. 2020, 64, 785–797. [Google Scholar] [CrossRef]
- Gershyimon, A.L.; Gyger, L.S., Jr.; Bruck, H.A.; Gupta, S.K. Thermoplastic Polymer Shrinkage in Emerging Molding Processes. Exp. Mech. 2008, 48, 789–798. [Google Scholar] [CrossRef]
- Phillips, P.; Phillips, J. Return on Investment. In Handbook of Improving Performance in the Workplace (1–3); Wiley Online Library: Hoboken, NJ, USA, 2009; Chapter 34. [Google Scholar] [CrossRef]
- Cheung, W.; Marsh, R.; Griffin, P.; Newnes, L.; Mileham, A.; Lanham, J. Towards cleaner production: A roadmap for predicting product end-of-life costs at early design concept. J. Clean. Prod. 2015, 87, 431–441. [Google Scholar] [CrossRef]
- Vanham, D.; Bidoglio, G. A review on the indicator water footprint for the EU28. Ecol. Indic. 2013, 26, 61–75. [Google Scholar] [CrossRef]
- Tu, J.; Wu, Z. Analytic hierarchy process rank reversals: Causes and solutions. Ann. Oper. Res. 2013, 208. [Google Scholar] [CrossRef]
- 3Dmensionals. Raise3D Premium PLA Filament. 2023. Available online: https://www.3dmensionals.de/raise3d-premium-pla-filament-2579 (accessed on 19 December 2023).
- FormFutura. AquaSolve—PVA. 2023. Available online: https://formfutura.com/product/aquasolve-pva/ (accessed on 19 December 2023).
- KPMG. Plastic Tax. Reduce, Reuse, Recycle. 2021. Available online: https://kpmg.com/xx/en/home/insights/2021/09/plastic-tax.html (accessed on 20 December 2023).
- PPPrint. P-Filament 721 Natural. 2023. Available online: https://www.ppprint.de/produkt/filament/ (accessed on 19 December 2023).
- PPPrint. P-Support 279 Natural. 2023. Available online: https://www.ppprint.de/produkt/p-support-279/ (accessed on 19 December 2023).
- Raise3D. Raise3D Premium PLA. 2023. Available online: https://www.raise3d.com/products/raise3d-premium-pla-filament/ (accessed on 19 December 2023).
- Mislick, G.; Nussbaum, D. Cost Estimation. Methods and Tools; Wiley Series in Operations Research and Management Science; John Wiley & Sons Inc.: Hoboken, NJ, USA, 2015; ISBN 9781118536131. [Google Scholar]
- Odu, G. Weighting methods for multi-criteria decision making technique. J. Appl. Sci. Environ. Manag. 2019, 23, 1449. [Google Scholar] [CrossRef]
- Harker, P.; Vargas, L. The theory of ratio scale estimation. Saaty’s Anal. Hierarchy Process. Manag. Sci. 1987, 33, 1383–1403. [Google Scholar] [CrossRef]
- Ayan, B.; Abacioglu, S.; Basilio, M. A comprehensive review of the novel weighting methods for multi-criteria decision-making. Information 2023, 14, 285. [Google Scholar] [CrossRef]
- Zardari, N.H.; Ahmed, K.; Shirazi, S.M.; Yusop, Z.B. Weighting Methods and their Effects on Multi-Criteria Decision Making Model Outcomes in Water Resources Management. In SpringerBriefs in Water Science and Technology; Springer: Cham, Switzerland, 2015. [Google Scholar] [CrossRef]
- Lanzotti, A.; Grasso, M.; Staiano, G.; Martorelli, M. The impact of process parameters on mechanical properties of parts fabricated in PLA with an open-source 3D printer. Rapid Prototyp. J. 2015, 21, 604–617. [Google Scholar] [CrossRef]
- León-Cabezas, M.; Martinez-Garcia, A.; Varela-Gandia, F.J. Innovative functionalized monofilaments for 3D printing using Fused Deposition Modelling for the toy industry. Procedia Manuf. 2017, 13, 738–745. [Google Scholar] [CrossRef]
- Spoerk, M.; Svandaiah, C.; Arbeiter, F.; Sapkota, J.; Holzer, C. Optimization of mechanical properties of glass-spheres-filled Polypropylene composites for extrusion-based Additive Manufacturing. Polym. Compos. 2019, 40, 638–651. [Google Scholar] [CrossRef]












| PLA | PP | |||||
|---|---|---|---|---|---|---|
| Virgin | Lab-Recycled | Ind-Recycled * | Virgin | Lab-Recycled | Ind-Recycled * | |
| 0° printing direction | ||||||
| Young’s Modulus [MPa] | 2971 | 2836 | 2836 | 445 | 500 | 500 |
| Tensile strain at break [%] | 3.6 | 6 | 6 | 1697 | 1929 | 1929 |
| Yield strength [MPa] | 52 | 53 | 53 | 16 | 17 | 17 |
| 90° printing direction | ||||||
| Young’s Modulus [MPa] | 2724 | 2404 | 2404 | 410 | 424 | 424 |
| Tensile strain at break [%] | 1.9 | 1.6 | 1.6 | 659 | 614 | 614 |
| Yield strength [MPa] | 40 | 33 | 33 | 13 | 15 | 15 |
| PLA | PP | |||||
|---|---|---|---|---|---|---|
| Virgin | Lab-Recycled | Ind-Recycled * | Virgin | Lab-Recycled | Ind-Recycled * | |
| Diameter of filament [mm] | 1.76 | 1.72 | 1.72 | 1.72 | 1.69 | 1.69 |
| Ovality [-] | 0.01 | 0.01 | 0.01 | 0.03 | 0.02 | 0.02 |
| MFR [g/10 min; 2.16 kg; 230 °C] | 29.69 | 55.03 | 55.03 | 8.56 | 8.30 | 8.30 |
| PLA | PP | |||||
|---|---|---|---|---|---|---|
| Virgin | Lab-Recycled | Ind-Recycled | Virgin | Lab-Recycled | Ind-Recycled | |
| cuboid geometry | ||||||
| Human health [mPt] | 59.1 | 83.6 | 68.0 | 42.5 | 53.2 | 43.1 |
| Ecosystems [mPt] | 42.3 | 55.6 | 44.0 | 30.3 | 37.2 | 31.4 |
| Resources [mPt] | 46.6 | 65.8 | 52.9 | 41.7 | 42.9 | 35.2 |
| impeller geometry | ||||||
| Human health [mPt] | 878.8 | 993.2 | 666.9 | 350.4 | 419.5 | 283.6 |
| Ecosystems [mPt] | 472.4 | 510.4 | 350.7 | 190.5 | 222.5 | 154.3 |
| Resources [mPt] | 820.5 | 925.7 | 488.5 | 338.6 | 305.6 | 207.6 |
| Polymer | Processing State | Total Costs [EUR/kg] |
|---|---|---|
| PLA | virgin | 34.9 |
| lab-recycled | 78.1 | |
| industrial-recycled | 6.7 | |
| PP | virgin | 75.8 |
| lab-recycled | 73.6 | |
| industrial-recycled | 4.0 | |
| PP Support | virgin | 233.0 |
| lab-recycled | 503.7 | |
| industrial-recycled | 26.0 |
Disclaimer/Publisher’s Note: The statements, opinions and data contained in all publications are solely those of the individual author(s) and contributor(s) and not of MDPI and/or the editor(s). MDPI and/or the editor(s) disclaim responsibility for any injury to people or property resulting from any ideas, methods, instructions or products referred to in the content. |
© 2025 by the authors. Licensee MDPI, Basel, Switzerland. This article is an open access article distributed under the terms and conditions of the Creative Commons Attribution (CC BY) license (https://creativecommons.org/licenses/by/4.0/).
Share and Cite
Nagengast, N.; Mandel, N.; Bay, C.; Döpper, F.; Neuber, C.; Schmidt, H.-W.; Usma-Mansfield, C.; Fuss, F.K. Multi-Domain Assessment of Thermomechanical Recycling Based on Bio-Based and Petroleum-Based Additively Manufactured Components. Recycling 2025, 10, 3. https://doi.org/10.3390/recycling10010003
Nagengast N, Mandel N, Bay C, Döpper F, Neuber C, Schmidt H-W, Usma-Mansfield C, Fuss FK. Multi-Domain Assessment of Thermomechanical Recycling Based on Bio-Based and Petroleum-Based Additively Manufactured Components. Recycling. 2025; 10(1):3. https://doi.org/10.3390/recycling10010003
Chicago/Turabian StyleNagengast, Niko, Nicolas Mandel, Christian Bay, Frank Döpper, Christian Neuber, Hans-Werner Schmidt, Clara Usma-Mansfield, and Franz Konstantin Fuss. 2025. "Multi-Domain Assessment of Thermomechanical Recycling Based on Bio-Based and Petroleum-Based Additively Manufactured Components" Recycling 10, no. 1: 3. https://doi.org/10.3390/recycling10010003
APA StyleNagengast, N., Mandel, N., Bay, C., Döpper, F., Neuber, C., Schmidt, H.-W., Usma-Mansfield, C., & Fuss, F. K. (2025). Multi-Domain Assessment of Thermomechanical Recycling Based on Bio-Based and Petroleum-Based Additively Manufactured Components. Recycling, 10(1), 3. https://doi.org/10.3390/recycling10010003

