Abstract
Recently, electric vehicle (EV) technology has received massive attention worldwide due to its improved performance efficiency and significant contributions to addressing carbon emission problems. In line with that, EVs could play a vital role in achieving sustainable development goals (SDGs). However, EVs face some challenges such as battery health degradation, battery management complexities, power electronics integration, and appropriate charging strategies. Therefore, further investigation is essential to select appropriate battery storage and management system, technologies, algorithms, controllers, and optimization schemes. Although numerous studies have been carried out on EV technology, the state-of-the-art technology, progress, limitations, and their impacts on achieving SDGs have not yet been examined. Hence, this review paper comprehensively and critically describes the various technological advancements of EVs, focusing on key aspects such as storage technology, battery management system, power electronics technology, charging strategies, methods, algorithms, and optimizations. Moreover, numerous open issues, challenges, and concerns are discussed to identify the existing research gaps. Furthermore, this paper develops the relationship between EVs benefits and SDGs concerning social, economic, and environmental impacts. The analysis reveals that EVs have a substantial influence on various goals of sustainable development, such as affordable and clean energy, sustainable cities and communities, industry, economic growth, and climate actions. Lastly, this review delivers fruitful and effective suggestions for future enhancement of EV technology that would be beneficial to the EV engineers and industrialists to develop efficient battery storage, charging approaches, converters, controllers, and optimizations toward targeting SDGs.
1. Introduction
Global warming is one of the most concerning issues to scientists and researchers at present, and the main reason behind this vital issue is the greater emission of carbon. Approximately 3 billion metric tons of carbon dioxide emissions will be produced by only passenger cars worldwide in 2021 [1]. According to the statistics, 41% of the carbon dioxide is emitted from the transportation sector globally [2]. In the USA, a total of 29% of the carbon emissions were produced by passenger cars in the year 2020, according to USA Environment Protection Authorities [3]. However, some issues should be investigated further, such as selecting appropriate battery energy storage, fast charging approaches, power electronic devices, conversion capability, and hybridization of algorithms or methods [4,5]. Hence, further investigation is required to improve EV technology to achieve sustainable development goals (SDGs) [6,7].
Unlike traditional vehicle technology, EVs fully depend on batteries in the case of supplying power, and that is why batteries are considered as the heart of EV technology [8]. Many battery technologies have been introduced by researchers that can easily replace the traditional methods of supplying cars, such as the lead–acid, nickel–cadmium, lithium-ion, lithium-ion polymer, and sodium–nickel chloride batteries [9]. Lead–acid battery technology was introduced at the beginning of the journey of battery technology. Although it has a short life cycle, it can provide 20–40 Wh/kg at the stage of 100% charge [10,11]. To solve the life cycle problem, inventors introduced a new technology called the nickel–cadmium battery that has a long-life cycle. However, the fast charging and deep discharging can cause damage to battery health and performance [12]. Removing all the drawbacks of the battery technology, a new technology known as the lithium-ion battery was introduced, which has greater efficiency, longer life cycle, high energy density, and performance at high temperatures. All of these characteristics make this technology most suitable for EV applications [9]. Lithium-ion technology has risen to the peak because of its unique feature such as high energy density, performance at a high temperature, fast charging, and long lifespan. Nonetheless, the performance of lithium-ion batteries varies with the combination of different materials such as cobalt, manganese, iron, nickel, aluminum, and titanate [13,14,15]. Furthermore, the unavailability of the materials is the drawback that makes lithium-ion technology a little bit dull [12]. Although the battery technology has advanced to significant development, each of these batteries has some downsides. Recently, fuel cell and supercapacitor-based EVs have made a significant stride toward the advancement of energy storage in the EV market.
The management system of the battery storage system plays a crucial role in the EV system [16]. For proper supervision of energy storage devices for safe and healthy operation, various techniques and control operations such as cell monitoring, voltage, and current monitoring, data acquisition, charge–discharge control, power management control, temperature control, fault diagnosis, and network and communication network should work spontaneously [17,18,19]. In order to perform all the operations efficiently, a set of highly efficient power electronic devices are needed. DC/DC converters play a vital role in EV technology. The most widely used DC/DC converters are isolated and non-isolated. A non-isolated DC/DC converter such as Ćuk, switched capacitor, coupled inductor, and quasi Z-source converters are used for converting voltage up or down in a relatively low ratio [20,21]. Due to low cost, high efficiency, and lower ripples, DC/DC converters are famous in EV technology. However, present switching control techniques are not reliable enough for EVs. An isolated DC/DC converter is used when the ratio of output and input voltage is high. The buck–boost converter, push–pull converter (PPC), DC/DC resonant converter (RC), zero-voltage switching converter (ZVSC), and full-bridge boost DC/DC converter (FBC) are widely used converters in EV technology, with each having individual drawbacks.
EV technology is not only a revolution in the transportation industry, but also a roadmap to economic development [16]. The increasing EV industry has tremendously influenced the economy by creating jobs that meet sustainable economic growth, which is related to SDG8 [17]. Unlike other transportation technologies, EV technology totally depends on battery storage; thus, there is no need to burn coal, oil, or gas, which means that it is a technology that provides clean and green energy, which is the requirement of SDG7 [18]. Furthermore, EV technology is an environmentally friendly solution that emits zero carbon which meets the major requirement of SDG13 [19]. Moreover, EV technology can also integrate renewable energy sources (RESs). As a result, industries which produce the materials for generating energy from renewable energy sources will develop. This will represent industrial innovation that can fulfill another goal (SDG9) [20]. Smart cities are currently becoming popular, and EVs are the most precious requirement for smart cities related to SDG11 [21].
To date, many technologies related to EV energy storage have been proposed by many researchers throughout the world. Hannan et al. [14] presented a strong review with criticism of lithium-ion batteries in which they illustrated a brief history and performance and demand of lithium-ion batteries in the EV industry, as well as the effect of environment-related facts and issues. Another study by Tie et al. [22] studied alternative energy sources, energy storage systems, energy management and control, supervisory control, and algorithms. The authors developed a relationship between the EV industry and economic growth relating to SDGs, but they did not consider other SDGs with EV technology. Sujitha et al. [23] presented a review of RES-based EV charging systems in which various types of power converters were discussed. However, the authors delivered specific topologies and their working principle. Katoch et al. [24] conducted a detailed review on the thermal management system for EV batteries, such as air cooling, liquid cooling, direct refrigerant cooling, phase change material cooling, thermoelectric cooling, and heat pipe cooling. Manzetti et al. [11] illustrated a wide history of EV batteries from the beginning to the present. They mentioned that bio batteries could be a promising solution in green battery technology over metal–lithium batteries in upcoming days in the EV industry. Lipu et al. [5] reviewed various converter schemes and controller technologies in EV application; however, a comprehensive study based on other EV-based technologies was not mentioned. Although green chemistry, which meets one of the major SDGs (climate), was considered in this study, how this technology can complement the other SDGs is still needed to investigate. In summary, the relationship among EV technology, SDGs, and battery technology was not considered in any of the abovementioned studies. Therefore, further study is required to integrate the SDGs with the EV industries.
To bridge the existing shortcomings, this study highlights a detailed survey on prospects of EV and SDG integration. Furthermore, the study presents various technological advancements, issues, challenges, and future recommendations. This review provides the following contributions:
- This review critically examines the various battery storage systems, materials, characteristics, and performance. Additionally, the key components of the battery management system are outlined.
- The various technological advancements of EVs concerning the power electronics technology and charging strategies are discussed rigorously.
- The state-of-the-art methods, algorithms, controllers, and optimization schemes applied in EVs are explained thoroughly.
- The work establishes the relationship of EV energy management and technologies with sustainable development targeting various goals such as clean energy, sustainable cities, economic development, industry, infrastructure, and emission reduction.
- Lastly, this research illustrates the scope, opportunities, and future trends for the advancement of EVs. The analysis, key findings, and suggestions can be helpful in successfully integrating the EV technologies with SDG targets.
The remainder of the paper is divided into seven sections. Section 2 covers several battery energy storage systems and key components of battery management systems. The EV technologies concerning power electronics converters and charging features and technologies are presented in Section 3. In Section 4, the algorithms, methods, approaches, controllers, and optimizations employed in EVs are reported. The open issues and challenges are highlighted in Section 5. The impacts of EVs in achieving different goals of sustainable development are examined in Section 6. Lastly, the conclusions, along with the future trends, are provided in Section 7.
2. Battery Energy Storage and Management in EVs
This section broadly discusses and analyzes the various battery storage characteristics, features, and key components of battery management in EV applications.
2.1. Battery Storage Technology
2.1.1. Lead–Acid (Pb–Acid)
The lead–acid battery is considered as one of the oldest battery technologies to be used globally. Lead–acid batteries display a specific energy of 20–40 Wh/kg at 100% of the state of charge (SOC) of a lead–acid battery. It contributes a small cycle life due to the shedding of active material compared to other types of batteries such as nickel metal hydride. The low energy-to-weight ratio and low energy-to-volume ratio are considerable limitations. Furthermore, the lead–acid battery is not an environmentally sound technology due to the presence of lead and acid. Despite several drawbacks, the low manufacturing cost of around 100 USD/kWh makes it suitable for small-scale, light-performance vehicles [10,11].
2.1.2. Nickel–Cadmium (NiCd) Battery
Nickel–cadmium (NC) battery technology was employed in the 1990s, presenting high energy density. The NC battery technology was employed in applications such as power quality and energy reserves for telecommunication and portable services [25]. NC batteries provide a long lifecycle span of 1500 cycles compared with NiMH battery. However, the NC battery may cause damage due to deep discharge and a faster charging time. NiMH batteries possess a memory loss effect, which occurs due to the battery’s frequent charging process before complete discharge. One of the major drawbacks of NC is the adoption of toxic metals such as cadmium during the manufacturing process. Cadmium causes adverse effects on the environment and human health. Equation (1) shows the electrochemical cell reaction of an NC battery, where Cd is used as an anode and NiO(OH) is used as a cathode [12].
Cd + 2NiO (OH) + 2H2O ⇆ 2NiO (OH)2 + Cd (OH)2.
2.1.3. Lithium-Ion Battery
The lithium-ion battery is considered as one of the leading battery technologies used in EVs. The high energy density, greater efficiency, longer life cycle, and better performance at high temperatures are the well-known features of Li-ion batteries. Lithium maintains the lowest redox potential, which is around (−3.05 V), and the largest electrochemical equivalence of (3.86 Ah·g−1) [25]. It is still recognized as suitable for battery-driven EVs. Moreover, lithium alone has the smallest reduction potential capacity of any element, which enables this battery to hold the topmost cell potential. The most important advantage of this battery relates to the recycling ability of the various components used. However, the material’s unavailability and high cost per kWh (135 USD /kWh) represent significant drawbacks [12]. Generally, the performance of the lithium-ion battery relies upon various internal material properties. The selection of materials is crucial, specifically the positive electrode, which controls the battery characteristics such as power, safety, cost, and lifespan [26,27,28,29]. The positive electrode material can be classified into lithium cobalt oxide, lithium manganese oxide, lithium iron phosphate, lithium nickel manganese cobalt oxide, lithium nickel cobalt aluminum oxide, and lithium titanate, which are discussed below [13,14,15].
Lithium Cobalt Oxide—LiCoO2
Goodenough announced the existence of layered transition metal oxides in 1980 [25]. They are considered among the most commonly implemented positive electrodes. Initially, Sony marketed lithium cobalt oxide (LCO) in 1991 and used cobalt oxide as a cathode which was the most commonly used material in lithium-ion battery technology. The theoretical capacity of LCO is approximately 274 mAh·g−1 with a high volumetric capacity of 1363 mAh·cm−3. It constitutes high energy density, offers a moderate lifespan, and has considerable safety applicable for several electronic gadgets such as cameras, notebooks, and tablets [9,12,13]. Nevertheless, the LCO shows unsatisfactory behavior during its operating condition at the rate of high current of charge–discharge. Consequently, proper protections are required due to excessive heating and stress. In addition, the cost of cobalt is high due to its limited availability [30]. Hence, an alternative to cobalt cathode materials is preferred to raise the appropriateness of LCO in EVs.
Lithium Manganese Oxide—LiMn2O4
Lithium manganese oxide (LMO) is one of the most reviewed cathode materials for lithium-ion battery technology due to its easy accessibility to raw materials and low cost [31,32]. The Bellcore lab developed the LMO battery technology in 1994. The 3D spinel architecture of LMO helps to reduce the internal resistance and simultaneously increases the charge/discharge current flow. It exhibits decent specific power and energy density and can carry >50% more energy than nickel-based batteries. The theoretical capacity of LMO is about 148 mAh·g−1. Pristine LMO ensures 95% delivery of its capacity, which is not possible in the case of LCO [33]. However, it has negative effects on its life cycle and performance. Moreover, LMO has extensive manganese breakdown in the electrolyte at high temperatures, which results in a high capacity loss. The capacity of LMO is approximately 33% lower than that of cobalt-based batteries [34,35,36]. Presently, the application of LMO is carried out in Nissan Leaf EV technology [14].
Lithium Iron Phosphate—LiFePO4
The University of Texas investigated the application of phosphate as a cathode material and concluded that phosphate demonstrates better performance than LCO or LMO batteries at high temperatures and in overcharged states. Phosphates exhibit good thermal stability, operating in the temperature range of −30 °C to 60 °C [37,38]. Lithium iron phosphate (LFP) can contribute with a nominal voltage of approximately 3.2 V and moderate power and energy density. In addition, the LFP battery has low cost, a long lifespan, an enhanced safety system, and high load-handling capability. The major drawbacks of LFP relate to poor lithium diffusion, poor electronic conductivity, and lower specific energy of 160 mAh/g compared to LCO and LMO battery technology. Furthermore, it requires a small particle size and carbon coating to enable performance at high current rates, resulting in a high processing cost [39].
Lithium Nickel Manganese Cobalt Oxide—Li(Ni, Mn, Co)O2
Lithium nickel manganese cobalt oxide (LNMC) battery technology was first commodified in the year 2004. At present, battery industries are focusing on improving the cathode material by developing composite nickel–manganese–cobalt (NMC). These NMC electrode sheets are available in four different compositions, namely, NANOMYTE® BE-50E (NMC111), BE-52E (NMC532), BE-54E (NMC622), and BE-56E (NMC811). These different compositions possess unique outcomes. In terms of minimum capacity, BE-50E (NMC111), BE-52E (NMC532), BE-54E (NMC622), and BE-56E (NMC811) reveal 150 mAh/g, 155 mAh/g, 166 mAh/g, and 190 mAh/g, respectively, while the experimental outcomes were ≥155 mAh/g (2.7–4.3 V @ 0.1 C), ≥165 mAh/g (2.7–4.3 V @ 0.1 C), ≥175 mAh/g (3–4.3 V @ 0.1 C), and ≥200 mAh/g (3–4.3 V @ 0.1 C), respectively [40]. The cathode material of LNMC is developed by utilizing 33% nickel, 33% manganese, and 34% cobalt. The hybrid mixture of NMC draws out the low internal resistance effect of manganese and the high specific energy of nickel. Moreover, LNMC offers high power and energy density with improved lifespan and performance. At present, LNMC has high demand in EV applications for its low self-heating rate and long lifespan (1000–2000 cycles) [41,42,43]. It is suggested that LMNC battery characteristics could be altered by varying the combination of nickel, manganese, and cobalt for certain applications. The increment in manganese percentage leads to an enhancement of specific power, while the increment in nickel leads to an enhancement of specific energy. Presently, the BMW i3 is run by NMC-based lithium-ion batteries [13].
Lithium Nickel Cobalt Aluminum Oxide—Li(Ni, Co, Al)O2
The nickel cobalt aluminum oxide (NCA) battery was commercially presented in 1999. The maximum utilization of nickel as a cathode material reduces the dependency of cobalt in LCO. It provides increased specific power, excellent specific energy of 200–250 Wh/kg, and a durable life cycle. In recent years, lithium nickel cobalt aluminum oxide (LNCA) battery technology has gained increasing attention in EV applications. Due to its high power and energy densities, automobile companies are concentrating on LNCA battery application in EV technology. However, further advancement is needed to improve its safety mechanism [37,44,45]. The automobile giant Tesla is currently utilizing LNCA battery technology to develop EVs [13].
Lithium Titanate—Li4Ti5O12
Lithium titanate (LTO) has a spinel architecture and is configured using LMO, LNCA as a cathode material, and titanate as an anode material. The spinel configuration delivers a few advantages, such as structural firmness due to the zero strain effect and considerable reversibility [46]. LTO delivers high performance and a long lifespan. Furthermore, LTO operates safely at cold temperatures [47,48,49]. However, the power and energy density of LTO are lower compared to NMC- and NCA-based lithium-ion battery technology. The LTO recommends a constant active potential of around 1.55 V, but the electronic structure depicts insulating behavior with a bandgap of 2–3 eV [50]. The main obstacles that appear in LTO batteries are gas evolution, which leads to battery swelling, and low performance during charge/discharge due to low electrical conductivity [51]. Thus, further explorations are focused on improving these areas, including specific energy and cost reduction.
A detailed comparative study of lithium-ion battery materials, performance, and characteristics is shown in Figure 1 [52]. The figure clearly presents that LMO, LNMC, and LNCA batteries are the best depending upon the voltage, power, and energy categories. On the other hand, LFP and LTO batteries can be used when high lifecycle and safety are major concerns. Moreover, LTO is economically excellent and capable of delivering high performance.
Figure 1.
Performance comparison of different lithium-ion batteries according to indexed values.
Lithium-Ion Polymer
At the beginning of the 21st century, lithium-ion battery technology started to shift the paradigm from liquid electrolyte cells with metal housing to plastic casings. The battery technology was generally named as a lithium-ion polymer (LPO) battery [53]. The LPO battery technology is a secondary battery that consists of a polymer electrolyte in the liquid electrolyte utilized in usual lithium-ion batteries [54]. All Li-ion cells expand at high levels of state of charge (SOC) or overcharge due to slight vaporization of the electrolyte. This may result in delamination and bad contact of the internal layers of the cell, which in turn brings diminished reliability and overall cycle life of the cell. Lithium-ion polymer batteries have delivered satisfactory outcomes and have taken over nickel–metal hydride (NiMH) batteries for moveable electronic devices such as smartphones and laptops. They provide excellent high energy density (400 Wh·L−1) compared to other types of batteries. The high power and energy density make them qualified candidates for EV and HEV applications [55]. They also contribute toward the extended cycle life of ordinary Li-ion batteries. The temperature should be kept at less than 50 °C to ensure the available cell capacity and utilize the full life span. However, functional instability materializes during limited battery discharge and overload conditions.
Lithium-Ion Silicon
The initial work with lithium-ion silicon (LS) technology was initiated by Sharma and Seefurth in 1976 [56]. The preliminary research in LS battery technology was conducted by Dahn et al., as well as other teams from the year 1990 to 2000. At the same time, extensive research work was conducted between 2011 and 2015 [57]. The LS battery shows great potential due to its high capacity and long cycle life. However, some concerns related to LS battery technology need to be overcome, such as low Coulombic efficiency, lower real mass loading density, and high cost. Silicon anodes are among the most promising anode materials for lithium-ion batteries due to their various advantageous features, including the highest known capacity and relatively low working potential. However, the problem of extremely large volumetric change must be addressed before silicon anodes can be utilized in practical lithium batteries.
2.1.4. Sodium–Nickel Chloride (Na/NiCl2)
The high-temperature sodium–nickel chloride (SNC) battery, also known as the ZEBRA (zero-emission battery research activity) battery, is manufactured from diluted sodium and nickel chloride. The solid ceramic simultaneously acts as an electrolyte and a separator at an optimal operating temperature of 270–350 °C. The specific energy of SNC is reported to be 125 Wh/kg with an energy efficiency of 92%, which is better than Pb–acid, NCd, and nickel–metal hydride (NMH) battery technologies [58]. The major concern of SNC is its operational safety due to the high operating temperature of 300 °C and its storage for longer periods. Furthermore, the high internal resistance and faster self-discharge cause low power capability for SNC batteries [59].
2.1.5. Fuel Cell
A fuel cell is an electrochemical device that uses two redox processes to transform the chemical energy of a fuel (typically hydrogen) and an oxidizing agent into electrical energy. Fuel cells require a constant supply of fuel and oxygen (often from the air) to sustain the chemical reaction, and they can constantly create electricity as long as fuel and oxygen are available. Sir William Grove created the first fuel cells in 1838. One century later, Francis Thomas Bacon created the hydrogen–oxygen fuel cell in 1932 [60]. Song et al. [61] examined the temperature effects on the performance of fuel cell-based hybrid EVs. Quan et al. [62] evaluated the fuel cell EV energy management strategies using model predictive control considering performance degradation in real time. Fuel cells offer a much more silent and a smoother alternative to conventional energy production that can greatly reduce CO2 and harmful pollutant emissions. However, the fuel cell is expensive to manufacture due to the high cost of catalysts (platinum).
2.1.6. Supercapacitor
A supercapacitor (SC), sometimes known as an ultracapacitor, is a high-capacity capacitor that bridges the gap between electrolytic capacitors and rechargeable batteries. It has a capacitance value that is significantly higher than ordinary capacitors but with lower voltage restrictions. In comparison to electrolytic capacitors, it typically stores 10 to 100 times more energy per unit volume or mass, accepts and delivers charge considerably more quickly, and can withstand many more charge and discharge cycles than rechargeable batteries. Nguyen et al. [63] used the SC for energy storage in EV applications. Although the SC exhibits long life, it has some drawbacks, such as the generally lower amount of energy stored per unit weight compared to an electrochemical battery.
2.2. Battery Management System in EVs
The battery management system (BMS) can be defined as a system that assists in managing the battery operation via electronic, mechanical, and advanced technological systems [64]. An advanced BMS for EV applications is presented in Figure 2 [4]. The basic aims of BMS are cell/battery protection from being damaged and ensuring optimum operating conditions. The BMS ensures the proper supervision of the battery storage systems through control and continuous monitoring via various control techniques such as charge–discharge control, temperature control, cell potential, current, and voltage monitoring, thus enhancing the safety and lifetime of the energy management system (EMS) [65,66,67]. Nonetheless, the deep charge and discharge of the battery during long-distance traveling in EV are fundamental issues [68], potentially causing the failure of the battery or shock hazards due to the high discharge and thermal effect [69]. The BMS becomes effective in minimizing these difficulties by controlling the charge and discharge profile, as well as managing the thermal behavior of the battery packs. The state of charge (SOC), state of health (SOH), and remaining useful life (RUL) are the key parameters in the BMS for understanding the status of the battery. The BMS also protects the battery pack from high-voltage stress and short-circuit current by integrating controllers, actuators, and sensors [14]. The key components and operation of BMS applications in EV technology are explained below.
Figure 2.
Various critical applications of BMS in EV technology.
2.2.1. Battery Cell Monitoring
The information on battery charging/discharging, health, temperature, and fault diagnosis is the foundation for completing the BMS duties [70,71]. Generally, a pack of battery cells is used in EVs [72]. The battery cell may react differently during the battery charging/discharging operation. As a result, continual battery cell monitoring is required to investigate the different states and performance indices [52]. The findings of the battery cell monitoring can help the system function better by managing, protecting, balancing, and controlling operations [73].
2.2.2. Voltage and Current Measurement
The battery cells are connected in series and parallel to the battery bank to acquire a sufficient amount of voltage and current. Hundreds of cells are linked in series in battery packs of electric automobiles, resulting in a large number of voltage measurement channels. When the cell voltage is measured, there is accumulated potential, and the combined potential of one cell differs from another. Hence, a suitable charge equalization must be provided in order to enhance EV autonomy [74]. An accurate battery cell measurement is required for the estimation of SOC and other battery states. One of the common voltage monitoring methods is the voltage divider technique which consists of a resistor and precise temperature-corrected voltage reference used to monitor the cell voltage. The other available methods are the optical coupling relay, optical coupling isolation amplifier, discrete transistor, and distributed measurement [64]. High-voltage current sensors are used to monitor the current of the battery module, which is later converted to a digital signal via analog to digital conversion (ADC). Finally, the voltage and current data are utilized to appropriately estimate the SOC, SOH, and RUL [75].
2.2.3. Data Acquisition
The data acquisition system (DAS) is used for measuring and estimating the parameters of the battery pack, such as current, voltage, temperature, and SOC [76,77]. This facilitates diagnosing the battery’s health and identifying defective cells. It also investigates battery changes that would assist in delivering the status of battery aging, climate, and other factors. The DAS is an integral part of the BMS, which consists of a hardware device (microcontroller unit) and software. The DAS uses the ADC module for data conversion. A controlled area network (CAN) bus and serial communication interface (SCI) module are used to exchange information and communicate with the BMS [78,79,80]. A cloud-based DAS platform within the BMS to extract critical information such as battery current, voltage, and temperature is presented in Figure 3 [81].
Figure 3.
BMS-based cloud-integrated data acquisition framework for EV technology.
2.2.4. Battery State Estimation
The battery state estimation is critical for estimating battery charge and health. The SOC, SOH, RUL, state of function (SOF), state of power (SOP), state of energy (SOE), and state of safety (SOS) are some of the common battery states [82]. A framework for estimating SOC, SOH, RUL, SOF, SOP, SOE, and SOS for the BMS is depicted in Figure 4 [83].
Figure 4.
BMS-based battery SOC, SOH, RUL, SOF, SOP, SOE, and SOS estimation framework for EV applications.
State of Charge
SOC can be defined as the proportion of currently available capacity to maximal battery capacity [84]. It is not directly measurable from terminals; hence, a method must be created to predict the state from measured data [85]. The appropriate assessment of SOC is not only needed for battery protection from degradation but also for the highest level of energy management [86]. Several methods are available to estimate the SOC, such as the discharge test method, sliding mode observer method, neural network method, fuzzy logic method, impedance method, and internal resistance method, as well as Kalman filter (KF), machine learning, and deep learning approaches [52]. The Ampere-hour (Ah) and open-circuit voltage methods are also common methods to calculate the SOC [87,88]. The Ah technique becomes a simple choice for SOC calculation since charging or discharging current may be easily monitored. However, the accuracy of SOC estimation is not error-free, and the firmness of the initial state is complex. Furthermore, the estimation accuracy is improved in the open-circuit voltage (OCV) method, but the long resting time limits the rapid application of this method in EVs [89]. KF-based SOC estimation achieves accurate results but has complex mathematical computation and functional relationships [90]. Recently, machine learning and deep learning methods for SOC estimation have received wide attention due to their high accuracy, improved learning capability, better generalization performance, and convergence speed [91].
State of Health
The SOH of the battery can be defined as the available maximum capacity left by the cycling effect of charge–discharge [92]. The following equation can be used to estimate the SOH:
where Qactual is the actual capacity of the battery, and Qrated is the rated capacity [93].
SOH (%) = (QactualQrated) × 100,
The SOH can be easily estimated from an understanding of capacity degradation and the internal resistance of the battery. A variety of methods have been developed to estimate battery SOH, which can be divided into three categories: model-free, model-based, and data-driven methods [93]. Electrochemical impedance spectroscopy (EIS) analysis is much more convenient compared with direct methods for capacity and internal resistance estimation in a model-free method [94]. On the other hand, model-based methods follow the equivalent circuit model and electrochemical model to estimate the capacity and internal resistance during battery operation. Similarly, the data-driven method uses the support vector machine (SVM) mechanism to estimate SOH by measuring the terminal voltage, current, and temperature [95].
Remaining Useful Life
Accurate and robust EV performance is subjected to the battery’s remaining useful life (RUL). The battery’s continuous charging and discharging process results in capacity degradation, which can deliver unacceptable outcomes such as major breakdown, economic loss, and safety issues [5,96]. Therefore, it is crucial to estimate the RUL of the battery toward the achievement of safe, accurate, robust, and reliable operation of EV technology [97]. When the battery is charged and discharged continuously, and its capacity remains 70% or 80% of the initial capacity, the battery needs replacement. Therefore, several model-based and data-driven-based techniques have been explored to predict the RUL of the battery. The model-based techniques rely on a mathematical model and detailed experiments; however, the technique requires a huge volume of data to estimate the battery degradation pattern. On the other hand, data-driven methods depend on battery historical data, which comprise various parameters such as voltage, current, impedance, capacity, and temperature. Data-driven methods predict the RUL by considering battery data and do not require complex mathematical models [96].
State of Function
The SOF is described as the capability of a battery that can finish a specific task. It narrates the performance of the battery in terms of meeting the power demand [98]. It can also be determined from the ratio of available useable energy to the maximum stored energy of the battery [99]. The SOF is estimated with the help of SOC, SOH, and temperature [64]. The SOF can be calculated from a few approaches, such as (adaptive) characteristic maps and equivalent circuit models, including the fuzzy logic control method [100]. The SOC, power pulse duration, power, voltage, and temperature are the characteristics needed in (adaptive) characteristic maps [98]. Additionally, KF and artificial neural network (ANN) algorithms are adopted in model-based methods for the accurate estimation of SOF. The parameters related to SOC, SOH, and C-rate of the battery are also employed in the fuzzy logic algorithm to estimate the battery SOF [64].
2.2.5. Battery Protection Strategies
Battery protection is one of the major tasks of BMS. Due to alterations in physical and chemical characteristics of the battery and frequent charge–discharge, voltage and charge deviance may occur in battery cells [101]. The overall battery performance and lifetime may be reduced because of the deviation of voltage and charge. Moreover, the deep discharge below the minimum SOC limit and overcharge of the battery beyond the C-rating may cause a critical situation for the battery [102]. Thus, a suitable protection system for the battery in EV applications is important. The proper maintenance of operating temperature is also a significant parameter for ensuring safety. The BMS provides temperature safety limits which stand between 0 °C and 60 °C for charge and between −20 °C and 60 °C for discharge [103]. It also provides deep discharge protection, overcharge protection, high-temperature protection, uplifted voltage protection, and power cutoff safety. However, BMS safety protocols should comply with the automobile International Organization for Standardization (ISO) 26262 [104]. A fully integrated, cost-effective, and low-power single-chip lithium-ion battery protection IC (BPIC) was proposed by Lee et al. [105], as shown in Figure 5.
Figure 5.
Block diagram of the lithium-ion battery protection circuit.
2.2.6. Battery Equalizer Control
The BMS can protect the battery from abnormalities that are caused by the under/overcharging of the battery through individual cell monitoring and charge equalization control [106,107]. The undercharging of the battery can deteriorate the lifetime, and overcharging of the battery can damage it completely. To enhance and maintain the constant performance of the battery, the equalization of voltage and charge of battery cells is critical [108]. Battery equalizer control can be broadly categorized into active and passive charge equalization controllers, as shown in Figure 6 [109].
Figure 6.
Charge equalization controllers for lithium-ion batteries.
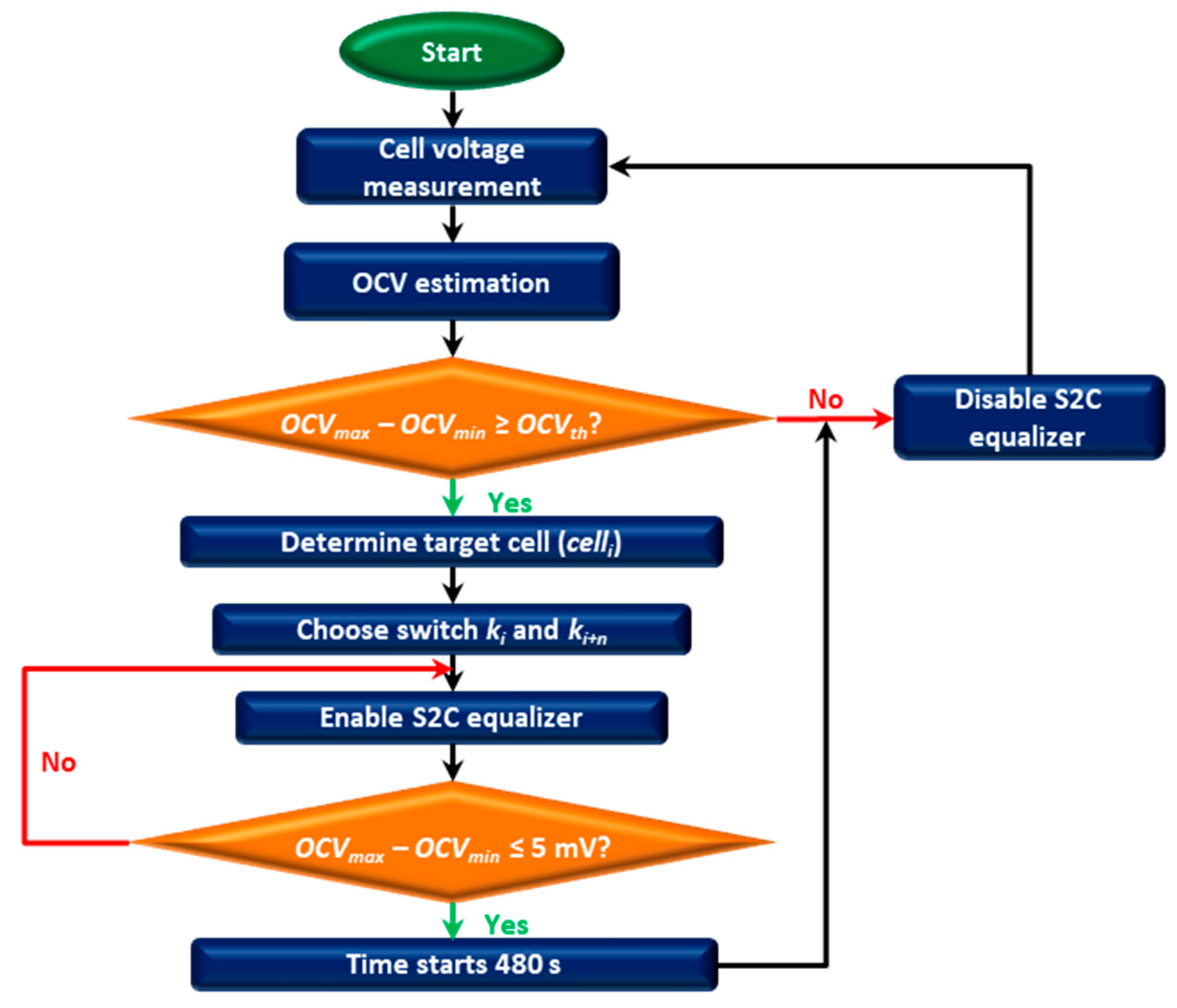
The active charge equalization controller (CEC) works on the principle of transferring energy from cell to cell, cell to battery pack, or battery pack to cell [110]. The excess energy is collected from overcharged cell and delivered to the undercharged cell to equalize the charge and voltage. The active CEC can also be categorized into three types, namely, capacitor-based, inductor/transformer-based, and converter based. The energy transfer from cell to heat via a shunting resistor is the basic hypothesis of passive CEC, which can be distinguished into fixed shunting, switched shunting, and analog shunting. A fixed resistor is used in the fixed shunting method to bypass the current flows and control the voltage. Similarly, a controllable switch (relay) bypasses the release path from the overcharged battery in the switched shunting method. The most effective method among the three is the analog shunting method which uses a transistor instead of a resistor to complete the task of the current bypass from high-energy cells [109]. A constant current string-to-cell battery equalizer with open-loop current control was proposed by Wei et al. [111], as depicted in Figure 7.
Figure 7.
Flowchart of string-to-cell battery equalization algorithm.
2.2.7. Charge and Discharge Control
The battery charging/discharging determines the protection, performance, and durability. Incorrect charging drastically accelerates the battery’s deterioration. Nonetheless, enhancing battery efficiency, reducing overheating, and prolonging the life cycle depends on controlled and quality charge and discharge. There are a few conventional but widely used charging techniques for resolving battery charging issues with a variety of aims and termination circumstances. The charging techniques can be classified into four types: constant-current (CC) charging, constant-voltage (CV) charging, constant-current/constant-voltage (CC-CV) charging, and multistage constant-current (MCC) charging [112]. A constant current rate is the main approach adopted by the CC technique to charge the battery. During the CC technique, a low current rate can lower the charging speed, which is not suitable for EV applications. The CV charging method works on the basis of a predefined constant voltage to charge the battery, eliminating the risk of overcharge and enhancing the battery cycle life. The charging speed and temperature variation are new modifications that have been added to this technique. The hybrid charging technique is CC-CV which works on interconnecting the principle of predefined current, a voltage of CC, and CV. In the beginning, the battery is charged with constant current (CC), and then the voltage is increased to a safe limit. In the end, the battery starts working in the CV phase and remains as such until the target capacity is obtained. Constant multistage series current is injected into the battery during the whole process of charging in the MCC charging technique. This highlights the basic difference between CC-CV and MCC. The speed of MCC charging is quite slow compared to the CC-CV technique. However, fuzzy logic technology has been incorporated with MCC to improve performance [95,113]. An orderly charge and discharge control process for EVs based on charging reliability indicators was developed by Li et al., as presented in Figure 8 [114].
Figure 8.
Orderly charge and discharge control process in EV applications.
2.2.8. Power/Energy Management Control
EV performance depends not only on energy storage but also on power and energy intelligent control strategies. In order to regulate power/energy flow efficiently in electric vehicles, the energy storage control system must be capable of dealing with high peak power when accelerating or decelerating [114]. Two basic types of common strategies are adopted for power and energy management (PEM) control [115]. A low-level component control strategy enhances the PEM performance and flexibility via a power transfer train mechanism that connects ESS, auxiliary ES, ICE, and generators altogether. A high-level supervisory control system works on the time-based data extraction process and balances the operations of different components. Various types of efficient PEMC systems have also been reported in several articles for HEV; among them, two major types are rule-based and optimization-based. The rule-based strategy can be classified into two types: deterministic rule-based and fuzzy logic. The real-time optimization and global optimization PEMC systems are types of optimization-based PEMC systems [22,116,117]. Based on the driving schedule, the powertrain model, and two neural networks, the energy management strategy based on the deep Q-learning method for a hybrid EV was proposed by Du et al., as shown in Figure 9 [118].
Figure 9.
Advanced energy management strategy framework for EV.
2.2.9. Operating Temperature Control
The battery temperature significantly impacts several aspects of battery performance, including longevity, energy conversion efficiency, and safety [119]. The rapid charge–discharge cycle of the battery was identified as the main cause of the rising operating temperature of the battery, which reduces the battery performance [120]. A low operating temperature affects the electrolyte performance, and a high operating temperature causes thermal runway and safety issues. Temperatures of more than 40 °C and less than −10 °C cause capacity losses and performance degradation of the battery. Hence, the thermal management of a battery pack in an EV is a crucial aspect [121]. To ensure the operation at optimal operating temperature, a BTMS should perform crucial tasks such as heat removal from the battery by cooling, increasing heat when the temperature is too low, and providing suitable ventilation for exhaust gases. According to the heat transfer medium, the BTMS can be classified into air, liquid, and phase-change material (PCM) types [122]. The internal temperature estimation of a battery is another important issue that can prevent the battery from aging and explosion risk. The internal temperature estimation can be performed using micro-temperature sensors, EIS measurement, and a lumped-parameter battery thermal model [95,122]. In contrast to battery-based EV applications, fuel cell vehicles (FCVs) have shown huge potential toward decarbonization. They are more efficient than conventional internal combustion engine vehicles and produce no tailpipe emissions since they only emit water vapor and warm air. However, thermal management in FCV should be considered an important research area to be explored [60]. Accordingly, Hu et al. [123] developed an operating temperature tracking control framework to decouple the operating temperature from the complicated driving conditions of the FCV, as shown in Figure 10.
Figure 10.
The optimal operating temperature tracking control framework of a fuel cell.
2.2.10. Fault Diagnosis
The unbalance, undercharge, overcharge, overcurrent, and extremely low or high temperatures are some critical issues suffered by battery storage systems [124]. Moreover, other types of faults related to data acquisition, networking, programming, etc. are experienced by BMSs in EV technology. The International Electrotechnical Commission (IEC) developed a BMS standard in 1995 that stipulates that BMSs for EVs must have battery fault diagnosis functions that can provide early warnings of battery aging and risk [64]. Analytical model-based, signal processing, knowledge-based, and data-driven methods are frequently used for fault diagnosis in EV applications [125]. The model-based method detects the faulty parameters with the help of a residual signal that is compared with a threshold to determine the fault. However, the diagnosis results can be affected by measurement and process noise. Time-domain analysis is a key tool to collect the test data for fault analysis in the signal processing-based method. Wavelet transform is a widely used technique in signal processing methods to carry out multiscale fault analysis for battery systems [126]. In addition, machine learning and expert systems are the methods used in a knowledge-based method for fault diagnosis, which can also be utilized to identify the battery lifetime. Moreover, the information entropy, local outlier factor, and correlation coefficient are the key tools to detect faulty data in the data-driven method for fault diagnosis [125,127]. A flowchart describing fault diagnosis of a lithium-ion battery system as proposed by Xiong et al. is shown in Figure 11 [125].
Figure 11.
Fault diagnosis process of a battery system.
2.2.11. Communication and Networking
BMS communication with the EV and its external system is essential to protect the battery storage unit. The communication system can be established through wires or data links [128]. A simple BMS consists of a microcontroller unit, debugger, CAN bus, and host computer. For battery status monitoring, a monitoring IC such as AS8505 is used to communicate with the microcontroller through I/O lines via a CAN bus, which controls the cell data and monitors the balancing process [129]. The battery parameters such as voltage, current, and cell temperature are utilized to estimate the SOC, SOH, DOD, etc. in BMSs, which can also be used in IoT-based wireless communication systems with EVs to monitor battery health. The wireless communication technologies that can be employed to monitor battery comprise ZigBee communication, Wi-Fi communication, GSM communication, Bluetooth communication, GPRS communication, and GPS [130,131]. Furthermore, parameter identifier (PID) codes can also be used to collect critical parameters such as voltage, temperature, energy, power, SOC, SOH, DOD, and resistance. Additionally, PIDs use the CAN bus for data processing. Therefore data-driven personalized battery management schemes based on the platform of big data and cloud computing were introduced by Wang et al., as presented in Figure 12 [129]. A summary of BMS components, functions, algorithms, targets, and contributions is presented in Table 1.
Figure 12.
Advanced BMS architecture with 5G in EV technology.
Table 1.
The various BMS components, functions, algorithms, targets, and outcomes in EV applications.
3. Key Technological Progress of EVs
This section presents the various technological advancements of EVs concerning power electronics and charging systems in EV applications.
3.1. Power Electronics Technology
Power converter structures need to be dependable and lightweight for automotive applications with minimal electromagnetic interference and low current/voltage ripples to meet the automotive industry standards for high reliability and efficiency [132,133]. A proper interface between energy storage systems (ESSs) and power electronics converters is required for effective EV operation. There are numerous varieties of ESSs that are coupled to different types of power electronic converters in electric vehicles. AC/DC converters are typically used to charge ESSs through charging stations or grids. To accelerate the vehicle, ESSs transmit the necessary energy from a battery to the motor. However, the energy provided by ESSs is unreliable and suffers from significant voltage dropouts. As a result, DC/DC converters are crucial in transforming uncontrolled power flow into controlled/regulated power flow to support various electrical loads and auxiliary power supply in EVs [5]. The layout of the power conversion technique using various power electronics components is shown in Figure 13 [5]. The classification of power electronics technology in EV applications is shown in Figure 14.
Figure 13.
The EV drivetrain with converters connected with a charging system.
Figure 14.
Power electronics converter types in EV applications.
3.1.1. DC/DC Converter: Non-Isolated
When voltage needs to be stepped up or down by a relatively small ratio, non-isolated converters are typically utilized. These types of converters are applicable where the presence of dielectric isolation is not a major issue [134,135]. The mid- and high-range vehicular types are more appropriate for utilizing non-isolated DC/DC converters [136]. A conventional boost DC/DC converter is usually employed where low DC voltage gain is required (<4%). There are five major types of commonly used DC/DC converters: multi-device interleaved, Ćuk, switched capacitor, coupled inductor, and quasi Z-source converters [5,137].
Because of their simple construction, low cost, high efficiency, lower ripples, and easy-to-use control method, multidevice interleaved (MDI) bidirectional DC/DC converters are frequently utilized in BEV and PHEV powertrains. They can maintain the constant magnitude of input current and output voltage ripple without including additional devices such as an inductor or capacitor. Some advantageous features of interleaved converters make them highly suitable for EV applications, such as enhanced heat dispersal, high energy density, reduced current stress, high efficiency, small size filter, and inherent ability to eliminate current ripples [138]. The interleaved topology suggested in [139] is structurally simple and has high modularity, resulting in reduced current stress on the switches and enhanced heat distribution. However, the current configuration of this converter can only be used for a low-power EV that can carry a maximum of two passengers. For high-power EVs, the structure needs to be extended using supercapacitors, making it structurally complex, bulky, and expensive. A two-phase bidirectional interleaved converter was proposed in [140] for EVs. This converter can be operated in both buck and boost mode with fast and low overshoot switching performance. A major drawback of this converter is that its operation is highly reliant on the switching control technique. In order to achieve the optimized performance from this converter, a highly complex control technique named optimal Bézier curve is required. The dynamic response of this converter with direct switching control is poor and may not be suitable for EVs. A two-phase hybrid mode interleaved converter was developed by [141] for EV fuel cells. This converter has the ability to simultaneously operate in continuous conduction mode and discontinuous conduction mode. With regard to load conditions and duty cycles, the boundaries between the two conducting modes are distinguished. Although this converter showed high-performance efficiency with low output voltage and current ripple, the dynamic performance of this converter has not been verified. Since the modes are distinguished on the basis of load conditions, transient conditions can greatly hamper the performance of this converter.
The Ćuk converter (CC) delivers flexibility toward regulating the output power as compared with input power. The Ćuk converter is developed by utilizing a single magnetic core and delivers important features such as low ripples/harmonics and high efficiency. The Ćuk converter also delivers high-performance efficiency compared with the DC/DC boost converter by controlling the current ripple through the L−C filter. A modified Ćuk converter for Toyota Prius was proposed in [142] with a basic proportional–integral (PI) controller for tuning and filtering. Since the conventional PI controller has various performance deficiencies such as sluggish transient response, high overshoot, manual tuning, and poor filtration, the real-time execution of this converter is questionable. Furthermore, a bridgeless modified Ćuk converter was developed in [143] to improve the power quality of the EV charger. The proposed converter’s operation was verified under transient voltage conditions, and it successfully followed the IEC 6100-3-2 standard for reduced current harmonics. The only downside of this proposed topology is that it utilizes an additional flyback converter for current harmonic reduction, which is connected through a transformer. Thus, the implementation of this converter will be significantly expensive, and it will also have increased weight.
Additionally, In EVs, the switched-capacitor bidirectional converter (SCBC) uses synchronous rectification to conduct turn-on and turn-off actions. By utilizing switched capacitors, the SCBC can deliver stable voltage and current without magnetic coupling. Additionally, with the employment of power switches in SCBC, the application of additional components is minimized to improve the power conversion efficiency [144]. Some of the recently proposed SCBCs for EV applications can be found in [144,145,146]. Nonetheless, the SCBC suffers from various factors such as high harmonics and low efficiency at widespread input to output voltages. Zhang et al. [144] designed a switched capacitor-based converter for EV applications without the magnetic coupling that can deliver continuous inductor current and a stable switched-capacitor voltage through the switched capacitors. The performance of the proposed configuration was investigated using a 300 W prototype considering a wide voltage-gain range and variable low-voltage side (40 V to 100 V). The results demonstrated a maximum efficiency of the converter of 94.39% in step-up mode and 94.45% in step-down mode. Zhang et al. [147] developed a hybrid bidirectional DC/DC converter with switched capacitor-based converter for hybrid energy source-based EVs. According to the experimental outcome obtained from a 400 W prototype, the authors validated the characteristics and theoretical analysis of the proposed converter.
On the other hand, the coupled inductor bidirectional converter (CIBC) demonstrates improved performance efficiency due to high voltage gain and low voltage stress compared to SCBC [148]. A reduced-component CIBC was proposed in [149] for EV charging applications. This topology can provide a wide range of voltage conversion by operating in both buck and boost mode. It also showed a high performance efficiency greater than 95%. Another CIBC for EVs was proposed in [150], and the operation was verified under transient conditions using simulation and experimental results. However, both of these CIBC topologies have inherent weaknesses due to the application of leakage inductance, resulting in resonance and voltage spikes [151]. This drawback can cause serious consequences in EV applications; therefore, the implementation of CIBC for EVs is still limited in the industry. Wu et al. [152] developed a couple inductor-based converter for EVs to enhance the voltage gain and decrease the switching voltage stress. An experimental model of the converter rated as 1 kW, 40–60 V to 400 V, was designed to validate its performance.
Lastly, due to several significant properties such as simple design, common ground, and wide range of voltage gain, the quasi Z-source bidirectional converter (QZBC) is employed in EV technology. Commonly, the EV application employs a conventional two-level QZBC topology. The QZBC replaces the conventional Z-source DC/DC boost converter by enhancing the output voltage gain, which is suitable for high step-up voltage conversion [153]. However, the employment of QZBC results in various drawbacks such as uneven input current and capacitance of high-voltage stress [135].
3.1.2. DC/DC Converter: Isolated
Isolated converters are essential where the output is completely separated from the input. In low- and medium-power vehicle applications, isolated DC/DC converters are commonly utilized [5]. Some of the important isolated DC/DC converters employed in BEV and PHEV applications are flyback, push–pull, multiport, resonant, zero-voltage switching (ZVS), dual-active bridge full bridge, ZVS full-bridge, and forward converters.
When a buck–boost converter splits an inductor into transformers, the result is a flyback converter (FBC). This is an isolated DC/DC converter that stores energy during the on state and transfers it to the off state. The application of FBCs can be carried out in low-power applications due to their various characteristics, such as low cost, high output voltage, and electrical isolation [154]. The constructional features of FBCs can obtain high gain and reduce the output current ripple and the leakage inductance [155]. A boosting multioutput FBC was proposed in [156] for EV application. This topology consists of three separate FBCs to provide multioutput voltage. Although this topology has high voltage gain and can be applied in high-power EV because of a parallel connection, it requires a transformer winding technique to decrease leakage inductance, which can drastically increase the cost and weight of this topology. A multiphase bidirectional FBC was developed for hybrid EVs in [157]. Due to its modularity, it is suitable for high-power applications while maintaining structural minimization and features such as high voltage gain, accurate operation during load fluctuations, decreased current ripple, and parallel-battery energy capacity. However, similar to the FBC in [156], it also utilizes a transformer, making it highly expensive and overweight.
The working principle of the push–pull converter (PPC) is based on the transformer operation, which transforms power from primary to secondary. A rectifier diode, bypass capacitor, power switches, and transformer circuit are the basic circuit components of the PPC configuration. The PPC demonstrates simple topology with high efficiency and results in low conduction loss due to low peak current. However, careful attention is required while operating the PPC due to the formation of a low impedance path and high current [158]. Some notable PPC topologies developed particularly for EV applications can be found in [159].
The multiport isolated converter (MPIC) performs the operation while considering several input sources and offers galvanic isolation. The performance efficiency and functionality are improved by feeding back the recovered power obtained during regenerative braking to the input sources [160,161]. A highly energy-efficient T-type MPIC was proposed in [162] for EVs. In order to handle multiple energy generation/storage units, the suggested converter unit has multiple input sources. Because the unit requires fewer switching components, the cost of the power electronics interface for EV implementation is greatly reduced. Although this MPIC has shown promising performance, it requires a complex multipurpose algorithm for accurate energy management in different modes of operation. Furthermore, another novel MPIC with the inherent ability to control multidirectional power flow was suggested in [163]. Unlike [162], this topology offers galvanic isolation by using a common magnetic link among the multiple input sources. It can be stated that MPIC topologies comprise several advantageous features compared to other converter topologies, especially for EV applications. Nonetheless, they are still in the early phase of development for EVs, and further research is required to optimize their cost and weight since they utilize transformers [136].
A DC–DC resonant converter (RC) is made of a resonant tank constructed with a combination of inductors and capacitors. The RC exhibits several benefits, including low switching loss, zero circulating currents, zero-voltage switching, and high efficiency. These features can be essential for EV applications, as demonstrated in [164,165]. However, RC exhibits various limitations in terms of transformer design complexity and high magnetizing current [165], which requires further improvement.
The zero-voltage switching converter (ZVSC) was designed on the basis of the dual half-bridge topology placed on both sides of the main transformer. Due to various strengths such as less circuitry topology, easy control, soft switching, and higher efficiency, the ZVSC is regarded as highly suitable for EV technology [166]. The topology of ZVSC can be adopted for both BEV and PHEV powertrains even though it has a power limitation >10 kW for automobiles [167,168]. The experimental verification of a 53.2 V, 2 kWh low-voltage and high-current lithium-ion battery energy storage system based on a 6 kW single-phase dual-active bridge (full-bridge) achieved efficiency as high as 96.9% [169]. A three-phase dual-active bridge with phase-shift modulation and burst mode switching was evaluated for battery energy storage systems to achieve high power density, high efficiency, and galvanic isolation [170].
The full-bridge boost DC/DC converter (FBC) is the most convenient converter topology that diminishes the voltage and current stresses on diodes and switches. The FBC operates in three stages: initially an inverter (DC/AC), then a high-frequency transformer (HFT), and finally a rectifier (AC/DC). This type of converter contributes higher step-up voltage due to HFT and galvanic isolation between input and load. An improved FBC was developed in [171] for efficient power conversion and distribution in EV charging. It has other valuable characteristics such as the minimized size of the EV charger and switching loss, faster operation, and economical performance. Moreover, another FBC was suggested in [172] with the phase-shift switching control technique. Even though FBCs have some effective characteristics for EV applications, they have a major performance deficiency; their maximum achievable efficiency is only around 91.5% [173].
Lastly, the forward converter (FC) works on the forward balancing technique, which has a fast balancing time and is easy to control. It consists of one magnetic core with one primary winding and multiple secondaries based on the desired application. The energy is transferred to the secondary when the switch is turned on. A few forward converter topologies have recently been developed for EV applications [174,175,176]. A detailed comparative study of different power electronics converters is shown in Table 2.
Table 2.
Comparison of various power electronic converters in EV applications.
3.2. EV Charging Technology
EV charging is a major barrier to sustainable adoption in the global market. Charging entails injecting a suitable amount of electrical power from the grid into the battery. The length of time it takes to charge a battery is determined by the battery’s capacity and the charger’s power level. Three methods are frequently utilized for charging the battery of an electric vehicle (EV), i.e., conductive charging, inductive charging, and battery swapping [179,180]. Figure 15 shows the typical architecture of an electric vehicle charging system, where both the on-board and the off-board one are represented [181].
Figure 15.
Charging system configuration for EV applications.
3.2.1. Conductive Charging
Conductive charging involves EV charging by connecting to the grid through a wire, allowing for a direct connection between the charger and the vehicle. This charging method comprises a rectifier (AC/DC) and converter (DC/DC) with power factor correction (PFC), which is categorized as an onboard and off-board charger. The construction of the rectifier and the DC/DC converter initially determines the topology of an on-board and off-board conductive charger [180,182]. The on-board charger is placed inside the EV, which is frequently utilized for slow charging. However, a fixed location is mandatory for an off-board charger, which is applicable for quick charging. The Nissan Leaf, Tesla Roadster, and Chevy Volt all are suitable EVs having conductive charging [183]. Figure 16 shows the conductive on-board and off-board charging infrastructures, as proposed by Khalid et al. [184].
Figure 16.
The on-board and off-board conductive charging infrastructures.
When it comes to charging electric vehicles, several standards are used. These requirements are mostly determined by the location in which the EV technology is embraced and employed. For instance, the charging of EVs in North America and the Pacific is based on SAE-J1772 specifications. Furthermore, the charging of EVs in China is based on GB/t 20234 standards, whereas the charging of EVs in Europe is based on IEC-62196 standards. The standards for North America, the Pacific, and China depend on the application of charging modes. On the other hand, the European standards are solely divided into categories on the basis of charging power, i.e., AC or DC.
The North American standard was developed in 1996 for electric connections of EVs, promoted by SAE International. The various charging mode standards and their implementation in several regions (the USA, Japan, Europe, and China) are depicted in Table 3 [185].
Table 3.
Standard charging power ratings of various conductive Charging standards for EV applications.
According to the survey, the North American SAE-J1772 standard is only compatible with the 120 V recharge mode, in contrast to the IEC-62196 and GB/T-20234 standards, which can operate at a greater voltage even in their lowest charging modes.
Moreover, the GB/T-20234 standard has a lower current intensity (10 A) than the other two standards, which have a current intensity of 16 A. However, the SAE-J1772 only supports a maximum intensity of 200 A in its most powerful modes, compared to 400 A for the IEC-62196 and 250 A for the GB/T-20234. In addition, the North American SAE-J1772 standard provides a reduced power of 1.9 kWh in comparison to the 2.5 kWh of the GB/T-20234 and the 3.8 kWh based on the AC power source. On the other hand, the IEC-62196 standard offers the power of 120 kW at 480 V AC which is much higher than the other two standards.
For charging EVs in China, the Guobiao (GB) GB/T-20234 standard was adopted and promoted. This standard categorizes the charging modes between AC and DC. A detailed comparative analysis of various conductive charging standards for EV operation is presented in Table 3 and Table 4.
Table 4.
Comparative study of various conductive charging standards for EV operation.
Moreover, the International Electrotechnical Commission (IEC) established the IEC-62196 standard in 2001 as a global standard for charging an electric vehicle in Europe and China. The general guideline for the charging process and energy transferred pattern was introduced by the IEC-62196 standard, which was deduced from the IEC-61851 standard. The IEC-61851 administers a first classification of the type of charging based on its nominal power and the recharging time [186,187]. The EV users are offered four modes of charging the vehicle, as mentioned below. The different charging modes for EV operation are shown in Figure 17 [186].
Figure 17.
The various charging modes for EV applications.
- Mode-1 (slow charging). This mode is designed for domestic use purposes, frequently used in client houses. It provides the maximum current intensity of 16 A with a single-phase or three-phase power outlet facility, including neutral and earth conductors.
- Mode-2 (semi-fast charging). A similar charging approach is implemented in this mode with a slight modification in current intensity and user facility. This mode can handle the current intensity of a maximum of 32 A, and it also allows users to utilize the charging in public places.
- Mode-3 (fast charging). This mode contributes to a fast charging process with the help of current intensity from 32 A to 250 A. This model also adopts the specific power supply known as EV supply equipment (EVSE), which is utilized for recharging electric vehicles. This EVSE device accommodates a communication system that provides a communication advantage with the vehicles. Additionally, a control system to regulate energy flow, a monitoring system to observe the charging process, and a protection system are incorporated for protection with the EVSE.
- Mode-4 (ultrafast charging). According to the latest IEC-62196-3 standard, this model has a maximum charging power capacity of up to 400 kW. This standard also defines a direct connection between the EV and the DC supply network, having a maximum voltage of 1000 V and a current intensity of up to 400 A. An external charger is required in this mode, which provides protection, control, and communication between the vehicle and the recharging point [182].
3.2.2. Wireless Charging
Wireless power transfer (WPT) has been around for over two centuries. Nikola Tesla conducted tests at Colorado Springs, USA, in 1899 to see if electrical energy could be transmitted without wires. Wireless charging technology involves transferring electricity from one medium to another without the use of a contact medium. Electromagnetic radiation, electric coupling, and magnetic coupling are the three primary types of WPT systems. Moheamed et al. [190] classified the available WPT technologies into three categories. Figure 18 shows a classification diagram for the different wireless power transmission technologies [190].
Figure 18.
The categories of WPT technologies for EV applications.
WPT works in three stages: initial conversion of power supply, then resonance between coil to transfer power, and final charging of the battery. An input AC power supply is converted to high-frequency AC at the first stage. This high-frequency AC is utilized to generate an alternating magnetic field at the transmitter side (primary); as a result, AC voltage is induced at the receiver (secondary side coil). Finally, the AC voltage at the receiver is converted to DC to charge the battery. A magnetic resonant coupling and DC/DC converter can be incorporated at the secondary to improve the performance of the system. The converter system provides an efficiency of 90% under the frequency variation of 20 to 100 kHz. Figure 19 illustrates an outline of WPT for EV technology [180].
Figure 19.
The layout of the WPT system in EV applications.
WPT is also a convenient source of charging because of its flexibility and comfort. Currently, there exist two wireless recharge modes, namely, capacitive power transfer (CPT) and inductive power transfer (IPT). However, IPT is the most often utilized since it can be applied to a wide range of gap lengths and power levels. In contrast, CPT, despite showing promising results with high power levels in terms of kilowatt-power-level applications, is only suitable for small gap power transfers.
An IPT system is electrically separated, and there is minimal wear and tear on mechanical components because no physical touch is necessary. The design of the magnetic structure is crucial in the IPT system for EV charging due to high-power applications. The magnetic coupling between the primary and secondary pads determines the power transfer capabilities of an IPT system, which is determined by the geometry, size, materials, and relative location of the magnetic couplers [191]. Recently, a 30 kW bus online electric vehicle (OLEV) IPT system was used at a bus stop, maintaining a charging height of 170 mm with an efficiency of 80% [192].
Moreover, the CPT technology is based on the notion of a capacitor’s functioning. An air gap (d) between the conducting plates of a capacitor is generally filled with a dielectric substance for insulation. The direction of the electric field is reversed every half-cycle in an AC excitation, and the charge and discharge are alternately repeated. According to this method, the capacitor is thought to be carrying an AC. Power transmission via a metal barrier, system simplicity, minimal eddy current loss, and less electromagnetic interference (EMI) are all advantages of CPT technology [193,194].
Furthermore, depending on the situation, there are three different types of wireless recharges: (a) stationary charging, where the vehicle remains stationary or static during charging. For acceptable misalignment, the owner may just park the car in a location and leave it for charging with a set range, (b) opportunity charging, which occurs when the vehicle is stopped for a short period of time, and (c) dynamic charging, which occurs when the vehicle is moving along a dedicated charging lane. Utilizing this method, the charging of public transport (buses and taxis) is possible at the stops when passengers board and alight [180,195,196].
3.3. Battery Swapping
The battery swapping approach is one of the most time-efficient and hassle-free charging methods. In this method, the EV replaces the drained battery with a completely charged battery at a battery swapping station (BSS). Then, the BSS transfers the empty battery to the battery charging station (BCS) to recharge it. After the complete charge, the BCS transfers it back to the BSS for exchange in EVs. To complete the BSS process, a distribution transformer, AC/DC converters, battery chargers, vehicle batteries, robotic arms, charging racks, a maintenance system, a control system, and other types of equipment are required. One major advantage is that the battery swapping stations may execute bulk bidirectional power transfer with the grid. During peak demand, the fully charged batteries can inject electricity into the grid, while charging occurs during off-peak hours [179]. The battery swapping method is depicted in Figure 20 [197].
Figure 20.
Battery swapping station layout for EV applications.
4. Intelligent Control Schemes, Optimization Algorithms, and Methods in EVs
4.1. EV Control Strategies
Improvements in fuel economy and carbon emission reduction can be achieved with an appropriate power split between the energy sources. Therefore, various control strategies have been applied, and their performance has been analyzed toward the achievement of the abovementioned objectives. Furthermore, the EV performance and battery state of charge are not compromised during the implementation of control strategies. Primarily, the control strategies employed in EV technology can be divided into two categories, i.e., offline control and online control strategies [198,199].
4.1.1. Offline Control Strategies
The offline control strategies in EV applications present incompetence toward delivering outcomes in the real-time world; nonetheless, their application is utilized to validate the performance of real-time controllers. In recent times, techniques such as linear programming (LP), dynamic programming (DP), genetic algorithm (GA), stochastic control (SC) strategy, and particle swarm optimization (PSO) have been employed as offline control techniques in EV applications.
- Linear programming (LP): A nonlinear fuel consumption model of HEV for a globally optimal solution can be estimated and resolved by linear programming. Convex optimization and linear matrix inequality techniques are used in LP to analyze the propulsion capabilities and minimize fuel consumption [200].
- Dynamic programming: The dynamic programming (DP) technique aims to figure out the optimal control policies based on multistage decision making without depending on the previous decision. The backward recursive method and the dynamic forward method are the common DP algorithms, as introduced by Bellman [201].
- Stochastic control (SC) strategy: The SC control technique is implemented to solve the optimization issues related to uncertainties. The formulation of the infinite-horizon stochastic dynamic optimization issue is conducted using this technique. Furthermore, the SC strategy delivers optimal control outcomes while considering diverse driving patterns. Liu et al. developed a hybrid power optimal control strategy by utilizing stochastic dynamic programming (SDP) to analyze the effects of harmonics on emissions from the engine. Additionally, Tate et al. developed two variants of SC strategy for parallel HEV application to analyze fuel consumption and tailpipe emissions. A two-stage stochastic programming method was proposed by Zeynali et al. [202] for a home energy management system including battery energy storage and EVs, as shown in Figure 21.
Figure 21. The flowchart diagram of the proposed scenario generation algorithm.
4.1.2. Online Control Strategies
Rule-based (RB) control strategies are implemented according to a set of predefined rules which rely on some intuition, heuristics, or the human experience without a priori knowledge of a predetermined driving cycle. The control strategies can be simply expressed as an if–then type of control rule, which determines the shutdown of the engine or the power discharge at a specific point in time. Alsharif et al. [203] developed a simple rule-based control strategy that can control the power flow from grid to EV and EV to the grid. The control objectives were formulated to minimize two objective functions, including loss of power supply probability (LPSP) and cost of electricity (COE). Several data inputs were considered to perform the operation, such as mean wind speed (m/s), mean solar irradiance (W/m2), max solar irradiance (W/m2), mean ambient temperature (°C), mean energy demand (kW), peak energy demand (kW), and min energy demand (kW). Even though the RB energy management system (EMS) is simple and can be implemented in real time on vehicle engines, it has some drawbacks. The first is that it lacks optimality while needing prior knowledge of the driving cycle. Furthermore, a substantial amount of calibration work is necessary to ensure that the performance is within a reasonable range for each driving cycle. Deterministic and fuzzy logic EMSs represent rule-based approaches [204,205]. The rules may be drawn from experience in a deterministic RB-EMS, in which the major energy sources are regulated to function primarily within ideal operating circumstances. This approach works in a high-efficiency region to improve fuel economy and decrease energy transmission loss. Frequency-decoupling control is another deterministic rule for power splitting, in which low-frequency power is provided by energy sources with slow dynamics. However, peak and/or high-frequency power is provided by energy sources with rapid dynamics.
The fuzzy logic (FL) approach translates human thinking and experience into a set of if–then rules. Input quantization, fuzziness, fuzzy reasoning, inverse fuzziness, and output quantization are the five steps of this FL conversion process. This route provides the advantage of wholesomeness and easy tuning, which facilitates the independent adaptation of the control strategy. The FL also offers control of efficient engine operation and coordinates the parallel HEV subsystems. Optimized fuzzy rules control, adaptive fuzzy logic control, and predictive fuzzy logic control are the types of FL control strategies. An optimization method is followed by optimized fuzzy rules control to meet the target of reduction in fuel consumption, minimization of emission, improvement of driving performance, and maintenance of the SoC. The adaptive FL strategy works on an adaptive algorithm to enhance self-adaptation so that the HEV powertrain can accommodate the unknown tire dynamics, changing road surface, and vehicle loading. Moreover, the predictive FL control strategy is aimed at understanding the future states of vehicles and performing real-time control tasks. A fuzzy logic-based EMS controller was proposed by Mohd Sabri et al., as shown in Figure 22 [206]. The controller mechanism appropriately distributes the power via the hybrid train while achieving the minimum fuel consumption as its objective. The inputs to the controller are current vehicle speed, ICE speed demand, current ICE speed, current SOC of ESS, and total trip distance.
Figure 22.
Fuzzy logic-based EMS controller block in EV applications.
4.2. EV Optimization Strategies
The neural network (NN) method works on the basis of periodicity and predictable operation with an optimal charging strategy that helps to estimate the energy demand and optimize the charging cost of EV. Compared to NN, the nonoptimal strategy is expensive and not suitable for the health of the battery. The NN can optimize the charging price, as well as estimate the daily energy demand, with the help of the energy predictor model named nonlinear autoregressive network with exogenous inputs (NARX) as a function of the meteorological data and previous energy data used [207]. In this case, the inputs to the NN model comprise SOC (0…t), temperature, and charging time slots, while the output of the model is SOC (t + 1). Two different constraints, SOC and temperature, are applied to minimize the charging costs of EVs.
Pontryagin’s minimal principle (PMP) is the most well-known technique for solving the optimal control problem, which is widely used in adaptive forms to develop real-time optimization-based EMS. Delprat et al. [208] presented a PMP application for optimizing the EMS of a parallel HEV. The constraints addressed in this work were the limitations of the motor, the engine, and the battery while fulfilling the objective toward minimizing fuel consumption during the driving interval. The global optimization issue represented by DP has been converted into an instantaneous Hamiltonian optimization problem through PMP, which was developed using a variational approach [209]. German et al. [63] proposed a new approach of PMP to develop real-time EMS in EVs, in which no additional adaptation of the co-state variable is required for real-time applications. The objective function was formulated to reduce battery degradation by considering the objective constraint as the set of system dynamical models.
The simulated annealing (SA) algorithm is utilized in derivative-free algorithms for EMS control. Kirkpatrick [210] invented the SA in 1983 on the basis of the metal annealing process. The SA method uses a stochastic technique to find a solution, where the solution candidates are selected, and the improvements are assessed on the basis of the objective function. The SA was utilized by Chen et al. [211] to discover the best engine-on power and maximum current coefficient, while the PMP was used to determine the battery current commands. The inputs to the model were battery power/current and SOC. The objective of the proposed study was to minimize fuel consumption by satisfying the constraints of driving power and battery SOC. Trovao et al. [212] also used the SA to find the best energy distribution between the battery and the SC for short-term power management. An SA algorithm-based control scheme was proposed by Song et al., as shown in Figure 23 [213].
Figure 23.
The control scheme of the proposed strategy in EV applications.
The genetic algorithm (GA) is another stochastic search approach, influenced by natural selection and genetic evolution. GA is a reliable and viable global optimization method with a large search space that may be used to solve complicated engineering optimization problems with nonlinear, multimodal, and nonconvex objective functions [199,204]. Chen et al. [211] utilized the GA to minimize the fuel consumption of a power-split PHEV by achieving the optimal engine-on power threshold and the QP to obtain the best battery current at high speed. The GA provides the advantage of multi-objective optimization such as fuel consumption, energy cost, the health of the battery, and emission. For instance, Piccolo et al. [214] presented a GA-based control strategy for optimizing fuel consumption and carbon emission terms for EV applications. Altundogan et al. [215] applied GA to find the optimal location of an EV charging station in urban areas. Li et al. [216] employed GA to address the fleet allocation issues of EV considering demand uncertainty.
The particle swarm optimization (PSO) technique is a meta-heuristic optimization technique utilized for searching a large area of a candidate solution. The PSO technique is inspired by bird flocking, where the optimization is carried out with suitable iterations for a given candidate solution. In recent times, the PSO technique has been employed in EV applications. PSO algorithms have been widely utilized for the optimized design of electromechanical systems, SC, and fuel cell size, in addition to energy control [217]. Zhang et al. [218] used the PSO-based multi-objective, multi-constraint optimization model to address the load dispatch issue in the microgrid. The results illustrated that the orderly charging–discharging method decreased cost and load variance by 13.4% and 78.8%, respectively. Yin and Ming [219] introduced a PSO-based charging and discharging scheduling strategy considering cost and environmental protection. The proposed approach reduces the user charging costs and improves the safe operation of the power grid. Similarly, Wang et al. [220] proposed a multi-objective PSO-based scheduling strategy for the orderly charging and discharging of EVs. Sadeghi et al. [221] developed multi-objective PSO to determine the optimal sizing of hybrid renewable energy systems in the presence of EVs. A comparative analysis of various methods, controllers, and optimization techniques for EV operation is shown in Table 5.
Table 5.
The control strategies and optimization schemes are applied for EV applications.
5. Open Issues, Challenges, and Limitations
The future EVs have to be more sustainable in order to compete with conventional gasoline-powered vehicles, and they need smart optimization, controller, and management systems to maintain the charge level of the battery storage system. Simple structure, environmentally friendliness, lack of noise, and high efficiency are some value-added features of EVs. EV also offers noninterrupted acceleration and instantaneous high torques [223]. However, there are several areas where EVs fall short, which are covered in this section. As EVs are still under development, this study covers some crucial aspects and difficulties in attaining sustainable development.
5.1. Battery Storage Technology
There are several concerns regarding battery storage technology, including aging, charging current, and health degradation. Fast charging causes high current flow, leading to temperature rise, which affects the battery performance and shortens the battery life. Series and parallel combinations of small batteries are necessary to create a battery system with a safe structure, competitive cost, and high capacity in a compact form with air ventilation. In the future, the controller should split the batteries in such a way that some of them can charge from the source while others deliver power to the motor. Some cells have been divided into more segments that can enable fast charging [224]. The latest battery materials, including hydrogen and fuel cells, can be suggested with desirable characteristics and a reasonable price.
5.2. Battery Balancing and Temperature Issues
A pack of batteries is needed, which is made up of multiple batteries connected in series and parallel [225]. The performance of the battery pack as a whole is difficult to monitor since batteries can charge and discharge at different rates and operate under different conditions due to other operational states in terms of temperature, state of charge, and state of health. The battery management system must monitor the charge rate across the whole pack down to the cell level to ensure efficient battery-pack performance and prolonged battery life [4]. Charge balancing and thermal management are the two main responsibilities of the battery management system. Passive balancing is not helpful when batteries are discharged because of the limitation of weakening cells. Excess energy is dissipated as heat through an external resistor, and a cooling system is needed for these reasons [101]. Active balancing is necessary and more efficient in balancing a cell’s energy because it redistributes the energy among cells rather than dissipating and wasting it. Power electronic devices are used to move energy from strong to weak cells to maximize the available energy and increase the module’s capacity. Additionally, the thermal management of each battery has to operate in an acceptable and safe temperature range, and failing to do so will cause performance degradation or irreversible damage.
5.3. Motor Drive Technology
The induction motor is the most popular choice for EVs, which uses three-phase AC power input, providing a four-pole magnetic field. The induction motor speed is dependent on the frequency of the AC power supply; thus, by varying the frequency, the speed drive wheel will increase or decrease in place of the transmission gearbox, making the EV simple and dependable. The motor can spin from 0 to 1800 RPM with a single gear as compared to a regular combustion engine. The induction motor has a good starting torque when the car goes down a hill. Furthermore, there is no energy loss in the rotor; however, it is not efficient for a long and high-speed drive. This problem is caused by the back electromagnetic force in the rotor, which is a reverse voltage to the stator’s supply voltage. Therefore, a higher speed results in a higher back electromagnetic force, which can affect motor performance. Moreover, this high-power magnet results in magnetic eddy current losses, thus increasing the motor’s heat. In Tesla Model 3, a new motor called IPMsynRM uses a permanent magnetic and reluctance design to solve these issues.
5.4. Power Electronics Technology
Power electronic devices are a key technology for control in almost all EV applications because they can convert energy to run motors, batteries, and generators. The power electronics technology is used in two levels of EVs that require high-power electric energy to rotate the electric motors and energy management for other applications such as charging the battery. Power electronic components such as silicon-based power MOSFETs and IGBTs are used as power electronic switches in the power train system of automotive electrical and electronic systems to reduce the overall size [226]. The power electronics devices require powerful thermal management because, when operating at high temperatures, the power electronics devices can be defective and fail, in which case the EV would not function, necessitating a major operation to inspect the faulty parts and replace them. This could happen when the cooling system is not working efficiently due to fan or compressor problems. In power electronics, the reliability issues of power, semiconductors, and capacitors stand out because of the different stress factors and field return data. Antiferroelectric ceramics are needed to keep the capacitance stable under a voltage bias and to maintain performance at high operating temperatures [227]. The integration of capacitors, cooling, and active devices ensures that power electronics are safe and reliable.
5.5. EV Charging Technology
The increasing number of EVs has raised several issues based on the level of charger types, yet the main issue is the recharge time [228]. During fast charging, the charging procedure is interrupted frequently, which wastes passenger time. Consequently, there are challenges with the technology, cost, safety, sustainability, and environment [228]. Public EV charging station systems have problems such as being expensive to build and needing more charging stations in almost all parking spots along highways. Charging during times of high demand costs more, and the electricity load is problematic for utility providers. Scalability is another leading challenge that EV chargers have to deal with. Wireless inductive charging is still in a standby situation and is waiting for advanced technology to make it possible for EVs to charge spontaneously without the need for cables [229].
5.6. Intelligent Control and Optimization Schemes
Intelligent controllers such as artificial intelligence and machine learning are always used in advanced technology, and they are the key to most improvements made in the last few years in EV applications. Yet, they can have a serious problem if the training process is not executed accurately or if too much or too little data are taken into account [230]. To solve the abovementioned concerns, various optimization schemes can be employed before setting up these smart controllers, especially during unexpected conditions. Regarding the optimization issues associated with EVs, they require a different level of optimization in many applications in EVs, ranging from the wheel size to the battery management system and controller for both batteries and motor [231].
5.7. EV Aerodynamic Mechanical Design and Materials
The selection of appropriate aerodynamic and mechanical design and materials is a key research area to be explored. Aerodynamic efficiency is a big factor during the manufacturing process, but these issues primarily affect the driver. The design and materials, including wheel size and material, vehicle body shape and size, battery sets, and motor size, are the main factors that could make the vehicle light and less resistant to the airflow [232].
5.8. Safety Design of EVs
A range of issues associated with power system security and safety in EVs need to be addressed effectively. Since the EV does not have an engine in the front of the vehicle, which always absorbs the shock of a crash, the driver and the passengers will be right up against the next car in the event of an accident [232]. When the battery is damaged by a severe accident, the high voltage may affect the driver and passengers.
5.9. Availability of Charging Stations
Charging station availability issues can be solved by the fast charging and popularity of EVs. However, this issue is vital because the user needs to identify the nearest charging station before traveling. The lack of charging stations may limit the proliferation of EVs and have a negative impact on society. The EV must be charged conveniently and quickly to ensure the EV owner’s comfort. The EV charging infrastructure needs to accommodate exponential market growth and a wide range of charging use-cases.
5.10. V2G Concept Challenges
Vehicle-to-grid (V2G) interactions have never been so easy, but building an integrated system that can host a large number of EVs for the benefit of both parties poses many challenges and issues. Communication platforms, for example, network bandwidth and the radius of EV information, are needed for aggregation and network latency. Legislation and agreements are some of the challenges [233]. The governments’ regulatory issues and electric grid upgrades also play an important role in this context. From this point of view, the EV revolution faces important regulatory and technological challenges which require close collaboration among different levels of the same government. EV gird interconnection has some main issues such as the Doppler effect of changing frequency waveforms, adjacent interference of power singles, multipath fading (which may cause signal attenuation and distortion), interference from other EVs or other sources, access delay of mobility between peers, and network stabilization time [234]. Detailed requirements for V2G communication such as network latency, network bandwidth, and actual radius information need to be investigated. Security threats need to be met in a smart EV charging service using an authentication protocol to guarantee a safe integration of power grid data [233].
5.11. Battery Environmental Issues
EVs are environmentally friendly vehicles because they can reduce emissions that contribute to climate change. However, they can be harmful when their batteries die and are not landfilled or recycled properly [235,236], or if the source of charge is nonrenewable resources. Although energy storage is a complex system having several factors, including state coupling, input coupling, environmental sensitivity, life degradation, and added characteristics [237], the majority of materials can be recycled.
6. EVs on the Road to Achieving Sustainable Development Goals
The United Nations (UN) established 17 Sustainable Development Goals (SDGs) in 2015, with the goal of providing a common vision for good living and a tranquil atmosphere for the globe and its inhabitants [16]. According to the SuM4All’s Global Roadmap of Action (GRA) toward sustainable mobility, global GHG emissions from the transportation industry must be reduced from 8 billion tons of CO2 to 2–4 billion tons by 2050, with net-zero emissions in the following decades [238]. As a result, the transportation industry is a key participant in the fight against climate change to achieve the SDGs. With the advancements in technology in the transport sector, electric vehicles (EVs) have been introduced. They are predicted to play a large role in lowering overall road transport-related emissions caused by internal combustion engine vehicles (ICEVs), as outlined in Figure 24 [239]. The environmental effect of ICEVs is mostly determined by the fossil fuel utilized in the combustion vehicles, but the EV’s impact is determined by the energy utilized to generate electricity. In 2019, the worldwide EV fleet emitted approximately 51 million tons of carbon dioxide, which is almost half of what an ICE-powered fleet of the same size would have emitted, totaling 53 Mt CO2-eq of averted emissions [240].
Figure 24.
CO2 emissions of a typical mid-size automobile in terms of the powertrain (2018) over a 10 year lifetime.
The transportation industry supports almost all SDGs, including those related to social and economic growth, improving access to services, enhancing agricultural production, and linking commodities to markets. Sustainable development requires sustainable, secure, and clean transportation that is available to all, and EVs fulfill all these features.
Electric vehicles have recently been linked to renewable energy, batteries, and other uses, all of which have improved environmental implications and can help achieve the relevant SDGs. As demonstrated in Table 6 and Figure 25, EVs have an impact on three aspects of sustainability (social, economic, and environmental), as well as a significant association with seven of the 17 SDGs.
Table 6.
The correlation between EVs and SDGs.
Figure 25.
Association of EVs with SDGs.
6.1. Social Impact of EVs
Within the society category, the construction and implementation of EVs have a beneficial influence on the achievement of multiple SDGs. According to the categorization of the 17 SDGs into three categories, EVs can be related to three of the SDGs, as discussed below.
6.1.1. SDG3
We looked into a number of studies to validate the link between EVs and their social impact on SDG targets. EVs, for example, can provide thermal comfort [241], air quality comfort [242,243], temperature control [244], humidity control [245], and heat radiation [246], all of which are connected to SDG 3.9 aimed at excellent health and wellbeing. In the area of human health effects, however, the vehicle categories exhibit a distinct proportion of impact location. Human physiological consequences of ICVs arise when driving due to tailpipe pollution, which accounts for 94% of all ICV human health implications [247]. Public health effects from BEVs are related to the energy-generating subphase. Electrification of automobiles, on the other hand, benefits the human health effect sector since the consequences are reduced from ICV to BEV. According to research, one of the primary issues that healthcare institutions confront, particularly in rural and distant places, is the lack of reliable energy services [248]. Only 34% of hospitals have dependable energy connections in the Sub-Saharan African nations investigated. However, a study of two nations found that energy access has improved little over time. This crucial issue must be addressed in realistic initiatives to improve healthcare delivery in Sub-Saharan Africa [249]. This impacts a developing country’s high maternal and infant mortality rates. However, a high-reliability power source may be established using a standalone hybrid energy system based-EV, improving the efficacy of healthcare services in rural/remote places.
6.1.2. SDG11
EVs can also assist in socioeconomic development through effective energy management [250], which is linked to SDG 11.3. Substantial published data exist for SDG 11 regarding the favorable function of environmentally friendly electric buses, electric vehicles, and solar cars [251]. They are also being utilized in the development of smart cities, which implies that all of the municipality services, for example, infrastructure and transportation, have been combined into a single, fully functional system. As a result, everyone benefits from a sustainable transportation system [21]. As batteries play an important part in EV technology, with today’s technology, the efficiency and density of battery energy storage (BES) have aided in the development of inexpensive electric cars that emit little pollution. People will use electric vehicles as their major means of mobility when high-performance batteries are developed [21,252]. Batteries of various forms and sizes are considered to be among the most efficient power storage strategies, and studies on different battery technologies and applications can be found in the literature; nevertheless, the damaging outcomes of large usage on environmental and human health (Targets 11.5 and 11.6) continue to be a major problem. The BESS has a short lifespan since it is made up of large amounts of diverse raw materials, including metals and nonmetals. As a result, massive amounts of pollutants (e.g., emissions of greenhouse gases, poisonous gases, and toxic materials) can be created in the battery sector in many phases, including production, mining, shipping, application, storing, repair, recycling, and dumping [253].
6.1.3. SDG7
As electric vehicles are powered by electricity, they are strongly related to SDG7 on reasonable and sustainable energy. EVs can provide power generation [254], high energy efficiency [255] through power management [256], optimal scheduling [257], and renewable energy integration [258], all of which are related to Targets 7.1, 7.2, and 7.3. In order to meet Target 7.2, which calls for a significant increase in the proportion of renewable energy in the universal energy composition, considerable information is available showing that the EV, which is considered among the BES technologies, has aided in growing the market for renewable energy in the universal energy composition and can help achieve this goal [259]. In the case of SDG 7 (affordable and clean energy), there is evidence that the use and development of EV-BES will enable the attainment of all goals (100%) under this target. Many studies advocate the use of EV-BES in the pursuit of a contemporary energy service that is dependable, clean, and inexpensive. The BES, which can be connected with RE and electric vehicles (EVs), has grown in popularity as a way to replace the usage of conventional energy resources since it is more flexible in terms of storing and delivering electricity, making it a more economical option [17]. With the lowering cost of renewable energy and the rising scarcity of fossil fuels, a long-term solution is required in which renewable energy paired with EVs may assure universal access to power [259]. According to a study in China [260], a hybrid renewable resource-based charging station for EVs is economically and technically feasible and guarantees clean and dependable energy supply. The high initial financing required for BESs in EVs is a major drawback; however, studies have shown that the cost can be compensated during its operation [261]. For instance, to meet Target 7.2, which calls for a significant increase in the proportion of clean energy sources, there is significant proof that the EV, which is involved in storage systems and power systems, has aided in creating a market for renewable energy in the world energy pack and can help achieve this goal [262]. Despite the ongoing COVID-19 epidemic, research forecasted a 5% growth in the standalone (with storage system) renewables market in the power industry in 2020 relative to 2019. This is in line with a rise in BESSs needed for stationary and transportation applications [240].
6.2. Economic Influences of EVs
The three SDGs in the economic category (SDGs 8, 9, and 12) are concerned with employment, industries, growth of the economy, and technology and infrastructural facilities to achieve the objective.
6.2.1. SDG8
During the production of the different components of EVs, such as batteries, sensing devices, smart appliances, and electric motors, jobs can be created, aligning with Target 8.3 [18,263]. The extensive and diverse uses of EVs have been identified to provide economic prospects through the use of categorical employment from domestic resources and firms. In view of SDG8, development and suitable work, recent research shows that the success in the EV market along with its numerous functions, particularly in the fields of renewable energy, electric buses, and trains, has played a part in economic growth and job creation in production, marketing, and supply. EVs can help reach Target 8.3 by helping to create new employment. According to a 2019 forecast, battery-powered and plug-in hybrid cars might account for the bulk of new vehicle sales by 2040 [264]. In 2020, the German government announced a stimulus package involving 2.5 billion EUR to enhance electric car charging infrastructure and to encourage more e-mobility research and development, such as battery solutions. The UK government is committed to reducing 68% of CO2 emissions by 2030. To meet the target, 43% of vehicles in the UK need to be electric [239]. In recent times, the US government announced a 3 billion USD initiative to enhance electric car battery production [265]. According to research published in [266], the electric automobile market is increasing rapidly in Flanders, Belgium. Using data from a large-scale poll conducted in 2011 and a choice-based conjoint study, it was estimated that battery electric vehicles would account for roughly 5% of new vehicle sales by 2020, while plug-in hybrid electric vehicles would account for around 7%. These percentages might rise to 15% and 29% by 2030, respectively. However, the rate of adoption of electric cars is influenced by their purchasing cost. The EV market also fulfills Target 8.6 by creating work possibilities for youngsters, lowering the youth unemployment rate, and helping to raise per capita income [267]. Job possibilities offered will also assist local children in obtaining more schooling and a greater employment rate since most projects would employ locals [268,269], favorably impacting Targets 8.1 and 8.3.
6.2.2. SDG9
EVs can contribute to the achievement of Target 9.1, which aims at the creation of dependable, high-quality, and long-lasting infrastructures to promote social wellbeing and economic growth [260,270]. For instance, an investigation in Sub-Saharan Africa found that using climate-resilient EV-BESs for photovoltaic house systems in remote regions has improved local infrastructure and aided public community, environment, and financial stability [271,272]. Creating a publicly recharging infrastructure system is a critical component for increasing the use of electric vehicles. As a result, GHG emissions associated with conventional fuel automobiles are reduced while also enhancing the metropolitan environment. The availability of charging stations (CS) and their characteristics is a major recognized obstacle to the adoption of electric vehicles among residents. The introduction of publicly CS systems helps to improve the EV customer journey by enhancing the accessibility of infrastructural facilities. The best way to encourage the formation and future growth of a sustainable local CS system is an apparent problem for city areas and local officials [273]. A case study in Canada [274] showed that British Columbia (BC) adopted EV technology as it is a favorable site for EVs since massive hydropower accounts for 85% of this region’s electricity. EVs are ideally suitable for metropolitan environments, where the majority of housing structures in BC are situated, because of concerns with respect to their driving range and ability to cut local emissions.
6.2.3. SDG12
The deployment of EV integrated virtual power plants (VPPs) [275], distributed power production [276,277], smart grids [278], and microgrids [279] can help achieve effective energy usage between supply and load, which is relevant to Target 12.1. Unifying a significant quantity of EVs into VPPs will have ecological advantages, including energy efficiency and pollution minimization, safety advantages connected to the electrical grid’s steady functioning, and economic incentives to VPPs and automobile stakeholders. More EVs will be included in VPPs in the long run because of these advantages. In addition to VPPs, electric vehicles in distribution networks are becoming controlled commodities with vehicle-to-grid (V2G) technology, enabling them to perform various auxiliary operations (e.g., maximum energy harvesting, voltage stabilization, and frequency regulation). Moreover, evidence exists to demonstrate the favorable impact of EV-BESs on SDG12, particularly Target 12.5, which calls for considerably reducing waste creation through minimization, recycling, and reuse. According to research, the BES of an EV is likely reused or discarded, or its components will be retrieved depending on the application [280]. Recycling the materials used in lithium-ion batteries (lithium, cobalt, nickel, and aluminum) can reduce the power density by 10–53%, and the construction price of lithium-oxygen batteries can be reduced to 1510 MJ/kWh from 1870 MJ/kWh, resulting in minimal GHG emissions [281]. According to Dewulf et al., recycling battery elements can reduce fossil source usage and, hence, minimize waste production [282].
Although there is a bright employability perspective, there will be beneficiaries and sufferers in the switch to the electric-powered transportation industry. There will be a loss of jobs in the oil business, at petrol stations, and perhaps in the car repair and mechanic sector because of the worldwide adaptation of EVs, since EVs require considerably lower maintenance compared to traditional petrol and diesel automobiles. There will not be practically as many employments needed to make batteries, electrical motors, and power electronic components as compared to the manufacture of petrol engines, exhaust systems, pollution control systems, fuel monitoring systems, gearboxes, and automotive components. Thousands of jobs may be lost in Germany alone by 2030 as a result of the switch to EVs, according to projections [268]. In order to transition to electrification, Volkswagen AG’s parent company, which owns the premium brand Audi in Germany, stated last year that it would eliminate 7500 positions internationally. However, production, R&D, and battery manufacturing will all directly create employment in the EV sector. Installation and servicing of the equipment used in EVs will create indirect employment. Moreover, the workforce responsible for building petrol or combustion engine components might be reassigned to manufacture EV motor parts and battery packs. However, it is likely that there will be fewer such positions in the EV sector than currently employed in ICEV production lines [267].
Additionally, electric cars are less expensive to maintain and drive, leading to an impact on both direct and indirect employment. Each dollar saved on petrol, oil changes, and engine components can be reinvested in the domestic economy. The US Energy Information Administration estimates that more than 80% of the price of a gallon of petrol leaves the domestic economy straightaway [283,284]. More money will remain in the community and strengthen the local economy if fuel costs are reduced. According to research conducted by the California Electric Transportation Coalition, every dollar conserved on petrol that is put toward the cost of other domestic products and commodities leads to the creation of 16 jobs statewide [196,285]. Residents of New York City drive far less than those in typical US metro areas, keeping 19 billion USD annually within the city’s economy [286].
6.3. Environmental Effects of EVs
Batteries have recently been linked to renewable energy, electric cars, and other uses, all of which have improved environmental implications and can help achieve the relevant SDGs. The advantages and disadvantages of EVs related to the environment are discussed below.
SDG13
The advantages of EVs for the climate (SDG13) can be summarized as their capacity to minimize emissions from conventional sources of energy utilized as a major element of RE to contain power [287]. Furthermore, with the advancing feature of EV solutions, many nations are incorporating initiatives aimed at environmental issues into their policy proposals [288]. The Intergovernmental Panel on Climate Change (IPCC) projected in 2018 that electric vehicles, electric motorcycles, and electric transport must displace fossil fuel-powered passenger vehicles by 2035–2050 in order to keep global warming below 1.5 °C. Targets 13.1 and 13.2 address environment-related problems and incorporate clean environment activities into social policies, schemes, and management. According to strategies reported in Europe [289], New Zealand [290], China [263], and the United States [291], by 2050, the use of EVs combined with RE will contribute to a 70% reduction in CO2 emissions in the electricity sector. Many studies advocate the use of EVs in the pursuit of a contemporary energy service that is dependable and clean. EVs, which are connected with BESs, have grown in popularity as a way to replace the usage of traditional power sources since EVs are feasible in delivering and storing electricity, representing a more economical option [17]. With the lowering cost of renewable energy and the rising shortage of natural fuels, a sustainable strategy is required in which renewable energy and BESSs paired with EVs may ensure universal access to power [292]. Different studies, however, concurred that EVs have environmental drawbacks [293,294]. In certain cases, they employ dangerous and combustible ingredients, and they need substantial energy to make them, which results in extensive GHG emissions [295]. As a result, the BESS may function as a deterrent to Target 13.1’s goal of reducing climate-related dangers. Because the BESS contains elements with severe environmental implications, it may have a detrimental influence [296]. EVs appear to be a viable climate answer because, if we can make our networks carbon-free, automobile emissions will decline dramatically. The excellent news for EVs is that many nations are now focusing on decarbonizing their power infrastructures. During the past few years, utility companies in the United States have abandoned hundreds of coal facilities in favor of a combination of solar, wind, and natural gas electricity with fewer emissions. Therefore, researchers have discovered [297] that EVs have become greener in general, and they will only grow greener.
7. Conclusions and Future Trends
Currently, global warming has triggered several studies in the field of energy toward curbing carbon emissions. A major portion of carbon emissions comes from the automobiles industries, which is currently undergoing drastic improvements by developing EVs. However, the development of EV technology requires several factors to consider. Therefore, in this review paper, battery storage and management, along with several EV technologies emphasizing power electronics converters, charging infrastructure, and methods, algorithms, controllers, and optimization, were reviewed toward achieving SDGs. Firstly, various battery storage technologies along with components of battery management were discussed. The analysis revealed that each battery technology features different performance characteristics such as specific power, specific energy, and thermal stability. Therefore, the battery features should be considered before their application in EV technology. Secondly, several EV-based technologies, such as power electronics technology and charging strategies, were critically reviewed. The investigation showed that power converters act as the key technology to control and optimize EV operations. With regard to charging strategies, more efficient technologies to limit the charging time, thermal loss, and appropriate thermal management should be developed. Thirdly, state-of-the-art methods, algorithms, and optimization approaches were investigated. It was reported that each algorithm and optimization technique for EV application delivers satisfactory outcomes. However, the computational complexity and high training time still need to be addressed. Fourthly, the open issues, limitations, and research gaps were identified. It was found that appropriate hybridization of various technologies such as battery storage systems, power converters, charging strategies, optimization approaches, and algorithms should be explored toward the efficient development of EV technology. Lastly, various SDG targets associated with EV application were explored and analyzed. On the basis of the issues and challenges, this article provides the following future trends and suggestions:
- For the power capacity of commercial and industrial energy storage systems, battery storage technology appears promising. The majority of EVs are powered by lithium-ion batteries. Fast charging shortens battery life and reduces performance because of the high current and temperature produced. In the future, the controller should split the batteries in such a way that some of them can charge from any source while others deliver power to the motor. Therefore, further study is suggested for designing controllers for improved performance and accuracy in EV technology.
- EVs cannot be powered by a single battery; instead, a battery pack comprises multiple modules connected together in series and parallel. The battery pack’s performance is difficult to monitor at the pack level since batteries might function under different conditions. In order to balance a cell’s energy, active balancing is required, which is more effective because it redistributes the energy among cells rather than letting it go to waste. Power electronic devices are employed to transmit energy from strong to weak cells and maximize the amount of energy available, which also increases the module’s capacity. Henceforth, in-depth investigation is needed to deliver better active balancing between the battery pack by utilizing the converter circuits.
- Powerful thermal management is needed for the power electronics equipment since it may malfunction and fail while working at high temperatures. The power electronic devices are not entirely developed, and the thermal management is questionable because the EV industry is not totally mature and has various difficulties. Additionally, condition monitoring adds complexity and potential threats to the vehicle. Therefore, comprehensive exploration is needed to study the thermal management of power electronics devices.
- The major difficulty with EVs is the long recharge times; however, there are other problems related to the degree of charger types. High voltage, power, and energy transmission are needed for EV charging. Consequently, there is a difficulty with technology, cost, safety, sustainability, and the environment. Public rapid EV charging systems are dealing with problems such as being generally expensive to establish and all of the parking on the highways needing more chargers. Henceforth, considerable work needs to be accomplished to develop an appropriate charging system for EV applications.
- Intelligent controllers such as AI and ML are constantly used in cutting-edge technology, and they have been at the heart of the majority of advancements in recent years across a variety of applications. EV optimization problems require a varied level of optimization in various applications, starting with wheel size and extending to optimizing the battery management system and controller for both batteries and motor. Therefore, extensive optimization and AI techniques need to be explored for EV applications.
- EVs can lower emissions contributing to climate change, making them eco-friendly automobiles. However, when their batteries run out and are not properly disposed of or recycled, or when their power source is a nonrenewable resource, they can be dangerous. The battery energy storage system is complex with respect to state coupling, input coupling, environmental sensitivity, life-cycle deterioration, and additional characteristics. Henceforth, further investigation is needed to study the life cycle of batteries and its associated factors.
- The power electronics converter technology is important toward controlling, stabilizing, and providing the conversion to operate motors, battery storage, and generators, as well as optimizing the EV operations for effective outcomes. At present, the power electronics converter technology is undergoing a drastic technological shift to develop lightweight converters, which depict less electromagnetic interference and fewer ripples to meet automotive industry standards. Therefore, further investigation is needed toward developing power converters with appropriate characteristics.
- Battery state estimation (e.g., SOC, SOH, and RUL) holds significant importance in EV technology. State estimation is important toward battery protection and energy management in EV applications. Various state-of-the-art technologies and methods, such as model-based, data-driven-based, and hybrid-based, have been applied to estimate the various battery states. However, in cases where the battery state is not appropriately estimated, system failure and economic loss could result. Additionally, inappropriate estimation may lead to early replacement of batteries, delay in battery replacement, and explicit failure events. Therefore, further exploration is necessary to develop a suitable estimation technique.
- The development of clean technology and SDG for EV applications can be achieved with the significant involvement of battery storage technology. Nonetheless, the participation and profitability of battery technology in the existing global energy market have not been explored comprehensively. Therefore, the development and analysis of various battery technologies in EV applications should be further studied.
- The performance, accuracy, and robustness of the EVs can be conducted by implementing the Internet of things (IoT) technology, which consists of sensors, data processors, and cloud technology. With IoT-based EV technology, EV data in the form of voltage, current, temperature, etc. can be stored and analyzed on the cloud platform. Henceforth, further examination to develop an effective IoT-based EV technology should be conducted.
Overall, the constructive discussion, analysis, concerns, and recommendations can provide decision makers with useful opportunities and directions for the adaptation of SDGs in the EV industries. In conclusion, proper selection and consideration of battery storage technology, battery management systems, power electronics technology, EV charging technology, and environmental issues of EVs can help in SDG integration.
Author Contributions
Conceptualization, M.S.H.L. and A.A.M.; methodology, M.S.H.L. and A.A.M.; validation, M.S.H.L., A.A.M., S.A. and M.S.M.; formal analysis, S.A., M.S.M., K.H. and S.T.M.; investigation, A.A.M., K.H. and T.R.; resources, M.S.H.L.; data curation, A.A.M., S.A. and M.S.M.; writing—original draft preparation, A.A.M., S.A., M.S.M., K.H. and T.R.; writing—review and editing, M.H.M., M.R.S., A.A., M.G.M.A. and N.M.L.T.; visualization, S.A. and S.T.M.; supervision, M.S.H.L.; project administration, M.S.H.L. and N.M.L.T.; funding acquisition, N.M.L.T. All authors read and agreed to the published version of the manuscript.
Funding
This work was supported by the Ministry of Science and Technology under the National Key R&D Program of China (Grant 2021YFE0108600).
Institutional Review Board Statement
Not applicable.
Informed Consent Statement
Not applicable.
Data Availability Statement
Not applicable.
Acknowledgments
The authors acknowledge the financial support provided by the Ministry of Science and Technology under the National Key R&D Program of China (Grant 2021YFE0108600). Special thanks to Department of Electrical and Electronic Engineering, Green University of Bangladesh for providing collaborative support.
Conflicts of Interest
The authors declare no conflict of interest.
Abbreviations
| ADC | Analog-to-digital conversion |
| ANN | Artificial neural network |
| BCS | Battery charging station |
| BMS | Battery management system |
| BPIC | Battery protection IC |
| BSS | Battery swapping station |
| CAN | Controlled area network |
| CC | Constant current |
| CEC | Charge equalization controller |
| CIBC | Coupled inductor bidirectional converter |
| CPT | Capacitive power transfer |
| CS | Charging stations |
| CV | Constant voltage |
| DAS | Data acquisition system |
| DP | Dynamic programming |
| EIS | Electrochemical impedance spectroscopy |
| EMI | Electromagnetic interference |
| EMS | Energy management system |
| EV | Electric vehicle |
| FBC | Full-bridge boost DC/DC converter |
| FL | Fuzzy logic |
| GA | Genetic algorithm |
| GB | Guobiao Standards |
| GHG | Greenhouse gas |
| GRA | Global roadmap of action |
| HFT | High-frequency transformer |
| ICEV | Internal combustion engine vehicle |
| IEC | International Electrotechnical Commission |
| IPCC | Intergovernmental Panel on Climate Change |
| IPT | Inductive power transfer |
| ISO | International Organization for Standardization |
| KF | Kalman filter |
| LCO | Lithium cobalt oxide |
| LFP | Lithium iron phosphate |
| LMO | Lithium manganese oxide |
| LNMC | Lithium nickel manganese cobalt oxide |
| LNCA | Lithium nickel cobalt aluminum oxide |
| LTO | Lithium titanate oxide |
| LP | Linear programming |
| MCC | Multistage constant current |
| MPIC | Multiport isolated converter |
| NaNiCl | Sodium–nickel chloride |
| NCA | Nickel cobalt aluminum oxide |
| NiMG | Nickel–metal hydride |
| NMC | Nickel–manganese–cobalt |
| OCV | Open-circuit voltage |
| OLEV | Online electric vehicle |
| PCM | Phase-change material |
| PEM | Power and energy management |
| PFC | Power factor correction |
| PI | Proportional–integral |
| PID | Parameter identifiers |
| PMP | Pontryagin’s minimal principle |
| PPC | Push–pull converter |
| PSO | Particle swarm optimization |
| QZBC | Quasi Z-source bidirectional converter |
| RC | Resonant converter |
| RES | Renewable energy sources |
| RUL | Remaining useful life |
| SA | Simulated annealing |
| SC | Stochastic control |
| SCBC | Switched-capacitor bidirectional converter |
| SCI | Serial communication interface |
| SDG | Sustainable Development Goals |
| SOC | State of charge |
| SOF | State of function |
| SOP | State of power |
| SOE | State of energy |
| SOS | State of safety |
| SVM | Support vector machine |
| UN | United Nations |
| VPP | Virtual power plants |
| V2G | Vehicle to the grid |
| WPT | Wireless power transfer |
| ZEBRA | Zero-emission battery research activity |
| ZVSC | Zero-voltage switching converter |
References
- Barkh, H.; Yu, A.; Friend, D.; Shani, P.; Tu, Q.; Swei, O. Vehicle Fleet Electrification and Its Effects on the Global Warming Potential of Highway Pavements in the United States. Resour. Conserv. Recycl. 2022, 185, 106440. [Google Scholar] [CrossRef]
- Wang, Y.; Zhou, G.; Li, T.; Wei, X. Comprehensive Evaluation of the Sustainable Development of Battery Electric Vehicles in China. Sustainability 2019, 11, 5635. [Google Scholar] [CrossRef]
- Debnath, R.; Bardhan, R.; Reiner, D.M.; Miller, J.R. Political, Economic, Social, Technological, Legal and Environmental Dimensions of Electric Vehicle Adoption in the United States: A Social-Media Interaction Analysis. Renew. Sustain. Energy Rev. 2021, 152, 111707. [Google Scholar] [CrossRef]
- Hossain Lipu, M.S.; Hannan, M.A.; Karim, T.F.; Hussain, A.; Saad, M.H.M.; Ayob, A.; Miah, M.S.; Indra Mahlia, T.M. Intelligent Algorithms and Control Strategies for Battery Management System in EVs: Progress, Challenges and Future Outlook. J. Clean. Prod. 2021, 292, 126044. [Google Scholar] [CrossRef]
- Lipu, M.S.H.; Faisal, M.; Ansari, S.; Hannan, M.A.; Karim, T.F.; Ayob, A.; Hussain, A.; Miah, M.S.; Saad, M.H.M. Review of Electric Vehicle Converter Configurations, Control Schemes and Optimizations: Challenges and Suggestions. Electronics 2021, 10, 477. [Google Scholar] [CrossRef]
- Asekomeh, A.; Gershon, O.; Azubuike, S.I. Optimally Clocking the Low Carbon Energy Mile to Achieve the Sustainable Development Goals: Evidence from Dundee’s Electric Vehicle Strategy. Energies 2021, 14, 842. [Google Scholar] [CrossRef]
- Omahne, V.; Knez, M.; Obrecht, M. Social Aspects of Electric Vehicles Research—Trends and Relations to Sustainable Development Goals. World Electr. Veh. J. 2021, 12, 15. [Google Scholar] [CrossRef]
- Hannan, M.A.; How, D.N.T.; Lipu, M.S.H.; Mansor, M.; Ker, P.J.; Dong, Z.Y.; Sahari, K.S.M.; Tiong, S.K.; Muttaqi, K.M.; Mahlia, T.M.I.; et al. Deep Learning Approach towards Accurate State of Charge Estimation for Lithium-Ion Batteries Using Self-Supervised Transformer Model. Sci. Rep. 2021, 11, 19541. [Google Scholar] [CrossRef] [PubMed]
- How, D.N.T.; Hannan, M.A.; Hossain Lipu, M.S.; Ker, P.J. State of Charge Estimation for Lithium-Ion Batteries Using Model-Based and Data-Driven Methods: A Review. IEEE Access 2019, 7, 136116–136136. [Google Scholar] [CrossRef]
- Mahmoudzadeh Andwari, A.; Pesiridis, A.; Rajoo, S.; Martinez-Botas, R.; Esfahanian, V. A Review of Battery Electric Vehicle Technology and Readiness Levels. Renew. Sustain. Energy Rev. 2017, 78, 414–430. [Google Scholar] [CrossRef]
- Manzetti, S.; Mariasiu, F. Electric Vehicle Battery Technologies: From Present State to Future Systems. Renew. Sustain. Energy Rev. 2015, 51, 1004–1012. [Google Scholar] [CrossRef]
- Hanifah, R.A.; Toha, S.F.; Ahmad, S. Electric Vehicle Battery Modelling and Performance Comparison in Relation to Range Anxiety. Procedia Comput. Sci. 2015, 76, 250–256. Available online: https://www.18650batterystore.com/blogs/news/lithium-ion-battery-raw-material-costs-continue-rise-in-2022 (accessed on 31 July 2022). [CrossRef]
- Zubi, G.; Dufo-López, R.; Carvalho, M.; Pasaoglu, G. The Lithium-Ion Battery: State of the Art and Future Perspectives. Renew. Sustain. Energy Rev. 2018, 89, 292–308. [Google Scholar] [CrossRef]
- Hannan, M.A.; Hoque, M.M.; Hussain, A.; Yusof, Y.; Ker, P. State-of-the-Art and Energy Management System of Lithium-Ion Batteries in Electric Vehicle Applications: Issues and Recommendations. IEEE Access 2018, 6, 19362–19378. [Google Scholar] [CrossRef]
- Zhang, R.; Xia, B.; Li, B.; Cao, L.; Lai, Y.; Zheng, W.; Wang, H.; Wang, W.; Zhang, R.; Xia, B.; et al. State of the Art of Lithium-Ion Battery SOC Estimation for Electrical Vehicles. Energies 2018, 11, 1820. [Google Scholar] [CrossRef]
- Moyer, J.D.; Hedden, S. Are We on the Right Path to Achieve the Sustainable Development Goals? World Dev. 2020, 127, 104749. [Google Scholar] [CrossRef]
- Martinez-bolanos, J.R.; Edgard, M.; Udaeta, M.; Luiz, A.; Gimenes, V.; Oliveira, V. Economic Feasibility of Battery Energy Storage Systems for Replacing Peak Power Plants for Commercial Consumers under Energy Time of Use Tariffs. J. Energy Storage 2020, 29, 101373. [Google Scholar] [CrossRef]
- Lau, Y.; Wu, A.Y.; Yan, M.W. A Way Forward for Electric Vehicle in Greater Bay Area: Challenges and Opportunities for the 21st Century. Vehicles 2022, 4, 420–432. [Google Scholar] [CrossRef]
- Fonseca, L.M.; Domingues, J.P.; Dima, A.M. Mapping the Sustainable Development Goals Relationships. Sustainability 2020, 12, 3359. [Google Scholar] [CrossRef]
- Cao, J.; Chen, X.; Qiu, R.; Hou, S. Electric Vehicle Industry Sustainable Development with a Stakeholder Engagement System. Technol. Soc. 2021, 67, 101771. [Google Scholar] [CrossRef]
- Wen, J.; Zhao, D.; Zhang, C. An Overview of Electricity Powered Vehicles: Lithium-Ion Battery Energy Storage Density and Energy Conversion Efficiency. Renew. Energy 2020, 162, 1629–1648. [Google Scholar] [CrossRef]
- Tie, S.F.; Tan, C.W. A Review of Energy Sources and Energy Management System in Electric Vehicles. Renew. Sustain. Energy Rev. 2013, 20, 82–102. [Google Scholar] [CrossRef]
- Sujitha, N.; Krithiga, S. RES Based EV Battery Charging System: A Review. Renew. Sustain. Energy Rev. 2017, 75, 978–988. [Google Scholar] [CrossRef]
- Bamrah, P.; Kumar Chauhan, M.; Singh Sikarwar, B.; Singh Katoch, S. A Detailed Review on Electric Vehicles Battery Thermal Management System CFD Analysis of Battery Thermal Management System. IOP Conf. Ser. Mater. Sci. Eng. 2020, 912, 042005. [Google Scholar] [CrossRef]
- Maiyalagan, T.; Elumalai, P. Rechargeable Lithium-Ion Batteries: Trends and Progress in Electric Vehicles; CRC Press: Boca Raton, FL, USA, 2020. [Google Scholar] [CrossRef]
- Nitta, N.; Wu, F.; Lee, J.T.; Yushin, G. Li-Ion Battery Materials: Present and Future. Mater. Today 2015, 18, 252–264. [Google Scholar] [CrossRef]
- Mishra, A.; Mehta, A.; Basu, S.; Malode, S.J.; Shetti, N.P.; Shukla, S.S.; Nadagouda, M.N.; Aminabhavi, T.M. Electrode Materials for Lithium-Ion Batteries. Mater. Sci. Energy Technol. 2018, 1, 182–187. [Google Scholar] [CrossRef]
- Miranda, D.; Gören, A.; Costa, C.M.; Silva, M.M.; Almeida, A.M.; Lanceros-Méndez, S. Theoretical Simulation of the Optimal Relation between Active Material, Binder and Conductive Additive for Lithium-Ion Battery Cathodes. Energy 2019, 172, 68–78. [Google Scholar] [CrossRef]
- Yuan, H.; Song, W.; Wang, M.; Chen, Y.; Gu, Y. Lithium-Ion Conductive Coating Layer on Nickel Rich Layered Oxide Cathode Material with Improved Electrochemical Properties for Li-Ion Battery. J. Alloys Compd. 2019, 784, 1311–1322. [Google Scholar] [CrossRef]
- Wang, K.; Wan, J.; Xiang, Y.; Zhu, J.; Leng, Q.; Wang, M.; Xu, L.; Yang, Y. Recent advances and historical developments of high voltage lithium cobalt oxide materials for rechargeable Li-ion batteries. J. Power Sources 2020, 460, 228062. [Google Scholar] [CrossRef]
- Liu, H.; Li, M.; Xiang, M.; Guo, J.; Bai, H.; Bai, W.; Liu, X. Effects of crystal structure and plane orientation on lithium and nickel co-doped spinel lithium manganese oxide for long cycle life lithium-ion batteries. J. Colloid Interface Sci. 2021, 585, 729–739. [Google Scholar] [CrossRef] [PubMed]
- Li, S.; Xue, Y.; Cui, X.; Geng, S.; Huang, Y. Effect of Sulfolane and Lithium Bis(Oxalato)Borate-Based Electrolytes on the Performance of Spinel LiMn2O4 Cathodes at 55 °C. Ionics 2016, 22, 797–801. [Google Scholar] [CrossRef]
- Marincaş, A.H.; Ilea, P. Enhancing Lithium Manganese Oxide Electrochemical Behavior by Doping and Surface Modifications. Coatings 2021, 11, 456. [Google Scholar] [CrossRef]
- Chen, K.; Yu, Z.; Deng, S.; Wu, Q.; Zou, J.; Zeng, X. Evaluation of the Low Temperature Performance of Lithium Manganese Oxide/Lithium Titanate Lithium-Ion Batteries for Start/Stop Applications. J. Power Sources 2015, 278, 411–419. [Google Scholar] [CrossRef]
- Chen, Q.; Luo, L.; Wang, L.; Xie, T.; Dai, S.; Yang, Y.; Li, Y.; Yuan, M. Enhanced Electrochemical Properties of Y2O3-Coated-(Lithium-Manganese)-Rich Layered Oxides as Cathode Materials for Use in Lithium-Ion Batteries. J. Alloys Compd. 2018, 735, 1778–1786. [Google Scholar] [CrossRef]
- Varsano, F.; Alvani, C.; La Barbera, A.; Masi, A.; Padella, F. Lithium Manganese Oxides as High-Temperature Thermal Energy Storage System. Thermochim. Acta 2016, 640, 26–35. [Google Scholar] [CrossRef]
- Golubkov, A.W.; Scheikl, S.; Planteu, R.; Voitic, G.; Wiltsche, H.; Stangl, C.; Fauler, G.; Thaler, A.; Hacker, V. Thermal Runaway of Commercial 18650 Li-Ion Batteries with LFP and NCA Cathodes—Impact of State of Charge and Overcharge. RSC Adv. 2015, 5, 57171–57186. [Google Scholar] [CrossRef]
- Zhao, C.; Yin, H.; Ma, C. Quantitative Evaluation of LiFePO4Battery Cycle Life Improvement Using Ultracapacitors. IEEE Trans. Power Electron. 2016, 31, 3989–3993. [Google Scholar] [CrossRef]
- Zhang, W.J. Structure and Performance of LiFePO4 Cathode Materials: A Review. J. Power Sources 2011, 196, 2962–2970. [Google Scholar] [CrossRef]
- Lithium Nickel Manganese Cobalt Oxide (NMC) Tapes|NEI Corporation. Available online: https://www.neicorporation.com/products/batteries/cathode-anode-tapes/lithium-nickel-manganese-cobalt-oxide/ (accessed on 18 August 2022).
- Maheshwari, A.; Heck, M.; Santarelli, M. Cycle Aging Studies of Lithium Nickel Manganese Cobalt Oxide-Based Batteries Using Electrochemical Impedance Spectroscopy. Electrochim. Acta 2018, 273, 335–348. [Google Scholar] [CrossRef]
- Liu, Z.; Ivanco, A.; Onori, S. Aging Characterization and Modeling of Nickel-Manganese-Cobalt Lithium-Ion Batteries for 48V Mild Hybrid Electric Vehicle Applications. J. Energy Storage 2019, 21, 519–527. [Google Scholar] [CrossRef]
- Liu, S.; Xiong, L.; He, C. Long Cycle Life Lithium Ion Battery with Lithium Nickel Cobalt Manganese Oxide (NCM) Cathode. J. Power Sources 2014, 261, 285–291. [Google Scholar] [CrossRef]
- Kim, H.; Lee, K.; Kim, S.; Kim, Y. Fluorination of Free Lithium Residues on the Surface of Lithium Nickel Cobalt Aluminum Oxide Cathode Materials for Lithium Ion Batteries. Mater. Des. 2016, 100, 175–179. [Google Scholar] [CrossRef]
- Joulié, M.; Laucournet, R.; Billy, E. Hydrometallurgical Process for the Recovery of High Value Metals from Spent Lithium Nickel Cobalt Aluminum Oxide Based Lithium-Ion Batteries. J. Power Sources 2014, 247, 551–555. [Google Scholar] [CrossRef]
- Li, Z.; Li, J.; Zhao, Y.; Yang, K.; Gao, F.; Li, X. Influence of Cooling Mode on the Electrochemical Properties of Li4Ti5O12 Anode Materials for Lithium-Ion Batteries. Ionics 2016, 22, 789–795. [Google Scholar] [CrossRef]
- Rashid, M.; Sahoo, A.; Gupta, A.; Sharma, Y. Numerical Modelling of Transport Limitations in Lithium Titanate Anodes. Electrochim. Acta 2018, 283, 313–326. [Google Scholar] [CrossRef]
- Liu, W.; Wang, Y.; Jia, X.; Xia, B. The Characterization of Lithium Titanate Microspheres Synthesized by a Hydrothermal Method. J. Chem. 2013, 2013, 497654. [Google Scholar] [CrossRef]
- Wang, L.; Wang, Z.; Ju, Q.; Wang, W.; Wang, Z. Characteristic Analysis of Lithium Titanate Battery. Energy Procedia 2017, 105, 4444–4449. [Google Scholar] [CrossRef]
- Park, J.S.; Margez, C.L.; Greszler, T.A. Effect of Particle Size and Electronic Percolation on Low-Temperature Performance in Lithium Titanate-Based Batteries. ACS Omega 2019, 4, 21048–21053. [Google Scholar] [CrossRef]
- Yuan, T.; Tan, Z.; Ma, C.; Yang, J.; Ma, Z.F.; Zheng, S. Challenges of Spinel Li4Ti5O12 for Lithium-Ion Battery Industrial Applications. Adv. Energy Mater. 2017, 7, 1601625. [Google Scholar] [CrossRef]
- Hossain Lipu, M.S.; Hannan, M.A.; Hussain, A.; Ayob, A.; Saad, M.H.M.; Karim, T.F.; How, D.N.T. Data-Driven State of Charge Estimation of Lithium-Ion Batteries: Algorithms, Implementation Factors, Limitations and Future Trends. J. Clean. Prod. 2020, 277, 124110. [Google Scholar] [CrossRef]
- Li, M.; Lu, J.; Chen, Z.; Amine, K. 30 Years of Lithium-Ion Batteries. Adv. Mater. 2018, 30, 1800561. [Google Scholar] [CrossRef] [PubMed]
- Arya, A.; Sharma, A.L. Polymer Electrolytes for Lithium Ion Batteries: A Critical Study. Ionics 2017, 23, 497–540. [Google Scholar] [CrossRef]
- Chacko, S.; Chung, Y.M. Thermal Modelling of Li-Ion Polymer Battery for Electric Vehicle Drive Cycles. J. Power Sources 2012, 213, 296–303. [Google Scholar] [CrossRef]
- Sharma, R.A.; Seefurth, R.N. Thermodynamic Properties of the Lithium-Silicon System. J. Electrochem. Soc. 1976, 123, 1763. [Google Scholar] [CrossRef]
- Zuo, X.; Zhu, J.; Müller-Buschbaum, P.; Cheng, Y.J. Silicon Based Lithium-Ion Battery Anodes: A Chronicle Perspective Review. Nano Energy 2017, 31, 113–143. [Google Scholar] [CrossRef]
- Marcondes, A.; Scherer, H.F.; Salgado, J.R.C.; De Freitas, R.L.B. Sodium-Nickel Chloride Single Cell Battery Electrical Model-Discharge Voltage Behavior. In Proceedings of the Workshop on Communication Networks and Power Systems, Brasilia, Brazil, 3–4 October 2019; pp. 1–4. [Google Scholar] [CrossRef]
- Budde-Meiwes, H.; Drillkens, J.; Lunz, B.; Muennix, J.; Rothgang, S.; Kowal, J.; Sauer, D.U. A Review of Current Automotive Battery Technology and Future Prospects. Proc. Inst. Mech. Eng. Part D J. Automob. Eng. 2013, 227, 761–776. [Google Scholar] [CrossRef]
- Zhang, G.; Jiao, K. Multi-Phase Models for Water and Thermal Management of Proton Exchange Membrane Fuel Cell: A Review. J. Power Sources 2018, 391, 120–133. [Google Scholar] [CrossRef]
- Song, Z.; Pan, Y.; Chen, H.; Zhang, T. Effects of Temperature on the Performance of Fuel Cell Hybrid Electric Vehicles: A Review. Appl. Energy 2021, 302, 117572. [Google Scholar] [CrossRef]
- Quan, S.; Wang, Y.X.; Xiao, X.; He, H.; Sun, F. Real-Time Energy Management for Fuel Cell Electric Vehicle Using Speed Prediction-Based Model Predictive Control Considering Performance Degradation. Appl. Energy 2021, 304, 117845. [Google Scholar] [CrossRef]
- Nguyen, B.H.; German, R.; Trovao, J.P.F.; Bouscayrol, A. Real-Time Energy Management of Battery/Supercapacitor Electric Vehicles Based on an Adaptation of Pontryagin’s Minimum Principle. IEEE Trans. Veh. Technol. 2018, 68, 203–212. [Google Scholar] [CrossRef]
- Lu, L.; Han, X.; Li, J.; Hua, J.; Ouyang, M. Lithium-Ion Battery State of Function Estimation Based on Fuzzy Logic Algorithm with Associated Variables. J. Power Sources 2013, 226, 272–288. [Google Scholar] [CrossRef]
- Xiong, R.; Li, L.; Tian, J. Towards a Smarter Battery Management System: A Critical Review on Battery State of Health Monitoring Methods. J. Power Sources 2018, 405, 18–29. [Google Scholar] [CrossRef]
- Eghtedarpour, N.; Farjah, E. Distributed Charge/Discharge Control of Energy Storages in a Renewable-Energy-Based DC Micro-Grid. IET Renew. Power Gener. 2014, 8, 45–57. [Google Scholar] [CrossRef]
- Cen, J.; Jiang, F. Li-Ion Power Battery Temperature Control by a Battery Thermal Management and Vehicle Cabin Air Conditioning Integrated System. Energy Sustain. Dev. 2020, 57, 141–148. [Google Scholar] [CrossRef]
- Rahimi-Eichi, H.; Ojha, U.; Baronti, F.; Chow, M.-Y. Battery Management System: An Overview of Its Application in the Smart Grid and Electric Vehicles. IEEE Ind. Electron. Mag. 2013, 7, 4–16. [Google Scholar] [CrossRef]
- Zhang, P.; Liang, J.; Zhang, F. An Overview of Different Approaches for Battery Lifetime Prediction. IOP Conf. Ser. Mater. Sci. Eng. 2017, 199, 012134. [Google Scholar] [CrossRef]
- Wang, P.; Zhang, X.; Yang, L.; Zhang, X.; Yang, M.; Chen, H.; Fang, D. Real-Time Monitoring of Internal Temperature Evolution of the Lithium-Ion Coin Cell Battery during the Charge and Discharge Process. Extrem. Mech. Lett. 2016, 9, 459–466. [Google Scholar] [CrossRef]
- Vincent, T.A.; Gulsoy, B.; Sansom, J.E.H.; Marco, J. A Smart Cell Monitoring System Based on Power Line Communication-Optimization of Instrumentation and Acquisition for Smart Battery Management. IEEE Access 2021, 9, 161773–161793. [Google Scholar] [CrossRef]
- Hussain, S.; Nengroo, S.H.; Zafar, A.; Kim, H.-J.; Alvi, M.J.; Ali, M.U. Towards a Smarter Battery Management System for Electric Vehicle Applications: A Critical Review of Lithium-Ion Battery State of Charge Estimation. Energies 2019, 12, 446. [Google Scholar] [CrossRef]
- Affanni, A.; Bellini, A.; Franceschini, G.; Guglielmi, P.; Tassoni, C. Battery Choice and Management for New-Generation Electric Vehicles. IEEE Trans. Ind. Electron. 2005, 52, 1343–1349. [Google Scholar] [CrossRef]
- Alvarez-Diazcomas, A.; Estévez-Bén, A.A.; Rodríguez-Reséndiz, J.; Martínez-Prado, M.A.; Carrillo-Serrano, R.V.; Thenozhi, S. A Review of Battery Equalizer Circuits for Electric Vehicle Applications. Energies 2020, 13, 5688. [Google Scholar] [CrossRef]
- Hou, Z.Y.; Lou, P.Y.; Wang, C.C. State of Charge, State of Health, and State of Function Monitoring for EV BMS. In Proceedings of the IEEE International Conference on Consumer Electronics, Las Vegas, NV, USA, 8–10 January 2017; pp. 310–311. [Google Scholar] [CrossRef]
- Meah, K.; Hake, D.; Wilkerson, S. Design, Build, and Test Drive a FSAE Electric Vehicle. J. Eng. 2020, 2020, 863–869. [Google Scholar] [CrossRef]
- Lelie, M.; Braun, T.; Knips, M.; Nordmann, H.; Ringbeck, F.; Zappen, H.; Sauer, D.U. Battery Management System Hardware Concepts: An Overview. Appl. Sci. 2018, 8, 534. [Google Scholar] [CrossRef]
- Svendsen, M.; Winther-Jensen, M.; Pedersen, A.B.; Andersen, P.B.; Sørensen, T.M. Electric Vehicle Data Acquisition System. In Proceedings of the IEEE International Electric Vehicle Conference, IEVC, Florence, Italy, 17–19 December 2014; pp. 1–6. [Google Scholar]
- Qiang, J.; Yang, L.; Ao, G.; Zhong, H. Battery Management System for Electric Vehicle Application. In Proceedings of the 2006 IEEE International Conference on Vehicular Electronics and Safety, Shanghai, China, 13–15 December 2006; pp. 134–138. [Google Scholar] [CrossRef]
- Dong, T.; Wei, X.; Dai, H. Research on High-Precision Data Acquisition and SOC Calibration Method for Power Battery. In Proceedings of the IEEE Vehicle Power and Propulsion Conference, Harbin, China, 3–5 September 2008; pp. 1–5. [Google Scholar]
- Yang, S.; Zhang, Z.; Cao, R.; Wang, M.; Cheng, H.; Zhang, L.; Jiang, Y.; Li, Y.; Chen, B.; Ling, H.; et al. Implementation for a Cloud Battery Management System Based on the CHAIN Framework. Energy AI 2021, 5, 100088. [Google Scholar] [CrossRef]
- Maures, M.; Mathieu, R.; Briat, O.; Capitaine, A.; Delétage, J.Y.; Vinassa, J.M. An Incremental Capacity Parametric Model Based on Logistic Equations for Battery State Estimation and Monitoring. Batteries 2022, 8, 39. [Google Scholar] [CrossRef]
- Hu, X.; Feng, F.; Liu, K.; Zhang, L.; Xie, J.; Liu, B. State Estimation for Advanced Battery Management: Key Challenges and Future Trends. Renew. Sustain. Energy Rev. 2019, 114, 109334. [Google Scholar] [CrossRef]
- Hannan, M.A.; How, D.N.T.; Hossain Lipu, M.S.; Ker, P.J.; Dong, Z.Y.; Mansur, M.; Blaabjerg, F. SOC Estimation of Li-Ion Batteries with Learning Rate-Optimized Deep Fully Convolutional Network. IEEE Trans. Power Electron. 2021, 36, 7349–7353. [Google Scholar] [CrossRef]
- Hannan, M.A.; How, D.N.T.; Mansor, M.B.; Hossain Lipu, M.S.; Ker, P.; Muttaqi, K. State-of-Charge Estimation of Li-Ion Battery Using Gated Recurrent Unit with One-Cycle Learning Rate Policy. IEEE Trans. Ind. Appl. 2021, 57, 2964–2971. [Google Scholar] [CrossRef]
- Kalikatzarakis, M.; Geertsma, R.D.; Boonen, E.J.; Visser, K.; Negenborn, R.R. Ship Energy Management for Hybrid Propulsion and Power Supply with Shore Charging. Control Eng. Pract. 2018, 76, 133–154. [Google Scholar] [CrossRef]
- Xiong, X.; Wang, S.L.; Fernandez, C.; Yu, C.M.; Zou, C.Y.; Jiang, C. A Novel Practical State of Charge Estimation Method: An Adaptive Improved Ampere-Hour Method Based on Composite Correction Factor. Int. J. Energy Res. 2020, 44, 11385–11404. [Google Scholar] [CrossRef]
- Dong, G.; Wei, J.; Zhang, C.; Chen, Z. Online State of Charge Estimation and Open Circuit Voltage Hysteresis Modeling of LiFePO4 Battery Using Invariant Imbedding Method. Appl. Energy 2016, 162, 163–171. [Google Scholar] [CrossRef]
- Zhang, M.; Fan, X. Review on the State of Charge Estimation Methods for Electric Vehicle Battery. World Electr. Veh. J. 2020, 11, 23. [Google Scholar] [CrossRef]
- Rzepka, B.; Bischof, S.; Blank, T. Implementing an Extended Kalman Filter for SoC Estimation of a Li-Ion Battery with Hysteresis: A Step-by-Step Guide. Energies 2021, 14, 3733. [Google Scholar] [CrossRef]
- How, D.N.T.; Hannan, M.A.; Lipu, M.S.H.; Sahari, K.S.M.; Ker, P.J.; Muttaqi, K.M. State-of-Charge Estimation of Li-Ion Battery in Electric Vehicles: A Deep Neural Network Approach. IEEE Trans. Ind. Appl. 2020, 56, 5565–5574. [Google Scholar] [CrossRef]
- Lin, H.; Kang, L.; Xie, D.; Linghu, J.; Li, J. Online State-of-Health Estimation of Lithium-Ion Battery Based on Incremental Capacity Curve and BP Neural Network. Batteries 2022, 8, 29. [Google Scholar] [CrossRef]
- Lipu, M.S.H.; Hannan, M.A.; Hussain, A.; Hoque, M.M.; Ker, P.J.; Saad, M.H.M.; Ayob, A. A Review of State of Health and Remaining Useful Life Estimation Methods for Lithium-Ion Battery in EVs: Challenges and Recommendations. J. Clean. Prod. 2018, 205, 115–133. [Google Scholar] [CrossRef]
- Galeotti, M.; Cinà, L.; Giammanco, C.; Cordiner, S.; Di Carlo, A. Performance Analysis and SOH (State of Health) Evaluation of Lithium Polymer Batteries through Electrochemical Impedance Spectroscopy. Energy 2015, 89, 678–686. [Google Scholar] [CrossRef]
- Liu, K.; Li, K.; Peng, Q.; Zhang, C. A Brief Review on Key Technologies in the Battery Management System of Electric Vehicles. Front. Mech. Eng. 2019, 14, 47–64. [Google Scholar] [CrossRef]
- Ansari, S.; Ayob, A.; Lipu, M.S.H.; Hussain, A.; Saad, M.H.M. Multi-Channel Profile Based Artificial Neural Network Approach for Remaining Useful Life Prediction of Electric Vehicle Lithium-Ion Batteries. Energies 2021, 14, 7521. [Google Scholar] [CrossRef]
- Ansari, S.; Ayob, A.; Lipu, M.S.H.; Hussain, A.; Saad, M.H.M. Data-Driven Remaining Useful Life Prediction for Lithium-Ion Batteries Using Multi-Charging Profile Framework: A Recurrent Neural Network Approach. Sustainability 2021, 13, 13333. [Google Scholar] [CrossRef]
- Shen, P.; Ouyang, M.; Lu, L.; Li, J.; Feng, X. The Co-Estimation of State of Charge, State of Health, and State of Function for Lithium-Ion Batteries in Electric Vehicles. IEEE Trans. Veh. Technol. 2018, 67, 92–103. [Google Scholar] [CrossRef]
- Ouyang, J.; Xiang, D.; Li, J. State-of-Function Evaluation for Lithium-Ion Power Battery Pack Based on Fuzzy Logic Control Algorithm. In Proceedings of the IEEE 9th Joint International Information Technology and Artificial Intelligence Conference, Chongqing, China, 11–13 December 2020; pp. 822–826. [Google Scholar]
- Wang, D.; Yang, F.; Gan, L.; Li, Y. Fuzzy Prediction of Power Lithium Ion Battery State of Function Based on the Fuzzy C-Means Clustering Algorithm. World Electr. Veh. J. 2019, 10, 1. [Google Scholar] [CrossRef]
- Gabbar, H.A.; Othman, A.M.; Abdussami, M.R. Review of Battery Management Systems (BMS) Development and Industrial Standards. Technologies 2021, 9, 28. [Google Scholar] [CrossRef]
- Křivík, P. Methods of SoC Determination of Lead Acid Battery. J. Energy Storage 2018, 15, 191–195. [Google Scholar] [CrossRef]
- Li, K.; Yan, J.; Chen, H.; Wang, Q. Water Cooling Based Strategy for Lithium Ion Battery Pack Dynamic Cycling for Thermal Management System. Appl. Therm. Eng. 2018, 132, 575–585. [Google Scholar] [CrossRef]
- Marcos, D.; Garmendia, M.; Crego, J.; Cortajarena, J.A. Functional Safety Bms Design Methodology for Automotive Lithium-based Batteries. Energies 2021, 14, 6942. [Google Scholar] [CrossRef]
- Lee, S.; Jeong, Y.; Song, Y.; Kim, J. A Single Chip Li-Ion Battery Protection IC with Low Standby Mode Auto Release. In Proceedings of the International SoC Design Conference, Jeju, Korea, 3–6 November 2014; pp. 38–39. [Google Scholar]
- Ju, F.; Deng, W.; Li, J. Performance Evaluation of Modularized Global Equalization System for Lithium-Ion Battery Packs. IEEE Trans. Autom. Sci. Eng. 2016, 13, 986–996. [Google Scholar] [CrossRef]
- Hannan, M.; Hoque, M.; Ker, P.; Begum, R.; Mohamed, A. Charge Equalization Controller Algorithm for Series-Connected Lithium-Ion Battery Storage Systems: Modeling and Applications. Energies 2017, 10, 1390. [Google Scholar] [CrossRef]
- Carter, J.; Fan, Z.; Cao, J. Cell Equalisation Circuits: A Review. J. Power Sources 2020, 448, 227489. [Google Scholar] [CrossRef]
- Hoque, M.M.; Hannan, M.A.; Mohamed, A.; Ayob, A. Battery Charge Equalization Controller in Electric Vehicle Applications: A Review. Renew. Sustain. Energy Rev. 2016, 75, 1363–1385. [Google Scholar] [CrossRef]
- Diao, W.; Xue, N.; Bhattacharjee, V.; Jiang, J.; Karabasoglu, O.; Pecht, M. Active Battery Cell Equalization Based on Residual Available Energy Maximization. Appl. Energy 2018, 210, 690–698. [Google Scholar] [CrossRef]
- Wei, Z.; Peng, F.; Wang, H. An LCC-Based String-to-Cell Battery Equalizer with Simplified Constant Current Control. IEEE Trans. Power Electron. 2022, 37, 1816–1827. [Google Scholar] [CrossRef]
- Hua, A.C.C.; Syue, B.Z.W. Charge and Discharge Characteristics of Lead-Acid Battery and LiFePO4 Battery. In Proceedings of the Nternational Power Electronics Conference, Sapporo, Japan, 21–24 June 2010; pp. 1478–1483. [Google Scholar]
- Wang, S.C.; Chen, Y.L.; Liu, Y.H.; Huang, Y.S. A Fast-Charging Pattern Search for Li-Ion Batteries with Fuzzy-Logic-Based Taguchi Method. In Proceedings of the IEEE Conference on Industrial Electronics and Applications, Auckland, New Zealand, 15–17 June 2015; pp. 855–859. [Google Scholar]
- Li, S.; Huang, T. Optimization Control for Orderly Charge and Discharge Control Strategy of Electric Vehicles Based on Reliable Index of Charging. In Proceedings of the iSPEC 2020 IEEE Sustainable Power and Energy Conference: Energy Transition and Energy Internet, Chengdu, China, 23–25 November 2020; pp. 2200–2205. [Google Scholar]
- Sulaiman, N.; Hannan, M.A.; Mohamed, A.; Majlan, E.H.; Wan Daud, W.R. A Review on Energy Management System for Fuel Cell Hybrid Electric Vehicle: Issues and Challenges. Renew. Sustain. Energy Rev. 2015, 52, 802–814. [Google Scholar] [CrossRef]
- Zheng, C.; Li, W.; Liang, Q. An Energy Management Strategy of Hybrid Energy Storage Systems for Electric Vehicle Applications. IEEE Trans. Sustain. Energy 2018, 9, 1880–1888. [Google Scholar] [CrossRef]
- Zhang, P.; Yan, F.; Du, C. A Comprehensive Analysis of Energy Management Strategies for Hybrid Electric Vehicles Based on Bibliometrics. Renew. Sustain. Energy Rev. 2015, 48, 88–104. [Google Scholar] [CrossRef]
- Du, G.; Zou, Y.; Zhang, X.; Liu, T.; Wu, J.; He, D. Deep Reinforcement Learning Based Energy Management for a Hybrid Electric Vehicle. Energy 2020, 201, 117591. [Google Scholar] [CrossRef]
- Li, A.; Yuen, A.C.Y.; Wang, W.; Chen, T.B.Y.; Lai, C.S.; Yang, W.; Wu, W.; Chan, Q.N.; Kook, S.; Yeoh, G.H. Integration of Computational Fluid Dynamics and Artificial Neural Network for Optimization Design of Battery Thermal Management System. Batteries 2022, 8, 69. [Google Scholar] [CrossRef]
- Akinlabi, A.A.H.; Solyali, D. Configuration, Design, and Optimization of Air-Cooled Battery Thermal Management System for Electric Vehicles: A Review. Renew. Sustain. Energy Rev. 2020, 125, 109815. [Google Scholar] [CrossRef]
- Xia, G.; Cao, L.; Bi, G. A Review on Battery Thermal Management in Electric Vehicle Application. J. Power Sources 2017, 367, 90–105. [Google Scholar] [CrossRef]
- Kim, J.; Oh, J.; Lee, H. Review on Battery Thermal Management System for Electric Vehicles. Appl. Therm. Eng. 2019, 149, 192–212. [Google Scholar] [CrossRef]
- Hu, D.; Wang, Y.; Li, J.; Yang, Q.; Wang, J. Investigation of Optimal Operating Temperature for the PEMFC and Its Tracking Control for Energy Saving in Vehicle Applications. Energy Convers. Manag. 2021, 249, 114842. [Google Scholar] [CrossRef]
- Xiong, R.; Sun, W.; Yu, Q.; Sun, F. Research progress, challenges and prospects of fault diagnosis on battery system of electric vehicles. Appl. Energy 2020, 279, 115855. [Google Scholar] [CrossRef]
- Kaplan, H.; Tehrani, K.; Jamshidi, M. A fault diagnosis design based on deep learning approach for electric vehicle applications. Energies 2021, 14, 6599. [Google Scholar] [CrossRef]
- Yao, L.; Xiao, Y.; Gong, X.; Hou, J.; Chen, X. A Novel Intelligent Method for Fault Diagnosis of Electric Vehicle Battery System Based on Wavelet Neural Network. J. Power Sources 2020, 453, 227870. [Google Scholar] [CrossRef]
- Li, D.; Zhang, Z.; Liu, P.; Wang, Z.; Zhang, L. Battery Fault Diagnosis for Electric Vehicles Based on Voltage Abnormality by Combining the Long Short-Term Memory Neural Network and the Equivalent Circuit Model. IEEE Trans. Power Electron. 2021, 36, 1303–1315. [Google Scholar] [CrossRef]
- Tudoroiu, N. (Ed.) Battery Management Systems of Electric and Hybrid Electric Vehicles; MDPI: Basel, Switzerland, 2021; ISBN 978-3-0365-1060-6. [Google Scholar]
- Wang, Y.; Tian, J.; Sun, Z.; Wang, L.; Xu, R.; Li, M.; Chen, Z. A Comprehensive Review of Battery Modeling and State Estimation Approaches for Advanced Battery Management Systems. Renew. Sustain. Energy Rev. 2020, 131, 110015. [Google Scholar] [CrossRef]
- Sivaraman, P.; Sharmeela, C. IoT-Based Battery Management System for Hybrid Electric Vehicle. In Artificial Intelligent Techniques for Electric and Hybrid Electric Vehicles; Wiley: Hoboken, NJ, USA, 2020; pp. 1–16. [Google Scholar]
- Chon, A.; Lee, I.; Lee, J.; Lee, M. Wireless Battery Management System (WiBMS). In Proceedings of the Large Lithium Ion Battery Technology and Application Symposium, LLIBTA 2015—Held at AABC 2015, Mainz, Germany, 26–27 January 2015; pp. 315–320. [Google Scholar]
- Habib, S.; Khan, M.M.; Abbas, F.; Ali, A.; Faiz, M.T.; Ehsan, F.; Tang, H. Contemporary Trends in Power Electronics Converters for Charging Solutions of Electric Vehicles. CSEE J. Power Energy Syst. 2020, 6, 911–929. [Google Scholar] [CrossRef]
- Pahlevani, M.; Jain, P.K. Soft-Switching Power Electronics Technology for Electric Vehicles: A Technology Review. IEEE J. Emerg. Sel. Top. Ind. Electron. 2020, 1, 80–90. [Google Scholar] [CrossRef]
- Chakraborty, S.; Vu, H.N.; Hasan, M.M.; Tran, D.D.; El Baghdadi, M.; Hegazy, O. DC-DC Converter Topologies for Electric Vehicles, Plug-in Hybrid Electric Vehicles and Fast Charging Stations: State of the Art and Future Trends. Energies 2019, 12, 1569. [Google Scholar] [CrossRef]
- Mumtaz, F.; Yahaya, N.Z.; Meraj, S.T.; Singh, B.; Kannan, R.; Ibrahim, O. Review on Non-Isolated DC-DC Converters and Their Control Techniques for Renewable Energy Applications. Ain Shams Eng. J. 2021, 12, 3747–3763. [Google Scholar] [CrossRef]
- Bairabathina, S.; Balamurugan, S. Review on Non-Isolated Multi-Input Step-up Converters for Grid-Independent Hybrid Electric Vehicles. Int. J. Hydrog. Energy 2020, 45, 21687–21713. [Google Scholar] [CrossRef]
- Krithika, V.; Subramani, C. A Comprehensive Review on Choice of Hybrid Vehicles and Power Converters, Control Strategies for Hybrid Electric Vehicles. Int. J. Energy Res. 2018, 42, 1789–1812. [Google Scholar] [CrossRef]
- Lai, C.M.; Lin, Y.C.; Lee, D. Study and Implementation of a Two-Phase Interleaved Bidirectional DC/DC Converter for Vehicle and DC-Microgrid Systems. Energies 2015, 8, 9969–9991. [Google Scholar] [CrossRef]
- de Melo, R.R.; Tofoli, F.L.; Daher, S.; Antunes, F.L.M. Interleaved Bidirectional DC–DC Converter for Electric Vehicle Applications Based on Multiple Energy Storage Devices. Electr. Eng. 2020, 102, 2011–2023. [Google Scholar] [CrossRef]
- Wang, F.; Luo, Y.; Li, H.; Xu, X. Switching Characteristics Optimization of Two-Phase Interleaved Bidirectional DC/DC for Electric Vehicles. Energies 2019, 12, 378. [Google Scholar] [CrossRef]
- Wen, H.; Su, B. Hybrid-Mode Interleaved Boost Converter Design for Fuel Cell Electric Vehicles. Energy Convers. Manag. 2016, 122, 477–487. [Google Scholar] [CrossRef]
- Balachander, K.; Amudha, A.; Ramkumar, M.S.; Emayavaramban, G.; Divyapriy, S.; Nagaveni, P. Design and Analysis of Modified CUK Converter for Electric Hybrid Vehicle. Mater. Today Proc. 2021, 45, 1691–1695. [Google Scholar] [CrossRef]
- Kushwaha, R.; Singh, B. A Modified Bridgeless Cuk Converter Based EV Charger with Improved Power Quality. In Proceedings of the 2019 IEEE Transportation Electrification Conference and Expo, Detroit, MI, USA, 19–21 June 2019; pp. 1–6. [Google Scholar]
- Zhang, Y.; Gao, Y.; Zhou, L.; Sumner, M. A Switched-Capacitor Bidirectional DC-DC Converter with Wide Voltage Gain Range for Electric Vehicles with Hybrid Energy Sources. IEEE Trans. Power Electron. 2018, 33, 9459–9469. [Google Scholar] [CrossRef]
- Janabi, A.; Wang, B. Switched-Capacitor Voltage Boost Converter for Electric and Hybrid Electric Vehicle Drives. IEEE Trans. Power Electron. 2020, 35, 5615–5624. [Google Scholar] [CrossRef]
- Ahmed, A. Series Resonant Switched Capacitor Converter for Electric Vehicle Lithium-Ion Battery Cell Voltage Equalization; Concordia University: Montreal, QC, Canada, 2012. [Google Scholar]
- Zhang, Y.; Liu, Q.; Gao, Y.; Li, J.; Sumner, M. Hybrid Switched-Capacitor/Switched-Quasi-Z-Source Bidirectional DC-DC Converter with a Wide Voltage Gain Range for Hybrid Energy Sources EVs. IEEE Trans. Ind. Electron. 2019, 66, 2680–2690. [Google Scholar] [CrossRef]
- Farakhor, A.; Abapour, M.; Sabahi, M. Study on the Derivation of the Continuous Input Current High-Voltage Gain DC/DC Converters. IET Power Electron. 2018, 11, 1652–1660. [Google Scholar] [CrossRef]
- Ayachit, A.; Hasan, S.U.; Siwakoti, Y.P.; Abdul-Hak, M.; Kazimierczuk, M.K.; Blaabjerg, F. Coupled-Inductor Bidirectional DC-DC Converter for EV Charging Applications with Wide Voltage Conversion Ratio and Low Parts Count. In Proceedings of the 2019 IEEE Energy Conversion Congress and Exposition, ECCE, Baltimore, MD, USA, 29 September–3 October 2019; pp. 1174–1179. [Google Scholar]
- Gonzalez-Castano, C.; Vidal-Idiarte, E.; Calvente, J. Design of a Bidirectional DC/DC Converter with Coupled Inductor for an Electric Vehicle Application. In Proceedings of the IEEE International Symposium on Industrial Electronics, Edinburgh, UK, 19–21 June 2017; pp. 688–693. [Google Scholar]
- Liu, H.; Hu, H.; Wu, H.; Xing, Y.; Batarseh, I. Overview of High-Step-Up Coupled-Inductor Boost Converters. IEEE J. Emerg. Sel. Top. Power Electron. 2016, 4, 689–704. [Google Scholar] [CrossRef]
- Wu, H.; Sun, K.; Chen, L.; Zhu, L.; Xing, Y. High Step-Up/Step-Down Soft-Switching Bidirectional DC-DC Converter with Coupled-Inductor and Voltage Matching Control for Energy Storage Systems. IEEE Trans. Ind. Electron. 2016, 63, 2892–2903. [Google Scholar] [CrossRef]
- Zhu, X.; Zhang, B. High Step-up Quasi-Z-Source DC–DC Converters with Single Switched Capacitor Branch. J. Mod. Power Syst. Clean Energy 2017, 5, 537–547. [Google Scholar] [CrossRef]
- Taneri, M.C.; Genc, N.; Mamizadeh, A. Analyzing and Comparing of Variable and Constant Switching Frequency Flyback DC-DC Converter. In Proceedings of the 2019 4th International Conference on Power Electronics and their Applications, ICPEA, Elazig, Turkey, 25–27 September 2019; pp. 1–6. [Google Scholar]
- Kanthimathi, R.; Kamala, J. Analysis of Different Flyback Converter Topologies. In Proceedings of the 2015 International Conference on Industrial Instrumentation and Control, ICIC, Pune, India, 28–30 May 2015; pp. 1248–1252. [Google Scholar]
- Sangeetha, J.; Santhi Mary Antony, A.; Ramya, D. A Boosting Multi Flyback Converter for Electric Vehicle Application. Res. J. Appl. Sci. Eng. Technol. 2015, 10, 1133–1140. [Google Scholar] [CrossRef]
- Bhattacharya, T.; Umanand, L.; Giri, V.S.; Mathew, K. Multiphase Bidirectional Flyback Converter Topology for Hybrid Electric Vehicles. IEEE Trans. Ind. Electron. 2009, 56, 78–84. [Google Scholar] [CrossRef]
- Deshmukh, S.H.; Sheikh, A.; Giri, M.M.; Tutakne, D.D.R. High Input Power Factor High Frequency Push-Pull DC/DC Converter. IOSR J. Electr. Electron. Eng. 2016, 11, 42–47. [Google Scholar] [CrossRef]
- Veeresh, H.; Kusagur, A. Design and Development of Push Pull DC-DC Converter by ZCS/ZVS to Electrical Vehicle (EVs) Applications. Int. J. Mod. Trends Eng. Res. 2015, 2, 1024–1031. [Google Scholar]
- Forouzesh, M.; Siwakoti, Y.P.; Gorji, S.A.; Blaabjerg, F.; Lehman, B. Step-Up DC-DC Converters: A Comprehensive Review of Voltage-Boosting Techniques, Topologies, and Applications. IEEE Trans. Power Electron. 2017, 32, 9143–9178. [Google Scholar] [CrossRef]
- Al-Jafeary, I.M.K.; Tan, N.M.L.; Mansur, B.M.; Buticchi, G.A. A Multi-Pulse Phase-Modulation/Duty Cycle Control for a Triple Active Bridge Converter. In Proceedings of the IEEE International Symposium on Industrial Electronics (ISIE 2022), Anchorage, AK, USA, 1–3 June 2022; pp. 1–6. [Google Scholar]
- Savrun, M.M.; İnci, M.; Büyük, M. Design and Analysis of a High Energy Efficient Multi-Port Dc-Dc Converter Interface for Fuel Cell/Battery Electric Vehicle-to-Home (V2H) System. J. Energy Storage 2022, 45, 103755. [Google Scholar] [CrossRef]
- Miah, M.S.; Shahadat, M.; Lipu, H.; Meraj, T.; Hasan, K.; Ansari, S.; Jamal, T.; Masrur, H.; Elavarasan, R.M.; Hussain, A.; et al. Optimized Energy Management Schemes for Electric Vehicle Applications: A Bibliometric Analysis towards Future Trends. Sustainability 2021, 13, 12800. [Google Scholar] [CrossRef]
- Kim, D.H.; Kim, M.S.; Nengroo, S.H.; Kim, C.H.; Kim, H.J. Llc Resonant Converter for Lev (Light Electric Vehicle) Fast Chargers. Electronics 2019, 8, 362. [Google Scholar] [CrossRef]
- Ahn, S.H.; Gong, J.W.; Jang, S.R.; Ryoo, H.J.; Kim, D.H. Design and Implementation of Enhanced Resonant Converter for EV Fast Charger. J. Electr. Eng. Technol. 2014, 9, 143–153. [Google Scholar] [CrossRef]
- Lin, F.; Wang, Y.; Wang, Z.; Rong, Y.; Yu, H. The Design of Electric Car DC/DC Converter Based on the Phase-Shifted Full-Bridge ZVS Control. Energy Procedia 2016, 88, 940–944. [Google Scholar] [CrossRef]
- Peng, F.Z.; Li, H.; Su, G.J.; Lawler, J.S. A New ZVS Bidirectional DC-DC Converter for Fuel Cell and Battery Application. IEEE Trans. Power Electron. 2004, 19, 54–65. [Google Scholar] [CrossRef]
- Pahlevaninezhad, M.; Das, P.; Drobnik, J.; Jain, P.K.; Bakhshai, A. A Novel ZVZCS Full-Bridge DC/DC Converter Used for Electric Vehicles. IEEE Trans. Power Electron. 2012, 27, 2752–2769. [Google Scholar] [CrossRef]
- Tan, N.M.L.; Abe, T.; Akagi, H. Design and Performance of a Bidirectional Isolated DC-DC Converter for a Battery Energy Storage System. IEEE Trans. Power Electron. 2012, 27, 1237–1248. [Google Scholar] [CrossRef]
- Syahira, N.; Sharifuddin, M.; Tan, N.M.L.; Akagi, H. Evaluation of a Three-Phase Bidirectional Isolated DC-DC Converter with Varying Transformer Configurations Using Phase-Shift Modulation and Burst-Mode Switching. Energies 2020, 13, 2836. [Google Scholar] [CrossRef]
- Aswathi, C.; Lakshmiprabha, K. An Improved Full Bridge DC-DC Converter for Electric Vehicles. Int. J. Technol. Eng. Syst. 2014, 6, 89–94. [Google Scholar]
- Sharma, A.; Agarwal, V. Performance Analysis of Full Bridge DC-DC Converter for Electrical Vehicle Application. 2021. Available online: https://ssrn.com/abstract=3808509 (accessed on 13 July 2022).
- Kabalo, M.; Blunier, B.; Bouquain, D.; Miraoui, A. State-of-the-Art of DC-DC Converters for Fuel Cell Vehicles. In Proceedings of the IEEE Vehicle Power and Propulsion Conference, VPPC 2010, Lille, France, 1–3 September 2010; pp. 1–6. [Google Scholar]
- Moghaddam, A.F.; Van den Bossche, A. Forward Converter Current Fed Equalizer for Lithium Based Batteries in Ultralight Electrical Vehicles. Electronics 2019, 8, 408. [Google Scholar] [CrossRef]
- Joseph, P.K.; Devaraj, E. Design of Hybrid Forward Boost Converter for Renewable Energy Powered Electric Vehicle Charging Applications. IET Power Electron. 2019, 12, 2015–2021. [Google Scholar] [CrossRef]
- Rehlaender, P.; Grote, T.; Schafmeister, F.; Boecker, J. Analytical Modeling and Design of an Active Clamp Forward Converter Applied as a Single-Stage On-Board DC-DC Converter for EVs. In Proceedings of the International Exhibition and Conference for Power Electronics, Intelligent Motion, Renewable Energy and Energy Management, Nuremberg, Germany, 7–9 May 2019; IEEE: Nuremberg, Germany, 2019; pp. 1–8. [Google Scholar]
- Zhang, Y.; Zhang, W.; Gao, F.; Gao, S.; Rogers, D.J. A Switched-Capacitor Interleaved Bidirectional Converter with Wide Voltage-Gain Range for Super Capacitors in EVs. IEEE Trans. Power Electron. 2020, 35, 1536–1547. [Google Scholar] [CrossRef]
- Salehahari, S.; Babaei, E. A New Hybrid Multilevel Inverter Based on Coupled-Inductor and Cascaded H-Bridge. In Proceedings of the International Conference on Electrical Engineering/Electronics, Computer, Telecommunications and Information Technology, Chiang Mai, Thailand, 28 June–1 July 2016; pp. 1–6. [Google Scholar]
- Xian, Z.; Wang, G. Optimal Dispatch of Electric Vehicle Batteries between Battery Swapping Stations and Charging Stations. In Proceedings of the IEEE Power and Energy Society General Meeting, Boston, MA, USA, 17–21 July 2016; pp. 1–6. [Google Scholar]
- Ahmad, A.; Khan, Z.A.; Saad Alam, M.; Khateeb, S. A Review of the Electric Vehicle Charging Techniques, Standards, Progression and Evolution of EV Technologies in Germany. Smart Sci. 2018, 6, 36–53. [Google Scholar] [CrossRef]
- Brenna, M.; Foiadelli, F.; Leone, C.; Longo, M. Electric Vehicles Charging Technology Review and Optimal Size Estimation. J. Electr. Eng. Technol. 2020, 15, 2539–2552. [Google Scholar] [CrossRef]
- Dericioglu, Ç.; Yirik, E.; Ünal, E.; Cuma, M.U.; Onur, B.; Tumay, M. A Review of Charging Technologies for Commercial Electric Vehicles. Int. J. Adv. Automot. Technol. 2018, 2, 61–70. [Google Scholar] [CrossRef]
- Shareef, H.; Islam, M.M.; Mohamed, A. A Review of the Stage-of-the-Art Charging Technologies, Placement Methodologies, and Impacts of Electric Vehicles. Renew. Sustain. Energy Rev. 2016, 64, 403–420. [Google Scholar] [CrossRef]
- Khalid, M.R.; Alam, M.S.; Sarwar, A.; Jamil Asghar, M.S. A Comprehensive Review on Electric Vehicles Charging Infrastructures and Their Impacts on Power-Quality of the Utility Grid. eTransportation 2019, 1, 100006. [Google Scholar] [CrossRef]
- Kongjeen, Y.; Bhumkittipich, K. Impact of Plug-in Electric Vehicles Integrated into Power Distribution System Based on Voltage-Dependent Power Flow Analysis. Energies 2018, 11, 1571. [Google Scholar] [CrossRef] [Green Version]
- Sbordone, D.; Bertini, I.; Di Pietra, B.; Falvo, M.C.; Genovese, A.; Martirano, L. EV Fast Charging Stations and Energy Storage Technologies: A Real Implementation in the Smart Micro Grid Paradigm. Electr. Power Syst. Res. 2015, 120, 96–108. [Google Scholar] [CrossRef]
- IEC 62196-1:2022|Plugs, Socket-Outlets, Vehicle Connectors and Vehicle Inlets—Conductive Charging of Electric Vehicles—Part 1: General Requirements. Available online: https://webstore.iec.ch/publication/59922 (accessed on 13 July 2022).
- J1772_201710: SAE Electric Vehicle and Plug in Hybrid Electric Vehicle Conductive Charge Coupler—SAE International. Available online: https://www.sae.org/standards/content/j1772_201710/ (accessed on 13 July 2022).
- Mohamed, A.A.S.; Wood, E.; Meintz, A. In-Route Inductive versus Stationary Conductive Charging for Shared Automated Electric Vehicles: A University Shuttle Service. Appl. Energy 2021, 282, 116132. [Google Scholar] [CrossRef]
- Mohamed, A.A.S.; Shaier, A.A.; Metwally, H.; Selem, S.I. A Comprehensive Overview of Inductive Pad in Electric Vehicles Stationary Charging. Appl. Energy 2020, 262, 114584. [Google Scholar] [CrossRef]
- Kim, S.; Tejeda, A.; Covic, G.A.; Boys, J.T. Analysis of Mutually Decoupled Primary Coils for IPT Systems for EV Charging. In Proceedings of the ECCE 2016—IEEE Energy Conversion Congress and Exposition, Milwaukee, WI, USA, 18–22 September 2016; pp. 1–6. [Google Scholar]
- Wu, H.H.; Gilchrist, A.; Sealy, K.; Israelsen, P.; Muhs, J. A Review on Inductive Charging for Electric Vehicles. In Proceedings of the IEEE International Electric Machines and Drives Conference, Niagara Falls, ON, Canada, 15–18 May 2011; pp. 143–147. [Google Scholar]
- Al-Saadi, M.; Al-Bahrani, L.; Al-Qaisi, M.; Al-Chlaihawi, S.; Crăciunescu, A. Capacitive Power Transfer for Wireless Batteries Charging. EEA-Electroteh. Electron. Autom. 2018, 66, 40–51. [Google Scholar]
- Dai, J.; Ludois, D.C. A Survey of Wireless Power Transfer and a Critical Comparison of Inductive and Capacitive Coupling for Small Gap Applications. IEEE Trans. Power Electron. 2015, 30, 6017–6029. [Google Scholar] [CrossRef]
- Lukic, S.; Pantic, Z. Cutting the Cord: Static and Dynamic Inductive Wireless Charging of Electric Vehicles. IEEE Electrif. Mag. 2013, 1, 57–64. [Google Scholar] [CrossRef]
- Sanguesa, J.A.; Torres-Sanz, V.; Garrido, P.; Martinez, F.J.; Marquez-Barja, J.M. A Review on Electric Vehicles: Technologies and Challenges. Smart Cities 2021, 4, 372–404. [Google Scholar] [CrossRef]
- Is Battery Swapping a Great Alternatives to Charging?—E-Vehicleinfo. Available online: https://e-vehicleinfo.com/is-battery-swapping-a-great-alternatives-to-charging/ (accessed on 13 July 2022).
- Hannan, M.A.; Lipu, M.S.H.; Ker, P.J.; Begum, R.A.; Agelidis, V.G.; Blaabjerg, F. Power Electronics Contribution to Renewable Energy Conversion Addressing Emission Reduction: Applications, Issues, and Recommendations. Appl. Energy 2019, 251, 113404. [Google Scholar] [CrossRef]
- Enang, W.; Bannister, C. Modelling and Control of Hybrid Electric Vehicles (A Comprehensive Review). Renew. Sustain. Energy Rev. 2017, 74, 1210–1239. [Google Scholar] [CrossRef]
- Norouzi, A.; Heidarifar, H.; Shahbakhti, M.; Koch, C.R.; Borhan, H. Model Predictive Control of Internal Combustion Engines: A Review and Future Directions. Energies 2021, 14, 6251. [Google Scholar] [CrossRef]
- Lin, C.C.; Kang, J.M.; Grizzle, J.W.; Peng, H. Energy Management Strategy for a Parallel Hybrid Electric Truck. In Proceedings of the American Control Conference, Arlington, VA, USA, 25–27 June 2001; pp. 2878–2883. [Google Scholar]
- Zeynali, S.; Rostami, N.; Ahmadian, A.; Elkamel, A. Two-Stage Stochastic Home Energy Management Strategy Considering Electric Vehicle and Battery Energy Storage System: An ANN-Based Scenario Generation Methodology. Sustain. Energy Technol. Assess. 2020, 39, 100722. [Google Scholar] [CrossRef]
- Alsharif, A.; Tan, C.W.; Ayop, R.; Lau, K.Y.; Dobi, A.M.D. A Rule-Based Power Management Strategy for Vehicle-to-Grid System Using Antlion Sizing Optimization. J. Energy Storage 2021, 41, 102913. [Google Scholar] [CrossRef]
- Tran, D.D.; Vafaeipour, M.; El Baghdadi, M.; Barrero, R.; Van Mierlo, J.; Hegazy, O. Thorough State-of-the-Art Analysis of Electric and Hybrid Vehicle Powertrains: Topologies and Integrated Energy Management Strategies. Renew. Sustain. Energy Rev. 2020, 119, 109596. [Google Scholar] [CrossRef]
- Hofman, T.; Steinbuch, M.; Van Druten, R.; Serrarens, A. Rule-Based Energy Management Strategies for Hybrid Vehicles. Int. J. Electr. Hybrid Veh. 2007, 1, 71–94. [Google Scholar] [CrossRef]
- Mohd Sabri, M.F.; Danapalasingam, K.A.; Rahmat, M.F. Improved Fuel Economy of Through-the-Road Hybrid Electric Vehicle with Fuzzy Logic-Based Energy Management Strategy. Int. J. Fuzzy Syst. 2018, 20, 2677–2692. [Google Scholar] [CrossRef]
- Nageshrao, S.P.; Jacob, J.; Wilkins, S. Charging Cost Optimization for EV Buses Using Neural Network Based Energy Predictor. IFAC-PapersOnLine 2017, 50, 5947–5952. [Google Scholar] [CrossRef]
- Delprat, S.; Guerra, T.M.; Paganelli, G.; Lauber, J.; Delhom, M. Control Strategy Optimization for an Hybrid Parallel Powertrain. Proc. Am. Control Conf. 2001, 2, 1315–1320. [Google Scholar] [CrossRef]
- Hou, C.; Ouyang, M.; Xu, L.; Wang, H. Approximate Pontryagin’s Minimum Principle Applied to the Energy Management of Plug-in Hybrid Electric Vehicles. Appl. Energy 2014, 115, 174–189. [Google Scholar] [CrossRef]
- Kirkpatrick, S.; Gelatt, C.D.; Vecchi, M.P. Optimization by Simulated Annealing. Science 1983, 220, 671–680. [Google Scholar] [CrossRef]
- Chen, Z.; Mi, C.C.; Xia, B.; You, C. Energy Management of Power-Split Plug-in Hybrid Electric Vehicles Based on Simulated Annealing and Pontryagin’s Minimum Principle. J. Power Sources 2014, 272, 160–168. [Google Scholar] [CrossRef]
- Trovão, J.P.F.; Member, S.; Santos, V.D.N.; Pereirinha, P.G.; Jorge, H.M.; Antunes, C.H. A Simulated Annealing Approach for Optimal Power Source Management in a Small EV. IEEE Trans. Sustain. Energy 2013, 4, 867–876. [Google Scholar] [CrossRef]
- Song, K.; Wang, X.; Li, F.; Sorrentino, M.; Zheng, B. Pontryagin’s Minimum Principle-Based Real-Time Energy Management Strategy for Fuel Cell Hybrid Electric Vehicle Considering Both Fuel Economy and Power Source Durability. Energy 2020, 205, 118064. [Google Scholar] [CrossRef]
- Wang, A.; Yang, W. Design of Energy Management Strategy in Hybrid Electric Vehicles by Evolutionary Fuzzy System Part II: Tuning Fuzzy Controller by Genetic Algorithms. Proc. World Congr. Intell. Control Autom. 2006, 2, 8329–8333. [Google Scholar] [CrossRef]
- Altundogan, T.G.; Yildiz, A.; Karakose, E. Genetic Algorithm Approach Based on Graph Theory for Location Optimization of Electric Vehicle Charging Stations. In Proceedings of the 2021 Innovations in Intelligent Systems and Applications Conference (ASYU), Elazig, Turkey, 6–8 October 2021; pp. 1–5. [Google Scholar] [CrossRef]
- Li, H.C.; Lu, C.C.; Eccarius, T.; Hsieh, M.Y. Genetic Algorithm with an Event-Based Simulator for Solving the Fleet Allocation Problem in an Electric Vehicle Sharing System. Asian Transp. Stud. 2022, 8, 100060. [Google Scholar] [CrossRef]
- Hegazy, O.; Van Mierlo, J. Particle Swarm Optimization for Optimal Powertrain Component Sizing and Design of Fuel Cell Hybrid Electric Vehicle. In Proceedings of the International Conference on Optimisation of Electrical and Electronic Equipment, OPTIM, Brasov, Romania, 20–22 May 2010; pp. 601–609. [Google Scholar]
- Zhang, X.; Wang, Z.; Lu, Z. Multi-Objective Load Dispatch for Microgrid with Electric Vehicles Using Modified Gravitational Search and Particle Swarm Optimization Algorithm. Appl. Energy 2022, 306, 118018. [Google Scholar] [CrossRef]
- Yin, W.J.; Ming, Z.F. Electric Vehicle Charging and Discharging Scheduling Strategy Based on Local Search and Competitive Learning Particle Swarm Optimization Algorithm. J. Energy Storage 2021, 42, 102966. [Google Scholar] [CrossRef]
- Wang, N.; Li, B.; Duan, Y.; Jia, S. A Multi-Energy Scheduling Strategy for Orderly Charging and Discharging of Electric Vehicles Based on Multi-Objective Particle Swarm Optimization. Sustain. Energy Technol. Assess. 2021, 44, 101037. [Google Scholar] [CrossRef]
- Sadeghi, D.; Hesami Naghshbandy, A.; Bahramara, S. Optimal Sizing of Hybrid Renewable Energy Systems in Presence of Electric Vehicles Using Multi-Objective Particle Swarm Optimization. Energy 2020, 209, 118471. [Google Scholar] [CrossRef]
- Kleimaier, A.; Schroeder, D. Optimization Strategy for Design and Control of a Hybrid Vehicle. In Proceedings of the 6th International Workshop on Advanced Motion Control. Proceedings (Cat. No.00TH8494), Nagoya, Japan, 30 March–1 April 2000; pp. 459–464. [Google Scholar] [CrossRef]
- Un-Noor, F.; Padmanaban, S.; Mihet-Popa, L.; Mollah, M.N.; Hossain, E. A Comprehensive Study of Key Electric Vehicle (EV) Components, Technologies, Challenges, Impacts, and Future Direction of Development. Energies 2017, 10, 1217. [Google Scholar] [CrossRef] [Green Version]
- Hussain, S.M.S.; Aftab, M.A.; Ali, I.; Ustun, T.S. IEC 61850 Based Energy Management System Using Plug-in Electric Vehicles and Distributed Generators during Emergencies. Int. J. Electr. Power Energy Syst. 2020, 119, 105873. [Google Scholar] [CrossRef]
- Wang, H.; Xu, D.; Jia, G.; Mao, Z.; Gong, Y.; He, B.; Wang, R.; Fan, H.J. Integration of Flexibility, Cyclability and High-Capacity into One Electrode for Sodium-Ion Hybrid Capacitors with Low Self-Discharge Rate. Energy Storage Mater. 2020, 25, 114–123. [Google Scholar] [CrossRef]
- Deb, N.; Singh, R.; Bai, H. Transformative Role of Silicon Carbide Power Electronics in Providing Low-Cost Extremely Fast Charging of Electric Vehicles. In Proceedings of the 2021 IEEE 4th International Conference on DC Microgrids, Arlington, VA, USA, 18–21 July 2021; pp. 1–6. [Google Scholar]
- Aftab, M.A.; Hussain, S.M.S.; Ali, I.; Ustun, T.S. IEC 61850-Based Communication Layer Modeling for Electric Vehicles: Electric Vehicle Charging and Discharging Processes Based on the International Electrotechnical Commission 61850 Standard and Its Extensions. IEEE Ind. Electron. Mag. 2020, 14, 4–14. [Google Scholar] [CrossRef]
- Lin, C.H.; Amir, M.; Tariq, M.; Shahvez, M.; Alamri, B.; Alahmadi, A.; Siddiqui, M.; Beig, A.R. Comprehensive Analysis of IPT v/s CPT for Wireless EV Charging and Effect of Capacitor Plate Shape and Foreign Particle on CPT. Processes 2021, 9, 1619. [Google Scholar] [CrossRef]
- Luo, Z.; Nie, S.; Pathmanathan, M.; Lehn, P.W. Exciter-Quadrature-Repeater Transmitter for Wireless Electric Vehicle Charging with High Lateral Misalignment Tolerance and Low EMF Emission. IEEE Trans. Transp. Electrif. 2021, 7, 2156–2167. [Google Scholar] [CrossRef]
- Bracco, S.; Delfino, F.; Pampararo, F.; Robba, M.; Rossi, M. A Dynamic Optimization-Based Architecture for Polygeneration Microgrids with Tri-Generation, Renewables, Storage Systems and Electrical Vehicles. Energy Convers. Manag. 2015, 96, 511–520. [Google Scholar] [CrossRef]
- Abdolrasol, M.G.M.; Hannan, M.A.; Hussain, S.M.S.; Ustun, T.S.; Sarker, M.R.; Ker, P.J. Energy Management Scheduling for Microgrids in the Virtual Power Plant System Using Artificial Neural Networks. Energies 2021, 14, 6507. [Google Scholar] [CrossRef]
- Okorie, U.; Ukaegbu, J.; Ajuwon, S.; Noah, O.; Oluwo, A.A.; Ogedengbe, E.O.B. Towards an Optimal Wind Energy Harvest for Ev Charging Station: Design of a Data Acquisition System and Aerodynamic Modeling of Hvawt Blade. In Proceedings of the AIAA Propulsion and Energy 2020 Forum, Online, 24–28 August 2020; pp. 1–13. [Google Scholar] [CrossRef]
- Englberger, S.; Abo Gamra, K.; Tepe, B.; Schreiber, M.; Jossen, A.; Hesse, H. Electric Vehicle Multi-Use: Optimizing Multiple Value Streams Using Mobile Storage Systems in a Vehicle-to-Grid Context. Appl. Energy 2021, 304, 117862. [Google Scholar] [CrossRef]
- Goel, S.; Sharma, R.; Rathore, A.K. A Review on Barrier and Challenges of Electric Vehicle in India and Vehicle to Grid Optimisation. Transp. Eng. 2021, 4, 100057. [Google Scholar] [CrossRef]
- Gaines, L.L.; Dunn, J.B. Lithium-Ion Battery Environmental Impacts; Elsevier: Amsterdam, The Netherlands, 2014; ISBN 9780444595133. [Google Scholar]
- Bai, Y.; Muralidharan, N.; Sun, Y.K.; Passerini, S.; Whittingham, M.S.; Belharouak, I. Energy and Environmental Aspects in Recycling Lithium-Ion Batteries: Concept of Battery Identity Global Passport. Mater. Today 2020, 41, 304–315. [Google Scholar] [CrossRef]
- Wang, Y.; Wang, L.; Li, M.; Chen, Z. A Review of Key Issues for Control and Management in Battery and Ultra-Capacitor Hybrid Energy Storage Systems. eTransportation 2020, 4, 100064. [Google Scholar] [CrossRef]
- Second Global Sustainable Transport Conference|United Nations. Available online: https://www.un.org/en/conferences/transport2021 (accessed on 13 July 2022).
- Nations, U. Sustainable Transport, Sustainable Development. In Interagency Report for Second Global Sustainable Transport Conference; United Nations: San Francisco, CA, USA, 2021. [Google Scholar]
- Global EV Outlook 2020—Analysis—IEA. Available online: https://www.iea.org/reports/global-ev-outlook-2020 (accessed on 13 July 2022).
- Chen, X.; Wang, J.; Griffo, A.; Chen, L. Evaluation of Waste Heat Recovery of Electrical Powertrain with Electro-Thermally Coupled Models for Electric Vehicle Applications. Chin. J. Electr. Eng. 2021, 7, 88–99. [Google Scholar] [CrossRef]
- Christensen, C.; Salmon, J. EV Adoption Influence on Air Quality and Associated Infrastructure Costs. World Electr. Veh. J. 2021, 12, 207. [Google Scholar] [CrossRef]
- Horton, D.E.; Schnell, J.L.; Peters, D.R.; Wong, D.C.; Lu, X.; Gao, H.; Zhang, H.; Kinney, P.L. Effect of Adoption of Electric Vehicles on Public Health and Air Pollution in China: A Modelling Study. Lancet Planet. Health 2021, 5, S8. [Google Scholar] [CrossRef]
- Previati, G.; Mastinu, G.; Gobbi, M. Thermal Management of Electrified Vehicles—A Review. Energies 2022, 15, 1326. [Google Scholar] [CrossRef]
- Ibrahim, B.S.K.K.; Aziah, N.M.A.; Ahmad, S.; Akmeliawati, R.; Nizam, H.M.I.; Muthalif, A.G.A.; Toha, S.F.; Hassan, M.K. Fuzzy-Based Temperature and Humidity Control for HVAC of Electric Vehicle. Procedia Eng. 2012, 41, 904–910. [Google Scholar] [CrossRef]
- Dreißigacker, V. Thermal Battery for Electric Vehicles: High-Temperature Heating System for Solid Media Based Thermal Energy Storages. Appl. Energy 2021, 11, 10500. [Google Scholar] [CrossRef]
- Onat, N.C.; Kucukvar, M.; Aboushaqrah, N.N.M.; Jabbar, R. How Sustainable Is Electric Mobility? A Comprehensive Sustainability Assessment Approach for the Case of Qatar. Appl. Energy 2019, 250, 461–477. [Google Scholar] [CrossRef]
- Olatomiwa, L.; Blanchard, R.; Mekhilef, S.; Akinyele, D. Hybrid Renewable Energy Supply for Rural Healthcare Facilities: An Approach to Quality Healthcare Delivery. Sustain. Energy Technol. Assess. 2018, 30, 121–138. [Google Scholar] [CrossRef] [Green Version]
- Adair-Rohani, H.; Zukor, K.; Bonjour, S.; Wilburn, S.; Kuesel, A.C.; Hebert, R.; Fletcher, E.R. Limited Electricity Access in Health Facilities of Sub-Saharan Africa: A Systematic Review of Data on Electricity Access, Sources, and Reliability. Glob. Health Sci. Pract. 2013, 1, 249–261. [Google Scholar] [CrossRef]
- Kang, J.; Kan, C.; Lin, Z. Are Electric Vehicles Reshaping the City? An Investigation of the Clustering of Electric Vehicle Owners’ Dwellings and Their Interaction with Urban Spaces. Int. J. Geo-Inf. 2021, 10, 320. [Google Scholar] [CrossRef]
- Shaukat, N.; Khan, B.; Ali, S.M.; Mehmood, C.A.; Khan, J.; Farid, U.; Majid, M.; Anwar, S.M.; Jawad, M.; Ullah, Z. A Survey on Electric Vehicle Transportation within Smart Grid System. Renew. Sustain. Energy Rev. 2018, 81, 1329–1349. [Google Scholar] [CrossRef]
- Andreas, P.; Bergaentzlé, C.; Græsted, I.; Scheller, F. From Passive to Active: Flexibility from Electric Vehicles in the Context of Transmission System Development. Appl. Energy 2020, 277, 115526. [Google Scholar] [CrossRef]
- Dehghani-Sanij, A.R.; Tharumalingam, E.; Dusseault, M.B.; Fraser, R. Study of Energy Storage Systems and Environmental Challenges of Batteries. Renew. Sustain. Energy Rev. 2019, 104, 192–208. [Google Scholar] [CrossRef]
- Chellaswamy, C.; Balaji, L.; Kaliraja, T. Renewable Energy Based Automatic Recharging Mechanism for Full Electric Vehicle. Eng. Sci. Technol. Int. J. 2020, 23, 555–564. [Google Scholar] [CrossRef]
- Valladolid, J.D.; Patino, D.; Gruosso, G.; Correa-Florez, C.A.; Vuelvas, J.; Espinoza, F. A Novel Energy-Efficiency Optimization Approach Based on Driving Patterns Styles and Experimental Tests for Electric Vehicles. Electronics 2021, 10, 1199. [Google Scholar] [CrossRef]
- Ibrahim, A.; Jiang, F. The Electric Vehicle Energy Management: An Overview of the Energy System and Related Modeling and Simulation. Renew. Sustain. Energy Rev. 2021, 144, 111049. [Google Scholar] [CrossRef]
- Cao, Y.; Huang, L.; Li, Y.; Jermsittiparsert, K.; Ahmadi-nezamabad, H.; Nojavan, S. Electrical Power and Energy Systems Optimal Scheduling of Electric Vehicles Aggregator under Market Price Uncertainty Using Robust Optimization Technique. Electr. Power Energy Syst. 2020, 117, 105628. [Google Scholar] [CrossRef]
- Atawi, I.E.; Hendawi, E.; Zaid, S.A. Analysis and Design of a Standalone Electric Vehicle Charging Station Supplied by Photovoltaic Energy. Processes 2021, 9, 1246. [Google Scholar] [CrossRef]
- Bamisile, O.; Babatunde, A.; Adun, H.; Yimen, N.; Mukhtar, M.; Huang, Q.; Hu, W. Electrification and Renewable Energy Nexus in Developing Countries ; an Overarching Analysis of Hydrogen Production and Electric Vehicles Integrality in Renewable Energy Penetration. Energy Convers. Manag. 2021, 236, 114023. [Google Scholar] [CrossRef]
- Li, C.; Shan, Y.; Zhang, L.; Zhang, L.; Fu, R. Techno-Economic Evaluation of Electric Vehicle Charging Stations Based on Hybrid Renewable Energy in China. Energy Strateg. Rev. 2022, 41, 100850. [Google Scholar] [CrossRef]
- Mateo, C.; Reneses, J.; Rodriguez-Calvo, A.; Frias, P.; Sanchez, A. Cost–Benefit Analysis of Battery Storage in Medium-Voltage Distribution Networks. IET Gener. Transm. Distrib. 2016, 10, 815–821. [Google Scholar] [CrossRef]
- Costa, E.; Wells, P.; Wang, L.; Costa, G. The Electric Vehicle and Renewable Energy: Changes in Boundary Conditions That Enhance Business Model Innovations. J. Clean. Prod. 2022, 333, 130034. [Google Scholar] [CrossRef]
- Andrew, Y.; Ng, A.W.; Yu, Z.; Huang, J.; Meng, K.; Dong, Z.Y. A Review of Evolutionary Policy Incentives for Sustainable Development of Electric Vehicles in China: Strategic Implications. Energy Policy 2021, 148, 111983. [Google Scholar] [CrossRef]
- Victor, D.G.; Geels, F.W.; Sharpe, S. Accelerating the Low Carbon Transition: The Case for Stronger, More Targeted and Coordinated International Action; U.N. Climate Negotiations, COP 25: Madrid, Spain, 2019. [Google Scholar]
- Biden Starts $3 Billion Plan to Boost Battery Production for EVs . Available online: https://www.cnbc.com/2022/05/02/biden-starts-3-billion-plan-to-boost-battery-production-for-evs.html (accessed on 21 July 2022).
- Lebeau, K.; Van Mierlo, J.; Lebeau, P.; Mairesse, O.; Macharis, C. The Market Potential for Plug-in Hybrid and Battery Electric Vehicles in Flanders: A Choice-Based Conjoint Analysis. Transp. Res. PART D 2020, 17, 592–597. [Google Scholar] [CrossRef]
- Malmgren, I. Quantifying the Societal Benefits of Electric Vehicles. World Electr. Veh. J. 2016, 8, 996–1007. [Google Scholar] [CrossRef]
- Ram, M.; Osorio-Aravena, J.C.; Aghahosseini, A.; Bogdanov, D.; Breyer, C. Job Creation during a Climate Compliant Global Energy Transition across the Power, Heat, Transport, and Desalination Sectors by 2050. Energy 2022, 238, 121690. [Google Scholar] [CrossRef]
- Oliveira, C.; Coelho, D.; Pereira Da Silva, P.; Antunes, C.H. How Many Jobs Can the RES-E Sectors Generate in the Portuguese Context? Renew. Sustain. Energy Rev. 2013, 21, 444–455. [Google Scholar] [CrossRef]
- Mazzeo, D. Nocturnal Electric Vehicle Charging Interacting with a Residential Photovoltaic-Battery System: A 3E (Energy, Economic and Environmental) Analysis. Energy 2019, 168, 310–331. [Google Scholar] [CrossRef]
- Brönner, M.; Hagenauer, M.S.; Lienkamp, M. Sustainability—Recommendations for an Electric Vehicle Manufacturing in Sub-Saharan Africa. Procedia CIRP 2019, 81, 1148–1153. [Google Scholar] [CrossRef]
- Charles, R.G.; Davies, M.L.; Douglas, P.; Hallin, I.L.; Mabbett, I. Sustainable Energy Storage for Solar Home Systems in Rural Sub-Saharan Africa—A Comparative Examination of Lifecycle Aspects of Battery Technologies for Circular Economy, with Emphasis on the South African Context. Energy 2019, 166, 1207–1215. [Google Scholar] [CrossRef]
- Pardo-Bosch, F.; Pujadas, P.; Morton, C.; Cervera, C. Sustainable Deployment of an Electric Vehicle Public Charging Infrastructure Network from a City Business Model Perspective. Sustain. Cities Soc. 2021, 71, 102957. [Google Scholar] [CrossRef]
- Lopez-Behar, D.; Tran, M.; Mayaud, J.R.; Froese, T.; Herrera, O.E.; Merida, W. Putting Electric Vehicles on the Map: A Policy Agenda for Residential Charging Infrastructure in Canada. Energy Res. Soc. Sci. 2019, 50, 29–37. [Google Scholar] [CrossRef]
- Yang, X.; Zhang, Y. A Comprehensive Review on Electric Vehicles Integrated in Virtual Power Plants. Sustain. Energy Technol. Assess. 2021, 48, 101678. [Google Scholar] [CrossRef]
- Luo, L.; Wu, Z.; Gu, W.; Huang, H.; Gao, S.; Han, J. Coordinated Allocation of Distributed Generation Resources and Electric Vehicle Charging Stations in Distribution Systems with Vehicle-to-Grid Interaction. Energy 2020, 192, 116631. [Google Scholar] [CrossRef]
- Singh, B.; Dubey, P.K. Distributed Power Generation Planning for Distribution Networks Using Electric Vehicles: Systematic Attention to Challenges and Opportunities. J. Energy Storage 2022, 48, 104030. [Google Scholar] [CrossRef]
- Jiang, J.; Yu, L.; Zhang, X.; Ding, X.; Wu, C. EV-Based Reconfigurable Smart Grid Management Using Support Vector Regression Learning Technique Machine Learning. Sustain. Cities Soc. 2022, 76, 103477. [Google Scholar] [CrossRef]
- Jiao, F.; Zou, Y.; Zhang, X.; Zhang, B. Online Optimal Dispatch Based on Combined Robust and Stochastic Model Predictive Control for a Microgrid Including EV Charging Station. Energy 2022, 247, 123220. [Google Scholar] [CrossRef]
- Pellow, M.A.; Ambrose, H.; Mulvaney, D.; Betita, R.; Shaw, S. Research Gaps in Environmental Life Cycle Assessments of Lithium Ion Batteries for Grid-Scale Stationary Energy Storage Systems: End-of-Life Options and Other Issues. Sustain. Mater. Technol. 2020, 23, e00120. [Google Scholar] [CrossRef]
- Ciez, R.E.; Whitacre, J.F. Examining Different Recycling Processes for Lithium-Ion Batteries. Nat. Sustain. 2019, 2, 148–156. [Google Scholar] [CrossRef]
- Dewulf, J.; Van der Vorst, G.; Denturck, K.; Van Langenhove, H.; Ghyoot, W.; Tytgat, J.; Vandeputte, K. Recycling Rechargeable Lithium Ion Batteries: Critical Analysis of Natural Resource Savings. Resour. Conserv. Recycl. 2010, 54, 229–234. [Google Scholar] [CrossRef]
- Sofana, R.; Venugopal, P.; Ravi, V.; Alhelou, H.H.; Al-hinai, A.; Siano, P. Analysis of Electric Vehicles with an Economic Perspective for the Future Electric Market. Futur. Internet 2022, 14, 172. [Google Scholar]
- Chen, J.; Todd, J.; Clogston, F. Creating the Clean Energy Economy: Analysis of Three Clean Energy Industries; International Economic Development Council: Washington, DC, USA, 2013. [Google Scholar]
- Roland-holst, D. Plug-in Electric Vehicle Deployment in California: An Economic Assessment; University of California: Berkeley, CA, USA, 2012. [Google Scholar]
- Cortright, J. New York City’s Green Dividend; Senior Policy Advisor, CEOs for Cities. 2010. Available online: https://citeseerx.ist.psu.edu/viewdoc/download?doi=10.1.1.405.3057&rep=rep1&type=pdf (accessed on 18 August 2022).
- Wesseh, P.K.; Benjamin, N.I.; Lin, B. The Coordination of Pumped Hydro Storage, Electric Vehicles, and Climate Policy in Imperfect Electricity Markets: Insights from China. Renew. Sustain. Energy Rev. 2022, 160, 112275. [Google Scholar] [CrossRef]
- Hansen, K.; Mathiesen, B.V.; Skov, I.R. Full Energy System Transition towards 100% Renewable Energy in Germany in 2050. Renew. Sustain. Energy Rev. 2019, 102, 1–13. [Google Scholar] [CrossRef]
- Zappa, W.; Junginger, M.; Van Den Broek, M.; Cover, C.L. Is a 100% Renewable European Power System Feasible by 2050? Appl. Energy 2019, 233–234, 1027–1050. [Google Scholar] [CrossRef]
- Walmsley, M.R.W.; Walmsley, T.G.; Atkins, M.J.; Kamp, P.J.J.; Neale, J.R. Minimising Carbon Emissions and Energy Expended for Electricity Generation in New Zealand through to 2050. Appl. Energy 2014, 135, 656–665. [Google Scholar] [CrossRef]
- Choma, E.F.; Evans, J.S.; Hammitt, J.K.; Gómez-ibáñez, J.A.; Spengler, J.D. Assessing the Health Impacts of Electric Vehicles through Air Pollution in the United States. Environ. Int. 2020, 144, 106015. [Google Scholar] [CrossRef] [PubMed]
- Haller, M.; Ludig, S.; Bauer, N. Bridging the Scales: A Conceptual Model for Coordinated Expansion of Renewable Power Generation, Transmission and Storage. Renew. Sustain. Energy Rev. 2012, 16, 2687–2695. [Google Scholar] [CrossRef]
- Shu, X.; Guo, Y.; Yang, W.; Wei, K.; Zhu, G. Life-Cycle Assessment of the Environmental Impact of the Batteries Used in Pure Electric Passenger Cars. Energy Rep. 2021, 7, 2302–2315. [Google Scholar] [CrossRef]
- Milev, G.; Hastings, A.; Al-Habaibeh, A. The Environmental and Financial Implications of Expanding the Use of Electric Cars—A Case Study of Scotland. Energy Built Environ. 2021, 2, 204–213. [Google Scholar] [CrossRef]
- He, H.; Tian, S.; Tarroja, B.; Ogunseitan, O.A.; Samuelsen, S.; Schoenung, J.M. Flow Battery Production: Materials Selection and Environmental Impact. J. Clean. Prod. 2020, 269, 121740. [Google Scholar] [CrossRef]
- McManus, M.C. Environmental Consequences of the Use of Batteries in Low Carbon Systems: The Impact of Battery Production. Appl. Energy 2012, 93, 288–295. [Google Scholar] [CrossRef]
- Holland, S.P.; Mansur, E.T.; Muller, N.; Yates, A.J. Decompositions and Policy Consequences of an Extraordinary Decline in Air Pollution from Electricity Generation. Am. Econ. J. Econ. Policy 2020, 12, 244–274. [Google Scholar] [CrossRef]
Publisher’s Note: MDPI stays neutral with regard to jurisdictional claims in published maps and institutional affiliations. |
© 2022 by the authors. Licensee MDPI, Basel, Switzerland. This article is an open access article distributed under the terms and conditions of the Creative Commons Attribution (CC BY) license (https://creativecommons.org/licenses/by/4.0/).
























