Hybrid Neural Networks for Enhanced Predictions of Remaining Useful Life in Lithium-Ion Batteries
Abstract
1. Introduction
Rationale for Advanced Model Architectures over Regression
2. Related Works
2.1. Statistical Machine Learning
2.2. Temporal Models
2.3. Convolutional Models
2.4. Hybrid Models
3. Methodology
3.1. Dataset Description
3.2. Stratified Random Sampling
3.3. Feature Selection
3.4. Data Preprocessing
3.5. RUL Estimation
3.6. Metrics
3.7. Proposed Architectures
3.7.1. The Convolutional Long Short-term Memory Deep Neural Network (CLDNN)
- Input Representation: In NLP tasks, CLDNN takes tokenized sentences as input. For RUL prediction, the input representation needs to be tailored to the characteristics of battery data. Time-series data from sensors measuring various parameters (voltage, current, temperature, etc.) were used as input. The input data were reshaped into a format suitable for time-series analysis.
- Sequence Length and Padding: LIB data have variable lengths of sequences as the cycle count for each battery differs, unlike fixed-length sentences in NLP. Padding or trimming sequences to a uniform length was not necessary. The network architecture was able to handle variable-length input sequences.
- Temporal Features: LIB data are inherently temporal, reflecting the degradation of the battery over time. The CLDNN architecture incorporated mechanisms to capture temporal dependencies effectively. Long short-term memory (LSTM) layers allowed us to model temporal patterns.
- Feature Extraction: The features relevant to RUL prediction in LIB differ from those important for NLP tasks. Modifications to the convolutional layers had to be made to extract features that are indicative of the battery’s health and degradation.
- Hyperparameter Tuning: The hyperparameters, such as learning rate (), filter size (), kernel parameters (), activation functions (a), and dropout rates () needed adjustment for the new task. Bayesian hyperparameter tuning was used to optimize the model for RUL prediction.
- Fine-tuning: The model was fine-tuned with different optimizer choices to minimize loss functions.
- CNN: The CNN layers are used for feature extraction. They capture intricate spatial patterns within the input data, which, in this case, are time-series data from sensors measuring various parameters like voltage, current, and temperature.
- LSTM: The LSTM layers are used to model temporal patterns in the data. They capture the temporal dependencies in the data, reflecting the degradation of the battery over time.
- DNN: The dense neural networks are used for prediction. They contribute to the model’s regularization and refined prediction capabilities.
| Algorithm 1: CLDNN |
| 1: procedure DefineSpatialLayer() |
| Input: : Input data tensors, : Additional inputs, : Hyperparameters |
| Concatenate: and |
| Apply Convolutional Layers and Dropout: |
| Features Concatenation: |
| Return |
| 2: end procedure |
| 3: procedure DefineLSTMLayer() |
| Input: , , |
| Return |
| 4: end procedure |
| 5: procedure DefineDenseLayers() |
| Return: |
| 6: end procedure |
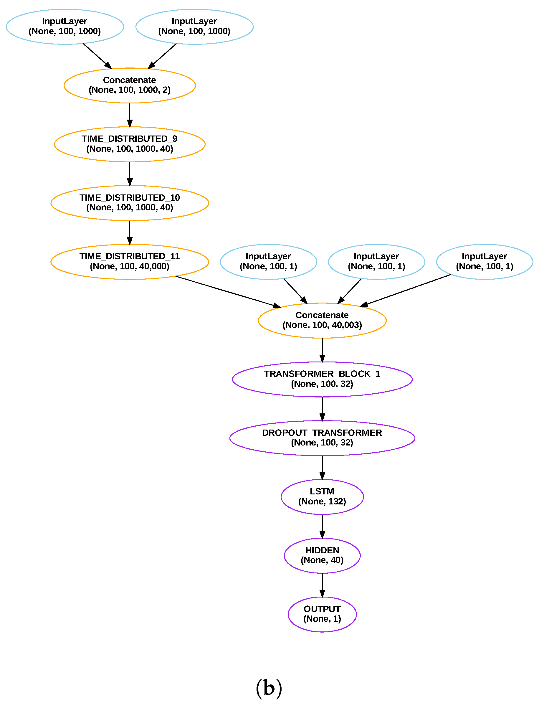
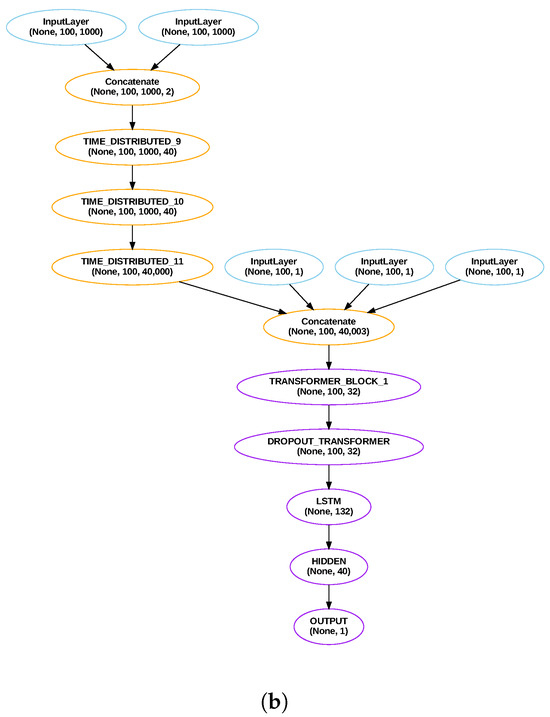
3.7.2. Temporal Transformer
- Input Representation: Adjustments to the input representation to accommodate the characteristics of LIB data were required. The original model took input sequences related to engine parameters. LIB data consists of time-series measurements of capacity, temperature, resistance, and discharge time.
- Attention Mechanisms: Multi-head attention mechanisms, which were used in the original model by Ma et al. [69], needed adjustments for LIB data. Attention mechanisms were tailored to focus on features relevant to battery degradation patterns about the linearly interpolated feature.
- Model Size and Complexity: The overall size and complexity of the LIB dataset required an increase in the size and complexity of the TT model. This involved adding layers, adjusting attention mechanisms, and increasing the model depth, which led to 3,936,281 trainable parameters.
- Hyperparameter Tuning: Fine-tuning hyperparameters using Bayesian optimization specific to LIB data was required. This included learning rates, the number of attention heads, embedding dimensions, layer sizes, and dropout rates.
- Transformer: The transformer’s multi-head self-attention mechanism allows the model to decipher complex temporal dependencies within the dataset. By parallel processing different parts of the input sequence, it extracts a rich contextual understanding of each data point.
- LSTM: The LSTM units capture long-term relationships between features, enhancing the model’s predictive capabilities.
- Feed-forward neural networks (FFNs): The architecture employs FFNs for further refinement, facilitating the modelling of non-linear data relationships.
3.8. Hyperparameter Optimization
| Algorithm 2: Temporal Transformer | |
| 1: procedure DefineTimeDistributedLayer() | |
| Input: and Hyperparameters | ▹: Input data tensors, : Hyperparameters |
| Concatenate: and | ▹ Merge input features |
| Apply TimeDistributed Dense Layer and Dropout: | ▹ Feature transformation and regularization |
| Flatten h | ▹ Prepare for Transformer input |
| Return | ▹ Linearly interpolated features compressed |
| 2: end procedure | |
| 3: procedure DefineStructuring() | |
| Extract Hyperparameters: embed_dim, num_heads, ff_dim, lstm_units, dense_units | ▹ Model configuration parameters |
| Define Inputs: | ▹ Additional model inputs |
| Features Concatenation: | ▹ Combine all input features |
| Apply TimeDistributed Dense Layer and Dropout: | ▹ Further feature transformation |
| 4: | |
| Flatten h | ▹ Prepare for Transformer block |
| Return | ▹ We now proceed to apply the attention mechanism across each data point |
| 5: end procedure | |
| 6: procedure DefineMultiHeadSelfAttention() | ▹ Uses three sets of weight matrices to transform the input data into query (Q), key (K), and value (V) |
| Input: , | ▹ Obtained from DefineStructuring() |
| Parameters: | ▹ is number of attention heads, W is weight matrices |
| ▹ Computing attention scores Q and K representations, obtained by linear transformations using and . | |
| Return h | |
| 7: end procedure | |
| 8: procedure DefineTransformerEncoderBlock() | |
| Input: , , F | |
| Parameters: | ▹F is the feedforward dimension |
| ▹ Apply layer normalization to | |
| ▹ Perform a linear transformation on h and add bias | |
| ▹ Apply the ReLU activation function for non-linearity | |
| ▹ Perform another linear transformation | |
| 9: Return | |
| 10: end procedure | |
| 11: Dropout Layer | |
| 12: LSTM Layers: | ▹ LSTM for sequential data processing |
| 13: Dense Layers: | ▹ Dense layer for feature extraction |
| ▹ Output layer for remaining useful life prediction | |
| 14: Return: | ▹ Final model output |
| Algorithm 3: Hyperparameter Optimization with Keras Tuner | |
| 1: procedure DefineHypermodelClass | |
| Class MyHyperModel(HyperModel): | |
| Inputs: | ▹ Define hyperparameters and model architecture |
| Define build: | ▹ Build and compile models with varying hyperparameters (e.g., CLDNN, TRANSFORMER–LSTM) |
| Return model | |
| 2: end procedure | |
| 3: procedureDefineCustomBayesianOptimizationTuner | |
| Class MyBayesianOptimizationTuner(BayesianOptimization): | |
| Define initialization: | ▹ Define custom Bayesian Optimization tuner |
| Define on_error: | ▹ Handle errors during the optimization for increased modularity and robustness |
| 4: end procedure | |
| 5: procedure HypermodelInstanceAndTuner | |
| Instantiate Hypermodel and Tuner: | |
| hypermodel ← MyHyperModel(…) | |
| tuner ← MyBayesianOptimizationTuner(hypermodel, objective=val_mae) | ▹ Optimize for the lowest validation MAE |
| tuner.search(max_trials=100, epochs=10, dataset_train, batch_size=512) | |
| 6: end procedure | |
| 7: procedure BestHyperparametersAndModel | ▹ Extract optimized hyperparameters and associated weights |
| best_hp ← tuner.oracle.get_best_trials(1) | |
| best_model.set_weights(tuner.get_best_trial().get_weights()) | |
| 8: end procedure | |
4. Results and Discussion
4.1. Comparing All the Tested Temporal Models
4.2. Best Performing Models
4.3. Observations
- The optimized temporal transformer had fewer embedding dimensions and a lower number of attention heads compared to the original model. This meant that the original model was over-parametrised.
- Both transformer–LSTM and CLDNN models have ’optimized’ versions with distinguishable hyperparameter configurations. For instance, the dense layer in the optimized models contains an increased number of units, with the optimized transformer–LSTM model having 64 units, compared to its original 40. Additionally, the optimized configurations have a reduced dropout rate and learning rate.
- With a learning rate of 0.001, the original transformer–LSTM model is ten times more robust than its optimized counterpart, which has a learning rate of 0.0001, preventing gradient explosion and overshooting the minimum in the optimized model.
4.4. Comparing Convolutional–Long Short-Term Memory–Deep Neural Network (CLDNN) and Temporal Transformer (TT) Models to Existing Approaches
5. Conclusions and Future Work
Author Contributions
Funding
Data Availability Statement
Acknowledgments
Conflicts of Interest
Abbreviations
| ANN | Artificial neural network |
| AE | Autoencoder |
| BMS | Battery management system |
| CLDNN | CNN–LSTM–deep neural networks |
| CNN | Convolution neural network |
| DDA | Data-driven approaches |
| DL | Deep learning |
| EOL | End of life |
| EM | Electrochemical model |
| GPR | Gaussian process regression |
| IR | Internal resistance |
| LSTM | Long short-term memory |
| LIB | Lithium-ion batteries |
| MAE | Mean absolute error |
| MAPE | Mean absolute percentage error |
| QD | Quantity of discharge |
| Qdlin | Linearly interpolated discharge capacity |
| DDM | Data-driven model |
| RUL | remaining useful life |
| RMSE | Root mean square error |
| RNN | Recurrent neural network |
| SOC | State of charge |
| SOH | State of health |
| SVM | Support vector machine |
| Tdlin | Linearly interpolated temperature |
| TT | Temporal transformer |
References
- Plett, G.L. Battery Management Systems. Volume I, Battery Modeling; Artech House: Boston, MA, USA, 2015. [Google Scholar]
- Yang, B.; Wang, J.; Cao, P.; Zhu, T.; Shu, H.; Chen, J.; Zhang, J.; Zhu, J. Classification, summarization and perspectives on state-of-charge estimation of lithium-ion batteries used in electric vehicles: A critical comprehensive survey. J. Energy Storage 2021, 39, 102572. [Google Scholar] [CrossRef]
- Dickinson, E.J.; Wain, A.J. The Butler-Volmer equation in electrochemical theory: Origins, value, and practical application. J. Electroanal. Chem. 2020, 872, 114145. [Google Scholar] [CrossRef]
- Tian, Y.; Chen, C.; Xia, B.; Sun, W.; Xu, Z.; Zheng, W. An Adaptive Gain Nonlinear Observer for State of Charge Estimation of Lithium-Ion Batteries in Electric Vehicles. Energies 2014, 7, 5995–6012. [Google Scholar] [CrossRef]
- Ouyang, M.; Liu, G.; Lu, L.; Li, J.; Han, X. Enhancing the estimation accuracy in low state-of-charge area: A novel onboard battery model through surface state of charge determination. J. Power Sources 2014, 270, 221–237. [Google Scholar] [CrossRef]
- Wang, S.; Zhang, J.; Gharbi, O.; Vivier, V.; Gao, M.; Orazem, M.E. Electrochemical impedance spectroscopy. Nat. Rev. Methods Prim. 2021, 1, 41. [Google Scholar] [CrossRef]
- Ramadesigan, V.; Boovaragavan, V.; Pirkle, J.C.; Subramanian, V.R. Efficient reformulation of solid-phase diffusion in physics-based lithium-ion battery models. J. Electrochem. Soc. 2010, 157, A854. [Google Scholar] [CrossRef]
- Han, X.; Ouyang, M.; Lu, L.; Li, J. Simplification of physics-based electrochemical model for lithium ion battery on electric vehicle. Part II: Pseudo-two-dimensional model simplification and state of charge estimation. J. Power Sources 2015, 278, 814–825. [Google Scholar] [CrossRef]
- Li, Y.; Liu, K.; Foley, A.M.; Zülke, A.; Berecibar, M.; Nanini-Maury, E.; Van Mierlo, J.; Hoster, H.E. Data-driven health estimation and lifetime prediction of lithium-ion batteries: A review. Renew. Sustain. Energy Rev. 2019, 113, 109254. [Google Scholar] [CrossRef]
- Anton, J.C.A.; Nieto, P.J.G.; Viejo, C.B.; Vilán, J.A.V. Support vector machines used to estimate the battery state of charge. IEEE Trans. Power Electron. 2013, 28, 5919–5926. [Google Scholar] [CrossRef]
- Deng, Z.; Hu, X.; Lin, X.; Che, Y.; Xu, L.; Guo, W. Data-driven state of charge estimation for lithium-ion battery packs based on Gaussian process regression. Energy 2020, 205, 118000. [Google Scholar] [CrossRef]
- Si, X.S.; Wang, W.; Hu, C.H.; Zhou, D.H. Remaining useful life estimation—A review on the statistical data driven approaches. Eur. J. Oper. Res. 2011, 213, 1–14. [Google Scholar] [CrossRef]
- Liu, J.; Chen, Z. Remaining useful life prediction of lithium-ion batteries based on health indicator and Gaussian process regression model. IEEE Access 2019, 7, 39474–39484. [Google Scholar] [CrossRef]
- Shen, S.; Sadoughi, M.; Li, M.; Wang, Z.; Hu, C. Deep convolutional neural networks with ensemble learning and transfer learning for capacity estimation of lithium-ion batteries. Appl. Energy 2020, 260, 114296. [Google Scholar] [CrossRef]
- Alfarizi, M.G.; Tajiani, B.; Vatn, J.; Yin, S. Optimized random forest model for remaining useful life prediction of experimental bearings. IEEE Trans. Ind. Inform. 2022, 19, 7771. [Google Scholar] [CrossRef]
- Hu, X.; Jiang, J.; Cao, D.; Egardt, B. Battery Health Prognosis for Electric Vehicles Using Sample Entropy and Sparse Bayesian Predictive Modeling. IEEE Trans. Ind. Electron. 2016, 63, 2645–2656. [Google Scholar] [CrossRef]
- Kraus, M.; Feuerriegel, S. Forecasting remaining useful life: Interpretable deep learning approach via variational Bayesian inferences. Decis. Support Syst. 2019, 125, 113100. [Google Scholar] [CrossRef]
- Mosallam, A.; Medjaher, K.; Zerhouni, N. Data-driven prognostic method based on Bayesian approaches for direct remaining useful life prediction. J. Intell. Manuf. 2016, 27, 1037–1048. [Google Scholar] [CrossRef]
- Guan, Q.; Wei, X. The Statistical Data-driven Remaining Useful Life Prediction—A Review on the Wiener Process-based Method. In Proceedings of the 2023 Prognostics and Health Management Conference (PHM), Paris, France, 31 May–2 June 2023; pp. 64–68. [Google Scholar]
- Lipu, M.S.H.; Hannan, M.A.; Hussain, A.; Saad, M.H.M.; Ayob, A.; Blaabjerg, F. State of Charge Estimation for Lithium-Ion Battery Using Recurrent NARX Neural Network Model Based Lighting Search Algorithm. IEEE Access 2018, 6, 28150–28161. [Google Scholar] [CrossRef]
- Chemali, E.; Kollmeyer, P.J.; Preindl, M.; Ahmed, R.; Emadi, A. Long Short-Term Memory Networks for Accurate State-of-Charge Estimation of Li-ion Batteries. IEEE Trans. Ind. Electron. 2018, 65, 6730–6739. [Google Scholar] [CrossRef]
- How, D.N.; Hannan, M.A.; Lipu, M.S.H.; Sahari, K.S.; Ker, P.J.; Muttaqi, K.M. State-of-charge estimation of li-ion battery in electric vehicles: A deep neural network approach. IEEE Trans. Ind. Appl. 2020, 56, 5565–5574. [Google Scholar] [CrossRef]
- Shen, S.; Sadoughi, M.; Chen, X.; Hong, M.; Hu, C. A deep learning method for online capacity estimation of lithium-ion batteries. J. Energy Storage 2019, 25, 100817. [Google Scholar] [CrossRef]
- Zhou, D.; Li, Z.; Zhu, J.; Zhang, H.; Hou, L. State of health monitoring and remaining useful life prediction of lithium-ion batteries based on temporal convolutional network. IEEE Access 2020, 8, 53307–53320. [Google Scholar] [CrossRef]
- Ren, L.; Dong, J.; Wang, X.; Meng, Z.; Zhao, L.; Deen, M.J. A data-driven auto-CNN-LSTM prediction model for lithium-ion battery remaining useful life. IEEE Trans. Ind. Inform. 2020, 17, 3478–3487. [Google Scholar] [CrossRef]
- Sutskever, I.; Vinyals, O.; Le, Q.V. Sequence to Sequence Learning with Neural Networks. Neural Inf. Process. Syst. 2014, 27. [Google Scholar] [CrossRef]
- Yang, S.; Eisenach, C.; Madeka, D. MQRetNN: Multi-Horizon Time Series Forecasting with Retrieval Augmentation. arXiv 2022, arXiv:2207.10517. [Google Scholar] [CrossRef]
- Zhao, C.; Huang, X.; Li, Y.; Li, S. A Novel Cap-LSTM Model for Remaining Useful Life Prediction. IEEE Sens. J. 2021, 21, 23498–23509. [Google Scholar] [CrossRef]
- Xiong, R.; Li, L.; Tian, J. Towards a smarter battery management system: A critical review on battery state of health monitoring methods. J. Power Sources 2018, 405, 18–29. [Google Scholar] [CrossRef]
- Severson, K.A.; Attia, P.M.; Jin, N.; Perkins, N.; Jiang, B.; Yang, Z.; Chen, M.H.; Aykol, M.; Herring, P.K.; Fraggedakis, D.; et al. Data-driven prediction of battery cycle life before capacity degradation. Nat. Energy 2019, 4, 383–391. [Google Scholar] [CrossRef]
- Sainath, T.N.; Vinyals, O.; Senior, A.; Sak, H. Convolutional, long short-term memory, fully connected deep neural networks. In Proceedings of the 2015 IEEE International Conference on Acoustics, Speech and Signal Processing (ICASSP), South Brisbane, QLD, Australia, 19–24 April 2015; pp. 4580–4584. [Google Scholar]
- Chadha, G.S.; Shah, S.R.B.; Schwung, A.; Ding, S.X. Shared temporal attention transformer for remaining useful lifetime estimation. IEEE Access 2022, 10, 74244–74258. [Google Scholar] [CrossRef]
- Hochreiter, S.; Schmidhuber, J. Long Short-Term Memory. Neural Comput. 1997, 9, 1735–1780. [Google Scholar] [CrossRef]
- Lim, B.; Arık, S.Ö.; Loeff, N.; Pfister, T. Temporal Fusion Transformers for interpretable multi-horizon time series forecasting. Int. J. Forecast. 2021, 37, 1748–1764. [Google Scholar] [CrossRef]
- Lyu, P.; Liu, X.; Qu, J.; Zhao, J.; Huo, Y.; Qu, Z.; Rao, Z. Recent advances of thermal safety of lithium ion battery for energy storage. Energy Storage Mater. 2020, 31, 195–220. [Google Scholar] [CrossRef]
- Tremblay, O.; Dessaint, L.A.; Dekkiche, A. A Generic Battery Model for the Dynamic Simulation of Hybrid Electric Vehicles. In Proceedings of the 2007 IEEE Vehicle Power and Propulsion Conference, Arlington, TX, USA, 9–12 September 2007; pp. 284–289. [Google Scholar]
- Zhao, X.; Wang, Y.; Sahinoglu, Z.; Wada, T.; Hara, S.; Callafon, R. State-of-charge estimation for batteries: A multi-model approach. In Proceedings of the American Control Conference, Portland, OR, USA, 4–6 June 2014; pp. 2779–2785. [Google Scholar] [CrossRef]
- Song, W.; Wu, D.; Shen, W.; Boulet, B. A Remaining Useful Life Prediction Method for Lithium-ion Battery Based on Temporal Transformer Network. Procedia Comput. Sci. 2023, 217, 1830. [Google Scholar] [CrossRef]
- Yang, Y. A machine-learning prediction method of lithium-ion battery life based on charge process for different applications. Appl. Energy 2021, 292, 116897. [Google Scholar] [CrossRef]
- Yang, D.; Wang, Y.; Pan, R.; Chen, R.; Chen, Z. A neural network based state-of-health estimation of lithium-ion battery in electric vehicles. Energy Procedia 2017, 105, 2059–2064. [Google Scholar] [CrossRef]
- Lotfi, N.; Li, J.; Landers, R.G.; Park, J. Li-ion Battery State of Health Estimation based on an improved Single Particle model. In Proceedings of the 2017 American Control Conference (ACC), Seattle, WA, USA, 24–26 May 2017; pp. 86–91. [Google Scholar] [CrossRef]
- El-Dalahmeh, M.; Al-Greer, M.; El-Dalahmeh, M.; Bashir, I. Physics-based model informed smooth particle filter for remaining useful life prediction of lithium-ion battery. Measurement 2023, 214, 112838. [Google Scholar] [CrossRef]
- Xue, Z.; Zhang, Y.; Cheng, C.; Ma, G. Remaining useful life prediction of lithium-ion batteries with adaptive unscented kalman filter and optimized support vector regression. Neurocomputing 2020, 376, 95–102. [Google Scholar] [CrossRef]
- Tong, Z.; Miao, J.; Tong, S.; Lu, Y. Early prediction of remaining useful life for Lithium-ion batteries based on a hybrid machine learning method. J. Clean. Prod. 2021, 317, 128265. [Google Scholar] [CrossRef]
- Kwon, S.J.; Han, D.; Choi, J.H.; Lim, J.H.; Lee, S.E.; Kim, J. Remaining-useful-life prediction via multiple linear regression and recurrent neural network reflecting degradation information of 20 Ah LiNixMnyCo1−x−yO2 pouch cell. J. Electroanal. Chem. 2020, 858, 113729. [Google Scholar] [CrossRef]
- Bashir, I.; Al-Greer, M.; El-Dalahmeh, M.; El-Dalahmeh, M. Lithium-ion Batteries Capacity Degradation Trajectory Prediction Based on Decomposition Techniques and NARX Algorithm. In Proceedings of the 2022 57th International Universities Power Engineering Conference (UPEC), Istanbul, Turkey, 30 August–2 September 2022; pp. 1–6. [Google Scholar]
- Zheng, S.; Ristovski, K.; Farahat, A.; Gupta, C. Long Short-Term Memory Network for Remaining Useful Life estimation. In Proceedings of the 2017 IEEE International Conference on Prognostics and Health Management (ICPHM), Dallas, TX, USA, 19–21 June 2017; pp. 88–95. [Google Scholar] [CrossRef]
- Wang, J.; Wen, G.; Yang, S.; Liu, Y. Remaining Useful Life Estimation in Prognostics Using Deep Bidirectional LSTM Neural Network. In Proceedings of the 2018 Prognostics and System Health Management Conference (PHM-Chongqing), Chongqing, China, 26–28 October 2018; pp. 1037–1042. [Google Scholar] [CrossRef]
- Spagnol, P.; Rossi, S.; Savaresi, S.M. Kalman filter SoC estimation for Li-ion batteries. In Proceedings of the 2011 IEEE International Conference on Control Applications (CCA), Denver, CO, USA, 28–30 September 2011; pp. 587–592. [Google Scholar]
- Hu, C.; Youn, B.D.; Chung, J. A multiscale framework with extended Kalman filter for lithium-ion battery SOC and capacity estimation. Appl. Energy 2012, 92, 694–704. [Google Scholar] [CrossRef]
- Dai, H.; Wei, X.; Sun, Z.; Wang, J.; Gu, W. Online cell SOC estimation of Li-ion battery packs using a dual time-scale Kalman filtering for EV applications. Appl. Energy 2012, 95, 227–237. [Google Scholar] [CrossRef]
- Lambert, B. A Student’s Guide to Bayesian Statistics; SAGE: New York, NY, USA, 2018. [Google Scholar]
- Li, X.; Ding, Q.; Sun, J.Q. Remaining useful life estimation in prognostics using deep convolution neural networks. Reliab. Eng. Syst. Saf. 2018, 172, 1–11. [Google Scholar] [CrossRef]
- Sateesh Babu, G.; Zhao, P.; Li, X.L. Deep Convolutional Neural Network Based Regression Approach for Estimation of Remaining Useful Life. In Database Systems for Advanced Applications; Navathe, S.B., Wu, W., Shekhar, S., Du, X., Wang, X.S., Xiong, H., Eds.; Springer International Publishing: Cham, Switzerland, 2016; pp. 214–228. [Google Scholar]
- Li, J.; Li, X.; He, D. A Directed Acyclic Graph Network Combined With CNN and LSTM for Remaining Useful Life Prediction. IEEE Access 2019, 7, 75464–75475. [Google Scholar] [CrossRef]
- Tan, W.M.; Teo, T.H. Remaining Useful Life Prediction Using Temporal Convolution with Attention. AI 2021, 2, 48–70. [Google Scholar] [CrossRef]
- Fan, Y.; Xiao, F.; Li, C.; Yang, G.; Tang, X. A novel deep learning framework for state of health estimation of lithium-ion battery. J. Energy Storage 2020, 32, 101741. [Google Scholar] [CrossRef]
- Fei, Z.; Zhang, Z.; Yang, F.; Tsui, K.L. A deep attention-assisted and memory-augmented temporal convolutional network based model for rapid lithium-ion battery remaining useful life predictions with limited data. J. Energy Storage 2023, 62, 106903. [Google Scholar] [CrossRef]
- Rastegarpanah, A.; Contreras, C.A.; Stolkin, R. Hyperparameter-optimized CNN and CNN-LSTM for Predicting the Remaining Useful Life of Lithium-Ion Batteries. In Proceedings of the 2023 Eleventh International Conference on Intelligent Computing and Information Systems (ICICIS), Cairo, Egypt, 21–23 November 2023; pp. 110–115. [Google Scholar] [CrossRef]
- Rastegarpanah, A.; Contreras, C.A.; Stolkin, R. Harnessing CNN-DNC and CNN-LSTM-DNC Architectures for Enhanced Lithium-Ion Remaining Useful Life Prediction. In Proceedings of the 2023 Eleventh International Conference on Intelligent Computing and Information Systems (ICICIS), Cairo, Egypt, 21–23 November 2023; pp. 116–121. [Google Scholar] [CrossRef]
- Li, P.; Zhang, Z.; Grosu, R.; Deng, Z.; Hou, J.; Rong, Y.; Wu, R. An end-to-end neural network framework for state-of-health estimation and remaining useful life prediction of electric vehicle lithium batteries. Renew. Sustain. Energy Rev. 2022, 156, 111843. [Google Scholar] [CrossRef]
- LeCun, Y.; Bengio, Y. Convolutional networks for images, speech, and time series. In The Handbook of Brain Theory and Neural Networks; MIT Press: Cambridge, MA, USA, 1995; Volume 3361, p. 1995. [Google Scholar]
- Vaswani, A.; Shazeer, N.; Parmar, N.; Uszkoreit, J.; Jones, L.; Gomez, A.N.; Kaiser, L.; Polosukhin, I. Attention is all you need. In Advances in Neural Information Processing Systems; MIT Press: Cambridge, MA, USA, 2017; Volume Voume 30. [Google Scholar]
- Zhai, J.; Zhang, S.; Chen, J.; He, Q. Autoencoder and its various variants. In Proceedings of the 2018 IEEE International Conference on Systems, Man, and Cybernetics (SMC), Miyazaki, Japan, 7–10 October 2018; pp. 415–419. [Google Scholar]
- Collier, M.; Beel, J. Implementing neural turing machines. In Proceedings of the Artificial Neural Networks and Machine Learning—ICANN 2018: 27th International Conference on Artificial Neural Networks; 2018. Available online: https://www.nature.com/articles/nature20101 (accessed on 10 January 2023).
- Graves, A.; Wayne, G.; Reynolds, M.; Harley, T.; Danihelka, I.; Grabska-Barwińska, A.; Colmenarejo, S.G.; Grefenstette, E.; Ramalho, T.; Agapiou, J.; et al. Hybrid computing using a neural network with dynamic external memory. Nature 2016, 538, 471–476. [Google Scholar] [CrossRef]
- Xu, L.; Deng, Z.; Xie, Y.; Lin, X.; Hu, X. A Novel Hybrid Physics-Based and Data-Driven Approach for Degradation Trajectory Prediction in Li-Ion Batteries. IEEE Trans. Transp. Electrif. 2023, 9, 2628–2644. [Google Scholar] [CrossRef]
- Hinton, G.; Deng, L.; Yu, D.; Dahl, G.E.; Mohamed, A.R.; Jaitly, N.; Senior, A.; Vanhoucke, V.; Nguyen, P.; Sainath, T.N.; et al. Deep Neural Networks for Acoustic Modeling in Speech Recognition: The Shared Views of Four Research Groups. IEEE Signal Process. Mag. 2012, 29, 82–97. [Google Scholar] [CrossRef]
- Ma, Q.; Zhang, M.; Xu, Y.; Song, J.; Zhang, T. Remaining Useful Life Estimation for Turbofan Engine with Transformer-based Deep Architecture. In Proceedings of the 2021 26th International Conference on Automation and Computing (ICAC), Portsmouth, UK, 2–4 September 2021; pp. 1–6. [Google Scholar] [CrossRef]
- Blumer, A.; Ehrenfeucht, A.; Haussler, D.; Warmuth, M.K. Occam’s razor. Inf. Process. Lett. 1987, 24, 377–380. [Google Scholar] [CrossRef]
- Probst, P.; Boulesteix, A.L.; Bischl, B. Tunability: Importance of hyperparameters of machine learning algorithms. J. Mach. Learn. Res. 2019, 20, 1934–1965. [Google Scholar]
- Malakouti, S.M.; Menhaj, M.B.; Suratgar, A.A. The usage of 10-fold cross-validation and grid search to enhance ML methods performance in solar farm power generation prediction. Clean. Eng. Technol. 2023, 15, 100664. [Google Scholar] [CrossRef]
- Wu, J.; Chen, X.Y.; Zhang, H.; Xiong, L.D.; Lei, H.; Deng, S.H. Hyperparameter optimization for machine learning models based on Bayesian optimization. J. Electron. Sci. Technol. 2019, 17, 26–40. [Google Scholar]
- Gulli, A.; Pal, S. Deep Learning with Keras; Packt Publishing Ltd.: Birmingham, UK, 2017. [Google Scholar]
- Wang, S.; Jin, S.; Bai, D.; Fan, Y.; Shi, H.; Fernandez, C. A critical review of improved deep learning methods for the remaining useful life prediction of lithium-ion batteries. Energy Rep. 2021, 7, 5562–5574. [Google Scholar] [CrossRef]
- Hasani, R.; Lechner, M.; Amini, A.; Rus, D.; Grosu, R. Liquid time-constant networks. In Proceedings of the AAAI Conference on Artificial Intelligence; 2021; Volume 35, pp. 7657–7666. Available online: https://ojs.aaai.org/index.php/AAAI/article/view/16936 (accessed on 10 January 2023).
- Hasani, R. Interpretable Recurrent Neural Networks in Continuous-Time Control Environments. Ph.D. Thesis, Technische Universität Wien, Vienna, Austria, 2020. [Google Scholar]
- Hashemi, S.R.; Bahadoran Baghbadorani, A.; Esmaeeli, R.; Mahajan, A.; Farhad, S. Machine learning-based model for lithium-ion batteries in BMS of electric/hybrid electric aircraft. Int. J. Energy Res. 2021, 45, 5747–5765. [Google Scholar] [CrossRef]
- Wang, Z.; Yang, F.; Xu, Q.; Wang, Y.; Yan, H.; Xie, M. Capacity estimation of lithium-ion batteries based on data aggregation and feature fusion via graph neural network. Appl. Energy 2023, 336, 120808. [Google Scholar] [CrossRef]
- Lam, R.; Sanchez-Gonzalez, A.; Willson, M.; Wirnsberger, P.; Fortunato, M.; Alet, F.; Ravuri, S.; Ewalds, T.; Eaton-Rosen, Z.; Hu, W.; et al. Learning skillful medium-range global weather forecasting. Science 2023, 382, 1416–1421. [Google Scholar] [CrossRef]







| Model | MSE | MAE | MAPE | RMSE % |
|---|---|---|---|---|
| CLDNN | 0.6754 | 84.012 | 25.676 | 0.8218 |
| CNN–DCN | 1.402 | 95.6365 | 46.408 | 1.1841 |
| CNN–LSTM–NTM | 1.333 | 284.887 | - | 1.1546 |
| Transformer–LSTM | 0.7136 | 85.134 | 28.7932 | 0.8444 |
| CNN–transformers | 0.6783 | 92.127 | 36.981 | 0.8236 |
| Transformer–autoencoder | 1.524 | 288.951 | - | 1.2345 |
| Parameter | Original | Optimized |
|---|---|---|
| Convolution filter | 56 | 44 |
| Convolution kernel | 27 | 12 |
| Dense layer Activation | tanh | tanh |
| Dense layer units | 40 | 64 |
| LSTM layer activation | tanh | tanh |
| LSTM layer units | 132 | 108 |
| Dropout rate–CNN | 0.45 | 0.3 |
| Dropout rate–LSTM | 0.4 | 0.3 |
| Output activation | relu | relu_cut |
| Learning rate | 0.001 | 0.0001 |
| Hyperparameter | Original | Optimized |
|---|---|---|
| Embedding Dimension (embed_dim) | 64 | 32 |
| Number of Attention Heads (num_heads) | 8 | 2 |
| Hidden layer size (ff_dim) | 32 | 32 |
| Dropout after attention | 0.3 | 0.2 |
| Dense layer activation | tanh | tanh |
| Dense layer units | 40 | 64 |
| LSTM layer activation | relu | tanh |
| LSTM layer units | 132 | 108 |
| Dropout rate–LSTM | 0.4 | 0.3 |
| Output activation | relu_cut | relu |
| Learning rate | 0.001 | 0.0001 |
| Model | MAE | RMSE | MAPE | Avg. Inference Time |
|---|---|---|---|---|
| Auto–CNN–LSTM [25] | - | 5.03 | - | - |
| ATCMN [58] | 84 | - | 32.8% | 18 ms |
| Deep CNN [23] | - | 1.986 | - | 12.3 ms |
| Deep CNN transfer-learning [14] | - | 1.361 | - | 133.9 s |
| CLDNN (ours) | 84.012 | 0.8218 | 25.676 % | 15.5 ms |
| Transformer–LSTM (ours) | 85.134 | 0.8444 | 28.7923% | 16.7 ms |
Disclaimer/Publisher’s Note: The statements, opinions and data contained in all publications are solely those of the individual author(s) and contributor(s) and not of MDPI and/or the editor(s). MDPI and/or the editor(s) disclaim responsibility for any injury to people or property resulting from any ideas, methods, instructions or products referred to in the content. |
© 2024 by the authors. Licensee MDPI, Basel, Switzerland. This article is an open access article distributed under the terms and conditions of the Creative Commons Attribution (CC BY) license (https://creativecommons.org/licenses/by/4.0/).
Share and Cite
Rastegarpanah, A.; Asif, M.E.; Stolkin, R. Hybrid Neural Networks for Enhanced Predictions of Remaining Useful Life in Lithium-Ion Batteries. Batteries 2024, 10, 106. https://doi.org/10.3390/batteries10030106
Rastegarpanah A, Asif ME, Stolkin R. Hybrid Neural Networks for Enhanced Predictions of Remaining Useful Life in Lithium-Ion Batteries. Batteries. 2024; 10(3):106. https://doi.org/10.3390/batteries10030106
Chicago/Turabian StyleRastegarpanah, Alireza, Mohammed Eesa Asif, and Rustam Stolkin. 2024. "Hybrid Neural Networks for Enhanced Predictions of Remaining Useful Life in Lithium-Ion Batteries" Batteries 10, no. 3: 106. https://doi.org/10.3390/batteries10030106
APA StyleRastegarpanah, A., Asif, M. E., & Stolkin, R. (2024). Hybrid Neural Networks for Enhanced Predictions of Remaining Useful Life in Lithium-Ion Batteries. Batteries, 10(3), 106. https://doi.org/10.3390/batteries10030106

