The ARF Family Transcription Factor PrARF9 Positively Affects Fatty Acid Accumulation in Paeonia rockii
Abstract
1. Introduction
2. Materials and Methods
2.1. Plant Materials and Growth Conditions
2.2. Identification of PrARF Transcription Factors
2.3. Bioinformatics Analysis
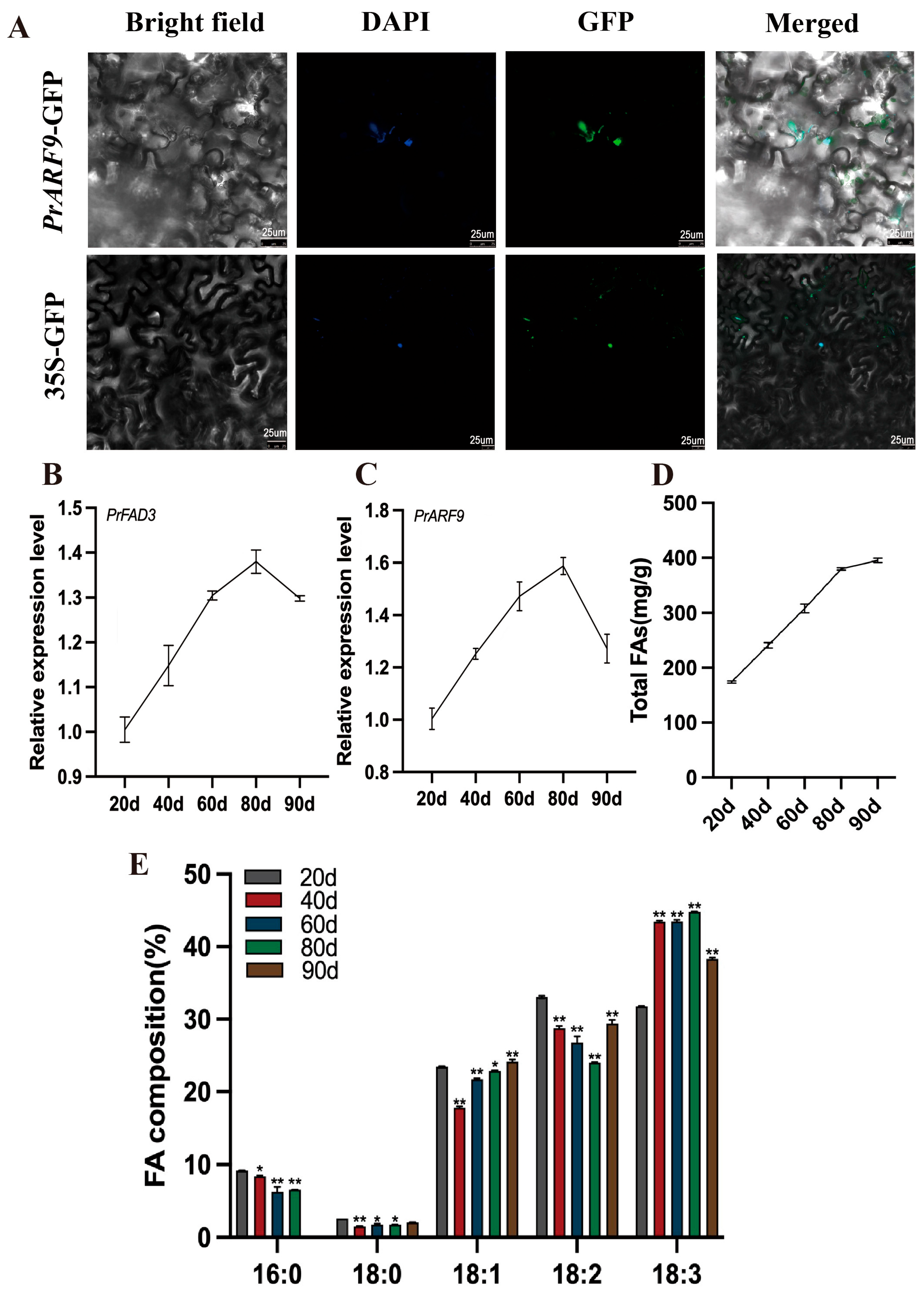
2.4. Subcellular Localization
2.5. Heterologous Overexpression Assay in N. benthamiana
2.6. VIGS Assay
2.7. Fatty Acid Quantification
2.8. Expression Analysis
2.9. Statistical Analysis
3. Results
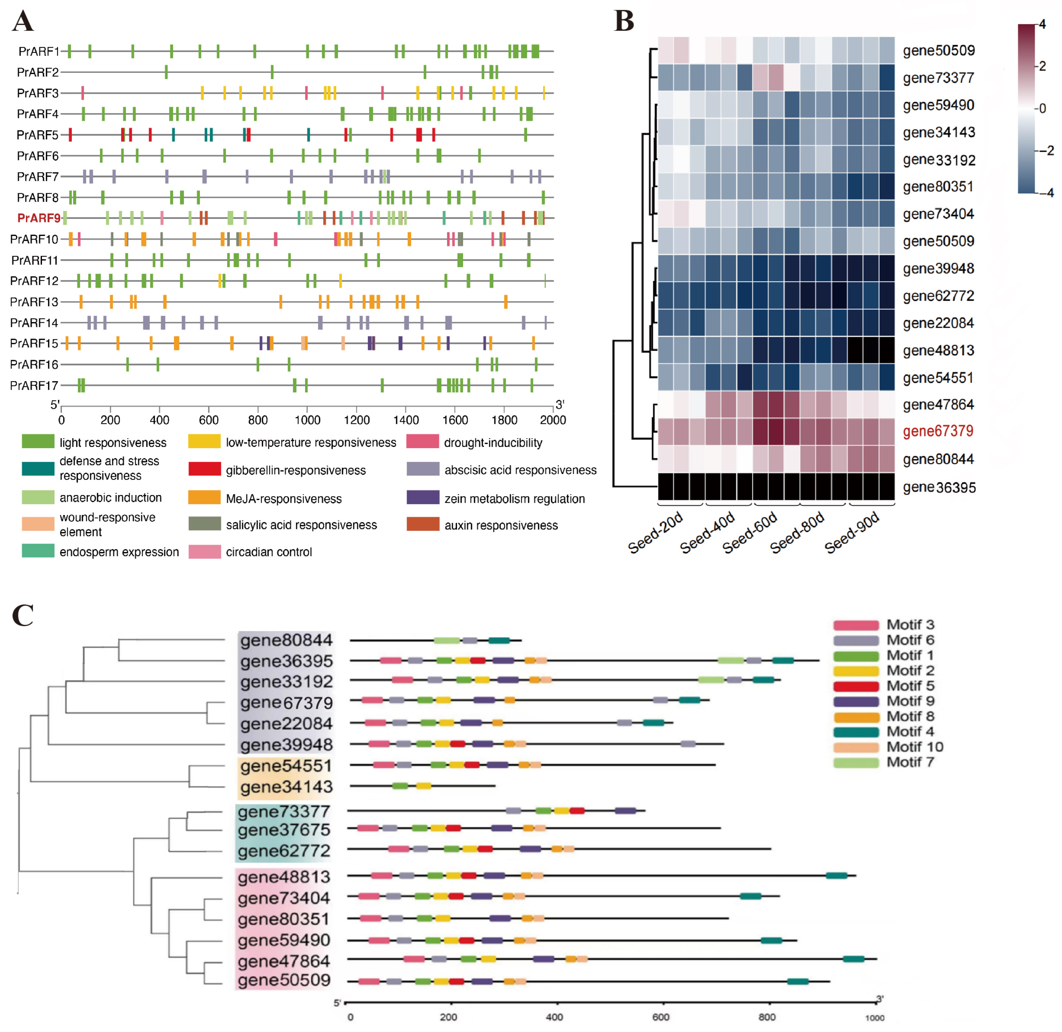
3.1. Genome-Wide Identification, Synteny Analysis, and Chromosomal Distribution of the ARF Family in P. rockii
3.2. Analysis of the ARF Family in P. rockii
3.3. Characteristics of PrARF9
3.4. The Expression Pattern of PrARF9
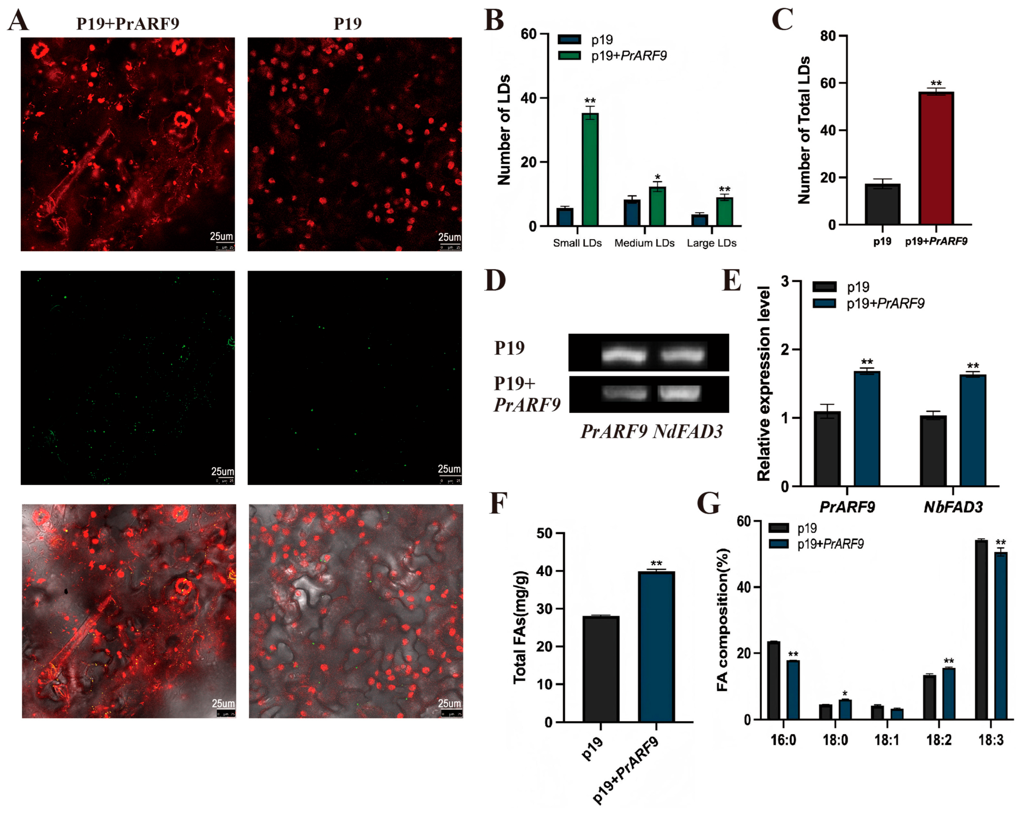
3.5. Overexpression of PrARF9 Altered the Oil Content and Composition in N. benthamiana Leaves
3.6. PrARF9 Positively Regulates the Total Oil Content and α-Linolenic Acid Content in Isolated Zygotic Embryos of P. rockii
3.7. Silencing of PrARF9 in P. rockii Seeds Reduces Total Oil Content and ALA Accumulation
4. Discussion
5. Conclusions
Author Contributions
Funding
Data Availability Statement
Conflicts of Interest
Appendix A
Appendix A.1

Appendix A.2

Appendix B
| Gene Name | Coding Sequence |
|---|---|
| PrARF9 | ATGATGTCAAATCGAGGGTCGTTTTCGCAGTCTAATGTCTCAGGTAATGGAGGAGATGATCTATATGCAGAACTATGGAAAGCATGTGCTGGCCCACTCGTTGACGTTCCAAAGACGGGAGAGAGGGTGTACTATTTTCCGCAGGGACACATGGAACAATTAGAAGCTTCAACAAATCAGGAATTGAATCAGAGAATTCCGCTGTTTAATCTTCCTTCGCAGATCCTTTGTCGCGTTGTTCACAATCAGCTGCTGGCTGAACAGGATACAGATGAGGTTTATGCACAAATTACTTTACTTCCCGAATCAGATCAAACTGAGCCTAGAAGTCTTGATCCGTGCCCTAATGAACCACCAAGACCCACAGTTCACTCGTTCTGCAAGGTTTTAACTGCATCGGATACGAGCACCCATGGTGGATTCTCTGTCCTTAGGAAACATGCCAATGAATGCCTTCCTCCGCTGGACATGACCTTACCAACCCCAACTCAAGAATTGGTTACCAAGGATCTTCATGGTTACGAGTGGCGATTTAAGCATATTTTCAGAGGTCAGCCCCGGAGACATTTGCTTACAACAGGATGGAGTACATTTGTTACTTCAAAGAGATTAGTTGCAGGGGACTCTTTTGTTTTTTTGAGAGGGGAGAACGGTGAGTTACGTGTTGGAGTAAGACGTCTTTCTCGGCAACAGAGCACCATGCCATCATCAGTGATTTCAAGTCAGAGCATGCATCTTGGAGTGCTTGCAACTGCATCACATGCTGTTTCAACTCAAACCCTATTCATCGTCTATTACAAGCCCAGGACAAGTCAGTTCATAGTAAGCTTAAACAAGTATTTAGATGCAGTTAAACATGGGTTTACAGTTGGCATGAGATTCAAAATGATATTTGAGGGAGAGGATTCGCCGGAAAGAAGGTTTTCGGGCACTATTATTGGGGTTGATGATAATTCTTCTCAGTGGAAAGATTCCAAGTGGAGATCGTTGAAGGTTCATTGGGATGAACCTGCAAATATTCTAAGACCAGAGAGGGTATCTCCCTGGGATATTGAACCTTATGTAGCTTCTGTTCCTGCAAACGTGGCTCAACCGGTGGCGATGAAGAACAAAAGGCCCCGACCTCCAATGGATATCCCAGTTTCTGAAGTCCAAAATGCATCAATTCTTTGGAATACTGGATTGACTCAGTCGCACGAATCAACACAACAGAGCTGTACTGCCGAAGTCAAAAGAAGTGATAATCATGTTATCTGGCATCGTCATAAGCAGGGAGATATTAATAGCCCACTCATAAACAGCAATAGCAGCTGTTTATCAAGAACTGAAGGAGGCTGGGTATCTTCTTCCCACGTGAGTGTTTCCCAGTCTCTGTTCCAAGATCAGCACTCCTCAAAGCCGGACAATGATCAGCCAGACTCGATTGATATTGGAAAGAAAGGAACACCCACTAGTATGCGTTTGTTTGGTATCGAGTTACAGGTTCCACCACAAGACAAATCTTCTGAAGAAAAGGGTCCCGTTCAGCCCATCAGTTTATTGAGTAGCACCACTGAAAGACATGTTTCAAGTACCCCGTCCACAGGTGATTCAGCTGATGTGTCAAGAGCTTACAAAGAAAAACAGGGCCAGCCAGTGGTATCAACAAAAGAGACTCAGAGCAAGCAGAGTTGCTCTACCTCCACAAGAACTCGAACCAAGGTTCAAATGCAGGGGATTGCAGTTGGTCGTGCTGTGGACTTGTCTGCTTTGGTAGGTTATGATCAGCTCATAGATGAACTCGAGGAGATGTTTAAGATCAGAGGAGAGTTGCGTCCTCGAAATAAGTGGGAAATTGTTTTTACTGACGATGAAGGGGATATGATGCTCATGGGCGATGATCCTTGGCCGGAATTCTGCAACATGGTTAAGAAACTATACATTTGTTCGAGCCAAGAAGTGAAGAAGATGAGTCGAGGAAGCAGGCTCTCTTTCTCTGCGCCTGAAGGCGAGGGGGCTGTAATAAACTCAGATTCTAGCTGA |
| Gene Name | Amino Acid Sequence |
|---|---|
| PrARF9 | MMSNRGSFSQSNVSGNGGDDLYAELWKACAGPLVDVPKTGERVYYFPQGHMEQLEASTNQELNQRIPLFNLPSQILCRVVHNQLLAEQDTDEVYAQITLLPESDQTEPRSLDPCPNEPPRPTVHSFCKVLTASDTSTHGGFSVLRKHANECLPPLDMTLPTPTQELVTKDLHGYEWRFKHIFRGQPRRHLLTTGWSTFVTSKRLVAGDSFVFLRGENGELRVGVRRLSRQQSTMPSSVISSQSMHLGVLATASHAVSTQTLFIVYYKPRTSQFIVSLNKYLDAVKHGFTVGMRFKMIFEGEDSPERRFSGTIIGVDDNSSQWKDSKWRSLKVHWDEPANILRPERVSPWDIEPYVASVPANVAQPVAMKNKRPRPPMDIPVSEVQNASILWNTGLTQSHESTQQSCTAEVKRSDNHVIWHRHKQGDINSPLINSNSSCLSRTEGGWVSSSHVSVSQSLFQDQHSSKPDNDQPDSIDIGKKGTPTSMRLFGIELQVPPQDKSSEEKGPVQPISLLSSTTERHVSSTPSTGDSADVSRAYKEKQGQPVVSTKETQSKQSCSTSTRTRTKVQMQGIAVGRAVDLSALVGYDQLIDELEEMFKIRGELRPRNKWEIVFTDDEGDMMLMGDDPWPEFCNMVKKLYICSSQEVKKMSRGSRLSFSAPEGEGAVINSDSS * |
| Primer Name | Primer Sequence (5′–3′) |
|---|---|
| PrARF9-F | ATGATGTCAAATCGAGGG |
| PrARF9-R | TCAGCTAGAATCTGAGTT |
| PrARF9-2300-F | acgggggacgagctcGGTACCATGATGTCAAATCGAGGG |
| PrARF9-2300-R | cttgctcaccatggtGTCGACGCTAGAATCTGAGTTTATTAC |
| PrARF9-101-F | GTTCTTCACTGTTGATACATATGATGATGTCAAATCGAGGG |
| PrARF9-101-R | TTGATTCAGAATTCGGATCCTCAGCTAGAATCTGAGTT |
| PrARF9-TRV2-F | AGAAGGCCTCCATGGGGATCCAACCTGCAAATATTCTAAGACC |
| PrARF9-TRV2-R | GGACATGCCCGGGCCTCGAGCGACTGGGAAACACTCACG |
| PrARF9-BD-F | ctcagaggaggacctgcataATGATGTCAAATCGAGGG |
| PrARF9-BD-R | ccgctgcaggtcgacggatcTCAGCTAGAATCTGAGTT |
| PrMYB6-AD-F | GTTCTTCACTGTTGATACATATGATGGGACGCTCTCCTTGTTG |
| PrMYB6-AD-R | TTGATTCAGAATTCGGATCCTTAATTTGTCAAATCAAAAGAACC |
| Primer Name | Primer Sequence (5′–3′) |
|---|---|
| 18S-26S ITS | ACCGTTGATTCGCACAATTGGTCATCG |
| TACTGCGGGTCGGCAATCGGACG | |
| NbL23 | TGAGGACAACAATACCCTTG |
| GTCCCATCAGGCCTAATCAA | |
| NbFAD3 | ACCAATGTGAACGGAGATCCC |
| TCAACATACACGGCAGCGAT | |
| PrARF9 | TGTACTGCCGAAGTCAAA |
| GACTGGGAAACACTCACG | |
| PrFAD3 | TCTTCCCTCAAATCCCACAC |
| GAGCTCATGGTCGGTCTTGT |
References
- Lee-Okada, H.-C.; Xue, C.; Yokomizo, T. Recent advances on the physiological and pathophysiological roles of polyunsaturated fatty acids and their biosynthetic pathway. BBA-Mol. Cell Biol. Lipids 2025, 1870, 159564. [Google Scholar] [CrossRef]
- Bates, P.D.; Browse, J. The pathway of triacylglycerol synthesis through phosphatidylcholine in Arabidopsis produces a bottleneck for the accumulation of unusual fatty acids in transgenic seeds. Plant J. 2011, 68, 387–399. [Google Scholar] [CrossRef]
- Li, Y.; Beisson, F.; Koo, A.J.K.; Molina, I.; Pollard, M.; Ohlrogge, J. Identification of acyltransferases required for cutin biosynthesis and production of cutin with suberin-like monomers. Proc. Natl. Acad. Sci. USA 2007, 104, 18339–18344. [Google Scholar] [CrossRef]
- Zhang, S.; Wu, S.; Hou, Q.; Zhao, J.; Fang, C.; An, X.; Wan, X. Fatty acid de novo biosynthesis in plastids: Key enzymes and their critical roles for male reproduction and other processes in plants. Plant Physiol. 2024, 210, 108654. [Google Scholar] [CrossRef]
- Maraschin, F.S.; Kulcheski, F.R.; Segatto, A.L.A.; Trenz, T.S.; Barrientos-Diaz, O.; Margis-Pinheiro, M.; Margis, R.; Turchetto-Zolet, A.C. Enzymes of glycerol-3-phosphate pathway in triacylglycerol synthesis in plants: Function, biotechnological application and evolution. Prog. Lipid Res. 2019, 73, 46–64. [Google Scholar] [CrossRef] [PubMed]
- Banaś, W.; Sanchez Garcia, A.; Banaś, A.; Stymne, S. Activities of acyl-CoA: Diacylglycerol acyltransferase (DGAT) and phospholipid: Diacylglycerol acyltransferase (PDAT) in microsomal preparations of developing sunflower and safflower seeds. Planta 2013, 237, 1627–1636. [Google Scholar] [CrossRef] [PubMed]
- Lemieux, B.; Miquel, M.; Somerville, C.; Browse, J. Mutants of Arabidopsis with alterations in seed lipid fatty acid composition. Theor. Appl. Genet. 1990, 80, 234–240. [Google Scholar] [CrossRef]
- Liu, Y.; Hu, Y.; Wei, J.-J.; Jiang, Z.-H.; Han, J.-Q.; Jin, M.; Zhang, L.-Y.; Zheng, L.-Y.; Li, W.; Bi, Y.-D.; et al. Transcription Factor GmERFA Interacts with GmNFYA and Acts as a Negative Regulator of Seed Fatty Acid Accumulation in Soybean. Plant Biotechnol. J. 2025, 23, 5917–5933. [Google Scholar] [CrossRef]
- Hu, Y.; Jiang, L.; Wang, F.; Yu, D. Jasmonate regulates the inducer of cbf expression-C-repeat binding factor/DRE binding factor1 cascade and freezing tolerance in Arabidopsis. Plant Cell 2013, 25, 2907–2924. [Google Scholar] [CrossRef] [PubMed]
- Mochizuki, S.; Sugimoto, K.; Koeduka, T.; Matsui, K. Arabidopsis lipoxygenase 2 is essential for formation of green leaf volatiles and five-carbon volatiles. FEBS Lett. 2016, 590, 1017–1027. [Google Scholar] [CrossRef]
- Troncoso-Ponce, M.A.; Nikovics, K.; Marchive, C.; Lepiniec, L.; Baud, S. New insights on the organization and regulation of the fatty acid biosynthetic network in the model higher plant Arabidopsis thaliana. Biochimie 2016, 120, 3–8. [Google Scholar] [CrossRef]
- Mhamdi, A. To Grow or Not to Grow: Specific Lipoxygenases Control Wound-Induced Growth Restriction. Plant Physiol. 2020, 184, 1210–1211. [Google Scholar] [CrossRef]
- Sun, Y.; Hegebarth, D.; Jetter, R. Acyl-CoA desaturase ADS4.2 is involved in the formation of characteristic wax alkenes in young Arabidopsis leaves. Plant Physiol. 2021, 186, 1812–1831. [Google Scholar] [CrossRef]
- Boulard, C.; Fatihi, A.; Lepiniec, L.; Dubreucq, B. Regulation and evolution of the interaction of the seed B3 transcription factors with NF-Y subunits. BBA-Mol. Cell Biol. Lipids 2017, 1860, 1069–1078. [Google Scholar] [CrossRef] [PubMed]
- Braybrook, S.A.; Stone, S.L.; Park, S.; Bui, A.Q.; Le, B.H.; Fischer, R.L.; Goldberg, R.B.; Harada, J.J. Genes directly regulated by LEAFY COTYLEDON2 provide insight into the control of embryo maturation and somatic embryogenesis. Proc. Natl. Acad. Sci. USA 2006, 103, 3468–3473. [Google Scholar] [CrossRef] [PubMed]
- Stone, S.L.; Braybrook, S.A.; Paula, S.L.; Kwong, L.W.; Meuser, J.; Pelletier, J.; Hsieh, T.F.; Fischer, R.L.; Goldberg, R.B.; Harada, J.J. Arabidopsis LEAFY COTYLEDON2 induces maturation traits and auxin activity: Implications for somatic embryogenesis. Proc. Natl. Acad. Sci. USA 2008, 105, 3151–3156. [Google Scholar] [CrossRef] [PubMed]
- Gazzarrini, S.; Tsuchiya, Y.; Lumba, S.; Okamoto, M.; McCourt, P. The transcription factor FUSCA3 controls developmental timing in Arabidopsis through the hormones gibberellin and abscisic acid. Dev. Cell 2004, 7, 373–385. [Google Scholar] [CrossRef]
- Lotan, T.; Ohto, M.; Yee, K.M.; West, M.A.; Lo, R.; Kwong, R.W.; Yamagishi, K.; Fischer, R.L.; Goldberg, R.B.; Harada, J.J. Arabidopsis LEAFY COTYLEDON1 is sufficient to induce embryo development in vegetative cells. Cell 1998, 93, 1195–1205. [Google Scholar] [CrossRef]
- Mu, J.; Tan, H.; Zheng, Q.; Fu, F.; Liang, Y.; Zhang, J.; Yang, X.; Wang, T.; Chong, K.; Wang, X.-J.; et al. LEAFY COTYLEDON1 is a key regulator of fatty acid biosynthesis in Arabidopsis. Plant Physiol. 2008, 148, 1042–1054. [Google Scholar] [CrossRef] [PubMed]
- Casson, S.A.; Lindsey, K. The turnip mutant of Arabidopsis reveals that LEAFY COTYLEDON1 expression mediates the effects of auxin and sugars to promote embryonic cell identity. Plant Physiol. 2006, 142, 526–541. [Google Scholar] [CrossRef]
- Xie, M.; Huang, L.; Song, L.; O’Neil, R.; Lewsey, M.; Chen, H.; Chen, H.; Zhuo, R.; Shokhirev, M.; Alonso, J.; et al. Defining in vivo transcriptional responses to auxin. Preprint 2022. [Google Scholar] [CrossRef]
- Vanneste, S.; Friml, J. Auxin: A Trigger for Change in Plant Development. Cell 2009, 136, 1005–1016. [Google Scholar] [CrossRef]
- Rienstra, J.; Carrillo-Carrasco, V.P.; de Roij, M.; Hernandez-Garcia, J.; Weijers, D. A conserved ARF–DNA interface underlies auxin-triggered transcriptional response. Proc. Natl. Acad. Sci. USA 2025, 122, e2501915122. [Google Scholar] [CrossRef]
- Korasick, D.A.; Chatterjee, S.; Tonelli, M.; Dashti, H.; Lee, S.G.; Westfall, C.S.; Fulton, D.B.; Andreotti, A.H.; Amarasinghe, G.K.; Strader, L.C.; et al. Defining a Two-pronged Structural Model for PB1(Phox/Bem1p) Domain Interaction in Plant Auxin Responses. J. Biol. Chem. 2015, 290, 12868–12878. [Google Scholar] [CrossRef]
- Schruff, M.C.; Spielman, M.; Tiwari, S.; Adams, S.; Fenby, N.; Scott, R.J. The AUXIN RESPONSE FACTOR 2 gene of Arabidopsis linksauxin signalling, cell division, and the size of seeds and other organs. Development 2006, 133, 251–261. [Google Scholar] [CrossRef]
- Goetz, M.; Vivian-Smith, A.; Johnson, S.D.; Koltunow, A.M. AUXIN RESPONSE FACTOR8 Is a Negative Regulator of Fruit Initiation in Arabidopsis. Plant Cell 2006, 18, 1873–1886. [Google Scholar] [CrossRef]
- Feng, Z.; Zhu, J.; Du, X.; Cui, X. Effects of three auxin-inducible LBD members on lateral root formation in Arabidopsis thaliana. Planta 2012, 236, 1227–1237. [Google Scholar] [CrossRef] [PubMed]
- Bai, Y.; Wang, Z.; Luo, L.; Xuan, X.; Tang, W.; Qu, Z.; Dong, T.; Qi, Z.; Yu, M.; Wu, W.; et al. Characterization of VvmiR166s-Target Modules and Their Interaction Pathways in Modulation of Gibberellic-AcidInduced Grape Seedless Berries. Int. J. Mol. Sci. 2023, 24, 16279. [Google Scholar] [CrossRef] [PubMed]
- Liu, X.; Zhang, H.; Zhao, Y.; Feng, Z.; Li, Q.; Yang, H.-Q.; Luan, S.; Li, J. Auxin controls seed dormancy through stimulation of abscisic acid signaling by inducing ARF-mediated ABI3 activation in Arabidopsis. Proc. Natl. Acad. Sci. USA 2013, 110, 15485–15490. [Google Scholar] [CrossRef]
- Deng, R.; Gao, J.; Yi, J.; Liu, P. Could peony seeds oil become a high-quality edible vegetable oil? The nutritional and phytochemistry profiles, extraction, health benefits, safety and value-added-products. Food Res. 2022, 156, 111200. [Google Scholar] [CrossRef] [PubMed]
- Li, S.; Yuan, R.; Chen, L.; Wang, L.; Hao, X.; Wang, L.; Zheng, X.; Du, H. Systematic qualitative and quantitative assessment of fatty acids in the seeds of 60 tree peony (Paeonia section Moutan DC.) cultivars by GC–MS. Food Chem. 2015, 173, 133–140. [Google Scholar] [CrossRef]
- Li, S.; Xie, Z.; Hu, C.; Zhang, J. A Review of Auxin Response Factors (ARFs) in Plants. Front. Plant Sci. 2016, 7, 47. [Google Scholar] [CrossRef] [PubMed]
- Novikova, D.D.; Omelyanchuk, N.; Korosteleva, A.; Albrecht, C.; Lavrekha, V.V.; Weijers, D.; Mironova, V. Mechanism of auxin-dependent gene regulation 1 through composite auxin response elements. Plant Biol. 2024, 19, 603724. [Google Scholar] [CrossRef]
- Behera, J.; Rahman, M.; Shockey, J.; Kilaru, A. Acyl-CoA-dependent and acyl-CoA-independent avocado acyltransferases positively influence oleic acid content in nonseed triacylglycerols. Front. Plant Sci. 2023, 13, 1056582. [Google Scholar] [CrossRef]
- Yang, W.; Hu, J.; Behera, J.R.; Kilaru, A.; Yuan, Y.; Zhai, Y.; Xu, Y.; Xie, L.; Zhang, Y.; Zhang, Q.; et al. A Tree Peony Trihelix Transcription Factor PrASIL1 Represses Seed Oil Accumulation. Front. Plant Sci. 2021, 12, 796181. [Google Scholar] [CrossRef] [PubMed]
- Yang, W.; Xin, Z.; Hu, J.; Zhang, Y.; Zhang, Q.; Niu, L. The tree peony nuclear factor Y transcription factor PrNF-YC2 promotes seed oil accumulation. Plant J. 2023, 115, 546–562. [Google Scholar] [CrossRef] [PubMed]
- Mendes, A.; Kelly, A.A.; van Erp, H.; Shaw, E.; Powers, S.J.; Kurup, S.; Eastmond, P.J. bZIP67 Regulates the Omega-3 Fatty Acid Content of Arabidopsis Seed Oil by Activating FATTY ACIDDESATURASE3. Plant Cell 2013, 25, 3104–3116. [Google Scholar] [CrossRef] [PubMed]
- Li, Y.; Han, S.; Qi, Y. Advances in structure and function of auxin response factor in plants. J. Integr. Plant Biol. 2023, 65, 617–632. [Google Scholar] [CrossRef]
- Hernández-García, J.; Carrillo-Carrasco, V.P.; Rienstra, J.; Tanaka, K.; de Roij, M.; Dipp-Álvarez, M.; Freire-Ríos, A.; Crespo, I.; Boer, R.; van den Berg, W.A.M.; et al. Evolutionary origins and functional diversification of Auxin Response Factors. Nat. Commun. 2024, 15, 10909. [Google Scholar] [CrossRef]
- Finet, C.; Berne-Dedieu, A.; Scutt, C.P.; Marletaz, F. Evolution of the ARF gene family in land plants: Old domains, new tricks. Mol. Biol. Evol. 2013, 30, 45–56. [Google Scholar] [CrossRef]
- Kumar, R.; Tyagi, A.K.; Sharma, A.K. Genome-wide analysis of auxin response factor (ARF) gene family from tomato and analysis of their role in flower and fruit development. Mol. Genet. Genom. 2011, 285, 245–260. [Google Scholar] [CrossRef]
- Zhai, Y.; Shen, X.; Sun, Y.; Liu, Q.; Ma, N.; Zhang, X.; Jia, Q.; Liang, Z.; Wang, D. Genome-wide investigation of ARF transcription factor gene family and its responses to abiotic stress in Coix (Coix lacryma-jobi L.). Protoplasma 2023, 260, 1389–1405. [Google Scholar] [CrossRef]
- Pei, Q.; Li, N.; Yang, Q.; Wu, T.; Feng, S.; Feng, X.; Jing, Z.; Zhou, R.; Gong, K.; Yu, T.; et al. Genome-Wide Identification and Comparative Analysis of ARF Family Genes in Three Apiaceae Species. Front. Genet. 2021, 11, 590535. [Google Scholar] [CrossRef]
- Guilfoyle, T.J.; Hagen, G. Auxin response factors. Curr. Opin. Plant Biol. 2007, 10, 453–460. [Google Scholar] [CrossRef]
- Ulmasov, T.; Hagen, G.; Guilfoyle, T.J. Activation and repression of transcription by auxin-response factors. Proc. Natl. Acad. Sci. USA 1999, 96, 5844–5849. [Google Scholar] [CrossRef]
- Ahmad, B.; Lerma-Reyes, R.; Mukherjee, T.; Nguyen, H.V.; Weber, A.L.; Schulze, W.X.; Comer, J.R.; Schrick, K. Nuclear localization of HD-Zip IV transcription factor GLABRA2 is driven by Importin α. J. Exp. Bot. 2024, 75, 6441–6461. [Google Scholar] [CrossRef]
- Shen, C.; Wang, S.; Bai, Y.; Wu, Y.; Zhang, S.; Chen, M.; Guilfoyle, T.; Wu, P.; Qi, Y. Functional analysis of the structural domain of ARF proteinsin rice (Oryza sativa L.). J. Exp. Bot. 2010, 61, 3971–3981. [Google Scholar] [CrossRef] [PubMed]
- van Erp, H.; Bates, P.D.; Burgal, J.; Shockey, J.; Browse, J. Castor phospholipid: Diacylglycerol acyltransferase facilitates efficient metabolism of hydroxy fatty acids in transgenic Arabidopsis. Plant Physiol. 2011, 155, 683–693. [Google Scholar] [CrossRef] [PubMed]
- Chellamuthu, M.; Kumaresan, K.; Subramanian, S.; Muthumanickam, H. Functional Analysis of Sesame Diacylglycerol Acyltransferase and Phospholipid: Diacylglycerol Acyltransferase Genes Using in Silico and In Vitro Approaches. Plant Mol. Biol. Rep. 2019, 37, 146–156. [Google Scholar] [CrossRef]
- Parchuri, P.; Pappanoor, A.; Naeem, A.; Durrett, T.P.; Welti, R.; Sreedhar, R.V. Lipidome analysis and characterization of Buglossoides arvensis acyltransferases that incorporate polyunsaturated fatty acids into triacylglycerols. Plant Sci. 2022, 324, 111445. [Google Scholar] [CrossRef]
- Yeap, W.; Lee, F.; Shan, D.; Musa, H.; Appleton, D.; Kulaveerasingam, H. WRI1-1, ABI5, NF-YA3 and NF-YC2 increase oil biosynthesis in coordination with hormonal signaling during fruit development in oil palm. Plant J. 2017, 91, 97–113. [Google Scholar] [CrossRef] [PubMed]
- Lanctot, A.; Nemhauser, J.L. It’s Morphin’ time: How multiple signals converge on ARF transcription factors to direct development. Curr. Opin. Plant Biol. 2020, 57, 1–7. [Google Scholar] [CrossRef] [PubMed]








Disclaimer/Publisher’s Note: The statements, opinions and data contained in all publications are solely those of the individual author(s) and contributor(s) and not of MDPI and/or the editor(s). MDPI and/or the editor(s) disclaim responsibility for any injury to people or property resulting from any ideas, methods, instructions or products referred to in the content. |
© 2026 by the authors. Licensee MDPI, Basel, Switzerland. This article is an open access article distributed under the terms and conditions of the Creative Commons Attribution (CC BY) license.
Share and Cite
Zhang, X.; Zhang, J.; Zhang, X.; Xia, F.; Zhang, Q. The ARF Family Transcription Factor PrARF9 Positively Affects Fatty Acid Accumulation in Paeonia rockii. Horticulturae 2026, 12, 450. https://doi.org/10.3390/horticulturae12040450
Zhang X, Zhang J, Zhang X, Xia F, Zhang Q. The ARF Family Transcription Factor PrARF9 Positively Affects Fatty Acid Accumulation in Paeonia rockii. Horticulturae. 2026; 12(4):450. https://doi.org/10.3390/horticulturae12040450
Chicago/Turabian StyleZhang, Xinran, Junyu Zhang, Xiaoqing Zhang, Fangli Xia, and Qingyu Zhang. 2026. "The ARF Family Transcription Factor PrARF9 Positively Affects Fatty Acid Accumulation in Paeonia rockii" Horticulturae 12, no. 4: 450. https://doi.org/10.3390/horticulturae12040450
APA StyleZhang, X., Zhang, J., Zhang, X., Xia, F., & Zhang, Q. (2026). The ARF Family Transcription Factor PrARF9 Positively Affects Fatty Acid Accumulation in Paeonia rockii. Horticulturae, 12(4), 450. https://doi.org/10.3390/horticulturae12040450

