Next Article in Journal
Response of Diverse Pea (Pisum sativum L.) Genotypes to Drought Stress in Controlled Vertical Farming Systems
Previous Article in Journal
Identification of Pathogenic Fungi Causing Tomato Fruit Rot and Genomic Exploration of Pathogenic Mechanisms
 
 
Font Type:
Arial Georgia Verdana
Font Size:
Aa Aa Aa
Line Spacing:
Column Width:
Background:
Article

Sublethal Broflanilide Exposure Induces Developmental and Reproductive Costs and Early Detoxification Responses in Tuta absoluta

Henan Key Laboratory of Insect Biology, College of Horticulture and Plant Protection, Henan University of Science and Technology, Luoyang 471023, China
*
Authors to whom correspondence should be addressed.
Horticulturae 2026, 12(3), 381; https://doi.org/10.3390/horticulturae12030381
Submission received: 9 February 2026 / Revised: 12 March 2026 / Accepted: 17 March 2026 / Published: 19 March 2026
(This article belongs to the Section Insect Pest Management)

Abstract

The tomato leaf miner, Tuta absoluta (Meyrick) (Lepidoptera: Gelechiidae), poses a significant threat to global tomato production. However, environmentally sustainable management strategies for this pest, as well as its mechanisms of insecticide resistance, remain insufficiently understood. Broflanilide, a novel meta-diamide compound, can bind specifically to the transmembrane domain of the RDL subunit, causing prolonged opening of the chloride channel, disruption of neurotransmission, and ultimately insect paralysis and death. This study employed the leaf immersion method to conduct bioassays on the second-instar larvae of T. absoluta to evaluate physiological responses to sublethal concentrations of the novel amide insecticide broflanilide. Subsequently, high-throughput transcriptome sequencing was performed to investigate changes in gene expression and metabolic pathways. Bioassay results determined the larval sublethal concentrations of broflanilide to be 0.136 mg/L (LC10) and 0.210 mg/L (LC30). Sublethal exposure significantly prolonged the larval period, reduced pupal weight, and inhibited fecundity of female adults. Transcriptomic and qPCR analyses revealed that, compared with the control (CK), expression of the vitellogenin gene Vg decreased by 15.99% and 30.27% under LC10 and LC30 treatments, respectively, while its receptor gene VgR decreased by 11.56% and 24.49%. Similarly, expression of chitin synthase genes chs1 and chs2 declined by 13.56% and 30.17% (chs1), and 7.85% and 19.45% (chs2), respectively. Gene expression analysis elucidated how sublethal insecticides treatment impact larval development and fecundity. Furthermore, the study revealed upregulation of cytochrome P450-mediated detoxification pathways and Toll/Imd immune signaling pathways under broflanilide stress, indicating activation of a coordinated defense response in T. absoluta. Sublethal broflanilide exposure modulated larval gene expression to balance growth, development, and stress adaptation. Such exposure exerts selective pressure on susceptible populations, potentially driving adaptive shifts in detoxification metabolism and contributing to the development of field resistance. These findings advance our understanding of the sublethal effects of novel insecticides and provide valuable insights for insecticide deployment strategies and resistance management.

1. Introduction

The tomato leaf miner, Tuta absoluta (Meyrick) (Lepidoptera: Gelechiidae), is an invasive agricultural pest native to South America. It has now spread beyond its native range, infesting more than 110 countries and regions worldwide, and continues to threaten global tomato production [1]. This pest has a narrow host range, mainly attacking plants in the family Solanaceae, and exhibits a high reproductive capacity—a single female can lay up to 260 eggs. Its short life cycle, overlapping generations, and the cryptic leaf-mining habit of the larvae often lead to severe but inconspicuous damage. T. absoluta is prone to outbreaks in both greenhouse and open-field environments, frequently causing tomato yield losses of 50–100%, which has led to its designation as the most destructive tomato pests [2]. Since its initial incursion into Yili, Xinjiang, China, in 2017, the pest has rapidly spread eastward and southward, now occurring in nearly 20 provinces, autonomous regions, and municipalities across China. This expansion poses a serious biosecurity challenge to both protected and open-field tomato cropping systems [1]. The larvae mine into leaves, stems, and fruits, directly reducing photosynthetic area and causing fruit scarring. Moreover, the mining galleries provide entry sites for secondary infections by pathogens such as Botrytis cinerea, further reducing the marketability of the fruit. Initially, chemical control was the primary emergency strategy used to limit its rapid spread [3]. However, this approach has raised significant concerns regarding environmental safety, pesticide residues, and the evolution of insecticide resistance [4].
Chemical control has long played a vital role in rapidly suppressing pest populations and reducing economic losses. Nevertheless, overreliance on and misuse of chemical insecticides have led to widespread resistance in T. absoluta to multiple classes of insecticides globally, creating a detrimental cycle of “application–resistance–increased application.” Documented resistance mechanisms span several chemical groups, including pyrethroids (via target-site mutations in voltage-gated sodium channels), organophosphates and carbamates (through reduced sensitivity of acetylcholinesterase), and neonicotinoids [2,4]. Notably, resistance has also emerged in recent years to diamide insecticides (IRAC Group 28, e.g., chlorantraniliprole)—compounds widely adopted worldwide and often regarded as premium insecticides—in field populations across China, South America, and Europe. Resistance to the diamide insecticides chlorantraniliprole and flubendiamide was detected in populations from northern China, with resistance ratios reaching up to ten-fold in certain regions [4]. The evolution of insecticide resistance substantially increases control costs and undermines the effectiveness of integrated pest management, highlighting an urgent need for novel insecticides with distinct modes of action.
Broflanilide, a novel meta-diamide compound commercialized in 2019, provides a new option for resistance management. It is classified by IRAC as Group 30, targeting the γ-aminobutyric acid (GABA)-gated chloride channel in the insect central nervous system [5]. Unlike Group 28 diamides that act on ryanodine receptors, broflanilide functions as an allosteric modulator of the GABA receptor. It binds specifically to the transmembrane domain of the RDL subunit, causing prolonged opening of the chloride channel, disruption of neurotransmission, and ultimately insect paralysis and death. This distinct mode of action confers no cross resistance to currently widely used insecticides. In laboratory bioassays, broflanilide shows high efficacy against various pests that have developed resistance to chlorantraniliprole, flufenoxuron, and other insecticides, including T. absoluta. Therefore, broflanilide is considered a key component in insecticide rotation programs, with significant strategic value for delaying resistance evolution and extending the functional lifespan of the molecule [3,6].
A thorough risk assessment and scientific evaluation of a novel insecticide must encompass more than its acute lethal toxicity. In complex field scenarios, pest populations are often subjected to sublethal insecticide concentrations due to uneven spray deposition, photodegradation, hydrolysis, dilution from plant growth, and pest avoidance behavior [7]. Sublethal concentrations are sufficient to impair normal physiological, behavioral, developmental, or reproductive functions [8]. Extensive studies have shown that sublethal effects can act as a “double-edged sword” in pest population dynamics: on the one hand, they can suppress population growth by prolonging development, reducing fecundity, and compromising flight and foraging activity, thereby providing supplemental control benefits [9]. Previous work has confirmed that sublethal exposures of broflanilide significantly affect the growth, development, and reproductive parameters of both parental and offspring T. absoluta [3]. Sublethal stress represents a potent selective pressure that can induce various insect responses, including enhanced detoxification, stress tolerance, and behavioral adaptations [10]. When such responses involve the upregulation or modification of resistance-related genes, they may accelerate the selection and spread of resistant genotypes in the field. Therefore, a comprehensive understanding of the physiological impacts of sublethal concentrations and their molecular basis is essential for accurately assessing the ecological risks of insecticides, predicting resistance evolution, and developing targeted resistance management strategies.
Current research on the sublethal effects of broflanilide on T. absoluta has primarily focused on documenting phenotypic outcomes, with limited investigation into the underlying molecular response mechanisms. The insect’s response to insecticide stress involves a complex biological process, requiring the coordinated regulation of multiple genes and pathways. Key defense mechanisms include the upregulation of phase I and phase II detoxification enzymes—such as cytochrome P450 monooxygenases (CYPs), glutathione S-transferases (GSTs), and carboxylesterases (CarEs)—which metabolize xenobiotic compounds [11]. Additionally, pathways related to chitin synthesis, cuticle development, glycolipid metabolism (which supplies energy under stress), and innate immune and stress-response signaling (e.g., Toll, Imd, and MAPK pathways) are often prominently activated [12]. The dynamic modulation of these pathways collectively shapes the physiological resilience of insects under stress. However, how sublethal broflanilide exposure reprograms the genome-wide gene expression network in T. absoluta remains poorly understood.
A systematic evaluation was conducted to determine the physiological effects, particularly life parameters, of sublethal concentrations (LC10 and LC30) of broflanilide on a susceptible strain of second-instar T. absoluta larvae. By integrating standardized bioassays with high-throughput transcriptome sequencing, we provided the first genome-wide transcriptional profile of T. absoluta under sublethal broflanilide exposure. We identified key gene clusters and biological pathways significantly altered by sublethal stress through analysis of differentially expressed genes (DEGs), weighted gene co-expression network analysis (WGCNA) and multi-level functional enrichment. Special emphasis was placed on gene sets involved in detoxification (e.g., P450 enzymes), cuticle development (e.g., chitin synthesis), energy metabolism, and reproduction regulation. Core candidate genes were further validated using qRT PCR. Our findings not only deepen the molecular understanding of broflanilide’s sublethal effects on T. absoluta, but also provide a scientific basis for assessing its ecological risk in the field and its potential for sustainable pest control. Moreover, the key response genes and pathways identified here may serve as potential biomarkers. This study aims to offer critical targets and a theoretical foundation for forecasting the risk of resistance evolution to broflanilide in T. absoluta, and for designing proactive resistance management tactics—such as molecular detection-guided insecticide rotation—thereby supporting the sustainable integrated management of this invasive pest.

2. Materials and Methods

2.1. T. absoluta Strain

The susceptible strain (SS) of T. absoluta used in this study was originally collected from a tomato field in Luoyang, Henan Province, China, in April 2022. This strain has been maintained in the laboratory for over 30 generations without exposure to any insecticides, reared on fresh tomato plants (cultivar ‘Provence’). Insects were kept under controlled conditions: temperature 27 ± 1 °C, relative humidity 65 ± 5%, and a photoperiod of 16 h light: 8 h dark.

2.2. Insecticide

Broflanilide (purity 98%; CAS 1207727-04-5) was purchased from Mitsui Chemicals Agro, Inc. (Tokyo, Japan).

2.3. Bioassay

To synchronize the developmental stage of T. absoluta larvae, adults were allowed to oviposit on tomato plants for 12 h; the plants bearing eggs were then transferred to clean cages (Figure S1A). The toxicity of broflanilide to second-instar larvae was evaluated using a leaf-dip bioassay following a previously described protocol [13]. Briefly, fresh tomato leaves were dipped for 15 s in a series of broflanilide solutions (0.4, 0.32, 0.256, 0.2048, and 0.1024 mg/L), air-dried, and placed on moist filter paper in Petri dishes. In each Petri dish, five second-instar larvae and three fresh leaves were placed. Three replicate experiments were conducted for each concentration, and 20 larvae were used in each replicate experiment. An acetone solution served as the control. All bioassays were conducted under a thermostatic incubator (temperature, 27 ± 1 °C; 65 ± 5% RH; 16L:8D photoperiod). Mortality was recorded 72 h after treatment; larvae that showed no coordinated movement upon gentle probing were considered dead. Larval growth and development were observed under a fluorescence stereomicroscope (Olympus SZX7, Tokyo, Japan). Digital images of the larvae were acquired using Olympus cellSens software V 4.4.1 integrated with the fluorescence stereomicroscope (Olympus SZX7, Japan). Data were processed using Microsoft Excel, and the sub-lethal concentrations (LC10 and LC30) were calculated with Poloplus software (v2.0, LeOra, Beverly Hills, CA, USA).
For sublethal effect assessment, 200 second-instar larvae were exposed to LC10 or LC30 concentrations of broflanilide, with acetone as the control. Mortality was checked after 72 h, and surviving individuals were monitored daily until adult emergence. Developmental parameters, including larval duration, pupal weight, pupal period, and emergence rate, were recorded. The pupal weight was measured using a balance (Mettler Toledo, Greifensee, Switzerland) with a precision of 0.0001 g. To evaluate fecundity, male and female adults that emerged within two days were paired and placed in an oviposition setup. A cylindrical floral water tube (1 cm × 4 cm) was fixed to the bottom of a disposable round transparent plastic container (17 cm × 11.5 cm × 9.5 cm). The tube was filled with fresh tap water, and a 7 cm tomato branch with leaves was inserted. A 6 cm × 6 cm piece of tissue paper was placed inside the container; half of the paper was sprayed with 10% sucrose solution and the other half with deionized water to provide nutrition and moisture for the adults (Figure S1B). This experiment was conducted in an incubator at a constant temperature. Data were analyzed with GraphPad Prism 8.0, and statistical significance was determined using the chi-square test for parameters such as the emergence rate. And the statistical significance of parameters such as larval period, pupal weight, pupal duration, fecundity, and adult longevity was determined using a t-test (p < 0.05) (website: http://www.graphpad.com (accessed 5 November 2025)).

2.4. RNA Extraction and Transcriptome Sequencing

Total RNA was extracted from larvae exposed to sublethal concentrations (LC10, LC30) and from control larvae after 72 h of treatment, using the TRIzol reagent (Total RNA Extractor, Sangon Biotech, Shanghai, China) according to the manufacturer’s protocol. For each treatment, four biological replicate samples were prepared and each sample was made by mixing 10 larvae that were treated for 72 h. RNA quality and concentration were measured with a Qubit 2.0 Fluorometer (Invitrogen, Carlsba, DE, USA). Only samples with RNA integrity number (RIN) ≥ 6.0 were used for subsequent library preparation. mRNA was enriched from total RNA using oligo(dT) beads and then randomly fragmented via divalent cation mediated cleavage. First-strand cDNA synthesis was performed using random hexamer primers, followed by second-strand synthesis to generate double-stranded cDNA. After purification, the cDNA fragments were subjected to end repair, A tailing, and ligation of Illumina sequencing adapters. Size selection was carried out to retain fragments of the desired length, followed by PCR amplification and final purification to obtain the sequencing library.
Library concentration and fragment size distribution were assessed using a Bioanalyzer 2100 (Agilent Technologies, Santa Clara, CA, USA). Libraries were pooled based on effective concentration and sequenced on an Illumina NovaSeq 6000 platform (Sangon Biotech, Shanghai, China) in paired-end 150 bp (PE150) mode. During sequencing, fluorescently labeled dNTPs, DNA polymerase, and sequencing primers were introduced into the flow cell. Fluorescence signals emitted upon nucleotide incorporation were captured and converted into base calls, yielding the raw sequence data for subsequent analysis.

2.5. Transcriptome Data Quality Control and Analysis

Raw sequencing reads were quality-checked with FastQC and subsequently processed using fastp to obtain high-quality clean reads [14]. Clean reads were aligned to the T. absoluta reference genome (InsectBase 2.0) with HISAT2 [15], and mapping statistics were summarized. Gene expression levels were quantified using featureCounts based on existing gene annotations. To examine sample relationships, distances between samples were calculated with the “vegan” R package (version 4.1.0), followed by hierarchical clustering using “hclust” to visualize overall expression profile similarities. Venn diagrams generated with the “VennDiagram” R package illustrated shared and unique expressed genes across sample groups [16]. Expression pattern clustering was performed using the “Mfuzz” package [17]. Weighted gene co-expression network analysis (WGCNA) was applied to identify co-expressed gene modules [18]. Differentially expressed genes (DEGs) were identified with DESeq2 using thresholds of |log2FC| > 1 and FDR < 0.01 [15], and results were visualized accordingly. Overlaps among DEG sets were summarized using Venn diagrams. Functional enrichment analyses were conducted as follows: Gene Ontology (GO) terms were analyzed with topGO [19], KEGG pathway enrichment was performed using clusterProfiler [20], and gene set enrichment analysis (GSEA) was carried out to further characterize expression patterns [21].

2.6. The Expression Levels of Genes Related to Fecundity and Epidermal Development Using qPCR

To validate transcriptomic findings, the expression levels of genes associated with fecundity (Vg and VgR, encoding vitellogenin and its receptor) and cuticle development (chs1 and chs2, encoding chitin synthases) were quantified by qPCR. Furthermore, this study also verified the expression levels of the P450 enzyme genes (CYP338A1 and CYP6B5). EF1α and RPL5 were used as internal reference genes. Total RNA was extracted from three biological replicates, each consisting of 5-day-old adult insects. Vg and VgR expression were analyzed using adult-derived RNA, whereas chs1, chs2, CYP338A1 and CYP6B5 expression was assessed using larval RNA to maintain consistency with the transcriptome sampling stage. Gene-specific primers (Table S1) were adopted from previously published studies. Each 20 μL qPCR reaction contained 10 μL of 2× SYBR Green Master Mix (YEASEN Biotechnology Co., Ltd., Shanghai, China), 1 μL each of forward and reverse primer (10 μmol/L), 2 μL of cDNA template, and 6 μL of ddH2O. The thermal cycling protocol was as follows: 95 °C for 5 min; 35 cycles of 94 °C for 30 s, 60 °C for 30 s, and 72 °C for 30 s; fluorescence signal acquisition was performed at the end of each 60 °C annealing step. Gene expression was calculated using the 2−ΔΔCt method [22]. Statistical significance was determined and figures were generated using GraphPad Prism 8.0 and the significance was determined using a t-test (p < 0.05).

3. Results

3.1. The Virulence Effect of Sublethal Concentrations of Broflanilide on T. absoluta

Bioassay results demonstrated that exposure to broflanilide at different concentrations adversely affected the growth and development of T. absoluta. At higher concentrations, larval development was markedly inhibited, accompanied by body shrinkage, cuticular darkening, and reduced feeding activity. In contrast, larvae in the control group developed normally, with feeding scars expanding as they grew. After 72 h of treatment, the mean body lengths of larvae under the tested concentrations were 1.7, 2.0, 2.5, 3.0, 3.5, and 3.7 mm (control), respectively (Figure 1A–F). Lower insecticide concentrations resulted in greater plant damage and larger feeding areas (Figure 1G–L).
Sublethal concentrations (LC10 and LC30) also negatively influenced larval development and subsequent reproductive traits. Compared with the control, both LC10 and LC30 treatments significantly prolonged the larval duration. Pupal weight decreased following sublethal exposure, with female pupae being more affected. While male pupal weight was significantly reduced only under LC30 treatment, the pupal period was significantly extended for both sexes, leading to a notable decrease in adult emergence rate. Fecundity of female adults was significantly reduced in both treatment groups relative to the control, though no significant difference was observed between LC10 and LC30. Furthermore, sublethal exposure significantly shortened adult longevity in both females and males, with no significant difference between the two treatment levels (t-test, p < 0.05; Table 1).

3.2. Quality Control Analysis of Transcriptome Data

Transcriptome sequencing generated clean reads ranging from 55,909,722 to 74,948,656 for the LC10 treatment group, 64,484,120 to 79,274,760 for the LC30 treatment group, and 67,652,630 to 75,333,706 for the control group (Table S1). The corresponding Q30 values were 97.72–97.91%, 97.79–97.95%, and 97.80–97.84%, respectively. The GC content across all libraries ranged 48.83–49.46% for LC10, 49.32–50.17% for LC30, and 49.28–49.65% for the control. These metrics confirm that the sequencing data are of high quality and sufficient depth for subsequent analysis (Table S2).

3.3. The Transcriptional-Level Response of T. absoluta to Sublethal Concentrations of Broflanilide

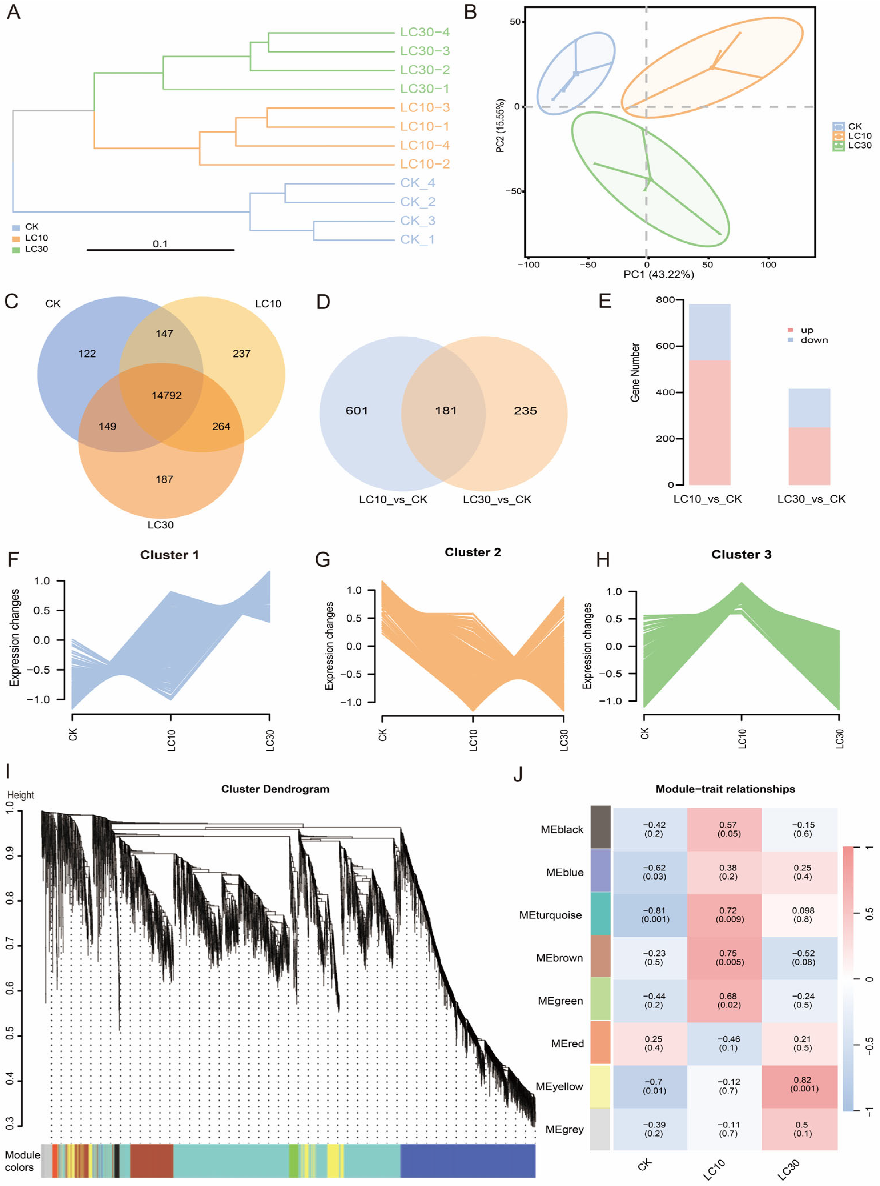
Following normalization of the transcriptome data, hierarchical clustering was performed to evaluate biological repeatability and sample similarity based on global gene expression profiles. The resulting dendrogram showed that the four replicates within each treatment clustered closely together. The LC30 and LC10 groups exhibited the highest similarity, followed by the control group (CK) (Figure 2A). Principal component analysis (PCA) indicated that the first two principal components (PC1 and PC2) explained 43.22% and 15.55% of the total variance, respectively. Samples from the LC10, LC30, and CK groups formed distinct, well-separated clusters, confirming strong reproducibility and a robust experimental design (Figure 2B).
Analysis of expressed genes revealed totals of 15,440, 15,392, and 15,210 genes in the LC10, LC30, and CK groups, respectively. Among these, 14,792 genes were commonly expressed across all groups, while 237, 187, and 122 genes were uniquely expressed in LC10, LC30, and CK, respectively (Figure 2C). Differential expression analysis identified 782 and 416 differentially expressed genes (DEGs) in the LC10 vs. CK and LC30 vs. CK comparisons, respectively. Of these, 601 and 235 DEGs were specific to LC10 and LC30 treatments (Figure 2D). In the LC10 vs. CK comparison, 539 genes were upregulated and 243 were downregulated. In the LC30 vs. CK comparison, 249 genes were upregulated and 167 were downregulated (Figure 2E). Based on expression patterns, DEGs were grouped into three distinct clusters (Cluster 1–3) using k-means clustering (Figure 2F–H). Weighted gene co-expression network analysis (WGCNA) partitioned the DEGs into several modules (Figure 2I), among which the brown (r = 0.75) and turquoise (r = 0.72) modules showed strong positive correlations with the LC10 treatment. In the LC30 group, the yellow module was positively correlated with treatment (r = 0.82). In contrast, the turquoise module was negatively correlated in the control group (r = −0.81) (Figure 2J).

3.4. The Results of Functional Enrichment Analysis of Differentially Expressed Genes

To explore the physiological and metabolic implications of the differentially expressed genes (DEGs), we performed functional annotation and enrichment analyses using Gene Ontology (GO), KEGG, and gene set enrichment analysis (GSEA). GO enrichment revealed that DEGs from both LC10 and LC30 treatments were significantly associated with molecular functions such as structural constituent of cuticle and structural constituent of chitin-based cuticle, as well as biological processes including organic acid metabolic process, oxoacid metabolic process, carboxylic acid metabolic process, and pigment metabolic process (FDR < 0.05) (Figure 3A,B).
KEGG pathway analysis indicated that the top enriched pathways for LC10 DEGs included bile secretion, glycolysis/gluconeogenesis, pentose and glucuronate interconversions, Toll and Imd signaling pathway, ascorbate and aldarate metabolism, antigen processing and presentation, drug metabolism (cytochrome P450), biosynthesis of unsaturated fatty acids, metabolism of xenobiotics by cytochrome P450, and steroid hormone biosynthesis. For LC30, the top enriched pathways were bile secretion, insulin signaling pathway, AMPK signaling pathway, metabolism of xenobiotics by cytochrome P450, drug metabolism (cytochrome P450), ascorbate and aldarate metabolism, fatty acid biosynthesis, Toll and Imd signaling pathway, histidine metabolism, and glycosphingolipid biosynthesis—ganglio series. Notably, five pathways were commonly enriched in both treatments: bile secretion, Toll and Imd signaling pathway, drug metabolism (cytochrome P450), ascorbate and aldarate metabolism, and metabolism of xenobiotics by cytochrome P450, two of which are directly related to cytochrome P450-mediated detoxification (Figure 3C,D).
GSEA further highlighted significant enrichment of gene sets under sublethal exposure. For LC10, the top enriched pathways included valine, leucine and isoleucine degradation, oxidative phosphorylation, fatty acid degradation, metabolism of xenobiotics by cytochrome P450, ascorbate and aldarate metabolism, drug metabolism (cytochrome P450), steroid hormone biosynthesis, lysine degradation, arachidonic acid metabolism, and glycolysis/gluconeogenesis. In the LC30 group, the top pathways were ascorbate and aldarate metabolism, drug metabolism (cytochrome P450), metabolism of xenobiotics by cytochrome P450, pentose and glucuronate interconversions, fatty acid degradation, valine, leucine and isoleucine degradation, drug metabolism (other enzymes), glutathione metabolism, Toll and Imd signaling pathway, and ribosome biogenesis in eukaryotes. Five pathways overlapped between the two treatments—valine, leucine and isoleucine degradation, fatty acid degradation, ascorbate and aldarate metabolism, drug metabolism (cytochrome P450), and metabolism of xenobiotics by cytochrome P450—underscoring conserved metabolic and detoxification responses to broflanilide stress (Figure 3E,F).

3.5. Sublethal Concentrations of Broflanilide Affect Epidermal Development and Fecundity by Altering Gene Expression

Bioassay results demonstrated that sublethal concentrations of broflanilide inhibited larval growth, suppressed cuticle development, and significantly reduced fecundity in T. absoluta. To explore the molecular basis of these phenotypic effects, we quantified by qPCR the expression of chitin synthase genes (chs1, chs2) (associated with cuticle formation) and vitellogenin along with its receptor genes (Vg, VgR), linked to reproduction. Compared with the control (CK), the expression levels of Vg and VgR were significantly downregulated in both the LC10 and LC30 treatment groups (p < 0.001). Relative to CK, Vg expression decreased by 15.99% (LC10) and 30.27% (LC30), while VgR expression declined by 11.56% (LC10) and 24.49% (LC30). Similarly, expression of the chitin synthase genes chs1 and chs2 was significantly reduced under sublethal exposure (p < 0.001), with decreases of 13.56% and 30.17% for chs1 and 7.85% and 19.45% for chs2 in the LC10 and LC30 groups, respectively (Figure 4). We performed qPCR analysis of two P450 genes, CYP338A1 and CYP6B5, which strengthens the robustness of our conclusions. Compared with the control group, the expression levels of both genes were significantly increased in the LC10 and LC30 treatment groups (t-test, p < 0.05) (Figure S2). These results suggest that sublethal broflanilide exposure modulates the expression of genes involved in larval cuticle development and female reproduction, providing a transcriptional explanation for the observed retardation of growth and reduction in fecundity in T. absoluta.

4. Discussion

Integrating bioassay and transcriptomic analyses, this study elucidates the multifaceted sublethal effects of broflanilide on T. absoluta. Our findings reveal that sublethal exposure imposes significant fitness costs, including delayed larval development and reduced fecundity, while simultaneously triggering extensive transcriptional reprogramming. These molecular responses are mechanistically linked to the observed physiological deficits, reflecting both adaptive resource reallocation and survival strategies under insecticide stress. This work provides an integrated physiology-to-transcriptomics perspective on the sublethal action of broflanilide, offering insights for the comprehensive management of T. absoluta.
The prolonged larval duration, decreased pupal weight, and lowered female fecundity were showed by bioassay, which can be interpreted through molecular mechanisms evident in the transcriptome data, establishing a coherent gene-to-trait explanatory framework. The delay in larval development and observed cuticular malformations likely originate, at least in part, from the downregulation of chitin synthesis pathways. qPCR confirmed significant suppression of two key chitin synthase genes, chs1 and chs2. Chitin serves as the primary structural component of the insect cuticle and peritrophic matrix; its impaired synthesis inevitably disrupts normal molting and cuticle remodeling [23]. This offers a molecular explanation for the reduced larval growth and extended developmental time observed in our bioassays. These results are consistent with reports in Helicoverpa armigera (Hübner, 1808) (Lepidoptera: Noctuidae), where chitin synthesis inhibition leads to severe developmental defects [12,24]. Furthermore, KEGG enrichment analysis revealed that upstream regulatory pathways, such as “steroid hormone biosynthesis” and the “insulin signaling pathway,” were also altered. The titers of juvenile hormone and ecdysteroids are critical endocrine signals that coordinate insect growth and molting cycles [25]. Various environmental stressors are known to disturb this endocrine balance, thereby affecting development. We therefore propose that the sublethal effects of broflanilide may first perturb this higher-level regulatory network, which subsequently attenuates downstream processes such as chitin synthesis, collectively contributing to developmental retardation.
The decline in the reproductive capacity of adult insects has a clear molecular basis. Reduced expression of vitellogenin (Vg) and its receptor (VgR) genes directly impedes yolk deposition, a critical step in oogenesis [9,26]. Gene set enrichment analysis (GSEA) further revealed the activation of catabolic pathways such as “valine, leucine, and isoleucine degradation” and “fatty acid degradation”, concurrent with the downregulation of protein synthesis-related pathways including “ribosome biogenesis”. This pattern indicates a substantial reallocation of energy and resources in insects under sublethal stress, whereby limited resources are redirected toward detoxification and essential maintenance metabolism at the expense of long-term growth and reproduction. Such an adaptive life history “trade off” represents a fundamental strategy of insects coping with environmental adversity [27]. These observations are consistent with findings in Spodoptera frugiperda (J.E. Smith, 1797) (Lepidoptera: Noctuidae), in which insecticide stress induces similar resource allocation shifts that ultimately reduce reproductive output [28].
Transcriptomic analysis further revealed that T. absoluta mounts a multi-layered molecular defense in response to sublethal broflanilide exposure. The primary response involves a pronounced upregulation of the cytochrome P450-mediated detoxification pathway. Multiple genes associated with “drug metabolism—cytochrome P450” and “metabolism of xenobiotics by cytochrome P450” were significantly induced in both LC10 and LC30 treatment groups. Cytochrome P450 monooxygenases constitute a core phase I detoxification system in insects for metabolizing xenobiotics, and their rapid induction is a key molecular response to insecticide stress [11,29]. Notably, the present study employed a laboratory susceptible strain under sublethal exposure. Even at concentrations that did not cause significant mortality, broflanilide acted as a selective pressure that enriched individuals with enhanced detoxification capacity. In recent years, metabolic resistance—particularly through the overexpression of P450 enzymes—has been recognized as a major mechanism enabling T. absoluta to develop resistance to various insecticides [30]. For instance, cytochrome P450 genes CYP6CY3 and CYP6CY4 have been shown to confer resistance to flupyradifurone in the green peach aphid, Myzus persicae (Sulzer, 1776) (Hemiptera: Aphididae) [31]. The detoxification response is accompanied by the activation of innate immune pathways, notably the upregulation of the Toll and Imd signaling pathways. This co-activation is unlikely to be coincidental. Growing evidence indicates a sophisticated crosstalk between the insect immune system and xenobiotic metabolism networks [32]. For example, the Imd pathway can regulate the expression of certain cytochrome P450 genes via the transcription factor Relish, thereby mounting a coordinated defense against external stressors [33]. Such a “detox immunity” coordination model may enhance short-term survival under insecticide pressure.
This study follows a complete research cycle—from physiological observation to molecular dissection and finally to control implications—offering insights for the sustainable management of T. absoluta. Integrated pest management strategies should seek to minimize sublethal exposure. Sublethal concentrations not only cause physiological suppression but also act as key selection pressures that prime adaptive defense mechanisms, particularly detoxification metabolism. Therefore, in field applications, it is essential to ensure precise and effective dosing, aiming for complete mortality to reduce the risk of resistance driven by sublethal residues. This requires establishing locally calibrated recommended doses based on sensitivity monitoring and optimizing application techniques to ensure thorough coverage of pest habitats. The identified molecular vulnerabilities point to novel opportunities for multi-target control strategies. Given the response of the P450 detoxification system in stress adaptation, broflanilide could be strategically combined with safe synergists (e.g., piperonyl butoxide) to disrupt critical detoxification pathways, thereby improving efficacy and reducing sublethal effects. In addition, the chitin synthesis (chs) and vitellogenin-related (Vg) pathways are suppressed under sublethal stress. Developing RNA interference (RNAi)-based biopesticides that target these pathways could complement chemical modes of action. Emerging dsRNA delivery platforms using engineered microorganisms show promise for field implementation. Such a “chemical–biological” integrated approach would not only enhance current control efficacy but also delay resistance evolution by attenuating population resilience.

5. Conclusions

This study integrated insect toxicology and molecular biology approaches to evaluate the sublethal effects of broflanilide on the growth, development, and reproduction of T. absoluta. Exposure to LC10 and LC30 significantly prolonged larval development and the pupal period, while reducing pupal weight (except for females in the LC10 group), adult emergence rate, fecundity, and longevity. After 72 h of sublethal exposure, larvae exhibited stunted growth, cuticular darkening, and a shrunken morphology compared with the control (CK). Transcriptomic analysis revealed widespread changes in gene expression following LC10 and LC30 treatments. Specifically, qPCR confirmed the downregulation of vitellogenin (Vg) and its receptor (VgR) in adults, which aligns with the observed reduction in fecundity and suggests reproductive inhibition via suppression of oogenesis-related genes. Similarly, expression of the chitin synthase genes chs1 and chs2 was significantly decreased, explaining the observed inhibition of larval cuticle development and the associated dark, shrunken phenotype. Furthermore, differentially expressed genes were enriched in several key pathways, including Toll and Imd signaling, cholesterol metabolism, antigen processing and presentation, and cytochrome P450-mediated detoxification pathways such as “drug metabolism—cytochrome P450” and “metabolism of xenobiotics by cytochrome P450”. By correlating physiological phenotypes with genome-wide transcriptional profiles, this work systematically deciphers the cascading effects of sublethal broflanilide stress on T. absoluta, linking molecular responses to whole-organism life history consequences.

Supplementary Materials

The following supporting information can be downloaded at https://www.mdpi.com/article/10.3390/horticulturae12030381/s1. Table S1. Primers used for qPCR analysis. Table S2. Summary of transcriptome sequencing data quality. Table S3. Supplementary Data for Transcriptome Sequencing Quality Control. Figure S1. Schematic diagram of the Tuta absoluta rearing and oviposition assay setup. Figure S2. The qPCR results of P450 enzyme gene (CYP338A1 and CYP6B5) expression.

Author Contributions

B.D., Y.S. and C.H. designed the experiments and carried out the experiments. B.D. drafted the article. C.H. revised it critically for important intellectual content. X.Y. analyzed and interpreted the data and drafted the article. All authors have read and agreed to the published version of the manuscript.

Funding

This work was supported by the Doctoral Scientific Research Foundation of Henan University of Science and Technology (13480087) and the State Key Laboratory of Vegetable Biobreeding (SKLVB202510).

Data Availability Statement

Data related to this study can be found in the article or Supporting Information; further inquiries can be directed to the corresponding author.

Conflicts of Interest

The authors declare that they have no conflicts of interest.

Abbreviations

The following abbreviations are used in this manuscript:
T. absolutaTuta absoluta
WGCNAWeighted gene co-expression network analysis
DEGsDifferentially expressed genes
GOGene Ontology
GSEAGene set enrichment analysis
PCAPrincipal component analysis

References

  1. Xue, Y.; Huang, C.; Xian, X.; Liu, W.; Wan, F.; Desneux, N.; Zhang, G.; Zhang, Y. Modeling the spread patterns and climatic niche dynamics of the tomato leaf miner Tuta absoluta following its invasion of China. J. Pest Sci. 2025, 98, 2417–2426. [Google Scholar] [CrossRef]
  2. Silva, G.A.; Picanço, M.C.; Bacci, L.; Crespo, A.L.B.; Rosado, J.F.; Guedes, R.N.C. Control failure likelihood and spatial dependence of insecticide resistance in the tomato pinworm, Tuta absoluta. Pest Manag. Sci. 2011, 67, 913–920. [Google Scholar] [CrossRef] [PubMed]
  3. Qu, C.; Chen, C.L.; Li, Y.Y.; Yin, Y.Q.; Feng, Y.F.; Wang, R.; Luo, C. Lethal, sublethal and transgenerational effects of broflanilide on Tuta absoluta. Entomol. Gen. 2024, 44, 385–393. [Google Scholar] [CrossRef]
  4. Roditakis, E.; Vasakis, E.; Grispou, M.; Stavrakaki, M.; Nauen, R.; Gravouil, M.; Bassi, A. First report of Tuta absoluta resistance to diamide insecticides. J. Pest Sci. 2015, 88, 9–16. [Google Scholar] [CrossRef]
  5. Ahmed, F.S.; Çaycı, D.; Erdem, E.; Cosic, H.T.; İnak, E. Sublethal effects of broflanilide and isocycloseram on Spodoptera littoralis and associated natural enemies. J. Pest Sci. 2025, 98, 2519–2530. [Google Scholar] [CrossRef]
  6. Sun, X.; Wei, R.; Li, L.; Zhu, B.; Liang, P.; Gao, X. Resistance and fitness costs in diamondback moths after selection using broflanilide, a novel meta-diamide insecticide. Insect Sci. 2022, 29, 188–198. [Google Scholar] [CrossRef]
  7. Ju, D.; Liu, Y.X.; Liu, X.; Dewer, Y.; Mota-Sanchez, D.; Yang, X.Q. Exposure to lambda-cyhalothrin and abamectin drives sublethal and transgenerational effects on the development and reproduction of Cydia pomonella. Ecotoxicol. Environ. Saf. 2023, 252, 114581. [Google Scholar] [CrossRef]
  8. Shi, T.; Jiang, X.; Cao, H.; Yu, L. Exposure to sublethal concentrations of thiacloprid insecticide modulated the expression of microRNAs in honeybees (Apis mellifera L.). Ecotoxicol. Environ. Saf. 2023, 264, 115499. [Google Scholar] [CrossRef]
  9. Guedes, R.N.C.; Roditakis, E.; Campos, M.R.; Haddi, K.; Bielza, P.; Siqueira, H.A.A.; Tsagkarakou, A.; Vontas, J.; Nauen, R. Insecticide resistance in the tomato pinworm Tuta absoluta: Patterns, spread, mechanisms, management and outlook. J. Pest Sci. 2019, 92, 1329–1342. [Google Scholar] [CrossRef]
  10. Kumar, V.; Nadarajan, S.; Boddupally, D.; Wang, R.; Bar, E.; Davidovich-Rikanati, R.; Doron-Faigenboim, A.; Alkan, N.; Lewinsohn, E.; Elad, Y.; et al. Phenylalanine treatment induces tomato resistance to Tuta absoluta via increased accumulation of benzenoid/phenylpropanoid volatiles serving as defense signals. Plant J. 2024, 119, 84–99. [Google Scholar] [CrossRef]
  11. Xia, F.; Luo, D.; He, M.; Wu, S.; Zhao, X.; Liao, X. The development, reproduction and P450 enzyme of the white-backed planthopper, Sogatella furcifera (Hemiptera: Delphacidae) under the sublethal concentrations of clothianidin. Ecotoxicol. Environ. Saf. 2022, 246, 114188. [Google Scholar] [CrossRef] [PubMed]
  12. Sun, S.; Sun, M.; Du, P.; Niu, H.; Zhang, Z.; Zhao, D.; Liu, X.; Guo, H. Protective roles of chitin synthase gene 1 in Nilaparvata lugens against Cordyceps javanica and insecticides. Pestic. Biochem. Physiol. 2025, 209, 106324. [Google Scholar] [CrossRef]
  13. Roditakis, E.; Skarmoutsou, C.; Staurakaki, M.; del Rosario Martínez-Aguirre, M.; García-Vidal, L.; Bielza, P.; Haddi, K.; Rapisarda, C.; Rison, J.L.; Bassi, A.; et al. Determination of baseline susceptibility of European populations of Tuta absoluta (Meyrick) to indoxacarb and chlorantraniliprole using a novel dip bioassay method. Pest Manag. Sci. 2013, 69, 217–227. [Google Scholar] [CrossRef] [PubMed]
  14. Chen, S.; Zhou, Y.; Chen, Y.; Gu, J. Fastp: An ultra-fast all-in-one FASTQ preprocessor. Bioinformatics 2018, 34, i884–i890. [Google Scholar] [CrossRef] [PubMed]
  15. Kim, D.; Langmead, B.; Salzberg, S.L. HISAT: A fast spliced aligner with low memory requirements. Nat. Methods 2015, 12, 357–360. [Google Scholar] [CrossRef]
  16. Untergasser, A.; Cutcutache, I.; Koressaar, T.; Ye, J.; Faircloth, B.C.; Remm, M.; Rozen, S.G. Primer3—New capabilities and interfaces. Nucleic Acids Res. 2012, 40, e115. [Google Scholar] [CrossRef]
  17. Langmead, B.; Salzberg, S.L. Fast gapped-read alignment with Bowtie 2. Nat. Methods 2012, 9, 357–359. [Google Scholar] [CrossRef]
  18. Quinlan, A.R.; Hall, I.M. BEDTools: A flexible suite of utilities for comparing genomic features. Bioinformatics 2010, 26, 841–842. [Google Scholar] [CrossRef]
  19. Haas, B.J.; Papanicolaou, A.; Yassour, M.; Grabherr, M.; Blood, P.D.; Bowden, J.; Couger, M.B.; Eccles, D.; Li, B.; Lieber, M.; et al. De novo transcript sequence reconstruction from RNA-seq using the Trinity platform for reference generation and analysis. Nat. Protoc. 2013, 8, 1494–1512. [Google Scholar] [CrossRef]
  20. Kanehisa, M.; Goto, S. KEGG: Kyoto Encyclopedia of Genes and Genomes. Nucleic Acids Res. 2000, 28, 27–30. [Google Scholar] [CrossRef]
  21. Patro, R.; Duggal, G.; Love, M.I.; Irizarry, R.A.; Kingsford, C. Salmon provides fast and bias-aware quantification of transcript expression. Nat. Methods 2017, 14, 417–419. [Google Scholar] [CrossRef] [PubMed]
  22. Livak, K.J.; Schmittgen, T.D. Analysis of relative gene expression data using real-time quantitative PCR and the 2−ΔΔCt method. Methods 2001, 25, 402–408. [Google Scholar] [CrossRef] [PubMed]
  23. Zhou, Y.; Zhang, Y.; Xu, K.; Liu, R.; Liu, W.; Ma, H.; Yang, W. Chitin deacetylase 1 gene as an optimal RNAi-based target for controlling the tomato leaf Miner Tuta absoluta. Insects 2024, 15, 838. [Google Scholar] [CrossRef]
  24. Li, Z.; Li, K.; Xi, Y.; Li, Z.; Li, X.; Wei, J.; An, S.; Yin, X. Sublethal concentration of beta-cypermethrin results in the mating failure of Helicoverpa armigera by inhibiting sex pheromone biosynthesis. Entomol. Gen. 2024, 44, 653–662. [Google Scholar] [CrossRef]
  25. Zhang, W.; Ma, L.; Liu, X.; Peng, Y.; Liang, G.; Xiao, H. Dissecting the roles of FTZ-F1 in larval molting and pupation, and the sublethal effects of methoxyfenozide on Helicoverpa armigera. Pest Manag. Sci. 2021, 77, 1328–1338. [Google Scholar] [CrossRef]
  26. Yang, W.J.; Yan, X.; Han, P.; Wang, M.H.; Zhang, C.; Song, J.H.; Zhang, G.F.; Zhang, Y.B.; Wan, F.H. Ovarian development and role of vitellogenin gene in reproduction of the tomato leaf miner Tuta absoluta. Entomol. Gen. 2024, 44, 423–432. [Google Scholar] [CrossRef]
  27. Liu, Z.; Chen, Y.; Lyu, B.; Wang, S.; Lu, H.; Tang, J.; Zhang, Q.; Jiao, B.; Liu, S. Larval density-driven cannibalism shapes trade-offs among development, flight, and reproduction in Spodoptera frugiperda. J. Pest Sci. 2026, 99, 6. [Google Scholar] [CrossRef]
  28. Lv, W.; Yan, Y.; Ma, Y.; Jiang, X.; Deng, K.; Xie, D.; Cheng, Y.; Liu, N.; Zhang, L. Effects of chlorantraniliprole on reproductive and migration-related traits of Spodoptera frugiperda. Entomol. Gen. 2025, 45, 265–274. [Google Scholar] [CrossRef]
  29. Mao, Y.B.; Cai, W.J.; Wang, J.W.; Hong, G.J.; Tao, X.Y.; Wang, L.J.; Huang, Y.P.; Chen, X.Y. Silencing a cotton bollworm P450 monooxygenase gene by plant-mediated RNAi impairs larval tolerance of gossypol. Nat. Biotechnol. 2007, 25, 1307–1313. [Google Scholar] [CrossRef]
  30. Hu, B.; Zhang, Y.; Xing, Z.; Chen, X.; Rao, C.; Liu, K.; Tan, A.; Su, J. Two independent regulatory mechanisms synergistically contribute to P450-mediated insecticide resistance in a lepidopteran pest, Spodoptera exigua. BMC Biol. 2025, 23, 122. [Google Scholar] [CrossRef]
  31. Yuan, J.; Zeng, B.; Hunt, B.J.; Troczka, B.J.; Xiao, X.; Gardner, J.; Papadimitriou, F.; Charamis, J.; Ilias, A.; Pym, A.; et al. The cytochrome P450s CYP6CY3 and CYP6CY4 confer resistance to flupyradifurone in the green peach aphid Myzus persicae. Insect Biochem. Mol. Biol. 2026, 188, 104487. [Google Scholar] [CrossRef]
  32. Li, J.; Jing, Z.; Zhao, Q.; Deng, K.; Yu, Q.; Zheng, G.; Zhang, B.; Wan, F.; Li, C. SePGRP-SA promotes antiviral immunity in Spodoptera exigua via Toll pathway activation. Int. J. Biol. Macromol. 2025, 321, 146178. [Google Scholar] [CrossRef]
  33. Chen, C.; Yan, Y.; Wang, J.; Zhou, L.; Lu, Z. 20-Hydroxyecdysone regulates the expression of antimicrobial peptides through dorsal and relish in Helicoverpa armigera. Insect Biochem. Mol. Biol. 2025, 183, 104378. [Google Scholar] [CrossRef]
Figure 1. The description of bioassay of broflanilide to the larva of Tuta absoluta. (AF). The growth and development of the second-instar larvae of T. absoluta after 72 h of treatment with different concentrations (0.4, 0.32, 0.256, 0.2048, 0.1024 mg/L and CK) of broflanilide. (GL). The damage to tomato leaves caused by the larvae of T. absoluta after 72 h of treatment with different concentrations (0.4, 0.32, 0.256, 0.2048, 0.1024 mg/L and CK) of broflanilide.
Figure 1. The description of bioassay of broflanilide to the larva of Tuta absoluta. (AF). The growth and development of the second-instar larvae of T. absoluta after 72 h of treatment with different concentrations (0.4, 0.32, 0.256, 0.2048, 0.1024 mg/L and CK) of broflanilide. (GL). The damage to tomato leaves caused by the larvae of T. absoluta after 72 h of treatment with different concentrations (0.4, 0.32, 0.256, 0.2048, 0.1024 mg/L and CK) of broflanilide.
Horticulturae 12 00381 g001
Figure 2. Overview of transcriptome analyses. (A) Hierarchical clustering dendrogram: branch lengths represent sample distances; colors indicate experimental groups. (B) PCA plot: points are colored/shaped by group; axis scales are relative. (C) Co-expression Venn diagram: colors denote samples; numbers show counts of uniquely or commonly expressed genes; overlaps represent genes expressed in multiple samples. (D) Venn diagram of differentially expressed genes (DEGs) across comparisons: colors denote comparison groups; numbers indicate shared or unique DEGs; overlaps represent DEGs common to multiple comparisons. (E) Bar chart of DEG counts per comparison: upregulated (red) and downregulated (blue). (FH) Line graphs depicting expression trends of sub-modules across groups (standardized expression levels). (I) WGCNA module clustering tree: colors represent co-expression modules; vertical distances reflect gene expression correlations. (J) Heatmap of module–group correlations: rows: modules; columns: groups; color intensity indicates correlation strength; numbers show correlation coefficients and p-values.
Figure 2. Overview of transcriptome analyses. (A) Hierarchical clustering dendrogram: branch lengths represent sample distances; colors indicate experimental groups. (B) PCA plot: points are colored/shaped by group; axis scales are relative. (C) Co-expression Venn diagram: colors denote samples; numbers show counts of uniquely or commonly expressed genes; overlaps represent genes expressed in multiple samples. (D) Venn diagram of differentially expressed genes (DEGs) across comparisons: colors denote comparison groups; numbers indicate shared or unique DEGs; overlaps represent DEGs common to multiple comparisons. (E) Bar chart of DEG counts per comparison: upregulated (red) and downregulated (blue). (FH) Line graphs depicting expression trends of sub-modules across groups (standardized expression levels). (I) WGCNA module clustering tree: colors represent co-expression modules; vertical distances reflect gene expression correlations. (J) Heatmap of module–group correlations: rows: modules; columns: groups; color intensity indicates correlation strength; numbers show correlation coefficients and p-values.
Horticulturae 12 00381 g002
Figure 3. Description of the functional enrichment results of transcriptome data. (A,B). GO enrichment analysis of differentially expressed genes. (A,B) LC10 and LC30, respectively. (C,D). KEGG enrichment analysis of differentially expressed genes. (C,D) LC10 and LC30, respectively. (E,F). GSEA enrichment analysis of expressed genes. (E,F) LC10 and LC30, respectively.
Figure 3. Description of the functional enrichment results of transcriptome data. (A,B). GO enrichment analysis of differentially expressed genes. (A,B) LC10 and LC30, respectively. (C,D). KEGG enrichment analysis of differentially expressed genes. (C,D) LC10 and LC30, respectively. (E,F). GSEA enrichment analysis of expressed genes. (E,F) LC10 and LC30, respectively.
Horticulturae 12 00381 g003
Figure 4. qRT–PCR analysis of the expression level of Vg, VgR, chs1 and chs2. The average values (±SD) from three biological repeats are shown. Asterisks mark significant differences from the CK, according to Student’s t-test, p < 0.01.
Figure 4. qRT–PCR analysis of the expression level of Vg, VgR, chs1 and chs2. The average values (±SD) from three biological repeats are shown. Asterisks mark significant differences from the CK, according to Student’s t-test, p < 0.01.
Horticulturae 12 00381 g004
Table 1. Biological parameters of sensitive strain of Tuta absoluta treated with broflanilide (LC10 and LC30).
Table 1. Biological parameters of sensitive strain of Tuta absoluta treated with broflanilide (LC10 and LC30).
ParametersControlLC10LC30
Larval period (d)8.52 ± 0.17 b8.98 ± 0.18 a9.26 ± 0.15 a
Pupal weight (female) (mg)3.22 ± 0.05 a3.08 ± 0.09 b2.86 ± 0.05 c
Pupal weight (male) (mg)3.21 ± 0.05 a3.15 ± 0.09 a2.83 ± 0.05 b
Pupal duration (female) (d)7.18 ± 0.11 c7.92 ± 0.12 b8.19 ± 0.10 a
Pupal duration (male) (d)7.19 ± 0.10 c7.98 ± 0.12 b8.21 ± 0.10 a
Emergence rate (female) (%)97.24 ± 1.27 a84.18 ± 2.65 b79.84 ± 3.30 b
Emergence rate (male) (%)96.40 ± 1.56 a86.24 ± 1.98 b78.90 ± 3.55 c
Fecundity (eggs/female)183.68 ± 4.24 a100.58 ± 5.09 b96.66 ± 3.21 b
Adult longevity (female)8.90 ± 0.16 a8.54 ± 0.13 b8.44 ± 0.10 b
Adult longevity (male)8.96 ± 0.14 a8.66 ± 0.13 b8.50 ± 0.11 b
Values are shown as means ± standard error (SE). Different lower-case letters in a row indicate significant differences using chi-square test and t-test (p < 0.05).
Disclaimer/Publisher’s Note: The statements, opinions and data contained in all publications are solely those of the individual author(s) and contributor(s) and not of MDPI and/or the editor(s). MDPI and/or the editor(s) disclaim responsibility for any injury to people or property resulting from any ideas, methods, instructions or products referred to in the content.

Share and Cite

MDPI and ACS Style

Dong, B.; Yao, X.; Sun, Y.; Huang, C. Sublethal Broflanilide Exposure Induces Developmental and Reproductive Costs and Early Detoxification Responses in Tuta absoluta. Horticulturae 2026, 12, 381. https://doi.org/10.3390/horticulturae12030381

AMA Style

Dong B, Yao X, Sun Y, Huang C. Sublethal Broflanilide Exposure Induces Developmental and Reproductive Costs and Early Detoxification Responses in Tuta absoluta. Horticulturae. 2026; 12(3):381. https://doi.org/10.3390/horticulturae12030381

Chicago/Turabian Style

Dong, Binbin, Xiaoqian Yao, Yalan Sun, and Chunmeng Huang. 2026. "Sublethal Broflanilide Exposure Induces Developmental and Reproductive Costs and Early Detoxification Responses in Tuta absoluta" Horticulturae 12, no. 3: 381. https://doi.org/10.3390/horticulturae12030381

APA Style

Dong, B., Yao, X., Sun, Y., & Huang, C. (2026). Sublethal Broflanilide Exposure Induces Developmental and Reproductive Costs and Early Detoxification Responses in Tuta absoluta. Horticulturae, 12(3), 381. https://doi.org/10.3390/horticulturae12030381

Note that from the first issue of 2016, this journal uses article numbers instead of page numbers. See further details here.

Article Metrics

Back to TopTop