SlFBX38, an F-Box Protein, Enhances Thermotolerance in Tomato
Abstract
1. Introduction
2. Materials and Methods
2.1. Plant Materials and Treatment
2.2. Vector Construction and Tomato Transformation
2.3. RNA Extraction and RT-qPCR Analysis
2.4. Photosynthetic Characteristics and Chlorophyll Contents Determination
2.5. Plant Physiological Indices Analysis
2.6. Transient Expression Assays in Arabidopsis Protoplasts
2.7. Transient Expression Assays in Nicotiana benthamiana Leaves
2.8. Phylogenetic Analysis
2.9. Yeast Two-Hybrid Assay
3. Results
3.1. SlFBX38 Is a Typical and Conserved F-Box Protein in Tomato
3.2. The Expression Profile of SlFBX38 in Tomato
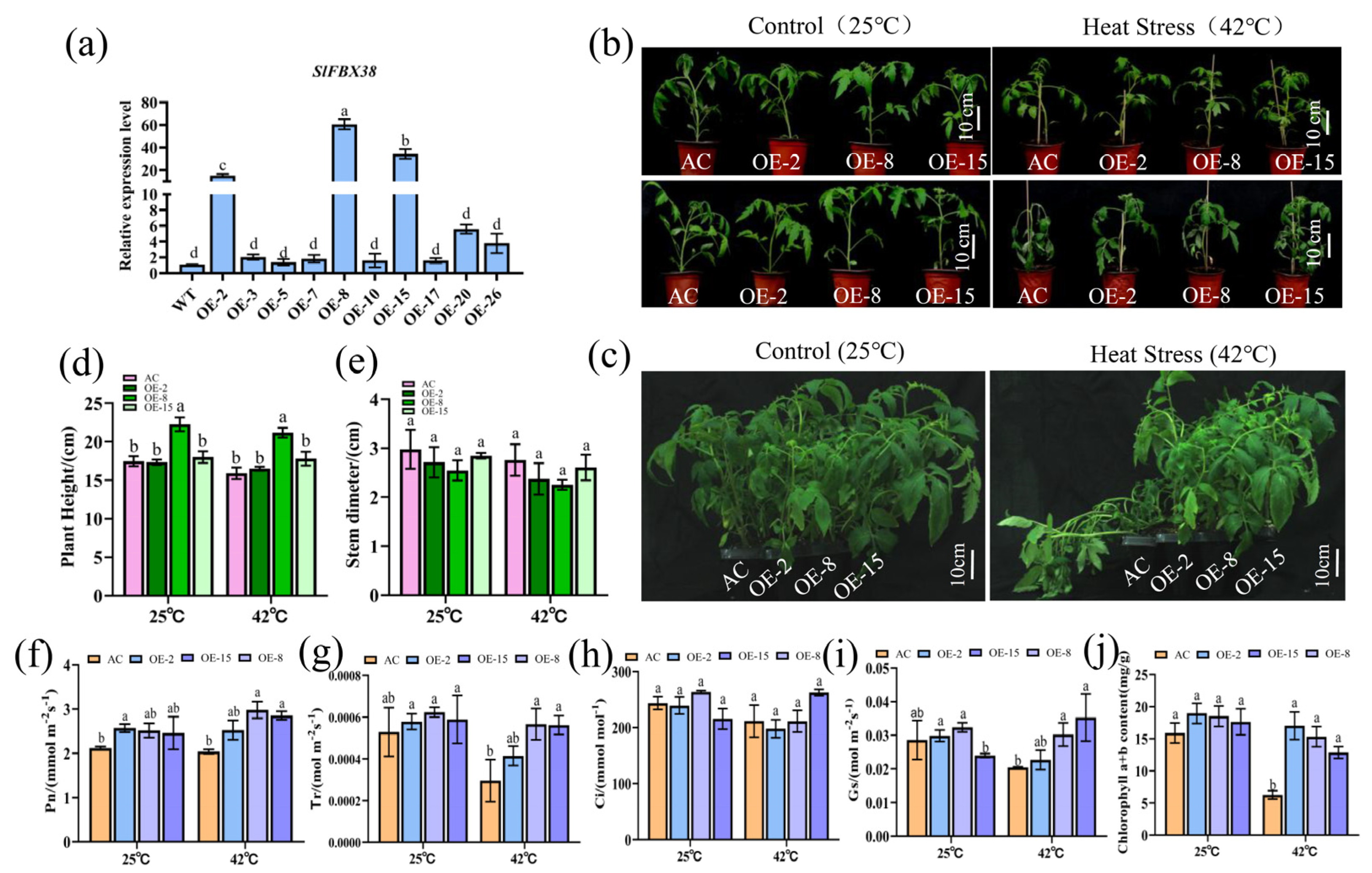
3.3. Overexpression of SlFBX38 Exhibits Enhanced Tolerance to HS
3.4. The Expression Dynamics of HS-Related Genes
3.5. The Identification of Possible Interacting Proteins
4. Discussion
4.1. Heat Stress and Various Phytohormones Induced the Expression of SlFBX38 in Leaves
4.2. SlFBX38 May Positively Participate in Thermotolerance Response
4.3. The Possible Mechanism of SlFBX38-Mediated Thermotolerance
5. Conclusions
Supplementary Materials
Author Contributions
Funding
Data Availability Statement
Conflicts of Interest
References
- Yeh, C.H.; Kaplinsky, N.J.; Hu, C.; Charng, Y.Y. Some like it hot, some like it warm: Phenotyping to explore thermotolerance diversity. Plant Sci. 2012, 195, 10–23. [Google Scholar] [CrossRef]
- Dündar, G.; Ramirez, V.E.; Poppenberger, B. The heat shock response in plants: New insights into modes of perception, signaling, and the contribution of hormones. J. Exp. Bot. 2025, 76, 1970–1977. [Google Scholar] [CrossRef] [PubMed]
- Rocco, M.; Arena, S.; Renzone, G.; Scippa, G.S.; Lomaglio, T.; Verrillo, F.; Scaloni, A.; Marra, M. Proteomic analysis of temperature stress-responsive proteins in Arabidopsis thaliana rosette leaves. Mol. Biosyst. 2013, 9, 1257–1267. [Google Scholar] [CrossRef] [PubMed]
- Zhang, Y.L.; Wu, L.M.; Yuan, K.; Yu, Y.C. Photoreceptor-dependent signaling in plant responses to thermomorphogenesis and heat stress. Plant Physiol. Biochem. 2025, 228, 110202. [Google Scholar] [CrossRef]
- Scafaro, A.P.; Fan, Y.Z.; Posch, B.C.; Garcia, A.; Coast, O.; Atkin, O.K. Responses of leaf respiration to heatwaves. Plant Cell Environ. 2021, 44, 2090–2101. [Google Scholar] [CrossRef] [PubMed]
- Sevilla, F.; Martí, M.C.; De Brasi-Velasco, S.; Jiménez, A. Redox regulation, thioredoxins, and glutaredoxins in retrograde signalling and gene transcription. J. Exp. Bot. 2023, 74, 5955–5969. [Google Scholar] [CrossRef] [PubMed]
- Peng, X.; Zhang, X.N.; Li, B.; Zhao, L.Q. Cyclic nucleotide-gated ion channel 6 mediates thermotolerance in Arabidopsis seedlings by regulating nitric oxide production via cytosolic calcium ions. Bmc Plant Biol. 2019, 19, 368. [Google Scholar] [CrossRef]
- Neill, E.M.; Byrd, M.C.R.; Billman, T.; Brandizzi, F.; Stapleton, A.E. Plant growth regulators interact with elevated temperature to alter heat stress signaling via the Unfolded Protein Response in maize. Sci Rep. 2019, 9, 10392. [Google Scholar] [CrossRef]
- Deng, Y.; Humbert, S.; Liu, J.X.; Srivastava, R.; Rothstein, S.J.; Howell, S.H. Heat induces the splicing by IRE1 of a mRNA encoding a transcription factor involved in the unfolded protein response in Arabidopsis. Proc. Natl. Acad. Sci. USA 2011, 108, 7247–7252. [Google Scholar] [CrossRef]
- Ding, Y.L.; Shi, Y.T.; Yang, S.H. Molecular Regulation of Plant Responses to Environmental Temperatures. Mol. Plant 2020, 13, 544–564. [Google Scholar] [CrossRef]
- Chan-Schaminet, K.Y.; Baniwal, S.K.; Bublak, D.; Nover, L.; Scharf, K.D. Specific Interaction between Tomato HsfA1 and HsfA2 Creates Hetero-oligomeric Superactivator Complexes for Synergistic Activation of Heat Stress Gene Expression. J. Biol. Chem. 2009, 284, 20848–20857. [Google Scholar] [CrossRef]
- Kan, Y.; Mu, X.R.; Gao, J.; Lin, H.X.; Lin, Y.S. The molecular basis of heat stress responses in plants. Mol. Plant 2023, 16, 1612–1634. [Google Scholar] [CrossRef]
- Li, H.G.; Yang, L.; Fang, Y.J.; Wang, G.; Lyu, S.; Deng, S.L. A genome-wide-level insight into the HSF gene family of Rhodomyrtus tomentosa and the functional divergence of RtHSFA2a and RtHSFA2b in thermal adaptation. Plant Physiol. Biochem. 2025, 220, 109460. [Google Scholar] [CrossRef]
- Li, B.J.; Gao, Z.H.; Liu, X.Y.; Sun, D.Y.; Tang, W.Q. Transcriptional Profiling Reveals a Time-of-Day-Specific Role of REVEILLE 4/8 in Regulating the First Wave of Heat Shock-Induced Gene Expression in Arabidopsis. Plant Cell 2019, 31, 2353–2369. [Google Scholar] [CrossRef] [PubMed]
- Bai, C.; Richman, R.; Elledge, S.J. Human Cyclin-F. Embo J. 1994, 13, 6087–6098. [Google Scholar] [CrossRef] [PubMed]
- Bai, C.; Sen, P.; Hofmann, K.; Ma, L.; Goebl, M.; Harper, J.W.; Elledge, S.J. SKP1 connects cell cycle regulators to the ubiquitin proteolysis machinery through a novel motif, the F-box. Cell 1996, 86, 263–274. [Google Scholar] [CrossRef] [PubMed]
- Feldman, R.M.R.; Correll, C.C.; Kaplan, K.B.; Deshaies, R.J. A complex of Cdc4p, Skp1p, and Cdc53p/cullin catalyzes ubiquitination of the phosphorylated CDK inhibitor Sic1p. Cell 1997, 91, 221–230. [Google Scholar] [CrossRef]
- Lau, A.W.; Fukushima, H.; Wei, W.Y. The Fbw7 and Beta-TRCP E3 ubiquitin ligases and their roles in tumorigenesis. Front. Biosci. 2012, 17, 2197–2212. [Google Scholar] [CrossRef]
- Lai, Y.D.; Li, J.; Li, X.Y.; Zou, C.B. Lipopolysaccharide modulates p300 and Sirt1 to promote PRMT1 stability via an SCF-recognized acetyldegron. J. Cell Sci. 2017, 130, 3578–3587. [Google Scholar] [CrossRef]
- Guo, T.T.; Zuo, Y.B.; Qian, L.P.; Liu, J.; Yuan, Y.K.; Xu, K.L.; Miao, Y.; Feng, Q.; Chen, X.J.; Jin, L.C.; et al. ADP-ribosyltransferase PARP11 modulates the interferon antiviral response by mono-ADP-ribosylating the ubiquitin E3 ligase β-TrCP. Nat. Microbiol. 2019, 4, 1872–1884. [Google Scholar] [CrossRef]
- Gagne, J.M.; Downes, B.P.; Shiu, S.H.; Durski, A.M.; Vierstra, R.D. The F-box subunit of the SCF E3 complex is encoded by a diverse superfamily of genes in. Proc. Natl. Acad. Sci. USA 2002, 99, 11519–11524. [Google Scholar] [CrossRef]
- Jain, M.; Nijhawan, A.; Arora, R.; Agarwal, P.; Ray, S.; Sharma, P.; Kapoor, S.; Tyagi, A.K.; Khurana, J.P. F-box proteins in rice. Genome-wide analysis, classification, temporal and spatial gene expression during panicle and seed development, and regulation by light and abiotic stress. Plant Physiol. 2007, 143, 1467–1483. [Google Scholar] [CrossRef] [PubMed]
- de Moya-Ruiz, C.; Gómez, P. Thermotolerance elicits specific genes in cucurbit plants as a response to the combined effect of viral infection and temperature stress. J. Exp. Bot. 2025, 76, 5305–5319. [Google Scholar] [CrossRef]
- Liu, J.P.; Wang, K.; Wang, G.N.; Peng, Z.; Wang, T.; Meng, Y.; Huang, J.L.; Huo, J.H.; Li, X.; Zhu, X.Q.; et al. The OsEBF1-OsEIL5-OsPP91 module regulates rice heat tolerance via ubiquitination and transcriptional activation. Cell Rep. 2025, 44, 115271. [Google Scholar] [CrossRef]
- Mo, F.L.; Zhang, N.A.; Qiu, Y.W.; Meng, L.J.; Cheng, M.Z.; Liu, J.Y.; Yao, L.N.; Lv, R.; Liu, Y.X.; Zhang, Y.; et al. Molecular Characterization, Gene Evolution and Expression Analysis of the F-Box Gene Family in Tomato (Solanum lycopersicum). Genes 2021, 12, 417. [Google Scholar] [CrossRef]
- Li, J.H.; Ai, G.; Wang, Y.L.; Ding, Y.; Hu, X.M.; Liang, Y.; Yan, Q.X.; Wu, K.; Huang, R.; Chen, C.R.; et al. A truncated B-box zinc finger transcription factor confers drought sensitivity in modern cultivated tomatoes. Nat. Commun. 2024, 15, 8013. [Google Scholar] [CrossRef]
- Wellburn, A.R. The Spectral Determination of Chlorophyll-a and Chlorophhyll-B, as Well as Total Carotenoids, Using Various Solvents with Spectrophotometers of Different Resolution. J. Plant Physiol. 1994, 144, 307–313. [Google Scholar] [CrossRef]
- Yoo, S.D.; Cho, Y.H.; Sheen, J. Arabidopsis mesophyll protoplasts:: A versatile cell system for transient gene expression analysis. Nat. Protoc. 2007, 2, 1565–1572. [Google Scholar] [CrossRef]
- Tamura, K.; Stecher, G.; Kumar, S. MEGA11 Molecular Evolutionary Genetics Analysis Version 11. Mol. Biol. Evol. 2021, 38, 3022–3027. [Google Scholar] [CrossRef] [PubMed]
- Distéfano, A.M.; Bauer, V.; Cascallares, M.; López, G.A.; Fiol, D.F.; Zabaleta, E.; Pagnussat, G.C. Heat stress in plants: Sensing, signalling, and ferroptosis. J. Exp. Bot. 2024, 76, 1357–1369. [Google Scholar] [CrossRef] [PubMed]
- Brandt, B.; Munemasa, S.; Wang, C.; Nguyen, D.; Yong, T.M.; Yang, P.G.; Poretsky, E.; Belknap, T.F.; Waadt, R.; Alemán, F.; et al. Calcium specificity signaling mechanisms in abscisic acid signal transduction in guard cells. Elife 2015, 4, e03599. [Google Scholar] [CrossRef] [PubMed]
- Huang, S.G.; Waadt, R.; Nuhkat, M.; Kollist, H.; Hedrich, R.; Roelfsema, M.R.G. Calcium signals in guard cells enhance the efficiency by which abscisic acid triggers stomatal closure. New Phytol. 2019, 224, 177–187. [Google Scholar] [CrossRef]
- Tan, Y.Q.; Yang, Y.; Shen, X.; Zhu, M.J.; Shen, J.L.; Zhang, W.; Hu, H.H.; Wang, Y.F. Multiple cyclic nucleotide-gated channels function as ABA-activated Ca2+ channels required for ABA-induced stomatal closure in Arabidopsis. Plant Cell 2023, 35, 239–259. [Google Scholar] [CrossRef]
- Wu, C.Y.; Hong, C.Y. An in vivo GA- and ABA-responsive dual-luciferase reporter system for simultaneous detection of GA and ABA responses, hormone crosstalk and heat stress response in rice. Plant Biotechnol. J. 2021, 19, 1486–1488. [Google Scholar] [CrossRef]
- Balfagón, D.; Sengupta, S.; Gómez-Cadenas, A.; Fritschi, F.B.; Azad, R.K.; Mittler, R.; Zandalinas, S.I. Jasmonic Acid Is Required for Plant Acclimation to a Combination of High Light and Heat Stress. Plant Physiol. 2019, 181, 1668–1682. [Google Scholar] [CrossRef] [PubMed]
- Hou, S.J.; Tsuda, K. Salicylic acid and jasmonic acid crosstalk in plant immunity. Essays Biochem. 2022, 66, 647–656. [Google Scholar] [CrossRef]
- Su, Y.N.; Huang, Y.Z.; Dong, X.T.; Wang, R.J.; Tang, M.Y.; Cai, J.B.; Chen, J.Y.; Zhang, X.Q.; Nie, G. Exogenous Methyl Jasmonate Improves Heat Tolerance of Perennial Ryegrass Through Alteration of Osmotic Adjustment, Antioxidant Defense, and Expression of Jasmonic Acid-Responsive Genes. Front. Plant Sci. 2021, 12, 664519. [Google Scholar] [CrossRef]
- Das, A.K.; Ghosh, P.K.; Nihad, S.A.I.; Sultana, S.; Keya, S.S.; Rahman, M.A.; Ghosh, T.K.; Akter, M.; Hasan, M.; Salma, U.; et al. Salicylic Acid Priming Improves Cotton Seedling Heat Tolerance through Photosynthetic Pigment Preservation, Enhanced Antioxidant Activity, and Osmoprotectant Levels. Plants 2024, 13, 1639. [Google Scholar] [CrossRef]
- Wang, Z.T.; Guo, J.; Luo, W.X.; Niu, S.D.; Qu, L.L.; Li, J.; Chen, Y.P.; Li, G.H.; Yang, H.; Lu, D.L. Salicylic Acid Cooperates with Lignin and Sucrose Signals to Alleviate Waxy Maize Leaf Senescence Under Heat Stress. Plant Cell Environ. 2025, 48, 4341–4355. [Google Scholar] [CrossRef]
- Hu, T.X.; Ye, J.; Tao, P.W.; Li, H.X.; Zhang, J.H.; Zhang, Y.Y.; Ye, Z.B. The tomato HD-Zip I transcription factor SIHZ24 modulates ascorbate accumulation through positive regulation of the D-mannose/L-galactose pathway. Plant J. 2016, 85, 16–29. [Google Scholar] [CrossRef] [PubMed]
- Mihaljevic, I.; Viljevac Vuletic, M.; Tomas, V.; Zdunic, Z.; Vukovic, D. Photosynthetic responses of heat-stressed apple leaves to foliar application of salicylic and ascorbic acid. Photosynthetica 2024, 62, 79–89. [Google Scholar] [CrossRef]
- Sakuma, Y.; Maruyama, K.; Qin, F.; Osakabe, Y.; Shinozaki, K.; Yamaguchi-Shinozaki, K. Dual function of an Arabidopsis transcription factor DREB2A in water-stress-responsive and heat-stress-responsive gene expression. Proc. Natl. Acad. Sci. USA 2006, 103, 18822–18827. [Google Scholar] [CrossRef] [PubMed]
- Sato, H.; Mizoi, J.; Tanaka, H.; Maruyama, K.; Qin, F.; Osakabe, Y.; Morimoto, K.; Ohori, T.; Kusakabe, K.; Nagata, M.; et al. DPB3-1, a DREB2A Interactor, Specifically Enhances Heat Stress-Induced Gene Expression by Forming a Heat Stress-Specific Transcriptional Complex with NF-Y Subunits. Plant Cell 2014, 26, 4954–4973. [Google Scholar] [CrossRef]
- Döring, P.; Treuter, E.; Kistner, C.; Lyck, R.; Chen, A.; Nover, L. The role of AHA motifs in the activator function of tomato heat stress transcription factors HsfA1 and HsfA2. Plant Cell 2000, 12, 265–278. [Google Scholar] [CrossRef]
- Guo, Z.J.; Zuo, Y.X.; Wang, S.Y.; Zhang, X.; Wang, Z.Y.; Liu, Y.H.; Shen, Y.B. Early signaling enhance heat tolerance in Arabidopsis through modulating jasmonic acid synthesis mediated by HSFA2. Int. J. Biol. Macromol. 2024, 267, 131256. [Google Scholar] [CrossRef]
- He, L.F.; Xu, J.Y.; Li, C.H.; Shen, C.C.; He, Q.Y.; Lei, X.T.; Zhang, H.J.; Guo, L.Q.; Lin, T.; Guo, Y.D.; et al. SlHSFB2b-mediated inhibition of jasmonic acid catabolism enhances tomato tolerance to combined high light and heat stress. Plant Physiol. 2025, 199, kiaf547. [Google Scholar] [CrossRef] [PubMed]
- Ye, J.; Li, W.F.; Ai, G.; Li, C.X.; Liu, G.Z.; Chen, W.F.; Wang, B.; Wang, W.Q.; Lu, Y.G.; Zhang, J.H.; et al. Genome-wide association analysis identifies a natural variation in basic helix-loop-helix transcription factor regulating ascorbate biosynthesis via D-mannose/L-galactose pathway in tomato. PLoS Genet. 2019, 15, e1008149. [Google Scholar] [CrossRef]
- Ruberti, C.; Kim, S.J.; Stefano, G.; Brandizzi, F. Unfolded protein response in plants: One master, many questions. Curr. Opin. Plant Biol. 2015, 27, 59–66. [Google Scholar] [CrossRef] [PubMed]






Disclaimer/Publisher’s Note: The statements, opinions and data contained in all publications are solely those of the individual author(s) and contributor(s) and not of MDPI and/or the editor(s). MDPI and/or the editor(s) disclaim responsibility for any injury to people or property resulting from any ideas, methods, instructions or products referred to in the content. |
© 2026 by the authors. Licensee MDPI, Basel, Switzerland. This article is an open access article distributed under the terms and conditions of the Creative Commons Attribution (CC BY) license.
Share and Cite
Lei, Y.; Meng, S.; Chen, M.; Deng, J.; Li, W.; Wang, S.; Liang, L.; Chen, H.; Hu, J.; Pan, Y.; et al. SlFBX38, an F-Box Protein, Enhances Thermotolerance in Tomato. Horticulturae 2026, 12, 343. https://doi.org/10.3390/horticulturae12030343
Lei Y, Meng S, Chen M, Deng J, Li W, Wang S, Liang L, Chen H, Hu J, Pan Y, et al. SlFBX38, an F-Box Protein, Enhances Thermotolerance in Tomato. Horticulturae. 2026; 12(3):343. https://doi.org/10.3390/horticulturae12030343
Chicago/Turabian StyleLei, Yuanyuan, Siyue Meng, Mingshu Chen, Jiale Deng, Weijian Li, Shanling Wang, Ludan Liang, Honghong Chen, Jingtao Hu, Yu Pan, and et al. 2026. "SlFBX38, an F-Box Protein, Enhances Thermotolerance in Tomato" Horticulturae 12, no. 3: 343. https://doi.org/10.3390/horticulturae12030343
APA StyleLei, Y., Meng, S., Chen, M., Deng, J., Li, W., Wang, S., Liang, L., Chen, H., Hu, J., Pan, Y., & Du, D. (2026). SlFBX38, an F-Box Protein, Enhances Thermotolerance in Tomato. Horticulturae, 12(3), 343. https://doi.org/10.3390/horticulturae12030343
