Unraveling the Genetic Basis of Soluble Sugar Accumulation in Tomato Fruits via Genome-Wide Association Studies
Abstract
1. Introduction
2. Materials and Methods
2.1. Plant Materials and Growth Conditions
2.2. Determination of SSC
2.3. Extraction and Determination of Soluble Sugar
2.4. Genome Sequencing and Reference Genome Information
2.5. Genotyping and Genetic Structure Analysis
2.6. GWAS Analysis
2.7. Identification of Potential Candidate Genes
2.8. Statistical Analyses
3. Results
3.1. Population Structure and Phenotypic Analysis
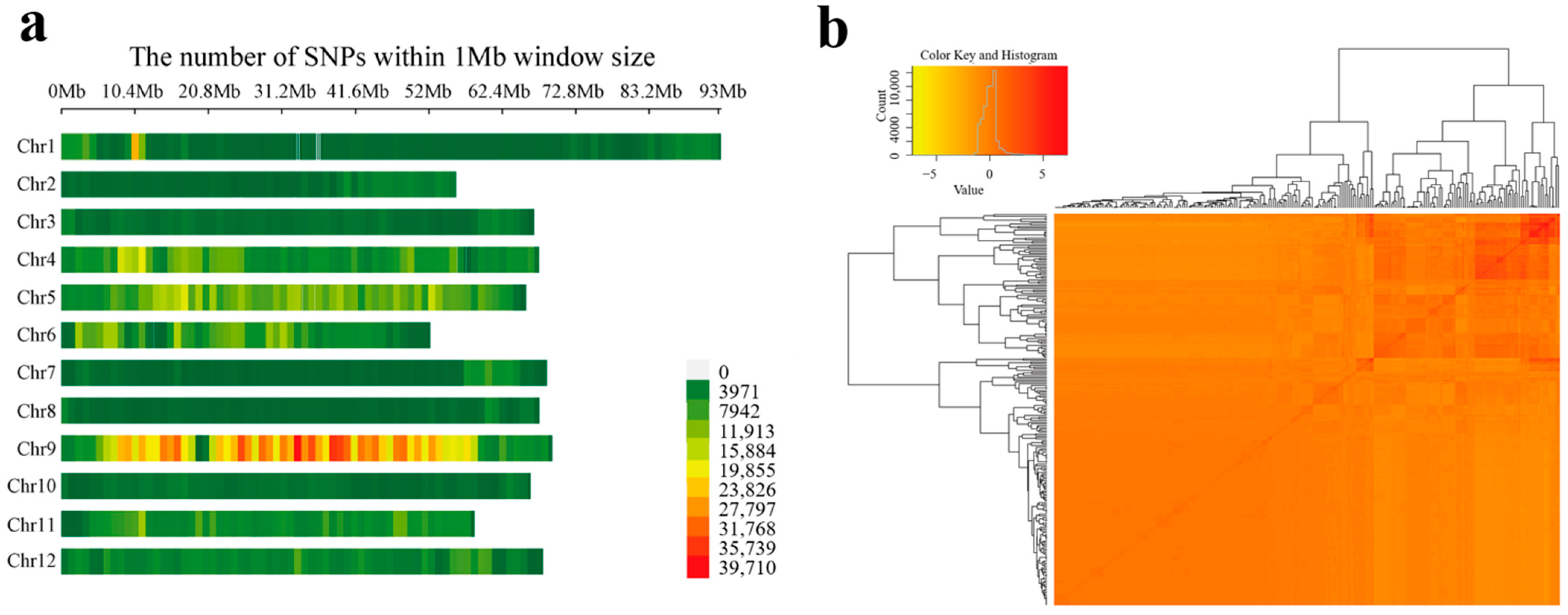
3.2. Genetic Structure Analysis
3.3. Genome-Wide Association Analysis
3.4. Prediction of Candidate Genes
3.5. Haplotype Analysis
4. Discussion
4.1. GWAS Reveals Eight Genes in Sugar Metabolism: Two Known and Six Newly Associated Candidates
4.2. Six Candidate Genes Showed Significant Haplotype-Trait Correlations
4.3. The Functions of Key Candidate Genes and Their Potential Roles in Sugar Metabolism and Transport
5. Conclusions
Supplementary Materials
Author Contributions
Funding
Data Availability Statement
Acknowledgments
Conflicts of Interest
References
- Li, X.; Lu, S.J.; Tang, J.H.; Wu, K.M.; Chen, Y.Q.; Wang, C.; Yang, J.; Pan, Q.; Xiao, D.Q.; Li, Q.J.; et al. Comprehensive evaluation of different varieties of cherry tomatoes based on principal component analysis and sensory evaluation. China Cucurbits Veg. 2025, 38, 72–80. [Google Scholar] [CrossRef]
- Yu, J.Q.; Gu, K.D.; Zhang, L.L.; Sun, C.H.; Zhang, Q.Y.; Wang, J.H.; Wang, C.K.; Wang, W.Y.; Du, M.C.; Hu, D.G. MdbHLH3 modulates apple soluble sugar content by activating phosphofructokinase gene expression. J. Integr. Plant Biol. 2022, 64, 884–900. [Google Scholar] [CrossRef]
- Powell, A.L.T.; Nguyen, C.V.; Hill, T.; Cheng, K.L.; Figueroa-Balderas, R.; Aktas, H.; Ashrafi, H.; Pons, C.; Fernández-Muñoz, R.; Vicente, A.; et al. Uniform ripening encodes a Golden 2-like transcription factor regulating tomato fruit chloroplast development. Science 2012, 336, 1711–1715. [Google Scholar] [CrossRef]
- Ruan, Y.L. Sucrose Metabolism, Gateway to diverse carbon use and sugar signaling. Annu. Rev. Plant Biol. 2014, 65, 33–67. [Google Scholar] [CrossRef]
- Su, J.; Zhu, L.C.; Zhou, H.; Li, B.Y.; Wang, F.W.; Li, M.J. Research progress on accumulation pattern and regulation of soluble sugar in fruit. Acta Hortic. Sin. 2023, 50, 885–895. [Google Scholar] [CrossRef]
- Chetelat, R.T.; Deverna, J.W.; Bennett, A.B. Introgression into tomato (Lycopersicon esculentum) of the L. chmielewskii sucrose accumulator gene (sucr) controlling fruit sugar composition. Theor. Appl. Genet. 1995, 91, 327–333. [Google Scholar] [CrossRef] [PubMed]
- Huang, Y.; Goto, Y.; Nonaka, S.; Fukuda, N.; Ezura, H.; Matsukura, C. Overexpression of the phosphoenolpyruvate carboxykinase gene (SlPEPCK) promotes soluble sugar accumulation in fruit and post-germination growth of tomato (Solanum lycopersicum L.). Plant Biotechnol. 2015, 32, 281–289. [Google Scholar] [CrossRef]
- Huang, Y.X.; Yin, Y.G.; Sanuki, A.; Fukuda, N.; Ezura, H.; Matsukura, C. Phosphoenolpyruvate carboxykinase (PEPCK) deficiency affects the germination; growth and fruit sugar content in tomato (Solanum lycopersicum L.). Plant Physiol. Biochem. 2015, 96, 417–425. [Google Scholar] [CrossRef]
- Jin, Y.; Ni, D.A.; Ruan, Y.L. Posttranslational elevation of cell wall invertase activity by silencing its inhibitor in tomato delays leaf senescence and increases seed weight and fruit hexose level. Plant Cell 2009, 21, 2072–2089. [Google Scholar] [CrossRef] [PubMed]
- Ariizumi, T.; Higuchi, K.; Arakaki, S.; Sano, T.; Asamizu, E.; Ezura, H. Genetic suppression analysis in novel vacuolar processing enzymes reveals their roles in controlling sugar accumulation in tomato fruits. J. Exp. Bot. 2011, 62, 2773–2786. [Google Scholar] [CrossRef] [PubMed]
- Wang, B.K.; Li, N.; Huang, S.Y.; Hu, J.H.; Wang, Q.; Tang, Y.P.; Yang, T.; Asmutola, P.; Wang, J.; Yu, Q.H. Enhanced soluble sugar content in tomato fruit using CRISPR/Cas9-mediated SlINVINH1 and SlVPE5 gene editing. PeerJ 2021, 9, 12478. [Google Scholar] [CrossRef]
- Zhu, L.C.; Su, J.; Peng, Y.J.; Cao, W.J.; Ma, F.W.; Ma, B.Q.; Li, M.J. Research progress on the relationship between sugar transporters and fruits sugar accumulation. Acta Hortic. Sin. 2022, 49, 2529–2542. [Google Scholar] [CrossRef]
- Heidari, P.; Ahmadizadeh, M.; Hosseinzadeh, M. Sugar transporter gene family: Structure, evolution, and expression analysis in Beta vulgaris. Veg. Res. 2025, 5, e002. [Google Scholar] [CrossRef]
- Ren, Y.; Sun, H.H.; Zong, M.; Guo, S.G.; Ren, Z.J.; Zhao, J.Y.; Li, M.Y.; Zhang, J.; Tian, S.W.; Wang, J.F.; et al. Localization shift of a sugar transporter contributes to phloem unloading in sweet watermelons. New Phytol. 2020, 227, 1858–1871. [Google Scholar] [CrossRef]
- Zhu, L.C.; Li, B.Y.; Wu, L.M.; Li, H.X.; Wang, Z.Y.; Wei, X.Y.; Ma, B.Q.; Zhang, Y.F.; Ma, F.W.; Ruan, Y.L.; et al. MdERDL6-mediated glucose efflux to the cytosol promotes sugar accumulation in the vacuole through up-regulating TSTs in apple and tomato. Proc. Natl. Acad. Sci. USA 2021, 118, e2022788118. [Google Scholar] [CrossRef]
- Wang, Y.; Shi, C.M.; Ge, P.F.; Li, F.M.; Zhu, L.H.; Wang, Y.R.; Tao, J.B.; Zhang, X.Y.; Dong, H.Q.; Gai, W.X.; et al. A 21-bp InDel in the promoter of STP1 selected during tomato improvement accounts for soluble solid content in fruits. Hortic. Res. 2023, 10, uhad009. [Google Scholar] [CrossRef] [PubMed]
- Zhang, X.S.; Feng, C.Y.; Wang, M.N.; Li, T.L.; Liu, X.; Jiang, J. Plasma membrane-localized SlSWEET7a and SlSWEET14 regulate sugar transport and storage in tomato fruits. Hortic. Res. 2021, 8, 186. [Google Scholar] [CrossRef]
- Sun, J.Q.; Feng, C.Y.; Liu, X.; Jiang, J. The SlSWEET12c sugar transporter promotes sucrose unloading and metabolism in ripening tomato fruits. Horticulturae 2022, 8, 935. [Google Scholar] [CrossRef]
- Cortes, L.T.; Zhang, Z.W.; Yu, J.M. Status and prospects of genome-wide association studies in plants. Plant Genome 2021, 14, 20077. [Google Scholar] [CrossRef]
- Zhang, M.N.; Tang, H.Q.; Xu, Q.; Xiao, Z.H.; Zhou, C.X.; Qian, Y.X.; Gong, R.Y.; Zhao, H.T.; Wang, J.Y.; Xing, Z.J.; et al. Integration of GWAS and transcriptome approaches for the identification of nitrogen-, phosphorus-, and potassium-responsive genes in tomato. Hortic. Res. 2025, 12, uhaf112. [Google Scholar] [CrossRef] [PubMed]
- Wang, Z.; Hong, Y.C.; Zhu, G.T.; Li, Y.M.; Niu, Q.F.; Yao, J.J.; Hua, K.; Bai, J.J.; Zhu, Y.F.; Shi, H.Z.; et al. Loss of salt tolerance during tomato domestication conferred by variation in a Na+/K+ transporter. EMBO J. 2020, 39, e103256. [Google Scholar] [CrossRef]
- Zhu, Y.F.; Zhu, G.T.; Xu, R.; Jiao, Z.X.; Yang, J.W.; Lin, T.; Wang, Z.; Huang, S.W.; Chong, L.L.Y.; Zhu, J.K. A natural promoter variation of SlBBX31 confers enhanced cold tolerance during tomato domestication. Plant Biotechnol. J. 2023, 21, 1033–1043. [Google Scholar] [CrossRef]
- Yang, P.; He, G.X.; Liang, Q.W.; Song, G.; Li, Y.Q.; Gao, Y.; Zhang, J.H. Genome-wide analysis of the ATP-binding cassette B subfamily in tomato and its response to cadmium stress. Veg. Res. 2025, 5, e049. [Google Scholar] [CrossRef]
- Ruggieri, V.; Francese, G.; Sacco, A.; D’Alessandro, A.; Rigano, M.M.; Parisi, M.; Milone, M.; Cardi, T.; Mennella, G.; Barone, A. An association mapping approach to identify favourable alleles for tomato fruit quality breeding. BMC Plant Biol. 2014, 14, 337. [Google Scholar] [CrossRef] [PubMed]
- Song, J.W.; Shang, L.L.; Li, C.X.; Wang, W.Q.; Wang, X.; Zhang, C.L.; Guo, A.; Ye, J.; Yang, C.X.; Li, H.X.; et al. Variation in the fruit development gene POINTED TIP regulates protuberance of tomato fruit tip. Nat. Commun. 2022, 13, 5940. [Google Scholar] [CrossRef]
- Zhang, S.W.; Wu, S.Q.; Jia, Z.Q.; Zhang, J.H.; Li, Y.; Ma, X.Y.; Fan, B.L.; Wang, P.Q.; Gao, Y.N.; Ye, Z.B.; et al. Exploring the influence of a single-nucleotide mutation in EIN4 on tomato fruit firmness diversity through fruit pericarp microstructure. Plant Biotechnol. J. 2024, 22, 2379–2394. [Google Scholar] [CrossRef] [PubMed]
- Gai, W.X.; Yuan, L.D.; Yang, F.; Ahiakpa, J.K.; Li, F.M.; Ge, P.F.; Zhang, X.Y.; Tao, J.B.; Wang, F.; Yang, Y.; et al. Genome-wide variants and optimal allelic combinations for citric acid in tomato. Hortic. Res. 2024, 11, uhae070. [Google Scholar] [CrossRef] [PubMed]
- Gai, W.X.; Yang, F.; Yuan, L.D.; Ul Haq, S.; Wang, Y.R.; Wang, Y.; Shang, L.L.; Li, F.M.; Ge, P.F.; Dong, H.Q.; et al. Multiple-model GWAS identifies optimal allelic combinations of quantitative trait loci for malic acid in tomato. Hortic. Res. 2023, 10, uhad021. [Google Scholar] [CrossRef]
- Tieman, D.; Zhu, G.T.; Resende, M.F.R.; Lin, T.; Taylor, M.; Zhang, B.; Ikeda, H.; Liu, Z.Y.; Fisher, J.; Zemach, I.; et al. A chemical genetic roadmap to improved tomato flavor. Science 2017, 355, 391–394. [Google Scholar] [CrossRef]
- Zhang, J.Z.; Lyu, H.J.; Chen, J.; Cao, X.; Du, R.; Ma, L.; Wang, N.; Zhu, Z.G.; Rao, J.L.; Wang, J.; et al. Releasing a sugar brake generates sweeter tomato without yield penalty. Nature 2024, 635, 647–656. [Google Scholar] [CrossRef]
- Zhao, Y.; Huo, J.W.; Xin, X.L.; Qin, D.; Chen, L.; Zhang, Q. HPLC analysis of the major components of sugars and organic acids in blue honeysuckle fruits. J. Anhui Agric. Univ. 2015, 42, 937–942. [Google Scholar]
- Zhou, Y.; Zhang, Z.Y.; Bao, Z.G.; Li, H.B.; Lyu, Y.Q.; Zan, Y.J.; Wu, Y.Y.; Cheng, L.; Fang, Y.H.; Wu, K.; et al. Graph pangenome captures missing heritability and empowers tomato breeding. Nature 2022, 606, 527–534. [Google Scholar] [CrossRef]
- Bradbury, P.J.; Zhang, Z.W.; Kroon, D.E.; Casstevens, T.M.; Ramdoss, Y.; Buckler, E.S. TASSEL, software for association mapping of complex traits in diverse samples. Bioinformatics 2007, 23, 2633–2635. [Google Scholar] [CrossRef]
- Zhang, Z.W.; Ersoz, E.; Lai, C.Q.; Todhunter, R.J.; Tiwari, H.K.; Gore, M.A.; Bradbury, P.J.; Yu, J.M.; Arnett, D.K.; Ordovas, J.M.; et al. Mixed linear model approach adapted for genome-wide association studies. Nat. Genet. 2010, 42, 355–360. [Google Scholar] [CrossRef]
- Zhou, X.; Stephens, M. Genome-wide efficient mixed-model analysis for association studies. Nat. Genet. 2012, 44, 821–824. [Google Scholar] [CrossRef]
- Li, M.X.; Yeung, J.M.Y.; Cherny, S.S.; Sham, P.C. Evaluating the effective numbers of independent tests and significant p-value thresholds in commercial genotyping arrays and public imputation reference datasets. Hum. Genet. 2012, 131, 747–756. [Google Scholar] [CrossRef]
- Dong, S.S.; He, W.M.; Ji, J.J.; Zhang, C.; Guo, Y.; Yang, T.L. LDBlockShow: A fast and convenient tool for visualizing linkage disequilibrium and haplotype blocks based on variant call format files. Brief. Bioinform. 2020, 22, bbaa227. [Google Scholar] [CrossRef]
- Wang, K.; Li, M.Y.; Hakonarson, H. ANNOVAR, functional annotation of genetic variants from high-throughput sequencing data. Nucleic Acids Res. 2010, 38, e164. [Google Scholar] [CrossRef]
- Kader, A.A. Flavor quality of fruits and vegetables. J. Sci. Food Agric. 2008, 88, 1863–1868. [Google Scholar] [CrossRef]
- Guo, S.G.; Zhao, S.J.; Sun, H.H.; Wang, X.; Wu, S.; Lin, T.; Ren, Y.; Gao, L.; Deng, Y.; Zhang, J.; et al. Resequencing of 414 cultivated and wild watermelon accessions identifies selection for fruit quality traits. Nat. Genet. 2019, 51, 1616–1623. [Google Scholar] [CrossRef] [PubMed]
- Liu, Z.B.; Jiang, J.B.; Li, J.F. GWAS characterization of the genetic regions associated with nine important agronomic traits in tomato (Solanum lycopersicum L.). Agronomy 2023, 13, 1191. [Google Scholar] [CrossRef]
- Yan, H.L.; Wang, K.; Wang, M.M.; Feng, L.L.; Zhang, H.M.; Wei, X.Y. QTL mapping and genome-wide association study reveal genetic loci and candidate genes related to soluble solids content in melon. Curr. Issues Mol. Biol. 2023, 45, 7110–7129. [Google Scholar] [CrossRef]
- Li, X.W.; Wang, J.B.; Su, M.S.; Zhang, M.H.; Hu, Y.; Du, J.H.; Zhou, H.J.; Yang, X.F.; Zhang, X.A.; Jia, H.J.; et al. Multiple-statistical genome-wide association analysis and genomic prediction of fruit aroma and agronomic traits in peaches. Hortic. Res. 2023, 10, uhad117. [Google Scholar] [CrossRef]
- Ren, Y.; Liao, S.J.; Xu, Y. An update on sugar allocation and accumulation in fruits. Plant Physiol. 2023, 193, 888–899. [Google Scholar] [CrossRef]
- Liu, H.J. Genome-Wide Association Study Identifies Significant Genetic Loci for Root System Architecture Traits and Yield-Related Traits in Response to Low Phosphorus Stress in Brassica napus. Doctoral Dissertation, Huazhong Agricultural University, Wuhan, China, 2022. [Google Scholar]
- Cao, H.H. Functional Study of Tomato Sugar Transporter Protein SlSFP5 and Transcription Factors SlMYB70 in Tomato Development and Ripening. Doctoral Dissertation, Chongqing University, Chongqing, China, 2020. [Google Scholar] [CrossRef]
- Oparka, K.J. What is phloem unloading. Plant Physiol. 1990, 94, 393–396. [Google Scholar] [CrossRef] [PubMed]
- Patrick, J.W. Phloem unloading, Sieve element unloading and post-sieve element transport. Plant Physiol. Plant Mol. Biol. 1997, 48, 191–222. [Google Scholar] [CrossRef] [PubMed]
- Julius, B.T.; Leach, K.A.; Tran, T.M.; Mertz, R.A.; Braun, D.M. Sugar transporters in plants, new insights and discoveries. Plant Cell Physiol. 2017, 58, 1442–1460. [Google Scholar] [CrossRef]
- Poschet, G.; Hannich, B.; Raab, S.; Jungkunz, I.; Klemens, P.A.W.; Krueger, S.; Wic, S.; Neuhaus, H.E.; Büttne, M. A novel arabidopsis vacuolar glucose exporter is involved in cellular sugar homeostasis and affects the composition of seed storage compounds. Plant Physiol. 2011, 157, 1664–1676. [Google Scholar] [CrossRef]
- Zanor, M.I.; Osorio, S.; Nunes-Nesi, A.; Carrari, F.; Lohse, M.; Usadel, B.; Kühn, C.; Bleiss, W.; Giavalisco, P.; Willmitzer, L.; et al. RNA interference of LIN5 in tomato confirms its role in controlling brix content, uncovers the influence of sugars on the levels of fruit hormones, and demonstrates the importance of sucrose cleavage for normal fruit development and fertility. Plant Physiol. 2009, 150, 1204–1218. [Google Scholar] [CrossRef] [PubMed]
- Fridman, E.; Carrari, F.; Liu, Y.S.; Fernie, A.R.; Zamir, D. Zooming in on a quantitative trait for tomato yield using interspecific introgressions. Science 2004, 305, 1786–1789. [Google Scholar] [CrossRef]
- Wang, L.B.; Niu, J.P.; Wang, G.D.; Xie, Y.H.; Zhang, C.; Yu, Z.F.; Xie, B.; Zhang, Q.Q.; Zheng, H.Y.; Yuan, R.H.; et al. Research progress on sugar signaling during fruit development and ripening. Guangdong Agric. Sci. 2024, 51, 1–16. [Google Scholar] [CrossRef]
- Muñoz, M.E.; Ponce, E. Pyruvate kinase, current status of regulatory and functional properties. Comp. Biochem. Physiol. B-Biochem. Mol. Biol. 2003, 135, 197–218. [Google Scholar] [CrossRef] [PubMed]
- Qin, Q.P.; Kaas, Q.T.; Zhang, L.L.; Xu, K.; Li, N.Y.; Zheng, W.W.; Lai, Q.X. Isolation and characterization of a cytosolic pyruvate kinase cDNA from loquat (Eriobotrya japonica Lindl.). Plant Mol. Biol. Report. 2013, 31, 109–119. [Google Scholar] [CrossRef]
- Hu, L.; Tu, B.; Yang, W.; Yuan, H.; Li, J.L.; Guo, L.A.; Zheng, L.; Chen, W.L.; Zhu, X.B.; Wang, Y.P.; et al. Mitochondria-associated pyruvate kinase complexes regulate grain filling in rice. Plant Physiol. 2020, 183, 1073–1087. [Google Scholar] [CrossRef]
- Duminil, P.; Davanture, M.; Oury, C.; Boex-Fontvieille, E.; Tcherkez, G.; Zivy, M.; Hodges, M.; Glab, N. Arabidopsis thaliana 2, 3-bisphosphoglycerate-independent phosphoglycerate mutase 2 activity requires serine 82 phosphorylation. Plant J. 2021, 107, 1478–1489. [Google Scholar] [CrossRef]
- Su, G.Q.; Lin, Y.F.; Wang, C.F.; Lu, J.; Liu, Z.M.; He, Z.R.; Shu, X.; Chen, W.B.; Wu, R.R.; Li, B.J.; et al. Expansin SlExp1 and endoglucanase SlCel2 synergistically promote fruit softening and cell wall disassembly in tomato. Plant Cell 2024, 36, 709–726. [Google Scholar] [CrossRef]
- Han, W.J.; Wang, Y.R.; Li, H.W.; Diao, S.F.; Suo, Y.J.; Li, T.S.; Sun, P.; Li, F.D.; Fu, J.M. Transcriptome and metabolome reveal distinct sugar accumulation pattern between PCNA and PCA mature persimmon fruit. Int. J. Mol. Sci. 2023, 24, 8599. [Google Scholar] [CrossRef]






| Traits | Chr | Peak SNP | Allele | Gene ID | Gene Start (bp) | Gene End (bp) | Gene Annotation |
|---|---|---|---|---|---|---|---|
| Glucose and SSC | 1 | Chr01_83596516 Chr01_83660949 | G/A T/C | Solyc01G003192 | 83,674,140 | 83,678,463 | Sugar transporter ERD6-like |
| Solyc01G003198 | 83,733,070 | 83,736,738 | Sugar transporter ERD6-like | ||||
| Solyc01G003200 | 83,749,936 | 83,753,298 | Phosphoglycerate mutase | ||||
| Solyc01G003201 | 83,756,640 | 83,757,809 | Phosphoglycerate mutase | ||||
| Glucose and fructose | 9 | Chr09_65656451 Chr09_65648958 | T/C G/A | Solyc09G002436 | 65,573,111 | 65,581,604 | Pyruvate Kinase |
| SSC | 3 | Chr03_56356066 | G/A | Solyc03G002229 | 56,241,021 | 56,253,046 | Vacuolar ATP synthase |
| 6 | Chr06_50659801 | C/T | Solyc06G002582 | 50,679,314 | 50,684,723 | UDP-xylose transporter 3-like | |
| 9 | Chr09_3570443 | A/G | Solyc09G000424 | 3,689,633 | 3,694,758 | Endoglucanase | |
| Fructose | 6 | Chr06_46286129 | C/T | Solyc06G001947 | 46,137,814 | 46,144,982 | Plasma membrane ATPase |
| Solyc06G001978 | 46,396,846 | 46,399,113 | Bidirectional sugar transporter |
Disclaimer/Publisher’s Note: The statements, opinions and data contained in all publications are solely those of the individual author(s) and contributor(s) and not of MDPI and/or the editor(s). MDPI and/or the editor(s) disclaim responsibility for any injury to people or property resulting from any ideas, methods, instructions or products referred to in the content. |
© 2026 by the authors. Licensee MDPI, Basel, Switzerland. This article is an open access article distributed under the terms and conditions of the Creative Commons Attribution (CC BY) license.
Share and Cite
Xu, Y.; Yu, X.; Li, Y.; Lv, P.; Wu, Z.; Zhou, R.; Wang, J.; Hu, E.; Chen, Z.; Qi, W.; et al. Unraveling the Genetic Basis of Soluble Sugar Accumulation in Tomato Fruits via Genome-Wide Association Studies. Horticulturae 2026, 12, 267. https://doi.org/10.3390/horticulturae12030267
Xu Y, Yu X, Li Y, Lv P, Wu Z, Zhou R, Wang J, Hu E, Chen Z, Qi W, et al. Unraveling the Genetic Basis of Soluble Sugar Accumulation in Tomato Fruits via Genome-Wide Association Studies. Horticulturae. 2026; 12(3):267. https://doi.org/10.3390/horticulturae12030267
Chicago/Turabian StyleXu, Yan, Xiaowei Yu, Yinfei Li, Pinke Lv, Zhen Wu, Rong Zhou, Juan Wang, Enmei Hu, Zheng Chen, Wenming Qi, and et al. 2026. "Unraveling the Genetic Basis of Soluble Sugar Accumulation in Tomato Fruits via Genome-Wide Association Studies" Horticulturae 12, no. 3: 267. https://doi.org/10.3390/horticulturae12030267
APA StyleXu, Y., Yu, X., Li, Y., Lv, P., Wu, Z., Zhou, R., Wang, J., Hu, E., Chen, Z., Qi, W., Li, J., & Jiang, F. (2026). Unraveling the Genetic Basis of Soluble Sugar Accumulation in Tomato Fruits via Genome-Wide Association Studies. Horticulturae, 12(3), 267. https://doi.org/10.3390/horticulturae12030267

