Stage-Dependent Dynamics of the Rhizosphere Bacterial Community in Cultivated Morchella sextelata
Abstract
1. Introduction
2. Materials and Methods
2.1. The Cultivation of the Morel
2.2. Sample Collection
2.3. Soil Physiochemical Analysis
2.4. DNA Extraction, PCR Amplification and Sequencing
2.5. Bioinformatics Analysis
2.6. Statistical Analyses
3. Results
3.1. Soil Physicochemical Properties
3.2. Bacterial Community Structure and Relative Abundance
3.3. Microbial Community Diversity
3.4. Principal Coordinate Analysis
3.5. Soil Bacterial Community Composition Analysis
3.6. Differences in Soil Bacterial Communities
3.7. Correlation Analysis Between Soil Bacterial Community and Mineral Elements
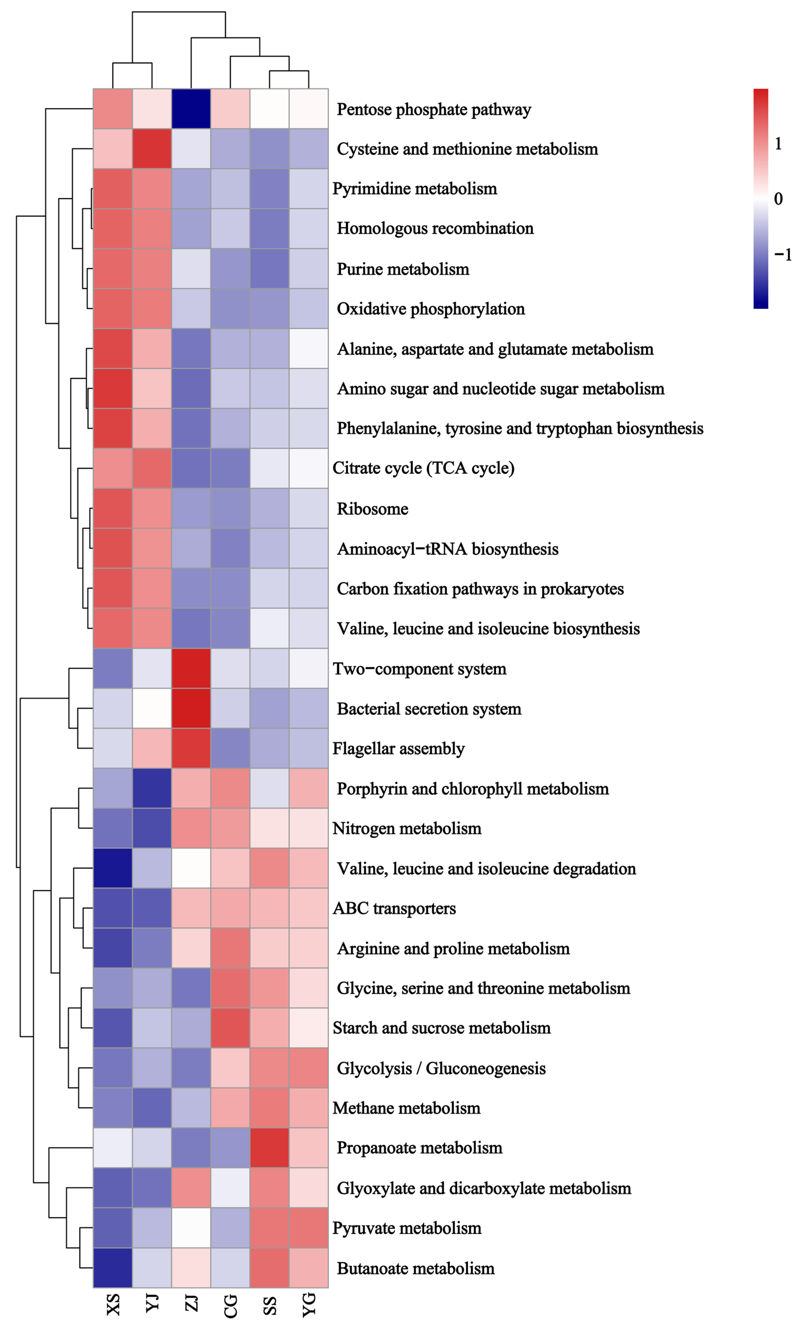
3.8. Functional Analysis
4. Discussion
5. Conclusions
Supplementary Materials
Author Contributions
Funding
Data Availability Statement
Conflicts of Interest
Abbreviations
| YJ | Primordium stage |
| ZJ | Needle tip stage |
| SS | Mulberry stage |
| YG | Young mushroom stage |
| CG | Fruiting stage |
| XS | Blank soil before planting |
| PCR | Polymerase chain reaction |
| RDP | Ribosomal database project |
| OTU | Operational Taxonomic Units |
| ACE | Abundance-based Coverage Estimator |
| KEGG | Kyoto Encyclopedia of Genes and Genomes |
| RDA | Redundancy analysis |
| PCoA | Principal coordinates analysis |
| SE | Standard error |
| LDA | Linear discriminant analysis |
| ANCOM | Analysis of compositions of microbiomes |
References
- Cravero, M.; Bonito, G.; Chain, P.S.; Bindschedler, S.; Junier, P. A new species of true morel from Switzerland: Morchella helvetica, sp. nov. Mycologia 2024, 116, 1101–1109. [Google Scholar] [CrossRef]
- Tietel, Z.; Masaphy, S. True morels (Morchella)—Nutritional and phytochemical composition, health benefits and flavor: A review. Crit. Rev. Food. Sci. 2018, 58, 1888–1901. [Google Scholar] [CrossRef] [PubMed]
- Shen, Q.; Li, C.; Xie, M.; Li, W.; Qian, Z.; Zhang, J. A novel PCR-based approach for rapid identification of Morchella sextelata using species-specific primers. Curr. Microbiol. 2020, 77, 232–237. [Google Scholar] [CrossRef]
- Tian, J.F.; Zhang, Z.; Shang, Y.H.; Zheng, Y. Extraction, structure and antioxidant activity of the polysaccharides from morels (Morchella spp.): A review. Int. J. Biol. Macromol. 2024, 264, 130656. [Google Scholar] [CrossRef] [PubMed]
- Gao, J.; Fang, D.L.; Kimatu, B.M.; Chen, X.; Wu, X.; Du, J.X.; Yang, Q.; Chen, H.; Zheng, H.H.; An, X.X.; et al. Analysis of umami taste substances of morel mushroom (Morchella sextelata) hydrolysates derived from different enzymatic systems. Food Chem. 2021, 362, 130192. [Google Scholar] [CrossRef]
- Liu, T.; Wu, X.; Long, W.; Xu, Y.; Yu, Y.; Wang, H. The effects of different postharvest drying temperatures on the volatile flavor components and non-volatile metabolites of Morchella sextelata. Horticulturae 2024, 10, 812. [Google Scholar] [CrossRef]
- Qiu, Z.; Ren, S.; Zhao, J.; Cui, L.; Li, H.; Jiang, B.; Zhang, M.; Shu, L.; Li, T. Comparative analysis of the nutritional and biological properties between the pileus and stipe of Morchella sextelata. Front. Nutr. 2024, 10, 1326461. [Google Scholar] [CrossRef]
- Sarikurkcu, C.; Halil Solak, M.; Tarkowski, P.; Ćavar Zeljković, S. Minerals, phenolics, and biological activity of wild edible mushroom, Morchella steppicola Zerova. Nat. Prod. Res. 2022, 36, 6101–6105. [Google Scholar] [CrossRef]
- Ramya, H.; Ravikumar, K.S.; Ajith, T.A.; Fathimathu, Z.; Janardhanan, K.K. Anticancer activity of the bioactive extract of the morel mushroom (Morchella elata, Ascomycetes) from Kashmir Himalaya (India) and identification of major bioactive compounds. Int. J. Med. Mushrooms 2023, 25, 41–52. [Google Scholar] [CrossRef]
- Meng, X.; Che, C.C.; Zhang, J.J.; Gong, Z.J.; Si, M.R.; Yang, G.; Cao, L.; Liu, J.F. Structural characterization and immunomodulating activities of polysaccharides from a newly collected wild Morchella sextelata. Int. J. Biol. Macromol. 2019, 129, 608–614. [Google Scholar] [CrossRef]
- Tang, Y.; Chen, J.L.; Li, F.H.; Yang, Y.X.; Wu, S.R.; Ming, J. Antioxidant and antiproliferative activities of modified polysaccharides originally isolated from Morchella Angusticepes peck. J. Food Sci. 2019, 84, 448–456. [Google Scholar] [CrossRef] [PubMed]
- Liu, C.; Sun, Y.; Mao, Q.; Guo, X.; Li, P.; Liu, Y.; Xu, N. Characteristics and antitumor activity of Morchella esculenta polysaccharide extracted by pulsed electric field. Int. J. Mol. Sci. 2016, 17, 986. [Google Scholar] [CrossRef]
- Dissanayake, A.A.; Mills, G.L.; Bonito, G.; Rennick, B.; Nair, M.G. Chemical composition and anti-inflammatory and antioxidant activities of extracts from cultivated morel mushrooms, species of genus Morchella (Ascomycota). Int. J. Med. Mushrooms 2021, 23, 73–83. [Google Scholar] [CrossRef] [PubMed]
- Longley, R.; Niccoló Benucci, G.M.; Mills, G.; Bonito, G. Fungal and bacterial community dynamics in substrates during the cultivation of morels (Morchella rufobrunnea) indoors. FEMS Microbiol. Lett. 2019, 366, fnz215. [Google Scholar] [CrossRef]
- Liu, W.; He, P.; Shi, X.; Zhang, Y.; Perez-Moreno, J.; Yu, F. Large-scale field cultivation of Morchella and relevance of basic knowledge for its steady production. J. Fungi 2023, 9, 855. [Google Scholar] [CrossRef] [PubMed]
- Yu, F.M.; Jayawardena, R.S.; Thongklang, N.; Lv, M.L.; Zhu, X.T.; Zhao, Q. Morel production associated with soil nitrogen-fixing and nitrifying microorganisms. J. Fungi 2022, 8, 299. [Google Scholar] [CrossRef]
- Zhang, L.; Si, B.; Lv, M.; Zhu, Q.; Du, H.; Ma, W.; Qu, J. Vegetable–mushroom rotation increases morel (Morchella esculenta L.) yields by improving soil micro-environments and enhancing overall soil quality. Plants 2025, 14, 3317. [Google Scholar] [CrossRef]
- Duan, M.; Yang, C.; Bao, L.; Han, D.; Wang, H.; Zhang, Y.; Liu, H.; Yang, S. Morchella esculenta cultivation in fallow paddy fields and drylands affects the diversity of soil bacteria and soil chemical properties. Front. Genet. 2023, 14, 1251695. [Google Scholar] [CrossRef]
- Zhang, Y.; Sun, S.; Luo, D.; Mao, P.; Rosazlina, R.; Martin, F.; Xu, L. Decline in morel production upon continuous cropping is related to changes in soil mycobiome. J. Fungi 2023, 9, 492. [Google Scholar] [CrossRef]
- Liu, W.Y.; Guo, H.B.; Bi, K.X.; Sibirina, A.L.; Qi, X.J.; Yu, X.D. Determining why continuous cropping reduces the production of the morel Morchella sextelata. Front. Microbiol. 2022, 13, 903983. [Google Scholar] [CrossRef]
- Li, X.; Fu, T.; Li, H.; Zhang, B.; Li, W.; Zhang, B.; Wang, X.; Wang, J.; Chen, Q.; He, X.; et al. Safe production strategies for soil-covered cultivation of morel in heavy metal-contaminated soils. J. Fungi 2023, 9, 765. [Google Scholar] [CrossRef] [PubMed]
- Tan, H.; Kohler, A.; Miao, R.Y.; Liu, T.H.; Zhang, Q.; Zhang, B.; Jiang, L.; Wang, Y.; Xie, L.; Tang, J.; et al. Multi-omic analyses of exogenous nutrient bag decomposition by the black morel Morchella importuna reveal sustained carbon acquisition and transferring. Environ. Microbiol. 2019, 21, 3909–3926. [Google Scholar] [CrossRef]
- Liu, Q.; Liu, H.; Chen, C.; Wang, J.; Han, Y.; Long, Z. Effects of element complexes containing Fe, Zn and Mn on artificial morel’s biological characteristics and soil bacterial community structures. PLoS ONE 2017, 12, e0174618. [Google Scholar] [CrossRef]
- Yan, Q.; Wang, P.; Liu, Z.; Yu, Y.; Tan, X.; Huang, X.; Wen, J.; Zhang, W. High-throughput sequencing uncovers fungal community succession during Morchella sextelata development. J. Fungi 2025, 11, 364. [Google Scholar] [CrossRef]
- Benucci, G.M.N.; Longley, R.; Zhang, P.; Zhao, Q.; Bonito, G.; Yu, F. Microbial communities associated with the black morel Morchella sextelata cultivated in greenhouses. PeerJ 2019, 7, e7744. [Google Scholar] [CrossRef]
- Wang, J.; Cai, W.; Jin, Q.; Fan, L.; Guo, Z.; Feng, W. Improving the yield and quality of Morchella spp. using agricultural waste. J. Fungi 2025, 11, 703. [Google Scholar] [CrossRef]
- Zhang, F.S.; Long, L.; Hu, Z.Y.; Yu, X.R.; Liu, Q.Y.; Bao, J.K.; Long, Z.F. Analyses of artificial morel soil bacterial community structure and mineral element contents in ascocarp and the cultivated soil. Can. J. Microbiol. 2019, 65, 738–749. [Google Scholar] [CrossRef] [PubMed]
- Zhao, J.; Zeng, R.; Zhang, C.; He, B.; Zhang, Q.; Zhou, Q.; Gong, Z.; Liu, H.; Liu, S. Comparative analysis of soil properties before and after Morchella sextelata cultivation across various soil types. Front. Microbiol. 2025, 16, 1700246. [Google Scholar] [CrossRef]
- Yan, Q.; Zhang, W.; Wang, Q.; Yang, T.; Wang, P.; Yu, Y.; Tan, X.; Kang, X.; Wen, J. Screening of substrates and optimization of formulations for exogenous nutrient bags of Morchella sextelata (black morel). Horticulturae 2025, 11, 863. [Google Scholar] [CrossRef]
- Yue, Y.; Hao, H.; Wang, Q.; Xiao, T.; Zhang, Y.; Chen, Q.; Chen, H.; Zhang, J. Dynamics of the soil microbial community associated with Morchella cultivation: Diversity, assembly mechanism and yield prediction. Front. Microbiol. 2024, 15, 1345231. [Google Scholar] [CrossRef] [PubMed]
- Zhao, Z.B.; He, J.Z.; Geisen, S.; Han, L.L.; Wang, J.T.; Shen, J.P.; Wei, W.X.; Fang, Y.T.; Li, P.P.; Zhang, L.M. Protist communities are more sensitive to nitrogen fertilization than other microorganisms in diverse agricultural soils. Microbiome 2019, 7, 33. [Google Scholar] [CrossRef] [PubMed]
- Zhang, M.; Wan, Z.; Gao, W.; Zhang, Y. Effects of Chinese fir retention density on soil bacterial community structure in Chinese fir and betula luminifera mixed forests plantations in China. Forests 2024, 15, 2107. [Google Scholar] [CrossRef]
- Cui, P.; Wu, H.; Jiang, T.; Tao, J.; Zhu, Z.; Liu, P.; Yu, L.; Zhang, Y. Diversity and antibacterial potential of the Actinobacteria associated with Apis mellifera ligustica. Front. Microbiol. 2022, 13, 1056176. [Google Scholar] [CrossRef]
- Wang, X.H.; Kou, Y.P.; Liu, J.; Zhao, W.Q.; Liu, Q. Soil microbial legacy determines mycorrhizal colonization and root traits of conifer seedlings during subalpine forest succession. Plant Soil 2023, 485, 361–375. [Google Scholar] [CrossRef]
- Chen, B.; Shao, G.; Zhou, T.; Fan, Q.; Yang, N.; Cui, M.; Zhang, J.; Wu, X.; Zhang, B.; Zhang, R. Dazomet changes microbial communities and improves morel mushroom yield under continuous cropping. Front. Microbiol. 2023, 14, 1200226. [Google Scholar] [CrossRef]
- Tkacz, A.; Pini, F.; Turner, T.R.; Bestion, E.; Simmonds, J.; Howell, P.; Greenland, A.; Cheema, J.; Emms, D.M.; Uauy, C.; et al. Agricultural selection of wheat has been shaped by plant-microbe interactions. Front. Microbiol. 2020, 11, 132. [Google Scholar] [CrossRef]
- Mandal, S.; Van Treuren, W.; White, R.A.; Eggesbø, M.; Knight, R.; Peddada, S.D. Analysis of composition of microbiomes: A novel method for studying microbial composition. Microb. Ecol. Health Dis. 2015, 26, 27663. [Google Scholar] [CrossRef]
- Zhang, Y.Y.; Xu, H.Y.; Ding, J.; Qin, B.F.; Zhou, G.X. First report of Cladosporium scabrellum causing stipe spot disease of Morchella importuna in China. Plant Dis. 2024, 108, 225. [Google Scholar] [CrossRef]
- Feng, W.; Wang, J.; Jin, Q.; Guo, Z.; Cai, W. Analysis of soil fungal community characteristics of Morchella sextelata under different rotations and intercropping patterns and influencing factors. Agriculture 2025, 15, 823. [Google Scholar] [CrossRef]
- Li, Y.; Lin, W.; Chen, J.; Lin, J.; Feng, R.; Yan, J.; Miao, R.; Gan, B. Nitrates and microbiome components engaged in denitrification within soil regulate Morchella spp. growth. Horticulturae 2024, 10, 905. [Google Scholar] [CrossRef]
- Tan, H.; Liu, T.; Yu, Y.; Tang, J.; Jiang, L.; Martin, F.M.; Peng, W. Morel production related to soil microbial diversity and evenness. Microbiol. Spectr. 2021, 9, e00229-21. [Google Scholar] [CrossRef] [PubMed]
- Lohberger, A.; Spangenberg, J.E.; Ventura, Y.; Bindschedler, S.; Verrecchia, E.P.; Bshary, R.; Junier, P. Effect of organic carbon and nitrogen on the interactions of Morchella spp. and bacteria dispersing on their mycelium. Front. Microbiol. 2019, 10, 124. [Google Scholar] [CrossRef] [PubMed]
- Kanwal, H.K.; Reddy, M.S. Effect of carbon, nitrogen sources and inducers on ligninolytic enzyme production by Morchella crassipes. World J. Microbiol. Biotechnol. 2011, 27, 687–691. [Google Scholar] [CrossRef]
- Li, Q.; Xiong, C.; Huang, W.; Li, X. Controlled surface fire for improving yields of Morchella importuna. Mycol. Prog. 2017, 16, 1057–1063. [Google Scholar] [CrossRef]
- Lei, S.N.; Xu, X.H.; Cheng, Z.Q.; Xiong, J.; Ma, R.Q.; Zhang, L.L.; Yang, X.R.; Zhu, Y.X.; Zhang, B.H.; Tian, B.Y. Analysis of the community composition and bacterial diversity of the rhizosphere microbiome across different plant taxa. Microbiologyopen 2019, 8, e00762. [Google Scholar] [CrossRef]
- Tang, S.J.; Fan, T.T.; Jin, L.; Lei, P.; Shao, C.X.; Wu, S.L.; Yang, Y.; He, Y.L.; Ren, R.; Xu, J. Soil microbial diversity and functional capacity associated with the production of edible mushroom Stropharia rugosoannulata in croplands. PeerJ 2022, 10, e14130. [Google Scholar] [CrossRef]
- Shen, A.; Tan, Y.; Shen, B.; Liu, L.; Li, J.; Tan, Z.; Zeng, L. The soil bacterial community structure in a Lactarius hatsudake tanaka plantation during harvest. Microorganisms 2024, 12, 1376. [Google Scholar] [CrossRef]
- Zhang, C.; Shi, X.; Zhang, J.; Zhang, Y.; Wang, W. Dynamics of soil microbiome throughout the cultivation life cycle of morel (Morchella sextelata). Front. Microbiol. 2023, 14, 979835. [Google Scholar] [CrossRef] [PubMed]
- Yan, Q.; Wang, P.; Liu, Z.; Yu, Y.; Tan, X.; Huang, X.; Wen, J.; Zhang, W. Analysis of soil microbial community structure and function in Morchella esculenta habitats in Jilin province. Agronomy 2025, 15, 15. [Google Scholar] [CrossRef]
- Gohar, D.; Põldmaa, K.; Tedersoo, L.; Aslani, F.; Furneaux, B.; Henkel, T.; Saar, I.; Smith, M.E.; Bahram, M. Global diversity and distribution of mushroom-inhabiting bacteria. Environ. Microbiol. Rep. 2022, 14, 254–264. [Google Scholar] [CrossRef]
- Wang, Y.H.; Yang, X.Y.; Wan, L.Z.; Ren, H.X.; Qu, L.; Guo, H.D.; Dong, L.L.; Lu, X.; Ren, P.F. Influence of the casing layer on the specific volatile compounds and microorganisms by Agaricus bisporus. Front. Microbiol. 2023, 14, 1154903. [Google Scholar] [CrossRef] [PubMed]
- Fan, D.; Smith, D.L. Mucilaginibacter sp. K improves growth and induces salt tolerance in nonhost plants via multilevel mechanisms. Front. Plant Sci. 2022, 13, 938697. [Google Scholar] [CrossRef] [PubMed]
- Yao, C.; Tao, N.; Liu, J.; Liang, M.; Wang, H.; Tian, G. Differences in soil microbiota of continuous cultivation of Ganoderma leucocontextum. Agronomy 2023, 13, 888. [Google Scholar] [CrossRef]






| Sample | TN | TC | TS | C/N | pH |
|---|---|---|---|---|---|
| XS | 0.06 ± 0.03 c | 0.96 ± 0.08 b | 0.16 ± 0.03 c | 21.90 ± 14.78 b | 5.53 ± 0.49 ab |
| YJ | 0.18 ± 0.03 c | 1.04 ± 0.14 b | 3.67 ± 0.50 a | 5.86 ± 0.31 a | 5.70 ± 0.03 ab |
| ZJ | 0.33 ± 0.05 c | 1.07 ± 0.15 b | 3.57 ± 1.12 a | 3.35 ± 0.83 a | 5.05 ± 0.06 b |
| SS | 0.45 ± 0.07 c | 1.15 ± 0.13 b | 2.26 ± 0.38 ab | 2.60 ± 0.43 a | 6.19 ± 0.36 a |
| YG | 0.96 ± 0.27 b | 1.59 ± 0.09 a | 0.81 ± 1.11 bc | 1.75 ± 0.49 a | 6.00 ± 0.68 ab |
| CG | 1.87 ± 0.35 a | 1.62 ± 0.19 a | 0.12 ± 0.02 c | 0.87 ± 0.09 a | 5.70 ± 0.29 ab |
| Sample | Chao1 | ACE | Shannon | Simpson | Pielou |
|---|---|---|---|---|---|
| XS | 7690 ± 617 a | 8179 ± 577 a | 8.33 ± 0.23 a | 0.9993 ± 0.00 a | 0.9376 ± 0.01 a |
| YJ | 5203 ± 205 b | 5459 ± 208 b | 7.48 ± 0.08 bc | 0.9973 ± 0.00 a | 0.8792 ± 0.01 bc |
| ZJ | 4657 ± 686 bc | 4857 ± 747 bc | 7.12 ± 0.01 cd | 0.9937 ± 0.00 b | 0.8472 ± 0.01 cd |
| SS | 5391 ± 690 b | 5697 ± 708 b | 7.61 ± 0.21 b | 0.9976 ± 0.00 a | 0.8909 ± 0.02 b |
| YG | 5184 ± 231 b | 5478 ± 293 b | 7.56 ± 0.16 b | 0.9979 ± 0.00 a | 0.8878 ± 0.02 b |
| CG | 4150 ± 600 c | 4395 ± 570 c | 6.83 ± 0.45 d | 0.9922 ± 0.00 b | 0.8271 ± 0.03 d |
Disclaimer/Publisher’s Note: The statements, opinions and data contained in all publications are solely those of the individual author(s) and contributor(s) and not of MDPI and/or the editor(s). MDPI and/or the editor(s) disclaim responsibility for any injury to people or property resulting from any ideas, methods, instructions or products referred to in the content. |
© 2026 by the authors. Licensee MDPI, Basel, Switzerland. This article is an open access article distributed under the terms and conditions of the Creative Commons Attribution (CC BY) license.
Share and Cite
Cui, P.; Yao, T.; Yang, R.; Liu, R.; Guan, G.; Gan, Z.; She, X. Stage-Dependent Dynamics of the Rhizosphere Bacterial Community in Cultivated Morchella sextelata. Horticulturae 2026, 12, 211. https://doi.org/10.3390/horticulturae12020211
Cui P, Yao T, Yang R, Liu R, Guan G, Gan Z, She X. Stage-Dependent Dynamics of the Rhizosphere Bacterial Community in Cultivated Morchella sextelata. Horticulturae. 2026; 12(2):211. https://doi.org/10.3390/horticulturae12020211
Chicago/Turabian StyleCui, Pu, Ting Yao, Rongxian Yang, Runjie Liu, Guanxiu Guan, Zhuoting Gan, and Xinsong She. 2026. "Stage-Dependent Dynamics of the Rhizosphere Bacterial Community in Cultivated Morchella sextelata" Horticulturae 12, no. 2: 211. https://doi.org/10.3390/horticulturae12020211
APA StyleCui, P., Yao, T., Yang, R., Liu, R., Guan, G., Gan, Z., & She, X. (2026). Stage-Dependent Dynamics of the Rhizosphere Bacterial Community in Cultivated Morchella sextelata. Horticulturae, 12(2), 211. https://doi.org/10.3390/horticulturae12020211
