Characterization of Thaumatin-like Gene Family Reveals Group V CaTLPs Drive Anthracnose Resistance in Pepper (Capsicum annuum)
Abstract
1. Introduction
2. Materials and Methods
2.1. Pathogen Inoculation
2.2. Sampling for RNA-Seq and Data Processing
2.3. Co-Expression Network Construction and Hub Gene Identification
2.4. Identification and Chromosomal Distribution of 31 CaTLPs
2.5. Physicochemical Characterization of CaTLP Proteins
2.6. Phylogenetic and Structural Analysis
2.7. Expression Analysis and qRT–PCR of CaTLPs
2.8. Subcellular Localization of CaTLPs
3. Results
3.1. Disease Symptoms Caused by C. scovillei in Variety 225 and 307
3.2. Identification of Gene Modules Responsive to Colletotrichum Infection in Pepper
3.3. Distribution and Duplication of CaTLP Genes in the C. annuum Genome
3.4. Physicochemical Characteristics of 31 CaTLPs
3.5. Phylogenetic Analysis of TLPs from Different Plant Species
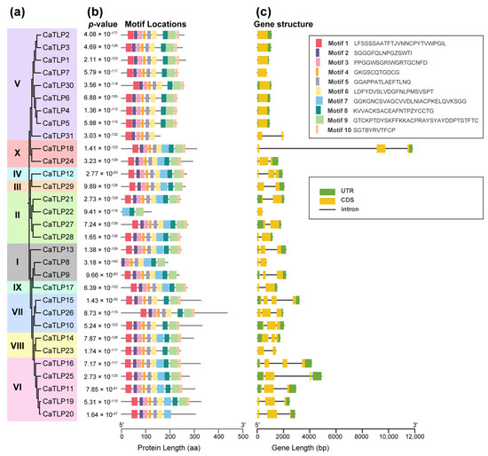
3.6. Analysis of the Protein and Gene Structure of CaTLPs
3.7. Expression Patterns of CaTLP Genes
3.8. Localization Characteristics of Group V CaTLPs
4. Discussion
4.1. Highly Resistance in Variety 225 Contrasts with Severe Symptom Development in Susceptible Variety 307 upon C. scovillei Infection
4.2. Hub Gene Ca59V2g00372.1 Specifically Regulates the Activation of the Defense Network in the Resistant Variety 225
4.3. Group V CaTLPs Emerge as Key Resistance Determinants Through Pathogen-Induced Expression and Membrane Localization
4.4. Gene Duplication Drives Expansion of Group V CaTLPs with Distinct Regulatory Potential
4.5. Group V CaTLPs May Serve as Prime Targets for Molecular Breeding of Anthracnose-Resistant Pepper Cultivars
5. Conclusions
Supplementary Materials
Author Contributions
Funding
Data Availability Statement
Conflicts of Interest
References
- Than, P.P.; Jeewon, R.; Hyde, K.D.; Pongsupasamit, S.; Mongkolporn, O.; Taylor, P.W.J. Characterization and pathogenicity of Colletotrichum species associated with anthracnose on chilli (Capsicum spp.) in Thailand. Plant Pathol. 2008, 57, 562–572. [Google Scholar] [CrossRef]
- Saxena, A.; Raghuwanshi, R.; Gupta, V.K.; Singh, H.B. Chilli anthracnose: The epidemiology and management. Front. Microbiol. 2016, 7, 1527. [Google Scholar] [CrossRef]
- Mongkolporn, O. Breeding Strategies for Anthracnose Resistance. In Capsicum, 1st ed.; CRC Press: Boca Raton, FL, USA, 2018. [Google Scholar]
- Diao, Y.Z.; Zhang, C.; Liu, F.; Wang, W.Z.; Liu, L.; Cai, L.; Liu, X.L. Colletotrichum species causing anthracnose disease of chili in China. Persoonia 2017, 38, 20–37. [Google Scholar] [CrossRef] [PubMed]
- Zheng, J.; Zhuang, Y.; Guo, Z.; Xu, Y.; Zhong, J.; Huang, W.; Hu, F.; Li, H.; Lei, J.; Wu, H. Isolation, identification and fungicide screening of capsicum anthracnose pathogen in Nanxiong county. China Veg. 2022, 10, 58–65. (In Chinese) [Google Scholar]
- Gao, W.; Chen, R.; Pan, M.; Tang, W.; Lan, T.; Huang, L.; Chi, W.; Wu, W. Early transcriptional response of seedling roots to Ralstonia solanacearum in tobacco (Nicotiana tabacum L.). Eur. J. Plant Pathol. 2019, 155, 527–536. [Google Scholar] [CrossRef]
- Li, Y.; Wang, L.; Sun, G.; Li, X.; Chen, Z.; Feng, J.; Yang, Y. Digital gene expression analysis of the response to Ralstonia solanacearum between resistant and susceptible tobacco varieties. Sci. Rep. 2021, 11, 3887. [Google Scholar] [CrossRef]
- van Loon, L.C.; Rep, M.; Pieterse, C.M.J. Significance of inducible defense-related proteins in infected plants. Annu. Rev. Phytopathol. 2006, 44, 135–162. [Google Scholar] [CrossRef] [PubMed]
- Cornelissen, B.J.; Hooft van Huijsduijnen, R.A.; Bol, J.F. A tobacco mosaic virus-induced tobacco protein is homologous to the sweet-tasting protein thaumatin. Nature 1986, 321, 531–532. [Google Scholar] [CrossRef]
- Liu, J.J.; Sturrock, R.; Ekramoddoullah, A.K. The superfamily of thaumatin-like proteins: Its origin, evolution, and expression towards biological function. Plant Cell Rep. 2010, 29, 419–436. [Google Scholar] [CrossRef]
- Hu, X.; Reddy, A.S. Cloning and expression of a PR5-like protein from Arabidopsis: Inhibition of fungal growth by bacterially expressed protein. Plant Mol. Biol. 1997, 34, 949–959. [Google Scholar] [CrossRef]
- Anisimova, O.K.; Kochieva, E.Z.; Shchennikova, A.V.; Filyushin, M.A. Thaumatin-like protein (TLP) genes in garlic (Allium sativum L.): Genome-wide identification, characterization, and expression in response to Fusarium proliferatum infection. Plants 2022, 11, 748. [Google Scholar] [CrossRef] [PubMed]
- Acharya, K.; Pal, A.K.; Gulati, A.; Kumar, S.; Singh, A.K.; Ahuja, P.S. Overexpression of Camellia sinensis thaumatin-like protein, CsTLP in potato confers enhanced resistance to Macrophomina phaseolina and Phytophthora infestans infection. Mol. Biotechnol. 2013, 54, 609–622. [Google Scholar] [CrossRef] [PubMed]
- Ahmad, S.; Zhu, H.; Chen, Y.; Xi, C.; Shah, A.Z.; Ge, L. Comprehensive bioinformatics and expression analysis of the TLP gene family revealed its role in regulating the response of Oryza sativa to Nilaparvata lugens, Laodelphax striatellus, and Jinggangmycin. Agronomy 2022, 12, 1297. [Google Scholar] [CrossRef]
- Liu, Q.; Sui, X.; Wang, Y.; Zhu, M.; Zhou, Y.; Gao, F. Genome-wide analyses of thaumatin-like protein family genes reveal the involvement in the response to low-temperature stress in Ammopiptanthus nanus. Int. J. Mol. Sci. 2023, 24, 2209. [Google Scholar] [CrossRef]
- He, L.; Li, L.; Zhu, Y.; Pan, Y.; Zhang, X.; Han, X.; Li, M.; Chen, C.; Li, H.; Wang, C. BolTLP1, a thaumatin-like protein gene, confers tolerance to salt and drought stresses in broccoli (Brassica oleracea L. var. Italica). Int. J. Mol. Sci. 2021, 22, 11132. [Google Scholar] [CrossRef]
- Voorrips, R.E.; Finkers, R.; Sanjaya, L.; Groenwold, R. QTL mapping of anthracnose (Colletotrichum spp.) resistance in a cross between Capsicum annuum and C. chinense. Theor. Appl. Genet. 2004, 109, 1275–1282. [Google Scholar] [CrossRef]
- Lin, S.W.; Gniffke, P.A.; Wang, T.C. Inheritance of resistance to pepper anthracnose caused by Colletotrichum acutatum. Acta Hortic. 2007, 760, 329–334. [Google Scholar] [CrossRef]
- Lee, J.; Hong, J.H.; Do, J.W.; Yoon, J.B. Identification of QTLs for resistance to anthracnose to two Colletotrichum species in pepper. J. Crop Sci. Biotechnol. 2010, 13, 227–233. [Google Scholar] [CrossRef]
- Zhou, D.; Zhang, Z.; Cao, Y.; Yu, H.; Feng, X.; Zhang, B.; Wang, L. Research progress on genetic breeding of pepper resistant to anthracnose. China Veg. 2022, 2, 17–24. (In Chinese) [Google Scholar]
- Patel, R.K.; Jain, M. NGS QC toolkit: A toolkit for quality control of next generation sequencing data. PLoS ONE 2012, 7, e30619. [Google Scholar] [CrossRef]
- Kim, D.; Paggi, J.M.; Park, C.; Bennett, C.; Salzberg, S.L. Graph-based genome alignment and genotyping with HISAT2 and HISAT-genotype. Nat. Biotechnol. 2019, 37, 907–915. [Google Scholar] [CrossRef] [PubMed]
- Kovaka, S.; Zimin, A.V.; Pertea, G.M.; Razaghi, R.; Salzberg, S.L.; Pertea, M. Transcriptome assembly from long-read RNA-seq alignments with StringTie2. Genome Biol. 2019, 20, 278. [Google Scholar] [CrossRef] [PubMed]
- Langfelder, P.; Horvath, S. WGCNA: An R package for weighted correlation network analysis. BMC Bioinform. 2008, 9, 559. [Google Scholar] [CrossRef]
- Shannon, P.; Markiel, A.; Ozier, O.; Baliga, N.S.; Wang, J.T.; Ramage, D.; Amin, N.; Schwikowski, B.; Ideker, T. Cytoscape: A software environment for integrated models of biomolecular interaction networks. Genome Res. 2003, 13, 2498–2504. [Google Scholar] [CrossRef]
- Tang, Y.; Li, M.; Wang, J.; Pan, Y.; Wu, F.X. CytoNCA: A cytoscape plugin for centrality analysis and evaluation of protein interaction networks. Biosystems 2015, 127, 67–72. [Google Scholar] [CrossRef] [PubMed]
- Liao, Y.; Wang, J.; Zhu, Z.; Liu, Y.; Chen, J.; Zhou, Y.; Liu, F.; Lei, J.; Gaut, B.S.; Cao, B.; et al. The 3D architecture of the pepper genome and its relationship to function and evolution. Nat. Commun. 2022, 13, 3479. [Google Scholar] [CrossRef]
- Sun, P.; Jiao, B.; Yang, Y.; Shan, L.; Li, T.; Li, X.; Xi, Z.; Wang, X.; Liu, J. WGDI: A user-friendly toolkit for evolutionary analyses of whole-genome duplications and ancestral karyotypes. Mol. Plant 2022, 15, 1841–1851. [Google Scholar] [CrossRef]
- Tamura, K.; Stecher, G.; Kumar, S. MEGA11: Molecular evolutionary genetics analysis version 11. Mol. Biol. Evol. 2021, 38, 3022–3027. [Google Scholar] [CrossRef]
- Zhao, J.P.; Su, X.H. Patterns of molecular evolution and predicted function in thaumatin-like proteins of Populus trichocarpa. Planta 2010, 232, 949–962. [Google Scholar] [CrossRef]
- Bailey, T.L.; Johnson, J.; Grant, C.E.; Noble, W.S. The MEME suite. Nucleic Acids Res. 2015, 43, W39–W49. [Google Scholar] [CrossRef]
- Chen, C.; Chen, H.; Zhang, Y.; Thomas, H.R.; Frank, M.H.; He, Y.; Xia, R. TBtools: An integrative toolkit developed for interactive analyses of big biological data. Mol. Plant 2020, 13, 1194–1202. [Google Scholar] [CrossRef] [PubMed]
- Yuan, M.; Xu, C.Y. BiFC assay for detecting protein-protein interaction in tobacco leaves. Bio-101 2018, e1010133. (In Chinese) [Google Scholar] [CrossRef]
- Kim, Y.S.; Park, J.Y.; Kim, K.S.; Ko, M.K.; Cheong, S.J.; Oh, B.J. A thaumatin-like gene in nonclimacteric pepper fruits used as molecular marker in probing disease resistance, ripening, and sugar accumulation. Plant Mol. Biol. 2002, 49, 125–135. [Google Scholar] [CrossRef]
- Tezuka, D.; Kawamata, A.; Kato, H.; Saburi, W.; Mori, H.; Imai, R. The rice ethylene response factor OsERF83 positively regulates disease resistance to Magnaporthe oryzae. Plant Physiol. Biochem. 2019, 135, 263–271. [Google Scholar] [CrossRef] [PubMed]
- Odeny Ojola, P.; Nyaboga, E.N.; Njiru, P.N.; Orinda, G. Overexpression of rice thaumatin-like protein (Ostlp) gene in transgenic cassava results in enhanced tolerance to Colletotrichum gloeosporioides f. sp. manihotis. J. Genet. Eng. Biotechnol. 2018, 16, 125–131. [Google Scholar] [CrossRef]
- Garcia-Casado, G.; Collada, C.; Allona, I.; Soto, A.; Casado, R.; Rodriguez-Cerezo, E.; Gomez, L.; Aragoncillo, C. Characterization of an apoplastic basic thaumatin-like protein from recalcitrant chestnut seeds. Physiol. Plant. 2001, 110, 172–180. [Google Scholar] [CrossRef]
- Singh, N.K.; Kumar, K.R.; Kumar, D.; Shukla, P.; Kirti, P.B. Characterization of a pathogen induced thaumatin-like protein gene AdTLP from Arachis diogoi, a wild peanut. PLoS ONE 2013, 8, e83963. [Google Scholar] [CrossRef]
- Ma, W.; Gao, X.; Han, T.; Mohammed, M.T.; Yang, J.; Ding, J.; Zhao, W.; Peng, Y.L.; Bhadauria, V. Molecular genetics of anthracnose resistance in maize. J. Fungi 2022, 8, 540. [Google Scholar] [CrossRef]
- de Brito, M.V.; Torres, K.K.B.; Sousa, J.V.M.; França, G.B.; Costa, M.F.; da Costa, G.A.L.; Ferreira, G.N.C.; da Silva, V.B.; de Sá, G.H.; Lopes, Â.C.d.A.; et al. Inheritance of genetic resistance to anthracnose in lima beans: Analysis and implications for breeding. J. Phytopathol. 2025, 173, e70036. [Google Scholar] [CrossRef]
- Jayaprakash, A.; Roy, A.; Thanmalagan, R.R.; Arunachalam, A.; Ptv, L. Immune response gene co-expression network analysis of Arachis hypogaea infected with Aspergillus flavus. Genomics 2021, 113, 2977–2988. [Google Scholar] [CrossRef]
- Yan, X.; Qiao, H.; Zhang, X.; Guo, C.; Wang, M.; Wang, Y.; Wang, X. Analysis of the grape (Vitis vinifera L.) thaumatin-like protein (TLP) gene family and demonstration that TLP29 contributes to disease resistance. Sci. Rep. 2017, 7, 4269. [Google Scholar] [CrossRef] [PubMed]
- Ren, R.; Zhou, X.; Zhang, X.; Li, X.; Zhang, P.; He, Y. Genome-wide identification and characterization of thaumatin-like protein family genes in wheat and analysis of their responses to Fusarium head blight infection. Food Prod. Process. Nutr. 2022, 4, 24. [Google Scholar] [CrossRef]
- Wang, L.; Xu, Z.; Yin, W.; Xu, K.; Wang, S.; Shang, Q.; Sa, W.; Liang, J.; Wang, L. Genome-wide analysis of the Thaumatin-like gene family in Qingke (Hordeum vulgare L. var. nudum) uncovers candidates involved in plant defense against biotic and abiotic stresses. Front. Plant Sci. 2022, 13, 912296. [Google Scholar] [CrossRef] [PubMed]
- Zhang, Y.; Miao, L.; Yang, X.; Jiang, G. Genome-wide characterization and expression of the TLP gene family associated with Colletotrichum gloeosporioides inoculation in Fragaria x ananassa. PeerJ 2022, 10, e12979. [Google Scholar] [CrossRef]
- Gu, Y.; Yu, H.; He, S.; Zhang, P.; Ma, X. Genome-wide identification and characterization of the TLP gene family in Phyllostachys edulis and association with witches’ broom disease resistance in bamboo. Int. J. Mol. Sci. 2023, 24, 10257. [Google Scholar] [CrossRef]
- Cao, J.; Lv, Y.; Hou, Z.; Li, X.; Ding, L. Expansion and evolution of thaumatin-like protein (TLP) gene family in six plants. Plant Growth Regul. 2015, 79, 299–307. [Google Scholar] [CrossRef]
- Li, P.; Xu, Y.; Wang, K.; Guo, W.; Gu, Y.; Lyu, S.; Huang, J.; Lin, H.; Huang, C.; Xu, Z.; et al. Genome-wide identification of TLP gene family and their roles in Carya cathayensis sarg in response to Botryosphaeria dothidea. Front. Plant Sci. 2022, 13, 849043. [Google Scholar] [CrossRef]
- Camejo, D.; Guzman-Cedeno, A.; Moreno, A. Reactive oxygen species, essential molecules, during plant-pathogen interactions. Plant Physiol. Biochem. 2016, 103, 10–23. [Google Scholar] [CrossRef]







| Protein ID | AA Length | MW (kD) | pI | GRAVY | Instability Index | Subcellular Localization | Probability |
|---|---|---|---|---|---|---|---|
| CaTLP1 | 264 | 29.01 | 7.37 | −0.31 | 40.80 | Extracellular | 0.7806 |
| CaTLP2 | 258 | 27.74 | 7.90 | −0.30 | 38.59 | Extracellular | 0.8513 |
| CaTLP3 | 251 | 27.15 | 8.45 | −0.28 | 40.57 | Extracellular | 0.8851 |
| CaTLP4 | 229 | 25.22 | 7.36 | −0.24 | 24.74 | Extracellular | 0.8637 |
| CaTLP5 | 228 | 24.96 | 4.99 | −0.27 | 26.58 | Extracellular | 0.8493 |
| CaTLP6 | 230 | 25.08 | 7.32 | −0.36 | 23.63 | Extracellular | 0.8799 |
| CaTLP7 | 233 | 25.45 | 8.92 | −0.40 | 30.31 | Extracellular | 0.8768 |
| CaTLP8 | 191 | 20.68 | 8.44 | −0.38 | 33.62 | Extracellular | 0.8258 |
| CaTLP9 | 238 | 25.84 | 5.66 | −0.05 | 40.34 | Extracellular | 0.8304 |
| CaTLP10 | 332 | 34.42 | 4.63 | 0.00 | 47.16 | Cell membrane | 0.6507 |
| CaTLP11 | 303 | 30.78 | 4.29 | 0.24 | 41.59 | Cell membrane | 0.7249 |
| CaTLP12 | 269 | 29.37 | 8.05 | −0.17 | 55.84 | Extracellular | 0.7029 |
| CaTLP13 | 247 | 26.41 | 9.07 | 0.00 | 43.39 | Extracellular | 0.8107 |
| CaTLP14 | 297 | 31.49 | 5.20 | 0.09 | 46.00 | Cell membrane | 0.6186 |
| CaTLP15 | 328 | 35.04 | 4.47 | −0.18 | 45.93 | Cell membrane | 0.6723 |
| CaTLP16 | 325 | 33.93 | 5.03 | −0.10 | 46.21 | Cell membrane | 0.7266 |
| CaTLP17 | 271 | 28.39 | 5.23 | 0.06 | 39.74 | Extracellular | 0.7815 |
| CaTLP18 | 310 | 34.04 | 8.24 | −0.07 | 35.14 | Cell membrane | 0.6115 |
| CaTLP19 | 328 | 34.52 | 5.40 | 0.12 | 41.62 | Cell membrane | 0.5914 |
| CaTLP20 | 304 | 32.75 | 8.47 | 0.35 | 45.78 | Extracellular | 0.7319 |
| CaTLP21 | 244 | 26.23 | 8.04 | 0.00 | 35.14 | Extracellular | 0.8322 |
| CaTLP22 | 123 | 13.65 | 9.37 | −0.21 | 37.33 | Extracellular | 0.8804 |
| CaTLP23 | 243 | 25.28 | 4.48 | 0.22 | 36.99 | Extracellular | 0.8150 |
| CaTLP24 | 294 | 31.70 | 7.49 | −0.07 | 37.66 | Cell membrane | 0.6244 |
| CaTLP25 | 280 | 30.08 | 8.42 | 0.00 | 34.47 | Extracellular | 0.7855 |
| CaTLP26 | 436 | 44.36 | 4.63 | 0.00 | 41.04 | Cell membrane | 0.5031 |
| CaTLP27 | 274 | 29.87 | 8.82 | 0.07 | 40.93 | Extracellular | 0.7811 |
| CaTLP28 | 245 | 26.08 | 7.37 | 0.09 | 39.39 | Extracellular | 0.8305 |
| CaTLP29 | 264 | 28.65 | 8.14 | −0.11 | 51.03 | Extracellular | 0.6724 |
| CaTLP30 | 258 | 28.55 | 8.30 | −0.43 | 34.52 | Extracellular | 0.7476 |
| CaTLP31 | 160 | 17.74 | 4.35 | 0.09 | 31.54 | Extracellular | 0.9161 |
Disclaimer/Publisher’s Note: The statements, opinions and data contained in all publications are solely those of the individual author(s) and contributor(s) and not of MDPI and/or the editor(s). MDPI and/or the editor(s) disclaim responsibility for any injury to people or property resulting from any ideas, methods, instructions or products referred to in the content. |
© 2025 by the authors. Licensee MDPI, Basel, Switzerland. This article is an open access article distributed under the terms and conditions of the Creative Commons Attribution (CC BY) license (https://creativecommons.org/licenses/by/4.0/).
Share and Cite
Wu, H.; Zeng, J.; Mao, C.; Huang, W.; Li, C.; Yang, L.; Zhang, X.; Lin, J.; Lei, J.; Zhou, Y.; et al. Characterization of Thaumatin-like Gene Family Reveals Group V CaTLPs Drive Anthracnose Resistance in Pepper (Capsicum annuum). Horticulturae 2025, 11, 703. https://doi.org/10.3390/horticulturae11060703
Wu H, Zeng J, Mao C, Huang W, Li C, Yang L, Zhang X, Lin J, Lei J, Zhou Y, et al. Characterization of Thaumatin-like Gene Family Reveals Group V CaTLPs Drive Anthracnose Resistance in Pepper (Capsicum annuum). Horticulturae. 2025; 11(6):703. https://doi.org/10.3390/horticulturae11060703
Chicago/Turabian StyleWu, Hao, Jian Zeng, Cui Mao, Weifeng Huang, Chuanhong Li, Liya Yang, Xiaohan Zhang, Jiaxian Lin, Jianjun Lei, Yong Zhou, and et al. 2025. "Characterization of Thaumatin-like Gene Family Reveals Group V CaTLPs Drive Anthracnose Resistance in Pepper (Capsicum annuum)" Horticulturae 11, no. 6: 703. https://doi.org/10.3390/horticulturae11060703
APA StyleWu, H., Zeng, J., Mao, C., Huang, W., Li, C., Yang, L., Zhang, X., Lin, J., Lei, J., Zhou, Y., Zhu, Z., & Zheng, J. (2025). Characterization of Thaumatin-like Gene Family Reveals Group V CaTLPs Drive Anthracnose Resistance in Pepper (Capsicum annuum). Horticulturae, 11(6), 703. https://doi.org/10.3390/horticulturae11060703

