Next Article in Journal
Nutrient Balance of Citrus Across the Mandarin Belts of India
Previous Article in Journal
Identification of Grape NRT Gene Family and Analysis of Its Expression in Leaves Under Nitrogen-Deficiency Stress
Previous Article in Special Issue
Early Stages of Bacterial Colonization Development After Xanthomonas campestris Seed Inoculation in Selected Brassica Species
 
 
Font Type:
Arial Georgia Verdana
Font Size:
Aa Aa Aa
Line Spacing:
Column Width:
Background:
Article

Nitrogen Use Efficiency of Microbial and Amino Acid Treatments for Organic Broccoli (Brassica oleracea L. var. italica Plenk) Seed Production

Department of Agriculture, Food and Environment (Di3A), University of Catania, 95131 Catania, Italy
*
Author to whom correspondence should be addressed.
These authors contributed equally to this work.
Horticulturae 2025, 11(3), 253; https://doi.org/10.3390/horticulturae11030253
Submission received: 17 January 2025 / Revised: 22 February 2025 / Accepted: 24 February 2025 / Published: 26 February 2025

Abstract

The availability and quality of organic seeds are critical challenges for organic farming, with nitrogen use efficiency (NUE) being crucial for improving productivity. This study, part of the H2020 BRESOV project, assessed the effects of three nutritional protocols (NPs) on eight broccoli genotypes (GEs), comprising two commercial F1 hybrids and six Sicilian landraces. The tested NPs included formulations containing Trichoderma species, organic nitrogen, and essential micronutrients such as iron, zinc, carbon, boron, manganese, molybdenum, and zinc. This trial was conducted on an organic farm in Adrano (CT). Plants were evaluated for key traits related to growth, development, and seed production. NUE was analyzed to measure the efficiency of nitrogen conversion from soil into seed production. Significant interactions between NPs and GEs were observed for all seed yield components and most morphometric traits, except for secondary branches and root width, varying significantly only among the tested genotypes. The Sicilian landraces Broccolo nero and Sparaceddi showed the highest seed yield, overcoming the productive performances of the commercial hybrids F1 Marathon and Gentleman. Broccolo nero, grown using amino acid microbial consortia applied solely via fertigation (NP1), exhibited the highest NUE, indicating a positive nitrogen balance relative to seed yield and soil nitrogen content. Principal component analysis (PCA) grouped the genotypes into five distinct clusters based on the analyzed bio-morphometric traits and on the effect of the treatment. The Broccolo nero and Sparaceddi genotypes formed two distinct groups, clearly differentiated by their unique morphological traits related to plant biomass and seed production. Additionally, both genotypes exhibited distinct responses to the applied nutrition protocols, with positive results compared to the control condition. These results underscore the potential of the broccoli landraces for organic farming and breeding due to their adaptability, resilience, and superior NUE.

1. Introduction

During the last decades, the agricultural system has massively intensified increasing food supply and availability. The consequence of the above-mentioned process was the exploitation of environmental resources, which affected soil fertility due to the increasing use of nitrogen fertilizer and pesticides causing eutrophication of land and water, greenhouse gas emissions, and the contraction of arable lands with biodiversity losses [1,2]. As a consequence of the war in Ukraine, access to fundamental agricultural production means, such as fertilizers, is restricted, and organic farming could represent an important perspective to follow to guarantee more sustainable seeds and food supply [3].
In the last twenty years, agricultural systems have been redesigned to exploit the biodiversity of crops based on agroecological and cultural processes, and, nowadays, organic agriculture has established a growing market segment for the whole food industry [4,5].
Organic farming could represent the preferential way to promote and adopt sustainable practices by the farmers engaged, which can increase their level of knowledge on the topic [6]. Organic agriculture can also bring several benefits in the frame of the bioeconomy, enhancing the activity of the microbiota community, promoting soil fertility, and saving money on fertilizer [7,8].
Due to the reasons previously exposed, organic farming needs to apply alternative products to overcome today’s gap and obtain more sustainable productions that do not affect soil fertility and its environmental status. The products could be used in contrast to normal fertilizers, and the several pesticides spread in conventional agriculture include biostimulants and products based on microorganisms to enhance mineral nutrition uptakes and/or protect against pathogens or pests [9,10]. Among the several microorganism-based products, the ones with Trichoderma spp. could represent a new perspective to combine nutritional aspects related to plant growth and development, improving photosynthetic efficiency to the resilient traits determining climate or abiotic stress resistance [11,12].
The European Nitrates Directive (ND; 91/676/EEC), established in 1991, serves as the primary framework for protecting water quality from the overexploitation of agricultural land and resulting nitrate contamination [13]. Its goal is to prevent nitrate pollution of ground and surface waters while promoting sustainable farming practices. Optimizing nitrogen fertilization is crucial for improving nitrogen use efficiency (NUE) and minimizing nitrate leaching [13,14]. A future challenge might be represented by the development of a user-friendly, robust NUE indicator for entire food systems, which could support policy development, track progress, and inform consumers [15]. NUE is a critical factor for sustainable organic farming, where optimizing nutrient use is essential for productivity without relying on synthetic inputs. The use of organic fertilizers enriched with amino acids and beneficial microorganisms, such as Trichoderma species, can enhance NUE by promoting nutrient availability and uptake while improving soil health. These natural inputs stimulate microbial activity, which supports nutrient cycling and plant growth. Therefore, the adoption of biostimulants derived from microbial consortia or amino acids is a promising management strategy in vegetable cropping systems, facilitating the efficient use of residual fertilizers from previous crops and enhancing nitrogen use efficiency (NUE) within crop rotations [16]. These treatments can improve photosynthetic activity, nitrate accumulation, total nitrogen content, and overall NUE [16,17]. However, the application of microbial biostimulants requires careful monitoring of soil nitrogen fertility to prevent the overexploitation of the soil’s nitrogen-supplying potential. As a result, crops, including broccoli landraces, could achieve higher seed yields under organic conditions by efficiently utilizing nitrogen in the soil. This approach not only aligns with organic farming principles but also demonstrates the potential of using biologically based fertilizers to achieve sustainable production and improve the resilience of crops to varying environmental conditions.
The European Commission (EC) regulation established the legal framework related to organic production and organic product labeling (899/2008), and it prescribed the supply of organically produced seeds to be used in organic farming. Nowadays, the availability of organic seeds is low, and breeding programs must focus on their provision due to the increasing demand in Europe [18,19].
Brassica oleracea L. crops could be exploited for organic farming due to their resilience, but several traits, like the adaptation to the low soil fertility, the capacity to compete against weeds, and the response against pests and pathogens, must be improved with specific breeding programs [20]. Broccoli (Brassica oleracea L. var. italica Plenck) and cauliflower (B. oleracea L. var. botrytis) are the most important B. oleracea L. crops for vegetable grown, especially in the Asian countries of China and India, which cover about 90% of the total world production. Cauliflower and broccoli production shows an increasing trend in terms of surface and production due to the high nutraceutical properties of the products that these crops provide thanks to several bioactive compounds like polyphenols and glucosinolates, which have high antioxidant activity [21].
The new, modern agricultural scenario described above represented a boost to start new breeding programs based on the use of more resilient broccoli varieties that are able to respond to environmental factors and are suitable for organic farming to establish new composite cross populations (CCPs) and multi-parent advanced generation inter-cross (MAGIC) populations as organic heterogenous material (Directive EU 848/2018). Some older open-pollinated (OP) broccoli local varieties were tested in organic conditions, but they had no uniformity and were absent of some marketable traits [22]. The organic seed production of broccoli is strictly related to the on-farm conservation of broccoli landraces due to their high adaptability under low input in terms of fertilizers and conventional agricultural practices [23].
In this study, we examined the variation in bio-morphometric traits and seed production components, in six broccoli landraces and two F1 hybrids, in response to organic fertilization with amino acids and microbial consortia (T. asperellum, T. atroviride, T. harzianum). Nitrogen use efficiency (NUE) was calculated for different genotypes grown under various nutrition protocols.

2. Materials and Methods

2.1. Plant Materials

Genotypes were selected from the active Gene Bank collection of the Vegetable and Flower section of the Department of Agriculture, Environment and Food (Di3A) of the University of Catania (UNICT). The experimental design adopted was split plot with two experimental factors: the first one was the nutrition protocol (NP) while the second one was represented by the genotype (GE). The accessions set included six broccoli landraces (LRs) and two F1 hybrids, which are listed in Table 1.
This specific set of broccoli genotypes has been carefully selected to represent landraces cultivated across different Sicilian cities. Genotypes A and F were provided by farmers from the province of Siracusa (SR), who produced the seeds through massal selection. Genotype B originates from Adrano (CT) in the Mount Etna area, where this trial was developed, and also derives from massal selection activity. Genotype C is an ancient local variety that has been improved and commercialized, leading to its broader distribution. Genotype D, produced through a massal selection program by farmers in the province of Messina (ME), is widely grown in that region. Additionally, the F1 hybrids G and H were selected for this trial due to their commercial value and early harvest traits, making them important for the market.
Seeds were sown in the first decade of July 2021 in alveolar trays with two seeds per hole, retaining only one plantlet per hole after seed emergence. The resulting plantlets were transplanted to open fields once they had developed their third true leaf. The transplantation occurred in the first decade of August 2021 in an organic farm open field. Plants were placed at the crop density of 4 plants per m2 and were irrigated using a dripping system irrigation system. The experimental design was previously described [24], and it was a split plot with three randomized blocks composed of three replicates per genotype. Each replicate consisted of 5 plants. Plants were characterized during the growing cycle for the days to flowering and at the end of the growing cycle for their bio-morphometric traits and seed production components. The flower emergency of each genotype is depicted in Figure 1.
A wide array of descriptors, including quantitative and qualitative traits, were employed for the bio-morphometric assessment. All the descriptors adopted are listed in Table 2.
Days to flowering from transplant (PDF) were recorded throughout the growing cycle, noting the date of flower emergence for each plant per replicate, and then calculated as days after transplant. All plant biomass weight parameters (PWE, PSW, IWE, and RWE) were measured by an analytical scale in the field after harvesting the inflorescences with mature siliques for seed yield component evaluation. The number of plant branches was recorded by counting the branches per plant from the basal side of the stem. Stem and basal diameters (PSD and PBD, respectively) were measured using a digital caliper (0–150 mm). Siliqua area (SAR), length (SLE), width (SWI), and beak length (SBL) were analyzed using WinFOLIA® software version 2020 (Regent Instruments Inc., Quebec, QC, Canada) connected to an Epson Perfection V370 scanner (Seiko Epson Corporation, Suwa, Japan).
With regard to the rainfall and the temperature parameters, they were provided by the local weather station service of Sicilian region (SIAS).

2.2. Soil Analysis

To assess the activity of the endogenous and exogenous soilborne microorganisms, the soil was sampled at the beginning (T0) and at the end (T1) of the growing cycle for each experimental block of the trial. The chemical analysis of the soil was performed in a private laboratory in Catania (CT). All the soil parameters, except for the pH and the C N−1 ratio, were calculated in accordance with the Italian Ministerial Decree (D.M.) of 13 September 1999 dealing with the official methods for the soil chemical analysis. Figure 2 illustrates the distribution of soil fractions expressed in percentages.

2.3. Nutrition Protocols

The nutrition protocols applied (NPs) were NP0, NP1, and NP2: the first one (NP0) represents the control and does not include the organic fertilizer applications while the second one (NP1) includes the application of the organic products Amminocomplex extra® (Itaka srl, Milan, ITA) (three applications with a total dosage of 160 kg ha−1) and 3KO® (Itaka srl, Milan, ITA) (three applications with a total dosage of 10 kg ha−1) based on amino acids and mycorrhizal fungi (Trichoderma harzianum, T. asperellum and T. atroviride). Particularly, the Amminocomplex extra® consists of hydrolyzed proteins derived from leather, amino acids, peptides, and low- to medium-molecular-weight peptones, with activation through levogyre amino acids. The third nutrition protocol (NP2), instead, consists of the application of the above-cited organic products utilized for NP1 with the addition to Kappa micro® (Itaka srl, Milan, ITA) based on microelements like boron, iron, manganese, molybdenum, and zinc (three foliar applications with a total dosage of 9 kg ha−1) and Stim Root® (Itaka srl, Milan, ITA) (three applications of 8 kg ha−1 per each) by foliar application. All the tested products were provided by ITAKA crop solution S.R.L. A schematic representation of the product dosages and their corresponding phenological stages is provided in Table 3.

2.4. Nitrogen Use Efficiency (NUE) Calculation

The nitrogen use efficiency (NUE) was calculated based on a formula previously described [25], which was adapted to suit the objectives of this study. Specifically, the formula used is
PSY (ΔNsoil)−1
PSY represents the plant seed yield, expressed in kg seeds ha−1;
ΔNsoil is the change in soil nitrogen content, expressed in kg of N ha−1, calculated as
ΔNsoil = [Total soil nitrogen at T0 (g kg−1) − Total soil nitrogen at T1 (g kg−1)] ⋅ ρ ⋅ d ⋅ 10
ρ = 1.3 g cm−3 is the density of the soil;
d = 20 cm is the approximate depth of the soil sample;
Factor 10 accounts for unit conversion to kg of N ha−1;
NUE was expressed in kg seed per kg N ha−1.

2.5. Data Analysis

The bio-morphometric data were statistically analyzed performing Pearson’s correlation among traits and principal components analysis (PCA). Both correlations and PCA were generated using R studio version 3.4.3. software using the packages corrplot, ggplot2, FactoMineR, and factoextra. Furthermore, the two-way analysis of variance (ANOVA) was performed using CoStat version 6.311 using the algorithm of Student–Newman–Keuls applied in randomized blocks with the normalized data. Data were normalized using the percentage rank by SPSS software version 27 (IBM, Armonk, NY, USA).

3. Results

3.1. Climatic Conditions

The examination of the bio-morphometric traits was impacted by climatic conditions (rainfall and temperatures), which were recorded by the local weather station. The total rainfall registered during the growing period was 704.8 mm. In October 2021, the rainfall detected was 60.0% of the total registered during the growing cycle (Figure S1). The temperatures registered from August 2021 to May 2022 ranged from −1 °C to a maximum of 44 °C, recorded in February 2022 and August 2021, respectively (Figure S1). During the siliqua harvest period, which started in April 2022 and concluded at the end of May 2022, the temperatures ranged from 2 °C to a maximum of 36 °C, and the amount of rainfall was 38.2 mm.

3.2. Soil Analysis

The average values of soil physical composition and texture are presented in Table 4 and expressed in g kg−1.
The variation in total nitrogen, organic carbon, and the C N−1 ratio was not notable in relation to T0 and T1 for each experimental NP. The available phosphorous decreased from the T0 to the T1 for each NP applied. The largest contraction of the available phosphorous was observed for NP1 and NP2 (Table 5).
Concerning the available potassium, a notable reduction for NP1 and NP2 was observed at the end of the growing cycle (T1) in comparison to T0. The pH was not observed as an important variation for each NP applied from T0 to T1 (Table 5). With regard to the specific conductivity, it increased from T0 to T1 in NP0, probably due to the lack of biofertilizers in the soil (Table 5). Concerning the cation exchange capacity, the exchangeable calcium, magnesium, and potassium, decreased from T0 to T1 in each NP (Table 4). The exchangeable sodium decreased in NP1 and NP2 in comparison to the control NP0 and the percentage of calcium increased from T0 to T1 in NP0 and N1 while it decreased in NP1 (Table 5). With regard to the percentage of magnesium, it decreased in NP0 from T0 to T1, while it increased with the application of the biofertilizers from T0 to T1 for both NP1 and NP2 (Table 5). The amount of sodium increased from T0 to T1 in NP0 and NP1, while it decreased in NP2 (Table 5). With regard to the percentage of potassium, a significative variation was ascertained for each NP applied, decreasing for each nutrition protocol (NP). Furthermore, for the ratio K Mg−1, a notable variation from T0 to T1 for all the experimental NPs tested was not observed. In contrast, the ratio between the magnesium and the potassium decreased from T0 to T1 in NP0 while it increased in NP1 and NP2 (Table 5).

3.3. Plants Bio-Morphometric Characterization

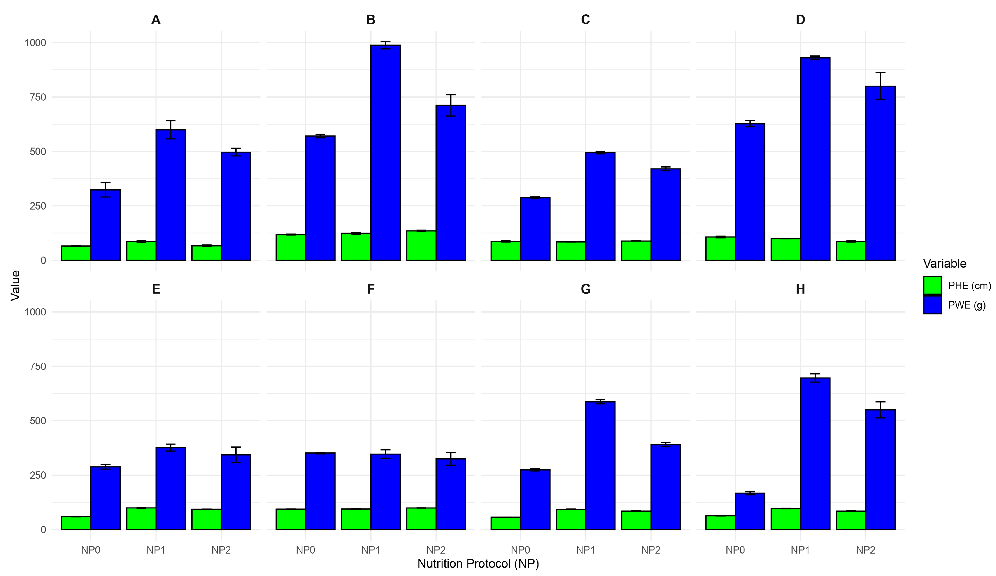
The interval of days to flowering from the transplanting (PDF) showed a significative interaction between the nutrition protocol (NP) and the genotype (GE). Its value varied from 90.00 to 210.00 d for H from NP2 to NP0, respectively (Table S1). Values higher than 150.0 d were registered for A, B, and F in each NP tested in NP0 (Table S1). The genotypes C, D, G, and H showed PDF values lower than 150.0 d (Table S1). Additionally, the plant weight (PWE) displayed a significant interaction between the two experimental factors studied, and it varied among the genotypes from 167.21 g to 987.72 g for H by NP0 and for B by NP1, respectively. Figure 3 shows the variation in the PWE and PHE among the eight genotypes tested in relation to the different NP applied.
The PWE value was higher than 500.00 g for B and D in all the NPs applied, even for A and G grown by NP1 and for H grown by NP1 and NP2 (Table S1). On the other hand, The PWE exhibited values lower than 500.00 g for A and G cultivated by NP0 and NP2, and for C, E, and F grown by all the NPs adopted, and for H by NP0 (Table S1).
With regard to the plant height (PHE), a significant interaction NP × GE was observed. Its value varied from 56.67 cm to 135.00 cm for G by NP0 and for B grown by NP2, respectively; it was lower than 65.00 cm for A, E, G, and H grown by NP0 (Table S1). Landrace B showed the highest values for the PHE in all the NPs, and its value varied from 118.00 cm to 123.31 cm and 135.0 cm for NP0, NP1, and NP2, respectively. For landrace C, a significant variation was not ascertained among the three NPs adopted (Table S1). Concerning the F1 hybrids G and H, they showed low values for the PHE adopting NP0, 56.67 cm, and 64.42 cm, respectively. Nevertheless, they showed a significant PHE increase by the microbial consortia application registering 93.00 cm and 97.17 cm by NP1, respectively, and about 84.70 cm for both by NP2 (Table S1). It is worth noting that the genotype (GE) experimental factor plays a key role in determining the PHE parameter. Specifically, when considering the genotype averages, PHE values ranged from 72.72 cm in genotype A to 125.44 cm in genotype B. Additionally, the NP was another crucial factor, with an average PHE value of 81.55 cm for NP0 and 92.29 cm for NP1. The plant stem weight (PSW) was significantly affected by the interaction between the two experimental factors. Specifically, the lowest PSW value (30.10 g) was observed for genotype H under NP0, while the highest value (381.11 g) was recorded for genotype B under NP1 (Table S1). PSW values below 100.0 g were noted for genotypes A, F, and H under NP0, genotype F under NP1, and genotypes E and F under NP2 (Table S1). The number of plant branches (PBR) varied significantly among the tested genotypes. Specifically, the PBR value varied from 0.00 branches for genotypes A, C, D, G, and H to 8.17 branches for genotype B (Table S1). The number of leaves per plant (PLE) showed a significative interaction NP × GE, and it varied among the evaluated broccoli accession from 30.33 to 191.67 for H and B grown by NP0 and NP1, respectively. Landraces D and E showed, in all the NPs applied, values higher than 100.00 leaves per plant followed by B, which showed higher values of 191.67 and 107.43 leaves when it was grown by NP1 and NP2, respectively (Table S1).
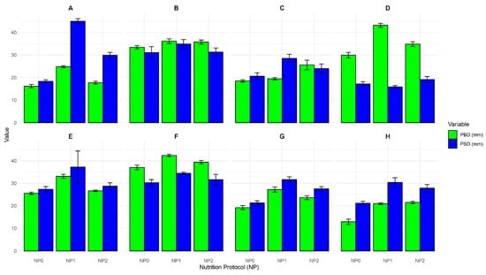
The plant stem diameter (PSD) exhibited a significative interaction between the nutrition protocol adopted and the genotype tested and varied from 15.9 mm to 44.9 mm for D and A, both grown by NP1 (Table S1). For the PBD, we ascertained a significative interaction NP × GE, varying from 12.94 mm to 43.15 mm for H and D grown by NP0 and NP1, respectively (Table S1). Figure 4 shows the variation in the PBD and PSD among the different genotypes grown under the three different NPs applied (NP0, NP1, and NP2).
With regard to the root structure, for the root width (RWI), we observed a significant variation in relation to the genotype and NP experimental factors. Specifically, RWI varied from 19.79 cm to 47.19 for F and D, respectively. Furthermore, the RWI varied across the different NPs applied from 25.23 cm for NP0 to 31.70 for NP2 (Table S1). The main root diameter (RMD) showed a significative interaction NP × GE and varied from 4.26 mm to 12.87 mm for G and D cultivated by NP0 and NP1, respectively. The RMD significantly increases as a result of the application of the microbial-based products in comparison to the control nutrition protocol (NP0).
Finally, the root weight (RWE) values showed a significant interaction between N and GE, varying from 31.61 g to 202.13 g for H and D grown by NP0 and NP1, respectively. RWE values higher than 100.00 g were registered for B, D, and F by NP0; for B, D, and F by NP1; and for B and D cultivated by NP2 (Table S1).

3.4. Inflorescence and Siliqua Characterization

With regard to the inflorescence traits, the inflorescence weight (IWE) variant significantly as a result of the interaction NP × GE. Its value spanned from 83.78 g to 500.70 g for E and D cultivated by NP0 and NP1, respectively, (Table S2). Values higher than 300.00 g were detected for D, H, B, G, and H grown by NP1, and for D and B grown by NP2 (Table S2). IWE values lower than 150.00 g were registered for E in NP0 and NP2 and for F, G, and H grown under NP0 conditions (Table S2).
The IHE exhibited a significative interaction between the two experimental factors studied, and it varied among the tested genotypes from 31.33 cm to 85.74 cm for E cultivated by NP0 and D in NP2 (Table S2). The previously mentioned traits displayed values higher than 50.0 cm for B, C, and D grown by NP0 for all the genotypes, except for A by NP1, and for A, B, D, F, and H by NP2 (Table S2). In contrast, lower values than 50.0 g were registered for E, F, G, and H grown by NP0, for A by NP1, and for E and G grown under NP0 conditions (Table S2).
Moreover, the inflorescence width (IWI), experienced significant interaction NP × GE. Notably, its value fluctuated from 21.50 cm for G by NP0 to 71.89 cm for C by NP2. Values higher than 50.0 cm were ascertained for B and F cultivated by all the NPs tested, for D by NP1 and NP2, and for E by NP1 (Table S2). The flower stalk length (FSL) varied from 12.0 cm to 42.22 cm for A and D grown under NP0 and NP2 conditions, respectively; the genotypes B, C, and D showed values higher than 20.00 cm in all the nutrition protocols adopted (Table S2).
With regard to the siliqua longitudinal section area (SAR), it showed a significant interaction between the two experimental factors, varying from 0.77 cm2 for G grown by NP0 to 2.26 cm2 for B by NP0 conditions (Table S2). Concerning B, it showed high SAR values in all the NPs, registering 2.0 cm2, 2.26 cm2, and 2.10 cm2 under NP0, NP1, and NP2 conditions, respectively (Table S2). All the genotypes grown by all NPs, except for B, showed SAR values lower than 1.50 cm2 (Table S2).
Concerning the siliqua weight (SWE), a significant interaction was ascertained between NP × GE, and its values varied from 0.06 g to 0.25 g for A cultivated by NP0 and for D and B by NP0 and NP1 (Table S2). The SWE value was higher than 0.15 g for B across the three NPs applied and for D in NP0 (Table S2).
Figure 5 shows the different shapes of the siliqua at the harvesting stage among the eight genotypes in relation to the different NPs applied.
The SLE showed a significative interaction between the nutrition protocol adopted and the genotype tested, varying from 4.32 cm to 7.67 cm for G cultivated by NP0 and for B by NP2, respectively. In addition, B, C, and D showed SLE values higher than 6.00 cm in all the NPs tested, followed by F grown by NP0. With regard to the siliqua width (SWI), it varied from 0.30 cm for both E and G to 0.46 cm for B grown by NP1 (Table S2). The landrace Broccolo nero (B) showed values higher than 0.40 cm when grown by all the Ns tested followed by E and F by NP0 and D by NP2 (Table S2). Finally, the siliqua beak length (SBL) varied among the evaluated genotypes from 0.44 cm to 1.19 cm for E grown by NP0 and for D by NP2 (Table S2). Furthermore, values higher than 1.00 cm were registered for settembrino (D) grown by both NP0 and NP2.

3.5. Seed Yield Components

The seed yield components enabled the identification of traits correlated with seed production. Remarkably, for all the yield components detected, we have ascertained a significant interaction NP × GE except for the plant main inflorescence (PMI) (Table S3). In fact, the plant main inflorescence (PMI) descriptor detected the plant architecture differentiating the sprouting broccoli landraces from the apical dominance ones, like the F1 hybrids, which varied significantly for the tested genotypes (Figure 1). The PMI is a type-related trait, and it varied significantly among the evaluated genotypes from 1.00 to 8.00, showing just one main inflorescence for A, C, D, G, and H, which belong to the apical plant dominance type. Landraces B and E, exhibit PMI values higher than 7.0 because they belong to the broccoli sprouting types characterized by their several secondary branches (Table S3).
The other genotypes (A, C, D, G, and H) were shown to clearly belong to apical dominance types. The number of siliquas in the main branch (SMB) was significantly affected by the interaction NP × GE varying from 128.81 to 456.30 siliquas for H grown by NP0 and NP1, respectively (Table S3). The genotypes, for which more than 300.00 siliquas per main inflorescence were observed, were B and C grown by NP0 and A, B, C, D, and H grown under NP2 conditions (Table S3).
Moreover, the siliqua per plant (SPL) trait displayed high variability due to the different inflorescence structures among the genotypes, differentiating the ones with a huge heading habit in comparison to the sprouting ones. In fact, SPL showed a significant interaction NP × GE, varying from 146.00 to 3443.29 siliquas for B by NP1 and for G grown by NP0 (Table S3). Concerning the number of seeds per siliqua (SSI), we observed a significant interaction between the two experimental factors studied, and its value varied from 6.31 seeds for E grown by NP0 to 19.53 seeds for B grown by NP2 (Table S3). Values higher than 14.0 seeds per siliqua were observed for all the NPs tested and for D grown by NP2 (Table S3).
For the weight of 1000 seeds (SEW), we registered a significant interaction NP × GE, and it varied from 2.05 g to 3.89 g for A and B, respectively, under NP1 conditions (Table S3). Remarkably, SEW values higher than 3.00 g were observed for B and C grown in NP0 and for B, C, D, and G by NP1 and NP2; the genotypes that showed SEW values less than 2.50 g were A, F, G, and H grown by NP0, A and G by NP1, and F by NP2 (Table S3). On the other hand, the number of seeds per gram (SEG) displayed values fluctuating from 262.17 seeds per gram for both C and D grown by NP1 to 490.03 seeds per gram for A under NP1 conditions (Table S3). The seed production per plant (SEP) varied significantly by the interaction between the first and second experimental factors (Figure 6).
The SEP ranged from 2.53 g for genotype G grown under NP0 to 226.16 g for genotype B grown under NP1. The SEP was less than 50.00 g for all the genotypes studied, except for genotype B cultivated under NP0. Conversely, the SEP exceeded 50.00 g for genotypes B and E grown under both NP1 and NP2 (Table S3).
The variation in seed yield components in relation to the GE and NP are summarized in Table 6.

3.6. NUE Evaluation

Nitrogen use efficiency (NUE) associated with plant yield ranged from positive to negative values depending on the different NP treatments and across all the examined genotypes. Specifically, NUE varied from −337.38 to 176.62 kg seed per kg N ha−1 for genotype B under NP2 and NP1 conditions, respectively (Figure 7). All genotypes grown under NP2 conditions exhibited negative NUE values, reflecting low efficiency due to the relationship between nitrogen application, seed yield, and residual soil nitrogen. Conversely, as highlighted in Figure 7 by the green bar, genotypes that were grown under NP1 conditions demonstrated the highest NUE values, indicating a high efficiency in converting soil nitrogen into seed production.

3.7. Pearson’s Correlation Among Traits

The correlation among the analyzed traits indicated a strong linear relationship among the different variables examined (Figure 8).
The traits that showed the highest number of significant correlations (score higher than 0.6) were the RWE and SAR, displaying correlations with 14 traits. Notably, the RWE was positively correlated with the PWE, PHE, PBD, RWI, RMD, IHE, IWI, FSL, SAR, SWE, SLE, SWI, SBL, and SSI (Figure 8). Concerning the SAR, it was positively correlated with the PWE, PHE, RWE, IHE, IWI, FSL, SWE, SLE, SWI, SBL, SSI, SEW, and SEP (Figure 8). Furthermore, the SAR showed a significant negative correlation with SEG. It is worth noting that the PSD was the only parameter that showed no significant correlations.
The SEP exhibited a significant positive correlation with the PHE, PBR, SAR, SWI, PMI, SPL, and SSI.

3.8. Principal Component Analysis (PCA)

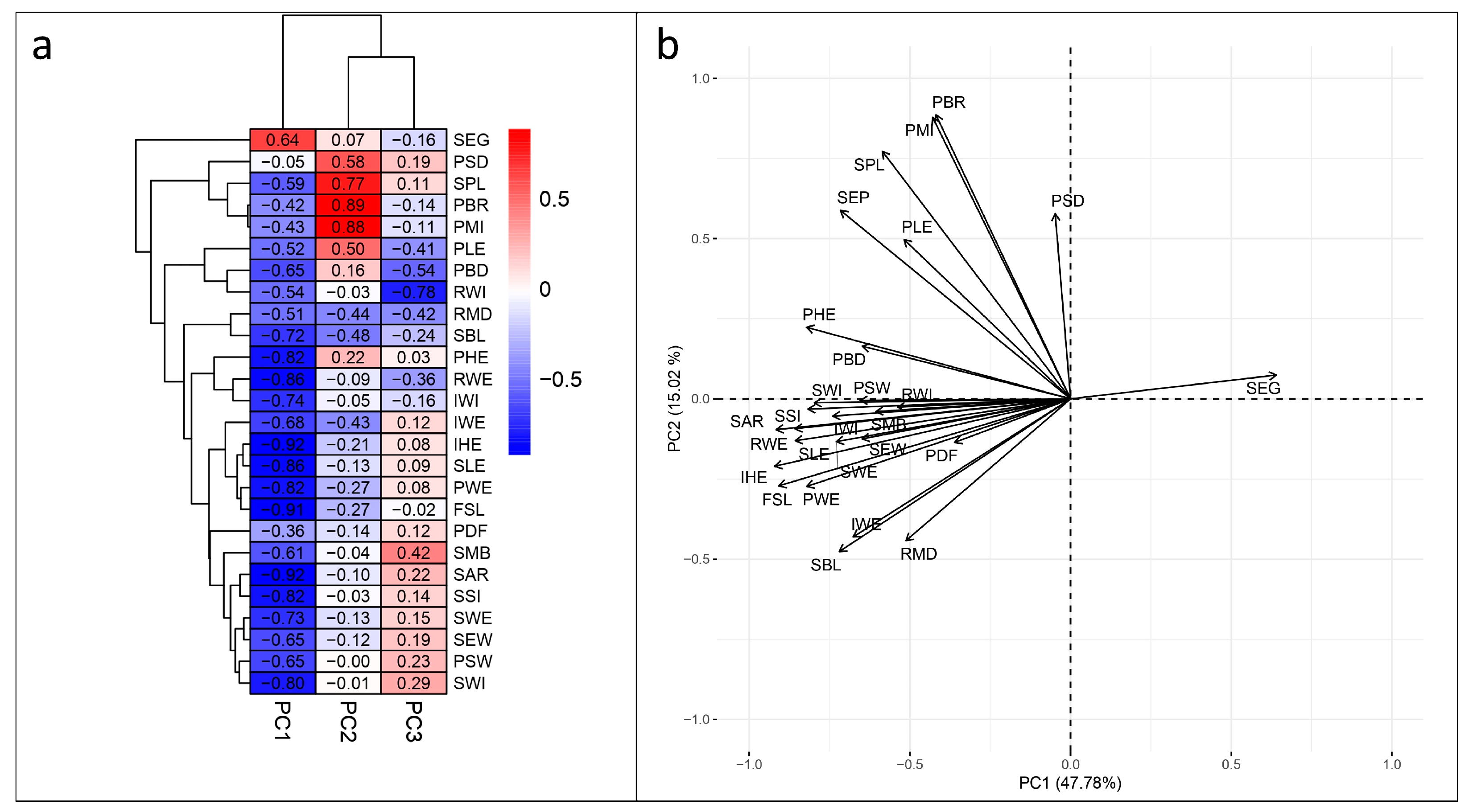
Principal component analysis (PCA) facilitated the study of the genotype distribution across two primary axes, reflecting the relationships between the examined variables. The three principal components (PC1, PC2, and PC3) explained variances of 47.78%, 15.02%, and 7.89%, respectively, amounting to a cumulative variance of 70.69%. Figure 9a illustrates a heatmap of the correlation matrix, highlighting variables with positive and negative correlations to the principal components.
PC1 was strongly positively correlated with the SEG but negatively correlated with traits such as the PBD, SBL, PHE, RWE, and others. PC2 showed positive correlations with the PSD, SPL, PBR, and PMI, while PC3 was negatively correlated with the RWI. Figure 9b presents the variable distribution on the two PCA axes.
The PCA plot (Figure 10) reveals the distribution of genotypes in relation to the applied NP treatments.
Genotype B under NP1 conditions demonstrated the highest values for several traits, including the SEP, SPL, PMI, and SAR, and was prominently located in the top-left of the plot due to the negative correlation of PC1 with these parameters. Genotype D, under NP2, showed increased RWI, IHE, FSL, and SBL values, with the SEP significantly improving from NP0 to NP2. Similarly, genotype E exhibited substantial increases in the SEP, rising from 38.54 g/plant under NP0 to 65.97 g/plant under NP2 conditions.
Genotype C also benefited from NP treatments but lacked significant differences between NP1 and NP2. Genotype A showed a marked improvement in the SEP under NP2 compared to NP0. Genotypes G and H displayed significant SEP increases under both NP1 and NP2 compared to NP0. In contrast, genotype F showed no significant SEP differences between NP1 and NP0, and SEP values under NP2 were even lower than under the other conditions.

4. Discussion

4.1. Climatic Conditions

The climatic conditions impacted all the examined bio-morphometric traits of the plant and the seed yield components. Concerning the temperature parameters, as reported by several works, high temperatures stress the early vegetative development of B. oleracea, also showing consequences on antioxidant defenses, and, in addition, they can arrest or seriously affect the inflorescence development of broccoli [26,27,28]. During the experimental trial, some serious rainfall events occurred during the flowering stage of the earlier genotype, such as the hybrids F1, G, and H, during November 2021.
With regard to the rainfall, previous works carried out for B. napus and B. rapa confirmed that rainfall fluctuation and the incoming of the wet season in correspondence to the flowering period significantly delay the fruit setting, affecting the seed yield [29,30]. Furthermore, the effect of rainfall during the flowering stage causes the fall of several flowers, consequently reducing seed yield. On the other hand, rainfall causes water logging that influences the seed yield, resulting in less siliqua between the main and secondary branches starting from the early flowering stages [31].

4.2. Soil Parameters

The bio-morphometric data and the yield components are affected by the nutritional protocols that were characterized by the amino acids and the microbial consortia provided to the soil during the growing cycle.
Soil microorganisms play a crucial role in the mineral solubilization process, which is the conversion of insoluble minerals in the soil into soluble forms that can be taken up by plants. The solubilization process is highly dependent on the activity of soil microorganisms, which can break down complex organic and inorganic compounds in the soil through various metabolic pathways [32]. As documented, the effectiveness of microbial consortia applications can vary significantly due to multiple factors, including the diverse composition of microorganisms in biofertilizers, their complex interactions, and the specific environmental conditions [33,34]. In many cases, the reproducibility of beneficial microbial effects on crop growth and nutrition may be inconsistent. Therefore, we recognize the need for further validation through trials conducted in at least two additional environments and over another growing season to draw more definitive conclusions about the observed treatment effects. The scalability of microbial consortia for large-scale organic seed production requires addressing performance variability across different soils and environments [35,36]. Key factors include optimizing inoculant production, storage, and application while maintaining microbial viability. Despite potential challenges, integrating these consortia into organic systems can enhance soil health, reduce input dependency, and improve seed yield. We emphasize that, to assess scalability, a comprehensive evaluation of the fertilizers used in this trial is essential, along with a thorough analysis of the soil both before and after cultivation over a period of two to three years.
The variation in some cations observed in this study during T0 and T1 could be explained by the actions of some microorganisms and the greater amount of vegetative and reproductive biomass observed for the plants grown in NP1 and NP2.
As previously reported [37], the application of the mycorrhizal fungus Trichoderma spp. allows potassium solubilization, increasing its bioavailability for plant growth and development. As it is known, the activity of mycorrhizal fungi plays an essential role in the rhizosphere, increasing the availability of the minerals that are usually present in the soil and improving their uptake for plants [38,39]. In the present work, we posit that the amount of potassium in the soil decreases as a consequence of biofertilizer application after the growing cycle due to the plants’ uptake, which used the mineral for the fruit setting process. The exchangeable potassium is required for both B. oleracea growth and development, in addition to the seed yield, as reported for canola crops [40].
Therefore, the potassium content in the soil decreased in all the NP applied, but mostly in NP1 and NP2, as a consequence of the better growth of the plant and development of the siliqua and seeds.

4.3. Effects of the NPs on Plant Bio-Morphometric Traits

In all the plant bio-morphometric traits, a significant interaction was observed between the NPs and genotypes (NP × GE) (Table S1). The plant days to flowering (PDF) was affected by the NP, showing a significative contraction in NP1 and NP2 in comparison to the control NP0. It is worth noting that the genotypes showing high PDF values were characterized by a wide vegetative phase and, consequently, by high values for the vegetative biomass descriptors related to the plant vegetative biomass. The positive effects of microbial consortia products applied in NP1 and NP2 treatments on plant biomass-related traits were particularly evident for the PWE, PSW, and RWE parameters. These traits showed significant increases under NP1 and NP2 compared to NP0, which did not include amino acid or microorganism treatments (Table S1). Specifically, the PWE increased by approximately 29% in NP2 (504.92 g) and 43% in NP1 (627.64 g) compared to NP0 (361.50 g). Similarly, the PSW increased by about 18% in NP2 (143.00 g) and 41% in NP1 (198.95 g) relative to NP0. Finally, the RWE showed a notable rise from NP0 (75.31 g), with an increase of approximately 26% under both NP1 and NP2 treatments.
As previously outlined [41], the effects of organic manures and biofertilizers in broccoli resulted in a significative increase in all the plant growth and development traits, including the plant height (PHE), number of leaves (PLE), and the basal diameter (PBD), which was a trend confirmed in our work (Table S1). In fact, as documented, microbial consortia can enhance plant microelement uptake of, for example, selenium in seleniferous soils, determining an increased photosynthetic activity and stomatal conductance, enhancing the plant growth and development process [42]. For the above-mentioned reason, we consider it plausible that all plant morphometric parameters varied because of the NP1 and NP2 applications (Tables S1 and S2). The number of branches (PBR) trait varied significantly among the genotypes, and it was 0.00 in A, C, D, G, and H, belonging to the apical plant dominance type, while the LRs B and E showed values higher than 7.00, belonging to the broccoli sprouting type, which is distinguished by their several secondary branches. In fact, the PBR in our trial was a type-related factor that varied among genotypes, and it did not show a significant interaction between NP and GE, denoting how the following trait contrasts with the huge productions of commercial fresh products typical of cauliflowers and broccoli F1 hybrids, which are usually selected for their apical dominance, in contrast to Sicilian LRs, which are selected for their plant adaptability and sensorial traits [23].
The use of biofertilizers enriched with microbial consortia has been shown to enhance biomass yield in crops such as cauliflower and cabbage, as documented by several authors [43]. This increase in plant biomass, observed under NP1 and NP2 treatments, was also confirmed for broccoli in the present study. Regarding root traits, such as the main root diameter (RMD) and root weight (RWE), the genotypes displayed a significant interaction between the two experimental factors studied (NP × GE). Consistent with previous findings [44], biofertilizers improve the root system in B. oleracea L., particularly in terms of the root length and surface area. This was further supported in our study by the positive variation in the RWE under NP1 and NP2 conditions. However, for the root width (RWI), the interaction between NPs and GEs was not significant. As previously highlighted [45], biofertilizers and organic extracts have significant effects on cauliflower, especially in terms of leaf and inflorescence traits. In this context, our work extends these observations by highlighting significant interactions not only for plant traits but also for the root, inflorescence, and siliqua traits (Tables S1–S3), providing additional insights into the benefits of biofertilizers on Brassica crops. As reported in the literature, fertilizers based on hydrolyzed proteins derived from leather—such as the one used in this study—can significantly improve plant morphometric traits, including plant height, biomass accumulation, and dry matter content [46,47]. In agreement with these findings, after applying the biofertilizers, we observed a significant increase in the following parameters: PWE, PHE, PSW, PBR, PLE, PSD, PBD, RWI, RMD, and RWE (Table S1).

4.4. Effects of the NPS on Inflorescence and Siliqua Traits

As reported by several works, biofertilizers can also enhance plants’ economic and quality traits such as the dry matter and the yield of products, increasing the content of macromolecules like proteins and carbohydrates and biomolecules, such as B. oleracea L. [48]. The above-mentioned parameters related to the inflorescence morphometric and quality traits were previously studied in broccoli [49], observing a significative increase in the weight and diameters, and this was confirmed in our work for the morphometric traits IWE, IHE, and IWI, showing a significative interaction between the two experimental factors studied (NP × GE).
As highlighted for B. rapa, the biofertilizer application led to booster effects on the seed yield components. Specifically, the microbial consortia improve all the siliqua traits, such as the number of seeds per siliqua (SSI), the siliqua length (SLE), and the siliqua weight (SWE), obtaining bigger siliquas containing more seeds [50,51]. Several references can be reported concerning the variation in the inflorescence and siliqua traits in B. rapa because different ecotypes or heirlooms are studied to increase the oil content in seeds as a consequence of the enhancement of the yield components traits. With regard to the siliqua beak length (SBL), it increased in NP1 and NP2 compared to the control due to the bigger size of siliquas registered by the application of the microbial consortia.
In our work, the siliqua number per inflorescence (SNI) was increased by the application of the biofertilizers tested due to the greater volume of fresh biomass produced as shown by the plant morphometric traits, which increased significantly from the control NP0 to those treated under NP1 and NP2 (Table S3).

4.5. Effects of NPs on Seeds Yield Components

In our work, several traits, such as the number of siliquas per plant (SPL) or the seed production per plant (SEP), were significantly influenced by the plant’s architecture. Genotypes B and E were characterized by their high number of plant main inflorescences (PMIs), which is a genotype-related factor that does not vary significantly under the different NPs applied. The SPL showed high variability due to the different inflorescence structures among the genotypes, differentiating between the ones with a huge heading habit and the sprouting ones. In the frame of the low supply of organic seeds for organic farming, our work could lay the basis for the broccoli seeds yield because, nowadays, it represents a critical point. In our work, the SSI varied significantly due to the interaction NP × GE, increasing by about 12.00% and 13.00% by NP1 and NP2, respectively, in comparison to the control N0 (Table S3). The effects of the microbial consortia by foliar application or fertigation determine a significative increase in the 1000-seed weight (SEW), as reported by several studies on canola crops [52,53,54], and it was confirmed in our experiment for the F1 hybrids and the Sicilian broccoli landraces evaluated. For genotype G, the SEW increased significantly from the control NP0, varying from 2.35 g to 3.83 g (increasing by about 39%) by NP1 and 3.44 g (increasing by about 32%) in NP2 due to the low adaptability of the broccoli hybrid F1 in the no input condition (Table S3). In fact, broccoli hybrids are usually generated for growth under high-input conditions. The number of seeds per gram (SEG) varied significantly by the interaction NP × GE due to the highest SEW values registered in NP1 and NP2 than the control NP0, showing an important reduction in the number of seeds per gram as a consequence of the application of the microbial consortia. The broccoli landraces B and E showed the highest values of seed production per plant (SEP) in all the NPs applied and it was determined by the different plant habits of the following tested genotypes, which enlarged their siliqua production per plant (SPL) by their several secondary branches. The lowest SEP values were registered for the F1 hybrids grown by NP0, showing 2.5 g and 3.0 g for G and H, respectively (Table S3; Figure 6). For motivating the low seed production registered for the hybrids, it is worth noting that they are often selected for traits such as harvest quality or disease resistance rather than seed production. Furthermore, F1 hybrids may experience compatibility issues between genotypes, which can reduce seed production. Additionally, if agricultural management practices are not optimal for these hybrids, seed yield may be lower. In our case, we highlight that the absence of mineral fertilization, which is commonly used in hybrid cultivation, contributed to the reduced seed production per plant for genotypes G and H, with average values of 7.55 g and 8.19 g per genotype (Table S3). Moreover, it is important to note that landrace A exhibited a lower SEP (7.02), likely due to its later cycle, as evidenced by the higher PDF value. This made its cultivation unsuitable for the period we studied. In addition, we emphasize that assessing a large number of individuals is particularly crucial for landraces due to their high phenotypic variability.
Overall, we believe that intrinsic genotypic factors are crucial for enhancing the effectiveness of the treatment used in this study. For example, with respect to seed yield components, only under NP0 conditions (free from the influence of organic nutrition) did genotype B exhibit the highest values for the PMI, SMB, SPL, SSI, and SEP among the eight broccoli genotypes tested.

4.6. Effects of NPs on Nitrogen Use Efficiency

NUE was calculated by comparing seed yield to the nitrogen content in the soil. In this context, the highest efficiency of nitrogen conversion from soil to seed biomass was observed for genotype B under NP1 conditions. Conversely, when genotype B was grown under NP2 conditions, a negative efficiency in nitrogen conversion from soil to seed was recorded, which can be attributed to an increase in soil nitrogen content from T0 to T1. A potential cause of the increased nitrogen levels and the resulting negative NUE values could be attributed to excessive nitrogen fertilization in soil that, according to our analyses, already contained high nitrogen levels. As documented, a potential strategy to improve nitrogen uptake efficiency and increase NUE is by raising the carbon-to-nitrogen (C/N) ratio [55,56]. In fact, the values we reported, being below 20, indicate nitrogen losses to the atmosphere in the form of ammonia. This issue can be mitigated by adopting agricultural practices that promote the accumulation of stable organic carbon in the soil, such as cover cropping and crop rotation. These practices not only increase carbon content but also enhance soil structure and fertility.
Notably, for all genotypes, NUE exhibited negative values under NP2 conditions, likely due to the elevated nitrogen levels measured at T1. Genotype E, however, displayed an increase in nitrogen use efficiency when transitioning from NP0 to NP1 conditions.
It is important to emphasize that NUE should account for additional factors, such as biomass accumulation in the soil resulting from leaf litter or plant debris. As documented, NUE can also be influenced by external factors like rainfall events, which alter the nitrogen balance [57]. For a more precise and comprehensive evaluation of NUE, using controlled pot experiments would allow for a more accurate quantification by minimizing environmental variability.
Additionally, we emphasize that, since NUE is closely related to seed production (SEP)—which showed a significant positive correlation with the PHE, PBR, SAR, SWI, PMI, SPL, and SSI—it is also likely correlated with these traits, which are associated with plant and siliqua characteristics. With a specific focus on the RWE, it was significantly positively correlated with the SEP, and we consider the RWE to be a key factor in determining NUE. As previously highlighted, root morphology, influenced by genotypic factors, plays a significant role in shaping NUE [58,59].

4.7. Correlations Between Traits and PCA

Pearson’s correlation analysis identified key traits associated with broccoli seed production. Notably, the SEP was strongly correlated with the IWE, PBR, and PMI, emphasizing the importance of plant biomass and the number of secondary branches in supporting robust seed yield. Additionally, the siliqua architecture was highlighted as a crucial factor, further underscoring its significant role in enhancing broccoli seed production. These findings provide valuable insights into the traits that drive seed productivity, offering potential targets for breeding and management practices to optimize yield. Principal component analysis enabled the identification of the different trends of the genotypes as a result of the NPs applied. The observed results underscore the significant impact of NP treatments on plant traits and the value of PCA in highlighting these effects, with the RWE and SAR emerging as pivotal traits due to their strong correlations with several yield and growth parameters. The identification of the previously mentioned parameters as pivotal traits reinforces their biological significance in broccoli seed yield while also pointing to potential targets for breeding and management practices. PCA revealed that PC1, PC2, and PC3 accounted for 70.69% of the variance, with PC1 emphasizing a trade-off between seed production and structural traits, offering a deeper understanding of how these traits interact under different nutritional conditions
Genotype-specific responses observed through PCA emphasize the biological relevance of tailoring NP treatments to optimize seed production and growth for each genotype. Specifically, the genotypic responses showed notable differences, with genotype B excelling under NP1 due to optimal nutrient conversion into seed production, while genotype D showed improvements in root-related traits under NP2. Genotype E capitalized on increased nitrogen in NP2 to enhance the SEP, whereas genotypes G and H displayed consistent benefits under both NP1 and NP2. In contrast, genotype F exhibited a negative response to NP2, possibly due to inefficiencies or physiological trade-offs. In fact, for F genotypes, important biomass-related traits, such as the PWE, PSW, and IWE, did not exhibit a notable variation compared to the NP0 conditions. Overall, PCA has proven to be an effective tool for revealing complex genotype-by-treatment interactions, helping to clarify how nutrient management can be optimized for different genetic profiles. These findings emphasize the importance of tailoring NP treatments to specific genotypic needs to maximize resource efficiency and seed production.

5. Conclusions

Seed supply and availability have always been a limiting factor for organic agriculture, and it is even more so as a consequence of the Commission Regulation (EC 899/2008), which prescribes that the seeds usable for organic farming must be produced in organic conditions.
In this study, the landraces “Broccolo nero” (B) and “Sparaceddi” (E) showed the highest productivity, both with and without the application of organic nutritional protocols (NPs). Specifically, the seed production per plant of genotype B varied from 168.13 g in NP0—control conditions—to 226.16 in NP1—a treatment combining Trichoderma spp. consortium and amino acids applied through fertigation. Most of the bio-morphometric traits analyzed, except for the root width and plant branching, were positively influenced by the application of NPs containing microbial consortia and amino acids. Nitrogen use efficiency (NUE) varied from positive to negative values, depending on seed yield relative to soil nitrogen content before and after the growing cycle. Notably, landraces B and E, cultivated under NP1, achieved the highest NUE values, indicating an efficient conversion of soil nitrogen into seeds. Based on the results achieved, this study demonstrated that landrace cultivars, due to their high resilience and adaptability, are better suited for organic farming compared to F1 hybrids.
This work aims to inspire researchers and farmers to focus on cultivating landraces with favorable traits, including adaptability and resilience under low-input conditions, to enhance the sustainability and productivity of organic farming systems. In fact, future research should focus on optimizing the scalability of microbial consortia for broccoli cultivation, ensuring effective application across various farming systems.
Finally, this work underscores the pressing need to address the limitations in organic seed production, a critical bottleneck in the modern organic farming sector.

Supplementary Materials

The following supporting information can be downloaded at https://www.mdpi.com/article/10.3390/horticulturae11030253/s1, Figure S1. Variation in the climatic conditions during the growing cycle; Table S1: Variation in the plant bio-morphometric traits among the eight genotypes analyzed in relation to the NPs applied (NP0, NP1, and NP2); Table S2: Variation in the inflorescence and siliqua related traits among the eight genotypes analyzed in relation to the NPs applied (NP0, NP1, and NP2); Table S3: Variation in the seed production-related traits among the eight genotypes analyzed in relation to the NPs applied (NP0, NP1, and NP2).

Author Contributions

Conceptualization, G.G., S.T. and F.B.; methodology, G.G., S.T., R.C., D.A. and F.B.; software, G.G. and S.T.; validation, S.T. and F.B.; formal analysis, G.G., S.T. and R.C.; data curation, S.T. and D.A.; writing—original draft preparation, G.G. and S.T.; writing—review and editing, G.G., S.T., R.C., D.A. and F.B.; supervision, S.T., A.T. and F.B.; project administration, F.B.; funding acquisition, F.B. All authors have read and agreed to the published version of the manuscript.

Funding

This research was supported by the project BRESOV (Breeding for Resilient, Efficient and Sustainable Organic Vegetable production) funded by EU H2020 Program SFS-07-2017. Grant Agreement n. 774244.

Data Availability Statement

The data presented in this study are in the main text. Further data are available on request from the corresponding author.

Acknowledgments

Special acknowledgments to Rio Garcia for his technical contributions to this manuscript.

Conflicts of Interest

The authors declare no conflicts of interest.

Abbreviations

The following abbreviations are used in this manuscript:
ANOVAAnalysis of variance
BRESOVBreeding for Resilient, Efficient and Sustainable Organic Vegetable production
CCPComposite cross population
ECEuropean Commission
H2020Horizon 2020
MAGICMulti-parent advanced generation inter-cross
NPNutrition protocol
NUENitrogen use efficiency
OPOpen-pollinated
PCAPrincipal component analysis

References

  1. Steffen, W.; Richardson, K.; Rockström, J.; Cornell, S.E.; Fetzer, I.; Bennett, E.M.; Biggs, R.; Carpenter, S.R.; de Vries, W.; de Wit, C.A.; et al. Planetary Boundaries: Guiding Human Development on a Changing Planet. Science 2015, 347, 1259855. [Google Scholar] [CrossRef]
  2. Muller, A.; Schader, C.; El-Hage Scialabba, N.; Brüggemann, J.; Isensee, A.; Erb, K.-H.; Smith, P.; Klocke, P.; Leiber, F.; Stolze, M.; et al. Strategies for Feeding the World More Sustainably with Organic Agriculture. Nat. Commun. 2017, 8, 1290. [Google Scholar] [CrossRef]
  3. Ben Hassen, T.; El Bilali, H. Impacts of the Russia-Ukraine War on Global Food Security: Towards More Sustainable and Resilient Food Systems? Foods 2022, 11, 2301. [Google Scholar] [CrossRef]
  4. Reganold, J.P.; Wachter, J.M. Organic Agriculture in the Twenty-First Century. Nat. Plants 2016, 2, 15221. [Google Scholar] [CrossRef] [PubMed]
  5. Chable, V.; Nuijten, E.; Costanzo, A.; Goldringer, I.; Bocci, R.; Oehen, B.; Rey, F.; Fasoula, D.; Feher, J.; Keskitalo, M.; et al. Embedding Cultivated Diversity in Society for Agro-Ecological Transition. Sustainability 2020, 12, 784. [Google Scholar] [CrossRef]
  6. Dinis, I.; Ortolani, L.; Bocci, R.; Brites, C. Organic Agriculture Values and Practices in Portugal and Italy. Agric. Syst. 2015, 136, 39–45. [Google Scholar] [CrossRef]
  7. Cidón, C.F.; Figueiró, P.S.; Schreiber, D. Benefits of Organic Agriculture under the Perspective of the Bioeconomy: A Systematic Review. Sustainability 2021, 13, 6852. [Google Scholar] [CrossRef]
  8. Saffeullah, P.; Nabi, N.; Liaqat, S.; Anjum, N.A.; Siddiqi, T.O.; Umar, S. Organic Agriculture: Principles, Current Status, and Significance. In Microbiota and Biofertilizers; Springer International Publishing: Cham, Switzerland, 2021; pp. 17–37. [Google Scholar]
  9. Diacono, M.; Persiani, A.; Testani, E.; Montemurro, F.; Ciaccia, C. Recycling Agricultural Wastes and By-Products in Organic Farming: Biofertilizer Production, Yield Performance and Carbon Footprint Analysis. Sustainability 2019, 11, 3824. [Google Scholar] [CrossRef]
  10. De Pascale, S.; Rouphael, Y.; Colla, G. Plant Biostimulants: Innovative Tool for Enhancing Plant Nutrition in Organic Farming. Eur. J. Hortic. Sci. 2018, 82, 277–285. [Google Scholar] [CrossRef]
  11. Kashyap, P.L.; Rai, P.; Srivastava, A.K.; Kumar, S. Trichoderma for Climate Resilient Agriculture. World J. Microbiol. Biotechnol. 2017, 33, 155. [Google Scholar] [CrossRef] [PubMed]
  12. Doni, F.; Zain, C.R.C.M.; Isahak, A.; Fathurrahman, F.; Anhar, A.; Mohamad, W.N.W.; Yusoff, W.M.W.; Uphoff, N. A Simple, Efficient, and Farmer-Friendly Trichoderma-Based Biofertilizer Evaluated with the SRI Rice Management System. Org. Agric. 2018, 8, 207–223. [Google Scholar] [CrossRef]
  13. Yang, X.; Lu, Y.; Ding, Y.; Yin, X.; Raza, S.; Tong, Y. Optimising Nitrogen Fertilisation: A Key to Improving Nitrogen-Use Efficiency and Minimising Nitrate Leaching Losses in an Intensive Wheat/Maize Rotation (2008–2014). Field Crops Res. 2017, 206, 1–10. [Google Scholar] [CrossRef]
  14. Ortmeyer, F.; Hansen, B.; Banning, A. Groundwater Nitrate Problem and Countermeasures in Strongly Affected EU Countries—A Comparison between Germany, Denmark and Ireland. Grundwasser 2023, 28, 3–22. [Google Scholar] [CrossRef]
  15. Erisman, J.; Leach, A.; Bleeker, A.; Atwell, B.; Cattaneo, L.; Galloway, J. An Integrated Approach to a Nitrogen Use Efficiency (NUE) Indicator for the Food Production–Consumption Chain. Sustainability 2018, 10, 925. [Google Scholar] [CrossRef]
  16. Visconti, D.; Fiorentino, N.; Cozzolino, E.; Woo, S.L.; Fagnano, M.; Rouphael, Y. Can Trichoderma-Based Biostimulants Optimize N Use Efficiency and Stimulate Growth of Leafy Vegetables in Greenhouse Intensive Cropping Systems? Agronomy 2020, 10, 121. [Google Scholar] [CrossRef]
  17. Navarro-León, E.; López-Moreno, F.J.; Borda, E.; Marín, C.; Sierras, N.; Blasco, B.; Ruiz, J.M. Effect of l-amino Acid-based Biostimulants on Nitrogen Use Efficiency (NUE) in Lettuce Plants. J. Sci. Food Agric. 2022, 102, 7098–7106. [Google Scholar] [CrossRef]
  18. Batur, F.; Bocci, R.; Bartha, B. Marketing Farmers’ Varieties in Europe: Encouraging Pathways with Missing Links for the Recognition and Support of Farmer Seed Systems. Agronomy 2021, 11, 2159. [Google Scholar] [CrossRef]
  19. Döring, T.F.; Bocci, R.; Hitchings, R.; Howlett, S.; Lammerts van Bueren, E.T.; Pautasso, M.; Raaijmakers, M.; Rey, F.; Stubsgaard, A.; Weinhappel, M.; et al. The Organic Seed Regulations Framework in Europe—Current Status and Recommendations for Future Development. Org. Agric. 2012, 2, 173–183. [Google Scholar] [CrossRef]
  20. Myers, J.R.; McKenzie, L.; Voorrips, R.E. Brassicas: Breeding Cole Crops for Organic Agriculture. In Organic Crop Breeding; Wiley: Hoboken, NJ, USA, 2012; pp. 251–262. [Google Scholar]
  21. Favela-González, K.M.; Hernández-Almanza, A.Y.; De la Fuente-Salcido, N.M. The Value of Bioactive Compounds of Cruciferous Vegetables (Brassica) as Antimicrobials and Antioxidants: A Review. J. Food Biochem. 2020, 44, e13414. [Google Scholar] [CrossRef]
  22. Renaud, E.N.C.; Lammerts van Bueren, E.T.; Myers, J.R.; Paulo, M.J.; van Eeuwijk, F.A.; Zhu, N.; Juvik, J.A. Variation in Broccoli Cultivar Phytochemical Content under Organic and Conventional Management Systems: Implications in Breeding for Nutrition. PLoS ONE 2014, 9, e95683. [Google Scholar] [CrossRef]
  23. Lo Scalzo, R.; Bianchi, G.; Picchi, V.; Campanelli, G.; Ficcadenti, N.; Treccarichi, S.; Arena, D.; Sestili, S.; Branca, F. Compositional Traits of Hybrid Populations of Brassica oleracea L. var. Italica (broccoli) and Brassica oleracea L. var. botrytis (cauliflower) during Four Organic Breeding Cycles. J. Food Compos. Anal. 2024, 131, 106209. [Google Scholar] [CrossRef]
  24. Treccarichi, S.; Cali, R.; Amari, M.; Mortada, A.; Felis, M.D.; Achkar, N.; Branca, F. New Tools for Organic Plant Nutrition: Microbial and Aminoacid Treatments for Organic Seed Production of Broccoli (Brassica oleracea Var. Italica Plenk.). Acta Hortic. 2023, 1365, 81–90. [Google Scholar] [CrossRef]
  25. Govindasamy, P.; Muthusamy, S.K.; Bagavathiannan, M.; Mowrer, J.; Jagannadham, P.T.K.; Maity, A.; Halli, H.M.; GK, S.; Vadivel, R.; TK, D.; et al. Nitrogen Use Efficiency—A Key to Enhance Crop Productivity under a Changing Climate. Front. Plant Sci. 2023, 14, 1121073. [Google Scholar] [CrossRef]
  26. Bjorkman, T. High Temperature Arrest of Inflorescence Development in Broccoli (Brassica oleracea Var. Italica L.). J. Exp. Bot. 1998, 49, 101–106. [Google Scholar] [CrossRef]
  27. Rodríguez, V.M.; Soengas, P.; Alonso-Villaverde, V.; Sotelo, T.; Cartea, M.E.; Velasco, P. Effect of Temperature Stress on the Early Vegetative Development of Brassica oleracea L. BMC Plant Biol. 2015, 15, 145. [Google Scholar] [CrossRef] [PubMed]
  28. Soengas, P.; Rodríguez, V.M.; Velasco, P.; Cartea, M.E. Effect of Temperature Stress on Antioxidant Defenses in Brassica oleracea. ACS Omega 2018, 3, 5237–5243. [Google Scholar] [CrossRef] [PubMed]
  29. Franks, S.J.; Sim, S.; Weis, A.E. Rapid Evolution of Flowering Time by an Annual Plant in Response to a Climate Fluctuation. Proc. Natl. Acad. Sci. USA 2007, 104, 1278–1282. [Google Scholar] [CrossRef] [PubMed]
  30. Hamann, E.; Weis, A.E.; Franks, S.J. Two Decades of Evolutionary Changes in Brassica rapa in Response to Fluctuations in Precipitation and Severe Drought. Evolution 2018, 72, 2682–2696. [Google Scholar] [CrossRef]
  31. Xu, M.; Ma, H.; Zeng, L.; Cheng, Y.; Lu, G.; Xu, J.; Zhang, X.; Zou, X. The Effect of Waterlogging on Yield and Seed Quality at the Early Flowering Stage in Brassica napus L. Field Crops Res. 2015, 180, 238–245. [Google Scholar] [CrossRef]
  32. Jones, D.L.; Oburger, E. Solubilization of Phosphorus by Soil Microorganisms. In Phosphorus in Action: Biological Processes in Soil Phosphorus Cycling; Springer: Berlin/Heidelberg, Germany, 2011; pp. 169–198. [Google Scholar]
  33. Santoyo, G.; Guzmán-Guzmán, P.; Parra-Cota, F.I.; Santos-Villalobos, S.D.L.; Orozco-Mosqueda, M.D.C.; Glick, B.R. Plant Growth Stimulation by Microbial Consortia. Agronomy 2021, 11, 219. [Google Scholar] [CrossRef]
  34. Hett, J.; Döring, T.F.; Bevivino, A.; Neuhoff, D. Impact of Microbial Consortia on Organic Maize in a Temperate Climate Varies with Environment but Not with Fertilization. Eur. J. Agron. 2023, 144, 126743. [Google Scholar] [CrossRef]
  35. Yilmaz, E.; Sönmez, M. The Role of Organic/Bio–Fertilizer Amendment on Aggregate Stability and Organic Carbon Content in Different Aggregate Scales. Soil. Tillage Res. 2017, 168, 118–124. [Google Scholar] [CrossRef]
  36. Garg, D.; Sridhar, K.; Stephen Inbaraj, B.; Chawla, P.; Tripathi, M.; Sharma, M. Nano-Biofertilizer Formulations for Agriculture: A Systematic Review on Recent Advances and Prospective Applications. Bioengineering 2023, 10, 1010. [Google Scholar] [CrossRef]
  37. Chen, D.; Hou, Q.; Jia, L.; Sun, K. Combined Use of Two Trichoderma Strains to Promote Growth of Pakchoi (Brassica chinensis L.). Agronomy 2021, 11, 726. [Google Scholar] [CrossRef]
  38. Khoshmanzar, E.; Aliasgharzad, N.; Neyshabouri, M.R.; Khoshru, B.; Arzanlou, M.; Asgari Lajayer, B. Effects of Trichoderma Isolates on Tomato Growth and Inducing Its Tolerance to Water-Deficit Stress. Int. J. Environ. Sci. Technol. 2020, 17, 869–878. [Google Scholar] [CrossRef]
  39. Bahar, A.A.; Faried, H.N.; Razzaq, K.; Ullah, S.; Akhtar, G.; Amin, M.; Bashir, M.; Ahmed, N.; Wattoo, F.M.; Ahmar, S.; et al. Potassium-Induced Drought Tolerance of Potato by Improving Morpho-Physiological and Biochemical Attributes. Agronomy 2021, 11, 2573. [Google Scholar] [CrossRef]
  40. Wang, R.; Liu, A.; Chen, X.; Wu, Y.; Peng, W. Effect of Potassium Rate on Yield, Potassium Uptake and Canopy Radiation Interception of Direct-Seeded Winter Canola. Chil. J. Agric. Res. 2023, 83, 107–118. [Google Scholar] [CrossRef]
  41. Meena, K.; Ram, R.B.; Meena, M.L.; Meena, J.K.; Meena, D.C. Chemical Science Review and Letters Effect of Organic Manures and Bio-Fertilizers on Growth, Yield and Quality of Broccoli (Brassica oleracea Var. Italica Plenck.) Cv. KTS-1. Chem. Sci. Rev. Lett. 2017, 6, 2153–2158. [Google Scholar]
  42. Yasin, M.; El Mehdawi, A.F.; Jahn, C.E.; Anwar, A.; Turner, M.F.S.; Faisal, M.; Pilon-Smits, E.A.H. Seleniferous Soils as a Source for Production of Selenium-Enriched Foods and Potential of Bacteria to Enhance Plant Selenium Uptake. Plant Soil. 2015, 386, 385–394. [Google Scholar] [CrossRef]
  43. Aguilar-Flores, I.M.; Espinosa-Victoria, D.; Carcaño-Montiel, M.; Rodríguez-Mendoza, M.D.L.N. Desarrollo y Producción de La Col (Brassica oleracea Var. Royal Vantage) Bajo Diferentes Presiones Osmóticas y Biofertilizada Con Consorcios Bacterianos. Rev. Terra Latinoam. 2021, 39, e841. [Google Scholar] [CrossRef]
  44. Cobos-Torres, J.C.; Alvarez-Vera, M.; Flores-Vasquez, C. Measurement Of Cabbage (Brassica oleracea L.) Root Treated with Beneficial Microbial Consortia Through Computer Vision Technology. Appl. Ecol. Environ. Res. 2021, 19, 4959–4975. [Google Scholar] [CrossRef]
  45. Abd Al-Hseen, Z.E.; Manea, A.I. Effect of Biofertilizer and Organic Extracts in Two Hybrids of Cauliflower (Brassica oleracea Var. Botrytis). Int. J. Agric. Stat. Sci. 2020, 16, 1651–1659. [Google Scholar]
  46. Kuligowski, K.; Skrzypczak, D.; Mikula, K.; Chojnacka, K.; Bandrów, P.; Tylingo, R.; Mania, S.; Woźniak, A.; Cenian, A. Leather Waste Hydrolysation, Carbonization, and Microbial Treatment for Nitrogen Recovery by Ryegrass Cultivation. Materials 2024, 17, 5741. [Google Scholar] [CrossRef] [PubMed]
  47. Constantin, C.; Stefan, D.S.; Manea-Saghin, A.-M.; Meghea, I. Innovative Collagen Based Biopolymers Tested as Fertilizers for Poor Soils Amendment. Polymers 2023, 15, 2085. [Google Scholar] [CrossRef] [PubMed]
  48. Upadhyay, A.K.; Singh, J.; Bahadur, A.; Singh, V.K.; Singh, S.K. Impact of Integrated Nutrient Management on Yield, Quality Traits and Economics of Cabbage (Brassica oleracea L. var. Capitata). Progress. Hortic. 2015, 47, 122. [Google Scholar] [CrossRef]
  49. Singh, A.; Maji, S.; Kumar, S. Effect of Biofertilizers on Yield and Biomolecules of Anti-Cancerous Vegetable Broccoli. Int. J. Bio-Resour. Stress Manag. 2014, 5, 262. [Google Scholar] [CrossRef]
  50. Haque, M.M.; Ilias, G.; Molla, A. Impact of Trichoderma-Enriched Biofertilizer on the Growth and Yield of Mustard (Brassica rapa L.) and Tomato (Solanum lycopersicon Mill.). Agriculturists 2012, 10, 109–119. [Google Scholar] [CrossRef]
  51. Bora, P.; Ojha, N.J.; Kurmi, K. Growth and Yield Performance of Late Sown Toria (Brassica rapa subsp. Toria) under Integrated Nutrient Management Practices in Assam. J. Oilseed Brassica 2022, 13, 41–44. [Google Scholar]
  52. Yasari, E.; Azadgoleh, M.A.; Mozafari, S.; Alashti, M.R. Enhancement of Growth and Nutrient Uptake of Rapeseed (Brassica napus L.) by Applying Mineral Nutrients and Biofertilizers. Pak. J. Biol. Sci. 2009, 12, 127–133. [Google Scholar] [CrossRef]
  53. Kumar, A.; Bharati, A.K.; Yadav, S.; Pandey, H.C.; Kumar, V. Influence of Biofertilizer and Farm Yard Manure on Growth, Yield and Seed Quality of Mustard (Brassica Juncea L.) in Rainfed Condition. Int. J. Agric. Sci. Res. 2017, 7, 197–202. [Google Scholar]
  54. Kalita, N.; Bhuyan, S.; Maibangsa, S.; Saud, R.K. Effect of Biofertilizer Seed Treatment on Growth, Yield and Economics of Toria (Brassica campestris L.) under Rainfed Condition in Hill Zone of Assam. Curr. Agric. Res. J. 2019, 7, 332–336. [Google Scholar] [CrossRef]
  55. Tang, H.; Cheng, K.; Shi, L.; Li, C.; Wen, L.; Li, W.; Sun, M.; Sun, G.; Long, Z. Effects of Long-Term Organic Matter Application on Soil Carbon Accumulation and Nitrogen Use Efficiency in a Double-Cropping Rice Field. Environ. Res. 2022, 213, 113700. [Google Scholar] [CrossRef] [PubMed]
  56. Toda, M.; Walder, F.; van der Heijden, M.G.A. Organic Management and Soil Health Promote Nutrient Use Efficiency. J. Sustain. Agric. Environ. 2023, 2, 215–224. [Google Scholar] [CrossRef]
  57. Kong, D.L.; Lü, X.T.; Jiang, L.L.; Wu, H.F.; Miao, Y.; Kardol, P. Extreme Rainfall Events Can Alter Inter-Annual Biomass Responses to Water and N Enrichment. Biogeosciences 2013, 10, 8129–8138. [Google Scholar] [CrossRef]
  58. Fan, J.-B.; Zhang, Y.-L.; Turner, D.; Duan, Y.-H.; Wang, D.-S.; Shen, Q.-R. Root Physiological and Morphological Characteristics of Two Rice Cultivars with Different Nitrogen-Use Efficiency. Pedosphere 2010, 20, 446–455. [Google Scholar] [CrossRef]
  59. Wang, J.; Dun, X.; Shi, J.; Wang, X.; Liu, G.; Wang, H. Genetic Dissection of Root Morphological Traits Related to Nitrogen Use Efficiency in Brassica Napus L. under Two Contrasting Nitrogen Conditions. Front. Plant Sci. 2017, 8, 1709. [Google Scholar] [CrossRef]
Figure 1. Close-up of the immature inflorescence of broccoli genotypes analyzed in the present study: (a) genotype A: Ciurietto aprilino; (b) genotype B: Broccolo nero; (c) genotype C: Ramoso Calabrese; (d) genotype D: Settembrino; (e) genotype E: Sparaceddi; (f) genotype F: Sammartinaro; (g) genotype G: Marathon F1; (h) genotype H: Gentelman F1.
Figure 1. Close-up of the immature inflorescence of broccoli genotypes analyzed in the present study: (a) genotype A: Ciurietto aprilino; (b) genotype B: Broccolo nero; (c) genotype C: Ramoso Calabrese; (d) genotype D: Settembrino; (e) genotype E: Sparaceddi; (f) genotype F: Sammartinaro; (g) genotype G: Marathon F1; (h) genotype H: Gentelman F1.
Horticulturae 11 00253 g001
Figure 2. Percentage of the various soil fractions in the experimental field. The plot was generated using R studio version 3.4.3.
Figure 2. Percentage of the various soil fractions in the experimental field. The plot was generated using R studio version 3.4.3.
Horticulturae 11 00253 g002
Figure 3. Variation in plant height (PHE), measured in centimeters (cm), and plant weight (PWE), measured in grams (g), across different nutrition protocols (NPs) among the eight tested genotypes: (A) (Ciurietto Aprilino), (B) (Broccolo nero), (C) (Ramoso Calabrese), (D) (Settembrino), (E) (Sparaceddi), (F) (Sammartinaro), (G) (Marathon F1), and (H) (Gentleman F1). As indicated in the plot, genotype B grown under NP1 condition displayed both the highest PHE and PWE value.
Figure 3. Variation in plant height (PHE), measured in centimeters (cm), and plant weight (PWE), measured in grams (g), across different nutrition protocols (NPs) among the eight tested genotypes: (A) (Ciurietto Aprilino), (B) (Broccolo nero), (C) (Ramoso Calabrese), (D) (Settembrino), (E) (Sparaceddi), (F) (Sammartinaro), (G) (Marathon F1), and (H) (Gentleman F1). As indicated in the plot, genotype B grown under NP1 condition displayed both the highest PHE and PWE value.
Horticulturae 11 00253 g003
Figure 4. Variation in plant basal diameter (PBD) and stem diameter (PSD), both measured in millimeters (mm), in response to the different nutrition protocol (NP) among the eight genotypes tested: (A) (Ciurietto Aprilino), (B) (Broccolo nero), (C) (Ramoso Calabrese), (D) (Settembrino), (E) (Sparaceddi), (F) (Sammartinaro), (G) (Marathon F1), and (H) (Gentleman F1).
Figure 4. Variation in plant basal diameter (PBD) and stem diameter (PSD), both measured in millimeters (mm), in response to the different nutrition protocol (NP) among the eight genotypes tested: (A) (Ciurietto Aprilino), (B) (Broccolo nero), (C) (Ramoso Calabrese), (D) (Settembrino), (E) (Sparaceddi), (F) (Sammartinaro), (G) (Marathon F1), and (H) (Gentleman F1).
Horticulturae 11 00253 g004
Figure 5. Depiction of the siliqua at the harvesting stage in relation to the different nutrition protocol (NP) applied among the eight genotypes tested: (A) (Ciurietto Aprilino), (B) (Broccolo nero), (C) (Ramoso Calabrese), (D) (Settembrino), (E) (Sparaceddi), (F) (Sammartinaro), (G) (Marathon F1), and (H) (Gentleman F1).
Figure 5. Depiction of the siliqua at the harvesting stage in relation to the different nutrition protocol (NP) applied among the eight genotypes tested: (A) (Ciurietto Aprilino), (B) (Broccolo nero), (C) (Ramoso Calabrese), (D) (Settembrino), (E) (Sparaceddi), (F) (Sammartinaro), (G) (Marathon F1), and (H) (Gentleman F1).
Horticulturae 11 00253 g005
Figure 6. Variation in the seed production per plant (SEP) among the eight genotypes tested in relation to the different NP applied (NP0, NP1, and NP2). The genotypes tested were as follows: A (Ciurietto Aprilino), B (Broccolo nero), C (Ramoso Calabrese), D (Settembrino), E (Sparaceddi), F (Sammartinaro), G (Marathon F1), and H (Gentleman F1). As clearly depicted in the plot, genotype B exhibited the highest seed production for NP adopted. Specifically, it displayed the highest value under NP1 conditions (226.16 g).
Figure 6. Variation in the seed production per plant (SEP) among the eight genotypes tested in relation to the different NP applied (NP0, NP1, and NP2). The genotypes tested were as follows: A (Ciurietto Aprilino), B (Broccolo nero), C (Ramoso Calabrese), D (Settembrino), E (Sparaceddi), F (Sammartinaro), G (Marathon F1), and H (Gentleman F1). As clearly depicted in the plot, genotype B exhibited the highest seed production for NP adopted. Specifically, it displayed the highest value under NP1 conditions (226.16 g).
Horticulturae 11 00253 g006
Figure 7. Variation in the nitrogen use efficiency (NUE) expressed in kg seed per kg N ha−1 among the eight examined genotypes in relation to the different nutrition protocols (NPs) applied.
Figure 7. Variation in the nitrogen use efficiency (NUE) expressed in kg seed per kg N ha−1 among the eight examined genotypes in relation to the different nutrition protocols (NPs) applied.
Horticulturae 11 00253 g007
Figure 8. Pearson’s correlations among the examined traits. The correlation score ranges from −1 (red) to 1 (blue). The correlation scores are depicted in magenta color. The plot was generated using R studio version 3.4.3, using the corrplot package.
Figure 8. Pearson’s correlations among the examined traits. The correlation score ranges from −1 (red) to 1 (blue). The correlation scores are depicted in magenta color. The plot was generated using R studio version 3.4.3, using the corrplot package.
Horticulturae 11 00253 g008
Figure 9. Heatmap of the component matrix and variable distribution related to the principal component analysis. (a) Graphical representation of the component matrix of the three extracted components (PC1, PC2, and PC3), accounting for a cumulative variance of 70.69%. The heatmap’s colors range from blue (−1) to red (1). (b) Variable distribution of the variables on the two axes of the PCA plot, represented by PC1 (47.78%) and PC2 (15.02%).
Figure 9. Heatmap of the component matrix and variable distribution related to the principal component analysis. (a) Graphical representation of the component matrix of the three extracted components (PC1, PC2, and PC3), accounting for a cumulative variance of 70.69%. The heatmap’s colors range from blue (−1) to red (1). (b) Variable distribution of the variables on the two axes of the PCA plot, represented by PC1 (47.78%) and PC2 (15.02%).
Horticulturae 11 00253 g009
Figure 10. Distribution of the broccoli genotypes among the two axes in relation to the nutrition protocol (NP) applied. The genotypes tested were as follows: A (Ciurietto Aprilino), B (Broccolo nero), C (Ramoso Calabrese), D (Settembrino), E (Sparaceddi), F (Sammartinaro), G (Marathon F1), and H (Gentleman F1).
Figure 10. Distribution of the broccoli genotypes among the two axes in relation to the nutrition protocol (NP) applied. The genotypes tested were as follows: A (Ciurietto Aprilino), B (Broccolo nero), C (Ramoso Calabrese), D (Settembrino), E (Sparaceddi), F (Sammartinaro), G (Marathon F1), and H (Gentleman F1).
Horticulturae 11 00253 g010
Table 1. Broccoli accession list with their working codes.
Table 1. Broccoli accession list with their working codes.
CodeAccessionNameOriginType
AUNICT5077Ciurietto aprilinoRosolini (SR)Apical dominance
BUNICT4939Broccolo neroAdrano (CT)Sprouting
CUNICT4854Ramoso calabreseSAIS seeds companyApical dominance
DUNICT4868SettembrinoMessina (ME)Apical dominance
EUNICT4286SparaceddiPalermo (PA)Sprouting
FUNICT4874SanmartinaroSortino (SR)Sprouting
GUNICT3578Marathon F1ESASEM seeds companyApical dominance
HUNICT4943Gentelman F1SAIS seeds companyApical dominance
Table 2. List of the bio-morphometric descriptors utilized for the trial with their relative abbreviation codes and units of measure.
Table 2. List of the bio-morphometric descriptors utilized for the trial with their relative abbreviation codes and units of measure.
CodeDescriptorsCodeDescriptors
PDFDays to flowering from transplant (d)IWIInflorescence width (cm)
PWEPlant weight (g)FSLFlower stalk length (cm)
PHEPlant height (cm)PMIPlant main inflorescence
PSWStem weight (g)SMBSiliqua in the first main branch (n)
PBRPlant branches (n)SPLSiliqua per plant (n)
PLELeaves per plant (n)SSISeeds per siliqua (n)
PMIPlant main inflorescence (n)SARSiliqua area (cm2)
PSDStem diameter (mm)SWESiliqua weight (g)
PBDBasal diameter (mm)SLESiliqua length (cm)
RWIRoot width (cm)SWISiliqua width (cm)
RMDMain root diameter (mm)SBLSiliqua beak length (cm)
RWERoot weight (g)SEW1000-seed weight (g)
IWEInflorescence weight (g)SEGSeeds per gram (n)
IHEInflorescence height (cm)SEPSeed per plant (g)
Table 3. Graphical representation of the three nutrition protocols (NPs) applied during the trial, along with their respective phenological stages of application based on the BBCH scale. The fertilizers used were 3KO®, Amminocomplex Extra® (ACE), Kappa Micro® (KM), and Stim Root® (SM). The dosage is expressed in kg ha−1.
Table 3. Graphical representation of the three nutrition protocols (NPs) applied during the trial, along with their respective phenological stages of application based on the BBCH scale. The fertilizers used were 3KO®, Amminocomplex Extra® (ACE), Kappa Micro® (KM), and Stim Root® (SM). The dosage is expressed in kg ha−1.
BBCH StageNP0NP1NP2
3KOACE3KOACESRKM
Transplantation 580580
9 or more true leaves unfolded 2.5402.540
Leaf rosette (70%) 83
Stem elongation 2.5402.540
Lateral buds begin to develop 83
Harvest
First flower visible
First fruits formed 83
Total01016010160249
Table 4. Physical soil properties, including texture and soil fractions, expressed in g kg−1. The ‘Range’ column indicates the optimal values for each soil parameter.
Table 4. Physical soil properties, including texture and soil fractions, expressed in g kg−1. The ‘Range’ column indicates the optimal values for each soil parameter.
Soil ParameterAmount (g kg−1)Range
Gravel (>2 mm) 19-
Loam (<2 mm) 981.
Sand (0.02–2 mm) 551500–750
Silt (0.002–0.02 mm)308150–400
Clay (<0.002 mm)14150–250
Limestone76100–150
Active limestone360–100
Table 5. Chemical analysis of the soil was conducted for the three different experimental nutrition protocols (NPs) both before (T0) and after (T1) the plant growth cycle. The ‘Range’ column indicates the optimal values for each soil parameter.
Table 5. Chemical analysis of the soil was conducted for the three different experimental nutrition protocols (NPs) both before (T0) and after (T1) the plant growth cycle. The ‘Range’ column indicates the optimal values for each soil parameter.
Soil ParameterNP0NP1NP2Range
T0T1T0T1T0T1
Total nitrogen (g kg−1)2.52.72.42.22.52.6Min 1
Organic carbon (g kg−1)21.321.420.319.521.122.2Min 12
C/N8.57.98.468.98.448.5-
Available phosphorus (mg kg−1)2401012497623711560–120
Available potassium (mg kg−1)1332112012676751221954100–250
Ph7.47.37.37.67.47.45.5–7.5
Specific conductivity (dS m−1)0.942.210.860.910.981.170.2–1.9
Cation exchange capacity (CEC) (meq 100 g−1)41.733.739.830.340.633.3-
Exchangeable Ca (meq 100 g−1)13.912.611.28.513.511.717.5–22.5
Exchangeable Mg (meq 100 g−1)23.316.821.31923.618.52–3.3
Exchangeable Na (meq 100 g−1)1.71.91.71.41.71.21–3.0
Exchangeable K (meq 100 g−1)2.82.42.61.42.620.3–0.6
Ca (%)33.2537.4232.3427.9730.2534.9955–75
Mg (%)55.8250.0156.7362.6350.855.475–10
Na (%)4.135.54.434.684.133.471–10
K (%)67.97.0762.14.7360.26.072–5
K/Mg0.210.140.120.080.180.110.1–0.3
Mg/K8.227.989.1313.258.439.132–6
Table 6. Variation in seed yield components in relation to the genotype (GE) and nutrition protocol (NP) experimental factors.
Table 6. Variation in seed yield components in relation to the genotype (GE) and nutrition protocol (NP) experimental factors.
Means per Genotype (GE)
PMISMBSPLSSISEWSEGSEP
A1.00 ± 0.00337.89 ± 63.36337.89 ± 63.368.43 ± 0.212.41 ± 0.45426.07 ± 75.257.02 ± 2.74
B8.17 ± 0.29408.88 ± 27.363334.02 ± 115.1517.47 ± 1.883.49 ± 0.35288.72 ± 28.46203.67 ± 31.14
C1.00 ± 0.00276.43 ± 71.89276.43 ± 71.8914.79 ± 0.053.46 ± 0.31290.54 ± 24.7114.38 ± 5.09
D1.00 ± 0.00328.82 ± 23.78328.82 ± 23.7814.4 ± 1.563.4 ± 0.59300.97 ± 57.8716.22 ± 4.33
E7.83 ± 0.29253.73 ± 41.561982.7 ± 282.959.92 ± 3.562.9 ± 0.07345.91 ± 8.3555.53 ± 14.85
F3.00 ± 0.00232.52 ± 46.42697.55 ± 139.2712.47 ± 0.312.38 ± 0.11422.81 ± 18.2120.85 ± 4.98
G1.00 ± 0.00236.01 ± 84.61236.01 ± 84.619.08 ± 1.483.21 ± 0.77326.19 ± 87.987.55 ± 4.38
H1.00 ± 0.00308.87 ± 166.17308.87 ± 166.1711 ± 0.352.34 ± 0.15428.67 ± 27.968.19 ± 4.7
Means per Nutrition Protocol (NP)
PBRSMBSPLSSISEWSEGSEP
NP02.94 ± 3.05258.94 ± 95.46925.38 ± 1188.5111.17 ± 3.552.64 ± 0.42388.17 ± 59.3832.99 ± 55.97
NP13 ± 3.16330.16 ± 80.281002.56 ± 1168.0412.22 ± 2.873.14 ± 0.77338.77 ± 91.446.84 ± 74.56
NP23.06 ± 3.28304.58 ± 80.26885.41 ± 1046.2513.2 ± 3.583.07 ± 0.49334.27 ± 58.0345.2 ± 71.82
Disclaimer/Publisher’s Note: The statements, opinions and data contained in all publications are solely those of the individual author(s) and contributor(s) and not of MDPI and/or the editor(s). MDPI and/or the editor(s) disclaim responsibility for any injury to people or property resulting from any ideas, methods, instructions or products referred to in the content.

Share and Cite

MDPI and ACS Style

Garcia, G.; Treccarichi, S.; Calì, R.; Arena, D.; Tribulato, A.; Branca, F. Nitrogen Use Efficiency of Microbial and Amino Acid Treatments for Organic Broccoli (Brassica oleracea L. var. italica Plenk) Seed Production. Horticulturae 2025, 11, 253. https://doi.org/10.3390/horticulturae11030253

AMA Style

Garcia G, Treccarichi S, Calì R, Arena D, Tribulato A, Branca F. Nitrogen Use Efficiency of Microbial and Amino Acid Treatments for Organic Broccoli (Brassica oleracea L. var. italica Plenk) Seed Production. Horticulturae. 2025; 11(3):253. https://doi.org/10.3390/horticulturae11030253

Chicago/Turabian Style

Garcia, Gresheen, Simone Treccarichi, Riccardo Calì, Donata Arena, Alessandro Tribulato, and Ferdinando Branca. 2025. "Nitrogen Use Efficiency of Microbial and Amino Acid Treatments for Organic Broccoli (Brassica oleracea L. var. italica Plenk) Seed Production" Horticulturae 11, no. 3: 253. https://doi.org/10.3390/horticulturae11030253

APA Style

Garcia, G., Treccarichi, S., Calì, R., Arena, D., Tribulato, A., & Branca, F. (2025). Nitrogen Use Efficiency of Microbial and Amino Acid Treatments for Organic Broccoli (Brassica oleracea L. var. italica Plenk) Seed Production. Horticulturae, 11(3), 253. https://doi.org/10.3390/horticulturae11030253

Note that from the first issue of 2016, this journal uses article numbers instead of page numbers. See further details here.

Article Metrics

Back to TopTop