Identification of Sucrose Phosphate Synthase, Sucrose Synthase, and Invertase Gene Families of Longan in Relation to On-Tree Preservation
Abstract
1. Introduction
2. Materials and Methods
2.1. Identification of SUS, SPS, and INV in Longan
2.2. Bioinformatic Characterization of SUS, SPS, and INV Family Members
2.3. Determination of TSS and Sugar Content
2.4. Determination of SUS, SPS, AINV, and A/N-INV Activity
2.5. Real-Time Quantitative PCR (qRT-PCR) Assay
2.6. Data Analysis
3. Results
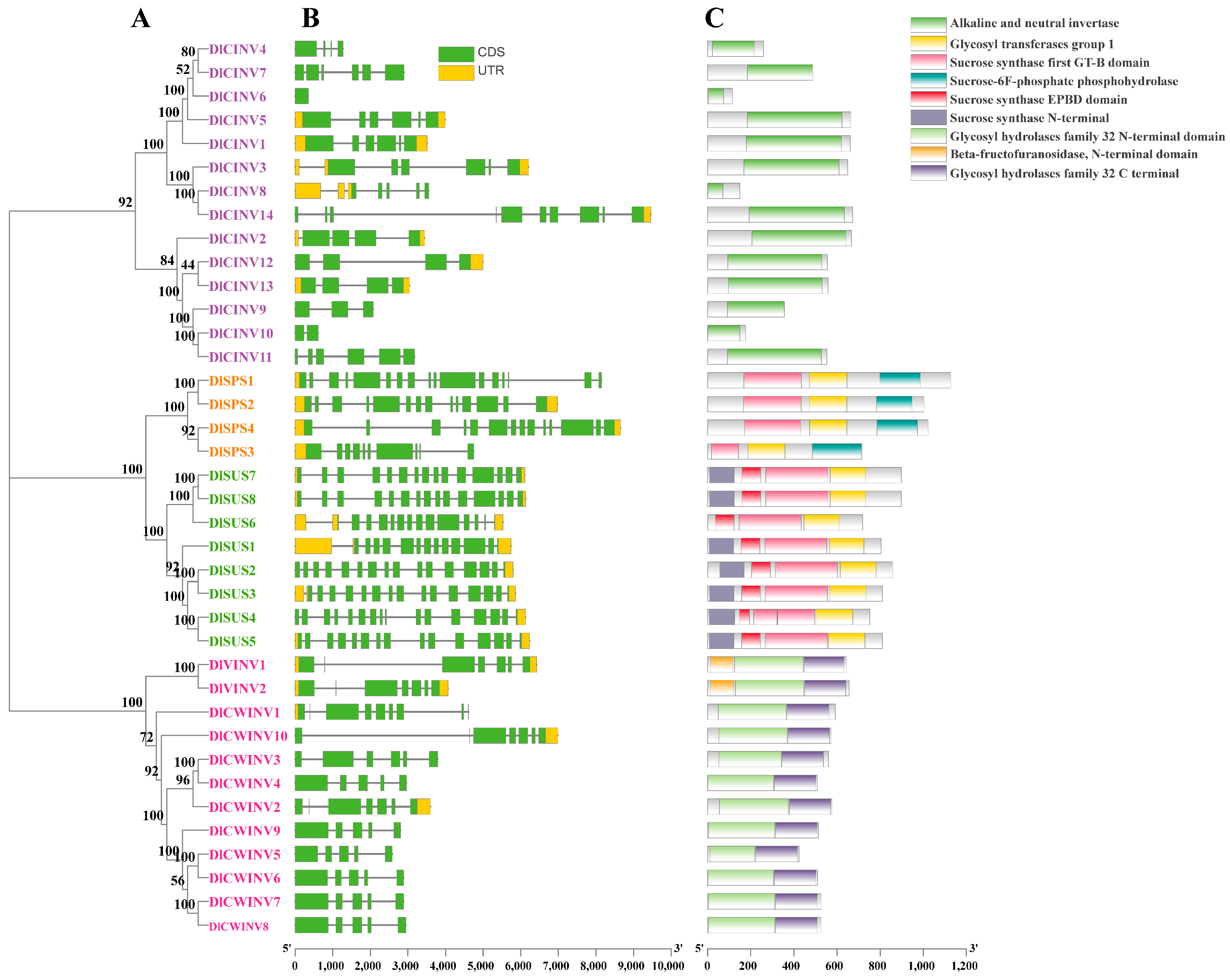
3.1. SUS, SPS, and INV Family Members and Phylogenetic Analysis
3.2. Similarity and Physicochemical Properties Analysis
3.3. Collinearity and Ka/Ks Analysis
3.4. Cis-Acting Elements Analysis
3.5. miRNA Prediction
3.6. TSS and Main Sugar Content
3.7. Activities of Sucrose Metabolic Enzymes
3.8. Gene Expression
3.9. Correlation Analysis
4. Discussion
5. Conclusions
Supplementary Materials
Author Contributions
Funding
Data Availability Statement
Conflicts of Interest
References
- Lin, Y.; Min, J.; Lai, R.; Wu, Z.; Chen, Y.; Yu, L.; Cheng, C.; Jin, Y.; Tian, Q.; Liu, Q.; et al. Genome-wide sequencing of longan (Dimocarpus longan Lour.) Provides insights into molecular basis of its polyphenol-rich characteristics. Gigascience 2017, 6, gix023. [Google Scholar] [CrossRef]
- Shuai, L.; Xue, P.; Liao, L.; Guo, X.; Liu, Y.; Song, M.; Cai, W.; Yin, F.; He, M. Methyl jasmonate improves pulp flavor by modulating sugar metabolism in postharvest longan fruit. Postharvest Biol. Technol. 2025, 219, 113268. [Google Scholar] [CrossRef]
- Luo, T.; Shuai, L.; Liao, L.; Li, J.; Duan, Z.; Guo, X.; Xue, X.; Han, D.; Wu, Z. Soluble acid invertases act as key factors influencing the sucrose/hexose ratio and sugar receding in longan (Dimocarpus longan Lour.) Pulp. J. Agric. Food. Chem. 2019, 67, 352–363. [Google Scholar] [CrossRef]
- Shuai, L.; Gu, L.; Liu, W.; Han, D.; Wu, Z. Characteristic analysis of sugar returning in the fruit of different longan cultivars. Chin. J. Trop. Crops 2016, 10, 1900–1907. [Google Scholar]
- Lunn, J.E. Sucrose metabolism. els 2016, 2, 1–9. [Google Scholar] [CrossRef]
- Ruan, Y.L. Sucrose metabolism: Gateway to diverse carbon use and sugar signaling. Annu. Rev. Plant Biol. 2014, 65, 33–67. [Google Scholar] [CrossRef] [PubMed]
- Jiang, S.; Chi, Y.; Wang, J.; Zhou, J.; Cheng, Y.; Zhang, B.; Ma, A.; Vanitha, J.; Ramachandran, S. Sucrose metabolism gene families and their biological functions. Sci. Rep. 2015, 5, 17583. [Google Scholar] [CrossRef]
- Stein, O.; Granot, D. An overview of sucrose synthases in plants. Front. Plant Sci. 2019, 10, 95. [Google Scholar] [CrossRef]
- Langenkämper, G.; Fung, R.W.M.; Newcomb, R.D.; Atkinson, R.G.; Gardner, R.C.; Macrae, E.A. Sucrose phosphate synthase genes in plants belong to three different families. J. Mol. Evol. 2002, 54, 322–332. [Google Scholar] [CrossRef]
- Castleden, C.K.; Aoki, N.; Gillespie, V.J.; Macrae, E.A.; Quick, W.P.; Buchner, P.; Foyer, C.H.; Furbank, R.T.; Lunn, J.E. Evolution and function of the sucrose-phosphate synthase gene families in wheat and other grasses. Plant Physiol. 2004, 135, 1753–1764. [Google Scholar] [CrossRef]
- Coculo, D.; Lionetti, V. The plant invertase/pectin methylesterase inhibitor superfamily. Front. Plant Sci. 2022, 13, 863892. [Google Scholar] [CrossRef]
- Duan, Y.; Yang, L.; Zhu, H.; Zhou, J.; Sun, H.; Gong, H. Structure and expression analysis of sucrose phosphate synthase, sucrose synthase and invertase gene families in Solanum lycopersicum. Int. J. Mol. Sci. 2021, 22, 4698. [Google Scholar] [CrossRef] [PubMed]
- Wang, Z.; Wei, P.; Wu, M.; Xu, Y.; Li, F.; Luo, Z.; Zhang, J.; Chen, A.; Xie, X.; Cao, P.; et al. Analysis of the sucrose synthase gene family in tobacco: Structure, phylogeny, and expression patterns. Planta 2015, 242, 153–166. [Google Scholar] [CrossRef] [PubMed]
- Baud, S.; Vaultier, M.N.; Rochat, C. Structure and expression profile of the sucrose synthase multigene family in Arabidopsis. J. Exp. Bot. 2004, 55, 397–409. [Google Scholar] [CrossRef] [PubMed]
- Hirose, T.; Scofield, G.N.; Terao, T. An expression analysis profile for the entire sucrose synthase gene family in rice. Plant Sci. 2008, 174, 534–543. [Google Scholar] [CrossRef]
- Zhang, L.; Zhu, L.; Xu, Y.; Lv, L.; Li, X.; Li, W.; Liu, W.; Ma, F.; Li, M.; Han, D. Genome-wide identification and function analysis of the sucrose phosphate synthase MdSPS gene family in apple. J. Integr. Agric. 2023, 22, 2080–2093. [Google Scholar] [CrossRef]
- Cheng, L.; Jin, J.; He, X.; Luo, Z.; Wang, Z.; Yang, J.; Xu, X. Genome-wide identification and analysis of the invertase gene family in tobacco (Nicotiana tabacum) reveals NtNINV10 participating the sugar metabolism. Front. Plant Sci. 2023, 14, 1164296. [Google Scholar] [CrossRef]
- Ji, X.; van den Ende, W.; van Laere, A.; Cheng, S.; Bennett, J. Structure, evolution, and expression of the two invertase gene families of rice. J. Mol. Evol. 2005, 60, 615–634. [Google Scholar] [CrossRef]
- Sherson, S.M.; Alford, H.L.; Forbes, S.M.; Wallace, G.; Smith, S.M. Roles of cell-wall invertases and monosaccharide transporters in the growth and development of Arabidopsis. J. Exp. Bot. 2003, 54, 525–531. [Google Scholar] [CrossRef]
- Li, J.; Chen, C.; Zeng, Z.; Wu, F.; Feng, J.; Liu, B.; Mai, Y.; Chu, X.; Wei, W.; Li, X.; et al. Sapbase: A central portal for functional and comparative genomics of sapindaceae species. J. Integr. Plant Biol. 2024, 66, 1561–1570. [Google Scholar] [CrossRef]
- Chen, C.; Wu, Y.; Li, J.; Wang, X.; Zeng, Z.; Xu, J.; Liu, Y.; Feng, J.; Chen, H.; He, Y.; et al. Tbtools-ii: A “one for all, all for one” bioinformatics platform for biological big-data mining. Mol. Plant 2023, 16, 1733–1742. [Google Scholar] [CrossRef]
- He, M.; Kong, X.; Jiang, Y.; Qu, H.; Zhu, H. Micrornas: Emerging regulators in horticultural crops. Trends Plant Sci. 2022, 27, 936–951. [Google Scholar] [CrossRef]
- Wang, Y.; Lu, C.; Yang, Y.; Tang, T.; Yan, X.; Huang, G. Identification and expression analysis of key enzyme gene family in lemon sucrose metabolism. J. South Agric. 2023, 5, 1327–1340. [Google Scholar] [CrossRef]
- Zhu, X.; Wang, M.; Li, X.; Jiu, S.; Wang, C.; Fang, J. Genome-wide analysis of the sucrose synthase gene family in grape (Vitis vinifera): Structure, evolution, and expression profiles. Genes 2017, 8, 111. [Google Scholar] [CrossRef]
- Huang, L.; Wang, M.; Liu, X.; Zhao, Q.; Ma, X. Identification, characterization and expression analysis of the sucrose phosphate synthase gene family in Vitis vinifera. J. Biobased Mater. Bioenergy 2022, 16, 564–571. [Google Scholar] [CrossRef]
- Li, M.; Feng, F.; Cheng, L. Expression patterns of genes involved in sugar metabolism and accumulation during apple fruit development. PLoS ONE 2012, 7, e33055. [Google Scholar] [CrossRef]
- Okamura, M.; Aoki, N.; Hirose, T.; Yonekura, M.; Ohto, C.; Ohsugi, R. Tissue specificity and diurnal change in gene expression of the sucrose phosphate synthase gene family in rice. Plant Sci. 2011, 181, 159–166. [Google Scholar] [CrossRef]
- Liao, G.; Li, Y.; Wang, H.; Liu, Q.; Zhong, M.; Jia, D.; Huang, C.; Xu, X. Genome-wide identification and expression profiling analysis of sucrose synthase (SUS) and sucrose phosphate synthase (SPS) genes family in Actinidia chinensis and A. eriantha. BMC Plant Biol. 2022, 22, 215. [Google Scholar] [CrossRef] [PubMed]
- Wang, D.; Zhao, J.; Qin, Y.; Qin, Y.; Hu, G. Molecular cloning, characterization and expression profile of the sucrose synthase gene family in litchi chinensis. Hortic. Plant J. 2021, 7, 520–528. [Google Scholar] [CrossRef]
- Wang, D.; Zhao, J.; Hu, B.; Li, J.; Qin, Y.; Chen, L.; Qin, Y.; Hu, G. Identification and expression profile analysis of the sucrose phosphate synthase gene family Litchi chinensis Sonn. PeerJ 2018, 6, e4379. [Google Scholar] [CrossRef]
- Thirugnanasambandam, P.P.; Mason, P.J.; Hoang, N.V.; Furtado, A.; Botha, F.C.; Henry, R.J. Analysis of the diversity and tissue specificity of sucrose synthase genes in the long read transcriptome of sugarcane. BMC Plant Biol. 2019, 19, 160. [Google Scholar] [CrossRef]
- Ma, P.; Zhang, X.; Chen, L.; Zhao, Q.; Zhang, Q.; Hua, X.; Wang, Z.; Tang, H.; Yu, Q.; Zhang, M.; et al. Comparative analysis of sucrose phosphate synthase (SPS) gene family between Saccharum officinarum and Saccharum spontaneum. BMC Plant Biol. 2020, 20, 422. [Google Scholar] [CrossRef]
- Peng, Y.; Zhu, L.; Tian, R.; Wang, L.; Su, J.; Yuan, Y.; Ma, F.; Li, M.; Ma, B. Genome-wide identification, characterization and evolutionary dynamic of invertase gene family in apple, and revealing its roles in cold tolerance. Int. J. Biol. Macromol. 2023, 229, 766–777. [Google Scholar] [CrossRef]
- Du, C.; Cai, C.; Lu, Y.; Li, Y.; Xie, Z. Identification and expression analysis of invertase family genes during grape (Vitis vinifera L.) Berry development under cppu and ga treatment. Mol. Genet. Genom. 2023, 298, 777–789. [Google Scholar] [CrossRef] [PubMed]
- Wang, L.; Zheng, Y.; Ding, S.; Zhang, Q.; Chen, Y.; Zhang, J. Molecular cloning, structure, phylogeny and expression analysis of the invertase gene family in sugarcane. BMC Plant Biol. 2017, 17, 109. [Google Scholar] [CrossRef] [PubMed]
- Huang, D.; Wu, B.; Chen, G.; Xing, W.; Xu, Y.; Ma, F.; Li, H.; Hu, W.; Huang, H.; Yang, L.; et al. Genome-wide analysis of the passion fruit invertase gene family reveals involvement of PeCWINV5 in hexose accumulation. BMC Plant Biol. 2024, 24, 836. [Google Scholar] [CrossRef]
- Koch, K. Sucrose metabolism: Regulatory mechanisms and pivotal roles in sugar sensing and plant development. Curr. Opin. Plant Biol. 2004, 7, 235–246. [Google Scholar] [CrossRef] [PubMed]
- Liu, T.; Lin, K. The distribution pattern of genetic variation in the transcript isoforms of the alternatively spliced protein-coding genes in the human genome. Mol. Biosyst. 2015, 11, 1378–1388. [Google Scholar] [CrossRef]
- Wu, J.; Chen, M.; Yao, Y.; Fu, Q.; Zhu, Z.; Zhang, X. Identification, characterisation, and expression profile analysis of the sucrose phosphate synthase gene family in pineapple (Ananas comosus). J. Hortic. Sci. Biotechnol. 2022, 97, 201–210. [Google Scholar] [CrossRef]
- Liu, L.; Zheng, J. Identification and expression analysis of the sucrose synthase gene family in pomegranate (Punica granatum L.). PeerJ 2022, 10, e12814. [Google Scholar] [CrossRef]
- Zhang, S.; Zhang, Z.; Sun, X.; Liu, Z.; Ma, M.; Fan, J.; Luo, W.; Wang, L.; Zhang, S. Identification and characterization of invertase family genes reveal theirroles in vacuolar sucrose metabolism during Pyrus bretschneideri Rehd. fruit development. Genomics 2021, 113, 1087–1097. [Google Scholar] [CrossRef]
- Juárez-Colunga, S.; López-González, C.; Morales-Elías, N.C.; Massange-Sánchez, J.A.; Trachsel, S.; Tiessen, A. Genome-wide analysis of the invertase gene family from maize. Plant Mol. Biol. 2018, 97, 385–406. [Google Scholar] [CrossRef]
- Jiang, Z.; Zhang, H.; Gao, S.; Zhai, H.; He, S.; Zhao, N.; Liu, Q. Genome-wide identification and expression analysis of the sucrose synthase gene family in sweet potato and its two diploid relatives. Int. J. Mol. Sci. 2023, 24, 12493. [Google Scholar] [CrossRef]
- Shah, I.H.; Manzoor, M.A.; Azam, M.; Jinhui, W.; Li, X.; Rehman, A.; Li, P.; Zhang, Y.; Niu, Q.; Chang, L. Comprehensive characterization and expression profiling of sucrose phosphate synthase (SPS) and sucrose synthase (SUS) family in Cucumis melo under the application of nitrogen and potassium. BMC Plant Biol. 2025, 25, 285. [Google Scholar] [CrossRef] [PubMed]
- Vargas, W.A.; Pontis, H.G.; Salerno, G.L. New insights on sucrose metabolism: Evidence for an active A/N-INV in chloroplasts uncovers a novel component of the intracellular carbon trafficking. Planta 2008, 227, 795–807. [Google Scholar] [CrossRef] [PubMed]
- Wu, G.A.; Terol, J.; Ibanez, V.; López-García, A. Genomics of the origin and evolution of citrus. Nature 2018, 554, 311–316. [Google Scholar] [CrossRef] [PubMed]
- Komatsu, A.; Moriguchi, T.; Koyama, K.; Omura, M.; Akihama, T. Analysis of sucrose synthase genes in citrus suggests different roles and phylogenetic relationships. J. Exp. Bot. 2002, 53, 61–71. [Google Scholar] [CrossRef]
- Abdullah, M.; Cao, Y.; Cheng, X.; Meng, D.; Chen, Y.; Shakoor, A.; Gao, J.; Cai, Y. The sucrose synthase gene family in chinese pear (Pyrus bretschneideri Rehd.): Structure, expression, and evolution. Molecules 2018, 23, 1144. [Google Scholar] [CrossRef]
- Li, Y.; Ren, R.; Pan, R.; Bao, Y.; Xie, T.; Zeng, L.; Fang, T. Comparative transcriptome analysis identifies candidate genes related to sucrose accumulation in longan (Dimocarpus longan Lour.) Pulp. Front. Plant Sci. 2024, 15, 1379750. [Google Scholar] [CrossRef]
- Gao, G.; Yang, F.; Wang, C.; Duan, X.; Li, M.; Ma, Y.; Wang, F.; Qi, H. The transcription factor CmERFI-2 represses CmMYB44 expression to increase sucrose levels in oriental melon fruit. Plant Physiol. 2023, 192, 1378–1395. [Google Scholar] [CrossRef]
- Bieniawska, Z.; Paul Barratt, D.H.; Garlick, A.P.; Thole, V.; Kruger, N.J.; Martin, C.; Zrenner, R.; Smith, A.M. Analysis of the sucrose synthase gene family in Arabidopsis. Plant J. 2007, 49, 810–828. [Google Scholar] [CrossRef]
- Li, B.; Su, H.; Wang, S.; Gao, J.; Wang, Z.; Yang, J.; Xu, X. Identification of the sucrose phosphate synthase (SPS) gene family reveals the positive role of NtSPS5 and NtSPS6 in drought stress tolerance of tobacco. Chem. Biol. Technol. Agric. 2025, 12, 4. [Google Scholar] [CrossRef]
- Islam, M.Z.; Hu, X.; Jin, L.; Liu, Y.; Peng, S. Genome-wide identification and expression profile analysis of citrus sucrose synthase genes: Investigation of possible roles in the regulation of sugar accumulation. PLoS ONE 2014, 9, e113623. [Google Scholar] [CrossRef]
- Shi, S.; Wang, W.; Liu, L.; Shu, B.; Wei, Y.; Jue, D.; Fu, J.; Xie, J.; Liu, C. Physico-chemical properties of longan fruit during development and ripening. Sci. Hortic. 2016, 207, 160–167. [Google Scholar] [CrossRef]
- Tan, S.; Xie, J.; Wang, W.; Shi, S. Effects of exogenous plant hormones on sugar accumulation and related enzyme activities during the development of longan (Dimocarpus longan Lour.) Fruits. J. Hortic. Sci. Biotechnol. 2019, 94, 790–797. [Google Scholar] [CrossRef]
- Fang, T.; Li, Y.; Xie, T.; Xian, H.; Bao, Y.; Zeng, L. The bHLH transcription factor DlbHLH68 positively regulates DlSPS1 expression to promote sucrose biosynthesis in longan. Int. J. Biol. Macromol. 2025, 296, 139594. [Google Scholar] [CrossRef] [PubMed]
- Huang, S.; Lv, X.; Han, Y.; Han, D.; Wei, J.; Li, J.; Guo, D. Disrupted sugar transport and continued sugar consumption lead to sugar decline in ripe ‘Shixia’ longan fruit. LWT 2024, 191, 115620. [Google Scholar] [CrossRef]










| Gene Name | Gene ID | Molecular Weight | Theoretical pI | Instability Index | Aliphatic Index | Gravy | Transmembrane Helices/Site Region | Signal Peptide | Subcellular Localization |
|---|---|---|---|---|---|---|---|---|---|
| (KDa) | /Cleavage Site | ||||||||
| DlSUS1 | Dil.01g002340.1.t1 | 92.37 | 6 | 36 | 96.37 | −0.23 | No | No | Chl |
| DlSUS2 | Dil.01g036930.1.t1 | 98.21 | 6.09 | 37.68 | 92.13 | −0.22 | Yes, 13–32 | No | Chl |
| DlSUS3 | Dil.01g038010.1.t1 | 92.66 | 5.91 | 37.98 | 88.94 | −0.29 | No | No | Chl |
| DlSUS4 | Dil.04g010950.1.t1 | 85.5 | 6.11 | 35.49 | 97.63 | −0.1 | No | No | Chl |
| DlSUS5 | Dil.04g011070.1.t1 | 92.31 | 5.89 | 37.08 | 91.13 | −0.24 | No | No | Chl |
| DlSUS6 | Dil.08g000380.1.t2 | 82.04 | 7.88 | 35.39 | 88.58 | −0.32 | No | No | Chl, Cyt |
| DlSUS7 | Dil.15g012640.1.t1 | 101.79 | 8.05 | 36.05 | 85.04 | −0.32 | Yes, 873–890 | No | Chl |
| DlSUS8 | Dil.15g012700.1.t1 | 101.79 | 8.05 | 36.05 | 85.04 | −0.32 | Yes, 873–890 | No | Chl |
| DlSPS1 | Dil.01g006920.1.t2 | 126.27 | 6.92 | 47.43 | 87.94 | −0.38 | No | No | Chl |
| DlSPS2 | Dil.01g003580.1.t1 | 112.72 | 6.4 | 43.92 | 86.92 | −0.37 | No | No | Chl |
| DlSPS3 | Dil.01g029800.1.t1 | 79.51 | 6.44 | 48.22 | 89.37 | −0.37 | No | No | Chl |
| DlSPS4 | Dil.09g023980.1.t1 | 115.38 | 6.76 | 46.02 | 89.01 | −0.37 | No | No | Chl |
| DlCINV1 | Dil.01g035430.1.t1 | 74.34 | 5.58 | 37.94 | 91.88 | −0.22 | No | No | Chl |
| DlCINV2 | Dil.04g015620.1.t1 | 75.16 | 5.17 | 50.56 | 83.24 | −0.31 | No | No | Chl |
| DlCINV3 | Dil.04g018020.1.t1 | 73.45 | 6.31 | 43.74 | 87.65 | −0.19 | No | No | Chl, Cyt |
| DlCINV4 | Dil.05g023100.1.t1 | 30.24 | 8.71 | 49.24 | 90.04 | −0.16 | Yes, 7–29 | No | Chl |
| DlCINV5 | Dil.05g023220.1.t1 | 74.8 | 7.88 | 39.5 | 85.72 | −0.22 | No | No | Chl |
| DlCINV6 | Dil.05g023350.1.t1 | 13.19 | 8.7 | 38.5 | 89.13 | −0.01 | No | No | Chl, Cyt, Per |
| DlCINV7 | Dil.05g023360.1.t1 | 55.07 | 6.08 | 40.84 | 86.24 | −0.27 | No | No | Chl |
| DlCINV8 | Dil.07g000070.1.t1 | 17 | 6.4 | 46.54 | 107.33 | 0.1 | No | No | Nu |
| DlCINV9 | Dil.09g002880.1.t1 | 40.99 | 6.34 | 50.53 | 91.74 | −0.13 | No | No | Nu |
| DlCINV10 | Dil.09g002890.1.t1 | 20.26 | 6.59 | 61.97 | 79.32 | −0.34 | No | No | CM, Chl, Cyt, Nu |
| DlCINV11 | Dil.09g002990.1.t2 | 63.22 | 7.48 | 58.46 | 87.29 | −0.07 | No | No | Chl, Cyt |
| DlCINV12 | Dil.09g019890.1.t1 | 63.14 | 6.11 | 45.5 | 87.21 | −0.19 | No | No | Chl |
| DlCINV13 | Dil.11g021180.1.t1 | 63.84 | 6.31 | 56 | 85.48 | −0.23 | No | No | Chl |
| DlCINV14 | Dil.13g008610.1.t1 | 75.84 | 5.98 | 46.25 | 88.1 | −0.24 | No | No | Cyt, Nu |
| DlVINV1 | Dil.08g013930.1.t1 | 71.8 | 5.1 | 41.21 | 82.95 | −0.28 | Yes, 34–56 | No | Va |
| DlVINV2 | Dil.15g010550.2.t1 | 72.41 | 5.64 | 31.26 | 80.82 | −0.28 | Yes, 34–53 | No | Va |
| DlCWINV1 | Dil.01g011230.1.t1 | 66.85 | 5.63 | 40.03 | 79.36 | −0.32 | No | Yes,20/21 | CW |
| DlCWINV2 | Dil.03g002960.1.t1 | 65.21 | 8.99 | 28.05 | 78.06 | −0.43 | Yes, 7–26 | Yes,26/27 | CW |
| DlCWINV3 | Dil.03g002970.1.t1 | 62.83 | 5.91 | 34.07 | 85.82 | −0.31 | No | Yes,26/27 | CW |
| DlCWINV4 | Dil.03g003000.1.t1 | 56.98 | 8.44 | 36.93 | 77.78 | −0.42 | No | No | CW |
| DlCWINV5 | Dil.03g003010.1.t1 | 48.11 | 9.25 | 33.11 | 77.03 | −0.57 | No | No | CW |
| DlCWINV6 | Dil.03g003040.1.t1 | 57.8 | 9.25 | 31.62 | 77.78 | −0.55 | No | No | CW |
| DlCWINV7 | Dil.03g003070.1.t1 | 59.24 | 9.54 | 31.13 | 76.5 | −0.55 | No | No | CW |
| DlCWINV8 | Dil.03g003080.1.t1 | 59.47 | 9.51 | 30.49 | 75.39 | −0.57 | No | No | CW |
| DlCWINV9 | Dil.03g003090.1.t1 | 58.58 | 9.02 | 36.65 | 77.4 | −0.53 | No | No | CW |
| DlCWINV10 | Dil.14g010350.1.t2 | 64.47 | 8.98 | 30.81 | 78.05 | −0.37 | No | Yes, 27/28 | CW |
| Duplication Gene Pairs | Ka | Ks | Ka/Ks | Duplication Type |
|---|---|---|---|---|
| DlSPS2/DlSPS1 | 0.1328 | 1.1497 | 0.1155 | Segmental duplication |
| DlSUS2/DlSUS3 | 0.0000 | 0.0000 | NaN | Segmental duplication |
| DlSUS2/DlSUS5 | 0.1176 | 1.2103 | 0.0972 | Segmental duplication |
| DlSUS3/DlSUS4 | 0.1558 | 1.3795 | 0.1129 | Segmental duplication |
| DlSUS4/DlSUS5 | 0.0403 | 0.0736 | 0.5476 | Segmental duplication |
| DlCINV4/DlCINV7 | 0.0540 | 0.1016 | 0.5318 | Segmental duplication |
| DlCINV13/DlCINV11 | 0.1204 | 2.7311 | 0.0441 | Segmental duplication |
| DlCINV14/DlCINV3 | 0.1348 | 1.5582 | 0.0865 | Segmental duplication |
| DlVINV2/DlVINV1 | 0.3073 | 1.6888 | 0.1820 | Segmental duplication |
| miRNA Name | Target Gene | Start Position | End Position | Penalty | miRNA Sequence(5′-3′) |
|---|---|---|---|---|---|
| miR156c | DlSUS2 | 217 | 237 | 5 | UGACAGAAGAGAGAGAGCGC |
| miR156c | DlSUS3 | 76 | 96 | 5 | UGACAGAAGAGAGAGAGCGC |
| miR827 | DlSPS2 | 836 | 857 | 5 | UUAGAUGACCAUCAACAAACG |
| miR171a | DlVINV1 | 1411 | 1431 | 5 | UGAUUGAGCCGUGCCAAUAUC |
| miR171b | DlVINV1 | 1411 | 1431 | 5 | UGAUUGAGCCGUGCCAAUAUC |
| miR171d | DlVINV1 | 1411 | 1431 | 5 | UGAUUGAGCCGUGCCAAUAUC |
| miR171e | DlVINV1 | 1411 | 1431 | 5 | UGAUUGAGCCGUGCCAAUAUC |
| miR171f | DlVINV1 | 1411 | 1431 | 5 | UGAUUGAGCCGUGCCAAUAUC |
Disclaimer/Publisher’s Note: The statements, opinions and data contained in all publications are solely those of the individual author(s) and contributor(s) and not of MDPI and/or the editor(s). MDPI and/or the editor(s) disclaim responsibility for any injury to people or property resulting from any ideas, methods, instructions or products referred to in the content. |
© 2025 by the authors. Licensee MDPI, Basel, Switzerland. This article is an open access article distributed under the terms and conditions of the Creative Commons Attribution (CC BY) license (https://creativecommons.org/licenses/by/4.0/).
Share and Cite
He, M.; Shuai, L.; Zhou, Y.; Song, M.; Yin, F.; Liu, Y. Identification of Sucrose Phosphate Synthase, Sucrose Synthase, and Invertase Gene Families of Longan in Relation to On-Tree Preservation. Horticulturae 2025, 11, 1270. https://doi.org/10.3390/horticulturae11101270
He M, Shuai L, Zhou Y, Song M, Yin F, Liu Y. Identification of Sucrose Phosphate Synthase, Sucrose Synthase, and Invertase Gene Families of Longan in Relation to On-Tree Preservation. Horticulturae. 2025; 11(10):1270. https://doi.org/10.3390/horticulturae11101270
Chicago/Turabian StyleHe, Meiying, Liang Shuai, Yijie Zhou, Mubo Song, Feilong Yin, and Yunfen Liu. 2025. "Identification of Sucrose Phosphate Synthase, Sucrose Synthase, and Invertase Gene Families of Longan in Relation to On-Tree Preservation" Horticulturae 11, no. 10: 1270. https://doi.org/10.3390/horticulturae11101270
APA StyleHe, M., Shuai, L., Zhou, Y., Song, M., Yin, F., & Liu, Y. (2025). Identification of Sucrose Phosphate Synthase, Sucrose Synthase, and Invertase Gene Families of Longan in Relation to On-Tree Preservation. Horticulturae, 11(10), 1270. https://doi.org/10.3390/horticulturae11101270

