Fermentation Quality, Bacterial Community, and Aerobic Stability of Perennial Recut Broussonetia papyrifera Silage with Different Additives and Wilting Time
Abstract
:1. Introduction
2. Materials and Methods
2.1. Raw Material and Silage Preparation
2.2. Analysis of Chemical Composition, Fermentation Quality and Aerobic Stability
2.3. Bacterial Diversity Analysis
2.4. Statistical Analysis
3. Results
3.1. Chemical Composition of Whole Plant B. papyrifera Silage
3.2. Fermentation Profile and Aerobic Stability of Whole Plant B. papyrifera Silages
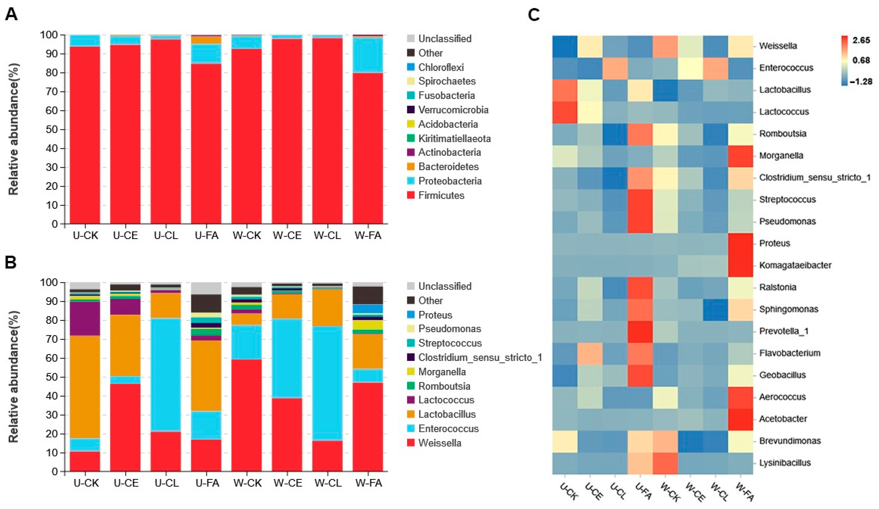
3.3. Analysis of Bacterial Diversity and Community of Whole Plant B. papyrifera Silages
3.4. Correlation Analysis of the Bacterial Community and Fermentation Characteristics
4. Discussion
5. Conclusions
Author Contributions
Funding
Informed Consent Statement
Data Availability Statement
Acknowledgments
Conflicts of Interest
References
- Si, B.W.; Tao, H.; Zhang, X.L.; Guo, J.P.; Cui, K.; Tu, Y.; Diao, Q.Y. Effect of Broussonetia papyrifera L. (paper mulberry) silage on dry matter intake, milk composition, antioxidant capacity and milk fatty acid profile in dairy cows. Asian-Australas. J. Anim. Sci. 2018, 31, 1259–1266. [Google Scholar] [CrossRef] [Green Version]
 - Tao, H.; Si, B.W.; Xu, W.C.; Tu, Y.; Diao, Q.Y. Effect of Broussonetia papyrifera L. silage on blood biochemical parameters, growth performance, meat amino acids and fatty acids compositions in beef cattle. Asian-Australas. J. Anim. Sci. 2019, 33, 732–741. [Google Scholar] [CrossRef]
 - Hao, Y.Y.; Huang, S.; Si, J.F.; Zhang, J.; Gaowa, N.; Sun, X.G.; Lv, J.Y.; Liu, G.K.; He, Y.Q.; Wang, W.; et al. Effects of paper mulberry silage on the milk production, apparent digestibility, antioxidant capacity, and fecal bacteria composition in Holstein dairy cows. Animals 2020, 10, 1152. [Google Scholar] [CrossRef]
 - Du, Z.; Sun, L.; Chen, C.; Lin, J.; Yang, F.; Cai, Y. Exploring microbial community structure and metabolic gene clusters during silage fermentation of paper mulberry, a high-protein woody plant. Anim. Feed Sci. Technol. 2020, 275, 114766. [Google Scholar] [CrossRef]
 - Muck, R.E.; Nadeau, E.M.G.; McAllister, T.A.; Contreras-Govea, F.E.; Santos, M.C.; Kung, L., Jr. Silage review: Recent advances and future uses of silage additives. J. Dairy Sci. 2018, 101, 3980–4000. [Google Scholar] [CrossRef] [PubMed]
 - Dong, L.F.; Zhang, H.S.; Gao, Y.H.; Diao, Q.Y. Dynamic profiles of fermentation characteristics and bacterial community composition of Broussonetia papyrifera ensiled with perennial ryegrass. Bioresour. Technol. 2020, 310, 123396. [Google Scholar] [CrossRef] [PubMed]
 - Guo, L.N.; Wang, X.K.; Lin, Y.L.; Yang, X.P.; Ni, K.K.; Yang, F.Y. Microorganisms that are critical for the fermentation quality of paper mulberry silage. Food Energy Secur. 2021, 10, e304. [Google Scholar] [CrossRef]
 - He, Q.; Zhou, W.; Chen, X.Y.; Zhang, Q. Chemical and bacterial composition of Broussonetia papyrifera leaves ensiled at two ensiling densities with or without Lactobacillus Plantarum. J. Clean. Prod. 2021, 329, 129792. [Google Scholar] [CrossRef]
 - Nishino, N.; Li, Y.; Wang, C.; Parvin, S. Effects of wilting and molasses addition on fermentation and bacterial community in guinea grass silage. Lett. Appl. Microbiol. 2012, 54, 175–181. [Google Scholar] [CrossRef]
 - Wang, Y.; Wang, C.; Zhou, W.; Yang, F.Y.; Chen, X.Y.; Zhang, Q. Effects of wilting and Lactobacillus plantarum addition on the fermentation quality and microbial community of moringa oleifera leaf silage. Front. Microbiol. 2018, 9, 1817. [Google Scholar] [CrossRef] [Green Version]
 - Wang, Y.; He, L.W.; Xing, Y.Q.; Zheng, Y.T.; Zhou, W.; Pian, R.Q.; Yang, F.Y.; Chen, X.Y.; Zhang, Q. Dynamics of bacterial community and fermentation quality during ensiling of wilted and unwilted moringa oleifera leaf silage with or without lactic acid bacterial inoculants. Msphere 2019, 4, e00341-19. [Google Scholar] [CrossRef] [PubMed] [Green Version]
 - Su, R.N.; Ni, K.K.; Wang, T.W.; Yang, X.P.; Zhang, J.; Liu, Y.Y.; Shi, W.X.; Yan, L.; Jie, C.; Zhong, J. Effects of ferulic acid esterase-producing Lactobacillus fermentum and cellulase additives on the fermentation quality and microbial community of alfalfa silage. PeerJ 2019, 7, e7712. [Google Scholar] [CrossRef] [Green Version]
 - Yang, L.L.; Yuan, X.J.; Li, J.F.; Dong, Z.H.; Shao, T. Dynamics of microbial community and fermentation quality during ensiling of sterile and nonsterile alfalfa with or without Lactobacillus plantarum inoculant. Bioresour. Technol. 2019, 275, 280–287. [Google Scholar] [CrossRef] [PubMed]
 - Du, Z.; Sun, L.; Lin, Y.; Yang, F.; Cai, Y. The use of PacBio SMRT technology to explore the microbial network and fermentation characteristics of woody silage prepared with exogenous carbohydrate additives. J. Appl. Microbiol. 2021, 131, 2193–2211. [Google Scholar] [CrossRef]
 - Chen, L.Y.; Bai, S.Q.; You, M.H.; Xiao, B.X.; Li, P.; Cai, Y.M. Effect of a low temperature tolerant lactic acid bacteria inoculant on the fermentation quality and bacterial community of oat round bale silage. Anim. Feed Sci. Technol. 2020, 269, 114669. [Google Scholar] [CrossRef]
 - Bai, J.; Ding, Z.T.; Ke, W.C.; Xu, D.M.; Wang, M.S.; Huang, W.K.; Zhang, Y.X.; Liu, F.; Guo, X.S. Different lactic acid bacteria and their combinations regulated the fermentation process of ensiled alfalfa: Ensiling characteristics, dynamics of bacterial community and their functional shifts. Microb. Biotechnol. 2021, 14, 1171–1182. [Google Scholar] [CrossRef] [PubMed]
 - Cai, Y.M.; Du, Z.M.; Yamasaki, S.; Nguluve, D.; Tinga, B.; Macome, F.; Oya, T. Community of natural lactic acid bacteria and silage fermentation of corn stover and sugarcane tops in Africa. Asian-Australas. J. Anim. Sci. 2020, 33, 1252–1264. [Google Scholar] [CrossRef]
 - AOAC. Official Methods of Analysis, 19th ed.; Association of Official Analytical Chemists: Gaithersburg, MD, USA, 2012. [Google Scholar]
 - Turula, V.E.; Gore, T.; Singh, S.; Arumugham, R.G. Automation of the anthrone assay for carbohydrate concentration determinations. Anal. Chem. 2010, 82, 1786–1792. [Google Scholar] [CrossRef]
 - Van Soest, P.J.; Robertson, J.B.; Lewis, B.A. Methods for dietary fiber, neutral detergent fiber, and nonstarch polysaccharides in relation to animal nutrition. J. Dairy Sci. 1991, 74, 3583–3597. [Google Scholar] [CrossRef]
 - Broderick, G.A.; Kang, J.H. Automated simultaneous determination of ammonia and total amino acids in ruminal fluid and in vitro media. J. Dairy Sci. 1980, 63, 64–75. [Google Scholar] [CrossRef]
 - Liu, Q.H.; Lindow, S.E.; Zhang, J.G. Lactobacillus parafarraginis ZH1 producing anti-yeast substances to improve the aerobic stability of silage. Anim. Sci. J. 2018, 89, 1302–1309. [Google Scholar] [CrossRef] [PubMed]
 - Bai, J.; Xu, D.M.; Xie, D.M.; Wang, M.S.; Li, Z.Q.; Guo, X.S. Effects of antibacterial peptide-producing Bacillus subtilis and Lactobacillus buchneri on fermentation, aerobic stability, and microbial community of alfalfa silage. Bioresour. Technol. 2020, 315, 123881. [Google Scholar] [CrossRef] [PubMed]
 - Schloss, P.D.; Westcott, S.L.; Ryabin, T.; Hall, J.R.; Hartmann, M.; Hollister, E.B.; Lesniewski, R.A.; Oakley, B.B.; Parks, D.H.; Robinson, C.J.; et al. Introducing mothur: Open-source, platform-independent, community-supported software for describing and comparing microbial communities. Appl. Environ. Microbiol. 2009, 75, 7537–7541. [Google Scholar] [CrossRef] [Green Version]
 - Yitbarek, M.B.; Tamir, B. Silage Additives: Review. Open J. Appl. Sci. 2014, 4, 258–274. [Google Scholar] [CrossRef] [Green Version]
 - Irawan, A.; Sofyan, A.; Ridwan, R.; Hassim, H.A.; Respati, A.N.; Wardani, W.W.; Sadarman; Astuti, W.D.; Jayanegara, A. Effects of different lactic acid bacteria groups and fibrolytic enzymes as additives on silage quality: A meta-analysis. Bioresour. Technol. Rep. 2021, 14, 100654. [Google Scholar] [CrossRef]
 - Zong, C.; Wu, Q.F.; Wu, A.L.; Chen, S.F.; Dong, D.; Zhao, J.; Shao, T.; Liu, Q.H. Exploring the diversity mechanism of fatty acids and the loss mechanisms of polyunsaturated fatty acids and fat-soluble vitamins in alfalfa silage using different additives. Anim. Feed Sci. Technol. 2021, 280, 115044. [Google Scholar] [CrossRef]
 - Jang, S.Y.; Kim, E.K.; Park, J.H.; Oh, M.R.; Tang, Y.J.; Ding, Y.L.; Seong, H.J.; Kim, W.H.; Yun, Y.S.; Moon, S.H. Effects of physically effective neutral detergent fiber content on dry matter intake, digestibility, and chewing activity in Korean native goats (Capra hircus coreanae) fed with total mixed ration. Asian-Australas. J. Anim. Sci. 2017, 30, 1405–1409. [Google Scholar] [CrossRef] [Green Version]
 - Moselhy, M.A.; Borba, J.P.; Borba, A.E.S. Improving the nutritive value, in vitro digestibility and aerobic stability of Hedychium gardnerianum silage through application of additives at ensiling time. Anim. Feed Sci. Technol. 2015, 206, 8–18. [Google Scholar] [CrossRef]
 - Li, M.; Zhou, H.L.; Zi, X.J.; Cai, Y.M. Silage fermentation and ruminal degradation of stylo prepared with lactic acid bacteria and cellulase. Anim. Sci. J. 2017, 88, 1531–1537. [Google Scholar] [CrossRef]
 - He, L.W.; Zhou, W.; Wang, Y.; Wang, C.; Chen, X.Y.; Zhang, Q. Effect of applying lactic acid bacteria and cellulase on the fermentation quality, nutritive value, tannins profile and in vitro digestibility of Neolamarckia cadamba leaves silage. J. Anim. Physiol. Anim. Nutr. 2018, 102, 1429–1436. [Google Scholar] [CrossRef]
 - Kaewpila, C.; Gunun, P.; Kesorn, P.; Subepang, S.; Thip-uten, S.; Cai, Y.M.; Pholsen, S.; Cherdthong, A.; Khota, W. Improving ensiling characteristics by adding lactic acid bacteria modifies in vitro digestibility and methane production of forage-sorghum mixture silage. Sci. Rep. 2021, 11, 1968. [Google Scholar] [CrossRef] [PubMed]
 - Kaewpila, C.; Khota, W.; Gunun, P.; Kesorn, P.; Kimprasit, T.; Sarnklong, C.; Cherdthong, A. Characterization of green manure sunn hemp crop silage prepared with additives: Aerobic instability, nitrogen value, and in vitro rumen methane production. Fermentation 2022, 8, 104. [Google Scholar] [CrossRef]
 - da Silva, E.B.; Smith, M.L.; Savage, R.M.; Polukis, S.A.; Drouin, P.; Kung, L., Jr. Effects of Lactobacillus hilgardii 4785 and Lactobacillus buchneri 40788 on the bacterial community, fermentation and aerobic stability of high-moisture corn silage. J. Appl. Microbiol. 2021, 130, 1481–1493. [Google Scholar] [CrossRef] [PubMed]
 - Wu, Z.; Luo, Y.N.; Bao, J.Z.; Luo, Y.; Yu, Z. Additives affect the distribution of metabolic profile, microbial communities and antibiotic resistance genes in high-moisture sweet corn kernel silage. Bioresour. Technol. 2020, 315, 123821. [Google Scholar] [CrossRef] [PubMed]
 - Zhou, Y.; Drouin, P.; Lafreniere, C. Effect of temperature (5–25 °C) on epiphytic lactic acid bacteria populations and fermentation of whole-plant corn silage. J. Appl. Microbiol. 2016, 121, 657–671. [Google Scholar] [CrossRef] [PubMed]
 - McDonald, P.; Henderson, A.R.; Heron, A.J.E. The Biochemistry of Silage, 2nd ed.; Chalcombe Publications: Marlow, UK, 1991. [Google Scholar]
 - Tao, L.; Zhou, H.; Zhang, N.F.; Si, B.W.; Tu, Y.; Ma, T.; Diao, Q.Y. Effects of different source additives and wilt conditions on the pH value, aerobic stability, and carbohydrate and protein fractions of alfalfa silage. Anim. Sci. J. 2017, 88, 99–106. [Google Scholar] [CrossRef] [Green Version]
 - He, L.W.; Wang, C.; Xing, Y.Q.; Zhou, W.; Pian, R.Q.; Chen, X.Y.; Zhang, Q. Ensiling characteristics, proteolysis and bacterial community of high-moisture corn stalk and stylo silage prepared with Bauhinia variegate flower. Bioresour. Technol. 2020, 296, 122336. [Google Scholar] [CrossRef] [PubMed]
 - Kaewpila, C.; Khota, W.; Gunun, P.; Kesorn, P.; Cherdthong, A. Strategic addition of different additives to improve silage fermentation, aerobic stability and in vitro digestibility of Napier grasses at late maturity stage. Agriculture 2020, 10, 262. [Google Scholar] [CrossRef]
 - Yan, Y.H.; Li, X.M.; Guan, H.; Huang, L.K.; Ma, X.; Peng, Y.; Li, Z.; Nie, G.; Zhou, J.Q.; Yang, W.Y.; et al. Microbial community and fermentation characteristic of Italian ryegrass silage prepared with corn stover and lactic acid bacteria. Bioresour. Technol. 2019, 279, 166–173. [Google Scholar] [CrossRef]
 - Li, P.; Ji, S.R.; Hou, C.; Tang, H.Y.; Wang, Q.; Shen, Y.X. Effects of chemical additives on the fermentation quality and N distribution of alfalfa silage in south of China. Anim. Sci. J. 2016, 87, 1472–1479. [Google Scholar] [CrossRef]
 - Li, M.; Zi, X.J.; Zhou, H.L.; Lv, R.L.; Tang, J.; Cai, Y.M. Silage fermentation and ruminal degradation of cassava foliage prepared with microbial additive. AMB Express. 2019, 9, 180. [Google Scholar] [CrossRef] [PubMed]
 - da Silva, E.B.; Savage, R.M.; Biddle, A.S.; Polukis, S.A.; Smith, M.L.; Kung, L. Effects of a chemical additive on the fermentation, microbial communities, and aerobic stability of corn silage with or without air stress during storage. J. Anim. Sci. 2020, 98, skaa246. [Google Scholar] [CrossRef]
 - Li, F.H.; Ding, Z.T.; Adesogan, A.T.; Ke, W.C.; Jiang, Y.; Bai, J.; Mudassar, S.; Zhang, Y.X.; Huang, W.K.; Guo, X.S. Effects of class iia bacteriocin-producing Lactobacillus species on fermentation quality and aerobic stability of alfalfa silage. Animals 2020, 10, 1575. [Google Scholar] [CrossRef]
 - Mu, L.; Xie, Z.; Hu, L.X.; Chen, G.H.; Zhang, Z.F. Cellulase interacts with Lactobacillus plantarum to affect chemical composition, bacterial communities, and aerobic stability in mixed silage of high-moisture amaranth and rice straw. Bioresour. Technol. 2020, 315, 123772. [Google Scholar] [CrossRef] [PubMed]
 - Yuan, X.; Wen, A.; Dong, Z.; Desta, S.T.; Shao, T. Effects of formic acid and potassium diformate on the fermentation quality, chemical composition and aerobic stability of alfalfa silage. Grass Forage Sci. 2017, 72, 833–839. [Google Scholar] [CrossRef]
 - Filya, I. The effect of Lactobacillus buchneri and Lactobacillus plantarum on the fermentation, aerobic Stability, and ruminal degradability of low dry matter corn and sorghum silages. J. Dairy Sci. 2003, 86, 3575–3581. [Google Scholar] [CrossRef] [Green Version]
 - Ferrero, F.; Prencipe, S.; Spadaro, D.; Gullino, M.L.; Cavallarin, L.; Piano, S.; Tabacco, E.; Borreani, G. Increase in aflatoxins due to Aspergillus section Flavi multiplication during the aerobic deterioration of corn silage treated with different bacteria inocula. J. Dairy Sci. 2019, 102, 1176–1193. [Google Scholar] [CrossRef] [PubMed] [Green Version]
 - Ni, K.K.; Zhao, J.Y.; Zhu, B.G.; Su, R.N.; Pan, Y.; Ma, J.K.; Zhou, G.A.; Tao, Y.; Liu, X.R.; Zhong, J. Assessing the fermentation quality and microbial community of the mixed silage of forage soybean with crop corn or sorghum. Bioresour. Technol. 2018, 265, 563–567. [Google Scholar] [CrossRef]
 - Liu, W.; Wang, J.; Zhang, H.Y.; Yang, Y.C.; Kang, R.X.; Bai, P.; Fu, H.; Chen, L.R.; Gao, Y.P.; Tan, E.K. Symbiotic bacteria attenuate Drosophila oviposition repellence to alkaline through acidification. Insect Sci. 2020, 28, 403–414. [Google Scholar] [CrossRef]
 - Li, J.F.; Yuan, X.J.; Dong, Z.H.; Mugabe, W.; Shao, T. The effects of fibrolytic enzymes, cellulolytic fungi and bacteria on the fermentation characteristics, structural carbohydrates degradation, and enzymatic conversion yields of Pennisetum sinese silage. Bioresour. Technol. 2018, 264, 123–130. [Google Scholar] [CrossRef]
 - Delpech, G.; Hebert, E.M.; Sparo, M.; Saavedra, L. Draft genome sequence of Enterococcus faecalis strain CECT7121, a corn silage isolate with antibacterial activity against gram-positive pathogens. Microbiol. Resour. Announc. 2019, 8, e00245-19. [Google Scholar] [CrossRef] [Green Version]
 - Kuley, E.; Ozyurt, G.; Ozogul, I.; Boga, M.; Akyol, I.; Rocha, J.M.; Ozogul, F. The role of selected lactic acid bacteria on organic acid accumulation during wet and spray-dried fish-based silages. Contributions to the winning combination of microbial food safety and environmental sustainability. Microorganisms 2020, 8, 172. [Google Scholar] [CrossRef] [PubMed] [Green Version]
 - Mitiku, A.A.; Andeta, A.F.; Borremans, A.; Lievens, B.; Bossaert, S.; Crauwels, S.; Aernouts, B.; Kechero, Y.; Van Campenhout, L. Silage making of maize stover and banana pseudostem under South Ethiopian conditions: Evolution of pH, dry matter and microbiological profile. Microb. Biotechnol. 2020, 13, 1477–1488. [Google Scholar] [CrossRef] [PubMed]
 - Zeng, T.R.; Li, X.L.; Guan, H.; Yang, W.Y.; Liu, W.G.; Liu, J.; Du, Z.C.; Li, X.M.; Xiao, Q.Y.; Wang, X.C.; et al. Dynamic microbial diversity and fermentation quality of the mixed silage of corn and soybean grown in strip intercropping system. Bioresour. Technol. 2020, 313, 123655. [Google Scholar] [CrossRef] [PubMed]
 - Lin, C.J.; Bolsen, K.K.; Brent, B.E.; Fung, D.Y.C. Epiphytic lactic acid bacteria succession during the pre-ensiling and ensiling periods of alfalfa and maize. J. Appl. Bacteriol. 1992, 73, 375–387. [Google Scholar] [CrossRef]
 - Cai, Y.M.; Benno, Y.; Ogawa, M.; Ohmomo, S.; Kumai, S.; Nakase, T. Influence of Lactobacillus spp. from an Inoculant and of Weissella and Leuconostoc spp. from forage crops on silage fermentation. Appl. Environ. Microbiol. 1998, 64, 2982–2987. [Google Scholar] [CrossRef] [Green Version]
 - Wang, S.R.; Zhao, J.; Dong, Z.H.; Li, J.F.; Kaka, N.A.; Shao, T. Sequencing and microbiota transplantation to determine the role of microbiota on the fermentation type of oat silage. Bioresour. Technol. 2020, 309, 123371. [Google Scholar] [CrossRef]
 - Sun, L.; Bai, C.S.; Xu, H.W.; Na, N.; Jiang, Y.; Yin, G.M.; Liu, S.B.; Xue, Y.L. Succession of bacterial community during the initial aerobic, intense fermentation, and stable phases of whole-plant corn silages treated with lactic acid bacteria suspensions prepared from other silages. Front. Microbiol. 2021, 12, 591. [Google Scholar] [CrossRef]
 - Bai, J.; Ding, Z.T.; Su, R.N.; Wang, M.S.; Cheng, M.Y.; Xie, D.M.; Guo, X.S. Storage temperature is more effective than lactic acid bacteria inoculations in manipulating fermentation and bacterial community diversity, co-occurrence and functionality of the whole-plant corn silage. Microbiol. Spectr. 2022, 10, e00101-22. [Google Scholar] [CrossRef]
 






| B. papyrifera (n = 3) | ||
|---|---|---|
| Items | Wilt 0 h | Wilt 3.5 h | 
| Dry matter (g/kg of FM) | 301.8 ± 0.7 | 353.0 ± 1.5 | 
| Crude protein (g/kg of DM) | 197.2 ± 3.0 | 193.2 ± 1.4 | 
| Neutral detergent fiber (g/kg of DM) | 389.2 ± 6.9 | 400.4 ± 6.6 | 
| Acid detergent fiber (g/kg of DM) | 204.6 ± 1.2 | 217.5 ± 6.5 | 
| Water-soluble carbohydrate (g/kg of DM) | 62.9 ± 6.8 | 73.3 ± 11.2 | 
| Lactic acid bacteria (Log10 CFU/g of FM) | 8.93 ± 0.03 | 8.93 ± 0.08 | 
| Yeasts (Log10 CFU/g of FM) | 8.58 ± 0.03 | 7.87 ± 0.35 | 
| Molds (Log10 CFU/g of FM) | ND | ND | 
| DM g/kg of FM  | CP g/kg of DM  | NDF g/kg of DM  | ADF g/kg of DM  | WSC g/kg of DM  | ||
|---|---|---|---|---|---|---|
| Silage B. papyrifera | ||||||
| wilt 0 h | U-CK | 264.31 d | 176.64 d | 316.13 abc | 198.93 bc | 17.02 c | 
| U-CL | 270.63 cd | 195.72 a | 326.97 ab | 197.70 bc | 12.52 e | |
| U-CE | 271.50 cd | 188.56 abc | 287.40 d | 189.70 cd | 17.15 c | |
| U-FA | 282.63 c | 191.97 ab | 308.30 bcd | 187.33 d | 27.99 a | |
| wilt 3.5 h | W-CK | 303.33 b | 179.21 cd | 329.13 ab | 216.33 a | 21.28 b | 
| W-CL | 319.63 a | 193.27 ab | 334.47 a | 206.63 b | 15.53 d | |
| W-CE | 318.40 a | 191.90 ab | 302.33 cd | 195.23 cd | 21.77 b | |
| W-FA | 323.10 a | 183.25 bcd | 302.47 cd | 194.07 cd | 27.70 a | |
| SEM | 4.99 | 1.67 | 3.77 | 2.04 | 0.89 | |
| Significant (p-value, just for silages) | ||||||
| Additives (Ad) | 0.007 | <0.001 | <0.001 | <0.001 | <0.001 | |
| Wilt time (Wi) | <0.001 | 0.585 | 0.154 | <0.001 | <0.001 | |
| Ad × Wi | 0.008 | 0.282 | 0.465 | 0.242 | <0.001 | 
| pH | LA g/kg of DM  | AA g/kg of DM  | LA/AA %  | PA g/kg of DM  | BA g/kg of DM  | NH3-N g/kg of Total N  | ||
|---|---|---|---|---|---|---|---|---|
| Silage B. papyrifera | ||||||||
| wilt 0 h | U-CK | 4.12 b | 41.15 e | 4.89 e | 8.42 b | 2.09 a | ND | 97.49 a | 
| U-CL | 4.10 c | 54.09 a | 5.30 d | 10.21 a | 0.23 e | ND | 80.20 c | |
| U-CE | 4.12 b | 44.66 d | 5.67 c | 7.88 c | 0.89 d | ND | 88.59 b | |
| U-FA | 4.08 d | 47.29 c | 6.77 b | 6.99 d | 1.28 c | ND | 83.98 bc | |
| wilt 3.5 h | W-CK | 4.17 a | 38.35 f | 5.70 c | 6.73 de | 1.77 b | ND | 94.99 a | 
| W-CL | 4.11 bc | 51.33 b | 5.92 c | 8.67 b | 0.03 e | ND | 80.36 c | |
| W-CE | 4.13 b | 43.41 d | 6.89 b | 6.59 e | 0.80 d | ND | 86.50 b | |
| W-FA | 4.12 b | 41.93 e | 7.39 a | 5.67 f | 1.14 c | ND | 85.86 b | |
| SEM | 0.05 | 0.85 | 0.25 | 0.28 | 0.98 | - | 1.07 | |
| Significant (p-value) | ||||||||
| Additives (Ad) | <0.001 | <0.001 | <0.01 | <0.001 | <0.001 | - | <0.001 | |
| Wilt time (Wi) | <0.001 | <0.001 | <0.001 | <0.001 | 0.011 | - | 0.437 | |
| Ad × Wi | 0.093 | 0.002 | 0.336 | 0.282 | 0.022 | - | 0.663 | 
Publisher’s Note: MDPI stays neutral with regard to jurisdictional claims in published maps and institutional affiliations.  | 
© 2022 by the authors. Licensee MDPI, Basel, Switzerland. This article is an open access article distributed under the terms and conditions of the Creative Commons Attribution (CC BY) license (https://creativecommons.org/licenses/by/4.0/).
Share and Cite
Hao, J.; Sun, W.-T.; Wu, C.-R.; Zhang, M.-Z.; Xia, G.-H.; Zheng, Y.-L.; Chen, C. Fermentation Quality, Bacterial Community, and Aerobic Stability of Perennial Recut Broussonetia papyrifera Silage with Different Additives and Wilting Time. Fermentation 2022, 8, 262. https://doi.org/10.3390/fermentation8060262
Hao J, Sun W-T, Wu C-R, Zhang M-Z, Xia G-H, Zheng Y-L, Chen C. Fermentation Quality, Bacterial Community, and Aerobic Stability of Perennial Recut Broussonetia papyrifera Silage with Different Additives and Wilting Time. Fermentation. 2022; 8(6):262. https://doi.org/10.3390/fermentation8060262
Chicago/Turabian StyleHao, Jun, Wen-Tao Sun, Chang-Rong Wu, Ming-Zhu Zhang, Guang-Hao Xia, Yu-Long Zheng, and Chao Chen. 2022. "Fermentation Quality, Bacterial Community, and Aerobic Stability of Perennial Recut Broussonetia papyrifera Silage with Different Additives and Wilting Time" Fermentation 8, no. 6: 262. https://doi.org/10.3390/fermentation8060262
APA StyleHao, J., Sun, W.-T., Wu, C.-R., Zhang, M.-Z., Xia, G.-H., Zheng, Y.-L., & Chen, C. (2022). Fermentation Quality, Bacterial Community, and Aerobic Stability of Perennial Recut Broussonetia papyrifera Silage with Different Additives and Wilting Time. Fermentation, 8(6), 262. https://doi.org/10.3390/fermentation8060262
        
                                                
