Mathematical Modeling of Soot Formation and Fragmentation of Carbon Particles During Their Pyrolysis Under Conditions of Removal from the Front of a Forest Fire
Abstract
1. Introduction
- (1)
- The development of a deterministic mathematical model of heat and mass transfer in a pyrolyzed carbonaceous particle, taking into account soot formation;
- (2)
- The development of a probabilistic criterion for assessing carbonaceous particle fragmentation at each stage of this process;
- (3)
- Scenario modeling of heat and mass transfer and fragmentation of the carbonaceous particle;
- (4)
- The formulation of conclusions and proposals for the practical application of the developed deterministic–probabilistic approach to assessing aerosol emissions.
2. Methodology
2.1. Physical Statement
- (1)
- Particle material is modeled using the concept of continuum mechanics;
- (2)
- There is no moisture in the particle material;
- (3)
- Carbonaceous particles are modeled by square solution domains with dimensions ranging from 0.01 m to 0.003 m;
- (4)
- Convective heat exchange between the particle and the environment occurs in accordance with the assumption that the forest fire temperature in the zone where the carbonaceous particle is removed from the fire front is the same;
- (5)
- Thermophysical characteristics of the particle and air are independent of temperature;
- (6)
- Transport of the particle in the convective column of a forest fire and its possible collisions with other particles are not considered;
- (7)
- Single-stage pyrolysis of dry organic matter is taken into account based on the kinetic scheme proposed in [48];
- (8)
- Temperature distribution is described by a non-stationary nonlinear heat conduction equation;
- (9)
- Soot formation is taken into account using the kinetic scheme proposed in [49];
- (10)
- Volume fraction of soot particles is proportional to the volume fraction of dry organic matter decomposed during pyrolysis with dispersion coefficient αs.
2.2. Mathematical Statement
2.3. Description of Scenarios
2.4. Numerical Algorithm
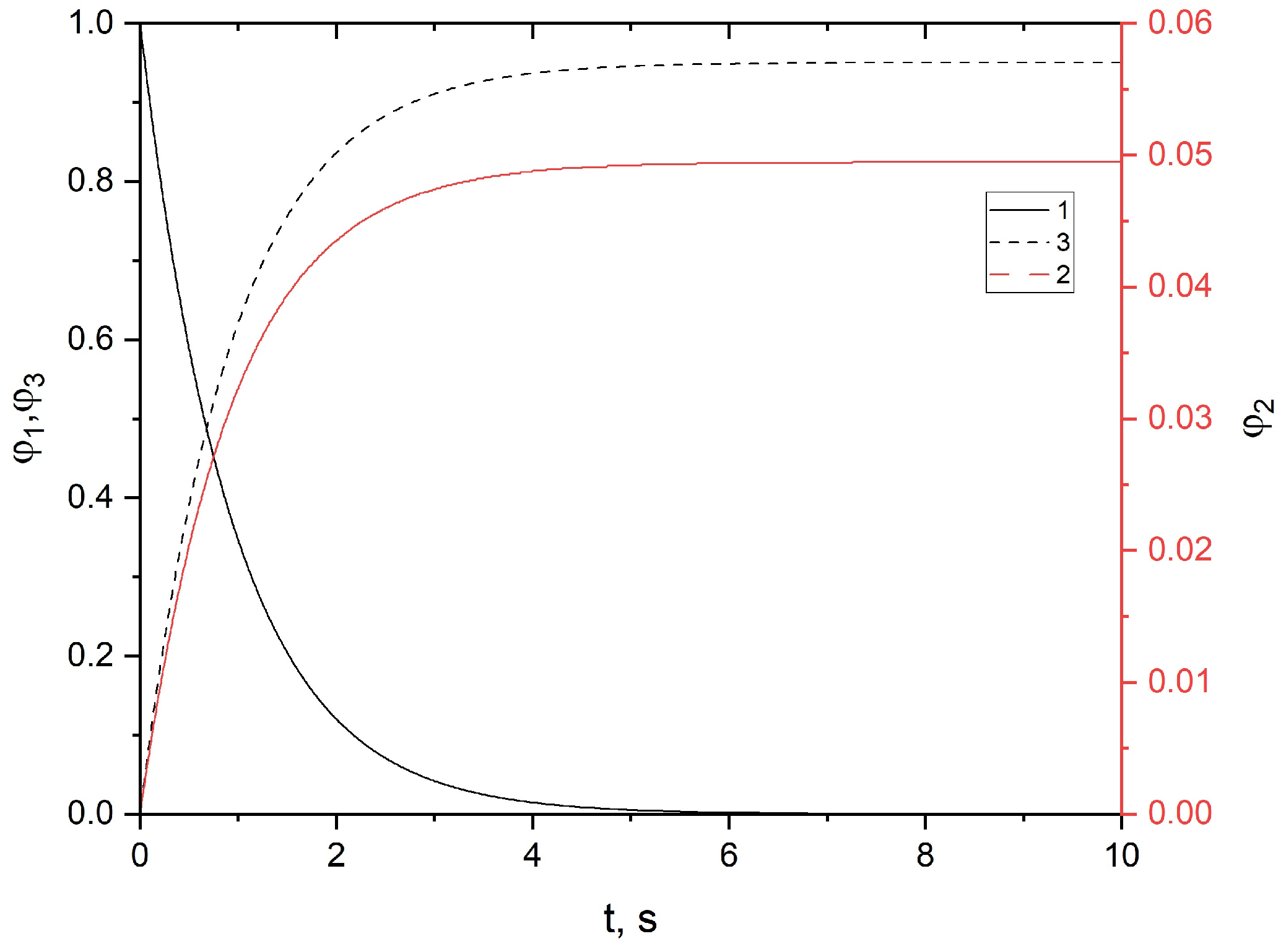
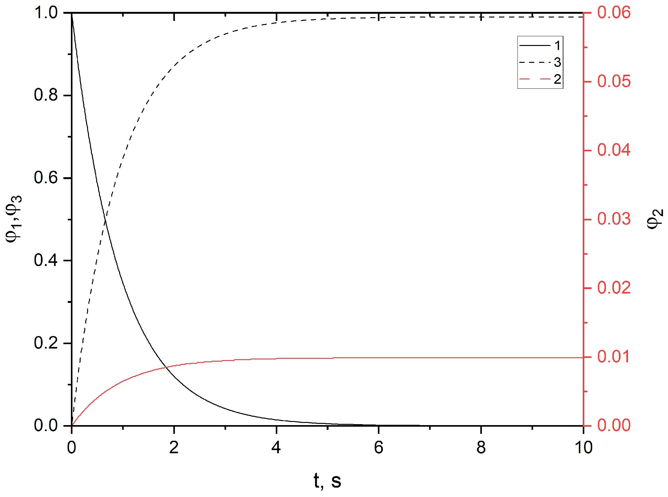
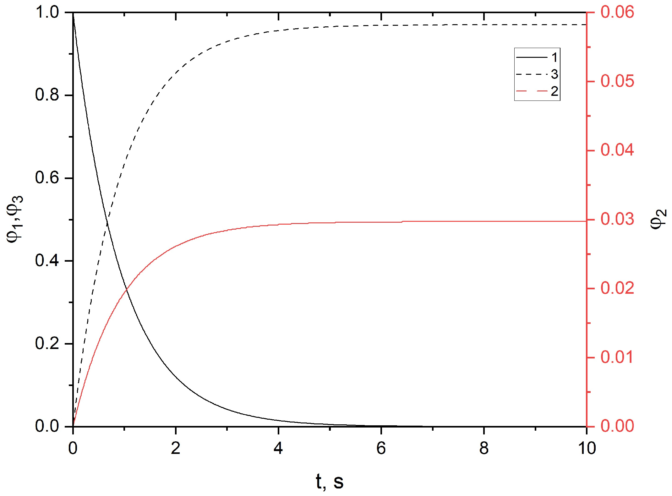
3. Results and Discussion
- -
- Thermophysical characteristics (density, heat capacity, thermal conductivity). Taking these parameters into account allows us to consider the influence of the type of initial forest fuel on heat transfer processes within the structure of the carbonaceous particle during its interaction with the environment.
- -
- Thermokinetic characteristics (pre-exponential factor, activation energy of the pyrolysis reaction). Taking these parameters into account influences the oxidative pyrolysis process and soot formation as a result of physicochemical transformations.
- -
- Dispersion coefficient. Taking this parameter into account allows us to account for the influence on the soot formation process.
4. Conclusions
- (1)
- Mathematical simulation showed that most dry organic matter thermally decomposed with soot formation in several seconds, for example, 4 s for a 0.01 m particle emitted from a firestorm area.
- (2)
- Mathematical simulation showed that the volume fraction of soot mainly depends on the dispersion coefficient rather than thermophysical and thermokinetic parameters.
- (3)
- In fact, fragmentation tree modeling showed that the initial particle was fragmented over 100 s to approximately 1000 secondary particles through several fragmentation periods.
Author Contributions
Funding
Institutional Review Board Statement
Informed Consent Statement
Data Availability Statement
Conflicts of Interest
References
- Lamarque, J.-F.; Bond, T.C.; Eyring, V.; Granier, C.; Heil, A.; Klimont, Z.; Lee, D.; Liousse, C.; Mieville, A.; Owen, B.; et al. Historical (1850–2000) gridded anthropogenic and biomass burning emissions of reactive gases and aerosols: Methodology and application. Atmos. Meas. Tech. 2010, 10, 7017–7039. [Google Scholar] [CrossRef]
- Hao, W.M.; Petkov, A.; Nordgren, B.L.; Corley, R.E.; Silverstein, R.P.; Urbanski, S.P.; Evangeliou, N.; Balkanski, Y.; Kinder, B.L. Daily black carbon emissions from fires in northern Eurasia for 2002–2015. Geosci. Model Dev. 2016, 9, 4461–4474. [Google Scholar] [CrossRef]
- Baranovskiy, N.V.; Vyatkina, V.A.; Chernyshov, A.M. Numerical simulation of forest fires and possibilities to estimate aerosol emission: Recent advances. Fire Saf. J. 2024, 150, 104250. [Google Scholar] [CrossRef]
- Badarinath, K.V.S.; Kharol, S.K.; Kiran Chand, T.R.; Parvathi, Y.G.; Anasuya, J.; Jyothsna, A.N. Variations in black carbon aerosol, carbon monoxide and ozone over an urban area of Hyderabad, India, during the forest fire season. Atmos. Res. 2007, 85, 18–26. [Google Scholar] [CrossRef]
- Harrison, R.M.; Yin, J. Particulate matter in the atmosphere: Which particle properties are important for its effects on health? Sci. Total Environ. 2000, 249, 6633–6653. [Google Scholar] [CrossRef]
- Seaton, A.; MacNee, W.; Donaldson, K.; Godden, D. Particulate air pollution and acute health effects. Lancet 1995, 345, 176–178. [Google Scholar] [CrossRef]
- Tiwary, P.; Kukreti, S.; Shridhar, V.; Pandey, H.; Rana, S.; Arunachalam, K.; Singh, V. Assessment of light absorbing carbonaceous aerosol and its absorption properties from forest fire in Himalayan Critical Zone Observatory. Sci. Total Environ. 2025, 968, 178878. [Google Scholar] [CrossRef]
- Yarragunta, Y.; Srivastava, S.; Mitra, D.; Chandola, H.C. Influence of forest fire episodes on the distribution of gaseous air pollutants over Uttarakhand, India. GISci. Remote Sens. 2020, 57, 190–206. [Google Scholar] [CrossRef]
- Bhattarai, N.; Dahal, S.; Thapa, S.; Pradhananga, S.; Karky, B.S.; Rawat, R.S.; Windhorst, K.; Watanabe, T.; Thapa, R.B.; Avtar, R. Forest Fire in the Hindu Kush Himalayas: A Major Challenge for Climate Action. J. For. Livelihood 2022, 21, 14–31. [Google Scholar] [CrossRef]
- Prairuang, W.; Chetiyanurorukul, T.; Suriyawong, P.; Ho, S.; Paluang, P.; Furuuchi, M.; Amin, M.; Hata, M. Daytime-nighttime variations in the concentration of PM0.1 carbanaceous particles during biomass fire episode in Chiang Mai, Thailand. Particuology 2024, 87, 316–324. [Google Scholar] [CrossRef]
- Prairuang, W.; Suwattiga, P.; Chetiyanukorukul, T.; Hongtieab, S.; Limpaseni, W.; Ikamori, F.; Hata, M.; Furuuchi, M. The influence of the open burning of agricultural biomass and forest fires in Thailand on the carbonaceous components in size-fractioned particles. Environ. Pollut. 2019, 247, 238–247. [Google Scholar] [CrossRef]
- Guo, Y. Characteristics of size-segregated carbonaceous aerosols in the Beijing-Tianjin-Hebei region. Environ. Sci. Pollut. Res. 2016, 23, 13918–13930. [Google Scholar] [CrossRef] [PubMed]
- Amnuaylojaroen, T.; Parasin, N. Future Health Risk Assessment of Exposure to PM2.5 in Different Age Groups of Children in Northern Thailand. Toxics 2023, 11, 291. [Google Scholar] [CrossRef] [PubMed]
- Dutta, A.; Chavalparit, O. Assessment of health burden due to the emissions of fine particulate matter from motor vehicles: A case of Nakhon Ratchasima province, Thailand. Sci. Total Environ. 2023, 872, 162128. [Google Scholar] [CrossRef] [PubMed]
- Tesfaldet, Y.J.; Chanpiwat, P. The effects of meteorology and biomass burning on urban air quality: The case of Bangkok. Urban Clim. 2023, 49, 101441. [Google Scholar] [CrossRef]
- Tial, M.K.S.; Amin, M.; Putri, R.M.; Hata, M.; Furuuchi, M.; Prairuang, W. Size fractioned ambient particles down to nanoparticles (PM0.1) during a haze episode in Myanmar. IOP Conf. Ser. Earth Environ. Sci. 2023, 1199, 12017. [Google Scholar] [CrossRef]
- Kozlov, V.S.; Panchenko, M.V.; Yausheva, E.P. Mass fraction of black carbon in submicron aerosol as an indicator of influence of smoke from remote forest fires in Siberia. Atmos. Environ. 2008, 42, 2611–2620. [Google Scholar] [CrossRef]
- Panchenko, M.V.; Pkhalagov, Y.u.A.; Rakhimov, R.F.; Sakerin, S.M.; Belan, B.D. Geophysical factors of the aerosol weather formation in the Western Siberia. Atmos. Ocean. Opt. 1999, 12, 883–894. [Google Scholar]
- Ignatious, A.; Lakshmi, N.; Resmi, E.; Sumesh, R.; Rajeevan, M. Satellite-based investigation of immediate impact of forest fires on the spatial distribution of aerosol loading over India. Atmos. Environ. 2025, 364, 121652. [Google Scholar] [CrossRef]
- Abdou, W.A.; Diner, D.J.; Martonchik, J.V.; Bruegge, C.J.; Kahn, R.A.; Gaitley, B.J.; Crean, K.A.; Remer, L.A.; Holben, B. Comparison of coincident Multiangle Imaging Spectroradiometer and Moderate Resolution Imaging Spectroradiometer aerosol optical depths over land and ocean scenes containing Aerosol Robotic Network sites. J. Geophys. Res. Atmos. 2005, 110, D10. [Google Scholar] [CrossRef]
- Fu, Y.; Li, R.; Wang, X.; Bergeron, Y.; Valeria, O.; Chavades, R.D.; Wang, Y.; Hu, J. Fire detection and fire radiative power in forests and low-biomass lands in northeast Asia: MODIS versus VIIRS fire products. Remote Sens. 2020, 12, 2870. [Google Scholar] [CrossRef]
- Choomanee, P.; Bualert, S.; Thongyen, T.; Salao, S.; Szymanski, W.W.; Rungratanaubon, T. Vertical Variation of Carbonaceous Aerosols with in the PM2.5 Fraction in Bangkok, Thailand. Aerosol Air Qual. Res. 2020, 20, 43–52. [Google Scholar] [CrossRef]
- Huyen, T.T.; Yamaguchi, R.; Kurotsuchi, Y.; Seriguchi, K.; Dung, N.T.; Thuy, N.T.T.; Thuy, L.B. Characteristics of chemical components in fine particles (PM2.5) and ultra fine particles (PM0.1) in Hanoi, Vietnam: A case study in two seasons with different humidity. Water Air Soil Pollut. 2021, 232, 183. [Google Scholar] [CrossRef]
- Jamhari, A.A.; Latif, M.T.; Wahab, M.I.A.; Hassan, H.; Othman, M.; Abd Hamid, H.H.; Tekasakul, P.; Prairuang, W.; Hata, M.; Furuuchi, M.; et al. Seasonal variation and size distribution of inorganic and carbonaceous components, source identification of size-fractioned urban air particles in Kuala Lumper, Malaysia. Chemosphere 2022, 287, 132309. [Google Scholar] [CrossRef]
- Zhang, N.; Maung, M.W.; Win, M.S.; Feng, J.; Yao, X. Carbonaceous aerosol and inorganic ions of PM2.5 in Yangon and Mandalay of Myanmar: Seasonal and spatial variations in composition and sources. Atmos. Pollut. Res. 2022, 13, 101444. [Google Scholar] [CrossRef]
- Barr, B.W.; Ezekoye, O.A. Thermo-mechanical modeling of firebrand breakage on a fractal tree. Proc. Combust. Inst. 2013, 34, 2649–2656. [Google Scholar] [CrossRef]
- Mandelbrot, B.B. The Fractal Geometry of Nature; W.H. Freeman and Company: New York, NY, USA, 1977. [Google Scholar]
- Collin, A.; Lamorlette, A.; Bernardin, D.; Seno-Guillaume, O. Modelling of tree crowns with realistic morphological features: New reconstruction methodology based on Iterated Function System tool. Ecol. Model. 2011, 222, 503–513. [Google Scholar] [CrossRef]
- Kortas, S.; Mindykowski, P.; Consalvi, J.; Mhiri, H.; Porterie, B. Experimental validation of a numerical model for the transport of firebrands. Fire Saf. J. 2009, 44, 1095–1102. [Google Scholar] [CrossRef]
- Anthenien, R.A.; Tse, S.D.; Fernandez-Pello, A.C. On the trajectories of embers initially elevated or lofted by small scale ground fire plumes in high winds. Fire Saf. J. 2006, 41, 349–363. [Google Scholar] [CrossRef]
- Thomas, C.M.; Sharples, J.J.; Evans, J.P. The termal-velocity assumption in simulations of long-range ember transport. Math. Comput. Simul. 2020, 175, 96–107. [Google Scholar] [CrossRef]
- Tarifia, C.S.; del Natanio, P.P. Open Fires and Transport of Firebrands; Thechnical Report; Instituto Nacional del Technico Aeronautica “Esteban Terrades”: Madrid, Spain, 1962. [Google Scholar]
- Wadhwani, R.; Sutherland, D.; Ooi, A.; Moinuddin, K.; Thorpe, G. Verification of a Lagrangian particle model for short-range firebrand transport. Fire Saf. J. 2017, 91, 776–783. [Google Scholar] [CrossRef]
- Anand, C.; Shotorban, B.; Mahalingam, S. Dispersion and deposition of firebrands in a turbulent boundary layer. Int. J. Multiph. Flow 2018, 109, 98–113. [Google Scholar] [CrossRef]
- Consalvi, J.; Mindykowski, P.; Vantelon, J.; Porterie, B. Scaling the transport of firebrands by wind-blown plumes. Fire Saf. J. 2011, 46, 48–55. [Google Scholar] [CrossRef]
- Himoto, K.; Tanaka, T. Transport of Disk-shaped Firebrands in a Turbulent Boundary Layer. In Proceedings of the Eighth International Symposium on Fire Safety Science, Beijing, China, 18–23 September 2005; Volume 8, pp. 433–444. [Google Scholar] [CrossRef]
- Sardoy, N.; Consalvi, J.L.; Porterie, B.; Fernandez-Pello, A.C. Modeling transport and combustion of firebrands from burning trees. Combust. Flame 2007, 150, 151–169. [Google Scholar] [CrossRef]
- Qin, Y.; Trouve, A. A numerically accurate mathematical framework for simulation of firebrand transport in landscape-scale fire spread models. Fire Saf. J. 2025, 152, 104343. [Google Scholar] [CrossRef]
- Kaye, N.B.; Moinuddin, K.; Wadhwani, R. Stochastic modeling of the flight of embers ejected from an ember dragon. Fire Saf. J. 2025, 158, 104523. [Google Scholar] [CrossRef]
- Kepert, J.D.; Thurston, W.; Tory, K.J. A fast, physically based model of firebrand transport by bushfire plumes. Agric. For. Meteorol. 2024, 345, 109839. [Google Scholar] [CrossRef]
- Wadhwani, R.; Sullivan, C.; Wickramasinghe, A.; Kyng, M.; Khan, N.; Moinuddin, K. A review of firebrand studies on generation and transport. Fire Saf. J. 2022, 134, 103674. [Google Scholar] [CrossRef]
- Albini, F.A. Transport of firebrands by line thermals. Combust. Sci. Technol. 1983, 32, 277–288. [Google Scholar] [CrossRef]
- Woyaheese, J.P.; Pagni, P.J.; Liepman, D. Brand propagation from large-scale fires. J. Fire. Prot. Eng. 1999, 10, 32–44. [Google Scholar] [CrossRef]
- Manzello, S.L.; Shields, J.R.; Cleary, T.G.; Maranghides, A.; Mell, W.E.; Yang, J.C.; Hayashi, Y.; Nii, D.; Kurita, T. On the development and characterization of a firebrand generator. Fire Saf. J. 2008, 43, 258–268. [Google Scholar] [CrossRef]
- Tohidi, A.; Kaye, N.; Bridges, W. Statistical description of firebrand size and shape distribution from coniferous trees for use in Metropolis Monte Carlo simulations of firebrand flight distance. Fire Saf. J. 2015, 77, 21–35. [Google Scholar] [CrossRef]
- Manzello, S.L.; Maranghides, A.; Mell, W.E. Firebrand generation from burning vegetation1. Int. J. Wildland Fire 2007, 16, 458–462. [Google Scholar] [CrossRef]
- Manzello, S.L.; Maranghides, A.; Shields, J.R.; Mell, W.E.; Hayashi, Y.; Nii, D. Mass and size distribution of firebrands generated from burning Korean pine (Pinus koraiensis) trees. Fire Mater. 2008, 33, 21–31. [Google Scholar] [CrossRef]
- Grishin, A.M. Mathematical Modeling of Forest Fires and New Methods of Fighting Them; Publishing House of the Tomsk State University: Tomsk, Russia, 1992; 390p. [Google Scholar]
- Grishin, A.M. A general mathematical model of forest fires and its application to the protection and safeguarding of forests. In Conjugate Problems of Mechanics and Ecology: Selected Reports of International Conference; Publishing House of the Tomsk State University: Tomsk, Russia, 2000; pp. 88–137. (In Russian) [Google Scholar]
- Baranovskiy, N.V. (Ed.) Forest Fire Danger Prediction Using Deterministic-Probabilistic Approach; IGI Global: Hershey, PA, USA, 2021. [Google Scholar] [CrossRef]
- Baranovskiy, N.V.; Kuznetsov, G.V. Forest Fire Occurrences and Ecological Impact Prediction; Publishing House of the SB RAS: Novosibirsk, Russia, 2017; 259p. [Google Scholar]
- Baranovskiy, N.V. Forest fire danger assessment using SPMD-model of computation for massive parallel system. Int. Rev. Model. Simul. 2017, 10, 193–201. [Google Scholar] [CrossRef]
- Grisin, A.M. Prediction of Catastrophes; Publishing House of Tomsk University: Tomsk, Russia, 2001; 122p. (In Russian) [Google Scholar]
- Bakhvalov, Y.A.; Gorbatenko, N.I.; Grechikhin, V.V. Mathematical and Computer Modeling of Complex Technical Systems; Publishing House of the Journal “News of Universities. Electromechanics”: Novocherkassk, Russia, 2014; Volume 171, p. 3. [Google Scholar]
- Grigor’ev, Y.N.; Vshivkov, V.A. Particles in Cells Numeriacl Methods; Nauka. Siberian Department: Novosibirsk, Russia, 2000; 184p. (In Russian) [Google Scholar]
- Baranovskiy, N.; Malinin, A. Mathematical Simulation of Forest Fire Impact on Industrial Facilities and Wood-Based Buildings. Sustainability 2020, 12, 5475. [Google Scholar] [CrossRef]
- Pankratov, B.M.; Polezhaev, Y.V.; Rudko, A.K. Interaction of Materials with Gas Flows; Zuev, V.S., Ed.; Mashinostroenie: Moscow, Russia, 1975; 224p. (In Russian) [Google Scholar]
- Baranovskiy, N.; Kirienko, V. Mathematical Simulation of Forest Fuel Pyrolysis in One-Dimensional Statement Taking into Account Soot Formation. Processes 2021, 9, 1616. [Google Scholar] [CrossRef]
- Manzello, S.L.; Cleary, T.G.; Shields, J.R.; Maranghides, A.; Mell, W.; Yang, J.C. Experimental investigation of firebrands: Generation and ignition of fuel beds. Fire Saf. J. 2008, 43, 226–233. [Google Scholar] [CrossRef]
- Yoshioka, H.; Hayashi, Y.; Masuda, H.; Noguchi, T. Real-Scale Fire Wind Tunnel Experiment on Generation of Firebrands from a House on Fire. Fire Sci. Technol. 2004, 23, 142–150. [Google Scholar] [CrossRef]
- Abaimov, V.F. (Ed.) Dendrology: A Textbook and Practical Training for Universities, 3rd ed.; Corrected and Enlarged; Izdatelstvo Yurait: Moscow, Russia, 2005; 470p. (In Russian) [Google Scholar]
- Ayubov, E.N.; Luk’yanovich, A.V.; Novikov, O.N.; Norseeva, M.E.; Omelchenko, M.V.; Prishchepov, D.Z.; Skubak, N.Y.; Tverdokhlebov, N.V.; Tarakanov, A.Y. Fires and Explosions: A Monograph, 2nd ed.; FGBU VNII GOChS (FC): Moscow, Russia, 2017; 144p. (In Russian) [Google Scholar]
- Scientific and Applied Handbook on the Climate of the USSR; Series 3. Long-Term Data. Parts 1–6. Issue 20. (Tomsk, Novosibirsk, Kemerovo regions and Altai Krai); Gidrometeoizdat: St. Petersburg, Russia, 1993; 718p. (In Russian)
- Samarskii, A.A.; Vabishchevich, P.N. Computational Heat Transfer; Mathematical Modeling; Wiley: Chichester, UK, 1995; Volume 1. [Google Scholar]
- Samarskii, A.A.; Vabishchevich, P.N. Computational Heat Transfer; Finite Difference Methodology; Wiley: Chichester, UK, 1995; Volume 2. [Google Scholar]
- Samarskii, A.A. The Theory of Difference Schemes; CRC Press: Boca Raton, FL, USA, 2001. [Google Scholar]
- Samarskiy, A.A.; Nikolaev, E.S. Methods for Solving Grid Equations; Nauka: Moscow, Russia, 1978; 590p. (In Russian) [Google Scholar]
- Bahvalov, N.S.; Zhidkov, N.P.; Kobelkov, G.M. Numerical Methods, Binom; Knowledge Laboratory: Moscow, Russia, 2021; 636p. (In Russian) [Google Scholar]
- Delphi. Available online: https://www.embarcadero.com/ru/products/delphi (accessed on 10 November 2025).
- Karanina, S.Y.; Kocheeva, N.A.; Belikova, M.Y.; Baranovskiy, N.V. Analysis of a thunderstorm activity according to WWLLN: A case study. Int. Rev. Electr. Eng. 2018, 13, 69–79. [Google Scholar] [CrossRef]
- Baranovskiy, N.; Zharikova, M. A Web-Oriented Geoinformation System Application for Forest Fire Danger Prediction in Typical Forests of the Ukraine; Thematic Cartography for the Society; Springer International Publishing: Cham, Switzerland, 2014; pp. 13–22. [Google Scholar]
- Yankovich, K.S.; Yankovich, E.P.; Baranovskiy, N.V. Classification of Vegetation to Estimate Forest Fire Danger Using Landsat 8 Images: Case Study. Math. Probl. Eng. 2019, 2019, 6296417. [Google Scholar] [CrossRef]
- Baranovskiy, N.V.; Kirienko, V.A. Mathematical Simulation of Heat and Mass Transfer During Forest Fuel Pyrolysis Caused by High Temperature from Crown Forest Fire. Int. Rev. Model. Simul. (IREMOS) 2020, 13, 223. [Google Scholar] [CrossRef]
- Baranovskiy, N.; Zakharevich, A. Experimental modeling of spruce needles ignition by a carbonaceous particle heated to high temperatures. For. Sci. ISSUES 2020, 3, 1–9. [Google Scholar] [CrossRef]
- Baranovskiy, N.V.; Zakharevich, A.V.; Osotova, D.S. Experimental study of pine forest fuel layer ignition by the steel heated particle. EPJ Web Conf. 2015, 82, 01020. [Google Scholar] [CrossRef]
- Baranovskiy, N.V.; Zakharevich, A.V. Experimental research of grassy rags ignition by heated up to high temperatures carbon particle. In Multifunctional Materials and Modeling; Apple Academic Press: Oakville, ON, Canada, 2015; pp. 11–18. [Google Scholar]
- Grishin, A.M.; Golovanov, A.N.; Kolesnikov, A.A.; Strokatov, A.A.; Tsvyk, R.S. Experimental study of thermal and fire tornados. Dokl. Phys. 2005, 50, 66–68. [Google Scholar] [CrossRef]
- Kataeva, L.Y. Application of Concepts and Methods of Fluid and Gas Mechanics to Solve Some Current Environmental Problems. Ph.D. Thesis, Tomsk State University, Tomsk, Russia, 2000; 180p. (In Russian) [Google Scholar]
- Baranovskiy, N.V. (Ed.) Mathematical Modeling of Forest Fuel Ignition by the Heated Up to High Temperatures Particle. In Forest Fire Danger Prediction Using Deterministic-Probabilistic Approach; IGI Global Scientific Publishing: Hershey, PA, USA, 2021; pp. 167–199. [Google Scholar]
- Tolstykh, M.A.; Goyman, G.S.; Fadeev, R.Y.; Travova, S.V.; Shashkin, V.V. Development of the global multiscale atmosphere model: Computational aspects. J. Phys. Conf. Ser. 2021, 1740, 012074. [Google Scholar] [CrossRef]


















| Type of Forest Fire | Temperature at the Front, K | Heat Transfer Coefficient, W/(m2·K) | Dispersion Coefficient | Forest Fuel |
|---|---|---|---|---|
| Low-intensity surface fire | 900 | 80 | 0.01 | Pine |
| 0.03 | Spruce | |||
| 0.05 | Birch | |||
| High-intensity surface fire | 1000 | 150 | 0.01 | Pine |
| 0.03 | Spruce | |||
| 0.05 | Birch | |||
| Crown fire | 1100 | 180 | 0.01 | Pine |
| 0.03 | Spruce | |||
| 0.05 | Birch | |||
| Firestorm | 1200 | 200 | 0.01 | Pine |
| 0.03 | Spruce | |||
| 0.05 | Birch |
| Forest fuel | ρ, kg/m3 | λ, W/(m·K) | c, J/(kg·K) |
|---|---|---|---|
| Pine | 520 | 0.15 | 2300 |
| Spruce | 450 | 0.11 | 2200 |
| Birch | 630 | 0.15 | 2400 |
| Spring (April) | Summer (June) | Autumn (September) | |
|---|---|---|---|
| Environment temperature, K | 275 | 293 | 283 |
Disclaimer/Publisher’s Note: The statements, opinions and data contained in all publications are solely those of the individual author(s) and contributor(s) and not of MDPI and/or the editor(s). MDPI and/or the editor(s) disclaim responsibility for any injury to people or property resulting from any ideas, methods, instructions or products referred to in the content. |
© 2026 by the authors. Licensee MDPI, Basel, Switzerland. This article is an open access article distributed under the terms and conditions of the Creative Commons Attribution (CC BY) license.
Share and Cite
Baranovskiy, N.V.; Vyatkina, V.A. Mathematical Modeling of Soot Formation and Fragmentation of Carbon Particles During Their Pyrolysis Under Conditions of Removal from the Front of a Forest Fire. C 2026, 12, 30. https://doi.org/10.3390/c12020030
Baranovskiy NV, Vyatkina VA. Mathematical Modeling of Soot Formation and Fragmentation of Carbon Particles During Their Pyrolysis Under Conditions of Removal from the Front of a Forest Fire. C. 2026; 12(2):30. https://doi.org/10.3390/c12020030
Chicago/Turabian StyleBaranovskiy, Nikolay Viktorovich, and Viktoriya Andreevna Vyatkina. 2026. "Mathematical Modeling of Soot Formation and Fragmentation of Carbon Particles During Their Pyrolysis Under Conditions of Removal from the Front of a Forest Fire" C 12, no. 2: 30. https://doi.org/10.3390/c12020030
APA StyleBaranovskiy, N. V., & Vyatkina, V. A. (2026). Mathematical Modeling of Soot Formation and Fragmentation of Carbon Particles During Their Pyrolysis Under Conditions of Removal from the Front of a Forest Fire. C, 12(2), 30. https://doi.org/10.3390/c12020030

