Next Article in Journal
MiR-4646-5p Acts as a Tumor-Suppressive Factor in Triple Negative Breast Cancer and Targets the Cholesterol Transport Protein GRAMD1B
Next Article in Special Issue
RNA N6-Methyladenosine Affects Copper-Induced Oxidative Stress Response in Arabidopsis thaliana
Previous Article in Journal
The Non-Coding RNA Journal Club: Highlights on Recent Papers—13
Previous Article in Special Issue
Age and 17β-Estradiol (E2) Facilitate Nuclear Export and Argonaute Loading of microRNAs in the Female Brain
 
 
Font Type:
Arial Georgia Verdana
Font Size:
Aa Aa Aa
Line Spacing:
Column Width:
Background:
Article

Sequencing Reveals miRNAs Enriched in the Developing Mouse Enteric Nervous System

by
Christopher Pai
1,2,
Rajarshi Sengupta
3 and
Robert O. Heuckeroth
1,2,*
1
The Children’s Hospital of Philadelphia Research Institute, Philadelphia, PA 19104, USA
2
Department of Pediatrics, The Perelman School of Medicine, University of Pennsylvania, Philadelphia, PA 19104, USA
3
American Association for Cancer Research, Philadelphia, PA 19106, USA
*
Author to whom correspondence should be addressed.
Non-Coding RNA 2024, 10(1), 1; https://doi.org/10.3390/ncrna10010001
Submission received: 9 November 2023 / Revised: 1 December 2023 / Accepted: 16 December 2023 / Published: 22 December 2023
(This article belongs to the Special Issue Non-coding RNA in the USA: Latest Advances and Perspectives)

Abstract

The enteric nervous system (ENS) is an essential network of neurons and glia in the bowel wall. Defects in ENS development can result in Hirschsprung disease (HSCR), a life-threatening condition characterized by severe constipation, abdominal distention, bilious vomiting, and failure to thrive. A growing body of literature connects HSCR to alterations in miRNA expression, but there are limited data on the normal miRNA landscape in the developing ENS. We sequenced small RNAs (smRNA-seq) and messenger RNAs (mRNA-seq) from ENS precursor cells of mid-gestation Ednrb-EGFP mice and compared them to aggregated RNA from all other cells in the developing bowel. Our smRNA-seq results identified 73 miRNAs that were significantly enriched and highly expressed in the developing ENS, with miR-9, miR-27b, miR-124, miR-137, and miR-488 as our top 5 miRNAs that are conserved in humans. However, contrary to prior reports, our follow-up analyses of miR-137 showed that loss of Mir137 in Nestin-cre, Wnt1-cre, Sox10-cre, or Baf53b-cre lineage cells had no effect on mouse survival or ENS development. Our data provide important context for future studies of miRNAs in HSCR and other ENS diseases and highlight open questions about facility-specific factors in development.

1. Introduction

The enteric nervous system (ENS) is a network of neurons and glia in the bowel wall that controls bowel motility [1], epithelial cell function [2], and blood flow to the bowel [3,4]. The ENS primarily derives from the vagal neural crest [5], a highly migratory, multipotent cell population. At embryonic day 9.5 (E9.5) in mice, pre-enteric neural crest–derived cells invade the foregut then migrate and proliferate along the fetal bowel until, at E13.5, the bowel is fully colonized [6]. The enteric neural crest–derived cells (ENCDCs) then separate into two layers of ganglia, the myenteric plexus and the submucosal plexus [7]. Select ENCDCs stop migrating and differentiate into electrically active neurons by E11.5 [8], though the ENS continues to develop and mature in utero and postnatally [9,10]. The resulting diverse and complex ENS network is essential for survival.
One of the most dramatic failures in ENS development is evidenced in the congenital disorder Hirschsprung disease (HSCR). In HSCR, ENCDCs fail to fully colonize the distal bowel during the first trimester of pregnancy, leading to a lack of enteric neurons at the end of the bowel. The region that lacks the ENS tonically contracts, preventing the passage of intestinal contents. HSCR is characterized by severe constipation, abdominal distention, bilious vomiting, and failure to thrive. Current HSCR treatment is surgical removal of the affected bowel, but bowel inflammation and dysmotility frequently persist after this surgery [11]. A growing body of literature has linked HSCR to alterations in miRNA expression, suggesting a potential avenue for future research.
In the ENS, miRNAs are essential for progenitor differentiation and cell survival. This was demonstrated using Wnt1-cre; Dicerfl/fl mice, where deletion of Dicer (an essential miRNA processing enzyme) blocks miRNA biogenesis. Although ENCDCs in Wnt1-cre; Dicerfl/fl mice colonize the bowel normally by E13, Wnt1-cre; Dicerfl/fl ENCDCs almost completely disappear by E17 [12]. In contrast, in WT mice, ENCDCs complete bowel colonization by E13.5, separate into nascent myenteric and submucosal plexuses, and begin differentiating into mature neurons between E13 and E17. While the ENCDCs in Wnt1-cre; Dicerfl/fl mice are likely lost as a result of mass apoptosis [13], these experiments suggest a window of time when miRNAs are essential for ENS development.
In this study, we hypothesized that one or more miRNAs expressed at E13.5 are critical for ENS development and attempted to identify them. We report the results of small RNA sequencing (smRNA-seq) of E13.5 ENCDCs. We found 73 miRNAs highly expressed and significantly enriched in ENCDCs compared to 141 miRNAs enriched in other cells in the bowel. We identified miR-137 as a potential miRNA of interest based on prior literature about its influence in neuronal differentiation in the central nervous system. We evaluated survival of Mir137 conditional knockout mice using four Cre-driver lines. Surprisingly, we found a lack of mouse mortality in any conditional knockout line, despite widespread lineage labeling and in contrast to prior studies.

2. Results

2.1. Paired smRNA-seq and mRNA-seq of Fetal ENCDCs Identified miRNAs with Potential Roles in Development

We isolated GFP+ ENCDCs and GFP gut cells from the bowels of E13.5 Ednrb-EGFP mice by fluorescence-activated cell sorting. Ednrb-EGFP mice produce GFP in all ENS cells at E13.5 [14]. Bulk RNA from GFP+ and GFP cells was separately sequenced to identify small RNA (smRNA-seq, filtered for miRNAs before the final analysis) regulators and messenger RNA (mRNA-seq) that could be regulated by miRNA (Figure 1A). We compared GFP+ and GFP smRNA-seq data to identify miRNAs enriched in ENCDCs (Figure 1B, Supplementary File S1). We selected miRNAs that had an average expression value of at least 4 CPM (assuming miRNAs must clear a minimum threshold to effectively regulate mRNA) and were specifically enriched in ENCDCs, narrowing our results to 73 miRNAs. The top six high-expressing significantly ENCDC-enriched miRNAs were miR-9, -6540, -27b, -137, -124, and -488 (Table 1). As miR-6540 is only present in mice, additional analyses of miR-6540 were not pursued.
To identify potential mRNA targets for the five top miRNAs of interest, we used TargetScanMouse v8.0 [15,16] and compared the predicted mRNA targets to the mRNAs present in GFP+ ENCDCs based on our mRNA-seq data (Supplementary Files S2–S7). The resulting list of present predicted targets was then processed with the PANTHER Classification System to find biological processes each miRNA could regulate (as identified by the Gene Ontology (GO) Consortium) [17,18,19] (Figure 1C). The GO terms identified consistently involved development, neurons, and synapses, suggesting our cell isolation, sequencing, and data analysis pipelines correctly identified miRNAs enriched in ENCDCs at a critical juncture in development. Interestingly, of the 17,229 genes identified by mRNA-seq, 13,308 genes (77.2%) were not targeted by any of the 5 miRNAs of interest, and only 3 genes (Nfia, Nfib, and Zbtb20) were predicted to be targeted by all 5 miRNAs (Supplemental Figure S1).

2.2. Paired smRNA-seq and mRNA-seq Data from Normal Bowels Are Insufficient to Predict Affected Biological Processes

To identify potential biological processes affected by miRNA targeting, we tested two pipelines for synthesizing smRNA-seq and mRNA-seq data. The first pipeline weighted predicted TargetScan 7.2 scores by the average expression of their respective miRNAs to create a predicted targeting strength score. The t-statistics of the mRNA-seq differential expression analysis were then multiplied by their predicted targeting strength scores with the intent to elevate low-enrichment, highly targeted mRNAs to significance. Significant t-statistics were identified via a permutation analysis, ultimately identifying 31 genes. A secondary analysis using randomized mRNA-seq read counts for differential expression and pipeline testing identified 25 significant genes, for a signal-to-noise ratio of 1.24. We deemed this ratio insufficient to be considered reliable. When the analysis was limited to targeting by miR-137 alone rather than all 73 ENCDC-enriched and highly expressed miRNAs, 18 significant genes were identified with only 2 present in the randomized analysis, for a more believable signal-to-noise ratio of 9. Of these 18 genes, 4 were enriched in ENCDCs (Slc25a5, Snrk, Tcf4, and Neurod4).
The high recovery of non-ENCDC-enriched genes by the first pipeline and its low signal-to-noise ratio when using all miRNAs led us to develop a second pipeline using solely ENCDC-derived sequencing data to evaluate miR-137 alone. After normalization, present genes were tested for expression >0 by a t-test, using a 5% false discovery rate as a threshold for significance. The t-statistics were then divided by their TargetScan scores for miR-137; thus, the t-statistics of the potentially repressed genes were further lowered by their predicted strength of targeting by miR-137. Significantly low t-statistics were identified by bootstrapping, and genes that were not originally significantly expressed were filtered out of the dataset. Ultimately, this pipeline identified nine genes of interest (Msi1, Raver2, Lmtk2, Kcna2, Asphd1, Neurod4, B3galt2, Prdm10, and Kcnab3).
GO term analyses of the results of both pipelines failed to produce any significant results. We thus concluded that analysis of paired smRNA-seq and mRNA-seq data under normal conditions is insufficient for identifying biological processes that are highly influenced by miRNAs and thus cannot guide in vivo experimentation.

2.3. Selection of miR-137 as a Candidate Regulator of ENS Development

We performed literature searches for each candidate miRNA to determine which ones we should follow up with further experimentation. We found that miR-9 and miR-124 both had well-established roles in central nervous system biology [20,21,22,23] and were capable of directly transforming fibroblasts into neuronal progenitors [24,25]. Meanwhile, miR-27b is frequently studied in the context of the heart [26,27], and miR-488 is suggested to be associated with many disease and cancer states [28], but neither seemed closely tied to neuronal development. We decided to pursue further analyses of miR-137, as multiple reports suggest that miR-137 is involved in hippocampal neuronal development, though with differing indications for its specific role [29,30,31]. We also noted that neuron-targeted Mir137 conditional knockout (cKO) mice all died by P30 [32], a common finding in mice with ENS defects, whereas dramatic loss of miR-9 or miR-124 is perinatal lethal [33,34]. Before proceeding, we validated that miR-137 was enriched in ENCDCs by RT-qPCR (Figure 1D).

2.4. Mir137 Is Dispensable in ENCDCs, Neuronal Progenitors, and All Adult Neurons

The Mir137fl allele developed by Cheng et al. [32] is a functional Mir137 allele that is excised in cells expressing Cre recombinase, allowing for lineage-specific conditional deletion of Mir137 using Cre driver lines. We used this allele to test the necessity of Mir137 expression in four Cre driver lines: Nestin-cre, Wnt1-cre, Sox10-cre, and Baf53b-cre. These Cre driver lines have been shown to target neuron progenitors, pre-migratory neural crest cells, migratory neural crest cells, and all mature neurons, respectively, and should thus all target the ENS in addition to other cell types.
We frequently observed germline recombination in Nestin-cre and Sox10-cre progeny, consistent with previous reports [35]. We also recovered one instance of germline recombination in Wnt1-cre progeny and tracked it to one male (out of dozens used to maintain the line over generations), indicating that germline recombination is rare but still possible using this Wnt1-cre allele. Finally, we observed germline recombination in Baf53b-cre progeny consistently and exclusively when Baf53b-cre+ males were used during mating. Thus, only Baf53b-cre+ females were used to maintain experimental lines.
We genotyped over 80 mice for each Cre driver line from cre; Mir137fl/+ x cre+; Mir137fl/+ matings and assessed the ratios of genotypes we recovered (Table 2, Table 3, Table 4 and Table 5). We confirmed that mouse sex and genotype did not interact across all four lines and found that none of the lines tested resulted in a significant loss of cre+; Mir137fl/fl cKO mice by P28 (Table 6), contrasting with original reports [32].
The survival results suggested that despite miR-137 being highly enriched in E13.5 ENCDCs, it was not essential for ENS development. To confirm this hypothesis, we harvested the bowels from an adult Wnt1-cre+; Mir137+/+; Rosa26LSL-TdTomato mouse and an adult Wnt1-cre+; Mir137fl/fl; Rosa26LSL-TdTomato mouse. We used Rosa26LSL-TdTomato so that all cells that had ever expressed Wnt1-cre (i.e., all cells that should lack Mir137 expression in cKO mice) would contain a fluorescent reporter. We stained the peeled proximal small intestine (PSI), distal small intestine (DSI), and distal colon (DC) with ANNA1, a human anti-neuronal antibody, and antibodies raised against S100β, a calcium-binding protein present in a subset of enteric glia (Figure 2, Supplementary Figure S2). Comparison of these bowels showed a similar apparent ENS structure in both genotypes with no selective loss of TdTomato+ cells and similar densities of neurons (ANNA1+/S100β cells), glia (ANNA1/S100β+ cells), and double-positive (ANNA1+/S100β+) cells (Table 7), further indicating that miR-137 is not necessary for development or maintenance of enteric neurons or glia in the small bowel or the colon.

2.5. Nestin-cre Targets Most Enteric Neurons and Glia, along with Many Other Cells within the Bowel

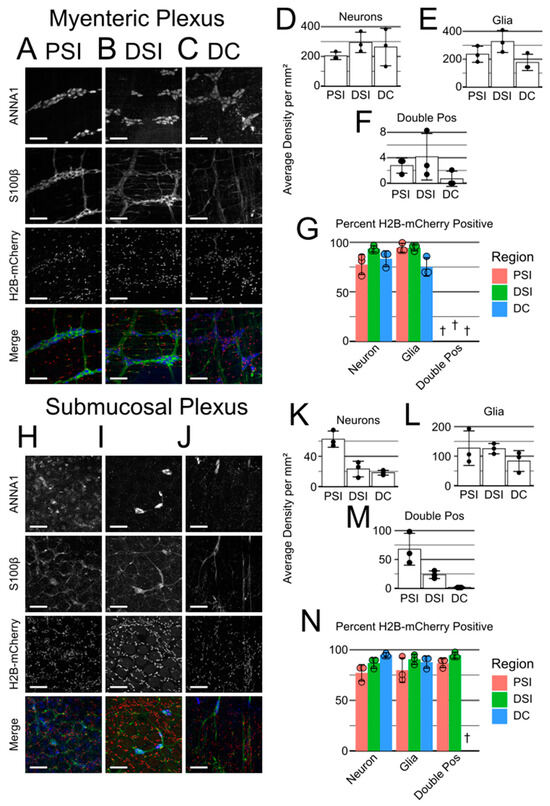
All Nestin-cre cKO mice were originally reported to die by P30 [32], but in our facility, Nestin-cre; Mir137fl/fl mice consistently survived to this date and beyond (Table 2). Although Nestin-cre lineage cells have been implicated in ENS development [36], there are limited data on Nestin-cre as a method of targeting the ENS; therefore, we used Nestin-cre; Rosa26LSL-H2B-mCherry mice to evaluate Nestin-cre lineage labeling in the adult ENS and confirm that Nestin-cre should induce loss of Mir137 in the ENS. We stained the peeled proximal small intestine (PSI), distal small intestine (DSI), and distal colon (DC) with ANNA1 and antibodies raised against S100β (Figure 3, Supplementary Figure S3).
In the myenteric plexus (Figure 3A–C), we found that neurons were present at densities ranging from 203.9 to 294.4 neurons/mm2 depending on the region (Figure 3D), with Nestin-cre lineage markers labeling 77.6–93.4% of neurons (Figure 3G). Glia were present at densities ranging from 176.9 to 326.8 glia/mm2 (Figure 3E), with high lineage labeling (94.5% and 94.4%) in PSI and DSI but comparatively low labeling (75.1%) in DC (Figure 3G). We also recovered rare ANNA1/S100β double-positive cells with estimated densities of 0.7–4.2 cells/mm2 (Figure 3F), though we could not confidently assess how often they were lineage traced by Nestin-cre.
In the submucosal plexus (Figure 3H–J), neurons were present at densities ranging from 18.3 to 62.6 neurons/mm2 (Figure 3K) and were labeled 77.3–94.8% of the time (Figure 3N). Glia were present at densities ranging from 83.5 to 126.9 glia/mm2 (Figure 3L), with lineage markers in 79.8–90.5% of glia (Figure 3N). Meanwhile, ANNA1+/S100β+ cells were significantly more common in PSI at a density of 67.7 cells/mm2, compared to 23.6 cells/mm2 in DSI and 1.6 cells/mm2 in DC (Figure 3M). These cells were generally lineage traced by Nestin-cre, with labeling rates ranging from 86.8 to 94.6% (Figure 3N).
While evaluating the ENS, we noticed that many ANNA1/S100β unstained cells were also labeled with H2B-mCherry, indicating that they descended from Nestin-cre-expressing precursors. While some cells could potentially be unstained neurons or glia, many of these cells morphologically and spatially appeared to be visceral smooth muscle (Supplemental Figure S3A–C), vascular smooth muscle (Supplemental Figure S3F), or epithelial cells (Supplemental Figure S3D–F). Combined, these results indicate that Nestin-cre; Mir137 cKO mice should lack miR-137 in the vast majority of the ENS along with lacking miR-137 in many other cell types.

3. Discussion

The ENS has been called the “second brain” in the bowel due to its complex development, diverse cell types, and wide range of functions [37,38]. The cells that make up the ENS arise initially from ENCDCs that proliferate and migrate along the bowel during fetal development. When ENCDCs fail to colonize the distal bowel, the child is born with HSCR. While the vast majority of people with HSCR have at least one known risk allele, direct causes of HSCR remain difficult to identify [39]. This, combined with the importance of environmental factors during ENS development [40,41], suggests that further research into programmatic effectors of development is necessary. miRNAs are well-positioned to perform this role but have been under-investigated in ENS development, in part because miRNA expression in the developing ENS has not previously been characterized.
Our sequencing data capture a snapshot of miRNA expression at E13.5 in the developing murine ENS and surrounding gut cells. At this time point, ENCDCs have finished colonizing the fetal bowel and are beginning to separate and differentiate into the presumptive myenteric and submucosal plexuses, with some cells already showing electrical activity. Of the 880 miRNAs recovered in our sequencing, we identified 73 miRNAs that are significantly enriched in ENCDCs and expressed at moderately high levels. The six most significantly differentially expressed genes in that ENCDC-enriched subset were miR-9, -6540, -27b, -137, -124, and -488. miR-6540 is not conserved in humans (and thus is not discussed further) but has the same seed sequence as miR-124, which may suggest similar functions in development.
miR-9 has been thoroughly studied during central nervous system development [20,21]. It reaches peak expression in mouse telencephalon at E13.5, where it controls neural progenitor proliferation and differentiation through targeting Foxg1, Meis2, Gsh2, and Isl1 [34]. In the ENS, loss of miR-9 targeting sites in farnesyl-prelamin A results in esophageal achalasia [42], suggesting that miR-9 plays a critical role in maintaining adult ENS health. These results are narrowly relevant to progeria, however, so targeted studies examining the role of miR-9 in the ENS are necessary to investigate if there are additional roles.
miR-27b is frequently studied in the context of the heart, where it is suggested to mitigate atrial fibrillation and fibrosis but aggravate cardiac hypertrophy [26,27]. In the brain, miR-27b targets transcriptional repressors in the presynaptic transcriptome [43], with conflicting evidence about whether miR-27b is up- or downregulated in response to sevoflurane treatment (a model of neuroinflammation) [44,45]. There are no publications examining the role of miR-27b in the ENS or HSCR.
miR-124, like miR-9, is well-characterized in neurodevelopment [22,23]. When overexpressed in fibroblasts in conjunction with miR-9 and anti-apoptotic proteins, miR-124 induces transdifferentiation into neuronal precursors through widespread transcriptome regulation [24,25,46]. While miR-124 has been studied in HSCR, both miR-124 and its proposed target gene SOX9 were upregulated in the stenotic bowel compared to the normal bowel from the same patient [47], indicating further research is required.
miR-488 is usually (but not always) downregulated in cancer, acute myocardial infarction, and other conditions [28]. In the brain, miR-488 plays an anti-apoptotic role and can limit neuronal apoptosis in epilepsy or ischemic stroke [48,49]. In the HSCR colon, however, miR-488 is upregulated, where it is suggested to target DCX to limit cell migration and proliferation [50].
Finally, miR-137 is another commonly studied miRNA in neurodevelopment [51]. Polymorphisms of MIR137 are associated with both schizophrenia and autism spectrum disorder [52,53]. In embryonic hippocampal neuronal stem cells (NSCs), miR-137 reportedly targets Kdm1a to promote NSC migration and differentiation [29], while in adult hippocampal NSCs, miR-137 is proposed to target Ezh2 and Mib1 to inhibit NSC differentiation [30,31]. Germline Mir137 KO and Nestin-cre; Mir137 cKO mice have been reported to die by P30 [32], a phenotype common in HSCR mouse models. Prior to this study, however, there were no publications examining the role of miR-137 in the ENS or HSCR.
Only three genes are predicted to be regulated by all five of these miRNAs at once: the nuclear factor one genes Nfia and Nfib and the zinc finger protein Zbtb20. Conditional knockout of Nfia by Wnt1-cre results in the loss of A-fiber nociceptors in the dorsal root ganglia, which sense sharp pinprick sensations [54]. Germline knockout of Nfib, meanwhile, results in severe lung hypoplasia, and even heterozygosity of Nfib delays pulmonary differentiation [55]. Neither have been studied in the context of the bowel previously. Zbtb20, however, has been shown to mediate stress-induced visceral hypersensitivity in rats through its expression in dorsal root ganglia [56]. Mice lacking Zbtb20 display multiple metabolic defects, many of which are independent of liver function [57]. All three merit further investigation during bowel development, especially given their central location in these miRNA regulatory networks.
Our attempts to synthesize our paired smRNA-seq and mRNA-seq data were unsuccessful at informing potential experiments to perform with Mir137 cKO mice, as no biological processes were identified as significantly regulated by the identified targets. It is interesting to note, however, that both pipelines suggested that Neurod4 may be a critical regulatory target of miR-137. Neurod4, also known as Math3, cooperates with Ngn2 during development of the cerebral cortex [58]. Germline loss of Neurod4 in mice causes severe growth and motor defects due to loss of granule cells in the cerebellum [59]. While Neurod4 has not been studied in the context of the ENS, our work suggests it may merit further investigation with more targeted tools.
Interestingly, of the 37 miRNAs that we found that have been specifically studied in HSCR, only 83.8% (31/37) were sequenced in our dataset, and only 19.4% of those (6/31) were specifically enriched in ENCDC samples (Table 8). These discrepancies may be attributable to the mid-embryonic timepoint we sampled, our specific selection of ENCDCs for sequencing, or expression differences between the murine intestine and the human colon. We hope our sequencing data will inform future investigations into the role of miRNAs in HSCR and other ENS diseases.
We followed up our sequencing data by examining miR-137 across four Cre driver lines: Nestin-cre [98], the driver used by Cheng et al. [32] to study Mir137 cKO mice; Wnt1-cre [99], which targets the pre-migratory neural crest and hindbrain; Sox10-cre [100], which targets the migratory neural crest and glia; and Baf53b-cre [101], which targets mature neurons and has been shown to label the myenteric plexus of the entire small intestine [102]. Surprisingly, we found no difference in survival resulting from conditional loss of Mir137 in any Cre driver tested (Table 6). Preliminary analysis of ENS anatomy in a Wnt1-cre+; Mir137fl/fl mouse also appeared to be normal.
The contrast between previously published Nestin-cre; Mir137 cKO results showing poor growth and death around or shortly after weaning [32] and our apparent lack of phenotypic differences between WT and cKO mice, coupled with the prominent ENCDC enrichment of miR-137 at E13.5, prompted additional investigation. While Nestin-cre has been used to target the ENS for studies previously [103], no study thoroughly characterized Nestin-cre lineage labeling of the adult ENS. Thus, we evaluated the number of ANNA1- and S100β-labeled cells that descended from Nestin-cre lineage cells. We found that the adult ENS is largely (but not completely) labeled by Nestin-cre-induced reporter expression. Additionally, while Nestin-cre was initially developed to target neurons and selectively constructed using the neuronal enhancer of the Nestin gene [98], we noted that many cell types beyond neurons and glia were labeled in Nestin-cre; Rosa26LSL-H2B-mCherry bowels.
Given the many non-neuronal cell types Nestin-cre is expressed in, it is worth considering how loss of Mir137 in Nestin-cre-targeted non-ENCDCs may influence ENS development, even recognizing that miR-137 is barely detectable in non-ENCDCs at E13.5. In the developing bowel, the gut mesenchyme expresses Edn3 in progressively more distal regions, supporting ENCDC migration down the bowel [104]. Later, as ENCDCs organize into the myenteric and submucosal plexuses, Shh expression in the bowel epithelia provides critical organizational information [105]. Neither are directly targeted by miR-137, but both serve to demonstrate the importance of crosstalk between ENCDCs and non-ENCDCs during development. Unfortunately, no study to date has reported on when Nestin-cre begins Cre-dependent recombination during bowel development, in the ENS or otherwise, rendering it difficult to assess when and how loss of Mir137 may affect ENS development despite its broader targeting.
While our Nestin-cre; Mir137 cKO results were unexpected, the differences we found are not without precedent. Even though we acquired the same strains as originally published and made significant efforts to minimize background mixing, differences in both the microbiome [106] and environmental stress [107] can have dramatic effects on mouse phenotypes. Unfortunately, critical facility-specific factors that impact phenotype can be challenging to identify, so we cannot readily assess why our results differed from prior reports.

4. Materials and Methods

4.1. Animals

Mice were maintained in accordance with a Children’s Hospital of Philadelphia (CHOP) IACUC-approved protocol (IAC 22-001041). Mir137-flox mice were a gift from Dr. Peng Jin [32] and maintained in the 129S6/SvEvTac background. Ednrb-EGFP (MMRC #066515-MU, RRID:MMRRC_066515-MU), Nestin-cre (JAX #3771, RRID:IMSR_JAX:003771), Wnt1-cre (JAX #3829, RRID:IMSR_JAX:003829), Sox10-cre (JAX #25807, RRID:IMSR_JAX:025807), Baf53b-cre (JAX #27826, RRID:IMSR_JAX:027826), Rosa26LSL-TdTomato (JAX #7909, RRID:IMSR_JAX:007909), and Rosa26LSL-H2B-mCherry (JAX #23139, RRID:IMSR_JAX:023139) mice were maintained in a C57Bl/6J background. Background mixing was limited when possible, using progeny from initial F1 crosses to maintain experimental colonies except to rescue a collapsing line. Further animal and housing information is in Table S1.

4.2. Mid-Gestation ENCDC Isolation

Heterozygous Ednrb-EGFP mice and wild-type C57BL/6J mice were housed together and checked every morning for plugs, with the date of plug discovery considered E0.5. When the embryos reached E13.5, dams were euthanized via CO2, and the embryos were dissected in sterile L15 media (ThermoFisher #11415064, Waltham, MA USA) to isolate the bowel from the stomach to the anus. GFP+ bowels were identified with an inverted microscope (Zeiss Axio Observer.A1, Zeiss, Oberkochen, Germany; with attached X-Cite 120Q, Excelitas Technologies, Waltham, MA, USA) and incubated in sterile phosphate buffered saline (PBS; Mediatech #MT21-031-CM, Corning, NY, USA) with 0.2 mg/mL dispase (Gibco #17105041, Waltham, MA USA) and 0.2 mg/mL collagenase II (Sigma #C6885, Burlington, MA, USA) at 37 °C for 15 min. Loose cells were removed with PBS, then the embryonic bowel was fully dissociated by trituration with a P1000 pipette. The dissociated bowel was filtered with a 40 µm cell strainer (Corning #352340, Corning, NY, USA) before centrifuging at 293× g for 7 min. Pelleted cells were resuspended in 1 mL PBS with 2% heat-inactivated fetal bovine serum (Tissue Culture Biologicals #101, Tulare, CA, USA), 1 mM EDTA (Invitrogen #15575-038, Waltham, MA, USA), and 0.1% sodium azide (Sigma #S2002, Burlington, MA, USA) for fluorescence-activated cell sorting on a BD FACSJazz. After sorting to separate GFP+ ENCDCs from GFP gut cells (i.e., non-ENCDCs), samples were pelleted at 400× g for 10 min then resuspended in QIAzol (Qiagen #79306, Hilden, Germany) and stored at −80 °C until ready for RNA purification.

4.3. RNA Purification

RNA was purified from frozen samples in QIAzol using the Qiagen miRNeasy Mini Kit (Qiagen #217004, Hilden, Germany) in accordance with the manufacturer’s instructions. Briefly, the samples were thawed and allowed to solubilize for an additional 5 min after ice was no longer visible. The RNA fraction was then isolated via chloroform extraction. Ethanol was added to the clear hydrophilic fraction; then, the sample was loaded onto a spin column and washed with buffer RWT and RPE. The membrane was dried with an additional centrifugation step; then, the RNA was eluted into 50 µL of RNase-free water.

4.4. RNA Sequencing

Sequencing was performed by the Penn Genomics and Sequencing Core (PGSC; RRID: SCR_022382). Multiple RNA samples were pooled as necessary to obtain 4 replicates with 750 pg of RNA each. smRNA-seq libraries were prepared with the Illumina truSeq smRNA kit (Illumina #RS-200, San Diego, CA, USA), while mRNA-seq libraries were prepared with the Clontech SMARTer PCR cDNA Synthesis Kit (Clontech #634925, San Jose, CA, USA) followed by the Illumina NexteraXT kit (Illumina #FC-131, San Diego, CA, USA).
The sequencing reads produced by the PGSC were then aligned with STAR v2.4.2a [108] and normalized with PORT v0.8.5-beta [109]. Due to the short length of miRNAs, the additional arguments --outFilterScoreMinOverLread 0.3 and --outFilterMatchNminOverLread 0.3 were used to align the smRNA-seq data, thereby permitting short alignments. Minimum normalized read counts were used to analyze the mRNA-seq data, while the smRNA-seq data were analyzed using maximum normalized read counts due to gene duplication of many miRNA host genes (e.g., Mir9-1hg, Mir9-2hg, and Mir9-3hg). Differentially expressed genes were identified by processing read counts with the R voom package [110] then analyzing the output with the R limma package [111]. Finally, non-miRNA genes were filtered out of the smRNA-seq dataset, and duplicated miRNAs were consolidated by averaging their values.

4.5. RT-qPCR of miR-137

RNA samples were diluted to equivalent concentrations then prepared using the TaqMan Advanced miRNA cDNA Synthesis Kit (Applied Biosystems #A28007, Waltham, MA, USA). Briefly, RNA was polyadenylated then ligated to an adaptor before reverse transcription. The produced cDNA was then amplified to improve the detection of miRNA targets with low expression.
Quantitative polymerase chain reaction (qPCR) was performed using the TaqMan Fast Advanced Master Mix (Applied Biosystems #4444558, Waltham, MA, USA) and TaqMan Advanced miRNA Assays (Applied Biosystems #A25576, Waltham, MA, USA) for miR-137 (assay 477904_mir) and miR-106b (assay 478412_mir). miR-106b was chosen as a reference gene, as it has been shown to be more stably expressed than 5S rRNA or U6 snRNA during neuronal differentiation [112]. miR-137 expression was thus normalized to miR-106b expression, then ENCDC expression was normalized to gut expression. dCt(Gut)–dCt(ENCDC) (i.e., −ddCt) was chosen for the y-axis of Figure 1D so that increased miR-137 expression in ENCDCs produced a positive number.

4.6. Prediction of Critical mRNA Targets of Sequenced miRNA through Two Pipelines

The goal of both pipelines was to identify genes expressed in ENCDCs that could be repressed by miRNAs by enhancing their metrics of expression based on their predicted strength of repression. The first pipeline tested used the differential expression output for smRNA-seq and mRNA-seq. First, TargetScan 7.2 cumulative weighted context++ scores for every miRNA-mRNA pair were multiplied by the average expression value of each miRNA to incorporate the expected strength of targeting. Then, the t-statistic of each mRNA’s differential expression was multiplied by this targeting strength score. To evaluate weighted t-statistics for significance, 1000 permutations of this pipeline (using randomized TargetScan scores, miRNA expression levels, and mRNA t-statistics) were performed, and the boundaries of a two-tailed 5% analysis were identified. The signal-to-noise ratio was determined by randomizing the raw read counts of the mRNA-seq data and assessing these data via this differential expression and weighting pipeline.
The second pipeline tested only for predicted repression by miR-137. This pipeline first re-normalized the smRNA-seq and mRNA-seq data using only the ENCDC samples. Present miRNAs and mRNAs were identified by filtering for genes with an average of at least 3 transcripts across all samples and presence in at least 3 out of 4 samples, while significant expression was evaluated by a t-test for expression >0 (with a false discovery rate of <5% used as a threshold for significance). t-statistics were then divided by their TargetScan 7.2 cumulative weighted context++ score for miR-137; thus, the scores for potentially repressed genes were further lowered by their strength of targeting by miR-137. Significant t-statistics were again determined by a permutation analysis.

4.7. Survival Analysis

Mice from cre; Mir137fl/+ x cre+; Mir137fl/+ matings were weaned at P28 and genotyped for wild-type, floxed, and deleted Mir137 alleles using ear biopsies and previously published primers [32]. Mice with evidence of germline recombination were excluded from analysis, recognizing that each Cre driver line tested causes recombination in the skin (thus Mir137fl/- mice could not be differentiated from Mir137fl/fl mice). Whole litters were evaluated until at least 80 weanlings were genotyped, in order to produce a minimum expected value of 5 mice of each sex–genotype combination.

4.8. Adult Bowel Harvesting

Adult (P56-84) mice were euthanized by CO2 and dissected. The bowels were isolated from stomach to anus and roughly divided into the proximal small intestine, distal small intestine, and colon before being flushed with non-sterile PBS (ThermoFisher #21600069, Waltham, MA, USA). The flushed bowels were then opened lengthwise along the mesenteric border and pinned flat with stretching. The proximal and distal small intestine segments were trimmed to only the first and last 6 cm of pinned bowel, while the colon was divided into the proximal and middle/distal colon at the epithelial folds. The bowels were fixed with 4% paraformaldehyde (EMD Millipore CAS 30525-89-4, Burlington, MA, USA) in PBS for 25 min, rinsed with PBS, and stored overnight at 4 °C before peeling apart the muscularis and mucosal layers. The third centimeter of the proximal small intestine, the most distal centimeter of the distal small intestine, and the most distal centimeter of the colon were routinely used for further analyses. As the major duodenal papilla is typically found on the second centimeter of the proximal small intestine, the third centimeter was estimated to be the distal duodenum and/or proximal jejunum. The distal small intestine and distal colon segments corresponded to the distal ileum and rectum, respectively.

4.9. Immunohistochemistry

1 cm fixed bowel segments were blocked with 5% normal donkey serum (Jackson ImmunoResearch #017-000-021, RRID: AB_2337258, Ely, Cambridgeshire, UK) in PBS with 0.5% Triton X-100 (Sigma-Aldrich #T8787, Burlington, MA, USA) for 2 h at RT. The bowels were then stained with 1:20,000 ANNA1 (gift from Vanda Lennon, Mayo Clinic, Rochester, MN, USA, RRID: AB_2314657) and 1:200 rabbit anti-S100β (Abcam #ab52642, RRID: AB_882426, Cambridge, UK) in blocking buffer for 2 h at RT before being washed 3 times in PBS for at least 5 min per wash. The bowels were then stained with 1:400 AlexaFluor 647 Goat α-Human (Invitrogen #A21445, RRID: AB_2535862, Waltham, MA, USA) and 1:400 AlexaFluor 488 Goat α-Rabbit (Invitrogen #A11034, RRID: AB_2576217, Waltham, MA, USA) for 1 h at RT in the dark. Finally, the bowels were washed in the dark 3 times in PBS for at least 5 min per wash then mounted on a glass slide in 50/50 PBS/glycerol (Invitrogen #15514-011, Waltham, MA USA) with 0.05% sodium azide. Slides were sealed with clear nail polish (Sally Beauty #SBS-215100, Denton, TX, USA) and allowed to cure at RT overnight. Images were captured on a Zeiss LSM 710 confocal microscope with Zeiss ZEN 2.3 Sp1 FP3 (black) (Version 14.0.18.201; Zeiss, Oberkochen, Germany) software, a Plan-Apochromat 20×/0.8 air M27 objective lens, and slice interval of 1 µm. Images were taken from 8 unique fields of view (425.1 µm × 425.1 µm each), prioritizing the most proximal regions (if imaging the proximal small intestine) or the most distal regions (if imaging the distal small intestine or the colon).
Primary antibodies were considered trustworthy based on staining of Wnt1-cre lineage-traced cells, morphology and localization of staining, and comparison of images to published literature (including ANNA1+/S100β+ cells).

4.10. Cell Density Quantification

The bowel images were opened in ImageJ and quantified using the Cell Counter plugin. ANNA1+/S100β cells were considered neurons, while ANNA1/S100β+ cells were considered glia. ANNA1+/S100β+ cells were also quantified but only referred to as “double-positive cells” for simplicity. Cell densities across all images of a given bowel and plexus region were averaged and reported as the density for that mouse (i.e., treated as an experimental N).

4.11. Statistics

A 6 × 2 contingency table of genotype × sex was constructed and evaluated using Fisher’s exact test to determine if genotype and sex were independent factors in determining survival to P28. As all experimental lines failed to disprove the null hypothesis of independence, sex was discarded as a differentiating factor, and the combined distribution of genotypes was compared to a null Mendelian distribution of genotypes (i.e., 12.5% for cre+ and cre with Mir137+/+ and Mir137−/− and 25% for cre+ and cre with Mir137fl/+) using the chi-square test.

5. Conclusions

Our work provides a crucial perspective on the state of miRNA expression during ENS development as ENCDCs finish colonizing the bowel and begin differentiating into a mature neural network. We found 73 significantly ENCDC-enriched and highly expressed miRNAs and highlighted miR-9, -27b, -124, -137, and -488 as particularly of note. Our mRNA-seq dataset also provides important context for studying the potential effects of miRNA during ENS development. Our follow-up examination of Mir137 revealed the importance of recognizing environmental factors in both mouse research and human disease.

Supplementary Materials

The following supporting information can be downloaded at: https://www.mdpi.com/article/10.3390/ncrna10010001/s1, Table S1: Extended animal, experiment, and housing information; Supplementary File S1: All significantly differentially expressed miRNAs; Supplementary File S2: All mRNAs present in ENCDCs; Supplementary File S3: All present predicted targets of miR-9; Supplementary File S4: All present predicted targets of miR-27b; Supplementary File S5: All present predicted targets of miR-124; Supplementary File S6: All present predicted targets of miR-137; Supplementary File S7: All present predicted targets of miR-488; Supplementary Figure S1: Venn diagram of predicted target counts of the top five miRNAs of interest; Supplementary Figure S2: Enlarged merged images from Figure 2; Supplementary Figure S3: Enlarged merged images from Figure 3.

Author Contributions

Conceptualization, C.P., R.S. and R.O.H.; Methodology, C.P. and R.S.; Software, C.P.; Validation, C.P.; Formal Analysis, C.P.; Investigation, C.P. and R.S.; Resources, C.P., R.S. and R.O.H.; Data Curation, C.P.; Writing—Original Draft Preparation, C.P.; Writing—Review and Editing, C.P., R.S. and R.O.H.; Visualization, C.P.; Supervision, R.O.H.; Project Administration, R.O.H.; Funding Acquisition, R.O.H. All authors have read and agreed to the published version of the manuscript.

Funding

Funding was provided by The Irma and Norman Braman Endowment, The Suzi and Scott Lustgarten Center Endowment, Children’s Hospital of Philadelphia Research Institute, and the Children’s Hospital of Philadelphia Center for Precision Diagnosis and Therapy for Pediatric Motility Disorders Frontier Program.

Institutional Review Board Statement

Not applicable.

Informed Consent Statement

Not applicable.

Data Availability Statement

The data presented in this study can be accessed under GEO accession number GSE250528.

Conflicts of Interest

ROH was a consultant for BlueRock Therapeutics and for Takeda.

References

  1. Arab, H.A.; Muhammadnejad, S.; Faghihi, S.M.; Hassanpour, H.; Muhammadnejad, A. Effects of Nitric Oxide Modulating Activities on Development of Enteric Nervous System Mediated Gut Motility in Chick Embryo Model. J. Biosci. 2014, 39, 835–848. [Google Scholar] [CrossRef] [PubMed]
  2. Bush, T.G.; Savidge, T.C.; Freeman, T.C.; Cox, H.J.; Campbell, E.A.; Mucke, L.; Johnson, M.H.; Sofroniew, M.V. Fulminant Jejuno-Ileitis Following Ablation of Enteric Gila in Adult Transgenic Mice. Cell 1998, 93, 189–201. [Google Scholar] [CrossRef] [PubMed]
  3. Seth, H.; Axelsson, M. Sympathetic, Parasympathetic and Enteric Regulation of the Gastrointestinal Vasculature in Rainbow Trout (Oncorhynchus Mykiss) under Normal and Postprandial Conditions. J. Exp. Biol. 2010, 213, 3118–3126. [Google Scholar] [CrossRef] [PubMed]
  4. Holzer, P. Neural Regulation of Gastrointestinal Blood Flow. In Physiology of the Gastrointestinal Tract; 2012; Volume 1, pp. 817–845. ISBN 9780123820266. Available online: https://www.researchgate.net/publication/285019155_Neural_Regulation_of_Gastrointestinal_Blood_Flow (accessed on 22 March 2018).
  5. Yntema, C.L.; Hammond, W.S. The Origin of Intrinsic Ganglia of Trunk Viscera from Vagal Neural Crest in the Chick Embryo. J. Comp. Neurol. 1954, 101, 515–541. [Google Scholar] [CrossRef] [PubMed]
  6. Kapur, R.P.; Yost, C.; Palmiter, R.D. A Transgenic Model for Studying Development of the Enteric Nervous System in Normal and Aganglionic Mice. Development 1992, 116, 167–175. [Google Scholar] [CrossRef]
  7. Jiang, Y.; Liu, M.T.; Gershon, M.D. Netrins and DCC in the Guidance of Migrating Neural Crest-Derived Cells in the Developing Bowel and Pancreas. Dev. Biol. 2003, 258, 364–384. [Google Scholar] [CrossRef] [PubMed]
  8. Hao, M.M.; Boesmans, W.; Van den Abbeel, V.; Jennings, E.A.; Bornstein, J.C.; Young, H.M.; Vanden Berghe, P. Early Emergence of Neural Activity in the Developing Mouse Enteric Nervous System. J. Neurosci. 2011, 31, 15352–15361. [Google Scholar] [CrossRef] [PubMed]
  9. Hao, M.M.; Lomax, A.E.; McKeown, S.J.; Reid, C.A.; Young, H.M.; Bornstein, J.C. Early Development of Electrical Excitability in the Mouse Enteric Nervous System. J. Neurosci. 2012, 32, 10949–10960. [Google Scholar] [CrossRef]
  10. Foong, J.P.P.; Nguyen, T.V.; Furness, J.B.; Bornstein, J.C.; Young, H.M. Myenteric Neurons of the Mouse Small Intestine Undergo Significant Electrophysiological and Morphological Changes during Postnatal Development. J. Physiol. 2012, 590, 2375–2390. [Google Scholar] [CrossRef]
  11. Menezes, M.; Puri, P. Long-Term Outcome of Patients with Enterocolitis Complicating Hirschsprung’s Disease. Pediatr. Surg. Int. 2006, 22, 316–318. [Google Scholar] [CrossRef]
  12. Zehir, A.; Hua, L.L.; Maska, E.L.; Morikawa, Y.; Cserjesi, P. Dicer Is Required for Survival of Differentiating Neural Crest Cells. Dev. Biol. 2010, 340, 459–467. [Google Scholar] [CrossRef] [PubMed]
  13. Huang, T.; Liu, Y.; Huang, M.; Zhao, X.; Cheng, L. Wnt1-Cre-Mediated Conditional Loss of Dicer Results in Malformation of the Midbrain and Cerebellum and Failure of Neural Crest and Dopaminergic Differentiation in Mice. J. Mol. Cell Biol. 2010, 2, 152–163. [Google Scholar] [CrossRef] [PubMed]
  14. Avetisyan, M.; Rood, J.E.; Huerta Lopez, S.; Sengupta, R.; Wright-Jin, E.; Dougherty, J.D.; Behrens, E.M.; Heuckeroth, R.O. Muscularis Macrophage Development in the Absence of an Enteric Nervous System. Proc. Natl. Acad. Sci. USA 2018, 115, 4696–4701. [Google Scholar] [CrossRef] [PubMed]
  15. Agarwal, V.; Bell, G.W.; Nam, J.W.; Bartel, D.P. Predicting Effective MicroRNA Target Sites in Mammalian MRNAs. Elife 2015, 4, e05005. [Google Scholar] [CrossRef] [PubMed]
  16. McGeary, S.E.; Lin, K.S.; Shi, C.Y.; Pham, T.M.; Bisaria, N.; Kelley, G.M.; Bartel, D.P. The Biochemical Basis of MicroRNA Targeting Efficacy. Science 2019, 366, eaav1741. [Google Scholar] [CrossRef]
  17. Ashburner, M.; Ball, C.A.; Blake, J.A.; Botstein, D.; Butler, H.; Cherry, J.M.; Davis, A.P.; Dolinski, K.; Dwight, S.S.; Eppig, J.T.; et al. Gene Ontology: Tool for the Unification of Biology. Nat. Genet. 2000, 25, 25–29. [Google Scholar] [CrossRef] [PubMed]
  18. Aleksander, S.A.; Balhoff, J.; Carbon, S.; Cherry, J.M.; Drabkin, H.J.; Ebert, D.; Feuermann, M.; Gaudet, P.; Harris, N.L.; Hill, D.P.; et al. The Gene Ontology Knowledgebase in 2023. Genetics 2023, 224, iyad031. [Google Scholar] [CrossRef]
  19. Thomas, P.D.; Ebert, D.; Muruganujan, A.; Mushayahama, T.; Albou, L.; Mi, H. PANTHER: Making Genome-scale Phylogenetics Accessible to All. Protein Sci. 2022, 31, 8–22. [Google Scholar] [CrossRef]
  20. Radhakrishnan, B.; Anand, A.A.P. Role of MiRNA-9 in Brain Development. J. Exp. Neurosci. 2016, 10, JEN.S32843. [Google Scholar] [CrossRef]
  21. Coolen, M.; Katz, S.; Bally-Cuif, L. MiR-9: A Versatile Regulator of Neurogenesis. Front. Cell. Neurosci. 2013, 7, 220. [Google Scholar] [CrossRef]
  22. Sanuki, R.; Yamamura, T. Tumor Suppressive Effects of MiR-124 and Its Function in Neuronal Development. Int. J. Mol. Sci. 2021, 22, 5919. [Google Scholar] [CrossRef]
  23. Gu, X.; Xu, X.; Jia, C.; Wang, J.; Zhang, J.; Gao, Q.; Chen, J. Molecular Mechanisms Involved in the Regulation of Neurodevelopment by MiR-124. Mol. Neurobiol. 2023, 60, 3569–3583. [Google Scholar] [CrossRef]
  24. Yoo, A.S.; Sun, A.X.; Li, L.; Shcheglovitov, A.; Portmann, T.; Li, Y.; Lee-Messer, C.; Dolmetsch, R.E.; Tsien, R.W.; Crabtree, G.R. MicroRNA-Mediated Conversion of Human Fibroblasts to Neurons. Nature 2011, 476, 228–231. [Google Scholar] [CrossRef] [PubMed]
  25. Abernathy, D.G.; Kim, W.K.; McCoy, M.J.; Lake, A.M.; Ouwenga, R.; Lee, S.W.; Xing, X.; Li, D.; Lee, H.J.; Heuckeroth, R.O.; et al. MicroRNAs Induce a Permissive Chromatin Environment That Enables Neuronal Subtype-Specific Reprogramming of Adult Human Fibroblasts. Cell Stem Cell 2017, 21, 332–348.e9. [Google Scholar] [CrossRef] [PubMed]
  26. Lv, X.; Li, J.; Hu, Y.; Wang, S.; Yang, C.; Li, C.; Zhong, G. Overexpression of MiR-27b-3p Targeting Wnt3a Regulates the Signaling Pathway of Wnt/β-Catenin and Attenuates Atrial Fibrosis in Rats with Atrial Fibrillation. Oxid. Med. Cell. Longev. 2019, 2019, 5703764. [Google Scholar] [CrossRef]
  27. Li, G.; Shao, Y.; Guo, H.C.; Zhi, Y.; Qiao, B.; Ma, K.; Du, J.; Lai, Y.Q.; Li, Y. MicroRNA-27b-3p down-Regulates FGF1 and Aggravates Pathological Cardiac Remodelling. Cardiovasc. Res. 2022, 118, 2139–2151. [Google Scholar] [CrossRef] [PubMed]
  28. Yang, J.; Wang, X.; Hao, W.; Wang, Y.; Li, Z.; Han, Q.; Zhang, C.; Liu, H. MicroRNA-488: A MiRNA with Diverse Roles and Clinical Applications in Cancer and Other Human Diseases. Biomed. Pharmacother. 2023, 165, 115115. [Google Scholar] [CrossRef] [PubMed]
  29. Sun, G.; Ye, P.; Murai, K.; Lang, M.-F.; Li, S.; Zhang, H.; Li, W.; Fu, C.; Yin, J.; Wang, A.; et al. MiR-137 Forms a Regulatory Loop with Nuclear Receptor TLX and LSD1 in Neural Stem Cells. Nat. Commun. 2011, 2, 529. [Google Scholar] [CrossRef]
  30. Smrt, R.D.; Szulwach, K.E.; Pfeiffer, R.L.; Li, X.; Guo, W.; Pathania, M.; Teng, Z.Q.; Luo, Y.; Peng, J.; Bordey, A.; et al. MicroRNA MiR-137 Regulates Neuronal Maturation by Targeting Ubiquitin Ligase Mind Bomb-1. Stem Cells 2010, 28, 1060–1070. [Google Scholar] [CrossRef]
  31. Szulwach, K.E.; Li, X.; Smrt, R.D.; Li, Y.; Luo, Y.; Lin, L.; Santistevan, N.J.; Li, W.; Zhao, X.; Jin, P. Cross Talk between MicroRNA and Epigenetic Regulation in Adult Neurogenesis. J. Cell Biol. 2010, 189, 127–141. [Google Scholar] [CrossRef]
  32. Cheng, Y.; Wang, Z.-M.; Tan, W.; Wang, X.; Li, Y.; Bai, B.; Li, Y.; Zhang, S.-F.; Yan, H.-L.; Chen, Z.-L.; et al. Partial Loss of Psychiatric Risk Gene Mir137 in Mice Causes Repetitive Behavior and Impairs Sociability and Learning via Increased Pde10a. Nat. Neurosci. 2018, 21, 1689–1703. [Google Scholar] [CrossRef]
  33. Chaya, T.; Maeda, Y.; Sugimura, R.; Okuzaki, D.; Watanabe, S.; Varner, L.R.; Motooka, D.; Gyoten, D.; Yamamoto, H.; Kato, H.; et al. Multiple Knockout Mouse and Embryonic Stem Cell Models Reveal the Role of MiR-124a in Neuronal Maturation. J. Biol. Chem. 2022, 298, 102293. [Google Scholar] [CrossRef]
  34. Shibata, M.; Nakao, H.; Kiyonari, H.; Abe, T.; Aizawa, S. MicroRNA-9 Regulates Neurogenesis in Mouse Telencephalon by Targeting Multiple Transcription Factors. J. Neurosci. 2011, 31, 3407–3422. [Google Scholar] [CrossRef]
  35. Luo, L.; Ambrozkiewicz, M.C.; Benseler, F.; Chen, C.; Dumontier, E.; Falkner, S.; Furlanis, E.; Gomez, A.M.; Hoshina, N.; Huang, W.-H.; et al. Optimizing Nervous System-Specific Gene Targeting with Cre Driver Lines: Prevalence of Germline Recombination and Influencing Factors. Neuron 2020, 106, 37–65.e5. [Google Scholar] [CrossRef]
  36. Kulkarni, S.; Micci, M.-A.; Leser, J.; Shin, C.; Tang, S.-C.; Fu, Y.-Y.; Liu, L.; Li, Q.; Saha, M.; Li, C.; et al. Adult Enteric Nervous System in Health Is Maintained by a Dynamic Balance between Neuronal Apoptosis and Neurogenesis. Proc. Natl. Acad. Sci. USA 2017, 114, E3709–E3718. [Google Scholar] [CrossRef]
  37. Gershon, M.D. The Enteric Nervous System: A Second Brain. Hosp. Pract. 1999, 34, 31–52. [Google Scholar] [CrossRef]
  38. Avetisyan, M.; Schill, E.M.; Heuckeroth, R.O. Building a Second Brain in the Bowel. J. Clin. Investig. 2015, 125, 899–907. [Google Scholar] [CrossRef]
  39. Tang, C.S.M.; Li, P.; Lai, F.P.L.; Fu, A.X.; Lau, S.T.; So, M.T.; Lui, K.N.C.; Li, Z.; Zhuang, X.; Yu, M.; et al. Identification of Genes Associated With Hirschsprung Disease, Based on Whole-Genome Sequence Analysis, and Potential Effects on Enteric Nervous System Development. Gastroenterology 2018, 155, 1908–1922. [Google Scholar] [CrossRef]
  40. Heuckeroth, R.O.; Schäfer, K.-H. Gene-Environment Interactions and the Enteric Nervous System: Neural Plasticity and Hirschsprung Disease Prevention. Dev. Biol. 2016, 417, 188–197. [Google Scholar] [CrossRef]
  41. Hegde, S.G.; Devi, S.; Sivadas, A.; Shubha, A.M.; Thomas, A.; Mukhopadhyay, A.; Kurpad, A. V Maternal Vitamin A Status as a Risk Factor of Hirschsprung Disease in the Child. Clin. Transl. Gastroenterol. 2023, 14, e00619. [Google Scholar] [CrossRef]
  42. Yang, S.H.; Procaccia, S.; Jung, H.J.; Nobumori, C.; Tatar, A.; Tu, Y.; Bayguinov, Y.R.; Hwang, S.J.; Tran, D.; Ward, S.M.; et al. Mice That Express Farnesylated Versions of Prelamin A in Neurons Develop Achalasia. Hum. Mol. Genet. 2015, 24, 2826–2840. [Google Scholar] [CrossRef][Green Version]
  43. Poon, V.Y.; Gu, M.; Ji, F.; VanDongen, A.M.; Fivaz, M. MiR-27b Shapes the Presynaptic Transcriptome and Influences Neurotransmission by Silencing the Polycomb Group Protein Bmi1. BMC Genom. 2016, 17, 777. [Google Scholar] [CrossRef]
  44. Zhu, Z.; Ma, L. Sevoflurane Induces Inflammation in Primary Hippocampal Neurons by Regulating Hoxa5/Gm5106/MiR-27b-3p Positive Feedback Loop. Bioengineered 2021, 12, 12215–12226. [Google Scholar] [CrossRef]
  45. Yu, Y.; Zhang, P.; Yan, J.; Sun, Y.; Wu, X.; Xi, S.; Zhang, L.; Sun, Y.; Hu, R.; Jiang, H. Sevoflurane Induces Cognitive Impairments via the MiR-27b/LIMK1-Signaling Pathway in Developing Rats. Inhal. Toxicol. 2016, 28, 731–738. [Google Scholar] [CrossRef]
  46. Chi, S.W.; Zang, J.B.; Mele, A.; Darnell, R.B. Argonaute HITS-CLIP Decodes MicroRNA–MRNA Interaction Maps. Nature 2009, 460, 479–486. [Google Scholar] [CrossRef]
  47. MI, J.; CHEN, D.; WU, M.; WANG, W.; GAO, H. Study of the Effect of MiR-124 and the SOX9 Target Gene in Hirschsprung’s Disease. Mol. Med. Rep. 2014, 9, 1839–1843. [Google Scholar] [CrossRef]
  48. Zhou, L.; Yang, W.; Yao, E.; Li, H.; Wang, J.; Wang, K.; Zhong, X.; Peng, Z.; Huang, X. MicroRNA-488-3p Regulates Neuronal Cell Death in Cerebral Ischemic Stroke Through Vacuolar Protein Sorting 4B (VPS4B). Neuropsychiatr. Dis. Treat. 2021, 17, 41–55. [Google Scholar] [CrossRef]
  49. Wen, F.; Tan, Z.; Huang, D.; Jiang, Y.; Xiang, J. LncRNA PVT1 Promotes Neuronal Cell Apoptosis and Neuroinflammation by Regulating MiR-488-3p/FOXD3/SCN2A Axis in Epilepsy. Neurochem. Res. 2023, 48, 895–908. [Google Scholar] [CrossRef]
  50. Wen, Z.; Shen, Q.; Zhang, H.; Su, Y.; Zhu, Z.; Chen, G.; Peng, L.; Li, H.; Du, C.; Xie, H.; et al. Circular RNA CCDC66 Targets DCX to Regulate Cell Proliferation and Migration by Sponging MiR-488-3p in Hirschsprung’s Disease. J. Cell. Physiol. 2019, 234, 10576–10587. [Google Scholar] [CrossRef]
  51. Mahmoudi, E.; Cairns, M.J. MiR-137: An Important Player in Neural Development and Neoplastic Transformation. Mol. Psychiatry 2017, 22, 44–55. [Google Scholar] [CrossRef]
  52. Pinto, D.; Delaby, E.; Merico, D.; Barbosa, M.; Merikangas, A.; Klei, L.; Thiruvahindrapuram, B.; Xu, X.; Ziman, R.; Wang, Z.; et al. Convergence of Genes and Cellular Pathways Dysregulated in Autism Spectrum Disorders. Am. J. Hum. Genet. 2014, 94, 677–694. [Google Scholar] [CrossRef]
  53. Schizophrenia Psychiatric Genome-Wide Association Study (GWAS) Consortium Genome-Wide Association Study Identifies Five New Schizophrenia Loci. Nat. Genet. 2011, 43, 969–976. [CrossRef]
  54. Qi, L.; Yin, G.; Zhang, Y.; Tao, Y.; Wu, X.; Gronostajski, R.M.; Qiu, M.; Liu, Y. Nuclear Factor I/A Controls A-fiber Nociceptor Development. Neurosci. Bull. 2020, 36, 685–695. [Google Scholar] [CrossRef]
  55. Gründer, A.; Ebel, T.T.; Mallo, M.; Schwarzkof, G.; Shimizu, T.; Sippel, A.E.; Schrewe, H. Nuclear factor I-B (Nfib) deficient mice have severe lung hypoplasia. Mech. Dev. 2002, 112, 69–77. [Google Scholar] [CrossRef]
  56. Luo, Q.-Q.; Cheng, L.; Wang, B.; Chen, X.; Li, W.-T.; Chen, S.-L. ZBTB20 mediates stress-induced visceral hypersensitivity via activating the NF-κB/transient receptor potential channel pathway. Neurogastroenterol. Motil. 2023, e14718. [Google Scholar] [CrossRef]
  57. Sutherland, A.-P.-R.; Zhang, H.; Zhang, Y.; Michaud, M.; Xie, Z.; Patti, M.-E.; Grusby, M.J.; Zhang, W.J. Zinc Finger Protein Zbtb20 Is Essential for Postnatal Survival and Glucose Homeostasis. Mol. Cell. Biol. 2009, 29, 2804–2815. [Google Scholar] [CrossRef]
  58. Mattar, P.; Langevin, L.M.; Markham, K.; Klenin, N.; Shivji, S.; Zinyk, D.; Schuurmans, C. Basic helix-loop-helix transcription factors cooperate to specify a cortical projection neuron identity. Mol. Cell. Biol. 2008, 28, 1456–1469. [Google Scholar] [CrossRef]
  59. Tomita, K.; Moriyoshi, K.; Nakanishi, S.; Guillemot, F.; Kageyama, R. Mammalian achaete-scute and atonal homologs regulate neuronal versus glial fate determination in the central nervous system. EMBO J. 2000, 19, 5460–5472. [Google Scholar] [CrossRef]
  60. Chen, G.; Peng, L.; Zhu, Z.; Du, C.; Shen, Z.; Zang, R.; Su, Y.; Xia, Y.; Tang, W. LncRNA AFAP1-AS Functions as a Competing Endogenous RNA to Regulate RAP1B Expression by Sponging MiR-181a in the HSCR. Int. J. Med. Sci. 2017, 14, 1022–1030. [Google Scholar] [CrossRef]
  61. Tang, W.; Tang, J.; He, J.; Zhou, Z.; Qin, Y.; Qin, J.; Li, B.; Xu, X.; Geng, Q.; Jiang, W.; et al. SLIT 2/ROBO 1-miR-218-1-RET/PLAG/1: A New Disease Pathway Involved in H Irschsprung’s Disease. J. Cell. Mol. Med. 2015, 19, 1197–1207. [Google Scholar] [CrossRef]
  62. Huo, W.; Cai, P.; Chen, M.; Li, H.; Tang, J.; Xu, C.; Zhu, D.; Tang, W.; Xia, Y. The Relationship between Prenatal Exposure to BP-3 and Hirschsprung’s Disease. Chemosphere 2016, 144, 1091–1097. [Google Scholar] [CrossRef]
  63. Tang, W.; Cai, P.; Huo, W.; Li, H.; Tang, J.; Zhu, D.; Xie, H.; Chen, P.; Hang, B.; Wang, S.; et al. Suppressive Action of Mi RNA s to ARP 2/3 Complex Reduces Cell Migration and Proliferation via <scp>RAC</Scp> Isoforms in Hirschsprung Disease. J. Cell. Mol. Med. 2016, 20, 1266–1275. [Google Scholar] [CrossRef]
  64. Ji, C.; Yuan, M.; Chen, L.; Gao, H.; Zhang, T.; Yin, Q. MiR-92a Represses the Viability and Migration of Nerve Cells in Hirschsprung’s Disease by Regulating the KLF4/PI3K/AKT Pathway. Acta Neurobiol. Exp. (Wars) 2022, 82, 336–346. [Google Scholar] [CrossRef]
  65. Zhou, L.; Zhi, Z.; Chen, P.; Du, C.; Wang, B.; Fang, X.; Tang, W.; Li, H. LncRNA-RMST Functions as a Transcriptional Co-Regulator of SOX2 to Regulate MiR-1251 in the Progression of Hirschsprung’s Disease. Front. Pediatr. 2022, 10, 749107. [Google Scholar] [CrossRef]
  66. Su, Y.; Wen, Z.; Shen, Q.; Zhang, H.; Peng, L.; Chen, G.; Zhu, Z.; Du, C.; Xie, H.; Li, H.; et al. Long Non-Coding RNA LOC100507600 Functions as a Competitive Endogenous RNA to Regulate BMI1 Expression by Sponging MiR128-1-3p in Hirschsprung’s Disease. Cell Cycle 2018, 17, 459–467. [Google Scholar] [CrossRef]
  67. Zhou, L.; Li, Y.; Jiang, W.; Zhang, H.; Wen, Z.; Su, Y.; Wu, F.; Zhi, Z.; Shen, Q.; Li, H.; et al. Down-Regulation of Circ-PRKCI Inhibits Cell Migration and Proliferation in Hirschsprung Disease by Suppressing the Expression of MiR-1324 Target PLCB1. Cell Cycle 2018, 17, 1092–1101. [Google Scholar] [CrossRef]
  68. Du, G.; Wang, X.; Wu, Y.; Zhang, Y.; Liu, W.; Wu, R. Downregulation of MiR-140-5p Affects the Pathogenesis of HSCR by Targeting EGR2. Pediatr. Surg. Int. 2020, 36, 883–890. [Google Scholar] [CrossRef]
  69. Gao, Z.-G.; Chen, Q.-J.; Shao, M.; Qian, Y.-Z.; Zhang, L.-F.; Zhang, Y.-B.; Xiong, Q.-X. Preliminary Identification of Key MiRNAs, Signaling Pathways, and Genes Associated with Hirschsprung’s Disease by Analysis of Tissue MicroRNA Expression Profiles. World J. Pediatr. 2017, 13, 489–495. [Google Scholar] [CrossRef]
  70. Tang, W.; Qin, J.; Tang, J.; Zhang, H.; Zhou, Z.; Li, B.; Geng, Q.; Wu, W.; Xia, Y.; Xu, X. Aberrant Reduction of MiR-141 Increased CD47/CUL3 in Hirschsprung’s Disease. Cell. Physiol. Biochem. 2013, 32, 1655–1667. [Google Scholar] [CrossRef]
  71. Peng, L.; Zhang, H.; Su, Y.; Shen, Q.; Du, C.; Xie, H.; Li, H.; Yan, J.; Shen, Z.; Jiang, W.; et al. Lipopolysaccharide Enhances ADAR 2 Which Drives Hirschsprung’s Disease by Impairing MiR-142-3p Biogenesis. J. Cell. Mol. Med. 2018, 22, 4045–4055. [Google Scholar] [CrossRef]
  72. Zheng, H.; Wu, D.; Chen, H.; Bai, J.; Fang, Y. Downregulation of MiR-144 Blocked the Proliferation and Invasion of Nerve Cells in Hirschsprung Disease by Regulating Transcription Factor AP 4 (TFAP4). Pediatr. Surg. Int. 2023, 39, 251. [Google Scholar] [CrossRef] [PubMed]
  73. Zhu, H.; Cai, P.; Zhu, D.; Xu, C.; Li, H.; Tang, J.; Xie, H.; Qin, Y.; Sharan, A.; Tang, W.; et al. A Common Polymorphism in Pre-MiR-146a Underlies Hirschsprung Disease Risk in Han Chinese. Exp. Mol. Pathol. 2014, 97, 511–514. [Google Scholar] [CrossRef] [PubMed]
  74. Xia, R.-P.; Zhao, F.; Ma, T.-D.; Zou, C.-J.; Xu, G.; Zhou, C.-G. Circ-ITCH Overexpression Promoted Cell Proliferation and Migration in Hirschsprung Disease through MiR-146b-5p/RET Axis. Pediatr. Res. 2022, 92, 1008–1016. [Google Scholar] [CrossRef] [PubMed]
  75. Li, L.; Li, X.; Wang, X.; Liu, W.; Wu, R. Aberrant Expression of LINC00346 Regulates Cell Migration and Proliferation via Competitively Binding to MiRNA-148a-3p/Dnmt1 in Hirschsprung’s Disease. Pediatr. Surg. Int. 2022, 38, 1273–1281. [Google Scholar] [CrossRef] [PubMed]
  76. Peng, L.; Chen, G.; Zhu, Z.; Shen, Z.; Du, C.; Zang, R.; Su, Y.; Xie, H.; Li, H.; Xu, X.; et al. Circular RNA ZNF609 Functions as a Competitive Endogenous RNA to Regulate AKT3 Expression by Sponging MiR-150-5p in Hirschsprung’s Disease. Oncotarget 2017, 8, 808–818. [Google Scholar] [CrossRef] [PubMed]
  77. Hong, M.; Li, X.; Li, Y.; Zhou, Y.; Li, Y.; Chi, S.; Cao, G.; Li, S.; Tang, S. Hirschsprung’s Disease: Key MicroRNAs and Target Genes. Pediatr. Res. 2022, 92, 737–747. [Google Scholar] [CrossRef] [PubMed]
  78. Wang, G.; Wang, H.; Zhang, L.; Guo, F.; Wu, X.; Liu, Y. MiR-195-5p Inhibits Proliferation and Invasion of Nerve Cells in Hirschsprung Disease by Targeting GFRA4. Mol. Cell. Biochem. 2021, 476, 2061–2073. [Google Scholar] [CrossRef] [PubMed]
  79. Lei, H.; Tang, J.; Li, H.; Zhang, H.; Lu, C.; Chen, H.; Li, W.; Xia, Y.; Tang, W. MiR-195 Affects Cell Migration and Cell Proliferation by down-Regulating DIEXF in Hirschsprung’s Disease. BMC Gastroenterol. 2014, 14, 123. [Google Scholar] [CrossRef]
  80. Pan, W.; Wu, A.; Yu, H.; Yu, Q.; Zheng, B.; Yang, W.; Tian, D.; Li, P.; Gao, Y. Involvement of the LncRNA AFAP1-AS1/MicroRNA-195/E2F3 Axis in Proliferation and Migration of Enteric Neural Crest Stem Cells of Hirschsprung’s Disease. Exp. Physiol. 2020, 105, 1939–1949. [Google Scholar] [CrossRef]
  81. Daiyue, Y.; Yang, Y.; Zhaorong, H.; Yi, L.; Chen, W.; Caiyun, L.; Yuqian, S.; Liucheng, Y.; Kai, W. Plasma Exosomal MiR-199a-3p Downregulates Cell Proliferation and Migration in Hirschsprung’s Disease by Targeting MTOR. Pediatr. Surg. Int. 2022, 39, 54. [Google Scholar] [CrossRef]
  82. Li, H.; Tang, J.; Lei, H.; Cai, P.; Zhu, H.; Li, B.; Xu, X.; Xia, Y.; Tang, W. Decreased MiR-200a/141 Suppress Cell Migration and Proliferation by Targeting PTEN in Hirschsprung’s Disease. Cell. Physiol. Biochem. 2014, 34, 543–553. [Google Scholar] [CrossRef]
  83. Yang, D.; Yang, J.; Li, S.; Jiang, M.; Cao, G.; Yang, L.; Zhang, X.; Zhou, Y.; Li, K.; Tang, S.T. Effects of RET, NRG1 and NRG3 Polymorphisms in a Chinese Population with Hirschsprung Disease. Sci. Rep. 2017, 7, 43222. [Google Scholar] [CrossRef]
  84. Gunadi; Budi, N.Y.P.; Kalim, A.S.; Santiko, W.; Musthofa, F.D.; Iskandar, K.; Makhmudi, A. Aberrant Expressions of MiRNA-206 Target, FN1, in Multifactorial Hirschsprung Disease. Orphanet J. Rare Dis. 2019, 14, 5. [Google Scholar] [CrossRef]
  85. Wu, L.; Yuan, W.; Chen, J.; Zhou, Z.; Shu, Y.; Ji, J.; Liu, Z.; Tang, Q.; Zhang, X.; Shu, X. Increased MiR-214 Expression Suppresses Cell Migration and Proliferation in Hirschsprung Disease by Interacting with PLAGL2. Pediatr. Res. 2019, 86, 460–470. [Google Scholar] [CrossRef]
  86. Lei, H.; Li, H.; Xie, H.; Du, C.; Xia, Y.; Tang, W. Role of MiR-215 in Hirschsprung’s Disease Pathogenesis by Targeting SIGLEC-8. Cell. Physiol. Biochem. 2016, 40, 1646–1655. [Google Scholar] [CrossRef]
  87. Cai, P.; Li, H.; Huo, W.; Zhu, H.; Xu, C.; Zang, R.; Lv, W.; Xia, Y.; Tang, W. Aberrant Expression of LncRNA-MIR31HG Regulates Cell Migration and Proliferation by Affecting MiR-31 and MiR-31* in Hirschsprung’s Disease. J. Cell. Biochem. 2018, 119, 8195–8203. [Google Scholar] [CrossRef]
  88. Pan, W.; Yu, H.; Zheng, B.; Gao, Y.; Li, P.; Huang, Q.; Xie, C.; Ge, X. Upregulation of MiR-369-3p Suppresses Cell Migration and Proliferation by Targeting SOX4 in Hirschsprung’s Disease. J. Pediatr. Surg. 2017, 52, 1363–1370. [Google Scholar] [CrossRef]
  89. Xu, Z.; Yan, Y.; Gu, B.; Cai, W.; Wang, Y. Up-Regulation of MicroRNA-424 Causes an Imbalance in AKT Phosphorylation and Impairs Enteric Neural Crest Cell Migration in Hirschsprung Disease. Int. J. Mol. Sci. 2023, 24, 6700. [Google Scholar] [CrossRef]
  90. Hu, B.; Cao, L.; Wang, X.Y.; Li, L. Downregulation of Micro RNA-431-5p Promotes Enteric Neural Crest Cell Proliferation via Targeting LRSAM 1 in Hirschsprung’s Disease. Dev. Growth Differ. 2019, 61, 294–302. [Google Scholar] [CrossRef]
  91. Wang, Y.; Jiang, Q.; Chakravarti, A.; Cai, H.; Xu, Z.; Wu, W.; Gu, B.; Li, L.; Cai, W. MicroRNA-4516-Mediated Regulation of MAPK10 Relies on 3′ UTR Cis -Acting Variants and Contributes to the Altered Risk of Hirschsprung Disease. J. Med. Genet. 2020, 57, 634–642. [Google Scholar] [CrossRef]
  92. Wang, G.; Guo, F.; Wang, H.; Liu, W.; Zhang, L.; Cui, M.; Wu, X. Downregulation of MicroRNA-483-5p Promotes Cell Proliferation and Invasion by Targeting GFRA4 in Hirschsprung’s Disease. DNA Cell Biol. 2017, 36, 930–937. [Google Scholar] [CrossRef]
  93. Zhi, Z.; Zhu, H.; Lv, X.; Lu, C.; Li, Y.; Wu, F.; Zhou, L.; Li, H.; Tang, W. IGF 2-derived MiR-483-3p Associated with Hirschsprung’s Disease by Targeting FHL 1. J. Cell. Mol. Med. 2018, 22, 4913–4921. [Google Scholar] [CrossRef]
  94. Li, Y.; Zhou, L.; Lu, C.; Shen, Q.; Su, Y.; Zhi, Z.; Wu, F.; Zhang, H.; Wen, Z.; Chen, G.; et al. Long Non-coding RNA FAL 1 Functions as a Ce RNA to Antagonize the Effect of MiR-637 on the Down-regulation of AKT 1 in Hirschsprung’s Disease. Cell Prolif. 2018, 51, e12489. [Google Scholar] [CrossRef]
  95. Li, H.; Li, B.; Zhu, D.; Xie, H.; Du, C.; Xia, Y.; Tang, W. Downregulation of LncRNA MEG3 and MiR-770-5p Inhibit Cell Migration and Proliferation in Hirschsprung’s Disease. Oncotarget 2017, 8, 69722–69730. [Google Scholar] [CrossRef]
  96. Zhong, J.; Liu, J.; Zheng, Y.; Xie, X.; He, Q.; Zhong, W.; Wu, Q. MiR-938 Rs2505901 T>C Polymorphism Increases Hirschsprung Disease Risk: A Case–Control Study of Chinese Children. Per. Med. 2021, 18, 551–558. [Google Scholar] [CrossRef]
  97. Chen, G.; Du, C.; Shen, Z.; Peng, L.; Xie, H.; Zang, R.; Li, H.; Xia, Y.; Tang, W. MicroRNA-939 Inhibits Cell Proliferation via Targeting LRSAM1 in Hirschsprung’s Disease. Aging (Albany NY) 2017, 9, 2471–2479. [Google Scholar] [CrossRef]
  98. Tronche, F.; Kellendonk, C.; Kretz, O.; Gass, P.; Anlag, K.; Orban, P.C.; Bock, R.; Klein, R.; Schütz, G. Disruption of the Glucocorticoid Receptor Gene in the Nervous System Results in Reduced Anxiety. Nat. Genet. 1999, 23, 99–103. [Google Scholar] [CrossRef]
  99. Danielian, P.S.; Muccino, D.; Rowitch, D.H.; Michael, S.K.; McMahon, A.P. Modification of Gene Activity in Mouse Embryos in Utero by a Tamoxifen-Inducible Form of Cre Recombinase. Curr. Biol. 1998, 8, 1323–1326. [Google Scholar] [CrossRef]
  100. Matsuoka, T.; Ahlberg, P.E.; Kessaris, N.; Iannarelli, P.; Dennehy, U.; Richardson, W.D.; McMahon, A.P.; Koentges, G.; Iannarelli, R.; Dennehy, U.; et al. Neural Crest Origins of the Neck and Shoulder. Nature 2005, 436, 347–355. [Google Scholar] [CrossRef]
  101. Zhan, X.; Cao, M.; Yoo, A.S.; Zhang, Z.; Chen, L.; Crabtree, G.R.; Wu, J.I. Generation of BAF53b-Cre Transgenic Mice with Pan-Neuronal Cre Activities. Genesis 2015, 53, 440–448. [Google Scholar] [CrossRef]
  102. Morarach, K.; Mikhailova, A.; Knoflach, V.; Memic, F.; Kumar, R.; Li, W.; Ernfors, P.; Marklund, U. Diversification of Molecularly Defined Myenteric Neuron Classes Revealed by Single-Cell RNA Sequencing. Nat. Neurosci. 2021, 24, 34–46. [Google Scholar] [CrossRef]
  103. Aihara, Y.; Fukuda, Y.; Takizawa, A.; Osakabe, N.; Aida, T.; Tanaka, K.; Yoshikawa, S.; Karasuyama, H.; Adachi, T. Visualization of Mechanical Stress-Mediated Ca2+ Signaling in the Gut Using Intravital Imaging. Biosci. Microbiota Food Health 2020, 39, 209–218. [Google Scholar] [CrossRef]
  104. Barlow, A.; Graaf, E.; Pachnis, V. Enteric Nervous System Progenitors Are Coordinately Controlled by the G Protein-Coupled Receptor EDNRB and the Receptor Tyrosine Kinase RET. Neuron 2003, 40, 905–916. [Google Scholar] [CrossRef]
  105. Ramalho-Santos, M.; Melton, D.A.; McMahon, A.P. Hedgehog signals regulate multiple aspects of gastrointestinal development. Development 2000, 127, 2763–2772. [Google Scholar] [CrossRef]
  106. Zhang, C.; Franklin, C.L.; Ericsson, A.C. Consideration of Gut Microbiome in Murine Models of Diseases. Microorganisms 2021, 9, 1062. [Google Scholar] [CrossRef]
  107. Szalanczy, A.M.; Giorgio, G.; Goff, E.; Seshie, O.; Grzybowski, M.; Klotz, J.; Geurts, A.M.; Redei, E.E.; Solberg Woods, L.C. Changes in Environmental Stress over COVID-19 Pandemic Likely Contributed to Failure to Replicate Adiposity Phenotype Associated with Krtcap3. Physiol. Genom. 2023, 55, 452–467. [Google Scholar] [CrossRef]
  108. Dobin, A.; Davis, C.A.; Schlesinger, F.; Drenkow, J.; Zaleski, C.; Jha, S.; Batut, P.; Chaisson, M.; Gingeras, T.R. STAR: Ultrafast Universal RNA-Seq Aligner. Bioinformatics 2013, 29, 15–21. [Google Scholar] [CrossRef]
  109. Kim, E.J.; Grant, G.R. PORT: Pipeline Of RNA-Seq Transformations. Available online: https://github.com/itmat/Normalization (accessed on 22 March 2018).
  110. Law, C.W.; Chen, Y.; Shi, W.; Smyth, G.K. Voom: Precision Weights Unlock Linear Model Analysis Tools for RNA-Seq Read Counts. Genome Biol. 2014, 15, R29. [Google Scholar] [CrossRef]
  111. Ritchie, M.E.; Phipson, B.; Wu, D.; Hu, Y.; Law, C.W.; Shi, W.; Smyth, G.K. Limma Powers Differential Expression Analyses for RNA-Sequencing and Microarray Studies. Nucleic Acids Res. 2015, 43, e47. [Google Scholar] [CrossRef]
  112. Lim, Q.E.; Zhou, L.; Ho, Y.K.; Wan, G.; Too, H.P. SnoU6 and 5S RNAs Are Not Reliable MiRNA Reference Genes in Neuronal Differentiation. Neuroscience 2011, 199, 32–43. [Google Scholar] [CrossRef]
Figure 1. Analysis of ENCDC- and gut-paired smRNA-seq and mRNA-seq data. (A) Flowchart of analysis. E13.5 Ednrb-EGFP bowels were dissociated and sorted by FACS to separate GFP+ ENCDCs from GFP gut cells. RNA was isolated from each population then sequenced. (B) Volcano plot of miRNA results. Blue dots represent “highly expressed” miRNA, i.e., with >4 CPM detected. The top six most significant ENCDC-enriched miRNAs are labeled. (C) GO term enrichment analysis of the predicted mRNA targets of the top five ENCDC-enriched and evolutionarily conserved miRNAs. Dot size represents the fold enrichment of the term in the targeted gene pool compared to the reference pool of all present mRNAs. (D) RT-qPCR of miR-137 from six Ednrb-EGFP bowels comparing ENCDCs to other gut cells, demonstrating high enrichment of miR-137 in ENCDCs.
Figure 1. Analysis of ENCDC- and gut-paired smRNA-seq and mRNA-seq data. (A) Flowchart of analysis. E13.5 Ednrb-EGFP bowels were dissociated and sorted by FACS to separate GFP+ ENCDCs from GFP gut cells. RNA was isolated from each population then sequenced. (B) Volcano plot of miRNA results. Blue dots represent “highly expressed” miRNA, i.e., with >4 CPM detected. The top six most significant ENCDC-enriched miRNAs are labeled. (C) GO term enrichment analysis of the predicted mRNA targets of the top five ENCDC-enriched and evolutionarily conserved miRNAs. Dot size represents the fold enrichment of the term in the targeted gene pool compared to the reference pool of all present mRNAs. (D) RT-qPCR of miR-137 from six Ednrb-EGFP bowels comparing ENCDCs to other gut cells, demonstrating high enrichment of miR-137 in ENCDCs.
Ncrna 10 00001 g001
Figure 2. Loss of Mir137 in Wnt1-cre lineage cells has no dramatic effect on the ENS. Split images of ANNA1 antibodies, S100β antibodies, and TdTomato protein in the (A) myenteric plexus and (B) submucosal plexus. Merged images are ANNA1 in blue, S100β in green, and TdTomato lineage tracing in red. Scale bars are 100 µm.
Figure 2. Loss of Mir137 in Wnt1-cre lineage cells has no dramatic effect on the ENS. Split images of ANNA1 antibodies, S100β antibodies, and TdTomato protein in the (A) myenteric plexus and (B) submucosal plexus. Merged images are ANNA1 in blue, S100β in green, and TdTomato lineage tracing in red. Scale bars are 100 µm.
Ncrna 10 00001 g002
Figure 3. Nestin-cre lineage traces the majority of the ENS and many other cells. (AC) Myenteric plexus of the PSI (A), DSI (B), and DC (C). (DF) Graphs of the average density per mm2 of neurons (D), glia (E), and double-positive cells (F). (G) Graphs of the average percentage of neurons, glia, and double-positive cells that are lineage-traced by Nestin-cre. (HN) As (AG), but for the submucosal plexus. Merged images are ANNA1 in blue, S100β in green, and H2B-mCherry lineage tracing in red. Scale bars are 100 µm. † Percent lineage tracing cannot be confidently determined due to low cell density.
Figure 3. Nestin-cre lineage traces the majority of the ENS and many other cells. (AC) Myenteric plexus of the PSI (A), DSI (B), and DC (C). (DF) Graphs of the average density per mm2 of neurons (D), glia (E), and double-positive cells (F). (G) Graphs of the average percentage of neurons, glia, and double-positive cells that are lineage-traced by Nestin-cre. (HN) As (AG), but for the submucosal plexus. Merged images are ANNA1 in blue, S100β in green, and H2B-mCherry lineage tracing in red. Scale bars are 100 µm. † Percent lineage tracing cannot be confidently determined due to low cell density.
Ncrna 10 00001 g003
Table 1. Top six most significantly differentially expressed miRNAs in enteric neural crest–derived cells (ENCDCs) over gut cells.
Table 1. Top six most significantly differentially expressed miRNAs in enteric neural crest–derived cells (ENCDCs) over gut cells.
miRNAlog2(CPM)log2(ENCDC/Gut)FDRConserved?
miR-98.606.781.13 × 10−34Yes
miR-65405.384.891.50 × 10−21No
miR-27b14.122.121.36 × 10−20Yes
miR-1372.316.601.57 × 10−19Yes
miR-1242.865.905.70 × 10−19Yes
miR-4886.503.752.71 × 10−17Yes
Table 2. Recovered weanlings from Nestin-cre litters.
Table 2. Recovered weanlings from Nestin-cre litters.
MaleFemaleTotal
ObservedExpectedObservedExpectedObservedExpected
cre+ Mir137+/+65.555.51110.25
cre+ Mir137fl/+78.5108.51720.5
cre+ Mir137fl/fl107471410.25
cre Mir137+/+64.534.5910.25
cre Mir137fl/+98781620.5
cre Mir137fl/fl67.597.51510.25
Table 3. Recovered weanlings from Wnt1-cre litters.
Table 3. Recovered weanlings from Wnt1-cre litters.
MaleFemaleTotal
ObservedExpectedObservedExpectedObservedExpected
cre+ Mir137+/+76561210.625
cre+ Mir137fl/+99.5109.51921.25
cre+ Mir137fl/fl5434810.625
cre Mir137+/+2343610.625
cre Mir137fl/+1312.51212.52521.25
cre Mir137fl/fl57.5107.51510.625
Table 4. Recovered weanlings from Sox10-cre litters.
Table 4. Recovered weanlings from Sox10-cre litters.
MaleFemaleTotal
ObservedExpectedObservedExpectedObservedExpected
cre+ Mir137+/+65451010.75
cre+ Mir137fl/+99.5109.51921.5
cre+ Mir137fl/fl66.576.51310.75
cre Mir137+/+66.576.51310.75
cre Mir137fl/+101010102021.5
cre Mir137fl/fl35.585.51110.75
Table 5. Recovered weanlings from Baf53b-cre litters.
Table 5. Recovered weanlings from Baf53b-cre litters.
MaleFemaleTotal
ObservedExpectedObservedExpectedObservedExpected
cre+ Mir137+/+97571411.25
cre+ Mir137fl/+101316132622.5
cre+ Mir137fl/fl95.525.51111.25
cre Mir137+/+55551011.25
cre Mir137fl/+98.588.51722.5
cre Mir137fl/fl36961211.25
Table 6. Statistical analysis of recovered weanlings.
Table 6. Statistical analysis of recovered weanlings.
Cre Driver LineSex-Genotype Independence p Genotype Effect p
Wnt1-cre0.69540.3535
Sox10-cre0.48320.3729
Nestin-cre0.78920.9248
Baf53b-cre0.0750.7376
Fisher’s exact test; determines if sex and genotype interact. Chi-square test; determines if the distribution of recovered genotypes matches Mendelian ratios.
Table 7. Neuron, glia, and ANNA1/S100β double-positive cell densities and lineage tracing in single Wnt1-cre wild-type and conditional knockout bowels.
Table 7. Neuron, glia, and ANNA1/S100β double-positive cell densities and lineage tracing in single Wnt1-cre wild-type and conditional knockout bowels.
Density (/mm2)
Myenteric PlexusSubmucosal Plexus
PSIDSIDCPSIDSIDC
WTNeurons181.9335.5148.045.6563.6411.07
Glia343.8711.8502.2260.1255.2235.9
Double-positive7.6097.6092.76794.7753.261.383
cKONeurons146.6318.9298.870.5656.7222.13
Glia388.7487.7597.6310.6315.4433.0
Double-positive6.9177.6092.767124.543.584.150
Lineage Tracing (%)
Myenteric PlexusSubmucosal Plexus
PSIDSIDCPSIDSIDC
WTNeurons47.1543.7129.4463.6463.0362.5
Glia10099.7298.6499.9095.4896.48
Double-positive10081.82--81.7563.64--
cKONeurons36.7931.6724.0766.6792.6846.88
Glia99.8210099.5497.7799.5699.36
Double-positive8054.55--6080.95--
Table 8. Specific miRNAs studied in Hirschsprung disease.
Table 8. Specific miRNAs studied in Hirschsprung disease.
miRNAReported ExpressionSamples ComparedReferencesPresent in smRNA-seqENCDC-Enriched
miR-124Stenotic vs. normal colon[47]YY
miR-181aCase vs. control colon[60]YY
miR-218Case vs. control colon[61,62]YY
miR-24Case vs. control colon[63]YY
miR-488Case vs. control colon[50]YY
miR-92aCase vs. control colon[64]YY
let-7aCase vs. control colon[63]YN
miR-1251Aganglionic vs. control colon[65]YN
miR-128Case vs. control colon[66]YN
miR-1324Aganglionic vs. control colon[67]NN
miR-140Stenotic vs. dilated colon[68]YN
miR-141↑/↓Case vs. control colon[69]/[70]YN
miR-142Case vs. control samples[71]YN
miR-144Case vs. control colon[72]YN
miR-146aCase vs. control samples[73]YN
miR-146bCase vs. control colon[74]YN
miR-148aAganglionic vs. ganglionic colon[75]YN
miR-150Case vs. control colon[76]YN
miR-192↑/↓Aganglionic vs. ganglionic colon/Case vs. control colon[77]YN
miR-195Case vs. control colon, aganglionic vs. control colon[78,79,80]YN
miR-199aCase vs. control plasma exosomes and colon[81]YN
miR-200a↑/↓Aganglionic vs. ganglionic colon/Case vs. control colon[77]/[82]YN
miR-200bAganglionic vs. ganglionic colon[77]YN
miR-206Case vs. control colon, aganglionic vs. control colon[83,84]YN
miR-214Case vs. control colon[85]YN
miR-215Case vs. control colon[86]YN
miR-30aCase vs. control colon[69]YN
miR-31/-31*Case vs. control colon[87]YN
miR-369Aganglionic vs. control colon[88]YN
miR-424Dilated vs. control colon[89]NN
miR-431Case vs. control colon[90]YN
miR-4516Dilated vs. control colon[91]NN
miR-483↑/↓Stenotic vs. dilated colon/aganglionic vs. normal colon[92]/[93]YN
miR-637Aganglionic vs. control colon[94]NN
miR-770Case vs. control colon[95]YN
miR-938Risk vs. non-risk fibroblasts, tibial nerve[96]NN
miR-939Case vs. control colon[97]NN
Disclaimer/Publisher’s Note: The statements, opinions and data contained in all publications are solely those of the individual author(s) and contributor(s) and not of MDPI and/or the editor(s). MDPI and/or the editor(s) disclaim responsibility for any injury to people or property resulting from any ideas, methods, instructions or products referred to in the content.

Share and Cite

MDPI and ACS Style

Pai, C.; Sengupta, R.; Heuckeroth, R.O. Sequencing Reveals miRNAs Enriched in the Developing Mouse Enteric Nervous System. Non-Coding RNA 2024, 10, 1. https://doi.org/10.3390/ncrna10010001

AMA Style

Pai C, Sengupta R, Heuckeroth RO. Sequencing Reveals miRNAs Enriched in the Developing Mouse Enteric Nervous System. Non-Coding RNA. 2024; 10(1):1. https://doi.org/10.3390/ncrna10010001

Chicago/Turabian Style

Pai, Christopher, Rajarshi Sengupta, and Robert O. Heuckeroth. 2024. "Sequencing Reveals miRNAs Enriched in the Developing Mouse Enteric Nervous System" Non-Coding RNA 10, no. 1: 1. https://doi.org/10.3390/ncrna10010001

APA Style

Pai, C., Sengupta, R., & Heuckeroth, R. O. (2024). Sequencing Reveals miRNAs Enriched in the Developing Mouse Enteric Nervous System. Non-Coding RNA, 10(1), 1. https://doi.org/10.3390/ncrna10010001

Note that from the first issue of 2016, this journal uses article numbers instead of page numbers. See further details here.

Article Metrics

Back to TopTop