Concentration Dependent Effect of Quaternary Amines on the Adhesion of U251-MG Cells
Abstract
1. Introduction
2. Results and Discussion
2.1. Prepolymer Synthesis
2.2. Preparation of the Hydrogels
2.3. The Interplay of Cationic Charge and Bioactive Motif on Adhesion of U-251-MG Cells
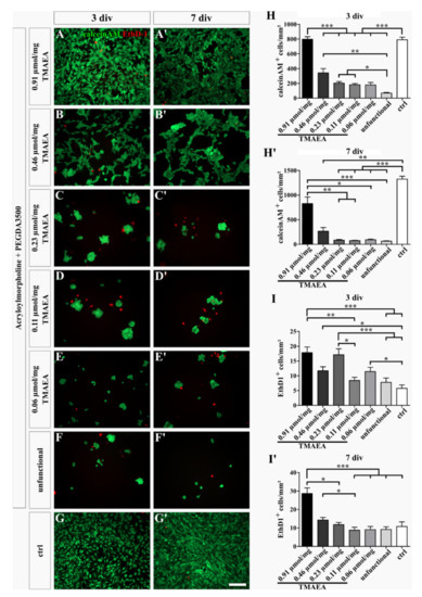
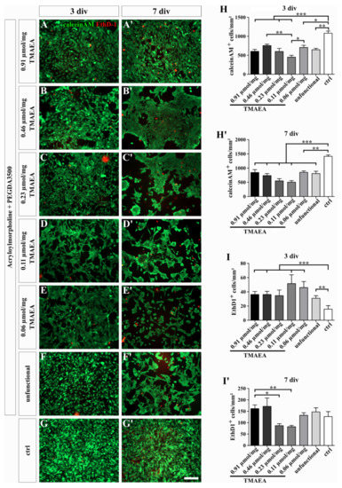
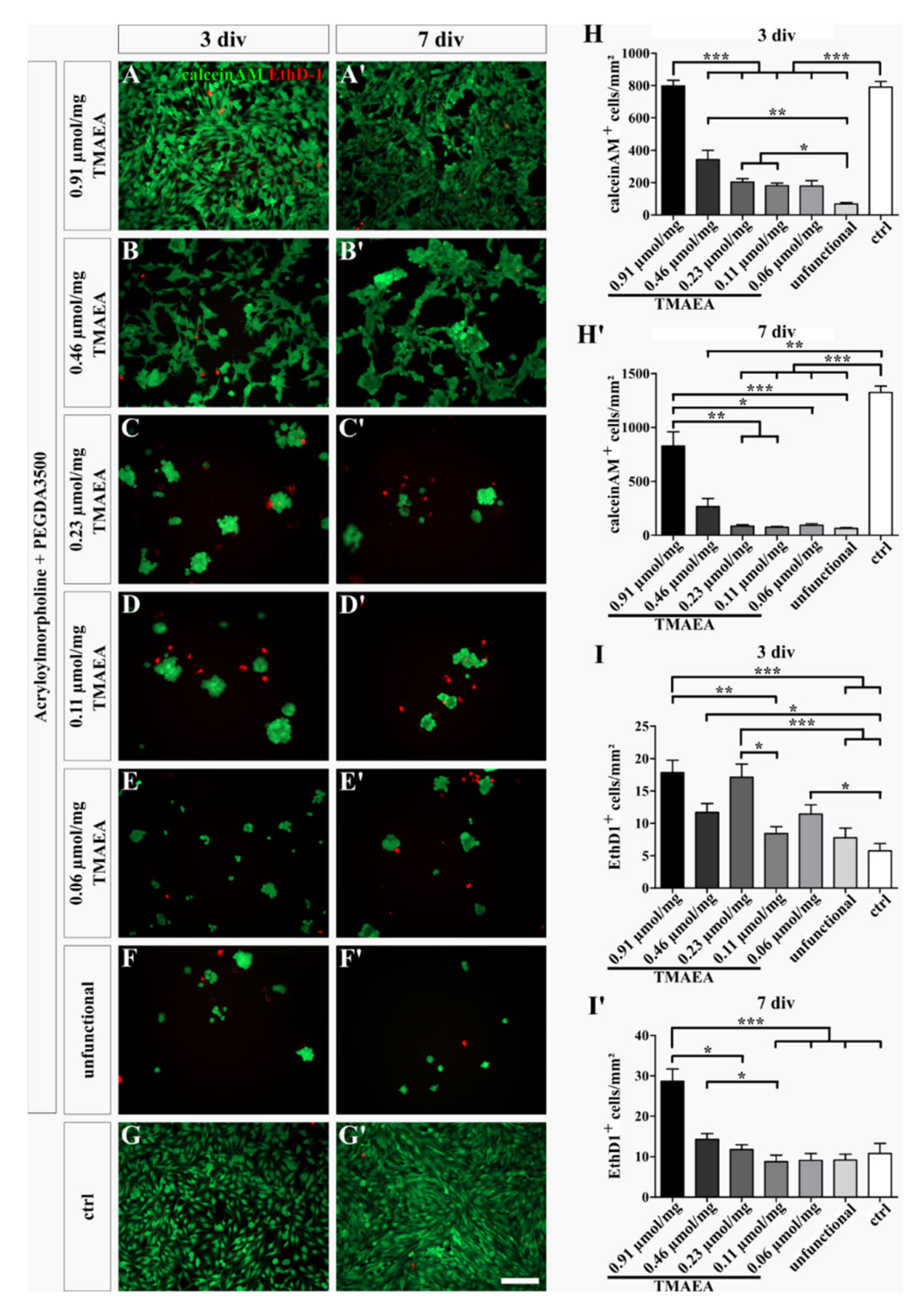
2.4. The Concentration Dependant Effect of the Cationic Motif TMAEA on Cell Adhesion of U-251-MG Cells
2.5. Comparison of Dialyzed and Undialyzed Gels
3. Conclusions
4. Materials and Methods
4.1. Materials for Hydrogel Synthesis
4.2. Synthesis of TMAEA
4.3. Synthesis of BMAC
4.4. Prepolymer Synthesis
4.5. Functionalization with RGD Peptide
4.6. Synthesis of PEGDA3500
4.7. Hydrogel Preparation
4.8. NMR Spectroscopy
4.9. Ellman’s Assay
4.10. Rheology
4.11. Swelling Ratio
4.12. ζ-Potential
4.13. REM Measurements
4.14. U-251-MG Cell Culture
4.15. Live/Dead Staining
4.16. Immunocytochemistry
4.17. Quantification and Statistics
Supplementary Materials
Author Contributions
Funding
Institutional Review Board Statement
Informed Consent Statement
Data Availability Statement
Acknowledgments
Conflicts of Interest
References
- Liu, G.T.; Zhou, Y.; Zhang, X.L.; Guo, S.Y. Advances in hydrogels for stem cell therapy: Regulation mechanisms and tissue engineering applications. J. Mater. Chem. 2022, 10, 5520–5536. [Google Scholar] [CrossRef] [PubMed]
- Luan, C.X.; Liu, P.; Chen, R.Z.; Chen, B.A. Hydrogel based 3D carriers in the application of stem cell therapy by direct injection. Nanotechnol. Rev. 2017, 6, 435–448. [Google Scholar] [CrossRef]
- Aisenbrey, E.A.; Murphy, W.L. Synthetic alternatives to Matrigel. Nat. Rev. Mater. 2020, 5, 539–551. [Google Scholar] [CrossRef] [PubMed]
- Langer, R.; Tirrell, D.A. Designing materials for biology and medicine. Nature 2004, 428, 487–492. [Google Scholar] [CrossRef] [PubMed]
- Seliktar, D. Designing Cell-Compaible Hydrogels for Biomedical Applications. Science. 2012, 336, 1124–1128. [Google Scholar] [CrossRef] [PubMed]
- Caliari, S.R.; Burdick, J.A. A practical guide to hydrogels for cell culture. Nat. Methods 2016, 13, 405–414. [Google Scholar] [CrossRef]
- Lia, J.H.; Wuc, C.; Chub, P.K.; Gelinsky, M. 3D printing of hydrogels: Rational design strategies and emergingbio medical applications. Mater. Sci. Eng. R Rep. 2020, 140, 10054. [Google Scholar] [CrossRef]
- Baker, B.M.; Chen, C.S. Deconstructing the third dimension—How 3D culture microenvironments alter cellular cues. J. Cell Sci. 2012, 125, 3015–3024. [Google Scholar] [CrossRef]
- Badekila, A.K.; Kini, S.; Jaiswal, A.K. Fabrication techniques of biomimetic scaffolds in three-dimensional cell culture: A review. J. Cell. Physiol. 2021, 236, 741–762. [Google Scholar] [CrossRef]
- Ruoslahti, E.; Pierschbacher, M.D. New perspectives in cell adhesion: RGD and integrins. Science 1987, 238, 491–497. [Google Scholar] [CrossRef]
- Ruoslahti, E. RGD and other recognition sequences for integrins. Ann. Rev. Cell Dev. Biol. 1996, 12, 697–715. [Google Scholar] [CrossRef] [PubMed]
- Pierschbacher, M.D.; Ruoslahti, E. Cell attachment activity of fibronectin can be duplicated by small synthetic fragments of the molecule. Nature 1984, 309, 30–33. [Google Scholar] [CrossRef] [PubMed]
- Horwitz, A.R. The origins of the molecular era of adhesion research. Nat. Rev. Mol. Cell Biol. 2012, 13, 805–811. [Google Scholar] [CrossRef] [PubMed]
- Zimmerman, E.; Geiger, B.; Addadi, L. Initial stages of cell-matrix adhesion can be mediated and modulated by cell-surface hyaluronan. Biophys. J. 2002, 82, 1848–1857. [Google Scholar] [CrossRef]
- Fotia, C.; Messina, G.M.L.; Marletta, G.; Baldini, N.; Ciapetti, G. Hyaluronan-based pericellular matrix: Substrate electrostatic charges and early cell adhesion events. Eur. Cells Mater. 2013, 26, 133–149. [Google Scholar] [CrossRef]
- Rilla, K.; Tiihonen, R.; Kultti, A.; Tammi, M.; Tammi, R.H. Pericellular Hyaluronan Coat Visualized in Live Cells with a Fluorescent Probe Is Scaffolded by Plasma Membrane Protrusions. J. Histochem. Cytochem. 2008, 56, 901–910. [Google Scholar] [CrossRef]
- Sallouh, M.; Jarocki, M.; Sallouh, O.; Degen, P.; Faissner, A.; Weberskirch, R. The Synergistic Effect of Cationic Moieties and GRGDSF-Peptides in Hydrogels on Neural Stem Cell Behavior. Macromol. Biosci. 2017, 17, 1600178. [Google Scholar] [CrossRef]
- Lai, Y.; Xie, C.; Zhang, Z.; Lu, W.; Ding, J. Design and synthesis of a potent peptide containing both specific and non-specific cell-adhesion motifs. Biomaterials 2010, 31, 4809–4817. [Google Scholar] [CrossRef]
- Patil, N.A.; Kandasubramanian, B. Functionalized polylysine biomaterials for advanved medical applications: A review. Eur. Polym. J. 2021, 146, 110248. [Google Scholar] [CrossRef]
- Sawhney, A.S.; Hubbell, J.A. Poly(ethylene oxide)-graft-Poly(L-lysine)to enhance the Bioompatibility of Poly(L-lysine) Alginate Microcapsules Membranes. Biomaterials 1992, 13, 863–870. [Google Scholar] [CrossRef]
- Harnett, E.M.; Alderman, J.; Wood, T. The surface energy of various biomaterials coated with adhesion momecules used in cell culture. Coll. Surf. B—Interf. 2007, 55, 90–97. [Google Scholar] [CrossRef] [PubMed]
- Cai, L.; Lu, J.; Sheen, V.; Wang, S. Optimal Poly(L-lysine) Grafting Density in Hydrogels for Promoting Neural Progenitor Cell Functions. Biomacromolecules 2012, 13, 1663–1674. [Google Scholar] [CrossRef] [PubMed]
- Hategan, A.; Sengupta, K.; Kahn, S.; Sackmann, E.; Discher, D.E. Topolographical pattern dynamics in passive adhesion of cell membranes. Biophys. J. 2004, 87, 3547–3560. [Google Scholar] [CrossRef] [PubMed]
- Fischer, D.; Li, Y.; Ahlemeyer, B.; Krieglstein, J.; Kissel, T. In vitro cytotoxicity testing of polycations: Influence of polymer structure on cell viability and hemolysis. Biomaterials 2003, 24, 1121–1131. [Google Scholar] [CrossRef]
- Pätzold, F.; Stamm, N.; Kamps, D.; Specht, M.; Bolduan, P.; Dehmelt, L.; Weberskirch, R. Synthesis and Characterization of Cationic Hydrogels from Thiolated Copolymers for Independent Manipulation of Mechanical and Chemical Properties of Cell Substrates. Macromol. Biosci. 2022, 22, 2100453. [Google Scholar] [CrossRef]
- Lu, H.; Guo, L.; Kawazoe, N.; Tateishi, T.; Chen, G. Effects of Poly(L-Lysine), Poly(Acrylic Acid) and Poly(Ethylene Glycol) on the Adhesion, Proliferation and Chondrogenic Differentiation of Human Mesenchymal Stem Cells. J. Biomater. Sci. Polym. Ed. 2012, 20, 577–589. [Google Scholar] [CrossRef]
- Walters, N.J.; Gentleman, E. Evolving Insights in Cell–Matrix Interactions: Elucidating How Non-Soluble Properties of the Extracellular Niche Direct Stem Cell Fate. Acta Biomater. 2015, 11, 3–16. [Google Scholar] [CrossRef]
- Ellman, G.L. A Colorimetric Method for Determining Low Concentrations of Mercaptans. Arch. Biochem. Biophys. 1958, 74, 443–450. [Google Scholar] [CrossRef]
- Guimarães, C.F.; Gasperini, L.; Marques, A.P.; Reis, R.L. The Stiffness of Living Tissues and Its Implications for Tissue Engineering. Nat. Rev. Mater. 2020, 5, 351–370. [Google Scholar] [CrossRef]
- Nie, G.; Wu, L.; Du, Y.; Wang, H.; Xu, Y.; Ding, Z.; Liu, Z. Efficient Removal of Phosphate by a Millimeter-Sized Nanocomposite of Titanium Oxides Encapsulated in Positively Charged Polymer. Chem. Eng. J. 2019, 360, 1128–1136. [Google Scholar] [CrossRef]
- Woods, A.S.; Moyer, S.C.; Jackson, S.N. Amazing Stability of Phosphate-Quaternary Amine Interactions. J. Proteome Res. 2008, 7, 3423–3427. [Google Scholar] [CrossRef] [PubMed][Green Version]
- Saha, K.; Irwin, E.F.; Kozhukh, J.; Schaffer, D.V.; Healy, K.E. Biomimetic Interfacial Interpenetrating Polymer Networks Control Neural Stem Cell Behavior. J. Biomed. Mater. Res. Part A 2007, 81A, 240–249. [Google Scholar] [CrossRef]
- Khormaee, S.; Ali, O.A.; Chodosh, J.; Mooney, D.J. Optimizing SiRNA Efficacy through Alteration in the Target Cell-Adhesion Substrate Interaction. J. Biomed. Mater. Res. Part A 2012, 100A, 2637–2643. [Google Scholar] [CrossRef] [PubMed]
- Salehi, R.; Rasouli, S.; Hamishehkar, H. Smart Thermo/PH Responsive Magnetic Nanogels for the Simultaneous Delivery of Doxorubicin and Methotrexate. Int. J. Pharm. 2015, 487, 274–284. [Google Scholar] [CrossRef] [PubMed]
- Zhang, W.J.; Hong, C.Y.; Pan, C.Y. Fabrication of Reductive-Responsive Prodrug Nanoparticles with Superior Structural Stability by Polymerization-Induced Self-Assembly and Functional Nanoscopic Platform for Drug Delivery. Biomacromolecules 2016, 17, 2992–2999. [Google Scholar] [CrossRef]
- Lee, H.J.; Sen, A.; Bae, S.; Lee, J.S.; Webb, K. Poly(Ethylene Glycol) Diacrylate/Hyaluronic Acid Semi-Interpenetrating Network Compositions for 3-D Cell Spreading and Migration. Acta Biomater. 2015, 14, 43–52. [Google Scholar] [CrossRef]
- Pontén, J.; Westermark, B. Properties of Human Malignant Glioma Cells in Vitro. Med. Biol. 1978, 56, 184–193. [Google Scholar]
- Pontén, J.; Macintyre, E.H. Long Term Culture of Normal and Neoplastic Human Glia. Acta Pathol. Microbiol. Scand. 1968, 74, 465–486. [Google Scholar] [CrossRef]









| Polymer | Composition AMor:BMAC:TMAEA:RGD [mol%] | BMAC Content Ellman’s Assay [mol%] | SEC [g/mol] (a) | Ð | |
|---|---|---|---|---|---|
| Theoretical | 1H-NMR Spectroscopy | ||||
| P1 | 96:4:0:0 | 95.6:4.4:0:0 | 3.1 | 25,000 | 1.54 |
| P2 | 56:4:40:0 | 59.8:2.4:37.9:0 | 3.4 | - (b) | - (b) |
| P3 | 88:4:0:8 | 88.0:2.7:0:9.3 | 2.7 | 33,200 | 2.7 |
| Gel | Composition | Concentration of Functional Groups [µmol/mg] (c) | Q (d) | E (e) [kPa] | ζ-Potential (f) [mV] |
|---|---|---|---|---|---|
| G1 | AMor-BMAC | - | 10.3 ± 0.1 | 7.7 ± 0.4 | −3.9 ± 1.6 |
| G2 (a) | AMor-BMAC-TMAEA | 0.91 | 11.1 ± 0.4 | 8.8 ± 1.4 | +42.1 ± 3.7 |
| G3 | AMor-BMAC-RGD | 0.26 | 14.7 ± 0.1 | 1.7 ± 0.2 (g) | −15.4 ± 1.8 |
| G4 (b) | AMor-BMAC-TMAEA-RGD | 0.63/0.13 | 14.4 ± 0.1 | 2.1 ± 0.3 (g) | +36.6 ± 2.5 |
| G5 (a) | AMor-BMAC-TMAEA | 0.46 | 10.0 ± 0.2 | 9.1 ± 0.7 | +35.1 ± 2.8 |
| G6 (a) | AMor-BMAC-TMAEA | 0.23 | 10.0 ± 0.1 | 9.6 ± 0.8 | +31.5 ± 1.9 |
| G7 (a) | AMor-BMAC-TMAEA | 0.11 | 10.2 ± 0.2 | 8.6 ± 1.1 | +24.9 ± 3.3 |
| G8 (a) | AMor-BMAC-TMAEA | 0.06 | 9.6 ± 0.2 | 11.1 ± 0.4 | +20.0 ± 1.2 |
Publisher’s Note: MDPI stays neutral with regard to jurisdictional claims in published maps and institutional affiliations. |
© 2022 by the authors. Licensee MDPI, Basel, Switzerland. This article is an open access article distributed under the terms and conditions of the Creative Commons Attribution (CC BY) license (https://creativecommons.org/licenses/by/4.0/).
Share and Cite
Stamm, N.; Glotzbach, K.; Faissner, A.; Weberskirch, R. Concentration Dependent Effect of Quaternary Amines on the Adhesion of U251-MG Cells. Gels 2022, 8, 827. https://doi.org/10.3390/gels8120827
Stamm N, Glotzbach K, Faissner A, Weberskirch R. Concentration Dependent Effect of Quaternary Amines on the Adhesion of U251-MG Cells. Gels. 2022; 8(12):827. https://doi.org/10.3390/gels8120827
Chicago/Turabian StyleStamm, Nils, Kristin Glotzbach, Andreas Faissner, and Ralf Weberskirch. 2022. "Concentration Dependent Effect of Quaternary Amines on the Adhesion of U251-MG Cells" Gels 8, no. 12: 827. https://doi.org/10.3390/gels8120827
APA StyleStamm, N., Glotzbach, K., Faissner, A., & Weberskirch, R. (2022). Concentration Dependent Effect of Quaternary Amines on the Adhesion of U251-MG Cells. Gels, 8(12), 827. https://doi.org/10.3390/gels8120827

