Citric Acid Loaded Hydrogel-Coated Stent for Dissolving Pancreatic Duct Calculi
Abstract
1. Introduction
2. Results and Discussion
2.1. The Design and Characterization of the Drug-Eluting Pancreatic Stent
2.2. Swelling and Degradation of the GelMA-CA Hydrogel Coating
2.3. In Vitro Release of CA and the Mechanism of the CA Release
2.4. In Vitro Dissolution of Calculi
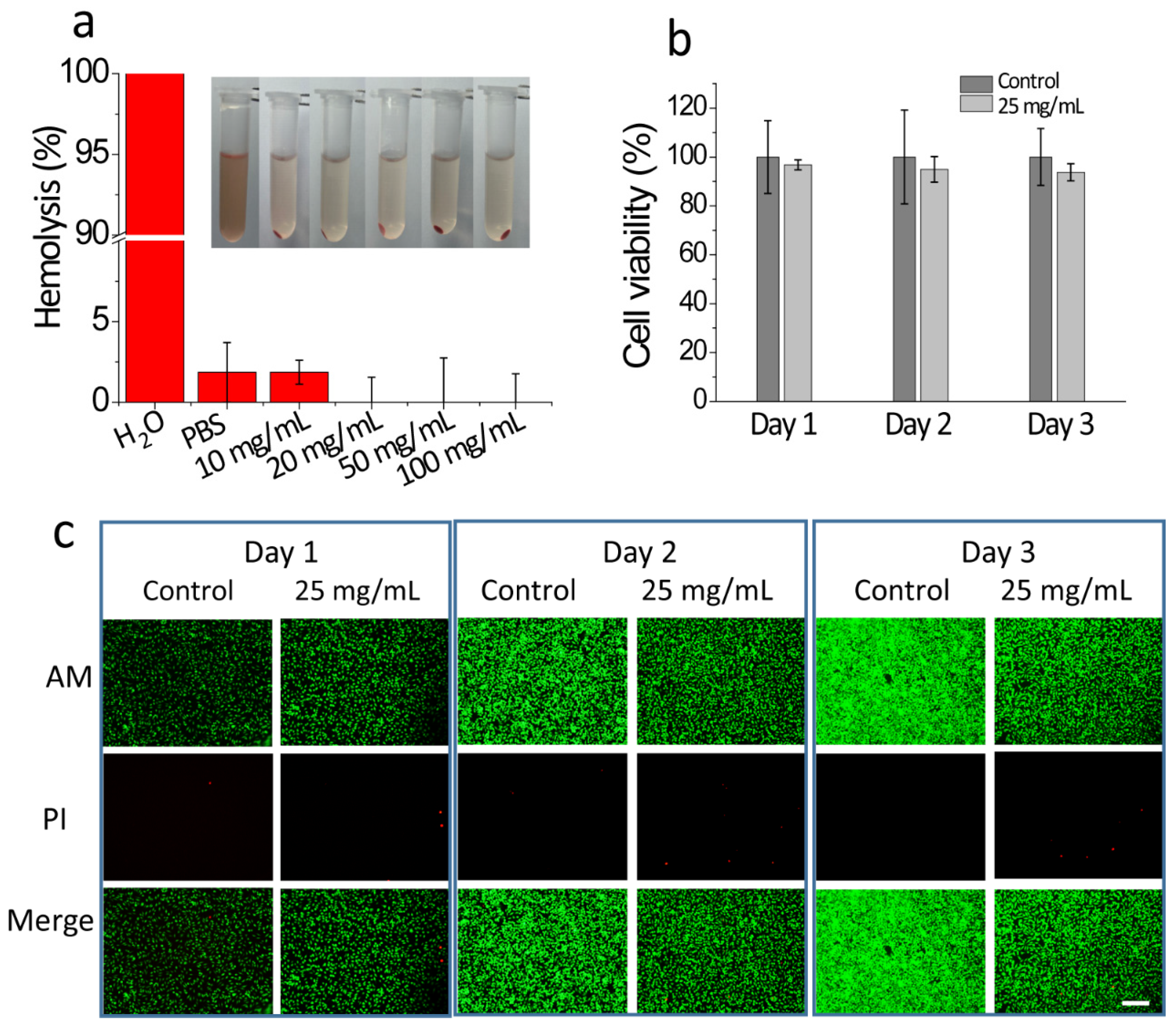
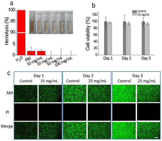
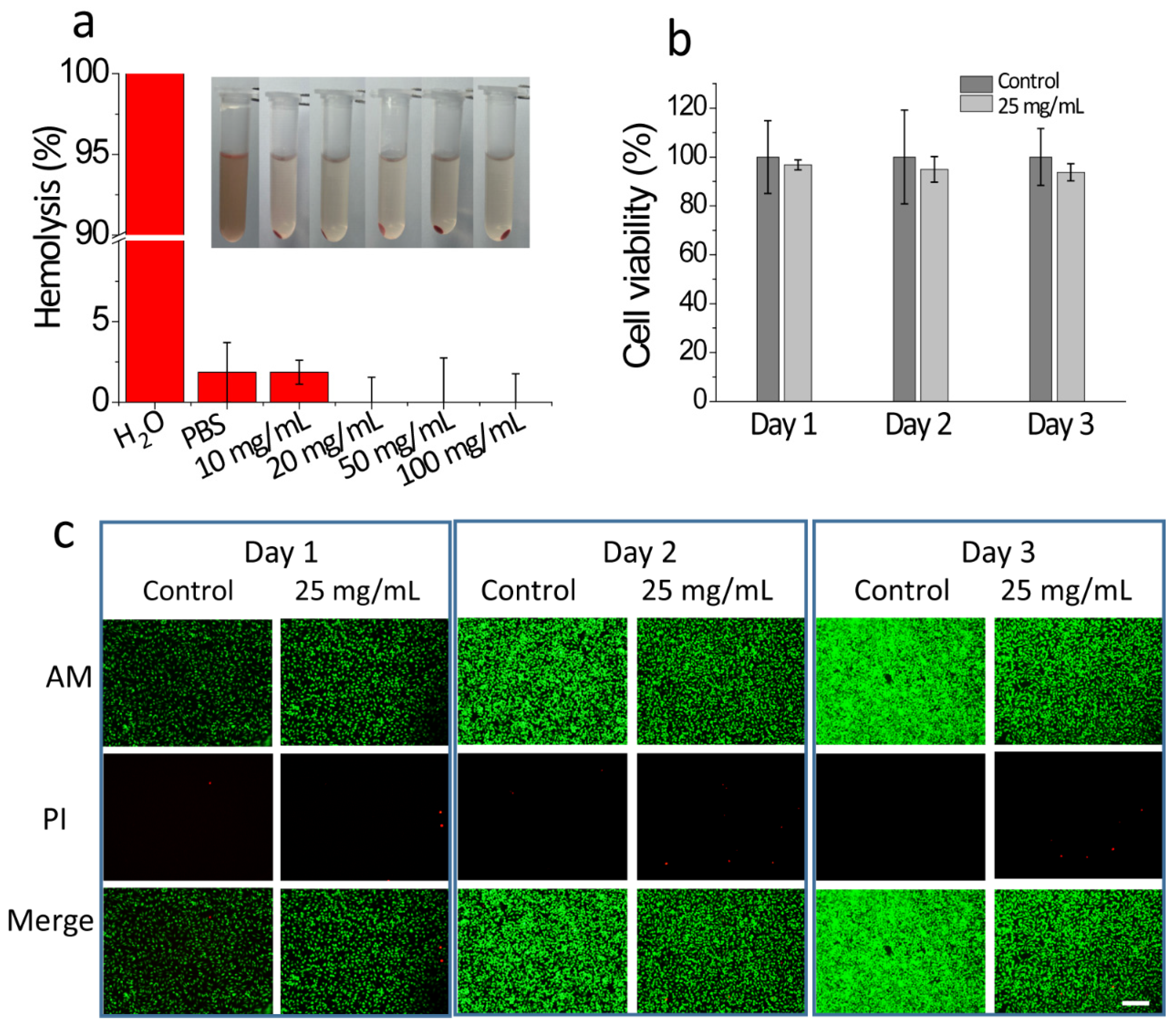
2.5. In Vitro Hemolysis Test and In Vitro Cytocompatibility
3. Conclusions
4. Materials and Methods
4.1. Materials
4.2. Surface Modification of Pancreatic Stents
4.3. In-Situ Synthesis of GelMA-CA Hydrogel on the Surface of Pancreatic Stents
4.4. Characterization
4.5. Swelling and Degradation of the GelMA-CA Hydrogel
4.6. In Vitro Release of CA
4.7. In Vitro Dissolution of Calculi
4.8. In Vitro Hemolysis Test
4.9. In Vitro Cytocompatibility
Author Contributions
Funding
Institutional Review Board Statement
Data Availability Statement
Conflicts of Interest
References
- Kleeff, J.; Whitcomb, D.C.; Shimosegawa, T.; Esposito, I.; Lerch, M.M.; Gress, T.; Mayerle, J.; Drewes, A.M.; Rebours, V.; Akisik, F.; et al. Chronic pancreatitis. Nat. Rev. Dis. Primers 2017, 3, 17060. [Google Scholar] [CrossRef]
- Beyer, G.; Habtezion, A.; Werner, J.; Lerch, M.M.; Mayerle, J. Chronic pancreatitis. Lancet 2020, 396, 499–512. [Google Scholar] [CrossRef]
- Tandan, M.; Talukdar, R.; Reddy, D.N. Management of Pancreatic Calculi: An Update. Gut Liver 2016, 10, 873–880. [Google Scholar] [CrossRef]
- Kaushik, N.; Dasari, V.; Jain, D. Management of Pancreatic Calculi in Chronic Pancreatitis: A Review Article. Cureus 2023, 15, e35788. [Google Scholar] [CrossRef]
- Canlas, K.R.; Branch, M.S. Role of encloscopic retrograde cholangiopancreatography in acute pancreatitis. World J. Gastroenterol. 2007, 13, 6314–6320. [Google Scholar] [CrossRef]
- Ryozawa, S.; Fujita, N.; Irisawa, A.; Hirooka, Y.; Mine, T. Current status of interventional endoscopic ultrasound. Dig. Endosc. 2017, 29, 559–566. [Google Scholar] [CrossRef]
- Tichy, T.; Vanek, P.; Falt, P.; Kunovsky, L.; Zoundjienkpon, V.; Vidlar, A.; Urban, O. Extracorporeal shockwave lithotripsy in combination with endoscopy as a treatment modality for painful chronic obstructive pancreatitis—A case report. Rozhl. Chir. 2022, 101, 545–548. [Google Scholar]
- Uscanga, L.; Galvan Guerra, E.; Robles-Diaz, G.; Campuzano Fernandez, M. Dissolution of pancreatic calcifications with oral citrates in a woman with chronic idiopathic pancreatitis. Rev. Investig. Clin. Organo Hosp. Enfermedades Nutr. 1992, 44, 249–254. [Google Scholar]
- Sarles, H.; Verine, H.; Lohse, J.; Sahel, J.; de Caro, A.; Zerolo, J. Dissolution of pancreatic calculi during prolonged oral administration of citrate. Nouv. Presse Med. 1979, 8, 1767–1768. [Google Scholar]
- Noda, A.; Okuyama, M.; Murayama, H.; Takeuchi, K.; Yokota, T.; Kobayashi, T.; Takayama, T. Dissolution of pancreatic stones by oral trimethadione in patients with chronic calcific pancreatitis. J. Gastroenterol. Hepatol. 1994, 9, 478–485. [Google Scholar] [CrossRef] [PubMed]
- Ashizawa, N.; Hamano, K.; Noda, A. Effectiveness of oral litholysis therapy for improving glucose intolerance and malnutrition in patients with poor results following endoscopic therapy and extracorporeal shock wave lithotripsy for calcified pancreatic stones. Clin. J. Gastroenterol. 2015, 8, 294–299. [Google Scholar] [CrossRef][Green Version]
- Sennett, S.N. Pancreatic lithiasis. Br. Med. J. 1933, 2, 3–5. [Google Scholar] [CrossRef]
- Ouyang, J.M. Chemical basis in inhibition of urinary stones by citric acid and its salts. Chin. J. Inorg. Chem. 2004, 20, 1377–1382. [Google Scholar]
- Sarles, H. Chronic calcifying pancreatitis, pancreatic calculi. New data. Presse Médicale 1985, 14, 1877–1881. [Google Scholar]
- Yuan, H.; Ouyang, J. Chemical basis in inhibition of urinary stones by tartaric acid and its salts. Prog. Chem. 2006, 18, 573–578. [Google Scholar]
- Yi, J.H.; Li, Z.S.; Hu, L.H. Pancreatic duct stents. J. Dig. Dis. 2023, 23, 675–686. [Google Scholar] [CrossRef]
- Dumonceau, J.M.; Delhaye, M.; Tringali, A.; Dominguez-Munoz, J.E.; Poley, J.W.; Arvanitaki, M.; Costamagna, G.; Costea, F.; Devière, J.; Eisendrath, P.; et al. Endoscopic treatment of chronic pancreatitis: European Society of Gastrointestinal Endoscopy (ESGE) Clinical Guideline. Endoscopy 2012, 44, 784–800. [Google Scholar] [CrossRef] [PubMed]
- Tringali, A.; Boskoski, I.; Costamagna, G. The role of endoscopy in the therapy of chronic pancreatitis. Best Pract. Res. Clin. Gastroenterol. 2008, 22, 145–165. [Google Scholar] [CrossRef]
- Tringali, A.; Bove, V.; di Prampero, S.F.V.; Boskoski, I.; Familiari, P.; Perri, V.; Costamagna, G. Long-term follow-up after multiple plastic stenting for refractory pancreatic duct strictures in chronic pancreatitis. Endoscopy 2019, 51, 930–935. [Google Scholar] [CrossRef]
- Brennan, P.M.; Stefaniak, T.; Palmer, K.R.; Parks, R.W. Endoscopic transpapillary stenting of pancreatic duct disruption. Dig. Surg. 2006, 23, 250–254. [Google Scholar] [CrossRef]
- Shin, S.R.; Zihlmann, C.; Akbari, M.; Assawes, P.; Cheung, L.; Zhang, K.; Manoharan, V.; Zhang, Y.S.; Yüksekkaya, M.; Wan, K.-t.; et al. Reduced Graphene Oxide-GelMA Hybrid Hydrogels as Scaffolds for Cardiac Tissue Engineering. Small 2016, 12, 3677–3689. [Google Scholar] [CrossRef] [PubMed]
- Ertas, G.; Van Beusekom, H. Drug eluting stents: Current status and new developments. Anatol. J. Cardiol. 2012, 12, 676–683. [Google Scholar] [CrossRef] [PubMed]
- Gao, Q.; Huang, C.; Sun, B.B.; Aqeel, B.M.; Wang, J.; Chen, W.M.; Mo, X.M.; Wan, X.J. Fabrication and characterization of metal stent coating with drug-loaded nanofiber film for gallstone dissolution. J. Biomater. Appl. 2016, 31, 784–796. [Google Scholar] [CrossRef]
- Lim, W.S.; Chen, K.; Chong, T.W.; Xiong, G.M.; Birch, W.R.; Pan, J.; Lee, B.H.; Er, P.S.; Salvekar, A.V.; Venkatraman, S.S.; et al. A bilayer swellable drug-eluting ureteric stent: Localized drug delivery to treat urothelial diseases. Biomaterials 2018, 165, 25–38. [Google Scholar] [CrossRef] [PubMed]
- Furukawa, M.; Ishii, Y.; Serikawa, M.; Tsuboi, T.; Tatsukawa, Y.; Hirano, T.; Nakamura, S.; Ikemoto, J.; Kiyoshita, Y.; Saeki, S.; et al. Utility of Covered Self-Expanding Metal Stents for Biliary Drainage during Neoadjuvant Chemotherapy in Patients with Borderline Resectable Pancreatic Cancer. J. Clin. Med. 2023, 12, 6245. [Google Scholar] [CrossRef] [PubMed]
- Kumar, N.; Jena, A.; Sharma, V.; Shukla, S.; Shah, J. Outcome of metal vs plastic stents for biliary obstruction in patients with pancreatic carcinoma undergoing neoadjuvant chemoradiotherapy: A systematic review and meta-analysis. J. Hepato-Biliary-Pancreat. Sci. 2023, 30, 419–428. [Google Scholar] [CrossRef] [PubMed]
- Shah, B.B.; Rodge, G.A.; Goenka, U.; Afzalpurkar, S.; Goenka, M.K. A Prospective Study of Fully Covered Self-Expandable Metal Stents for Refractory Benign Pancreatic Duct Strictures. Clin. Endosc. 2022, 55, 793–800. [Google Scholar] [CrossRef]
- Lee, H.; Dellatore, S.M.; Miller, W.M.; Messersmith, P.B. Mussel-Inspired Surface Chemistry for Multifunctional Coatings. Science 2007, 318, 426–430. [Google Scholar] [CrossRef]
- Liu, Y.; Ai, K.; Lu, L. Polydopamine and Its Derivative Materials: Synthesis and Promising Applications in Energy, Environmental, and Biomedical Fields. Chem. Rev. 2014, 114, 5057–5115. [Google Scholar] [CrossRef]
- Obiweluozor, F.O.; Maharjan, B.; Emechebe, A.G.; Park, C.H.; Kim, C.S. Mussel-inspired elastic interpenetrated network hydrogel as an alternative for anti-thrombotic stent coating membrane. Chem. Eng. J. 2018, 347, 932–943. [Google Scholar] [CrossRef]
- Ma, X.; Wang, M.; Ran, Y.; Wu, Y.; Wang, J.; Gao, F.; Liu, Z.; Xi, J.; Ye, L.; Feng, Z. Design and Fabrication of Polymeric Hydrogel Carrier for Nerve Repair. Polymer 2022, 14, 1549. [Google Scholar] [CrossRef] [PubMed]
- Sun, Z.; Song, C.; Wang, C.; Hu, Y.; Wu, J. Hydrogel-Based Controlled Drug Delivery for Cancer Treatment: A Review. Mol. Pharm. 2020, 17, 373–391. [Google Scholar] [CrossRef] [PubMed]
- Hu, B.; Ouyang, Y.; Zhao, T.; Wang, Z.; Yan, Q.; Qian, Q.; Wang, W.; Wang, S. Antioxidant Hydrogels: Antioxidant Mechanisms, Design Strategies, and Applications in the Treatment of Oxidative Stress-Related Diseases. Adv. Healthc. Mater. 2024. [Google Scholar] [CrossRef] [PubMed]
- Zhao, X.; Lang, Q.; Yildirimer, L.; Lin, Z.Y.; Cui, W.; Annabi, N.; Ng, K.W.; Dokmeci, M.R.; Ghaemmaghami, A.M.; Khademhosseini, A. Photocrosslinkable Gelatin Hydrogel for Epidermal Tissue Engineering. Adv. Healthc. Mater. 2016, 5, 108–118. [Google Scholar] [CrossRef] [PubMed]
- Mohanto, S.; Narayana, S.; Merai, K.P.; Kumar, J.A.; Bhunia, A.; Hani, U.; Al Fatease, A.; Gowda, B.H.J.; Nag, S.; Ahmed, M.G.; et al. Advancements in gelatin-based hydrogel systems for biomedical applications: A state-of-the-art review. Int. J. Biol. Macromol. 2023, 253, 127143. [Google Scholar] [CrossRef] [PubMed]
- Shao, Y.; You, D.; Lou, Y.; Li, J.; Ying, B.; Cheng, K.; Weng, W.; Wang, H.; Yu, M.; Dong, L. Controlled Release of Naringin in GelMA-Incorporated Rutile Nanorod Films to Regulate Osteogenic Differentiation of Mesenchymal Stem Cells. ACS Omega 2019, 4, 19350–19357. [Google Scholar] [CrossRef] [PubMed]
- Pal, A.; Kumar Bajpai, A.; Bajpai, J. Study on facile designing, swelling properties and structural relationship of gelatin nanoparticles. J. Macromol. Sci. A 2019, 56, 206–214. [Google Scholar] [CrossRef]
- Obiweluozor, F.O.; Tiwari, A.P.; Lee, J.H.; Batgerel, T.; Kim, J.Y.; Lee, D.; Park, C.H.; Kim, C.S. Thromboresistant semi-IPN hydrogel coating: Towards improvement of the hemocompatibility/biocompatibility of metallic stent implants. Mat. Sci. Eng. C-Mater. 2019, 99, 1274–1288. [Google Scholar] [CrossRef]
- Wang, L.; Li, M.; Li, X.; Liu, J.; Mao, Y.; Tang, K. A Biomimetic Hybrid Hydrogel Based on the Interactions between Amino Hydroxyapatite and Gelatin/Gellan Gum. Macromol. Mater. Eng. 2020, 305, 2000188. [Google Scholar] [CrossRef]
- Kang, B.; Lang, Q.; Tu, J.; Bu, J.; Ren, J.; Lyu, B.; Gao, D. Preparation and Properties of Double Network Hydrogel with High Compressive Strength. Polymers 2022, 14, 966. [Google Scholar] [CrossRef]
- Van Tienderen, G.S.; Berthel, M.; Yue, Z.; Cook, M.; Liu, X.; Beirne, S. HAdvanced fabrication approaches to controlled delivery systems for epilepsy treatment. Expert Opin. Drug Deliv. 2018, 15, 915–925. [Google Scholar] [CrossRef]
- Tarafder, S.; Bose, S. Polycaprolactone-Coated 3D Printed Tricalcium Phosphate Scaffolds for Bone Tissue Engineering: In Vitro Alendronate Release Behavior and Local Delivery Effect on In Vivo Osteogenesis. ACS Appl. Mater. Interfaces 2014, 6, 9955–9965. [Google Scholar] [CrossRef] [PubMed]
- Lai, T.C.; Yu, J.; Tsai, W.B. Gelatin methacrylate/carboxybetaine methacrylate hydrogels with tunable crosslinking for controlled drug release. J. Mater. Chem. B 2016, 4, 2304–2313. [Google Scholar] [CrossRef] [PubMed]
- Ji, Y.; Hou, M.; Zhang, J.; Wang, T.; Cao, C.; Yang, H.; Zhang, X. Surface Modification of WE43 Magnesium Alloys with Dopamine Hydrochloride Modified GelMA Coatings. Coatings 2022, 12, 1074. [Google Scholar] [CrossRef]
- Lee, P.I. Kinetics of drug release from hydrogel matrices. J. Control. Release 1985, 2, 277–288. [Google Scholar] [CrossRef]
- Dórame-Miranda, R.F.; Rodríguez-Félix, D.E.; López-Ahumada, G.A.; Castro-Enriquez, D.D.; Quiroz-Castillo, J.M.; Márquez-Ríos, E.; Rodríguez-Félix, F. Effect of pH and temperature on the release kinetics of urea from wheat-gluten membranes obtained by electrospinning. Polym. Bull. 2018, 75, 5305–5319. [Google Scholar] [CrossRef]
- Li, W.; Chountoulesi, M.; Antoniadi, L.; Angelis, A.; Lei, J.; Halabalaki, M.; Demetzos, C.; Mitakou, S.; Skaltsounis, L.A.; Wang, C. Development and physicochemical characterization of nanoliposomes with incorporated oleocanthal, oleacein, oleuropein and hydroxytyrosol. Food Chem. 2022, 384, 132470. [Google Scholar] [CrossRef]
- Lohse, J.; Vérine, H.J.; Charbit, J.J.; Sarles, H. Studies on Pancreatic Stones: II. Citrate Secretion in the Canine Pancreatic Juice. Digestion 2009, 21, 198–204. [Google Scholar] [CrossRef]
- Ovsianikov, A.; Deiwick, A.; Van Vlierberghe, S.; Dubruel, P.; Moeller, L.; Draeger, G.; Chichkov, B. Laser Fabrication of Three-Dimensional CAD Scaffolds from Photosensitive Gelatin for Applications in Tissue Engineering. Biomacromolecules 2011, 12, 851–858. [Google Scholar] [CrossRef]
- Veis, A. The Science and Technology of Gelatin; Ward, A.G., Courts, A., Eds.; Academic Press: New York, NY, USA, 1977; p. 564. [Google Scholar]
- Ritger, P.L.; Peppas, N.A. A simple equation for description of solute release II. Fickian and anomalous release from swellable devices. J. Control. Release 1987, 5, 37–42. [Google Scholar] [CrossRef]








| Parameter | 0.2 g/g Stent | 0.4 g/g Stent | 0.6 g/g Stent | 0.7 g/g Stent |
|---|---|---|---|---|
| k | 69.72 | 107.23 | 163.13 | 191.43 |
| n | 0.20 | 0.23 | 0.20 | 0.19 |
Disclaimer/Publisher’s Note: The statements, opinions and data contained in all publications are solely those of the individual author(s) and contributor(s) and not of MDPI and/or the editor(s). MDPI and/or the editor(s) disclaim responsibility for any injury to people or property resulting from any ideas, methods, instructions or products referred to in the content. |
© 2024 by the authors. Licensee MDPI, Basel, Switzerland. This article is an open access article distributed under the terms and conditions of the Creative Commons Attribution (CC BY) license (https://creativecommons.org/licenses/by/4.0/).
Share and Cite
Li, J.; Lv, Y.; Chen, Z.; Zhao, J.; Wang, S. Citric Acid Loaded Hydrogel-Coated Stent for Dissolving Pancreatic Duct Calculi. Gels 2024, 10, 125. https://doi.org/10.3390/gels10020125
Li J, Lv Y, Chen Z, Zhao J, Wang S. Citric Acid Loaded Hydrogel-Coated Stent for Dissolving Pancreatic Duct Calculi. Gels. 2024; 10(2):125. https://doi.org/10.3390/gels10020125
Chicago/Turabian StyleLi, Jing, Yanwei Lv, Zheng Chen, Jiulong Zhao, and Shige Wang. 2024. "Citric Acid Loaded Hydrogel-Coated Stent for Dissolving Pancreatic Duct Calculi" Gels 10, no. 2: 125. https://doi.org/10.3390/gels10020125
APA StyleLi, J., Lv, Y., Chen, Z., Zhao, J., & Wang, S. (2024). Citric Acid Loaded Hydrogel-Coated Stent for Dissolving Pancreatic Duct Calculi. Gels, 10(2), 125. https://doi.org/10.3390/gels10020125
