Transcriptomics of Temporal- versus Substrate-Specific Wood Decay in the Brown-Rot Fungus Fibroporia radiculosa
Abstract
:1. Introduction
2. Materials and Methods
2.1. Culture Conditions and RNA Extraction
2.2. RNA-Seq Library Construction
2.3. Identification of Differentially Expressed Genes
2.4. The Genes Involved in Fenton Reaction
2.5. Expanded and Contracted Gene Families
2.6. Statistics Analyses
3. Results and Discussion
3.1. Wood Species Have a Limited Effect on Fungal Transcriptome
3.2. Many Genes Involved in Fenton Reaction Are Up-Regulated in Submerged Ground Wood
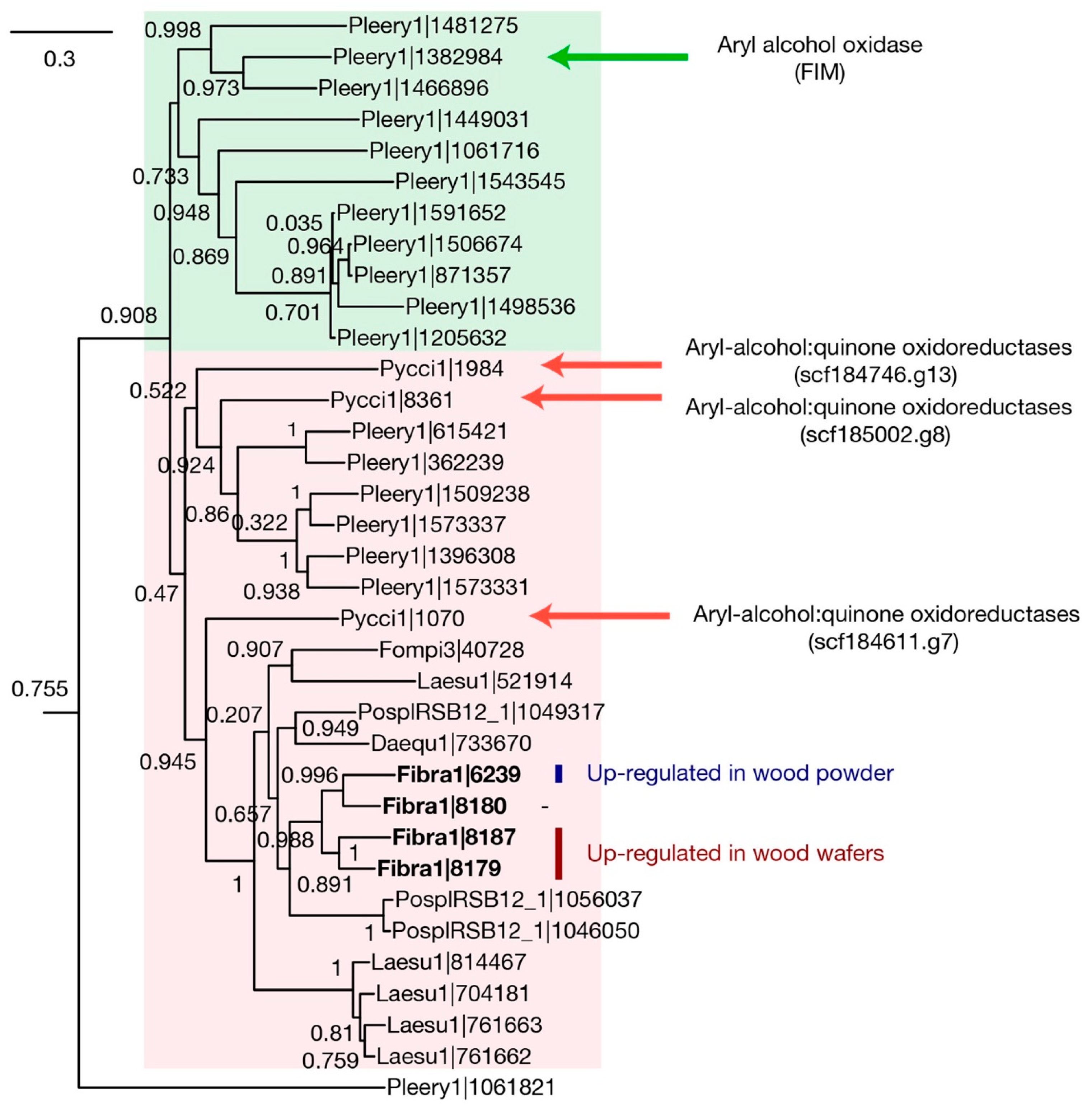
3.3. Aryl-Alcohol Oxidoreductase for Quinone Metabolism
3.4. Other Genes Up-Regulated in Submerged Ground Wood
3.5. Genes Encoding Plant Cell Wall Degrading Enzymes
3.6. Expanded Gene Families and Their Up-Regulation in Wood Wafers
3.7. Comparative Transcriptomic Trends in F. radiculosa and P. placenta
4. Conclusions
Supplementary Materials
Author Contributions
Funding
Institutional Review Board Statement
Informed Consent Statement
Data Availability Statement
Conflicts of Interest
References
- Arantes, V.; Goodell, B. Current Understanding of Brown-Rot Fungal Biodegradation Mechanisms: A Review. In Deterioration and Protection of Sustainable Biomaterials; ACS Symposium Series; American Chemical Society: Washington, DC, USA, 2014; Volume 1158, pp. 1–3. ISBN 9780841230040. [Google Scholar]
- Floudas, D.; Binder, M.; Riley, R.; Barry, K.; Blanchette, R.A.; Henrissat, B.; Martínez, A.T.; Otillar, R.; Spatafora, J.W.; Yadav, J.S.; et al. The Paleozoic Origin of Enzymatic Lignin Decomposition Reconstructed from 31 Fungal Genomes. Science 2012, 336, 1715–1719. [Google Scholar] [CrossRef] [PubMed]
- Krah, F.-S.; Bässler, C.; Heibl, C.; Soghigian, J.; Schaefer, H.; Hibbett, D.S. Evolutionary Dynamics of Host Specialization in Wood-Decay Fungi. BMC Evol. Biol. 2018, 18, 119. [Google Scholar] [CrossRef] [PubMed]
- Martinez, D.; Challacombe, J.; Morgenstern, I.; Hibbett, D.; Schmoll, M.; Kubicek, C.P.; Ferreira, P.; Ruiz-Duenas, F.J.; Martinez, A.T.; Kersten, P.; et al. Genome, Transcriptome, and Secretome Analysis of Wood Decay Fungus Postia Placenta Supports Unique Mechanisms of Lignocellulose Conversion. Proc. Natl. Acad. Sci. USA 2009, 106, 1954–1959. [Google Scholar] [CrossRef] [PubMed]
- Vanden Wymelenberg, A.; Gaskell, J.; Mozuch, M.; BonDurant, S.S.; Sabat, G.; Ralph, J.; Skyba, O.; Mansfield, S.D.; Blanchette, R.A.; Grigoriev, I.V.; et al. Significant Alteration of Gene Expression in Wood decay Fungi Postia Placenta and Phanerochaete Chrysosporium by Plant Species. Appl. Environ. Microbiol. 2011, 77, 4499–4507. [Google Scholar] [CrossRef]
- Skyba, O.; Cullen, D.; Douglas, C.J.; Mansfield, S.D. Gene Expression Patterns of Wood Decay Fungi Postia Placenta and Phanerochaete Chrysosporium Are Influenced by Wood Substrate Composition during Degradation. Appl. Environ. Microbiol. 2016, 82, 4387–4400. [Google Scholar] [CrossRef]
- Gaskell, J.; Blanchette, R.A.; Stewart, P.E.; BonDurant, S.S.; Adams, M.; Sabat, G.; Kersten, P.; Cullen, D. Transcriptome and Secretome Analyses of the Wood Decay Fungus Wolfiporia Cocos Support Alternative Mechanisms of Lignocellulose Conversion. Appl. Environ. Microbiol. 2016, 82, 3979–3987. [Google Scholar] [CrossRef]
- Wu, B.; Gaskell, J.; Held, B.W.; Toapanta, C.; Vuong, T.V.; Ahrendt, S.; Lipzen, A.; Zhang, J.; Schilling, J.S.; Master, E.; et al. Retracted and Republished from: “Substrate-Specific Differential Gene Expression and RNA Editing in the Brown Rot Fungus Fomitopsis Pinicola”. Appl. Environ. Microbiol. 2021, 87, e00329-21. [Google Scholar] [CrossRef]
- Zhang, J.; Presley, G.N.; Hammel, K.E.; Ryu, J.-S.; Menke, J.R.; Figueroa, M.; Hu, D.; Orr, G.; Schilling, J.S. Localizing Gene Regulation Reveals a Staggered Wood Decay Mechanism for the Brown Rot Fungus Postia Placenta. Proc. Natl. Acad. Sci. USA 2016, 113, 10968–10973. [Google Scholar] [CrossRef]
- Presley, G.N.; Zhang, J.; Schilling, J.S. A Genomics-Informed Study of Oxalate and Cellulase Regulation by Brown Rot Wood-Degrading Fungi. Fungal Genet. Biol. 2018, 112, 64–70. [Google Scholar] [CrossRef]
- Miyauchi, S.; Navarro, D.; Grisel, S.; Chevret, D.; Berrin, J.-G.; Rosso, M.-N. The Integrative Omics of White-Rot Fungus Pycnoporus Coccineus Reveals Co-Regulated CAZymes for Orchestrated Lignocellulose Breakdown. PLoS ONE 2017, 12, e0175528. [Google Scholar] [CrossRef]
- Tang, J.D.; Perkins, A.D.; Sonstegard, T.S.; Schroeder, S.G.; Burgess, S.C.; Diehl, S.V. Short-Read Sequencing for Genomic Analysis of the Brown Rot Fungus Fibroporia Radiculosa. Appl. Environ. Microbiol. 2012, 78, 2272–2281. [Google Scholar] [CrossRef] [PubMed]
- Kim, D.; Paggi, J.M.; Park, C.; Bennett, C.; Salzberg, S.L. Graph-Based Genome Alignment and Genotyping with HISAT2 and HISAT-Genotype. Nat. Biotechnol. 2019, 37, 907–915. [Google Scholar] [CrossRef] [PubMed]
- Liao, Y.; Smyth, G.K.; Shi, W. FeatureCounts: An Efficient General Purpose Program for Assigning Sequence Reads to Genomic Features. Bioinformatics 2014, 30, 923–930. [Google Scholar] [CrossRef]
- Love, M.I.; Huber, W.; Anders, S. Moderated Estimation of Fold Change and Dispersion for RNA-Seq Data with DESeq2. Genome Biol. 2014, 15, 550. [Google Scholar] [CrossRef] [PubMed]
- Lombard, V.; Golaconda Ramulu, H.; Drula, E.; Coutinho, P.M.; Henrissat, B. The Carbohydrate-Active Enzymes Database (CAZy) in 2013. Nucleic Acids Res. 2014, 42, D490-5. [Google Scholar] [CrossRef]
- Mistry, J.; Chuguransky, S.; Williams, L.; Qureshi, M.; Salazar, G.A.; Sonnhammer, E.L.L.; Tosatto, S.C.E.; Paladin, L.; Raj, S.; Richardson, L.J.; et al. Pfam: The Protein Families Database in 2021. Nucleic Acids Res. 2021, 49, D412–D419. [Google Scholar] [CrossRef]
- Bairoch, A. The ENZYME Database in 2000. Nucleic Acids Res. 2000, 28, 304–305. [Google Scholar] [CrossRef]
- Emms, D.M.; Kelly, S. OrthoFinder: Phylogenetic Orthology Inference for Comparative Genomics. Genome Biol. 2019, 20, 238. [Google Scholar] [CrossRef]
- Katoh, K.; Standley, D.M. MAFFT Multiple Sequence Alignment Software Version 7: Improvements in Performance and Usability. Mol. Biol. Evol. 2013, 30, 772–780. [Google Scholar] [CrossRef]
- Sprent, P. Fisher Exact Test BT—International Encyclopedia of Statistical Science; Lovric, M., Ed.; Springer: Berlin/Heidelberg, Germany, 2011; pp. 524–525. ISBN 978-3-642-04898-2. [Google Scholar]
- Couturier, M.; Navarro, D.; Chevret, D.; Henrissat, B.; Piumi, F.; Ruiz-Dueñas, F.J.; Martinez, A.T.; Grigoriev, I.V.; Riley, R.; Lipzen, A.; et al. Enhanced Degradation of Softwood versus Hardwood by the White-Rot Fungus Pycnoporus Coccineus. Biotechnol. Biofuels 2015, 8, 216. [Google Scholar] [CrossRef]
- Sützl, L.; Laurent, C.V.F.P.; Abrera, A.T.; Schütz, G.; Ludwig, R.; Haltrich, D. Multiplicity of Enzymatic Functions in the CAZy AA3 Family. Appl. Microbiol. Biotechnol. 2018, 102, 2477–2492. [Google Scholar] [CrossRef] [PubMed]
- Mathieu, Y.; Piumi, F.; Valli, R.; Aramburu, J.C.; Ferreira, P.; Faulds, C.B.; Record, E. Activities of Secreted Aryl Alcohol Quinone Oxidoreductases from Pycnoporus Cinnabarinus Provide Insights into Fungal Degradation of Plant Biomass. Appl. Environ. Microbiol. 2016, 82, 2411–2423. [Google Scholar] [CrossRef] [PubMed]
- Zhu, N.; Liu, J.; Yang, J.; Lin, Y.; Yang, Y.; Ji, L.; Li, M.; Yuan, H. Comparative Analysis of the Secretomes of Schizophyllum Commune and Other Wood-Decay Basidiomycetes during Solid-State Fermentation Reveals Its Unique Lignocellulose-Degrading Enzyme System. Biotechnol. Biofuels 2016, 9, 42. [Google Scholar] [CrossRef]
- Tovar-Herrera, O.E.; Batista-García, R.A.; Sánchez-Carbente, M.d.R.; Iracheta-Cárdenas, M.M.; Arévalo-Niño, K.; Folch-Mallol, J.L. A Novel Expansin Protein from the White-Rot Fungus Schizophyllum Commune. PLoS ONE 2015, 10, e0122296. [Google Scholar] [CrossRef]
- Skrede, I.; Solbakken, M.H.; Hess, J.; Fossdal, C.G.; Hegnar, O.; Alfredsen, G. Wood Modification by Furfuryl Alcohol Resulted in a Delayed Decomposition Response in Rhodonia (Postia) Placenta. Appl. Environ. Microbiol. 2019, 85, e00338-19. [Google Scholar] [CrossRef]
- Wei, D.; Houtman, C.J.; Kapich, A.N.; Hunt, C.G.; Cullen, D.; Hammel, K.E. Laccase and Its Role in Production of Extracellular Reactive Oxygen Species during Wood Decay by the Brown Rot Basidiomycete Postia Placenta. Appl. Environ. Microbiol. 2010, 76, 2091–2097. [Google Scholar] [CrossRef]
- Alves, M.J.; Ferreira, I.C.F.R.; Dias, J.; Teixeira, V.; Martins, A.; Pintado, M. A Review on Antimicrobial Activity of Mushroom (Basidiomycetes) Extracts and Isolated Compounds. Planta Med. 2012, 78, 1707–1718. [Google Scholar] [CrossRef] [PubMed]
- Qin, X.; Luo, H.; Zhang, X.; Yao, B.; Ma, F.; Su, X. Dye-Decolorizing Peroxidases in Irpex Lacteus Combining the Catalytic Properties of Heme Peroxidases and Laccase Play Important Roles in Ligninolytic System. Biotechnol. Biofuels 2018, 11, 302. [Google Scholar] [CrossRef]
- Hussain, H.; Al-Sadi, A.M.; Schulz, B.; Steinert, M.; Khan, A.; Green, I.R.; Ahmed, I. A Fruitful Decade for Fungal Polyketides from 2007 to 2016: Antimicrobial Activity, Chemotaxonomy and Chemodiversity. Future Med. Chem. 2017, 9, 1631–1648. [Google Scholar] [CrossRef]
- Kobe, B.; Kajava, A.V. The Leucine-Rich Repeat as a Protein Recognition Motif. Curr. Opin. Struct. Biol. 2001, 11, 725–732. [Google Scholar] [CrossRef]
- Grigoriev, I.V.; Nikitin, R.; Haridas, S.; Kuo, A.; Ohm, R.; Otillar, R.; Riley, R.; Salamov, A.; Zhao, X.; Korzeniewski, F.; et al. MycoCosm Portal: Gearing up for 1000 Fungal Genomes. Nucleic Acids Res. 2014, 42, D699–D704. [Google Scholar] [CrossRef] [PubMed]





Disclaimer/Publisher’s Note: The statements, opinions and data contained in all publications are solely those of the individual author(s) and contributor(s) and not of MDPI and/or the editor(s). MDPI and/or the editor(s) disclaim responsibility for any injury to people or property resulting from any ideas, methods, instructions or products referred to in the content. |
© 2023 by the authors. Licensee MDPI, Basel, Switzerland. This article is an open access article distributed under the terms and conditions of the Creative Commons Attribution (CC BY) license (https://creativecommons.org/licenses/by/4.0/).
Share and Cite
Min, B.; Ahrendt, S.; Lipzen, A.; Toapanta, C.E.; Blanchette, R.A.; Cullen, D.; Hibbett, D.S.; Grigoriev, I.V. Transcriptomics of Temporal- versus Substrate-Specific Wood Decay in the Brown-Rot Fungus Fibroporia radiculosa. J. Fungi 2023, 9, 1029. https://doi.org/10.3390/jof9101029
Min B, Ahrendt S, Lipzen A, Toapanta CE, Blanchette RA, Cullen D, Hibbett DS, Grigoriev IV. Transcriptomics of Temporal- versus Substrate-Specific Wood Decay in the Brown-Rot Fungus Fibroporia radiculosa. Journal of Fungi. 2023; 9(10):1029. https://doi.org/10.3390/jof9101029
Chicago/Turabian StyleMin, Byoungnam, Steven Ahrendt, Anna Lipzen, Cristina E. Toapanta, Robert A. Blanchette, Dan Cullen, David S. Hibbett, and Igor V. Grigoriev. 2023. "Transcriptomics of Temporal- versus Substrate-Specific Wood Decay in the Brown-Rot Fungus Fibroporia radiculosa" Journal of Fungi 9, no. 10: 1029. https://doi.org/10.3390/jof9101029
APA StyleMin, B., Ahrendt, S., Lipzen, A., Toapanta, C. E., Blanchette, R. A., Cullen, D., Hibbett, D. S., & Grigoriev, I. V. (2023). Transcriptomics of Temporal- versus Substrate-Specific Wood Decay in the Brown-Rot Fungus Fibroporia radiculosa. Journal of Fungi, 9(10), 1029. https://doi.org/10.3390/jof9101029

