Dysbiosis of the Gut–Lung Axis and Its Immune Correlates During Pulmonary Cryptococcus neoformans Infection
Abstract
1. Introduction
2. Materials and Methods
2.1. Chemicals and Culture Media
2.2. Animals and Ethics Statement
2.3. Fungal Culture
2.4. Animal Infection Model
2.5. Tissue and Feces Collection
2.6. Analysis of Fungal Burden in Tissues
2.7. Histology
2.8. Flow Cytometry
2.9. Statistical Analysis
3. Results
3.1. Host Morbidity and Systemic Dissemination Following C. neoformans Infection
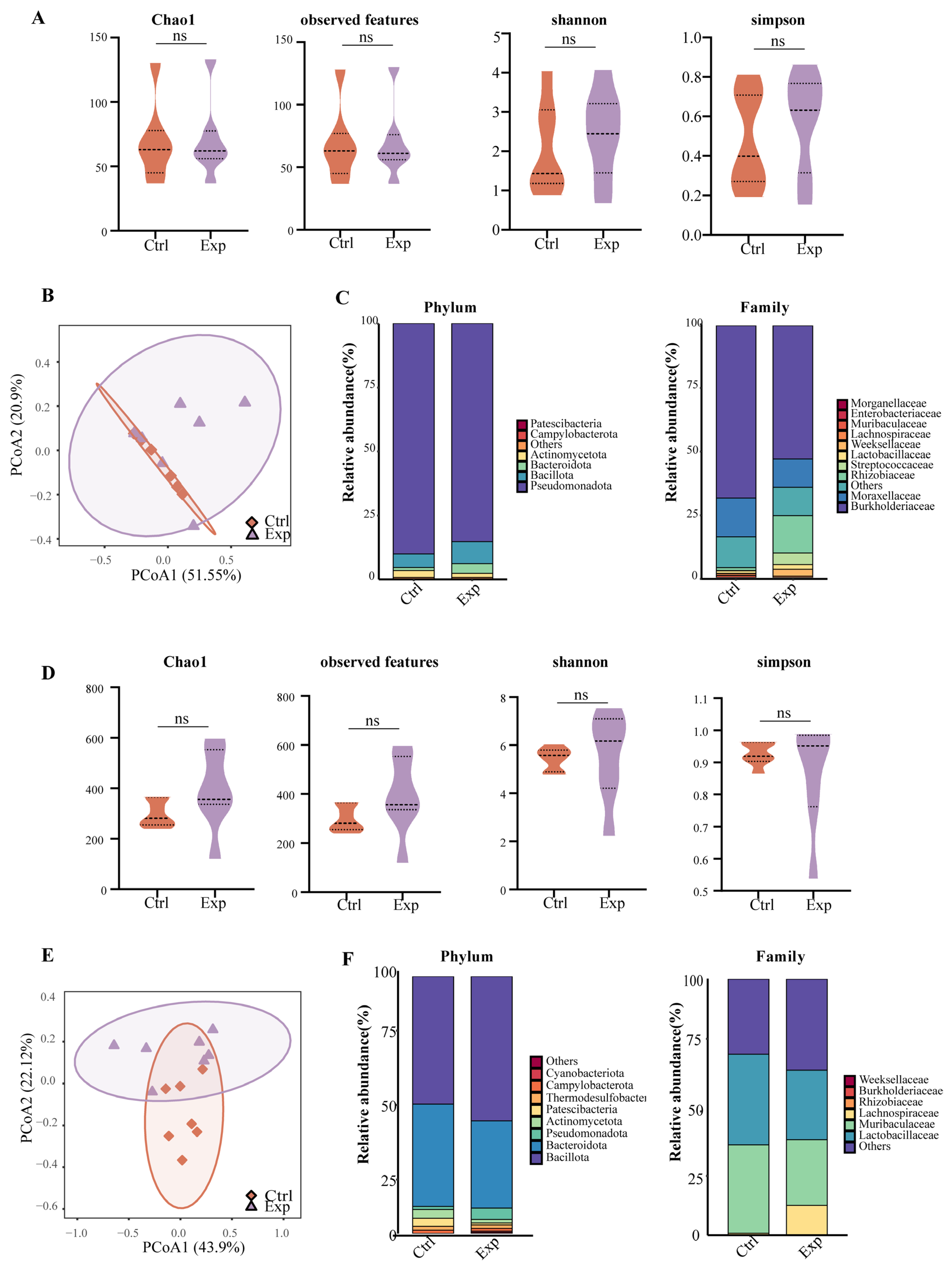
3.2. C. neoformans Infection Alters Microbial Community Composition in the Gut–Lung Axis
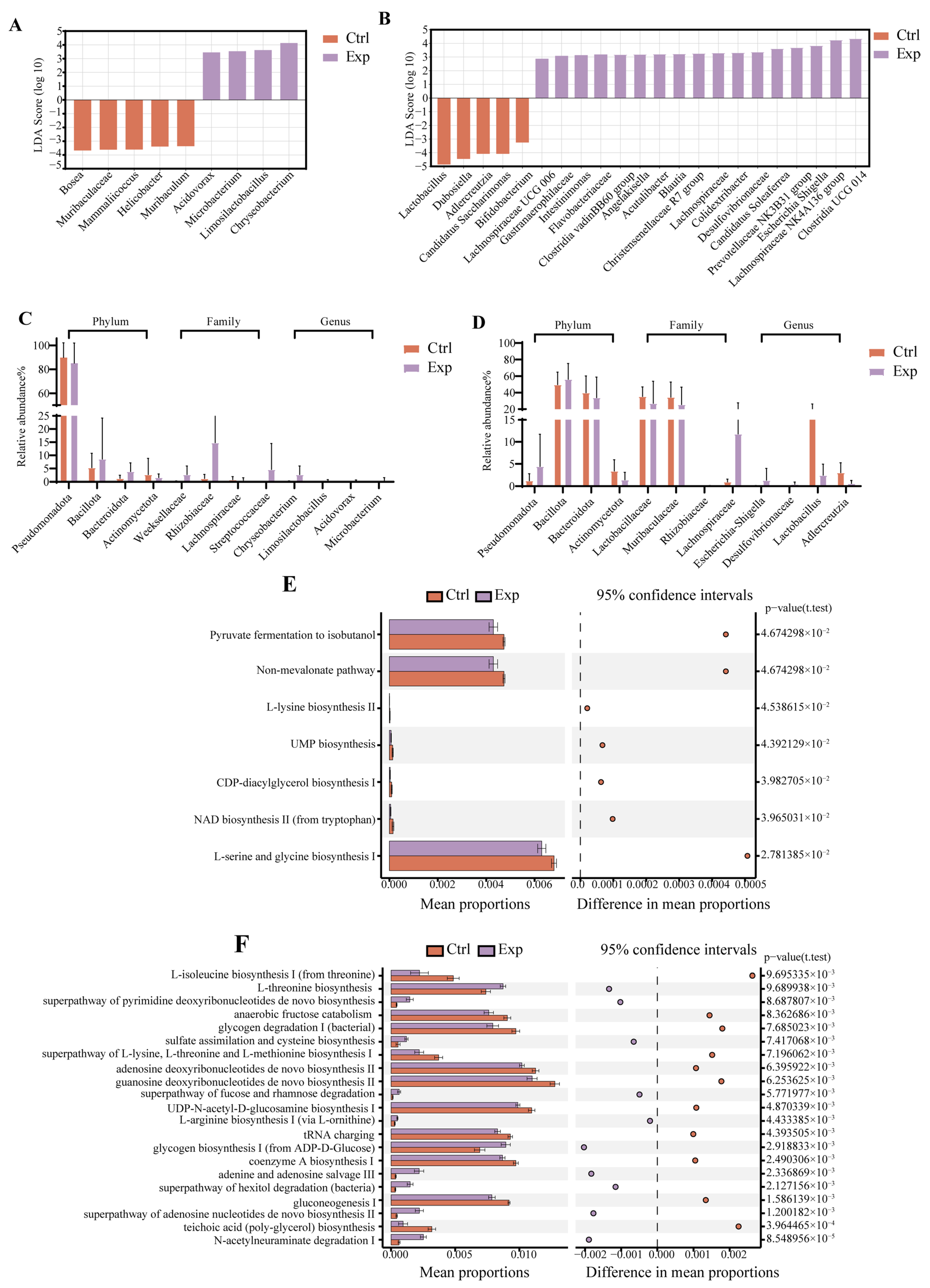
3.3. Analysis of Differentially Enriched Taxa in the Lung and Gut Microbiome
3.4. Functional Profiling of the Lung and Fecal Microbiome
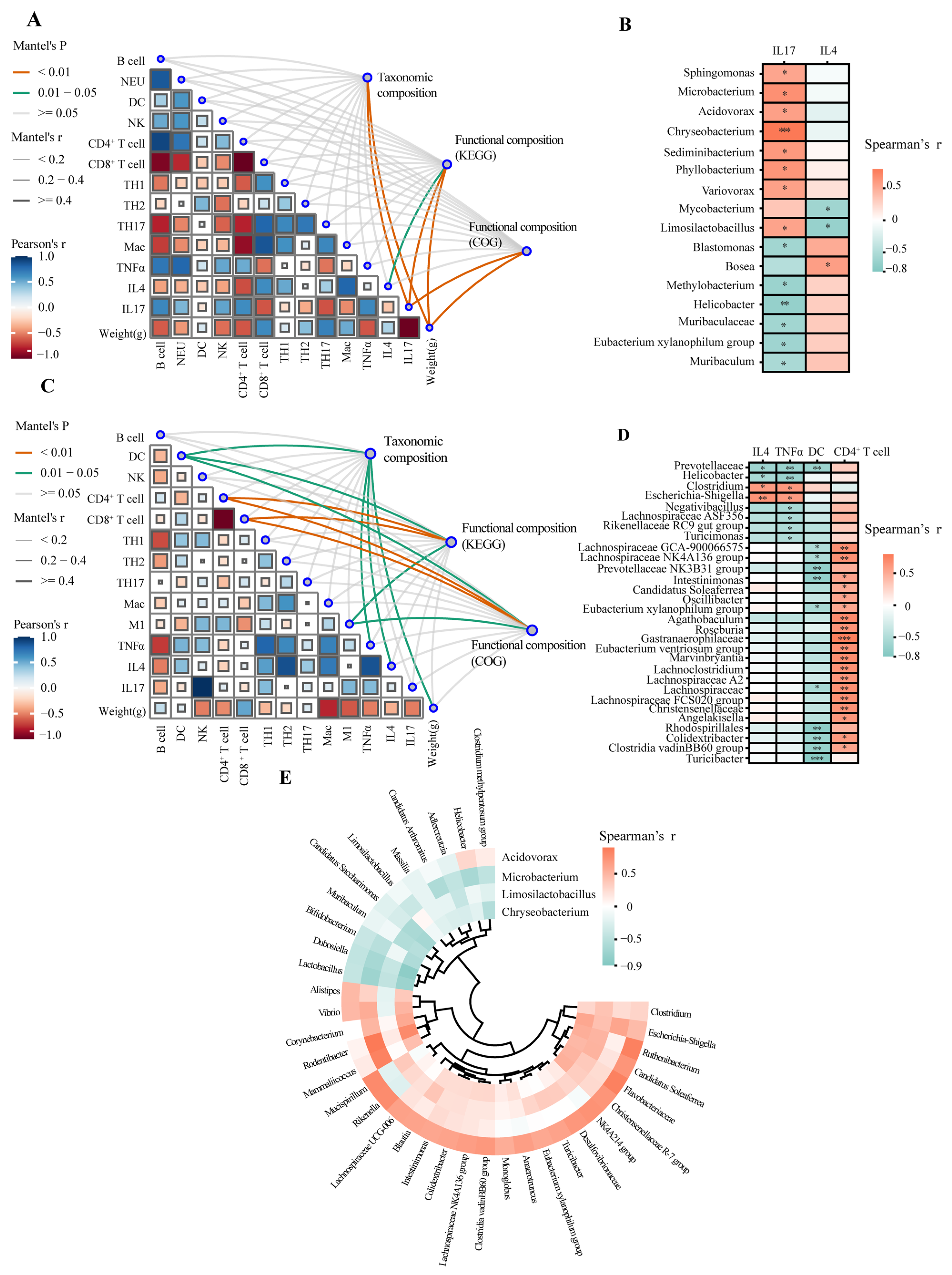
3.5. Correlation Between Key Bacterial Taxa and Host Immune Indices
4. Discussion
5. Conclusions
Supplementary Materials
Author Contributions
Funding
Institutional Review Board Statement
Data Availability Statement
Conflicts of Interest
References
- Rajasingham, R.; Smith, R.M.; Park, B.J.; Jarvis, J.N.; Govender, N.P.; Chiller, T.M.; Denning, D.W.; Loyse, A.; Boulware, D.R. Global burden of disease of HIV-associated cryptococcal meningitis: An updated analysis. Lancet Infect. Dis. 2017, 17, 873–881. [Google Scholar] [CrossRef]
- Zhao, Y.; Ye, L.; Zhao, F.; Zhang, L.; Lu, Z.; Chu, T.; Wang, S.; Liu, Z.; Sun, Y.; Chen, M.; et al. Cryptococcus neoformans, a global threat to human health. Infect. Dis. Poverty 2023, 12, 20. [Google Scholar] [CrossRef]
- Rajasingham, R.; Govender, N.P.; Jordan, A.; Loyse, A.; Shroufi, A.; Denning, D.W.; Meya, D.B.; Chiller, T.M.; Boulware, D.R. The global burden of HIV-associated cryptococcal infection in adults in 2020: A modelling analysis. Lancet Infect. Dis. 2022, 22, 1748–1755. [Google Scholar] [CrossRef]
- Denny, L.; Quinn, M. FIGO Cancer Report 2015. Int. J. Gynaecol. Obstet. Off. Organ Int. Fed. Gynaecol. Obstet. 2015, 131, S75. [Google Scholar] [CrossRef]
- Okurut, S.; Boulware, D.R.; Olobo, J.; Meya, D.B. Landmark clinical observations and immunopathogenesis pathways linked to HIV and Cryptococcus fatal central nervous system co-infection. Mycoses 2020, 63, 840–853. [Google Scholar] [CrossRef]
- Heung, L.J. Innate Immune Responses to Cryptococcus. J. Fungi 2017, 3, 35. [Google Scholar] [CrossRef]
- Li, H.; Hissong, R.; Goughenour, K.D.; Sinitsyna, Y.; Lintner, M.; Song, B.; Daguplo, H.Q.; Cho, C.S.; Ganguly, A.; Chen, G.Y.; et al. Foxp3(+) Regulatory T Cells Restrain Th1 Response Shielding the Brain from Lethal Inflammatory Damage during Cryptococcal Meningoencephalitis. Res. Sq. 2025, 3, 7142999. [Google Scholar]
- Li, F.; Yu, X.; Li, M.; Ning, X.; Zhou, K. Cryptococcal infection: Host immunity, immune evasion and emerging immunotherapeutic strategies. Front. Cell Infect. Mi 2025, 15, 1671873. [Google Scholar] [CrossRef]
- Comberiati, P.; Di Cicco, M.; Paravati, F.; Pelosi, U.; Di Gangi, A.; Arasi, S.; Barni, S.; Caimmi, D.; Mastrorilli, C.; Licari, A.; et al. The Role of Gut and Lung Microbiota in Susceptibility to Tuberculosis. Int. J. Environ. Res. Public Health 2021, 18, 12220. [Google Scholar] [CrossRef]
- Wang, C.; Li, Q.; Ren, J. Microbiota-Immune Interaction in the Pathogenesis of Gut-Derived Infection. Front. Immunol. 2019, 10, 1873. [Google Scholar] [CrossRef]
- Hu, W.; Xu, D.; Zhou, Z.; Zhu, J.; Wang, D.; Tang, J. Alterations in the gut microbiota and metabolic profiles coincide with intestinal damage in mice with a bloodborne Candida albicans infection. Microb. Pathog. 2021, 154, 104826. [Google Scholar] [CrossRef]
- Song, X.; Liang, J.; Lin, S.; Xie, Y.; Ke, C.; Ao, D.; Lu, J.; Chen, X.; He, Y.; Liu, X.; et al. Gut-lung axis and asthma: A historical review on mechanism and future perspective. Clin. Transl. Allergy 2024, 14, e12356. [Google Scholar] [CrossRef]
- Zhang, T.; Guo, F.; Zhang, C.; Xiang, Y. Decoding the role of gut mycobiota in immune regulation and disease. Virulence 2025, 16, 2541704. [Google Scholar] [CrossRef]
- McAleer, J.P.; Nguyen, N.L.H.; Chen, K.; Kumar, P.; Ricks, D.M.; Binnie, M.; Armentrout, R.A.; Pociask, D.A.; Hein, A.; Yu, A.; et al. Pulmonary Th17 Antifungal Immunity Is Regulated by the Gut Microbiome. J. Immunol. 2016, 197, 97–107. [Google Scholar] [CrossRef]
- Costa, M.C.; Santos, J.R.A.; Ribeiro, M.J.A.; Freitas, G.J.C.D.; Bastos, R.W.; Ferreira, G.F.; Miranda, A.S.; Arifa, R.D.N.; Santos, P.C.; Martins, F.D.S.; et al. The absence of microbiota delays the inflammatory response to Cryptococcus gattii. Int. J. Med. Microbiol. IJMM 2016, 306, 187–195. [Google Scholar] [CrossRef]
- Li, H.; Zhang, L.; Zhang, K.; Huang, Y.; Liu, Y.; Lu, X.; Liao, W.; Liu, X.; Zhang, Q.; Pan, W. Gut microbiota associated with cryptococcal meningitis and dysbiosis caused by anti-fungal treatment. Front. Microbiol. 2023, 13, 1086239. [Google Scholar] [CrossRef]
- Cusumano, G.; Flores, G.A.; Venanzoni, R.; Angelini, P. The Impact of Antibiotic Therapy on Intestinal Microbiota: Dysbiosis, Antibiotic Resistance, and Restoration Strategies. Antibiotics 2025, 14, 371. [Google Scholar] [CrossRef]
- Mukaremera, L.; McDonald, T.R.; Nielsen, J.N.; Molenaar, C.J.; Akampurira, A.; Schutz, C.; Taseera, K.; Muzoora, C.; Meintjes, G.; Meya, D.B.; et al. The Mouse Inhalation Model of Cryptococcus neoformans Infection Recapitulates Strain Virulence in Humans and Shows that Closely Related Strains Can Possess Differential Virulence. Infect. Immun. 2019, 87, e19–e46. [Google Scholar] [CrossRef]
- Wozniak, K.L.; Ravi, S.; Macias, S.; Young, M.L.; Olszewski, M.A.; Steele, C.; Wormley, F.L. Insights into the mechanisms of protective immunity against Cryptococcus neoformans infection using a mouse model of pulmonary cryptococcosis. PLoS ONE 2009, 4, e6854. [Google Scholar] [CrossRef]
- Townsend, K.; Kannambath, S.; Hayman, G.; Doffinger, R.; Ceron-Gutierrez, L.; Ebrahimi, S.; Pavlova, V.; Gothard, P.; Brown, M.; Tahami, F.; et al. Immunophenotyping of apparently immunocompetent hosts with cryptococcosis reveals IL-17 deficiency as a unifying susceptibility factor. Clin. Exp. Immunol. 2025, 219, uxaf53. [Google Scholar] [CrossRef]
- Chen, J.; Shao, J.; Dai, M.; Fang, W.; Yang, Y. Adaptive immunology of Cryptococcus neoformans infections-an update. Front. Immunol. 2023, 14, 1174967. [Google Scholar] [CrossRef]
- Li, N.; Zhou, H.; Holden, V.K.; Deepak, J.; Dhilipkannah, P.; Todd, N.W.; Stass, S.A.; Jiang, F. Streptococcus pneumoniae promotes lung cancer development and progression. Iscience 2023, 26, 105923. [Google Scholar] [CrossRef]
- Lo, S.; Hung, G.; Li, B.; Lei, H.; Li, T.; Nagamine, K.; Tsai, S.; Zucker, M.J.; Olesnicky, L. Mixed group of Rhizobiales microbes in lung and blood of a patient with fatal pulmonary illness. Int. J. Clin. Exp. Pathol. 2015, 8, 13834–13852. [Google Scholar]
- Yiminniyaze, R.; Zhang, Y.; Zhu, N.; Zhang, X.; Wang, J.; Li, C.; Wumaier, G.; Zhou, D.; Xia, J.; Li, S.; et al. Characterizations of lung cancer microbiome and exploration of potential microbial risk factors for lung cancer. Sci. Rep. 2025, 15, 15683. [Google Scholar] [CrossRef]
- Vacca, M.; Celano, G.; Calabrese, F.M.; Portincasa, P.; Gobbetti, M.; De Angelis, M. The Controversial Role of Human Gut Lachnospiraceae. Microorganisms 2020, 8, 573. [Google Scholar] [CrossRef]
- Li, S.; Guo, J.; Liu, R.; Zhang, F.; Wen, S.; Liu, Y.; Ren, W.; Zhang, X.; Shang, Y.; Gao, M.; et al. Predominance of Escherichia-Shigella in Gut Microbiome and Its Potential Correlation with Elevated Level of Plasma Tumor Necrosis Factor Alpha in Patients with Tuberculous Meningitis. Microbiol. Spectr. 2022, 10, e01926-22. [Google Scholar] [CrossRef]
- Singh, S.B.; Carroll-Portillo, A.; Lin, H.C. Desulfovibrio in the Gut: The Enemy within? Microorganisms 2023, 11, 1772. [Google Scholar] [CrossRef]
- Ley, R.E. Gut microbiota in 2015: Prevotella in the gut: Choose carefully. Nat. Rev. Gastroenterol. Hepatol. 2016, 13, 69–70. [Google Scholar] [CrossRef]
- Larsen, J.M. The immune response to Prevotella bacteria in chronic inflammatory disease. Immunology 2017, 151, 363–374. [Google Scholar] [CrossRef]
- Rolhion, N.; Chassaing, B.; Nahori, M.; de Bodt, J.; Moura, A.; Lecuit, M.; Dussurget, O.; Bérard, M.; Marzorati, M.; Fehlner-Peach, H.; et al. A Listeria monocytogenes Bacteriocin Can Target the Commensal Prevotella copri and Modulate Intestinal Infection. Cell Host Microbe 2019, 26, 691–701. [Google Scholar] [CrossRef]
- Wang, H.; Wang, Y.; Yang, L.; Feng, J.; Tian, S.; Chen, L.; Huang, W.; Liu, J.; Wang, X. Integrated 16S rRNA sequencing and metagenomics insights into microbial dysbiosis and distinct virulence factors in inflammatory bowel disease. Front. Microbiol. 2024, 15, 1375804. [Google Scholar] [CrossRef] [PubMed]
- Erny, D.; Dokalis, N.; Mezö, C.; Castoldi, A.; Mossad, O.; Staszewski, O.; Frosch, M.; Villa, M.; Fuchs, V.; Mayer, A.; et al. Microbiota-derived acetate enables the metabolic fitness of the brain innate immune system during health and disease. Cell Metab. 2021, 33, 2260–2276. [Google Scholar] [CrossRef] [PubMed]
- Natalini, J.G.; Singh, S.; Segal, L.N. The dynamic lung microbiome in health and disease. Nat. Rev. Microbiol. 2023, 21, 222–235. [Google Scholar] [CrossRef] [PubMed]
- Budden, K.F.; Romani, L. Editorial: Lung microbiome in health and disease. Front. Pharmacol. 2025, 16, 1565849. [Google Scholar] [CrossRef]
- Perdijk, O.; Azzoni, R.; Marsland, B.J. The microbiome: An integral player in immune homeostasis and inflammation in the respiratory tract. Physiol. Rev. 2024, 104, 835–879. [Google Scholar] [CrossRef]
- de Córdoba-Ansón, P.F.; Linares-Ambohades, I.; Baquero, F.; Coque, T.M.; Pérez-Cobas, A.E. The Respiratory Tract Microbiome and Human Health. Microb. Biotechnol. 2025, 18, e70147. [Google Scholar] [CrossRef]
- Byndloss, M.X.; Olsan, E.E.; Rivera-Chávez, F.; Tiffany, C.R.; Cevallos, S.A.; Lokken, K.L.; Torres, T.P.; Byndloss, A.J.; Faber, F.; Gao, Y.; et al. Microbiota-activated PPAR-γ signaling inhibits dysbiotic Enterobacteriaceae expansion. Science 2017, 357, 570–575. [Google Scholar] [CrossRef]
- He, S.; Lin, F.; Hu, X.; Pan, P. Gut Microbiome-Based Therapeutics in Critically Ill Adult Patients-A Narrative Review. Nutrients 2023, 15, 4734. [Google Scholar] [CrossRef]
- Kain, T.; Dionne, J.C.; Marshall, J.C. Critical illness and the gut microbiome. Intensive Care Med. 2024, 50, 1692–1694. [Google Scholar] [CrossRef]
- Hosang, L.; Canals, R.C.; van der Flier, F.J.; Hollensteiner, J.; Daniel, R.; Flügel, A.; Odoardi, F. The lung microbiome regulates brain autoimmunity. Nature 2022, 603, 138–144. [Google Scholar] [CrossRef]
- Raineri, E.J.M.; Altulea, D.; van Dijl, J.M. Staphylococcal trafficking and infection-from ‘nose to gut’ and back. Fems Microbiol. Rev. 2022, 46, fuab41. [Google Scholar] [CrossRef]
- Wen, S.; Liu, M.; Pan, C.; Zhang, L.; Yan, R.; Xu, Z. Research progress on immunometabolism and gut microbiota in cryptococcal meningitis: Mechanisms and therapeutic implications. Front. Neurosci. 2025, 19, 1622349. [Google Scholar] [CrossRef]




Disclaimer/Publisher’s Note: The statements, opinions and data contained in all publications are solely those of the individual author(s) and contributor(s) and not of MDPI and/or the editor(s). MDPI and/or the editor(s) disclaim responsibility for any injury to people or property resulting from any ideas, methods, instructions or products referred to in the content. |
© 2026 by the authors. Licensee MDPI, Basel, Switzerland. This article is an open access article distributed under the terms and conditions of the Creative Commons Attribution (CC BY) license.
Share and Cite
Fan, J.; Liu, S.; Zhang, H.; Jin, C.; Wu, N. Dysbiosis of the Gut–Lung Axis and Its Immune Correlates During Pulmonary Cryptococcus neoformans Infection. J. Fungi 2026, 12, 163. https://doi.org/10.3390/jof12030163
Fan J, Liu S, Zhang H, Jin C, Wu N. Dysbiosis of the Gut–Lung Axis and Its Immune Correlates During Pulmonary Cryptococcus neoformans Infection. Journal of Fungi. 2026; 12(3):163. https://doi.org/10.3390/jof12030163
Chicago/Turabian StyleFan, Jing, Shujun Liu, Huijiao Zhang, Changzhong Jin, and Nanping Wu. 2026. "Dysbiosis of the Gut–Lung Axis and Its Immune Correlates During Pulmonary Cryptococcus neoformans Infection" Journal of Fungi 12, no. 3: 163. https://doi.org/10.3390/jof12030163
APA StyleFan, J., Liu, S., Zhang, H., Jin, C., & Wu, N. (2026). Dysbiosis of the Gut–Lung Axis and Its Immune Correlates During Pulmonary Cryptococcus neoformans Infection. Journal of Fungi, 12(3), 163. https://doi.org/10.3390/jof12030163

