Exploring the Mechanisms of Amino Acid and Bioactive Constituent Formation During Fruiting Body Development in Lyophyllum decastes by Metabolomic and Transcriptomic Analyses
Abstract
1. Introduction
2. Materials and Methods
2.1. Strain and Culture Conditions
2.2. Determination of Free Amino Acids
2.3. Determination of Polysaccharides
2.4. Metabolomic
2.5. Transcriptomic Analysis
2.6. Statistical Analysis
3. Results
3.1. Free Amino Acids and Polysaccharides During Developmental Stages of L. decastes
3.2. Metabolomic Profiles During L. decastes Development
3.2.1. PCA and Metabolite Composition Analysis
3.2.2. Differential Metabolite Analysis
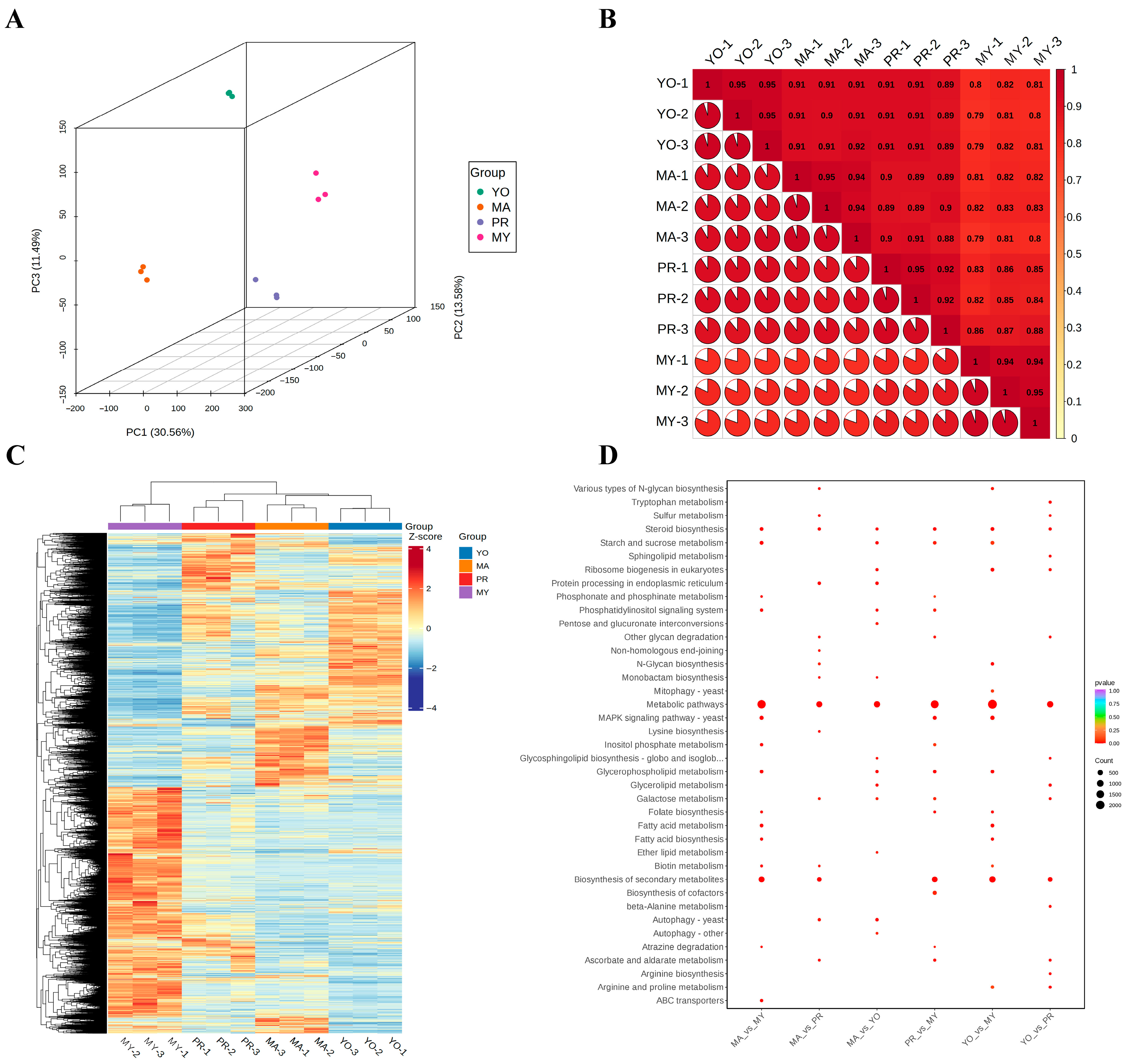
3.3. Transcriptomic Profiles During L. decastes Development
3.4. Integrated Metabolomic and Transcriptomic Analyses
3.4.1. KEGG Pathway
3.4.2. Biosynthesis of Various Secondary Metabolites
3.4.3. The Biosynthesis of Amino Acids
3.4.4. Biosynthesis of Polysaccharides
3.5. The Key Metabolic Pathways of Nutrients and Flavor During the Development of L. decastes
4. Conclusions and Discussion
Supplementary Materials
Author Contributions
Funding
Institutional Review Board Statement
Informed Consent Statement
Data Availability Statement
Acknowledgments
Conflicts of Interest
References
- Kalač, P. A review of chemical composition and nutritional value of wild-growing and cultivated mushrooms. J. Sci. Food Agric. 2012, 93, 209–218. [Google Scholar] [CrossRef]
- Yang, B.; Huang, J.; Jin, W.; Sun, S.; Hu, K.; Li, J. Effects of drying methods on the physicochemical aspects and volatile compounds of Lyophyllum decastes. Foods 2022, 11, 3249. [Google Scholar] [CrossRef] [PubMed]
- Hu, Y.; Li, J.; Lin, H.; Liu, P.; Zhang, F.; Lin, X.; Liang, J.; Tao, Y.; Jiang, Y.; Chen, B. Ultrasonic treatment decreases Lyophyllum decastes fruiting body browning and affects energy metabolism. Ultrason. Sonochem. 2022, 89, 106111. [Google Scholar] [CrossRef]
- Miura, T.; Kubo, M.; Itoh, Y.; Iwamoto, N.; Kato, M.; Park, S.R.; Ukawa, Y.; Kita, Y.; Suzuki, I. Antidiabetic activity of Lyophyllum decastes in genetically type 2 diabetic mice. Biol. Pharm. Bull. 2002, 25, 1234–1237. [Google Scholar] [CrossRef]
- Wang, T.; Han, J.; Dai, H.; Sun, J.; Ren, J.; Wang, W.; Qiao, S.; Liu, C.; Sun, L.; Liu, S.; et al. Polysaccharides from Lyophyllum decastes reduce obesity by altering gut microbiota and increasing energy expenditure. Carbohydr. Polym. 2022, 295, 119862. [Google Scholar] [CrossRef] [PubMed]
- Tejedor-Calvo, E.; García-Barreda, S.; Felices-Mayordomo, M.; Blanco, D.; Sánchez, S.; Marco, P. Truffle flavored commercial products veracity and sensory analysis from truffle and non-truffle consumers. Food Control 2023, 145, 109424. [Google Scholar] [CrossRef]
- Hou, H.; Liu, C.; Lu, X.; Fang, D.; Hu, Q.; Zhang, Y.; Zhao, L. Characterization of flavor frame in shiitake mushrooms (Lentinula edodes) detected by HS-GC-IMS coupled with electronic tongue and sensory analysis: Influence of drying techniques. LWT 2021, 146, 111402. [Google Scholar] [CrossRef]
- Yang, J.H.; Lin, H.C.; Mau, J.L. Non-volatile taste components of several commercial mushrooms. Food Chem. 2001, 72, 465–471. [Google Scholar] [CrossRef]
- Goh, K.M.; Lai, O.M.; Abas, F.; Tan, C.P. Effects of sonication on the extraction of free-amino acids from moromi and application to the laboratory scale rapid fermentation of soy sauce. Food Chem. 2017, 215, 200–208. [Google Scholar] [CrossRef]
- Zeng, Z.; Wang, J.; Wen, X.; Wang, Y.; Li, X.; Liu, D.; Geng, F. Metabolomic analysis provides insights into the mechanism of color and taste changes in Dictyophora indusiata fruiting bodies under different drying processes. Food Res. Int. 2022, 162, 112090. [Google Scholar] [CrossRef]
- Wang, J.; Tian, H.; Xu, Y.; Peng, X.; Zhang, C.; Lu, M.; Lu, Z.; Xu, S.; Wen, T.; Yang, C. Comprehensive analysis of the metabolome and the whole genome transcriptome to reveal the regulatory mechanism the flavor of Phallus rubrovolvatus. Food Biosci. 2024, 60, 104483. [Google Scholar] [CrossRef]
- Cho, I.H.; Choi, H.K.; Kim, Y.S. Comparison of umami-taste active components in the pileus and stipe of pine-mushrooms (Tricholoma matsutake Sing.) of different grades. Food Chem. 2010, 118, 804–807. [Google Scholar] [CrossRef]
- Pei, J.J.; Wang, Z.B.; Ma, H.L.; Yan, J.K. Structural features and antitumor activity of a novel polysaccharide from alkaline extract of Phellinus linteus mycelia. Carbohydr. Polym. 2015, 115, 472–477. [Google Scholar] [CrossRef] [PubMed]
- Wang, M.; Gao, Y.; Xu, D.; Gao, Q. A polysaccharide from cultured mycelium of Hericium erinaceus and its anti-chronic atrophic gastritis activity. Int. J. Biol. Macromol. 2015, 81, 656–661. [Google Scholar] [CrossRef] [PubMed]
- Wang, W.H.; Zhang, J.S.; Feng, T.; Deng, J.; Lin, C.C.; Fan, H.; Yu, W.J.; Bao, H.Y.; Jia, W. Structural elucidation of a polysaccharide from Flammulina velutipes and its immunomodulation activities on mouse B lymphocytes. Sci. Rep. 2018, 8, 3120. [Google Scholar] [CrossRef] [PubMed]
- Zhang, F.; Xu, H.; Yuan, Y.; Huang, H.; Wu, X.; Zhang, J.; Fu, J. Lyophyllum decastes fruiting body polysaccharide alleviates acute liver injury by activating the Nrf2 signaling pathway. Food Funct. 2022, 13, 2057–2067. [Google Scholar] [CrossRef] [PubMed]
- Liang, L.; Zang, X.; Zhang, P.; Sun, J.; Shi, Q.; Chang, S.; Ren, P.; Li, Z.; Meng, L. Screening of the candidate metabolite to evaluate the mycelium physiological maturation of Lyophyllum decastes based on metabolome and transcriptome analysis. J. Fungi 2024, 10, 734. [Google Scholar] [CrossRef]
- Chen, W.; Zhang, J.; Zheng, S.; Wang, Z.; Xu, C.; Zhang, Q.; Lou, H. Metabolite profiling and transcriptome analyses reveal novel regulatory mechanisms of melatonin biosynthesis in hickory. Hortic. Res. 2021, 8, 196. [Google Scholar] [CrossRef]
- Mau, J.L.; Chen, Y.L.; Chien, R.C.; Lo, Y.C.; Lin, S.D. Taste quality of the hot water extract from Flammulina velutipes and its application in umami seasoning. Food Sci. Technol. Res. 2018, 24, 201–208. [Google Scholar] [CrossRef]
- Wang, J.; Jiang, S.; Miao, S.; Zhang, L.; Deng, K.; Zheng, B. Effects of drying on the quality characteristics and release of umami substances of Flammulina velutipes. Food Biosci. 2023, 51, 102338. [Google Scholar] [CrossRef]
- Zhang, H.J.; Li, Z.X.; Zhou, S.; Li, S.M.; Ran, H.M.; Yu, T.; Yin, W.B. A fungal NRPS-PKS enzyme catalyses the formation of the flavonoid naringenin. Nat. Commun. 2022, 13, 6361. [Google Scholar] [CrossRef]
- Li, X.J.; Xiao, S.J.; Xie, Y.H.; Chen, J.; Xu, H.R.; Yin, Y.; Zhang, R.; Yang, T.; Zhou, T.Y.; Zhang, S.Y.; et al. Structural characterization and immune activity evaluation of a polysaccharide from Lyophyllum decastes. Int. J. Biol. Macromol. 2024, 278, 134628. [Google Scholar] [CrossRef]
- Zhang, F.; Xiao, Y.; Pan, L.; Yu, L.; Liu, Y.; Li, D.; Liu, X. Effects of polysaccharides from Lyophyllum decastes (Fr.) Singer on gut microbiota via in vitro-simulated digestion and fermentation. Front. Microbiol. 2023, 14, 1083917. [Google Scholar] [CrossRef]
- Meng, L.; Zhou, R.; Lin, J.; Zang, X.; Wang, Q.; Wang, P.; Wang, L.; Li, Z.; Wang, W. Transcriptome and metabolome analyses reveal transcription factors regulating ganoderic acid biosynthesis in Ganoderma lucidum development. Front. Microbiol. 2022, 13, 956421. [Google Scholar] [CrossRef]
- Liu, Q.; Hu, S.; Song, Z.; Cui, X.; Kong, W.; Song, K.; Zhang, Y. Relationship between flavor and energy status in shiitake mushroom (Lentinula edodes) harvested at different developmental stages. J. Food Sci. 2021, 86, 4288–4302. [Google Scholar] [CrossRef]
- Li, Z.; Bao, H.; Han, C.; Song, M. The regular pattern of metabolite changes in mushroom Inonotus hispidus in different growth periods and exploration of their indicator compounds. Sci. Rep. 2022, 12, 14354. [Google Scholar] [CrossRef]
- Liu, J.; Hou, Y.; Wang, X.; Zhou, X.; Yin, J.; Nie, S. Recent advances in the biosynthesis of fungal glucan structural diversity. Carbohydr. Polym. 2024, 329, 121782. [Google Scholar] [CrossRef] [PubMed]
- Mattila, P.; Salo-Väänänen, P.; Könkö, K.; Aro, H.; Jalava, T. Basic composition and amino acid contents of mushrooms cultivated in Finland. J. Agric. Food Chem. 2002, 50, 6419–6422. [Google Scholar] [CrossRef] [PubMed]
- Calvo, A.M.; Wilson, R.A.; Bok, J.W.; Keller, N.P. Relationship between secondary metabolism and fungal development. Microbiol. Mol. Biol. Rev. 2002, 66, 447–459. [Google Scholar] [CrossRef]
- Ren, X.; Wang, J.; Huang, L.; Cheng, K.; Zhang, M.; Yang, H. Comparative studies on bioactive compounds, ganoderic acid biosynthesis, and antioxidant activity of pileus and stipes of lingzhi or reishi medicinal mushroom, Ganoderma lucidum (Agaricomycetes) fruiting body at different growth stages. Int. J. Med. Mushrooms 2020, 22, 133–144. [Google Scholar] [CrossRef] [PubMed]
- Wu, X.; Du, Z.; Liu, L.; Chen, Z.; Li, Y.; Fu, S. Integrative analysis of transcriptome and metabolome sheds light on flavonoid biosynthesis in the fruiting body of Stropharia rugosoannulata. J. Fungi 2024, 10, 254. [Google Scholar] [CrossRef] [PubMed]
- Bayram, Ö.; Braus, G.H. Coordination of secondary metabolism and development in fungi: The velvet family of regulatory proteins. FEMS Microbiol. Rev. 2012, 36, 1–24. [Google Scholar] [CrossRef] [PubMed]








Disclaimer/Publisher’s Note: The statements, opinions and data contained in all publications are solely those of the individual author(s) and contributor(s) and not of MDPI and/or the editor(s). MDPI and/or the editor(s) disclaim responsibility for any injury to people or property resulting from any ideas, methods, instructions or products referred to in the content. |
© 2025 by the authors. Licensee MDPI, Basel, Switzerland. This article is an open access article distributed under the terms and conditions of the Creative Commons Attribution (CC BY) license (https://creativecommons.org/licenses/by/4.0/).
Share and Cite
Liang, L.; Zhang, P.; Lu, J.; Han, W.; Ren, P.; Lan, Y.; Wang, Q.; Li, Z.; Meng, L. Exploring the Mechanisms of Amino Acid and Bioactive Constituent Formation During Fruiting Body Development in Lyophyllum decastes by Metabolomic and Transcriptomic Analyses. J. Fungi 2025, 11, 586. https://doi.org/10.3390/jof11080586
Liang L, Zhang P, Lu J, Han W, Ren P, Lan Y, Wang Q, Li Z, Meng L. Exploring the Mechanisms of Amino Acid and Bioactive Constituent Formation During Fruiting Body Development in Lyophyllum decastes by Metabolomic and Transcriptomic Analyses. Journal of Fungi. 2025; 11(8):586. https://doi.org/10.3390/jof11080586
Chicago/Turabian StyleLiang, Lidan, Peijin Zhang, Jiayan Lu, Wenjin Han, Pengfei Ren, Yufei Lan, Qingji Wang, Zhuang Li, and Li Meng. 2025. "Exploring the Mechanisms of Amino Acid and Bioactive Constituent Formation During Fruiting Body Development in Lyophyllum decastes by Metabolomic and Transcriptomic Analyses" Journal of Fungi 11, no. 8: 586. https://doi.org/10.3390/jof11080586
APA StyleLiang, L., Zhang, P., Lu, J., Han, W., Ren, P., Lan, Y., Wang, Q., Li, Z., & Meng, L. (2025). Exploring the Mechanisms of Amino Acid and Bioactive Constituent Formation During Fruiting Body Development in Lyophyllum decastes by Metabolomic and Transcriptomic Analyses. Journal of Fungi, 11(8), 586. https://doi.org/10.3390/jof11080586

