Transcriptomic Profiling of Fusarium pseudograminearum in Response to Carbendazim, Pyraclostrobin, Tebuconazole, and Phenamacril
Abstract
1. Introduction
2. Materials and Methods
2.1. Fungal Strains, Culture Media, and Fungicides
2.2. Sensitivity Determination of Mycelial Growth
2.3. RNA Extraction, Library Construction, and Sequencing
2.4. Transcriptome Data Processing and the Identification of DEGs
2.5. Gene Ontology and KEGG Pathway Enrichment Analysis
2.6. Fuzzy C-Means Clustering and WGCNA Analysis
2.7. Validation of Selected DEGs via RT-qPCR Analysis
3. Results
3.1. Sensitivity Determination
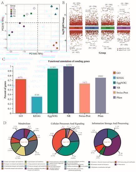
3.2. General Features of the Transcriptome Data
3.3. Functional Annotation and DEGs Analysis
3.4. The Common Genes Affected by the Different Fungicides
3.5. Functional Alterations Affected by the Different Fungicides
3.6. Identification of Hub Genes and Network Construction
3.7. Real-Time PCR Validation
4. Discussion
5. Conclusions
Supplementary Materials
Author Contributions
Funding
Institutional Review Board Statement
Informed Consent Statement
Data Availability Statement
Conflicts of Interest
References
- Aoki, T.; O’Donnell, K. Morphological and Molecular Characterization of Fusarium pseudograminearum sp. nov., formerly recognized as the Group 1 population of F. graminearum. Mycologia 1999, 91, 597. [Google Scholar] [CrossRef]
- Moolhuijzen, P.M.; Manners, J.M.; Wilcox, S.A.; Bellgard, M.I.; Gardiner, D.M. Genome sequences of six wheat-infecting Fusarium species isolates. Genome Announc. 2013, 1, e00670-13. [Google Scholar] [CrossRef] [PubMed]
- Chen, L.; Ma, Y.; Zhao, J.; Geng, X.; Chen, W.; Ding, S.; Li, H.; Li, H. The bZIP transcription factor FpAda1 is essential for fungal growth and conidiation in Fusarium pseudograminearum. Curr. Genet. 2020, 66, 507–515. [Google Scholar] [CrossRef]
- Li, H.L.; Yuan, H.X.; Fu, B.; Xing, X.P.; Sun, B.J.; Tang, W.H. First Report of Fusarium pseudograminearum Causing Crown Rot of Wheat in Henan, China. Plant Dis. 2012, 96, 1065. [Google Scholar] [CrossRef] [PubMed]
- Blum, A.; Benfield, A.H.; Sørensen, J.L.; Nielsen, M.R.; Bachleitner, S.; Studt, L.; Beccari, G.; Covarelli, L.; Batley, J.; Gardiner, D.M. Regulation of a novel Fusarium cytokinin in Fusarium pseudograminearum. Fungal Biol. 2019, 123, 255–266. [Google Scholar] [CrossRef] [PubMed]
- Chakraborty, S.; Obanor, F.; Westecott, R.; Abeywickrama, K. Wheat crown rot pathogens Fusarium graminearum and F. pseudograminearum lack specialization. Phytopathology 2010, 100, 1057–1065. [Google Scholar] [CrossRef] [PubMed]
- Jiang, H.; Ma, L.-G.; Qi, K.; Zhang, Y.-L.; Zhang, B.; Ma, G.; Qi, J.-S. First Report of Maize Seedling Blight Caused by Fusarium pseudograminearum in China. Plant Dis. 2022, 106, 2519. [Google Scholar] [CrossRef]
- Chen, H.; Wu, Q.; Zhang, G.; Wu, J.; Zhu, F.; Yang, H.; Zhuang, Y. Carbendazim-resistance of Gibberella zeae associated with fusarium head blight and its management in Jiangsu Province, China. Crop Prot. 2019, 124, 104866. [Google Scholar] [CrossRef]
- Chen, Y.; Yang, X.; Gu, C.-Y.; Zhang, A.-F.; Gao, T.-C.; Zhou, M.-G. Genotypes and Phenotypic Characterization of Field Fusarium asiaticum Isolates Resistant to Carbendazim in Anhui Province of China. Plant Dis. 2015, 99, 342–346. [Google Scholar] [CrossRef]
- Chen, Y.; Zhang, A.-F.; Gao, T.-C.; Zhang, Y.; Wang, W.-X.; Ding, K.-J.; Chen, L.; Sun, Z.; Fang, X.-Z.; Zhou, M.-G. Integrated Use of Pyraclostrobin and Epoxiconazole for the Control of Fusarium Head Blight of Wheat in Anhui Province of China. Plant Dis. 2012, 96, 1495–1500. [Google Scholar] [CrossRef]
- Yin, Y.; Liu, X.; Li, B.; Ma, Z. Characterization of sterol demethylation inhibitor-resistant isolates of Fusarium asiaticum and F. graminearum collected from wheat in China. Phytopathology 2009, 99, 487–497. [Google Scholar] [CrossRef] [PubMed]
- Liu, S.; Che, Z.; Chen, G. Multiple-fungicide resistance to carbendazim, diethofencarb, procymidone, and pyrimethanil in field isolates of Botrytis cinerea from tomato in Henan Province, China. Crop Prot. 2016, 84, 56–61. [Google Scholar] [CrossRef]
- Liu, S.; Fu, L.; Wang, S.; Chen, J.; Jiang, J.; Che, Z.; Tian, Y.; Chen, G. Carbendazim Resistance of Fusarium graminearum from Henan Wheat. Plant Dis. 2019, 103, 2536–2540. [Google Scholar] [CrossRef] [PubMed]
- Liu, S.; Duan, Y.; Ge, C.; Chen, C.; Zhou, M. Functional analysis of the β2-tubulin gene of Fusarium graminearum and the β-tubulin gene of Botrytis cinerea by homologous replacement. Pest Manag. Sci. 2013, 69, 582–588. [Google Scholar] [CrossRef]
- Paul, P.A.; Salgado, J.D.; Bergstrom, G.; Bradley, C.A.; Byamukama, E.; Byrne, A.M.; Chapara, V.; Cummings, J.A.; Chilvers, M.I.; Dill-Macky, R.; et al. Integrated Effects of Genetic Resistance and Prothioconazole + Tebuconazole Application Timing on Fusarium Head Blight in Wheat. Plant Dis. 2019, 103, 223–237. [Google Scholar] [CrossRef]
- Zheng, Z.; Hou, Y.; Cai, Y.; Zhang, Y.; Li, Y.; Zhou, M. Whole-genome sequencing reveals that mutations in myosin-5 confer resistance to the fungicide phenamacril in Fusarium graminearum. Sci. Rep. 2015, 5, 8248. [Google Scholar] [CrossRef]
- Duan, Y.; Xiao, X.; Li, T.; Chen, W.; Wang, J.; Fraaije, B.A.; Zhou, M. Impact of epoxiconazole on Fusarium head blight control, grain yield and deoxynivalenol accumulation in wheat. Pestic. Biochem. Physiol. 2018, 152, 138–147. [Google Scholar] [CrossRef]
- Zhang, M.; Ge, J.; Yu, X. Transcriptome Analysis Reveals the Mechanism of Fungicidal of Thymol Against Fusarium oxysporum f. sp. niveum. Curr. Microbiol. 2018, 75, 410–419. [Google Scholar] [CrossRef]
- Zheng, Z.; Liu, H.; Shi, Y.; Liu, Z.; Teng, H.; Deng, S.; Wei, L.; Wang, Y.; Zhang, F. Comparative transcriptome analysis reveals the resistance regulation mechanism and fungicidal activity of the fungicide phenamacril in Fusarium oxysporum. Sci. Rep. 2022, 12, 11081. [Google Scholar] [CrossRef]
- Wang, L.-Q.; Wu, K.-T.; Yang, P.; Hou, F.; Rajput, S.A.; Qi, D.-S.; Wang, S. Transcriptomics Reveals the Effect of Thymol on the Growth and Toxin Production of Fusarium graminearum. Toxins 2022, 14, 142. [Google Scholar] [CrossRef]
- Chen, Y.; Li, H.; Chen, C.; Zhou, M. Sensitivity of Fusarium graminearum to fungicide JS399-19: In vitro determination of baseline sensitivity and the risk of developing fungicide resistance. Phytoparasitica 2008, 36, 326–337. [Google Scholar] [CrossRef]
- Zhou, L.; Liu, Z.; Dong, Y.; Sun, X.; Wu, B.; Yu, T.; Zheng, Y.; Yang, A.; Zhao, Q.; Zhao, D. Transcriptomics analysis revealing candidate genes and networks for sex differentiation of yesso scallop (Patinopecten yessoensis). BMC Genom. 2019, 20, 671. [Google Scholar] [CrossRef]
- Du, C.; Jiang, J.; Zhang, H.; Zhao, T.; Yang, H.; Zhang, D.; Zhao, Z.; Xu, X.; Li, J. Transcriptomic profiling of Solanum peruvianum LA3858 revealed a Mi-3-mediated hypersensitive response to Meloidogyne incognita. BMC Genom. 2020, 21, 250. [Google Scholar] [CrossRef] [PubMed]
- Liu, X.; Jiang, J.; Shao, J.; Yin, Y.; Ma, Z. Gene transcription profiling of Fusarium graminearum treated with an azole fungicide tebuconazole. Appl. Microbiol. Biotechnol. 2010, 85, 1105–1114. [Google Scholar] [CrossRef] [PubMed]
- Cools, H.J.; Parker, J.E.; Kelly, D.E.; Lucas, J.A.; Fraaije, B.A.; Kelly, S.L. Heterologous expression of mutated eburicol 14alpha-demethylase (CYP51) proteins of Mycosphaerella graminicola to assess effects on azole fungicide sensitivity and intrinsic protein function. Appl. Environ. Microbiol. 2010, 76, 2866–2872. [Google Scholar] [CrossRef] [PubMed]
- Song, X.-S.; Gu, K.-X.; Duan, X.-X.; Xiao, X.-M.; Hou, Y.-P.; Duan, Y.-B.; Wang, J.-X.; Zhou, M.-G. A myosin5 dsRNA that reduces the fungicide resistance and pathogenicity of Fusarium asiaticum. Pestic. Biochem. Physiol. 2018, 150, 1–9. [Google Scholar] [CrossRef] [PubMed]
- Gisi, U.; Sierotzki, H.; Cook, A.; McCaffery, A. Mechanisms influencing the evolution of resistance to Qo inhibitor fungicides. Pest Manag. Sci. 2002, 58, 859–867. [Google Scholar] [CrossRef]
- Locher, K.P. Mechanistic diversity in ATP-binding cassette (ABC) transporters. Nat. Struct. Mol. Biol. 2016, 23, 487–493. [Google Scholar] [CrossRef] [PubMed]
- Liu, X. ABC Family Transporters. Adv. Exp. Med. Biol. 2019, 1141, 13–100. [Google Scholar] [CrossRef]
- Beis, K. Structural basis for the mechanism of ABC transporters. Biochem. Soc. Trans. 2015, 43, 889–893. [Google Scholar] [CrossRef]
- Davidson, A.L.; Chen, J. ATP-binding cassette transporters in bacteria. Annu. Rev. Biochem. 2004, 73, 241–268. [Google Scholar] [CrossRef] [PubMed]
- Kim, Y.; Park, S.-Y.; Kim, D.; Choi, J.; Lee, Y.-H.; Lee, J.-H.; Choi, W. Genome-scale analysis of ABC transporter genes and characterization of the ABCC type transporter genes in Magnaporthe oryzae. Genomics 2013, 101, 354–361. [Google Scholar] [CrossRef] [PubMed]
- Lee, Y. Lysimachia foenum-graecum Herba Extract, a Novel Biopesticide, Inhibits ABC Transporter Genes and Mycelial Growth of Magnaporthe oryzae. Plant Pathol. J. 2016, 32, 8–15. [Google Scholar] [CrossRef]
- Stefanato, F.L.; Abou-Mansour, E.; Buchala, A.; Kretschmer, M.; Mosbach, A.; Hahn, M.; Bochet, C.G.; Métraux, J.-P.; Schoonbeek, H. The ABC transporter BcatrB from Botrytis cinerea exports camalexin and is a virulence factor on Arabidopsis thaliana. Plant J. Cell Mol. Biol. 2009, 58, 499–510. [Google Scholar] [CrossRef] [PubMed]
- Vermeulen, T.; Schoonbeek, H.; De Waard, M.A. The ABC transporter BcatrB from Botrytis cinerea is a determinant of the activity of the phenylpyrrole fungicide fludioxonil. Pest Manag. Sci. 2001, 57, 393–402. [Google Scholar] [CrossRef]
- Qi, P.-F.; Zhang, Y.-Z.; Liu, C.-H.; Zhu, J.; Chen, Q.; Guo, Z.-R.; Wang, Y.; Xu, B.-J.; Zheng, T.; Jiang, Y.-F.; et al. Fusarium graminearum ATP-Binding Cassette Transporter Gene FgABCC9 Is Required for Its Transportation of Salicylic Acid, Fungicide Resistance, Mycelial Growth and Pathogenicity towards Wheat. Int. J. Mol. Sci. 2018, 19, 2351. [Google Scholar] [CrossRef]
- Gardiner, D.M.; Stephens, A.E.; Munn, A.L.; Manners, J.M. An ABC pleiotropic drug resistance transporter of Fusarium graminearum with a role in crown and root diseases of wheat. FEMS Microbiol. Lett. 2013, 348, 36–45. [Google Scholar] [CrossRef]
- Urban, M.; Bhargava, T.; Hamer, J.E. An ATP-driven efflux pump is a novel pathogenicity factor in rice blast disease. EMBO J. 1999, 18, 512–521. [Google Scholar] [CrossRef]
- Schouten, A.; Maksimova, O.; Cuesta-Arenas, Y.; van den Berg, G.; Raaijmakers, J.M. Involvement of the ABC transporter BcAtrB and the laccase BcLCC2 in defence of Botrytis cinerea against the broad-spectrum antibiotic 2,4-diacetylphloroglucinol. Environ. Microbiol. 2008, 10, 1145–1157. [Google Scholar] [CrossRef]
- Holmes, A.R.; Cardno, T.S.; Strouse, J.J.; Ivnitski-Steele, I.; Keniya, M.V.; Lackovic, K.; Monk, B.C.; Sklar, L.A.; Cannon, R.D. Targeting efflux pumps to overcome antifungal drug resistance. Future Med. Chem. 2016, 8, 1485–1501. [Google Scholar] [CrossRef]
- Lane, T.S.; Rempe, C.S.; Davitt, J.; Staton, M.E.; Peng, Y.; Soltis, D.E.; Melkonian, M.; Deyholos, M.; Leebens-Mack, J.H.; Chase, M.; et al. Diversity of ABC transporter genes across the plant kingdom and their potential utility in biotechnology. BMC Biotechnol. 2016, 16, 47. [Google Scholar] [CrossRef] [PubMed]
- Yin, Y.; Wang, Z.; Cheng, D.; Chen, X.; Chen, Y.; Ma, Z. The ATP-binding protein FgArb1 is essential for penetration, infectious and normal growth of Fusarium graminearum. New Phytol. 2018, 219, 1447–1466. [Google Scholar] [CrossRef]
- Zhao, B.; Fan, S.; Fan, Z.; Wang, H.; Zhang, N.; Guo, X.; Yang, D.; Wu, Q.; Yu, B.; Zhou, S. Discovery of Pyruvate Kinase as a Novel Target of New Fungicide Candidate 3-(4-Methyl-1,2,3-thiadiazolyl)-6-trichloromethyl-[1,2,4]-triazolo-[3,4-b][1,3,4]-thiadizole. J. Agric. Food Chem. 2018, 66, 12439–12452. [Google Scholar] [CrossRef]
- Wang, Y.; Zhao, A.; Morcillo, R.J.L.; Yu, G.; Xue, H.; Rufian, J.S.; Sang, Y.; Macho, A.P. A bacterial effector protein uncovers a plant metabolic pathway involved in tolerance to bacterial wilt disease. Mol. Plant 2021, 14, 1281–1296. [Google Scholar] [CrossRef] [PubMed]
- Chen, R.; Zhao, L.; Gan, R.; Feng, Z.; Cui, C.; Xie, X.; Hao, F.; Zhang, Z.; Wang, L.; Ran, T.; et al. Evidence for the Rapid and Divergent Evolution of Mycoplasmas: Structural and Phylogenetic Analysis of Enolases. Front. Mol. Biosci. 2021, 8, 811106. [Google Scholar] [CrossRef]
- Wang, Y.-E.; Yang, D.; Ma, C.; Hu, S.; Huo, J.; Chen, L.; Kang, Z.; Mao, J.; Zhang, J. Design, Synthesis, and Herbicidal Activity of Naphthalimide-Aroyl Hybrids as Potent Transketolase Inhibitors. J. Agric. Food Chem. 2022, 70, 12819–12829. [Google Scholar] [CrossRef] [PubMed]
- Pasquali, M.; Pallez-Barthel, M.; Beyer, M. Searching molecular determinants of sensitivity differences towards four demethylase inhibitors in Fusarium graminearum field strains. Pestic. Biochem. Physiol. 2020, 164, 209–220. [Google Scholar] [CrossRef] [PubMed]
- Liu, N.; Abramyan, E.D.; Cheng, W.; Perlatti, B.; Harvey, C.J.B.; Bills, G.F.; Tang, Y. Targeted Genome Mining Reveals the Biosynthetic Gene Clusters of Natural Product CYP51 Inhibitors. J. Am. Chem. Soc. 2021, 143, 6043–6047. [Google Scholar] [CrossRef]
- Hashim, S.N.N.S.; Schwarz, L.J.; Danylec, B.; Mitri, K.; Yang, Y.; Boysen, R.I.; Hearn, M.T.W. Recovery of ergosterol from the medicinal mushroom, Ganoderma tsugae var. Janniae, with a molecularly imprinted polymer derived from a cleavable monomer-template composite. J. Chromatogr. A 2016, 1468, 1–9. [Google Scholar] [CrossRef]
- Krumpe, K.; Frumkin, I.; Herzig, Y.; Rimon, N.; Özbalci, C.; Brügger, B.; Rapaport, D.; Schuldiner, M. Ergosterol content specifies targeting of tail-anchored proteins to mitochondrial outer membranes. Mol. Biol. Cell 2012, 23, 3927–3935. [Google Scholar] [CrossRef]
- Gong, Y.; Li, T.; Yu, C.; Sun, S. Candida albicans Heat Shock Proteins and Hsps-Associated Signaling Pathways as Potential Antifungal Targets. Front. Cell. Infect. Microbiol. 2017, 7, 520. [Google Scholar] [CrossRef] [PubMed]
- Singh, S.D.; Robbins, N.; Zaas, A.K.; Schell, W.A.; Perfect, J.R.; Cowen, L.E. Hsp90 governs echinocandin resistance in the pathogenic yeast Candida albicans via calcineurin. PLoS Pathog. 2009, 5, e1000532. [Google Scholar] [CrossRef]
- Ryu, H.-Y. SUMO pathway is required for ribosome biogenesis. BMB Rep. 2022, 55, 535–540. [Google Scholar] [CrossRef] [PubMed]
- Morganti, P.; Chen, H.-D.; Gao, X.-H. Chitin Nanofibril: A natural eco-friendly and immunoadjuvant active carrier for medical use. J. Appl. Cosmetol. 2016, 36, 141–154. [Google Scholar]
- Liu, Z.; Zhang, X.; Liu, X.; Fu, C.; Han, X.; Yin, Y.; Ma, Z. The chitin synthase FgChs2 and other FgChss co-regulate vegetative development and virulence in F. graminearum. Sci. Rep. 2016, 6, 34975. [Google Scholar] [CrossRef]
- Chen, T.; Chen, X.; Zhang, S.; Zhu, J.; Tang, B.; Wang, A.; Dong, L.; Zhang, Z.; Yu, C.; Sun, Y.; et al. The Genome Sequence Archive Family: Toward Explosive Data Growth and Diverse Data Types. Genom. Proteom. Bioinform. 2021, 19, 578–583. [Google Scholar] [CrossRef]
- CNCB-NGDC Members and Partners. Database Resources of the National Genomics Data Center, China National Center for Bioinformation in 2022. Nucleic Acids Res. 2022, 50, D27–D38. [Google Scholar] [CrossRef]







| Gene_ID | Name | Swiss-Port Description | Log2 Foldchange (CK vs. Treatment) | Cluster | |||
|---|---|---|---|---|---|---|---|
| PYR | CAR | PHE | TEB | ||||
| FPSE_11474 | ADH7 | NADP-dependent alcohol dehydrogenase 7 | 4.72 | - | - | - | 1 |
| FPSE_11514 | ENO | Enolase | 1.29 | - | −2.04 | - | 1 |
| FPSE_09735 | PDC | Pyruvate decarboxylase | 3.83 | - | - | - | 1 |
| FPSE_07501 | PK | Pyruvate kinase | 1.61 | −1.32 | −1.40 | - | 1 |
| FPSE_07681 | ACS | Acetyl-coenzyme A synthetase | 3.09 | - | 1.84 | - | 1 |
| FPSE_02221 | HK | Hexokinase | 3.55 | - | - | - | 1 |
| FPSE_09736 | ppsA | Phosphoenolpyruvate synthase | 3.69 | - | - | 2.25 | 1 |
| FPSE_07708 | TKLlA, | Transaldolase | 1.26 | - | - | - | 1 |
| FPSE_09193 | CHS8 | Chitin synthase 8 | - | - | 1.64 | - | 2 |
| FPSE_09015 | GNPDA1 | Glucosamine-6-phosphate isomerase 1 | 3.72 | 5.02 | 6.05 | 4.11 | 2 |
| FPSE_03607 | GLNA | Glutamine synthetase | - | - | 1.55 | - | 2 |
| FPSE_07325 | E3.5.1.49 | Putative formamidase | −3.41 | - | 1.15 | - | 2 |
| FPSE_04203 | TPSA | alpha-trehalose-phosphate synthase | - | - | 1.63 | - | 2 |
| FPSE_01648 | TM7SF2 | Delta (14)-sterol reductase | - | - | - | 1.19 | 3 |
| FPSE_00109 | CYP51 | Sterol 14-alpha-demethylase | - | - | - | 8.66 | 3 |
| FPSE_08317 | SMT1 | Sterol 24-C-methyltransferase | - | - | - | 7.55 | 3 |
| FPSE_05611 | PDHB | Pyruvate dehydrogenase E1 component subunit beta | 1.11 | - | - | 1.61 | 3 |
| FPSE_01674 | ACACA | Acetyl-CoA carboxylase | 1.98 | - | - | 1.88 | 3 |
| FPSE_01151 | OXCT | 3-ketoacid coenzyme A transferase | −1.61 | 1.17 | - | - | 5 |
| FPSE_01828 | NUG1, | Nuclear GTP-binding protein | - | 1.88 | - | - | 5 |
| FPSE_01043 | NMD3 | nonsense-mediated mRNA decay protein 3 | - | 1.35 | - | - | 5 |
| FPSE_10579 | TGL4 | Lipase 4 | - | 1.61 | - | - | 5 |
Disclaimer/Publisher’s Note: The statements, opinions and data contained in all publications are solely those of the individual author(s) and contributor(s) and not of MDPI and/or the editor(s). MDPI and/or the editor(s) disclaim responsibility for any injury to people or property resulting from any ideas, methods, instructions or products referred to in the content. |
© 2023 by the authors. Licensee MDPI, Basel, Switzerland. This article is an open access article distributed under the terms and conditions of the Creative Commons Attribution (CC BY) license (https://creativecommons.org/licenses/by/4.0/).
Share and Cite
Zhang, Y.; He, K.; Guo, X.; Jiang, J.; Qian, L.; Xu, J.; Che, Z.; Huang, X.; Liu, S. Transcriptomic Profiling of Fusarium pseudograminearum in Response to Carbendazim, Pyraclostrobin, Tebuconazole, and Phenamacril. J. Fungi 2023, 9, 334. https://doi.org/10.3390/jof9030334
Zhang Y, He K, Guo X, Jiang J, Qian L, Xu J, Che Z, Huang X, Liu S. Transcriptomic Profiling of Fusarium pseudograminearum in Response to Carbendazim, Pyraclostrobin, Tebuconazole, and Phenamacril. Journal of Fungi. 2023; 9(3):334. https://doi.org/10.3390/jof9030334
Chicago/Turabian StyleZhang, Yuan, Kai He, Xuhao Guo, Jia Jiang, Le Qian, Jianqiang Xu, Zhiping Che, Xiaobo Huang, and Shengming Liu. 2023. "Transcriptomic Profiling of Fusarium pseudograminearum in Response to Carbendazim, Pyraclostrobin, Tebuconazole, and Phenamacril" Journal of Fungi 9, no. 3: 334. https://doi.org/10.3390/jof9030334
APA StyleZhang, Y., He, K., Guo, X., Jiang, J., Qian, L., Xu, J., Che, Z., Huang, X., & Liu, S. (2023). Transcriptomic Profiling of Fusarium pseudograminearum in Response to Carbendazim, Pyraclostrobin, Tebuconazole, and Phenamacril. Journal of Fungi, 9(3), 334. https://doi.org/10.3390/jof9030334

