Morphological Diversity and Preliminary DNA Barcoding of Xylaria (Xylariales) from Estación Científica San Francisco, Including Xylaria aenea as a New Record for Ecuador
Abstract
1. Introduction
2. Materials and Methods
2.1. Collecting and Site Description
2.2. Morphological Diagnosis
2.3. PCR Amplification and Sequencing of DNA
2.4. Phylogenetic Analyses
| Fungarium or Strain Code | Determination | ITS-5.8S (Accession Numbers) | Source | References |
|---|---|---|---|---|
| Strain 570 (HAST, JF) | Xylaria adscedens | GU300101 | From fruitbody | [20] |
| Strain 1114 | Xylaria adscedens | KP133298 | From fruitbody | [33] |
| Strain 865 (JDR) | Xylaria adscedens | GU322432 | From fruitbody | [20] |
| Strain PR7 | Xylaria globosa | AY909007 | From fruitbody | [13] |
| Strain INBio:261A | Xylaria adscedens | KR534704 | Endophyte in Smilax panamensis | [54] |
| Strain E63 | Xylaria multiplex | JQ814313 | Endophyte in Hevea brasiliensis | [55] |
| Strain MP748 | Xylaria brevipes | KJ154952 | From fruitbody | Vietnam (Unpublished) |
| Voucher 15223 | Xylaria curta | JF908804 | Fruitbody | [56] |
| Strain 938 | Xylaria anisopleura | KP133317 | From fruitbody | [33] |
| Strain 1074 | Xylaria anisopleura | KP133318 | From fruitbody | [33] |
| Strain 1089 | Xylaria apiculata | KP133325 | From fruitbody | [33] |
| Strain 1062 | Xylaria apiculata | KP133335 | From fruitbody | [33] |
| Strain 1090 | Xylaria apiculata | KP133337 | From fruitbody | [33] |
| Strain 94080508 (HAST) | Xylaria venosula | EF026149 | From “twigs” | [57] |
| Strain SCAU-F-161 | Xylaria apiculata | KF881786 | Endophyte in Melia toosendan | [58] |
| Strin 89041211 (HAST) | Xylaria arbuscula | GU300090 | From “bark” | [20] |
| Strain 205 (WSP:205) | Xylaria bambusicola | NR_153200 | From Holotype | [20] |
| Strain 494 (HAST, JF) | Xylaria curta | GU322444 | From fruitbody | [20] |
| Strain 92092022 (HAST) | Xylaria curta | GU322443 | From fruitbody | [20] |
| QCAM4545 | Xylaria sp. | MG768837 | Fruitbody | [59] |
| Strain 897 | Xylaria curta | KP133352 | From fruitbody | [33] |
| Strain R1 | Xylaria curta | KP133356 | From fruitbody | [33] |
| Strain Vega421 | Xylariaceae sp. | EU009999 | Endophyte in Coffea arabica | Colombia (Unpublished) |
| Strain C227 | Xylaria curta | MK304420 | Endophyte in Ageratina adenophora | [60] |
| BCC 1067 | Xylaria sp. | DQ139271 | Fruitbody | [61] |
| Strain 1027 | Xylaria cuneata | KP133351 | From fruitbody | [33] |
| Strain 917 | Xylaria enterogena | KP133371 | From fruitbody | [33] |
| Strain 1049 | Xylaria enterogena | KP133372 | From fruitbody | [33] |
| Strain 785 (HAST, JF) | Xylaria enterogena | GU324736 | From fruitbody | [20] |
| Strain 987 | Xylaria enterogena | KP133368 | From fruitbody | [33] |
| Strain 1053 | Xylaria aff. comosa | KP133304 | From fruitbody | [33] |
| Robert L. Gilbertson Mycological Herbarium 1371 | Xylaria sp. | KT289542 | Endolichenic in Peltigera neopolydactyla | [62] |
| Robert L. Gilbertson Mycological Herbarium 1364 | Xylaria sp. | KT289541 | Endolichenic in Peltigera neopolydactyla | [62] |
| E13415E | Xylaria sp. | KF466899 | Endophyte in Costus laevis | Ecuador (Unpublished) |
| Strain 367 (HAST, JF) | Xylaria fissilis | GU300073 | From fruitbody | [20] |
| Strain 775 (HAST, JF) | Xylaria globosa | GU324735 | From fruitbody | [20] |
| Strain 933 | Xylaria globosa | KP133428 | From fruitbody | [33] |
| Strain 979 | Xylaria globosa | KP133429 | From fruitbody | [33] |
| Strain 995 | Xylaria globosa | KP133345 | From fruitbody | [33] |
| Strain 976 | Xylaria globosa | KP133426 | From fruitbody | [33] |
| INBio:2303C | Xylaria schweinitzii | KR534679 | Endophyte in plants | [54] |
| UOC MINNP MK33b | Xylaria schweinitzii | KT037020 | From fruitbody | Sri Lankan (Unpublished) |
| Strain 421 (HAST, JF) | Xylaria telfairii | GU324737 | From fruitbody | [20] |
| Strain 90081901 (HAST) | Xylaria telfairii | GU324738 | From fruitbody | [20] |
| TSJ845 | Xylaria telfairii | KF937370 | Fruitbody | [63] |
| Strain 987 | Xylaria telfairii | KP133368 | From fruitbody | [33] |
| GAB193 | Xylaria longipes | KY250409 | Fruitbody | Gabon (Unpublished) |
| Strain CBS 14873 | Xylaria longipes | AY909013 | From fruitbody | [13] |
| Strain R22 | Xylaria tuberorides | KP133545 | From fruitbody | [33] |
| Strain 475 (HAST, JF) | Xylaria tuberorides | GU300074 | From fruitbody | [20] |
| Hao & Guo & Han 060203 | Xylaria xanthinovelutina | MH425284 | From fruitbody | China (Unpublished) |
| Strain 553 (HAST, JF) | Xylaria ianthinovelutina | GU322441 | From fruitbody | [20] |
| Strain 189 (JDR) | Xylaria culleniae | GU322442 | From fruitbody | [20] |
| Strain C24 | Xylaria ianthinovelutina | JQ936302 | Endophyte in soybean | [64] |
| Strain 945 | Xylaria aff. comosa | KP133303 | From fruitbody | [33] |
| Strain R0 | Xylaria aff. comosa | KP133308 | From fruitbody | [33] |
| Strain 901 | Xylaria aff. comosa | KP133307 | From fruitbody | [33] |
| Strain 860 (JDR) | Xylaria cubensis | GU991523 | From fruitbody | [20] |
| NR-2006-D65 | Xylaria sp. | DQ480358 | Endophyte in Garcinia plants | [65] |
| STRI:ICBG-Panama:TK985 | Fungal endophyte | KF436104 | Endophyte in Saccharum sp. | [66] |
| Strain F1124 | Xylariaceae sp. | KU747729 | Endophyte in Campyloneurum serpentinum | [67] |
| Strain ATCC 58729 | Parahypoxylon papillatum | NR_155153 | from epitype of Hypoxylon papillatum | [68] |
| Strain CHTAE15 | Xylaria curta | JF773598 | Endophyte in Taxus globosa | [69] |
| STRI:ICBG-Panama:TK985 | Fungal endophyte | KF436104 | Endophyte in Saccharum sp. | [66] |
| Strain CBS 385.35 | Xylaria mali | MH867225 | From fruitbody | [70] |
| Strain CBS 162 22 | Xylaria polymorpha | MH866242 | From fruitbody | [70] |
| Strain BCC 22966 | Xylaria papulis | AB376811 | Endophyte on wood | [71] |
| Strain DSM 110363 | Xylaria multiplex | MN833802 | Deciduous deadwood | [72] |
| Strain C4015B2SNA2CC460 | Xylaria hypoxylon | KP143687 | From marine sponge | [73] |
| Strain FL0490 | Xylaria venustula | JQ760209 | Endolichenic in Cladonia didyma | [74] |
| Strain BCC 1085 | Xylaria coccophora | AB376688 | Endophyte/saprobe on wood | [71] |
| Strain FL0512 | Xylaria sp. | JQ760231 | Endophyte in Usnea mutabilis | [74] |
| Strain 931 | Xylaria sp. | KP133516 | From fruitbody | [33] |
| Strain BCC 17352 | Xylaria anisopleura | AB376732 | Endophyte/saprobe on wood | [71] |
| Strain 1m_VC1 | Xylaria cf. microceras | KT250979 | From fruitbody | [62] |
| MFLUCC 11-0606 | Xylaria bambusicola | KU863148 | Fruitbody | [67] |
| Strain BCC 1086 | Xylaria juruensis | AB376689 | Endophyte/saprobe on wood | [71] |
| Strain FL1283 | Xylaria arbuscula | JQ760898 | Endolichenic in Cladonia leporina | [74] |
| Strain CBS 126416 | Xylaria arbuscula | MH875561 | From fruitbody | [70] |
| Strain BCC 1083 | Xylaria juruensis | AB376687 | Endophyte/saprobe on wood | [71] |
| Strain B1A0816P30CC497 | Xylariaceae sp. | KP306978 | From marine sponge | [73] |
| STRI:ICBG-Panama:TK36 | Fungal endophyte | KF435419 | Endophyte in Cordia lasiocalyx | [66] |
| Strain BCC 1151 | Xylaria curta | AB376702 | Endophyte/saprobe on wood | [71] |
| Strain BCC 1115 | Xylaria feejeensis | AB376696 | Endophyte/saprobe on wood | [71] |
| Strain CBS 128357 | Xylaria enteroleuca | MH876349 | From fruitbody | [70] |
| Strain CHTAR111 | Xylaria cubensis | GU048579 | Endophyte in Taxus globosa | [69] |
| Strain NC1163 | Xylaria cf. heliscus | JQ761807 | Endophyte in Tsuga canadensis | [74] |
| Strain FL1767 (ARIZ) | Xylaria cf. heliscus | KU683899 | Endophyte in Quercus inopina | [67] |
| Strain FL1161 | Xylaria cf. heliscus | JQ760778 | Endophyte in Parmotrema rampoddense | [74] |
| Strain B1a0283EM2CC388 | Xylaria sp. | KP306964 | From marine sponge | [73] |
| TSJ845 | Xylaria telfairii | KJ130993 | Fruitbody | Unpublished |
| Strain FL1777 (ARIZ) | Xylaria sp. | KU683903 | Endophyte in Quercus inopina | [67] |
| Strain F1825 | Xylaria sp. | KU747819 | Endophyte in fern frond | [67] |
| Strain BCC 18361 | Xylaria tuberorides | AB376736 | Endophyte/saprobe on wood | [71] |
| Strain FL0632 (ARIZ) | Xylaria cubensis | JQ760340 | Endolichenic in Parmotrema tinctorum | [74] |
| Strain NC1232 | Xylaria cubensis | JQ761869 | Endophyte in Hypnum sp. | [74] |
| Strain F0358 | Xylariaceae sp. | KU747599 | Endophyte in Phlebodium pseudoaureum | [67] |
| Strain ATCC 58729 | Parahypoxylon papillatum | NG_066379 | from epitype of Hypoxylon papillatum | [68] |
3. Results
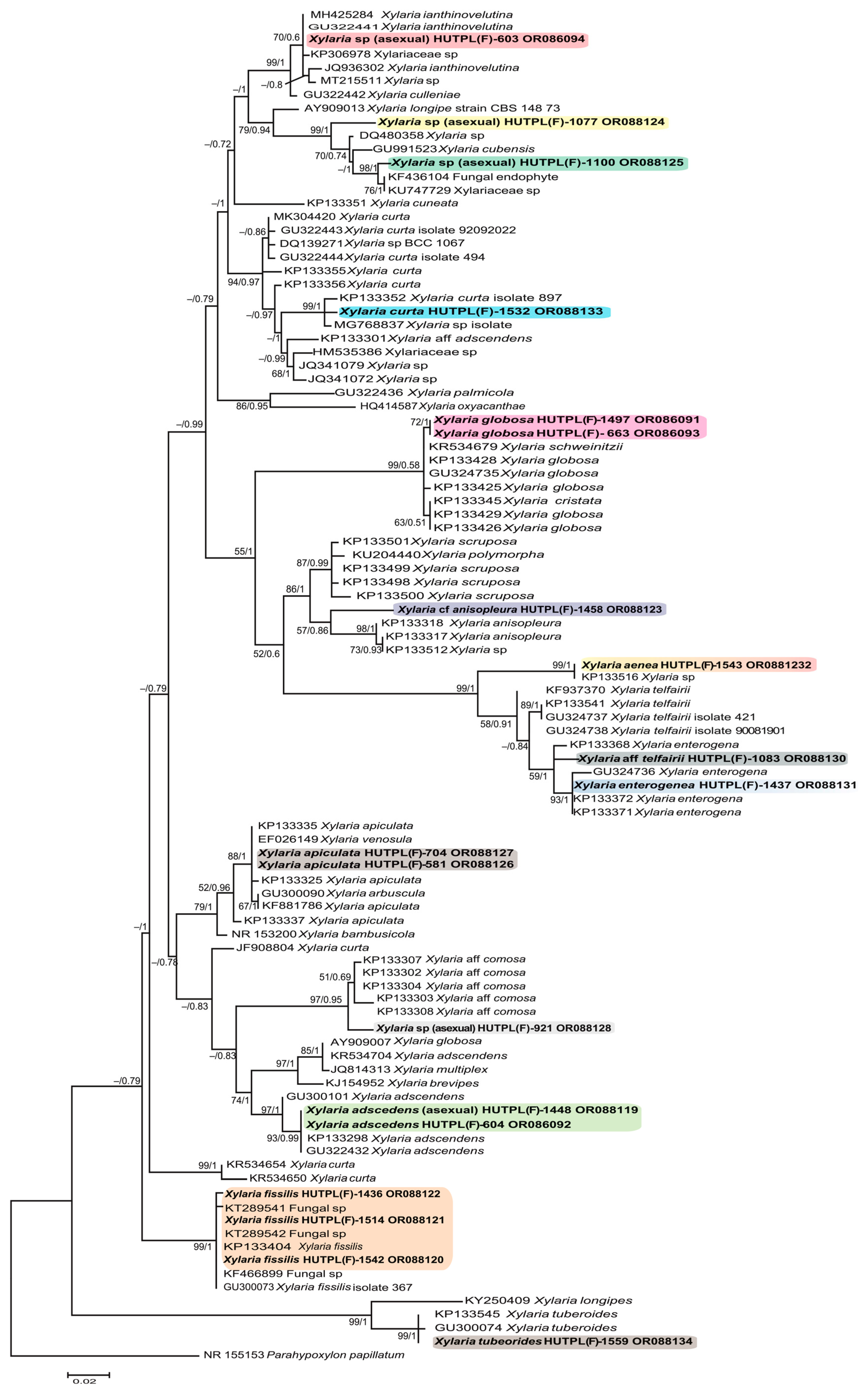
3.1. Phylogeny
3.2. Morphology
3.3. Taxonomy
4. Discussion
Supplementary Materials
Author Contributions
Funding
Institutional Review Board Statement
Informed Consent Statement
Data Availability Statement
Acknowledgments
Conflicts of Interest
References
- Fukasawa, Y.; Osono, T.; Takeda, H. Effects of attack of saprobic fungi on twig litter decomposition by endophytic fungi. Ecol. Res. 2009, 24, 1067–1073. [Google Scholar] [CrossRef]
- Osono, T.; To-Anun, C.; Hagiwara, Y.; Hirose, D. Decomposition of wood, petiole and leaf litter by Xylaria species from northern Thailand. Fungal Ecol. 2011, 4, 210–218. [Google Scholar] [CrossRef]
- Lyons, J.I.; Newell, S.Y.; Buchan, A.; Moran, M.A. Diversity of ascomycete laccase gene sequences in a southeastern US salt marsh. Microb. Ecol. 2003, 45, 270–281. [Google Scholar] [CrossRef] [PubMed]
- Oses, R.; Valenzuela, S.; Freer, J.; Sanfuentes, E.; Rodríguez, J. Fungal endophytes of healthy Chilean trees and their possible role in early wood decay. Fungal Divers. 2008, 33, 77–86. [Google Scholar]
- Rajtar, N.N.; Kielsmeier-Cook, J.C.; Held, B.W.; Toapanta-Alban, C.E.; Ordonez, M.E.; Barnes, C.W.; Blanchette, R.A. Diverse Xylaria in the Ecuadorian Amazon and their mode of wood degradation. Bot. Stud. 2023, 64, 30. [Google Scholar] [CrossRef]
- Rogers, J.D. Anamorphs of Xylaria: Taxonomic considerations. Sydowia 1985, 38, 255–262. [Google Scholar]
- Webster, J.; Weber, R. Introduction to Fungi; Cambridge University Press: Cambridge, UK, 2007. [Google Scholar]
- Piepenbring, M. Introducción a la Micología en los Trópicos; American Phytopathological Society: Frankfurt, Germany, 2015. [Google Scholar] [CrossRef]
- Lee, J.S.; Ko, K.S.; Jung, H.S. Phylogenetic analysis of Xylaria based on nuclear ribosomal ITS1-5.8S-ITS2 sequences. FEMS Microbiol. Lett. 2000, 187, 89–93. [Google Scholar] [CrossRef]
- Ju, Y.-M.; Hsieh, H.-M.; Dominick, S. The Xylaria names proposed by C. G. Lloyd. N. Am. Fungi 2016, 11, 1–31. [Google Scholar] [CrossRef]
- Ju, Y.-M.; Rogers, J.; Hsieh, H.-M. Xylaria species associated with fallen fruits and seeds. Mycologia 2018, 110, 726–749. [Google Scholar] [CrossRef]
- Duong, L.; Lumyong, S.; Hyde, K.; Jeewon, R. Emarcea castanopsidicola gen. et sp. nov. from Thailand, a new xylariaceous taxon based on morphology and DNA sequences. Stud. Mycol. 2004, 50, 253–260. [Google Scholar]
- Peláez, F.; Platas, G.; Sánchez-Ballesteros, J. Molecular phylogenetic studies within the Xylariaceae based on ribosomal DNA sequences. Fungal Divers. 2008, 31, 87–97. [Google Scholar]
- Schoch, C.L.; Sung, G.-H.; López-Giráldez, F.; Townsend, J.P.; Miadlikowska, J.; Hofstetter, V.; Robbertse, B.; Matheny, P.B.; Kauff, F.; Wang, Z.; et al. The Ascomycota tree of life: A phylum-wide phylogeny clarifies the origin and evolution of fundamental reproductive and ecological traits. Syst. Biol. 2009, 58, 224–239. [Google Scholar] [CrossRef]
- Schoch, C.L.; Seifert, K.A.; Huhndorf, S.; Robert, V.; Spouge, J.L.; Levesque, C.A.; Chen, W.; Bolchacova, E.; Fungal Barcoding Consortium; Fungal Barcoding Consortium Author List; et al. Nuclear ribosomal internal transcribed spacer (ITS) region as a universal DNA barcode marker for Fungi. Proc. Natl. Acad. Sci. USA 2012, 109, 6241–6246. [Google Scholar] [CrossRef] [PubMed]
- Fournier, J.; Flessa, F.; Peršoh, D.; Stadler, M. Three new Xylaria species from southwestern Europe. Mycol. Prog. 2011, 10, 33–52. [Google Scholar] [CrossRef]
- Kim, C.; Jo, J.; Kwag, Y.-N.; Oh, S.-O.; Lee, S.; Sung, G.-H.; Han, J.-G.; Oh, J.; Shrestha, B.; Kim, S.-Y.; et al. New records of Xylaria species in Korea: X. ripicola sp. nov. and X. tentaculata. Mycobiology 2016, 44, 21. [Google Scholar] [CrossRef]
- U’Ren, J.M.; Miadlikowska, J.; Zimmerman, N.B.; Lutzoni, F.; Stajich, J.E.; Arnold, A.E. Contributions of North American endophytes to the phylogeny, ecology, and taxonomy of Xylariaceae (Sordariomycetes, Ascomycota). Mol. Phylogenetics Evol. 2016, 98, 210–232. [Google Scholar] [CrossRef] [PubMed]
- Forin, N.; Vizzini, A.; Amalfi, M.; Voyron, S.; Ercole, E.; Marcolini, S.; Moschin, S.; Baldan, B. New insights on Xylaria species (Ascomycota, Xylariales) with bright-coloured exudates: Xylaria aurantiorubroguttata sp. nov. and revision of X. haemorrhoidalis and X. anisopleura type collections. IMA Fungus 2024, 15, 37. [Google Scholar] [CrossRef] [PubMed]
- Hsieh, H.M.; Lin, C.R.; Fang, M.J.; Rogers, J.D.; Fournier, J.; Lechat, C.; Ju, Y.M. Phylogenetic status of Xylaria subgenus Pseudoxylaria among taxa of the subfamily Xylarioideae (Xylariaceae) and phylogeny of the taxa involved in the subfamily. Mol. Phylogenetics Evol. 2010, 54, 957–969. [Google Scholar] [CrossRef]
- Arnold, A.; Maynard, Z.; Gilbert, G.; Coley, P.; Kursar, T. Are tropical fungal endophytes hyperdiverse? Ecol. Lett. 2000, 3, 267–274. [Google Scholar] [CrossRef]
- Sir, E.B.; Hladki, A.I.; Parrado, M.F.; Romero, A.I. Biodiversity of Xylariaceae (Ascomycota) and their hosts in protected areas from Tucuman (Argentina): Biodiversidad de la familia Xylariaceae (Ascomycota) y sus hospedantes en áreas protegidas de Tucumán (Argentina). Kurtziana 2012, 37, 35–48. [Google Scholar]
- Chen, J.; Zhang, L.-C.; Xing, Y.-M.; Wang, Y.-Q.; Xing, X.-K.; Zhang, D.-W.; Liang, H.-Q.; Guo, S.-X. Diversity and taxonomy of endophytic xylariaceous fungi from medicinal plants of Dendrobium (Orchidaceae). PLoS ONE 2013, 8, e58268. [Google Scholar] [CrossRef] [PubMed]
- Hladki, A.I.; Romero, A.I. Primeras citas del género Xylaria (Ascomycota, Xylariaceae) para la República Argentina. Darwiniana Nueva Ser. 2007, 45, 28–44. [Google Scholar]
- Hladki, A.I.; Romero, A.I. Xylaria berkeleyi (Xylariaceae, Ascomycota) Primera Cita Para la República Argentina. 2009. Available online: https://ri.conicet.gov.ar/handle/11336/27996 (accessed on 20 November 2025).
- Hladki, A.I.; Romero, A.I. A preliminary account of Xylaria in the Tucuman Province, Argentina, with a key to the known species from the Northern Provinces. Fungal Divers. 2010, 42, 79–96. [Google Scholar] [CrossRef]
- Soto, E.; Bolaños, A. Xylariaceae en un bosque de niebla del Valle del Cauca (Colombia). Rev. de la Acad. Colomb. de Cienc. Exactas Físicas y Nat. 2014, 37, 343. [Google Scholar] [CrossRef]
- Poroca, D.J.M. Revisao histórica das Xylariaceae do Brasil. Boletín Micológico 1986, 3, 41–53. [Google Scholar] [CrossRef]
- Hamme, M.; Trinidad, R. Contribuicao ao estudo biossistematico de especies do genero Xylaria (Xylariaceae-Ascomycota) para o Rio Grande do Sul, Brasil. Iheringia Série Botânica 2002, 57, 135–201. [Google Scholar]
- Trierveiler Pereira, L.; Romero, A.I.; Baltazar, J.M.; Loguercio Leite, C. Addition to the knowledge of Xylaria (Xylariaceae, Ascomycota) in Santa Catarina, Southern Brazil. Mycotaxon 2009, 107, 139–156. [Google Scholar] [CrossRef]
- Rogers, J.D.; Callan, B.E.; Rossman, A.Y.; Samuels, G.J. Xylaria (Sphaeriales, Xylariaceae) from Cerro de la Neblina, Venezuela. Mycotaxon 1988, 31, 103–153. [Google Scholar] [CrossRef]
- Læssøe, T. The Xylariaceae of Ecuador—An update. In Book of Abstracts, The 7th International Mycological Congress, Oslo, Norway, 11–17 August 2002; International Mycological Association: Birmensdorf, Switzerland, 2002. [Google Scholar]
- Thomas, D.C.; Vandegrift, R.; Ludden, A.; Carroll, G.C.; Roy, B.A. Spatial ecology of the fungal genus Xylaria in a tropical cloud forest. Biotropica 2016, 48, 381–393. [Google Scholar] [CrossRef]
- Vandegrift, R.; Newman, D.S.; Dentinger, B.T.M.; Batallas-Molina, R.; Dueñas, N.; Flores, J.; Goyes, P.; Jenkinson, T.S.; McAlpine, J.; Navas, D.; et al. Richer than gold: The fungal biodiversity of Reserva Los Cedros, a threatened Andean cloud forest. Bot. Stud. 2023, 64, 1–22. [Google Scholar] [CrossRef]
- Brehm, G.; Homeier, J.; Fiedler, K.; Kottke, I.; Illig, J.; Nöske, N.; Werner, F.; Breckle, S. Mountain rain forests in Southern Ecuador as a hotspot of biodiversity—Limited knowledge and diverging patterns. In Gradients in a Tropical Mountain Ecosystem of Ecuador; Beck, E., Bendix, J., Kottke, I., Makeschin, F., Mosandl, R., Eds.; Springer: Berlin, Germany, 2007; pp. 15–23. [Google Scholar] [CrossRef]
- Suárez, J.P.; Weiss, M.; Abele, A.; Garnica, S.; Oberwinkler, F.; Kottke, I. Diverse tulasnelloid fungi form mycorrhizas with epiphytic orchids in an Andean cloud forest. Mycol. Res. 2006, 110, 1257–1270. [Google Scholar] [CrossRef]
- Liede-Schumann, S.; Breckle, S.W. Provisional Checklists of Flora and Fauna of the San Francisco Valley and Its Surroundings (Reserva Biológica San Francisco, Prov. Zamora-Chinchipe, Southern Ecuador). 2008. Available online: https://www.researchgate.net/publication/262911336_LIEDE-SCHUMANNS_BRECKLES-W_eds_2008_Provisional_Checklists_of_Flora_and_Fauna_of_the_San_Francisco_valley_and_its_Surroundings_Reserva_Biologica_San_Francisco_Prov_Zamora-Chinchipe_Southern_Ecuador_Ec (accessed on 11 March 2026).
- Herrera, P.; Kottke, I.; Molina, M.C.; Méndez, M.; Suárez, J.P. Generalism in the interaction of Tulasnellaceae mycobionts with orchids characterizes a biodiversity hotspot in the tropical Andes of Southern Ecuador. Mycoscience 2018, 59, 38–48. [Google Scholar] [CrossRef]
- Cruz, D.; Suárez, J.; Piepenbring, M. Morphological revision of Tulasnellaceae, with two new species of Tulasnella and new records of Tulasnella spp. for Ecuador. Nova Hedwig 2016, 102, 279–338. [Google Scholar] [CrossRef]
- Beck, E.; Makeschin, F.; Haubrich, F.; Richter, M.; Bendix, J.; Valerezo, C. The ecosystem (Reserva Biológica San Francisco). In Gradients in a Tropical Mountain Ecosystem of Ecuador; Springer: Berlin, Germany, 2008; pp. 1–13. [Google Scholar] [CrossRef]
- Tulloss, R.; Lindgren, J. Amanita aprica—A new toxic species from western North America. Mycotaxon 2005, 91, 193–205. [Google Scholar] [CrossRef]
- Largent, D.L.; Johnson, D.; Stuntz, D.E.; Watling, R. How to Identify Mushrooms to Genus; Mad River Press: Eureka, CA, USA, 1977; p. 166. [Google Scholar]
- Gardes, M.; Bruns, T.D. ITS primers with enhanced specificity for basidiomycetes—Application to the identification of mycorrhizae and rusts. Mol. Ecol. 1993, 2, 113–118. [Google Scholar] [CrossRef]
- Vilgalys, R.; Hester, M. Rapid genetic identification and mapping of enzymatically amplified ribosomal DNA from several Cryptococcus species. J. Bacteriol. 1990, 172, 4238–4246. [Google Scholar] [CrossRef]
- White, T.J.; Bruns, T.; Lee, S.; Taylor, J.; Innis, M.A.; Gelfand, D.H.; Sninsky, J.J. Amplification and direct sequencing of fungal ribosomal RNA genes for phylogenetics. In PCR Protocols: A Guide to Methods and Applications; Academic Press: San Diego, CA, USA, 1990; pp. 315–322. [Google Scholar]
- O’Donnell, K. Mitotic, meiotic and pleomorphic speciation in fungal systematics. In Fusarium and Its Near Relatives; CAB International: Wallingford, UK, 1993; pp. 225–233. [Google Scholar]
- Katoh, K.; Standley, D.M. MAFFT multiple sequence alignment software version 7: Improvements in performance and usability. Mol. Biol. Evol. 2013, 30, 772–780. [Google Scholar] [CrossRef] [PubMed]
- Bengtsson-Palme, J.; Ryberg, M.; Hartmann, M.; Branco, S.; Wang, Z.; Godhe, A.; De Wit, P.; Sánchez-García, M.; Ebersberger, I.; De Sousa, F.; et al. Improved software detection and extraction of ITS1 and ITS2 from ribosomal ITS sequences of fungi and other eukaryotes for analysis of environmental sequencing data. Methods Ecol. Evol. 2013, 4, 914–919. [Google Scholar] [CrossRef]
- Tamura, K.; Stecher, G.; Kumar, S. MEGA11: Molecular evolutionary genetics analysis version 11. Mol. Biol. Evol. 2021, 38, 3022–3027. [Google Scholar] [CrossRef]
- Felsenstein, J. Confidence limits on phylogenies: An approach using the bootstrap. Evolution 1985, 39, 783–791. [Google Scholar] [CrossRef] [PubMed]
- Stamatakis, A. RAxML-VI-HPC: Maximum likelihood-based phylogenetic analyses with thousands of taxa and mixed models. Bioinformatics 2006, 22, 2688–2690. [Google Scholar] [CrossRef]
- Huelsenbeck, J.P.; Rannala, B. Frequentist properties of Bayesian posterior probabilities of phylogenetic trees under simple and complex substitution models. Syst. Biol. 2004, 53, 904–913. [Google Scholar] [CrossRef]
- Drummond, A.J.; Rambaut, A. BEAST: Bayesian evolutionary analysis by sampling trees. BMC Evol. Biol. 2007, 7, 214. [Google Scholar] [CrossRef] [PubMed]
- Rojas-Jiménez, K.; Hernández, M.; Blanco, J.; Vargas, L.D.; Acosta-Vargas, L.G.; Tamayo, G. Richness of cultivable endophytic fungi along an altitudinal gradient in wet forests of Costa Rica. Fungal Ecol. 2016, 20, 124–131. [Google Scholar] [CrossRef]
- Déon, M.; Scomparin, A.; Tixier, A.; Mattos, C.R.R.; Leroy, T.; Seguin, M.; Roeckel-Drevet, P.; Pujade-Renaud, V. First characterization of endophytic Corynespora cassiicola isolates with variant cassiicolin genes recovered from rubber trees in Brazil. Fungal Divers. 2012, 54, 87–99. [Google Scholar] [CrossRef]
- Osmundson, T.W.; Robert, V.A.; Schoch, C.L.; Baker, L.J.; Smith, A.; Robich, G.; Mizzan, L.; Garbelotto, M. Filling gaps in biodiversity knowledge for macrofungi: Contributions and assessment of an herbarium collection DNA barcode sequencing project. PLoS ONE 2013, 8, e62419. [Google Scholar] [CrossRef]
- Ju, Y.M.; Hsieh, H.M. Xylaria species associated with nests of Odontotermes formosanus in Taiwan. Mycologia 2007, 99, 936–957. [Google Scholar] [CrossRef]
- Yang, R.X.; Zhang, S.W.; Xue, D.; Xuan, J.H.; Zhang, Y.B.; Peng, B.B. Culturable endophytes diversity isolated from Paeonia ostii and the genetic basis for their bioactivity. Pol. J. Microbiol. 2018, 67, 441–454. [Google Scholar] [CrossRef]
- Guevara, M.F.; Mátyás, B.; Ordoñez, M.E. Xylariales: First results of mycological exploration in the Sangay and Llanganates National Parks, Ecuador. F1000Research 2018, 7, 222. [Google Scholar] [CrossRef]
- Wen, J.; Okyere, S.K.; Wang, J.; Huang, R.; Wang, Y.; Liu, L.; Nong, X.; Hu, Y. Endophytic fungi isolated from Ageratina adenophora exhibit potential antimicrobial activity against multidrug-resistant Staphylococcus aureus. Plants 2023, 12, 650. [Google Scholar] [CrossRef]
- Amnuaykanjanasin, A.; Punya, J.; Paungmoung, P.; Rungrod, A.; Tachaleat, A.; Pongpattanakitshote, S.; Cheevadhanarak, S.; Tanticharoen, M. Diversity of type I polyketide synthase genes in the wood-decay fungus Xylaria sp. BCC 1067. FEMS Microbiol. Lett. 2005, 251, 125–136. [Google Scholar] [CrossRef][Green Version]
- Arnold, A.E.; Miadlikowska, J.; Higgins, K.L.; Sarvate, S.D.; Gugger, P.; Way, A.; Hofstetter, V.; Kauff, F.; Lutzoni, F. A phylogenetic estimation of trophic transition networks for ascomycetous fungi: Are lichens cradles of symbiotrophic fungal diversification? Syst. Biol. 2009, 58, 283–297. [Google Scholar] [CrossRef]
- Gelardi, M.; Angelini, C.; Costanzo, F.; Ercole, E.; Ortiz-Santana, B.; Vizzini, A. Outstanding pinkish brown-spored neotropical boletes: Austroboletus subflavidus and Fistulinella gloeocarpa (Boletaceae, Boletales) from the Dominican Republic. Mycobiology 2021, 49, 24–45. [Google Scholar] [CrossRef]
- De Souza Leite, T.; Cnossen Fassoni, A.; Pereira, O.L.; Mizubuti, E.S.G.; de Araújo, E.F.; de Queiroz, M.V. Novel and highly diverse fungal endophytes in soybean revealed by the consortium of two different techniques. J. Microbiol. 2013, 51, 56–69. [Google Scholar] [CrossRef]
- Phongpaichit, S.; Rungjindamai, N.; Rukachaisirikul, V.; Sakayaroj, J. Antimicrobial activity in cultures of endophytic fungi isolated from Garcinia species. FEMS Immunol. Med. Microbiol. 2006, 48, 367–372. [Google Scholar] [CrossRef]
- Higginbotham, S.J.; Arnold, A.E.; Ibañez, A.; Spadafora, C.; Coley, P.D.; Kursar, T.A. Bioactivity of fungal endophytes as a function of endophyte taxonomy and the taxonomy and distribution of their host plants. PLoS ONE 2013, 8, e73192. [Google Scholar] [CrossRef]
- Del Olmo-Ruiz, M.; Arnold, A.E. Community structure of fern-affiliated endophytes in three neotropical forests. J. Trop. Ecol. 2017, 33, 60–73. [Google Scholar] [CrossRef]
- Kuhnert, E.; Fournier, J.; Peršoh, D.; Luangsa-ard, J.J.; Hyde, K.D.; Hladki, A.I.; Romero, A.I.; Stadler, M. New Hypoxylon species from Martinique and new evidence on the molecular phylogeny of Hypoxylon. Fungal Divers. 2014, 64, 181–203. [Google Scholar] [CrossRef]
- Rivera-Orduña, F.N.; Suarez-Sanchez, R.A.; Flores-Bustamante, Z.R.; Gracida-Rodríguez, J.N.; Muria-González, M.J.; Rodríguez-Sanoja, R.; Folch-Mallol, J. Diversity of endophytic fungi of Taxus globosa. Fungal Divers. 2011, 47, 65–74. [Google Scholar] [CrossRef]
- Vu, D.; Groenewald, M.; de Vries, M.; Gehrmann, T.; Stielow, B.; Eberhardt, U.; Al-Hatmi, A.; Groenewald, J.Z.; Cardinali, G.; Houbraken, J.; et al. Large-scale generation and analysis of filamentous fungal DNA barcodes boosts coverage for kingdom fungi. Stud. Mycol. 2019, 92, 135–154. [Google Scholar] [CrossRef]
- Okane, I.; Toyama, K.; Nakagiri, A.; Suzuki, K.; Srikitikulchai, P.; Sivichai, S.; Hywel-Jones, N.; Potacharoen, W.; Læssøe, T. Study of endophytic Xylariaceae in Thailand: Diversity and taxonomy inferred from rDNA sequence analyses. Mycoscience 2008, 49, 359–372. [Google Scholar] [CrossRef]
- Büttner, E.; Liers, C.; Richter, A.; Hofrichter, M.; Kellner, H. Draft genome sequence of the ascomycete Xylaria multiplex DSM 110363. Microbiol. Resour. Announc. 2020, 9, e00262-20. [Google Scholar] [CrossRef]
- Bolaños, J.; De León, L.F.; Ochoa, E.; Darias, J.; Raja, H.A.; Shearer, C.A.; Miller, A.N.; Vanderheyden, P.; Porras-Alfaro, A.; Caballero-George, C. Phylogenetic diversity of sponge-associated fungi from Panama. Mar. Biotechnol. 2015, 17, 533–564. [Google Scholar] [CrossRef]
- U’Ren, J.M.; Lutzoni, F.; Miadlikowska, J.; Laetsch, A.D.; Arnold, A.E. Host and geographic structure of endophytic and endolichenic fungi at a continental scale. Am. J. Bot. 2012, 99, 898–914. [Google Scholar] [CrossRef]
- Van der Gucht, K. Illustrations and descriptions of xylariaceous fungi collected in Papua New Guinea. Bull. Jard. Bot. Natl. Belg. 1995, 64, 219–403. [Google Scholar] [CrossRef]
- Medel, R.; Castillo, R.; Guzmán, G. Species of Xylaria (Ascomycota, Xylariaceae) known from Veracruz, Mexico and discussion of new records. Rev. Mex. Micol. 2008, 28, 101–118. [Google Scholar]
- Dennis, R.W.G. Further notes on tropical American Xylariaceae. Kew Bull. 1957, 12, 297–332. [Google Scholar] [CrossRef]
- Dennis, R.W.G. Xylariaceae from Papua and New Guinea. Bull. Mens. Soc. Linn. Lyon 1974, 43, 127–138. [Google Scholar]
- Ju, Y.M.; Hsieh, H.M. Clarification and typification for Xylaria aenea. Fungal Sci. 2014, 29, 42–47. [Google Scholar]
- Dennis, R.W.G. Some Xylarias of tropical America. Kew Bull. 1956, 11, 401–444. [Google Scholar] [CrossRef]
- San Martin Gonzalez, F.; Rogers, J.D. A preliminary account of Xylaria of Mexico. Mycotaxon 1989, 34, 283–373. [Google Scholar] [CrossRef]
- Carroll, G. Pyrenomycetes, mainly Xylariaceae, from some South Pacific islands. Bot. Tidskr. 1964, 59, 301–310. [Google Scholar]
- Ju, Y.M.; Rogers, J.D. The Xylariaceae of Taiwan (excluding Anthostomella). Mycotaxon 1999, 73, 343–440. [Google Scholar] [CrossRef]
- Cruz, K.S. Xylariaceae (Ascomycota) no Parque Estadual de São Camilo, Palotina, PR. Master’s Thesis, Universidade Federal do Paraná, Curitiba, Brazil, 2015. [Google Scholar]
- Fournier, J.; Lechat, C.; Courtecuisse, R. The genus Xylaria sensu lato (Xylariaceae) in Guadeloupe and Martinique (French West Indies) II. Taxa with robust upright stromata. Ascomycete.org 2019, 11, 77–115. [Google Scholar] [CrossRef]
- Myers, N.; Mittermeier, R.A.; Mittermeier, C.G.; da Fonseca, G.A.; Kent, J. Biodiversity hotspots for conservation priorities. Nature 2000, 403, 853–858. [Google Scholar] [CrossRef]
- Herrera, P.; Suárez, J.P.; Kottke, I. Orchids keep the ascomycetes outside: A highly diverse group of ascomycetes colonizing the velamen of epiphytic orchids from a tropical mountain rainforest in southern Ecuador. Mycology 2010, 1, 262–268. [Google Scholar] [CrossRef]
- Novotná, A.; Benítez Chavez, A.; Herrera, P.; Cruz, D.; Filipczyková, E.; Suárez, J. High diversity of root-associated fungi isolated from three epiphytic orchids in southern Ecuador. Mycoscience 2017, 59, 24–32. [Google Scholar] [CrossRef]
- Liu, L.L.; Ren, Y.L.; Habib, K.; Lu, C.T.; Wu, Y.P.; Long, S.H.; Lin, Y.; Zhang, X.; Kang, Y.Q.; Wijayawardene, N.N.; et al. New taxa of Xylariales from Karst Ecosystems in Southwestern China. Mycosphere 2025, 16, 1–78. [Google Scholar] [CrossRef]
- Soca-Chafre, G.; Rivera-Orduña, F.N.; Hidalgo-Lara, M.E.; Hernandez-Rodriguez, C.; Marsch, R.; Flores-Cotera, L.B. Molecular phylogeny and paclitaxel screening of fungal endophytes from Taxus globosa. Fungal Biol. 2011, 115, 143–156. [Google Scholar] [CrossRef]
- Hofstetter, V.; Buyck, B.; Eyssartier, G.; Schnee, S.; Gindro, K. The unbearable lightness of sequence-based identification. Fungal Divers. 2019, 96, 243–284. [Google Scholar] [CrossRef]
- Lodge, D.J.; Læssøe, T.; Aime, M.C.; Henkel, T.W. Montane and cloud forest specialists among neotropical Xylaria species. N. Am. Fungi 2008, 3, 193–213. [Google Scholar] [CrossRef]
- Li, Q.R.; Habib, K.; Long, S.H.; Wu, Y.P.; Zhang, X.; Hu, H.M.; Wu, Q.Z.; Liu, L.L.; Zhou, S.X.; Shen, X.C.; et al. Unveiling fungal diversity in China: New species and records within the Xylariaceae. Mycosphere 2024, 15, 275–364. [Google Scholar] [CrossRef]
- Osono, T. Decomposing ability of diverse litter-decomposer macrofungi in subtropical, temperate, and subalpine forests. J. For. Res. 2015, 20, 272–280. [Google Scholar] [CrossRef]
- Cruz, D.; Suárez, J.P.; Kottke, I.; Piepenbring, M. Cryptic species revealed by molecular phylogenetic analysis of sequences obtained from basidiomata of Tulasnella. Mycologia 2014, 106, 708–722. [Google Scholar] [CrossRef]
- Bradshaw, M.J.; Braun, U.; Pfister, D.H. Phylogeny and taxonomy of the genera of Erysiphaceae, part 1: Golovinomyces. Mycologia 2022, 114, 964–993. [Google Scholar] [CrossRef]
- Hyde, K.D.; Noorabadi, M.T.; Thiyagaraja, V.; He, M.Q.; Johnston, P.R.; Wijesinghe, S.N.; Armand, A.; Biketova, A.Y.; Chethana, K.W.T.; Erdoğdu, M.; et al. The 2024 Outline of Fungi and fungus-like taxa. Mycosphere 2024, 15, 5142–6239. [Google Scholar] [CrossRef]
- Cruz, D.; Suárez, J.P.; Kottke, I.; Piepenbring, M.; Oberwinkler, F. Defining species in Tulasnella by correlating morphology and nrDNA ITS-5.8S sequence data of basidiomata from a tropical Andean forest. Mycol. Prog. 2011, 10, 229–238. [Google Scholar] [CrossRef]











| No. | Fungarium Code | Determination | ITS-5.8S and LSU D1/D2 (Accession Numbers) |
|---|---|---|---|
| 1 | HUTPL(F)-604 | Xylaria adscedens * | OR086092 only ITS-5.8S |
| 2 | HUTPL(F)-1448 | Xylaria adscedens | OR088119 |
| 3 | HUTPL(F)-1543 | Xylaria aenea | OR088132 |
| 4 | HUTPL(F)-1458 | Xylaria cf. anisopleura | OR088123 |
| 5 | HUTPL(F)-581 | Xylaria apiculata | OR088126 |
| 6 | HUTPL(F)-704 | Xylaria apiculata | OR088127 |
| 7 | HUTPL(F)-1532 | Xylaria curta | OR088133 |
| 8 | HUTPL(F)-1437 | Xylaria enterogena | OR088131 |
| 9 | HUTPL(F)-1436 | Xylaria fissilis | OR088122 |
| 10 | HUTPL(F)-1514 | Xylaria fissilis | OR088121 |
| 11 | HUTPL(F)-1542 | Xylaria fissilis | OR088120 |
| 12 | HUTPL(F)-663 | Xylaria globose * | OR086093 only ITS-5.8S |
| 13 | HUTPL(F)-1497 | Xylaria globosa | OR086091 only ITS-5.8S |
| 14 | HUTPL(F)-1083 | Xylaria aff. telfairii | OR088130 |
| 15 | HUTPL(F)-1559 | Xylaria tuberorides | OR088134 |
| 16 | HUTPL(F)-603 | Xylaria sp. * | OR086094 only ITS-5.8S |
| 17 | HUTPL(F)-921 | Xylaria sp. * | OR088128 |
| 18 | HUTPL(F)-1077 | Xylaria sp. * | OR088124 |
| 19 | HUTPL(F)-1100 | Xylaria sp. * | OR088125 |
| 20 | HUTPL(F)-1533 | Xylaria sp. ^ | Sequence not available |
Disclaimer/Publisher’s Note: The statements, opinions and data contained in all publications are solely those of the individual author(s) and contributor(s) and not of MDPI and/or the editor(s). MDPI and/or the editor(s) disclaim responsibility for any injury to people or property resulting from any ideas, methods, instructions or products referred to in the content. |
© 2026 by the authors. Licensee MDPI, Basel, Switzerland. This article is an open access article distributed under the terms and conditions of the Creative Commons Attribution (CC BY) license.
Share and Cite
Cruz, D.; Suárez, J.P.; Chamba, A.; Duque-Sarango, P.; Espinosa, L.; Vandregrift, R. Morphological Diversity and Preliminary DNA Barcoding of Xylaria (Xylariales) from Estación Científica San Francisco, Including Xylaria aenea as a New Record for Ecuador. J. Fungi 2026, 12, 211. https://doi.org/10.3390/jof12030211
Cruz D, Suárez JP, Chamba A, Duque-Sarango P, Espinosa L, Vandregrift R. Morphological Diversity and Preliminary DNA Barcoding of Xylaria (Xylariales) from Estación Científica San Francisco, Including Xylaria aenea as a New Record for Ecuador. Journal of Fungi. 2026; 12(3):211. https://doi.org/10.3390/jof12030211
Chicago/Turabian StyleCruz, Darío, Juan Pablo Suárez, Andres Chamba, Paola Duque-Sarango, Luisa Espinosa, and Roo Vandregrift. 2026. "Morphological Diversity and Preliminary DNA Barcoding of Xylaria (Xylariales) from Estación Científica San Francisco, Including Xylaria aenea as a New Record for Ecuador" Journal of Fungi 12, no. 3: 211. https://doi.org/10.3390/jof12030211
APA StyleCruz, D., Suárez, J. P., Chamba, A., Duque-Sarango, P., Espinosa, L., & Vandregrift, R. (2026). Morphological Diversity and Preliminary DNA Barcoding of Xylaria (Xylariales) from Estación Científica San Francisco, Including Xylaria aenea as a New Record for Ecuador. Journal of Fungi, 12(3), 211. https://doi.org/10.3390/jof12030211

