JA Signaling Inhibitor JAZ Is Involved in Regulation of AM Symbiosis with Cassava, Including Symbiosis Establishment and Cassava Growth
Abstract
1. Introduction
2. Materials and Methods
2.1. Plant Materials and Inoculation
2.2. Determination of Plant Vigor and Biochemical Indicators in Cassava Seedlings
- (1)
- Cassava seedling treatment methods.
- (2)
- Measurement of plant vigor in cassava seedlings.
- (3)
- Determination of Biochemical Indicators in cassava seedling root systems.
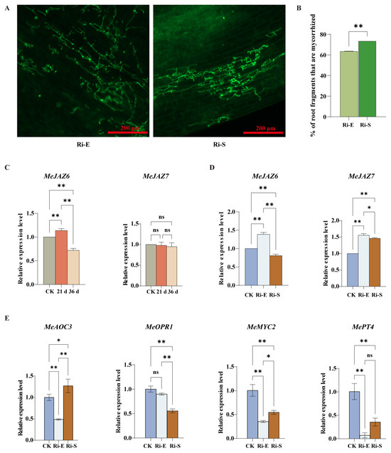
2.3. Staining of Arbuscular Mycorrhizal Fungi and Determination of Infection Rate
2.4. RNA Extractions and Gene Expression Quantification
2.5. Promoter Analysis and Protein Interaction Prediction of Cassava MeJAZ Family
2.6. Method of Statistical Analysis of Data
3. Results
3.1. AM Symbiosis Promotes Growth and Development of Cassava and Increases Endogenous Hormone Levels
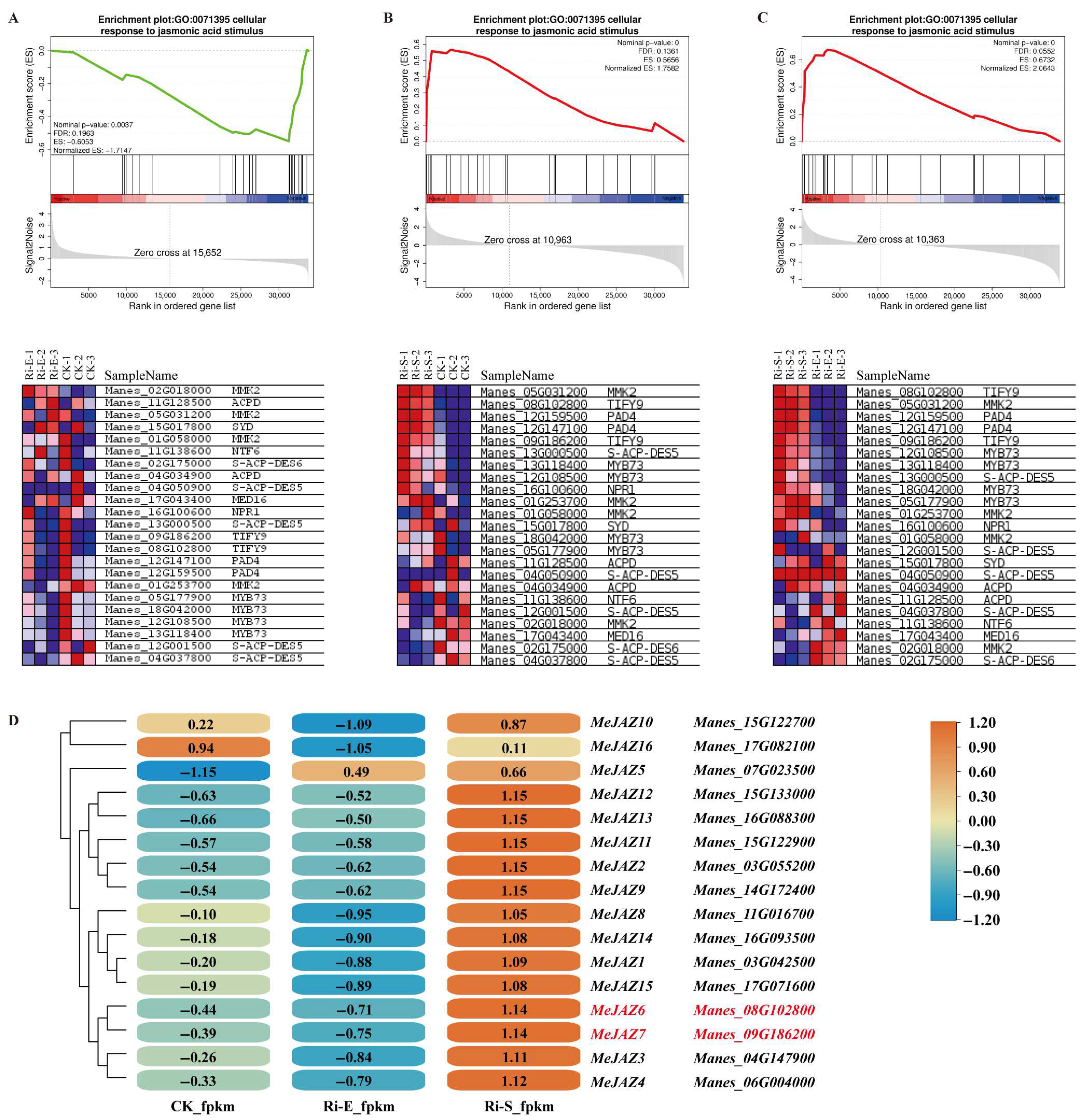
3.2. GSEA Analysis of RNA-Seq Data Enriched Two Core Genes, MeJAZ6 and MeJAZ7
3.3. Analysis of Cis-Acting Elements in Promoter Region of MeJAZ Family
3.4. Expression Pattern Analysis of MeJAZ Gene Family After AM Symbiosis
3.5. Low Concentrations of Jasmonic Acid Can Eliminate and Inhibit the Promotion of AM Symbiosis on Cassava Growth and Development
3.6. Expression Pattern Analysis of MeJAZ Gene Family in Cassava Treated with Low-Concentration Jasmonic Acid
3.7. Promotion of Fresh Weight Accumulation of Cassava by High-Concentration Jasmonic Acid Synergistic AM Symbiosis Process
3.8. Expression Pattern Analysis of MeJAZ Gene Family in Cassava Treated with High-Concentration Jasmonic Acid
3.9. PPI Predicts the Interaction of Candidate JAZ Proteins with Known Key Factors of SYM Signaling Pathway
4. Discussion
5. Conclusions
Supplementary Materials
Author Contributions
Funding
Institutional Review Board Statement
Informed Consent Statement
Data Availability Statement
Conflicts of Interest
Appendix A
| Parameter | CK Average | AMF Average | Ratio (%) | p Value Summary | Adjusted p Value | |
|---|---|---|---|---|---|---|
| Early symbiotic stage | Plant height (cm) | 22.00 ± 0.55 | 21.71 ± 0.06 | −1.32 | ns | 0.9338 |
| Stem thick (mm) | 4.33 ± 0.12 | 4.43 ± 0.19 | 2.31 | ns | 0.7755 | |
| Aboveground fresh weight (g) | 6.84 ± 0.29 | 9.97 ± 0.04 | 31.01 | ** | 0.0001 | |
| Belowground fresh weight (g) | 1.99 ± 0.22 | 2.45 ± 0.14 | 23.49 | * | 0.0166 | |
| Stable symbiotic stage | Plant height (cm) | 24.04 ± 0.42 | 26.58 ± 1.56 | 10.55 | * | 0.0353 |
| Stem thick (mm) | 4.80 ± 0.14 | 4.8 ± 0.14 | 0.00 | ns | >0.9999 | |
| Aboveground fresh weight (g) | 11.59 ± 0.40 | 13.20 ± 0.22 | 13.90 | ** | 0.0007 | |
| Belowground fresh weight (g) | 2.75 ± 0.07 | 3.56 ± 0.03 | 29.61 | ** | 0.0006 |
| Parameter | J0 (MeJA 0 μm/L) | J50 (MeJA 0 μm/L) | Ratio ((J50-J0)/J0) | Two-Way ANOVA (J0 vs. J50) | p Value for Factor Interaction (E vs. M & J0 vs. J50) | p Value Summary | p Value for Factor Interaction (CK vs. Ri &J0 vs. J50) | p Value Summary | ||
|---|---|---|---|---|---|---|---|---|---|---|
| CK | 21 d | Plant height (cm) | 22 ± 0.67 | 19.37 ± 2.43 | −0.12 | ns | ||||
| Stem thick (mm) | 4.33 ± 0.15 | 3.97 ± 0.31 | −0.08 | ns | ||||||
| Aboveground fresh weight (g) | 6.84 ± 0.36 | 7.71 ± 1.01 | 0.13 | ns | ||||||
| Belowground fresh weight (g) | 1.99 ± 0.27 | 2.04 ± 0.15 | 0.03 | ns | ||||||
| 36 d | Plant height (cm) | 24.04 ± 0.51 | 21.17 ± 1.89 | −0.12 | ns | 0.8969 | ns | |||
| Stem thick (mm) | 4.8 ± 0.17 | 4.37 ± 0.31 | −0.09 | ns | 0.8196 | ns | ||||
| Aboveground fresh weight (g) | 11.59 ± 0.5 | 12.28 ± 1.03 | 0.06 | ns | 0.8497 | ns | ||||
| Belowground fresh weight (g) | 2.75 ± 0.09 | 3.72 ± 0.16 | 0.35 | ** | 0.0019 | ** | ||||
| Ri | Ri-E | Plant height (cm) | 21.71 ± 0.08 | 20.7 ± 1.45 | −0.05 | ns | 0.3657 | ns | ||
| Stem thick (mm) | 4.43 ± 0.23 | 4.2 ± 0.17 | −0.05 | ns | 0.6195 | ns | ||||
| Aboveground fresh weight (g) | 8.96 ± 0.05 | 8.87 ± 0.2 | −0.01 | ns | 0.1641 | ns | ||||
| Belowground fresh weight (g) | 2.45 ± 0.17 | 1.67 ± 0.22 | −0.32 | ** | 0.0081 | ** | ||||
| Ri-S | Plant height (cm) | 25.91 ± 1.08 | 23.73 ± 0.66 | −0.08 | ns | 0.3203 | ns | 0.6246 | ns | |
| Stem thick (mm) | 4.57 ± 0.51 | 4.6 ± 0.17 | 0.01 | ns | 0.4733 | ns | 0.2459 | ns | ||
| Aboveground fresh weight (g) | 13.2 ± 0.27 | 11.49 ± 0.01 | −0.13 | ** | <0.0001 | ** | 0.0075 | ** | ||
| Belowground fresh weight (g) | 3.43 ± 0.18 | 2.57 ± 0.16 | −0.25 | ** | 0.7315 | ns | <0.0001 | ** |
| Parameter | J0 (MeJA 0 μm/L) | J100 (MeJA 100 μm/L) | Ratio ((J100-J0)/J0) | Two-Way ANOVA (J0 vs. J100) | p Value for Factor Interaction (E vs. M & J0 vs. J100) | p Value Summary | p Value for Factor Interaction (J0 vs. J100 & CK vs. Ri) | p Value Summary | ||
|---|---|---|---|---|---|---|---|---|---|---|
| CK | 21 d | Plant height (cm) | 22 ± 0.67 | 21.33 ± 2.24 | −0.03 | ns | ||||
| Stem thick (mm) | 4.33 ± 0.15 | 3.97 ± 0.42 | −0.08 | ns | ||||||
| Aboveground fresh weight (g) | 6.84 ± 0.36 | 9.63 ± 0.59 | 0.41 | ** | ||||||
| Belowground fresh weight (g) | 1.99 ± 0.27 | 2.63 ± 0.17 | 0.32 | * | ||||||
| 36 d | Plant height (cm) | 24.04 ± 0.51 | 23.7 ± 1.79 | −0.01 | ns | 0.8534 | ns | |||
| Stem thick (mm) | 4.8 ± 0.17 | 4.87 ± 0.15 | 0.01 | ns | 0.1717 | ns | ||||
| Aboveground fresh weight (g) | 11.59 ± 0.5 | 14.42 ± 0.79 | 0.24 | ** | 0.9614 | ns | ||||
| Belowground fresh weight (g) | 2.75 ± 0.09 | 4.26 ± 0.39 | 0.55 | ** | 0.0182 | * | ||||
| Ri | Ri-E | Plant height (cm) | 21.71 ± 0.08 | 22.36 ± 0.87 | 0.03 | ns | 0.3871 | ns | ||
| Stem thick (mm) | 4.43 ± 0.23 | 4.17 ± 0.15 | −0.06 | ns | 0.7489 | ns | ||||
| Aboveground fresh weight (g) | 8.96 ± 0.05 | 12.61 ± 0.06 | 0.41 | ** | 0.0651 | ns | ||||
| Belowground fresh weight (g) | 2.45 ± 0.17 | 2.5 ± 0.18 | 0.02 | ns | 0.0316 | * | ||||
| Ri-S | Plant height (cm) | 25.91 ± 1.08 | 25.17 ± 1.35 | −0.03 | ns | 0.2461 | ns | 0.7886 | ns | |
| Stem thick (mm) | 4.57 ± 0.51 | 4.6 ± 0.3 | 0.01 | ns | 0.451 | ns | 0.9301 | ns | ||
| Aboveground fresh weight (g) | 13.2 ± 0.27 | 14.08 ± 1.38 | 0.07 | ns | 0.0093 | ** | 0.0804 | ns | ||
| Belowground fresh weight (g) | 3.43 ± 0.18 | 3.52 ± 0.2 | 0.03 | ns | 0.8295 | ns | 0.0009 | ** |
References
- FAOSTAT. Cassava Production Data. 2023. Available online: https://www.fao.org/faostat/en/#search/cassava (accessed on 14 August 2025).
- Lyons, J.B.; Bredeson, J.V.; Mansfeld, B.N.; GJ Bauchet, G.J.; Berry, J.; Boyher, A.; Mueller, L.A.; Rokhsar, D.S.; Bart, R.S. Current status and impending progress for cassava structural genomics. Plant Mol. Biol. 2022, 109, 177–191. [Google Scholar] [CrossRef]
- Amelework, A.B.; Bairu, M.W. Advances in genetic analysis and breeding of cassava (Manihot esculenta Crantz): A review. Plants 2022, 11, 1617. [Google Scholar] [CrossRef]
- Ufuan Achidi, A.; Ajayi, O.A.; Bokanga, M.; Maziya-Dixon, B. The use of cassava leaves as food in Africa. Ecol. Food Nutr. 2005, 44, 423–435. [Google Scholar] [CrossRef]
- Lozano, J.C. Cassava Bacterial Blight: A Manageable Disease. Plant Dis. 1986, 70, 1989–1993. [Google Scholar] [CrossRef]
- Patil, B.L.; Legg, J.P.; Kanju, E.; Fauquet, C.M. Cassava brown streak disease: A threat to food security in Africa. J. Gen. Virol. 2015, 96, 956–968. [Google Scholar] [CrossRef] [PubMed]
- Yuniwati, E.D.; Hartati, F.K.; Iskandar, S.T. Biochar technology to increase cassava crop productivity: A study of sustainable agriculture on degraded land. Rev. Matemática Teoría Apl. 2024, 9, 20220260. [Google Scholar] [CrossRef]
- Struik, P.C.; Kuyper, T.W. Sustainable intensification in agriculture: The richer shade of green. A review. Agron. Sustain. Dev. 2017, 37, 39. [Google Scholar] [CrossRef]
- Redecker, D.; Kodner, R.; Graham, L.E. Glomalean fungi from the Ordovician. Science 2000, 289, 1920–1921. [Google Scholar] [CrossRef]
- Smith, S.; Read, D.J. The symbionts forming arbuscular mycorrhizas. Mycorrhizal Symbiosis 2008, 13, 11. [Google Scholar]
- Genre, A.; Lanfranco, L.; Perotto, S.; Bonfante, P. Unique and common traits in mycorrhizal symbioses. Nat. Rev. Microbiol. 2020, 18, 649–660. [Google Scholar] [CrossRef]
- Bago, B.; Pfeffer, P.E.; Abubaker, J.; Jun, J.; Allen, J.W.; Brouillette, J.; Douds, D.D.; Lammers, P.J.; Shachar-Hill, Y. Carbon export from arbuscular mycorrhizal roots involves the translocation of carbohydrate as well as lipid. Plant Physiol. 2003, 131, 1496–1507. [Google Scholar] [CrossRef] [PubMed]
- Karandashov, V.; Bucher, M. Symbiotic phosphate transport in arbuscular mycorrhizas. Trends Plant Sci. 2005, 10, 22–29. [Google Scholar] [CrossRef] [PubMed]
- Jiang, Y.N.; Wang, W.X.; Xie, Q.J.; Liu, N.; Liu, L.X.; Wang, D.P.; Zhang, X.W.; Yang, C.; Chen, X.Y.; Tang, D.Z.; et al. Plants transfer lipids to sustain colonization by mutualistic mycorrhizal and parasitic fungi. Science 2017, 356, 1172–1175. [Google Scholar] [CrossRef] [PubMed]
- Chiu, C.H.; Paszkowski, U. Mechanisms and Impact of Symbiotic Phosphate Acquisition. Cold Spring Harb. Perspect. Biol. 2019, 11, a034603. [Google Scholar] [CrossRef]
- Li, K.; Dilegge, M.J.; Minas, I.S.; Hamm, A.; Manter, D.; Vivanco, J.M. Soil sterilization leads to re-colonization of a healthier rhizosphere microbiome. Rhizosphere 2019, 12, 100176. [Google Scholar] [CrossRef]
- Shi, J.; Wang, X.; Wang, E. Mycorrhizal Symbiosis in Plant Growth and Stress Adaptation: From Genes to Ecosystems. Annu. Rev. Plant Biol. 2023, 74, 569–607. [Google Scholar] [CrossRef]
- Yang, Y.; Cao, Y.; Li, Z.; Zhukova, A.; Yang, S.; Wang, J.; Tang, Z.; Cao, Y.; Zhang, Y.; Wang, D. Interactive effects of exogenous melatonin and Rhizophagus intraradices on saline-alkaline stress tolerance in Leymus chinensis. Mycorrhiza 2020, 30, 357–371. [Google Scholar] [CrossRef]
- Yang, C.; Zhao, W.; Wang, Y.; Zhang, L.; Huang, S.; Lin, J. Metabolomics analysis reveals the alkali tolerance mechanism in Puccinellia tenuiflora plants inoculated with arbuscular mycorrhizal fungi. Microorganisms 2020, 8, 327. [Google Scholar] [CrossRef]
- Porcel, R.; Aroca, R.; Azcon, R.; Ruiz-Lozano, J.M. Regulation of cation transporter genes by the arbuscular mycorrhizal symbiosis in rice plants subjected to salinity suggests improved salt tolerance due to reduced Na+ root-to-shoot distribution. Mycorrhiza 2016, 26, 673–684. [Google Scholar] [CrossRef]
- Zheng, X.D.; Li, Y.Q.; Xi, X.L.; Ma, C.Q.; Sun, Z.J.; Yang, X.Q.; Li, X.Y.; Tian, Y.K.; Wang, C.H. Exogenous strigolactones alleviate KCl stressby regulating photosynthesis, ROS migration and ion transport in Malus hupehensis Rehd. Plant Physiol. Biochem. 2021, 159, 113–122. [Google Scholar] [CrossRef]
- Peng, Z.C.; Zulfiqar, T.; Yang, H.C.; Wang, M.; Zhang, F.H. Effect of Arbuscular Mycorrhizal Fungi (AMF) on photosynthetic characteristics of cotton seedlings under saline-alkali stress. Sci. Rep. 2024, 14, 8633. [Google Scholar] [CrossRef]
- Wipf, D.; Krajinski, F.; Courty, P.E. Trading on the arbuscular mycorrhiza market: From arbuscules to common mycorrhizal networks. New Phytol. 2019, 223, 1127–1142. [Google Scholar] [CrossRef] [PubMed]
- Evelin, H.; Devi, T.S.; Gupta, S.; Kapoor, R. Mitigation of Salinity Stress in Plants by Arbuscular Mycorrhizal Symbiosis: Current Understanding and New Challenges. Front. Plant Sci. 2019, 10, 470. [Google Scholar] [CrossRef] [PubMed]
- Liu, L.; Li, D.; Ma, Y.L.; Shen, H.T.; Zhao, S.M.; Wang, Y.F. Combined Application of Arbuscular Mycorrhizal Fungi and Exogenous Melatonin Alleviates Drought Stress and Improves Plant Growth in Tobacco Seedlings. J. Plant Growth Regul. 2020, 40, 1074–1087. [Google Scholar] [CrossRef]
- Mitra, D.; Nayeri, F.D.; Sansinenea, E.; Ortiz, A.; Bhatta, B.B.; Adeyemi, N.O.; Janeeshma, E.; Al-Ani, L.K.T.; Sharma, S.B.; Boutaj, H.; et al. Unraveling arbuscular mycorrhizal fungi interaction in rice for plant growth development and enhancing phosphorus use efficiency through recent development of regulatory genes. J. Plant Nutr. 2023, 46, 3184–3220. [Google Scholar] [CrossRef]
- Bouwmeester, H.J.; Roux, C.; Lopez-Raez, J.A.; Bécard, G. Rhizosphere communication of plants, parasitic plants and AM fungi. Trends Plant Sci. 2007, 12, 224–230. [Google Scholar] [CrossRef]
- Zhang, X.; Ren, B.H.; Wu, S.L.; Sun, Y.Q.; Lin, G.; Chen, B.D. Arbuscular mycorrhizal symbiosis influences arsenic accumulation and speciation in Medicago truncatula L. in arsenic-contaminated soil. Chemosphere 2015, 119, 224–230. [Google Scholar] [CrossRef]
- Hou, S.J.; Chen, B.D.; Zhang, X. Signal recognition mechanism in establishing arbuscular mycorrhiza symbiosis. Microbiol. China 2016, 43, 2693–2699. [Google Scholar]
- Liao, D.H.; Wang, S.S.; Cui, M.M.; Liu, J.H.; Chen, A.Q.; Xu, G.H. Phytohormones regulate the development of arbuscular mycorrhizal symbiosis. Int. J. Mol. Sci. 2018, 19, 3146. [Google Scholar] [CrossRef]
- Bedini, A.; Mercy, L.; Schneider, C.; Franken, P.; Lucic-Mercy, E. Unraveling the initial plant hormone signaling, metabolic mechanisms and plant defense triggering the endomycorrhizal symbiosis behavior. Front. Plant Sci. 2018, 9, 1800. [Google Scholar] [CrossRef]
- Wang, H.; Sun, L.Y. Mechanisms of phytohormones in regulating arbuscular mycorrhiza development. Mierobiol. China 2022, 49, 19. [Google Scholar]
- Wang, H.; Liu, R.J.; You, M.P.; Barbetti, M.J.; Chen, T.L. Pathogen biocontrol using plant growth-promoting bacteria (PGPR): Role of bacterial diversity. Microorganisms 2021, 9, 1988. [Google Scholar] [CrossRef] [PubMed]
- Howe, G.A. Metabolic end run to jasmonate. Nat. Chem. Biol. 2018, 14, 109–110. [Google Scholar] [CrossRef] [PubMed]
- Hause, B.; Maier, W.; Miersch, O.; Kramell, R.; Strack, D. Induction of jasmonate biosynthesis in arbuscular mycorrhizal barley roots. Plant Physiol. 2002, 130, 1213–1220. [Google Scholar] [CrossRef]
- Isayenkov, S.; Mrosk, C.; Stenzel, I.; Strack, D.; Hause, B. Suppression of allene oxide cyclase in hairy roots of Medicago truncatula reduces jasmonate levels and the degree of mycorrhization with Glomus intraradices. Plant Physiol. 2005, 139, 1401–1410. [Google Scholar] [CrossRef]
- Hause, B.; Wasternack, C.; Strack, D. Jasmonates in stress responses and development. Phytochemistry 2009, 70, 1483–1484. [Google Scholar] [CrossRef]
- Gutjahr, C.; Paszkowski, U. Weights in the balance: Jasmonic acid and salicylic acid signaling in root-biotroph interactions. Mol. Plant-Microbe Interact. 2009, 22, 763–772. [Google Scholar] [CrossRef]
- Wei, X.; Liu, Y.H.; Liu, Y.Y.; Yin, X.P.; Xie, T.; Chen, R.; Wei, Q.H. Advances of JAZ family in plants. Plant Physiol. J. 2021, 57, 1039–1046. [Google Scholar]
- Chini, A.; Boter, M.; Solano, R. Plant oxylipins: COI1/JAZs/MYC2 as the core jasmonic acid-signalling module. FEBS J. 2009, 276, 4682–4692. [Google Scholar] [CrossRef]
- León-Morcillo, R.J.; Angel, J.; Martín-Rodríguez; Vierheilig, H.; Ocampo, J.A.; García-Garrido, J.M. Late activation of the 9-oxylipin pathway during arbuscular mycorrhiza formation in tomato and its regulation by jasmonate signalling. J. Exp. Bot. 2012, 63, 3545–3558. [Google Scholar] [CrossRef]
- Adolfsson, L.; Nziengui, H.; Abreu, I.N.; Simura, J.; Beebo, A.; Herdean, A.; Aboalizadeh, J.; Siroká, J.; Moritz, T.; Novák, O.; et al. Enhanced secondary and hormone metabolism in leaves of arbuscular mycorrhizal Medicago truncatula. Plant Physiol. 2017, 175, 392–411. [Google Scholar] [CrossRef]
- Meng, Y.J.; Varshney, K.; Incze, N.; Badics, E.; Kamran, M.; Davies, S.F.; Oppermann, L.M.F.; Magne, K.; Dalmais, M.; Bendahmane, A.; et al. KARRIKIN INSENSITIVE2 regulates leaf development, root system architecture and arbuscular-mycorrhizal symbiosis in Brachypodium distachyon. Plant J. 2022, 109, 1559–1574. [Google Scholar] [CrossRef]
- Wang, J.; Sui, J.; Cui, L.; Shi, K. Effects of AMF on the growth and physiological characteristics of Phoebe zhennan under salt stress. J. Cent. South Univ. For. Technol. 2023, 43, 51–58. [Google Scholar] [CrossRef]
- Zamioudis, C.; Pieterse, C.M.J. Modulation of host immunity by beneficial microbes. Mol. Plant-Microbe Interact. 2012, 25, 139–150. [Google Scholar] [CrossRef] [PubMed]
- Wang, D.P.; Dong, W.T.; Murray, J.; Wang, E.T. Innovation and appropriation in mycorrhizal and rhizobial Symbioses. Plant Cell 2022, 34, 1573–1599. [Google Scholar] [CrossRef]
- Duan, Q.; Yang, X.; Huang, X. Signal exchange between plants and Arbuscular Mycorrhizae fungi during the early stage of symbiosis—A review. Wei Sheng Wu Xue Bao Acta Microbiol. Sin. 2015, 55, 819–825. [Google Scholar]
- Nair, A.; Kolet, S.P.; Thulasiram, H.V.; Bhargava, S. Systemic jasmonic acid modulation in mycorrhizal tomato plants and its role in induced resistance against Alternaria alternata. Plant Biol. 2015, 17, 625–631. [Google Scholar] [CrossRef]
- Wasternack, C.; Hause, B. Jasmonates: Biosynthesis, perception, signal transduction and action in plant stress response, growth and development. An update to the 2007 review in Annals of Botany. Ann. Bot. 2013, 111, 1021–1058. [Google Scholar] [CrossRef]
- Müller, B.; Sheen, J. Cytokinin and auxin interaction in root stem-cell specification during early embryogenesis. Nature 2017, 453, 1094–1097. [Google Scholar] [CrossRef]
- Jung, S.C.; Martinez-Medina, A.; Lopez-Raez, J.A.; Pozo, M.J. Mycorrhiza-induced resistance and priming of plant defenses. J. Chem. Ecol. 2012, 38, 651–664. [Google Scholar] [CrossRef]
- Cosme, M.; Lu, J.; Erb, M.; Stout, M.J.; Franken, P.; Wurst, S. A fungal endophyte helps plants to tolerate root herbivory through changes in gibberellin and jasmonate signaling. New Phytol. 2016, 211, 1065–1076. [Google Scholar] [CrossRef]
- Lin, Y.B.; Yang, Y.R.; Huang, R.X.; Zhao, Y.Y.; He, C.L.; Wei, X.C.; Zeng, R.S.; Song, Y.Y. Mechanism of jasmonic acid mediated induction of disease resistance against earlyblight by arbuscular mycorrhizal fungus in tomato plants. Acta Ecol. Sinica 2020, 40, 2407–2416. [Google Scholar]
- Gutjahr, C. Phytohormone signaling in arbuscular mycorrhiza development. Curr. Opin. Plant Biol. 2014, 20, 26–34. [Google Scholar] [CrossRef] [PubMed]
- Zhang, B.X.; Zheng, H.; Wu, H.H.; Wang, C.L.; Liang, Z.S. Recent genome-wide replication promoted expansion and functional differentiation of the JAZs in soybeans. Int. J. Biol. Macromol. 2023, 238, 12. [Google Scholar] [CrossRef] [PubMed]
- Kiers, E.T.; Adler, L.S.; Grman, E.L.; Heijden, M.G.A.V.D. Manipulating the jasmonate response: How do methyl jasmonate additions mediate characteristics of aboveground and belowground mutualisms? Funct. Ecol. 2010, 24, 434–443. [Google Scholar] [CrossRef]
- Ludwig-Müller, J.R.J.Y.H. Reduced arbuscular mycorrhizal root coloniza-tion in Tropaeolum majus and Carica papaya after jasmonic acid application can not be attributed to increased glucosinolate levels. J. Plant Physiol. 2002, 159, 517–523. [Google Scholar] [CrossRef]
- Hause, B.; Schaarschmidt, S. The role of jasmonates in mutualistic symbioses between plants and soil-born microorganisms. Phytochemistry 2009, 69, 1589–1599. [Google Scholar] [CrossRef]
- Gutjahr, C.; Siegler, H.; Haga, K.; Lino, M.; Paszkowski, U. Full establishment of arbuscular mycorrhizal symbiosis in rice occurs independently of enzymatic jasmonate biosynthesis. PLoS ONE 2015, 10, e0123422. [Google Scholar] [CrossRef]
- Herrmann, S.; Kunert, G.; Schäfer, P. The complex role of jasmonates in plant-microbe interactions. J. Exp. Bot. 2022, 73, 3432–3443. [Google Scholar]
- Pozo, M.J.; López-Ráez, J.A.; Azcón-Aguilar, C.; García-Garrido, J.M. Phytohormones as integrators of environmental signals in the regulation of mycorrhizal symbioses. New Phytol. 2015, 205, 1431–1436. [Google Scholar] [CrossRef]
- Landgraf, R.; Schaarschmidt, S.; Hause, B. Repeated leaf wounding alters the colonization of Medicago truncatula roots by beneficial and pathogenic microorganisms. Plant Cell Environ. 2012, 35, 1344–1357. [Google Scholar] [CrossRef]
- Chu, W.; GUO, X.L.; Zhang, C.; Zhou, L.T.; Wu, Z.Y.; Lin, W.X. Research progress and future directions of arbuscular mycorrhizal fungi-plant-rhizosphere microbial interaction. Chin. J. Eco-Agric. 2022, 30, 1709–1721. [Google Scholar] [CrossRef]
- Pozo, M.J.; Cordier, C.; Dumas-Gaudot, E.; Gianinazzi, S.; Barea, J.M.; Azcon-Aguilar, C. Localized versus systemic effect of arbuscular mycorrhizal fungi on defence responses to Phytophthora infection in tomato plants. J. Exp. Bot. 2002, 53, 525–534. [Google Scholar] [CrossRef] [PubMed]
- Fernández, I.; Merlos, M.; López-Ráez, J.A.; Martínez-Medina, A.; Ferrol, N.; Azcón, C.; Bonfante, P.; Flors, V.; Pozo, M.J. Defense related phytohormones regulation in arbuscular mycorrhizal symbioses depends on the partner genotypes. J. Chem. Ecol. 2014, 40, 791–803. [Google Scholar] [CrossRef]
- Zheng, L.L.; Wan, Q.; Wang, H.G.; Guo, C.L.; Niu, X.L.; Zhang, X.F.; Zhang, R.; Chen, Y.H.; Luo, K. Genome-wide identification and expression of TIFY family in cassava (Manihot esculenta Crantz). Front. Plant Sci. 2022, 13, 1017840. [Google Scholar] [CrossRef] [PubMed] [PubMed Central]
- Aroca, R.; Ruiz-Lozano, J.M.; Zamarreño, Á.M.; Paz, J.A.; García-Mina, J.M.; Pozo, M.J.; López-Ráez, J.A. Arbuscular mycorrhizal symbiosis influences strigolactone production under salinity and alleviates salt stress in lettuce plants. J. Plant Physiol. 2013, 170, 47–55. [Google Scholar] [CrossRef]








Disclaimer/Publisher’s Note: The statements, opinions and data contained in all publications are solely those of the individual author(s) and contributor(s) and not of MDPI and/or the editor(s). MDPI and/or the editor(s) disclaim responsibility for any injury to people or property resulting from any ideas, methods, instructions or products referred to in the content. |
© 2025 by the authors. Licensee MDPI, Basel, Switzerland. This article is an open access article distributed under the terms and conditions of the Creative Commons Attribution (CC BY) license (https://creativecommons.org/licenses/by/4.0/).
Share and Cite
Gao, Y.; Huang, S.; Zhang, J.; Zhu, L.; Zhan, B.; Yu, X.; Chen, Y. JA Signaling Inhibitor JAZ Is Involved in Regulation of AM Symbiosis with Cassava, Including Symbiosis Establishment and Cassava Growth. J. Fungi 2025, 11, 601. https://doi.org/10.3390/jof11080601
Gao Y, Huang S, Zhang J, Zhu L, Zhan B, Yu X, Chen Y. JA Signaling Inhibitor JAZ Is Involved in Regulation of AM Symbiosis with Cassava, Including Symbiosis Establishment and Cassava Growth. Journal of Fungi. 2025; 11(8):601. https://doi.org/10.3390/jof11080601
Chicago/Turabian StyleGao, Yu, Siyuan Huang, Jingling Zhang, Lin Zhu, Baocan Zhan, Xiaohui Yu, and Yinhua Chen. 2025. "JA Signaling Inhibitor JAZ Is Involved in Regulation of AM Symbiosis with Cassava, Including Symbiosis Establishment and Cassava Growth" Journal of Fungi 11, no. 8: 601. https://doi.org/10.3390/jof11080601
APA StyleGao, Y., Huang, S., Zhang, J., Zhu, L., Zhan, B., Yu, X., & Chen, Y. (2025). JA Signaling Inhibitor JAZ Is Involved in Regulation of AM Symbiosis with Cassava, Including Symbiosis Establishment and Cassava Growth. Journal of Fungi, 11(8), 601. https://doi.org/10.3390/jof11080601

