Mitochondrial Genomes from Fungal the Entomopathogenic Moelleriella Genus Reveals Evolutionary History, Intron Dynamics and Phylogeny
Abstract
1. Introduction
2. Materials and Methods
2.1. Sample Collection and DNA Extraction
2.2. Mitogenome Sequencing and Assembly
2.3. Annotation of Mitogenomes
2.4. Sequence Analysis
2.5. Comparative Analyses of Mitogenomes and Intron Analysis
2.6. Mitochondrial Phylogenetic Analysis and Collinear Analysis
2.7. Data Availability
3. Results
3.1. Characterization of the Seven Moelleriella Mitogenomes
3.2. Codon Usage Analysis
3.3. Repetitive Sequence Analysis
3.4. Genetic Distance and Evolutionary Rates of Core PCGs
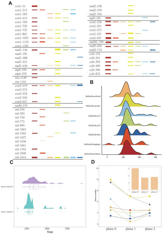
3.5. Intron Dynamics in Moelleriella Mitogenomes
3.6. Comparative Analysis of Hypocreales Mitogenomes
3.7. Gene Arrangement in the Mitogenome
3.8. Phylogenetic and Synteny Analysis
4. Discussion
Supplementary Materials
Author Contributions
Funding
Institutional Review Board Statement
Informed Consent Statement
Data Availability Statement
Conflicts of Interest
References
- Chaverri, P.; Liu, M.; Hodge, K.T. A monograph of the entomopathogenic genera Hypocrella, Moelleriella, and Samuelsia gen. nov. (Ascomycota, Hypocreales, Clavicipitaceae), and their aschersonia–like anamorphs in the Neotropics. Stud. Mycol. 2008, 60, 1–66. [Google Scholar] [CrossRef] [PubMed]
- Isaka, M.; Hywel–Jones, N.L.; Sappan, M.; Mongkolsamrit, S.; Saidaengkham, S. Hopane triterpenes as chemotaxonomicmarkers for the scale insect pathogens Hypocrella s. lat. and Aschersonia. Mycol. Res. 2009, 113, 491–497. [Google Scholar] [CrossRef] [PubMed]
- Khonsanit, A.; Noisripoom, W.; Mongkolsamrit, S.; Phosrithong, N.; Luangsa–ard, J.J. Five new species of Moelleriella infecting scale insects (Coccidae) in Thailand. Mycol. Prog. 2021, 20, 847–867. [Google Scholar] [CrossRef]
- Wang, Z.Q.; Ma, J.M.; Yang, Z.L.; Zhao, Z.; Yu, Z.Y.; Li, J.H.; Yu, H. Morphological and Phylogenetic Analyses Reveal Three New Species of Entomopathogenic Fungi Belonging to Clavicipitaceae (Hypocreales, Ascomycota). J. Fungi. 2024, 10, 423. [Google Scholar] [CrossRef]
- Taylor, J.E.; Hyde, K.D.; Jones, E.B.G. Endophytic fungi associated with the temperate palm, Trachycarpus fortunei, within and outside its natural geographic range. New Phytol. 1999, 142, 335–346. [Google Scholar] [CrossRef]
- Agrawal, Y.; Narwani, N.; Subramanian, S. Genome sequence and comparative analysis of clavicipitaceous insect–pathogenic fungus Aschersonia badia with Metarhizium spp. BMC Genom. 2016, 17, 367. [Google Scholar] [CrossRef]
- Oborník, M.; Klíc, M.; Zizka, L. Genetic variability and phylogeny inferred from random amplified polymorphic DNA datareflect life strategy of entomopathogenic fungi. Can. J. Bot. 2000, 78, 1150–1155. [Google Scholar] [CrossRef]
- Brancini, G.T.P.; Hallsworth, J.E.; Corrochano, L.M.; Braga, G.U.L. Photobiology of the keystone genus Metarhizium. J. Photochem. Photobiol. B 2022, 226, 112374. [Google Scholar] [CrossRef]
- Seib, T.; Fischer, K.; Sturm, A.M.; Stephan, D. Investigation on the Influence of Production and Incubation Temperature onthe Growth, Virulence, Germination, and Conidial Size of Metarhizium brunneum for Granule Development. J. Fungi. 2023, 9, 668. [Google Scholar] [CrossRef]
- Bohatá, A.; Folorunso, E.A.; Lencová, J.; Osborne, L.S.; Mraz, J. Control of sweetpotato whitefly (Bemisia tabaci) using entomopathogenic fungi under optimal and suboptimal relative humidity conditions. Pest. Manag. Sci. 2024, 80, 1065–1075. [Google Scholar] [CrossRef]
- Zhu, Z.X.; Zhuang, W.Y. Trichoderma (Hypocrea) species with green ascospores from China. Persoonia 2015, 34, 113–129. [Google Scholar] [CrossRef] [PubMed]
- Chaverri, P.; Bischoff, J.F.; Liu, M.; Hodge, K.T. A new species of Hypocrella, H. macrostroma, and its phylogenetic relationships to other species with large stromata. Mycol. Res. 2005, 109, 1268–1275. [Google Scholar] [CrossRef] [PubMed]
- Yang, Z.L.; Wang, Z.Q.; Ma, J.M.; Yu, H. Moelleriella simaoensis, a new entomogenous species of Moelleriella (Clavicipitaceae, Hypocreales) from Southwestern China. Phytotaxa 2023, 603, 60–68. [Google Scholar] [CrossRef]
- Wang, J.R.; Song, Z.Q.; Du, Y.Z. Six New Record Species of Whiteflies (Hemiptera: Aleyrodidae) Infesting Morus alba in China. J. Insect Sci. 2014, 14, 274. [Google Scholar] [CrossRef] [PubMed]
- Mongkolsamrit, S.; Nguyen, T.; Tran, N.–L.; Luangsa–ard, J. Moelleriella pumatensis, a new entomogenous species from Vietnam. Mycotaxon 2011, 117, 45–51. [Google Scholar] [CrossRef]
- Ausique, J.J.S.; Alessandro, C.P.D.; Conceschi, M.R.; Mascarin, G.M.; Júnior, I.D. Efficacy of entomopathogenic fungi against adult Diaphorina citri from laboratory to field applications. J. Pest. Sci. 2017, 90, 946–960. [Google Scholar] [CrossRef]
- Qiu, J.Z.; Song, F.F.; Mao, L.H.; Tu, J.; Guan, X. Time–dose–mortality data and modeling for the entomopathogenic fungus Aschersonia placenta against the whitefly Bemisia tabaci. Can. J. Microbiol. 2013, 59, 97–101. [Google Scholar] [CrossRef]
- Campos–Esquivel, L.; Hanson, P.E.; Escudero–Leyva, E.; Chaverri, P. Virulence of native isolates of entomopathogenic fungi (Hypocreales) against the “sweetpotato whitefly” Bemisia tabaci (Hemiptera: Aleyrodidae), including the effects of temperature and fungicides. J. Invertebr. Pathol. 2022, 192, 107787. [Google Scholar] [CrossRef]
- Guo, Q.F.; Dong, L.L.; Zang, X.Y.; Gu, Z.J.; He, X.Y.; Yao, L.D.; Cao, L.P.; Qiu, J.Z.; Guan, X. A new azaphilone from the entomopathogenic fungus Hypocrella sp. Nat. Prod. Res. 2015, 29, 2000–2006. [Google Scholar] [CrossRef]
- Sadorn, K.; Saepua, S.; Punyain, W.; Saortep, W.; Choowong, W.; Rachtawee, P.; Pittayakhajonwut, P. Chromanones and arylglucoside analogs from the entomopathogenic fungus Aschersonia confluens BCC53152. Fitoterapia 2020, 144, 104606. [Google Scholar] [CrossRef]
- Aragão, T.M.S.; Santos, J.V.F.C.; Santos, T.S.; Souto, E.B.; Severino, P.; Jain, S.; Mendonça, M.D.C. Scientific–technological analysis and biological aspects of entomopathogenic fungus Aschersonia. Sustain. Chem. Pharm. 2024, 24, 100562. [Google Scholar] [CrossRef]
- Murphy, M.P. How mitochondria produce reactive oxygen species. Biochem. J. 2009, 417, 1–13. [Google Scholar] [CrossRef] [PubMed]
- Gray, M.W.; Burger, G.; Lang, B.F. The origin and early evolution of mitochondria. Genome Biol. 2001, 2, 6. [Google Scholar] [CrossRef] [PubMed]
- Muñoz–Gómez, S.A.; Wideman, J.G.; Roger, A.J.; Slamovits, C.H. The Origin of Mitochondrial Cristae from Alphaproteobacteria. Mol. Biol. Evol. 2017, 34, 943–956. [Google Scholar] [CrossRef] [PubMed]
- Basse, C.W. Mitochondrial inheritance in fungi. Curr. Opin. Microbiol. 2010, 13, 712–719. [Google Scholar] [CrossRef]
- Wang, L.; Zhang, S.; Li, J.H.; Zhang, Y.J. Mitochondrial genome, comparative analysis and evolutionary insights into the entomopathogenic fungus Hirsutella thompsonii. Environ. Microbiol. 2018, 20, 3393–3405. [Google Scholar] [CrossRef]
- Li, Q.; Li, L.J.; Zhang, T.; Xiang, P.; Wu, Q.; Tu, W.Y.; Bao, Z.J.; Zou, L.; Chen, C. The first two mitochondrial genomes for the genus Ramaria reveal mitochondrial genome evolution of Ramaria and phylogeny of Basidiomycota. IMA Fungus 2022, 13, 16. [Google Scholar] [CrossRef]
- Song, X.Z.; Geng, Y.H.; Xu, C.; Li, J.X.; Guo, Y.S.; Shi, Y.; Ma, Q.Z.; Li, Q.; Zhang, M. The complete mitochondrial genomes of five critical phytopathogenic Bipolaris species: Features, evolution, and phylogeny. IMA Fungus 2024, 15, 15. [Google Scholar] [CrossRef]
- Li, Q.; Wang, Q.F.; Jin, X.; Chen, Z.Q.; Xiong, C.; Li, P.; Liu, Q.F.; Huang, W.L. Characterization and comparative analysis of six complete mitochondrial genomes from ectomycorrhizal fungi of the Lactarius genus and phylogenetic analysis of the Agaricomycetes. Int. J. Biol. Macromol. 2019, 121, 249–260. [Google Scholar] [CrossRef]
- Castrillo, M.L.; Bich, G.Á.; Amerio, N.S.; Barengo, M.P.; Zapata, P.D.; Saparrat, M.C.N.; Villalba, L.L. Trichoderma koningiopsis (Hypocreaceae) has the smallest mitogenome of the genus Trichoderma. Front. Microbiol. 2023, 14, 1141087. [Google Scholar] [CrossRef]
- Wu, P.; Bao, Z.J.; Tu, W.Y.; Li, L.J.; Xiong, C.; Jin, X.; Li, P.; Gui, M.Y.; Huang, W.L.; Li, Q. The mitogenomes of two saprophytic Boletales species (Coniophora) reveals intron dynamics and accumulation of plasmid–derive dandnon–conserved genes. Comput. Struct. Biotechnol. J. 2021, 19, 401–414. [Google Scholar] [CrossRef]
- Zubaer, A.; Wai, A.; Patel, N.; Perillo, J.; Hausner, G. The Mitogenomes of Ophiostoma minus and Ophiostoma piliferum and Comparisons with Other Members of the Ophiostomatales. Front. Microbiol. 2021, 12, 618649. [Google Scholar] [CrossRef] [PubMed]
- Zhao, Z.; Zhu, K.; Tang, D.; Wang, Y.; Wang, Y.; Zhang, G.; Geng, Y.; Yu, H. Comparative Analysis of Mitochondrial Genome Features among Four Clonostachys Species and Insight into Their Systematic Positions in the Order Hypocreales. Int. J. Mol. Sci. 2021, 22, 5530. [Google Scholar] [CrossRef]
- Chen, S.F. Ultrafast one–pass FASTQ data preprocessing, quality control, and deduplication using fastp. iMeta 2023, 2, e107. [Google Scholar] [CrossRef]
- Breitwieser, F.P.; Baker, D.N.; Salzberg, S.L. KrakenUniq: Confident and fast metagenomics classification using uniquek–mercounts. Genome Biol. 2018, 19, 198. [Google Scholar] [CrossRef]
- Bankevich, A.; Nurk, S.; Antipov, D.; Gurevich, A.A.; Dvorkin, M.; Kulikov, A.S.; Lesin, V.M.; Nikolenko, S.I.; Pham, S.L.; Prjibelski, A.D.; et al. SPAdes: A New Genome Assembly Algorithm and Its Applications to Single–Cell Sequencing. J. Comput. Biol. 2012, 19, 455–477. [Google Scholar] [CrossRef]
- Dierckxsens, N.; Mardulyn, P.; Smits, G. NOVOPlasty: Denovo assembly of organelle genomes from whole genome data. Nucleic Acids Res. 2017, 45, e18. [Google Scholar] [CrossRef]
- Valach, M.; Burger, G.; Gray, M.W.; Lang, B.F. Widespread occurrence of organelle genome–encoded 5S rRNAs includingpermuted molecules. Nucleic Acids Res. 2014, 42, 13764–13777. [Google Scholar] [CrossRef]
- Bernt, M.; Donath, A.; Jühling, F.; Externbrink, F.; Florentz, C.; Fritzsch, G.; Pütz, J.; Middendorf, M.; Stadler, P.E. MITOS: Improveddenovo metazoan mitochondrial genome annotation. Mol. Phylogenet. Evol. 2013, 69, 313–319. [Google Scholar] [CrossRef]
- Lowe, T.M.; Chan, P.P. tRNAscan–SE On–line: Integrating search and context for analysis of transfer RNA genes. Nucleic Acids Res. 2016, 44, W54–W57. [Google Scholar] [CrossRef]
- Bleasby, A.J.; Wootton, J.C. Construction of validated, non–redundant composite protein sequence databases. Protein Eng. 1990, 3, 153–159. [Google Scholar] [CrossRef] [PubMed]
- Slater, G.S.C.; Birney, E. Automated generation of heuristics for biological sequence comparison. BMC Bioinform. 2005, 6, 31. [Google Scholar] [CrossRef] [PubMed]
- Greiner, S.; Lehwark, P.; Bock, R. Organellar GenomeDRAW(OGDRAW) version1.3.1: Expanded toolkit for the graphical visualization of organellar genomes. Nucleic Acids Res. 2019, 47, W59–W64. [Google Scholar] [CrossRef]
- Wang, J.; Zhang, L.; Zhang, Q.L.; Zhou, M.Q.; Wang, X.T.; Yang, X.Z.; Yuan, M.L. Comparative mitogenomic analysis of miridbugs (Hemiptera: Miridae) and evaluation of potential DNA barcoding markers. PeerJ 2017, 5, e3661. [Google Scholar] [CrossRef]
- Katoh, K.; Misawa, K.; Kuma, K.–i.; Miyata, T. MAFFT: A novel method for rapid multiple sequence alignment based onfast Fourier transform. Nucleic Acids Res. 2002, 30, 3059–3066. [Google Scholar] [CrossRef]
- Librado, P.; Rozas, J. DnaSPv5: A software for comprehensive analysis of DNA polymorphism data. Bioinformatics 2009, 25, 1451–1452. [Google Scholar] [CrossRef]
- Chen, Y.; Ye, W.C.; Zhang, Y.D.; Xu, Y.S. High speed BLASTN: An accelerated MegaBLAST search tool. Nucleic Acids Res. 2015, 43, 7762–7768. [Google Scholar] [CrossRef]
- Benson, G. Tandem repeats finder: A program to analyze DNA sequences. Nucleic Acids Res. 1999, 27, 573–580. [Google Scholar] [CrossRef]
- Ji, X.B.; Tian, Y.; Liu, W.B.; Lin, C.H.; He, F.; Yang, J.; Miao, W.G.; Li, Z.G. Mitochondrial characteristics of the powdery mildew genus Erysiphe revealed an extraordinary evolution in protein–coding genes. Int. J. Biol. Macromol. 2023, 230, 123153. [Google Scholar] [CrossRef]
- Xiang, C.Y.; Gao, F.; Jakovlić, I.; Lei, H.P.; Hu, Y.; Zhang, H.; Zou, H.; Wang, G.T.; Zhang, D. Using PhyloSuite for molecular phylogeny and tree–based analyses. iMeta 2023, 2, e87. [Google Scholar] [CrossRef]
- He, W.M.; Yang, J.; Jing, Y.; Wang, X.; Xu, L.; Yu, K.; Fang, X.D. NGenomeSyn: An easy-to-use and flexible tool for publication-ready visualization of syntenic relationships across multiple genomes. Bioinformatics 2023, 39, 3. [Google Scholar] [CrossRef] [PubMed]
- Ma, Q.Z.; Geng, Y.H.; Li, Q.; Cheng, C.Y.; Zang, R.; Guo, Y.S.L.; Wu, H.Y.; Xu, C.; Zhang, M. Comparative mitochondrial genome analyses reveal conserved gene arrangement but massive expansion/contraction in two closely related Exserohilum pathogens. Comput. Struct. Biotechnol. J. 2022, 20, 1456–1469. [Google Scholar] [CrossRef] [PubMed]
- Allen, J.F. Why chloroplasts and mitochondria retain their own genomes and genetic systems: Colocation for redox regulation of gene expression. Proc. Natl. Acad. Sci. USA 2015, 112, 10231–10238. [Google Scholar] [CrossRef]
- Huang, Y.T.; Wang, H.W.; Huo, S.Y.; Lu, J.P.; Norvienyeku, J.; Miao, W.G.; Qin, C.X.; Liu, W.B. Comparative Mitogenomics Analysis Revealed Evolutionary Divergence among Neopestalotiopsis Species Complex (Fungi: Xylariales). Int. J. Mol. Sci. 2024, 25, 3093. [Google Scholar] [CrossRef]
- Stone, C.L.; Frederick, R.D.; Tooley, P.W.; Luster, D.G.; Campos, B.; Winegar, R.A.; Melcher, U.; Fletcher, J.; Blagden, T. Annotation and analysis of the mitochondrial genome of Coniothyrium glycines, causal agent of red leaf blotch of soybean, reveals an abundance of homing endonucleases. PLoS ONE 2018, 13, e0207062. [Google Scholar] [CrossRef]
- Li, Q.; Xiao, W.Q.; Wu, P.; Zhang, T.; Xiang, P.; Wu, Q.; Zou, L.; Gui, M.Y. The first two mitochondrial genomes from Apiotrichum reveal mitochondrial evolution and different taxonomic assignment of Trichosporonales. IMA Fungus 2023, 14, 7. [Google Scholar] [CrossRef]
- Férandon, C.; Moukha, S.; Callac, P.; Benedetto, J.–P.; Castroviejo, M.; Barroso, G. The Agaricus bisporuscox1 Gene: The Longest Mitochondrial Gene and the Largest Reservoir of Mitochondrial Group I Introns. PLoS ONE 2010, 5, e14048. [Google Scholar] [CrossRef]
- Zhang, Y.J.; Fan, X.P.; Li, J.N.; Zhang, S. Mitochondrial genome of Cordyceps blackwelliae: Organization, transcription, and evolutionary insights into Cordyceps. IMA Fungus 2013, 14, 13. [Google Scholar] [CrossRef]
- Hedberg, A.; Johansen, S.D. Nuclear group I introns in self–splicing and beyond. Mob. DNA 2013, 4, 17. [Google Scholar] [CrossRef]
- Nielsen, H.; Wernersson, R. An overabundance of phase 0 introns immediately after the start codon in eukaryotic genes. BMC Genom. 2016, 7, 256. [Google Scholar] [CrossRef]
- Li, Q.; Li, L.J.; Feng, H.Y.; Tu, W.Y.; Bao, Z.J.; Xiong, C.; Wang, X.; Qing, Y.; Huang, W.L. Characterization of the Complete Mitochondrial Genome of Basidiomycete Yeast Hannaella oryzae: Intron Evolution, Gene Rearrangement, and Its Phylogeny. Front. Microbiol. 2021, 12, 646567. [Google Scholar] [CrossRef] [PubMed]
- Li, Q.; Chen, C.; Xiong, C.; Jin, X.; Chen, Z.Q.; Huang, W.L. Comparative mitogenomics reveals large–scale gene rearrangements in the mitochondrial genome of two Pleurotus species. Sci. Rep. 2018, 102, 6143–6153. [Google Scholar] [CrossRef] [PubMed]
- Zheng, B.Y.; Cao, L.J.; Tang, P.; Achterberg, K.V.; Hoffmann, A.A.; Chen, H.Y.; Chen, X.X.; Wei, S.J. Gene arrangement and sequence of mitochondrial genomes yield insights into the phylogeny and evolution of bees and sphecidwasps (Hymenoptera: Apoidea). Mol. Phylogenet. Evol. 2018, 124, 1–9. [Google Scholar] [CrossRef]
- Xia, Y.; Zheng, Y.C.; Murphy, R.W.; Zeng, X.M. Intraspecific rearrangement of mitochondrial genome suggests the prevalence of the tandem duplication–randomloss (TDLR) mechanism in Quasipaa boulengeri. BMC Genom. 2016, 17, 965. [Google Scholar] [CrossRef]
- Chen, C.; Li, Q.; Fu, R.T.; Wang, J.; Xiong, C.; Fan, Z.H.; Hu, R.P.; Zhang, H.; Lu, D.H. Characterization of the mitochondrial genome of the pathogenic fungus Scytalidium auriculariicola (Leotiomycetes) and insights into its phylogenetics. Sci. Rep. 2019, 9, 17447. [Google Scholar] [CrossRef]










Disclaimer/Publisher’s Note: The statements, opinions and data contained in all publications are solely those of the individual author(s) and contributor(s) and not of MDPI and/or the editor(s). MDPI and/or the editor(s) disclaim responsibility for any injury to people or property resulting from any ideas, methods, instructions or products referred to in the content. |
© 2025 by the authors. Licensee MDPI, Basel, Switzerland. This article is an open access article distributed under the terms and conditions of the Creative Commons Attribution (CC BY) license (https://creativecommons.org/licenses/by/4.0/).
Share and Cite
Xiong, C.; Lin, Y.; Keyhani, N.O.; Shang, J.; Mao, Y.; Yang, J.; Zheng, M.; Yang, L.; Pu, H.; Lin, L.; et al. Mitochondrial Genomes from Fungal the Entomopathogenic Moelleriella Genus Reveals Evolutionary History, Intron Dynamics and Phylogeny. J. Fungi 2025, 11, 94. https://doi.org/10.3390/jof11020094
Xiong C, Lin Y, Keyhani NO, Shang J, Mao Y, Yang J, Zheng M, Yang L, Pu H, Lin L, et al. Mitochondrial Genomes from Fungal the Entomopathogenic Moelleriella Genus Reveals Evolutionary History, Intron Dynamics and Phylogeny. Journal of Fungi. 2025; 11(2):94. https://doi.org/10.3390/jof11020094
Chicago/Turabian StyleXiong, Chengjie, Yongsheng Lin, Nemat O. Keyhani, Junya Shang, Yuchen Mao, Jiao Yang, Minghai Zheng, Lixia Yang, Huili Pu, Longbing Lin, and et al. 2025. "Mitochondrial Genomes from Fungal the Entomopathogenic Moelleriella Genus Reveals Evolutionary History, Intron Dynamics and Phylogeny" Journal of Fungi 11, no. 2: 94. https://doi.org/10.3390/jof11020094
APA StyleXiong, C., Lin, Y., Keyhani, N. O., Shang, J., Mao, Y., Yang, J., Zheng, M., Yang, L., Pu, H., Lin, L., Mu, T., Zhu, M., Wu, Z., Qiu, Z., Xiong, W., Guan, X., & Qiu, J. (2025). Mitochondrial Genomes from Fungal the Entomopathogenic Moelleriella Genus Reveals Evolutionary History, Intron Dynamics and Phylogeny. Journal of Fungi, 11(2), 94. https://doi.org/10.3390/jof11020094

