Molecular Mechanism of Action of HOCl from Neutral-pH Electrolysed Oxidising Water Against Candida albicans
Abstract
1. Introduction
2. Materials and Methods
2.1. Determination of the Minimum Growth Inhibitory Concentration of EOW-HOCl Against C. albicans SC5314
2.2. Isolation of Total RNA from C. albicans SC5314 Cells
2.3. cDNA Template Synthesis
2.4. RT-qPCR Assays
2.5. RNA Sequencing
3. Results
3.1. MIC90 of EOW-HOCl at High Inoculum Densities and Culture Volumes
Microtitre MICs
3.2. Harvest of Cells After EOW Exposure and RNA Extraction and Purification
3.3. RT-qPCR Assays
3.4. Transcriptome Response of C. albicans SC5314 to HOCl
3.4.1. Filtered (Clean) Data and Assembly of Transcripts
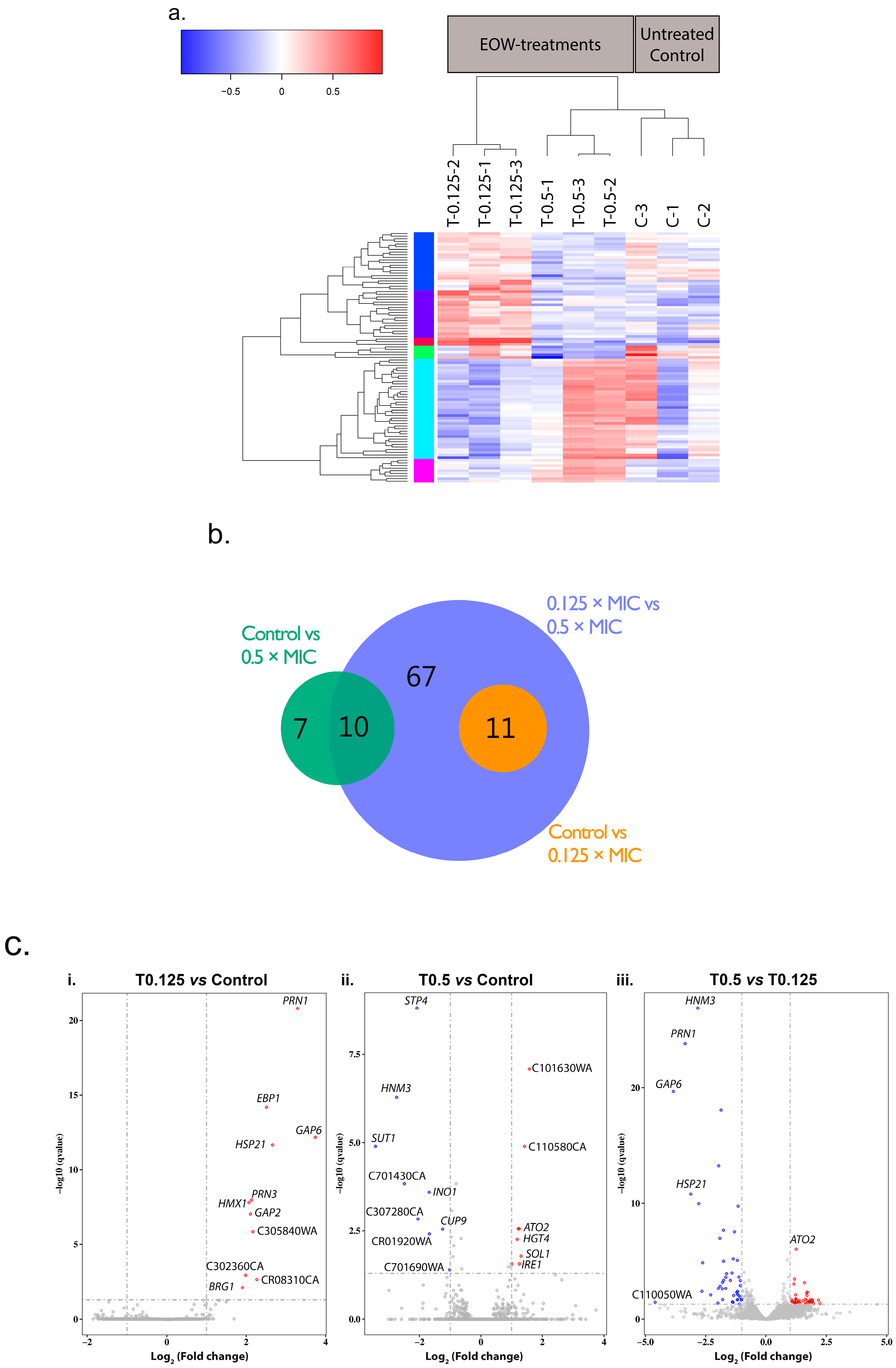
3.4.2. Differential Expression of C. albicans Genes Following Exposure to HOCl
3.4.3. Transcriptional Response of C. albicans SC5314 Cells to Sub-Growth-Inhibitory Concentrations of HOCl
3.5. Confirmation of Gene Expression by RT-qPCR
4. Discussion
5. Conclusions
Supplementary Materials
Author Contributions
Funding
Institutional Review Board Statement
Informed Consent Statement
Data Availability Statement
Conflicts of Interest
Abbreviations
| cDNA | complementaryDNA |
| CGD | Candida Genome Database |
| Cq | Quantification Cycle (threshold cycle) |
| DAG | Directed Acrylic Graph |
| DEGs | Differentially Expressed Genes |
| DEU | Differential Exon Usage |
| DNA | Deoxyribonucleic Acid |
| EOW | Electrolysed Oxidising Water |
| ER | Endoplasmic Reticulum |
| EUCAST | European Committee on Antimicrobial Susceptibility Testing |
| FPKM | Fragments Per Kilobase per Million reads |
| GO | Gene Ontology Consortium Database |
| KEGG | Kyoto Encyclopedia of Genes and Genomes |
| MIC | Minimum Inhibitory Concentration |
| MOPS | 3-(N-morpholino)propanesulfonic acid |
| mRNA | messengerRNA |
| NGS | Next Generation Sequencing |
| OD | Optical Density |
| PCA | Principal Component Analysis |
| RNA-seq | Ribonucleic Acid-sequencing |
| ROS | Reactive Oxygen Species |
| RPKM | Reads Per Kilobase of transcript per Million reads |
| RPMI | Rosewell Parks Memorial Institute |
| RT | Reverse Transcriptase |
| RT-qPCR | Reverse Transcription-Quantitative Polymerase Chain Reaction |
| RTU | Ready-to-Use |
| SDA | Sabouraud’s Dextrose Agar |
| UPR | Unfolded Protein Response |
| UV–Vis | UltaViolet–Visible |
| VBNC | Viable But Non-Culturable |
| YNBG | Yeast Nitrogen Base Glucose |
References
- Dukan, S.; Touati, D. Hypochlorous acid stress in Escherichia coli: Resistance, DNA damage, and comparison with hydrogen peroxide stress. J. Bacteriol. 1996, 178, 6145–6150. [Google Scholar] [CrossRef] [PubMed]
- Dukan, S.; Belkin, S.; Touati, D. Reactive oxygen species are partially involved in the bacteriocidal action of hypochlorous acid. Arch. Biochem. Biophys. 1999, 367, 311–316. [Google Scholar] [CrossRef]
- Dunn, L.L.; Smith, D.M.; Critzer, F.J. Transcriptomic behavior of Salmonella enterica Newport in response to oxidative sanitizers. J. Food Prot. 2020, 83, 221–232. [Google Scholar] [CrossRef] [PubMed]
- Loi, V.V.; Busche, T.; Tedin, K.; Bernhardt, J.; Wollenhaupt, J.; Huyen, N.T.T.; Weise, C.; Kalinowski, J.; Wahl, M.C.; Fulde, M.; et al. Redox-sensing under hypochlorite stress and infection conditions by the Rrf2-family repressor Hypr in Staphylococcus aureus. Antioxid. Redox Signal. 2018, 29, 615–636. [Google Scholar] [CrossRef] [PubMed]
- Merchel Piovesan Pereira, B.; Wang, X.; Tagkopoulos, I. Short- and long-term transcriptomic responses of Escherichia coli to biocides: A systems analysis. Appl. Environ. Microbiol. 2020, 86, e00708-20. [Google Scholar] [CrossRef]
- Wang, S.; Deng, K.; Zaremba, S.; Deng, X.; Lin, C.; Wang, Q.; Tortorello, M.L.; Zhang, W. Transcriptomic response of Escherichia coli O157:H7 to oxidative stress. Appl. Environ. Microbiol. 2009, 75, 6110–6123. [Google Scholar] [CrossRef]
- Wang, X.; Wu, H.; Niu, T.; Bi, J.; Hou, H.; Hao, H.; Zhang, G. Downregulated expression of virulence factors induced by benzyl isothiocyanate in Staphylococcus aureus: A transcriptomic analysis. Int. J. Mol. Sci. 2019, 20, 5441. [Google Scholar] [CrossRef] [PubMed]
- Winter, J.; Ilbert, M.; Graf, P.C.; Ozcelik, D.; Jakob, U. Bleach activates a redox-regulated chaperone by oxidative protein unfolding. Cell 2008, 135, 691–701. [Google Scholar] [CrossRef]
- Zhang, S.; Wang, Y.; Lu, J.; Yu, Z.; Song, H.; Bond, P.L.; Guo, J. Chlorine disinfection facilitates natural transformation through ROS-mediated oxidative stress. ISME J. 2021, 15, 2969–2985. [Google Scholar] [CrossRef]
- Wagner, D.K.; Collins-Lech, C.; Sohnle, P.G. Inhibition of neutrophil killing of Candida albicans pseudohyphae by substances which quench hypochlorous acid and chloramines. Infect. Immun. 1986, 51, 731–735. [Google Scholar] [CrossRef]
- da Cruz Nizer, W.S.; Inkovskiy, V.; Overhage, J. Surviving reactive chlorine stress: Responses of Gram-negative bacteria to hypochlorous acid. Microorganisms 2020, 8, 1220. [Google Scholar] [CrossRef]
- Carmona-Gutierrez, D.; Alavian-Ghavanini, A.; Habernig, L.; Bauer, M.A.; Hammer, A.; Rossmann, C.; Zimmermann, A.S.; Ruckenstuhl, C.; Buttner, S.; Eisenberg, T.; et al. The cell death protease Kex1p is essential for hypochlorite-induced apoptosis in yeast. Cell Cycle 2013, 12, 1704–1712. [Google Scholar] [CrossRef][Green Version]
- King, D.A.; Hannum, D.M.; Qi, J.S.; Hurst, J.K. HOCl-mediated cell death and metabolic dysfunction in the yeast Saccharomyces cerevisiae. Arch. Biochem. Biophys. 2004, 423, 170–181. [Google Scholar] [CrossRef]
- Douglas, L.M.; Min, K.; Konopka, J.B. Candida albicans resistance to hypochlorous acid. mBio 2023, 14, e02671-23. [Google Scholar] [CrossRef]
- Amador-García, A.; Zapico, I.; Borrajo, A.; Malmström, J.; Monteoliva, L.; Gil, C. Extending the proteomic characterization of Candida albicans exposed to stress and apoptotic inducers through data-independent acquisition mass spectrometry. mSystems 2021, 6, e00946-21. [Google Scholar] [CrossRef]
- Cottier, F.; Tan, A.S.; Chen, J.; Lum, J.; Zolezzi, F.; Poidinger, M.; Pavelka, N. The transcriptional stress response of Candida albicans to weak organic acids. G3 (Bethesda) 2015, 5, 497–505. [Google Scholar] [CrossRef]
- Enjalbert, B.; Smith, D.A.; Cornell, M.J.; Alam, I.; Nicholls, S.; Brown, A.J.P.; Quin, J. Role of the Hog1 stress-activated protein kinase in the global transcriptional response to stress in the fungal pathogen Candida albicans. Mol. Biol. Cell 2006, 17, 1018–1032. [Google Scholar] [CrossRef] [PubMed]
- Enjalbert, B.; Nantel, A.; Whiteway, M. Stress-induced gene expression in Candida albicans: Absence of a general stress response. Mol. Biol. Cell 2003, 14, 1460–1467. [Google Scholar] [CrossRef] [PubMed]
- Jimenez-Lopez, C.; Collette, J.R.; Brothers, K.M.; Shepardson, K.M.; Cramer, R.A.; Wheeler, R.T.; Lorenz, M.C. Candida albicans induces arginine biosynthetic genes in response to host-derived reactive oxygen species. Eukaryot. Cell 2013, 12, 91–100. [Google Scholar] [CrossRef] [PubMed]
- Kwolek-Mirek, M.; Bartosz, G.; Spickett, C.M. Sensitivity of antioxidant-deficient yeast to hypochlorite and chlorite. Yeast 2011, 28, 595–609. [Google Scholar] [CrossRef]
- Lee, J.; Godon, C.; Lagniel, G.; Spector, D.; Garin, J.; Labarre, J.; Toledano, M.B. Yap1 and Skn7 control two specialized oxidative stress response regulons in yeast. J. Biol. Chem. 1999, 274, 16040–16046. [Google Scholar] [CrossRef]
- Mayer, F.L.; Wilson, D.; Jacobsen, I.D.; Miramon, P.; Slesiona, S.; Bohovych, I.M.; Brown, A.J.; Hube, B. Small but crucial: The novel small heat shock protein Hsp21 mediates stress adaptation and virulence in Candida albicans. PLoS ONE 2012, 7, e38584. [Google Scholar] [CrossRef] [PubMed]
- Ramsdale, M.; Selway, L.; Stead, D.; Walker, J.; Yin, Z.; Nicholls, S.M.; Crowe, J.; Sheils, E.M.; Brown, A.J.P. MNL1 regulates weak acid induced stress responses of the fungal pathogen Candida albicans. Mol. Biol. Cell 2008, 19, 4393–4403. [Google Scholar] [CrossRef]
- Ratti, B.A.; Godoy, J.S.; de Souza Bonfim Mendonca, P.; Bidoia, D.L.; Nakamura, T.U.; Nakamura, C.V.; Lopes Consolaro, M.E.; Estivalet Svidzinski, T.I.; de Oliveira Silva, S. Microbicidal activity of neutrophils is inhibited by isolates from recurrent vaginal candidiasis (RVVC) caused by Candida albicans through fungal thioredoxin reductase. Cell. Immunol. 2015, 293, 22–29. [Google Scholar] [CrossRef] [PubMed]
- Dantas Ada, S.; Day, A.; Ikeh, M.; Kos, I.; Achan, B.; Quinn, J. Oxidative stress responses in the human fungal pathogen, Candida albicans. Biomolecules 2015, 5, 142–165. [Google Scholar] [CrossRef]
- Candida Genome Database (CGD); Skrzypek, M.S.; Binkley, J.; Binkley, G.; Miyasato, S.R.; Simison, M.; Sherlock, G. The Candida Genome Database (CGD): Incorporation of Assembly 22, systematic identifiers and visualization of high throughput sequencing data. Nucleic Acids Res. 2017, 45, D592–D596. Available online: http://www.candidagenome.org/ (accessed on 1 June 2023).
- Lindquist, S. The heat-shock response. Annu. Rev. Biochem. 1986, 55, 1151–1191. [Google Scholar] [CrossRef]
- Richter, K.; Haslbeck, M.; Buchner, J. The heat shock response: Life on the verge of death. Mol. Cell 2010, 40, 253–266. [Google Scholar] [CrossRef]
- Arribas, V.; Monteoliva, L.; Hernaez, M.L.; Gil, C.; Molero, G. Unravelling the role of Candida albicans Prn1 in the oxidative stress response through a proteomics approach. Antioxidants 2024, 13, 527. [Google Scholar] [CrossRef]
- Nakagawara, S.; Goto, T.; Nara, M.; Ozawa, Y.; Hotta, K.; Arata, Y. Spectroscopic characterization and the pH dependence of bactericidal activity of the aqueous chlorine solution. Anal. Sci. Int. J. Jpn. Soc. Anal. Chem. 1998, 14, 691–698. [Google Scholar] [CrossRef]
- Fukuzaki, S. Mechanisms of actions of sodium hypochlorite in cleaning and disinfection processes. Biocontrol Sci. 2006, 11, 147–157. [Google Scholar] [CrossRef]
- Dewi, F.R.; Stanley, R.; Powell, S.M.; Burke, C.M. Application of electrolysed oxidising water as a sanitiser to extend the shelf-life of seafood products: A review. J. Food Sci. Technol. 2017, 54, 1321–1332. [Google Scholar] [CrossRef]
- Krishnan, C.S.; Tompkins, G.R.; Lyons, K.M.; Cannon, R.D. Electrolysed oxidising water as a multi-purpose biocide in dental healthcare-A scoping review. Gerodontology 2023, 40, 422–462. [Google Scholar] [CrossRef]
- Krishnan, C.S.; Lyons, K.M.; Tompkins, G.R.; Cannon, R.D. Storage-related stability and antimicrobial efficacy of bottled, neutral-pH Electrolysed Oxidising Water. J. Dent. 2023, 137, 104656. [Google Scholar] [CrossRef]
- Subcommittee on Antifungal Susceptibility Testing (AFST) of the ESCMID European Committee for Antimicrobial Susceptibility Testing. EUCAST definitive document EDef 7.1: Method for the determination of broth dilution MICs of antifungal agents for fermentative yeasts. Clin. Microbiol. Infect. 2008, 14, 398–405. [Google Scholar] [CrossRef]
- James, J.E.; Lamping, E.; Santhanam, J.; Milne, T.J.; Abd Razak, M.F.; Zakaria, L.; Cannon, R.D. A 23 bp cyp51A promoter deletion associated with voriconazole resistance in clinical and environmental isolates of Neocosmospora keratoplastica. Front. Microbiol. 2020, 11, 272. [Google Scholar] [CrossRef]
- Livak, K.J.; Schmittgen, T.D. Analysis of relative gene expression data using real-time quantitative PCR and the 2(-Delta Delta C(T)) Method. Methods 2001, 25, 402–408. [Google Scholar] [CrossRef] [PubMed]
- Andrew, S. FastQC: A Quality Control Tool for High Throughput Sequence Data, 0.11.4; Babraham Institute: Cambridge, UK, 2015; Available online: https://www.bioinformatics.babraham.ac.uk/projects/fastqc/ (accessed on 28 April 2023).
- Martin, M. Cutadapt: Removes adapter sequences from high-throughput sequencing reads. EMBnet J. 2011, 17, 10–12. [Google Scholar] [CrossRef]
- Kim, D.; Langmead, B.; Salzberg, S.L. HISAT: A fast spliced aligner with low memory requirements. Nat. Methods 2015, 12, 357–360. [Google Scholar] [CrossRef] [PubMed]
- Anders, S.; Pyl, P.T.; Huber, W. HTSeq-a Python framework to work with high-throughput sequencing data. Bioinformatics 2015, 31, 166–169. [Google Scholar] [CrossRef]
- Mortazavi, A.; Williams, B.A.; McCue, K.; Schaeffer, L.; Wold, B. Mapping and quantifying mammalian transcriptomes by RNA-Seq. Nat. Methods 2008, 5, 621–628. [Google Scholar] [CrossRef]
- Love, M.I.; Huber, W.; Anders, S. Moderated estimation of fold change and dispersion for RNA-seq data with DESeq2. Genome Biol. 2014, 15, 550. [Google Scholar] [CrossRef]
- Langfelder, P.; Horvath, S. WGCNA: An R package for weighted correlation network analysis. BMC Bioinform. 2008, 9, 559. [Google Scholar] [CrossRef] [PubMed]
- Gene Ontology Consortium. The Gene Ontology (GO) database and informatics resource. Nucleic Acids Res. 2004, 32, D258–D261. [Google Scholar] [CrossRef] [PubMed]
- Young, M.D.; Wakefield, M.J.; Smyth, G.K.; Oshlack, A. Gene ontology analysis for RNA-seq: Accounting for selection bias. Genome Biol. 2010, 11, R14. [Google Scholar] [CrossRef] [PubMed]
- Kanehisa, M.; Goto, S. KEGG: Kyoto Encyclopedia of Genes and Genomes. Nucleic Acids Res. 2000, 28, 27–30. [Google Scholar] [CrossRef] [PubMed]
- Mayer, F.L.; Wilson, D.; Hube, B. Hsp21 potentiates antifungal drug tolerance in Candida albicans. PLoS ONE 2013, 8, e60417. [Google Scholar] [CrossRef] [PubMed]
- Xie, M.; Xu, L.; Zhang, R.; Zhou, Y.; Xiao, Y.; Su, X.; Shen, C.; Sun, F.; Hashmi, M.Z.; Lin, H.; et al. Viable but nonculturable state of yeast Candida sp. strain Ln1 induced by high phenol concentrations. Appl. Environ. Microbiol. 2021, 87, e0111021. [Google Scholar] [CrossRef]
- Capozzi, V.; Di Toro, M.R.; Grieco, F.; Michelotti, V.; Salma, M.; Lamontanara, A.; Russo, P.; Orru, L.; Alexandre, H.; Spano, G. Viable But Not Culturable (VBNC) state of Brettanomyces bruxellensis in wine: New insights on molecular basis of VBNC behaviour using a transcriptomic approach. Food Microbiol. 2016, 59, 196–204. [Google Scholar] [CrossRef]
- Sircaik, S.; Roman, E.; Bapat, P.; Lee, K.K.; Andes, D.R.; Gow, N.A.R.; Nobile, C.J.; Pla, J.; Panwar, S.L. The protein kinase Ire1 impacts pathogenicity of Candida albicans by regulating homeostatic adaptation to endoplasmic reticulum stress. Cell. Microbiol. 2021, 23, e13307. [Google Scholar] [CrossRef]
- Husain, F.; Pathak, P.; Roman, E.; Pla, J.; Panwar, S.L. Adaptation to endoplasmic reticulum stress in Candida albicans relies on the activity of the Hog1 mitogen-activated protein kinase. Front. Microbiol. 2021, 12, 794855. [Google Scholar] [CrossRef] [PubMed]
- Jamieson, D.J.; Stephen, D.W.; Terriere, E.C. Analysis of the adaptive oxidative stress response of Candida albicans. FEMS Microbiol. Lett. 1996, 138, 83–88. [Google Scholar] [CrossRef] [PubMed]




| Oligo Name | Sequence | Length of PCR Products (bp) |
|---|---|---|
| RT-qPCR primers designed for the pilot assays † | ||
| ACT1-416-for ‡ ACT1-493-rev ‡ | CAGCTTTCTACGTTTCCATTCAAGC GTAAAGAGAAACCAGCGTAAATTGG | 126 |
| CAT1-706-for CAT1-778-rev | AGTAAATATACTGGCCAGAATAATG CTGGGTTACTTTTGGTTCCACATGC | 121 |
| SOD1-206-for SOD1-286-rev | CTGGTCCTCATTTCAATCCATTTGG ATAAATCTTGTTTGGTACCTTTAGC | 129 |
| TDH3-515-for ‡ TDH3-590-rev ‡ | AACGATACTTTCGGTATTGAAGAAG ATGTTACCAGAAGCAGTTCTACCAC | 122 |
| TRR1-379-for TRR1-456-rev | ACTGGTGCCTCTGCCAAGAGAATGC AATCACAGCTAATGGGTTGTTTCTG | 126 |
| RT-qPCR primers designed for post-RNA-seq analyses † | ||
| ATO2-404-for ATO2-490-rev | TGACTGCATTGACATCTTACGG ATCCAATGGCATTTGGTAACTG | 129 |
| EBP1-349-for EBP1-439-rev | ATCAATGAAGCAATTCATGGCA CATCCCAATAAACTGCTGATGG | 133 |
| GAP6-1163-for GAP6-1248-rev | AATACGTTGACAGACAGGGAAG ACCAGACAAAGCGACTAACCAG | 128 |
| HSP21-280-for HSP21-366-rev | AAGACTACTGAAGAATCCGACA TTCTGTCTCTTGAGTAACAGTG | 129 |
| PRN1-337-for PRN1-421-rev | AATGCTGACGGTTCTCCAACTG CGTCATCTGTAACAACTTCTGG | 127 |
| Treatment | Cq (Mean) | ||||
|---|---|---|---|---|---|
| ACT1 † | TDH3 † | CAT1 | SOD1 | TRR1 | |
| C | 17.5 | 13.5 | 22.6 | 17.0 | 21.0 |
| T0.125 | 17.6 | 13.8 | 22.6 | 17.5 | 21.3 |
| T0.5 | 18.7 | 14.4 | 23.6 | 18.0 | 22.1 |
| Gene | ∆∆ Cq | Log2 Fold Change | ||
|---|---|---|---|---|
| T0.125 | T0.5 | T0.125 | T0.5 | |
| ACT1 | −0.2 | 0.2 | 0.3 | −0.2 |
| CAT1 | −0.4 | 0.1 | 0.4 | −0.1 |
| SOD1 | 0.2 | 0.0 | −0.2 | 0.0 |
| TRR1 | −0.1 | 0.2 | 0.1 | −0.2 |
| Gene ID (CAALFM_) | Gene | FPKM (Mean ± SD) | Log2 Fold Change † | Group * | ||
|---|---|---|---|---|---|---|
| C | T0.125 | T0.5 | ||||
| C503500WA | GAP6 | 2 ± 2 | 30 ± 6 | 3 ± 2 | 3.66 | 1 |
| C105840WA | PRN1 | 9 ± 4 | 85 ± 23 | 10 ± 3 | 3.23 | 1 |
| C204010CA | HSP21 | 100 ± 23 | 633 ± 197 | 105 ± 36 | 2.66 | 1 |
| CR08310CA | 14 ± 3 | 83 ± 19 | 14 ± 4 | 2.53 | 1 | |
| C305840WA | 2 ± 1 | 10 ± 6 | 2 ± 0 | 2.25 | 1 | |
| C601180CA | EBP1 | 9 ± 4 | 40 ± 7 | 14 ± 1 | 2.15 | 1 |
| C305580CA | GAP2 | 5 ± 1 | 20 ± 5 | 7 ± 1 | 2.08 | 1 |
| C105870WA | PRN3 | 15 ± 6 | 61 ± 16 | 23 ± 10 | 2.07 | 1 |
| C100350CA | HMX1 | 20 ± 6 | 84 ± 32 | 43 ± 5 | 2.05 | 1 |
| C302360CA | 5 ± 3 | 19 ± 8 | 6 ± 3 | 1.93 | 1 | |
| C105140WA | BRG1 | 2 ± 1 | 9 ± 2 | 3 ± 1 | 1.88 | 1 |
| C109250WA | CRP1 | 17 ± 6 | 54 ± 38 | 17 ± 2 | 1.67 | 1 |
| C501800CA | HIP1 | 4 ± 3 | 12 ± 2 | 4 ± 1 | 1.58 | 1 |
| C502790CA | GAP1 | 1 ± 1 | 3 ± 2 | 1 ± 1 | 1.58 | 1 |
| C603700WA | ALS1 | 7 ± 2 | 18 ± 11 | 6 ± 3 | 1.36 | 1 |
| C104650WA | DUR3 | 4 ± 2 | 10 ± 3 | 5 ± 3 | 1.32 | 1 |
| C601070CA | CIP1 | 12 ± 4 | 30 ± 10 | 13 ± 1 | 1.32 | 1 |
| C504180WA | 11 ± 3 | 26 ± 8 | 13 ± 4 | 1.24 | 1 | |
| C504560CA | CUP1 | 2128 ± 1174 | 4578 ± 2522 | 2071 ± 42 | 1.11 | 1 |
| C700350CA | 114 ± 78 | 241 ± 54 | 131 ± 31 | 1.08 | 1 | |
| C209220WA | DDR48 | 121 ± 8 | 243 ± 96 | 128 ± 33 | 1.01 | 1 |
| C400440CA | OPT7 | 14 ± 7 | 25 ± 4 | 11 ± 2 | 0.84 | 1 |
| C104660WA | DUR1,2 | 8 ± 3 | 14 ± 3 | 7 ± 1 | 0.81 | 1 |
| C405130CA | ALD6 | 43 ± 10 | 74 ± 19 | 37 ± 10 | 0.78 | 1 |
| C104500WA | ICL1 | 21 ± 13 | 40 ± 6 | 13 ± 2 | 0.93 | 1 |
| C110050WA | 0 ± 0 | 2 ± 1 | 0.06 ± 0.1 | ND | 1 | |
| C113250WA | 28 ± 22 | 18 ± 7 | 54 ± 27 | −0.64 | 1 | |
| C106070WA | 65 ± 41 | 41 ± 9 | 118 ± 60 | −0.66 | 1 | |
| C300340WA | 46 ± 13 | 29 ± 6 | 80 ± 29 | −0.67 | 1 | |
| C406580WA | CBF1 | 45 ± 32 | 27 ± 12 | 85 ± 43 | −0.74 | 1 |
| C100700WA | 102 ± 87 | 57 ± 31 | 176 ± 89 | −0.84 | 1 | |
| CR04410WA | 4 ± 2 | 2 ± 1 | 7 ± 5 | −1.00 | 1 | |
| C306950WA | 8 ± 5 | 4 ± 3 | 18 ± 9 | −1.00 | 1 | |
| C601220CA | 16 ± 13 | 8 ± 4 | 23 ± 9 | −1.00 | 1 | |
| CR07760WA | 84 ± 18 | 42 ± 18 | 116 ± 28 | −1.00 | 1 | |
| C201740CA | 71 ± 67 | 34 ± 11 | 121 ± 72 | −1.06 | 1 | |
| CR04930WA | PEX14 | 16 ± 17 | 7 ±2 | 21 ± 10 | −1.19 | 1 |
| C401140CA | 21 ± 17 | 9 ± 6 | 39 ± 19 | −1.22 | 1 | |
| C502830WA | 12 ± 12 | 5 ± 2 | 17 ± 9 | −1.26 | 1 | |
| C204680WA | TIM17 | 70 ± 60 | 29 ± 11 | 115 ± 63 | −1.27 | 1 |
| CR06970CA | 10 ± 8 | 4 ± 1 | 15 ± 9 | −1.32 | 1 | |
| C502610CA | RAD9 | 5 ± 5 | 2 ± 1 | 6 ± 4 | −1.32 | 1 |
| C113550CA | NUP49 | 18 ± 19 | 7 ± 2 | 21 ± 10 | −1.36 | 1 |
| CR04830CA | 3 ± 3 | 1 ± 1 | 6 ± 3 | −1.58 | 1 | |
| C502990WA | 12 ± 12 | 4 ± 3 | 18 ± 9 | −1.58 | 1 | |
| CR09570WA | 9 ± 8 | 3 ± 2 | 12 ± 7 | −1.58 | 1 | |
| C102510WA | 12 ± 9 | 4 ± 2 | 18 ± 10 | −1.58 | 1 | |
| C206650CA | 6 ± 8 | 2 ± 1 | 7 ± 4 | −1.58 | 1 | |
| C201400CA | ESC4 | 6 ± 6 | 2 ± 1 | 6 ± 4 | −1.58 | 1 |
| C204780WA | 12 ± 6 | 4 ± 2 | 15 ± 5 | −1.58 | 1 | |
| C703630CA | TIM9 | 89 ± 100 | 29 ± 22 | 132 ± 71 | −1.62 | 1 |
| CR09720WA | VMA22 | 10 ± 6 | 3 ± 1 | 12 ± 6 | −1.74 | 1 |
| C201820CA | 7 ± 8 | 2 ± 1 | 9 ± 4 | −1.81 | 1 | |
| C204740CA | 4 ± 3 | 1 ± 1 | 5 ± 1 | −2.00 | 1 | |
| C301170WA | 16 ± 15 | 4 ±3 | 17 ± 6 | −2.00 | 1 | |
| C503030WA | 4 ± 2 | 1 ± 1 | 5 ± 3 | −2.00 | 1 | |
| CR03240CA | 4 ± 4 | 1 ± 1 | 4 ± 1 | −2.00 | 1 | |
| C502590CA | 6 ± 6 | 1 ± 1 | 7 ± 4 | −2.58 | 1 | |
| C101630WA | 67 ± 19 | 82 ± 9 | 232 ± 72 | 1.79 | 2 | |
| C110580CA | 46 ± 14 | 52 ± 8 | 141 ± 29 | 1.62 | 2 | |
| C300930WA | ATO2 | 184 ± 23 | 195 ± 46 | 510 ± 19 | 1.48 | 2 |
| C305250CA | 7 ± 3 | 9 ± 2 | 18 ± 4 | 1.48 | 2 | |
| CR06020WA | 8 ± 2 | 11 ± 3 | 22 ± 5 | 1.48 | 2 | |
| C304930CA | HGT4 | 5 ± 0 | 7 ± 1 | 14 ± 3 | 1.44 | 2 |
| C402640CA | SEN2 | 11 ± 3 | 10 ± 3 | 29 ± 12 | 1.40 | 2 |
| C303850CA | SOL1 | 18 ± 1 | 28 ± 7 | 47 ± 7 | 1.39 | 2 |
| C107970CA | IRE1 | 10 ± 1 | 13 ± 2 | 24 ± 8 | 1.25 | 2 |
| C305290CA | 7 ± 4 | 6 ± 2 | 15 ± 6 | 1.10 | 2 | |
| C402670WA | 8 ± 3 | 6 ± 1 | 14 ± 3 | 0.81 | 2 | |
| C103650CA | MRPL27 | 78 ± 43 | 48 ± 21 | 134 ± 47 | 0.78 | 2 |
| C603550CA | 30± 8 | 18 ± 6 | 49 ± 23 | 0.71 | 2 | |
| CR06810WA | HHT2 | 571 ± 268 | 356 ± 130 | 902 ± 301 | 0.66 | 2 |
| CR02140WA | RSR1 | 74 ± 34 | 42 ± 12 | 107 ± 48 | 0.53 | 2 |
| C502460CA | ECM331 | 71 ± 11 | 103 ± 16 | 57 ± 8 | −0.32 | 2 |
| C102150WA | GAL10 | 8 ± 3 | 12 ± 3 | 6 ± 2 | −0.42 | 2 |
| C304480CA | RAS2 | 2 ± 1 | 3 ± 1 | 1 ± 0 | −0.50 | 2 |
| C112070CA | 17 ± 0 | 21 ± 5 | 12 ± 1 | −0.50 | 2 | |
| CR06660WA | SEO1 | 91 ± 44 | 112 ± 18 | 64 ± 19 | −0.51 | 2 |
| CR01630CA | 12 ± 6 | 15 ± 3 | 8 ± 2 | −0.58 | 2 | |
| CR02020CA | OPT1 | 9 ± 2 | 13 ± 3 | 6 ± 1 | −0.58 | 2 |
| CR04500CA | 84 ± 28 | 116 ± 18 | 55 ± 12 | −0.61 | 2 | |
| C703310WA | 181 ± 74 | 216 ± 72 | 117 ± 11 | −0.63 | 2 | |
| C209950WA | FCY21 | 168 ± 43 | 175 ± 56 | 99 ± 6 | −0.76 | 2 |
| C701690WA | 64 ± 10 | 48 ± 6 | 37 ± 7 | −0.80 | 2 | |
| CR01910CA | 170 ± 24 | 161 ± 23 | 96 ± 41 | −0.82 | 2 | |
| CR01930CA | BIO2 | 803 ± 166 | 848 ± 28 | 445 ± 32 | −0.85 | 2 |
| C106610CA | HAK1 | 27 ± 15 | 32 ± 3 | 14 ± 2 | −0.95 | 2 |
| C702040CA | CUP9 | 97 ± 23 | 79 ± 10 | 47 ± 6 | −1.04 | 2 |
| CR01920WA | 100 ± 16 | 116 ± 6 | 37 ± 18 | −1.43 | 2 | |
| CR10100CA | INO1 | 1718 ± 508 | 2155 ± 336 | 639 ± 70 | −1.43 | 2 |
| C307280CA | 168 ± 52 | 127 ± 61 | 45 ± 6 | −1.90 | 2 | |
| C203220CA | STP4 | 104 ± 85 | 72 ± 35 | 27 ± 5 | −1.93 | 2 |
| C701430CA | 102 ± 80 | 57 ± 30 | 20 ± 8 | −2.35 | 2 | |
| CR01900CA | HNM3 | 115 ± 19 | 147 ± 28 | 21 ± 13 | −2.43 | 2 |
| C503130WA | SUT1 | 82 ± 85 | 33 ± 29 | 8 ± 4 | −3.29 | 2 |
Disclaimer/Publisher’s Note: The statements, opinions and data contained in all publications are solely those of the individual author(s) and contributor(s) and not of MDPI and/or the editor(s). MDPI and/or the editor(s) disclaim responsibility for any injury to people or property resulting from any ideas, methods, instructions or products referred to in the content. |
© 2025 by the authors. Licensee MDPI, Basel, Switzerland. This article is an open access article distributed under the terms and conditions of the Creative Commons Attribution (CC BY) license (https://creativecommons.org/licenses/by/4.0/).
Share and Cite
Krishnan, C.S.; Milne, T.J.; Tompkins, G.R.; Cannon, R.D.; Lamping, E. Molecular Mechanism of Action of HOCl from Neutral-pH Electrolysed Oxidising Water Against Candida albicans. J. Fungi 2025, 11, 761. https://doi.org/10.3390/jof11110761
Krishnan CS, Milne TJ, Tompkins GR, Cannon RD, Lamping E. Molecular Mechanism of Action of HOCl from Neutral-pH Electrolysed Oxidising Water Against Candida albicans. Journal of Fungi. 2025; 11(11):761. https://doi.org/10.3390/jof11110761
Chicago/Turabian StyleKrishnan, Chitra S., Trudy J. Milne, Geoffrey R. Tompkins, Richard D. Cannon, and Erwin Lamping. 2025. "Molecular Mechanism of Action of HOCl from Neutral-pH Electrolysed Oxidising Water Against Candida albicans" Journal of Fungi 11, no. 11: 761. https://doi.org/10.3390/jof11110761
APA StyleKrishnan, C. S., Milne, T. J., Tompkins, G. R., Cannon, R. D., & Lamping, E. (2025). Molecular Mechanism of Action of HOCl from Neutral-pH Electrolysed Oxidising Water Against Candida albicans. Journal of Fungi, 11(11), 761. https://doi.org/10.3390/jof11110761

