Trichoderma-Bioenriched Vermicompost Induces Defense Response and Promotes Plant Growth in Thai Rice Variety “Chor Khing”
Abstract
1. Introduction
2. Materials and Methods
2.1. Sources of “Chor Khing” Rice Variety and Preparation of Trichoderma-Bioenriched Vermicompost
2.2. Antifungal Activity of Trichoderma asperelloides PSU-P1 Against Rhizoctonia solani
2.3. Viability of Trichoderma in Trichoderma-Bioenriched Vermicompost
2.4. Effect of Trichoderma-Bioenriched Vermicompost Water Extracts on Seed Germination
2.5. Effect of Trichoderma-Bioenriched Vermicompost on Rice Seedling Growth
2.6. Inducing Defense Response in Rice Seedlings with Trichoderma-Bioenriched Vermicompost
2.7. Pot Experiment
2.8. DNA Extraction
2.9. PCR Amplification and High-Throughput Sequencing
2.10. Alpha Diversity Analysis
2.11. Statistical Analysis
3. Results
3.1. Antifungal Ability of Trichoderma asperelloides PSU-P1 against Rhizoctonia solani
3.2. Survival of Trichoderma in Trichoderma-Bioenriched Vermicompost
3.3. Trichoderma-Bioenriched Vermicompost Enhances Seed Germination
3.4. Trichoderma-Bioenriched Vermicompost Promotes Plant Growth in Rice Seedlings
3.5. Defense-Related Enzyme Activities in Rice Seedlings
3.6. Effect of Trichoderma-Bioenriched Vermicompost on Biological Control
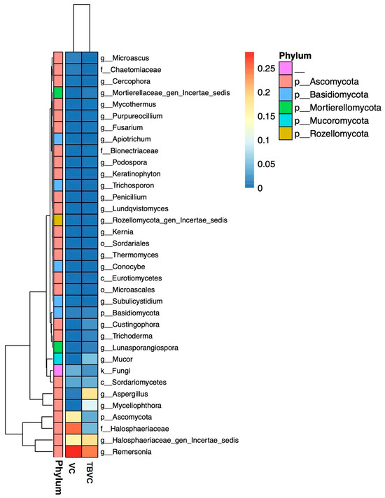
3.7. Fungal Community in Trichoderma-Bioenriched Vermicompost
4. Discussion
5. Conclusions
Author Contributions
Funding
Institutional Review Board Statement
Informed Consent Statement
Data Availability Statement
Acknowledgments
Conflicts of Interest
References
- Chaoui, H.I.; Zibilske, L.M.; Ohnot, T. Effects of earthworm casts and compost on soil microbial activity and plant nutrient availability. Soil Biol. Biochem. 2003, 35, 295–302. [Google Scholar] [CrossRef]
- Sinha, R.K.; Agarwal, S.; Chauhan, K.; Valani, D. The wonders of earthworms and its vermicompost in farm production: Charles Darwin’s ‘friends of farmers’, with potential to replace destructive chemical fertilizers from agriculture. Agric. Sci. 2010, 1, 76–94. [Google Scholar] [CrossRef]
- Ansari, A.A.; Ismail, S.A. Role of earthworms in vermitechnology. Int. J. Agric. 2012, 8, 405–415. [Google Scholar]
- Arora, V.K.; Singh, C.B.; Sidhu, A.S.; Thind, S.S. Irrigation, tillage and mulching effects on Soybean yield and water productivity in relation to soil texture. Agric. Water Manag. 2011, 98, 563–568. [Google Scholar] [CrossRef]
- Hoque, T.S.; Hasan, A.K.; Hasan, M.A.; Nahar, N.; Dey, D.K.; Mia, S.; Solaiman, Z.M.; Kader, M.A. Nutrient release from vermicompost under anaerobic conditions in two contrasting soils of Bangladesh and its effect on wetland rice crop. Agriculture 2022, 12, 376. [Google Scholar] [CrossRef]
- Rekha, G.S.; Kaleena, P.K.; Elumalai, D.; Srikumaran, M.P.; Maheswari, V.N. Effects of vermicompost and plant growth enhancers on the exo-morphological features of Capsicum annum (Linn.) Hepper. Int. J. Recycl. Org. Waste Agric. 2018, 7, 83–88. [Google Scholar] [CrossRef]
- Hassan, S.A.M.; Taha, R.A.; Zaied, N.S.M.; Essa, E.M.; Kh, M.A.E. Effect of vermicompost on vegetative growth and nutrient status of acclimatized Grand Naine banana plants. Heliyon 2022, 8, e10914. [Google Scholar] [CrossRef] [PubMed]
- Gudeta, K.; Julka, J.M.; Kumar, A.; Bhagat, A.; Kumari, A. Vermiwash: An agent of disease and pest control in soil, a review. Heliyon 2021, 7, e06434. [Google Scholar] [CrossRef]
- Naidu, Y.; Meon, S.; Siddiqui, Y. In vitro and in vivo evaluation of microbial-enriched compost tea on the development of powdery mildew on melon. BioControl 2012, 57, 827–836. [Google Scholar] [CrossRef]
- Morais, E.M.; Silva, A.A.R.; Sousa, F.W.A.; Azevedo, I.M.B.; Silva, H.F.; Santos, A.M.G.; Beserra Júnior, J.E.A.; Carvalho, C.P.; Eberlin, M.N.; Porcari, A.M.; et al. Endophytic Trichoderma strains isolated from forest species of the Cerrado-Caatinga ecotone are potential biocontrol agents against crop pathogenic fungi. PLoS ONE 2022, 17, e0265824. [Google Scholar] [CrossRef]
- Phoka, N.; Pornsuriya, C.; Sunpapao, A. High-throughput sequencing provides insight into soil fungal community structure and diversity in plant protected areas of Songkhla zoo in southern Thailand. Chiang Mai J. Sci. 2022, 49, 524–537. [Google Scholar] [CrossRef]
- Crozier, J.; Thomas, S.E.; Aime, M.C.; Evans, H.C.; Holmes, K.A. Molecular characterization of fungal endophytic morphospecies isolated from stems and pods of Theobroma cacao. Plant Pathol. 2006, 55, 783–791. [Google Scholar] [CrossRef]
- De Souza, J.T.; Bailey, B.A.; Pomella, A.W.V.; Erbe, E.F.; Murphy, C.A.; Bae, H.; Hebbar, P.K. Colonization of cacao seedlings by Trichoderma stromaticum, a mycoparasite of the witches’ broom pathogen, and its influence on plant growth and resistance. Biol. Control. 2008, 46, 36–45. [Google Scholar] [CrossRef]
- Zhang, C.-L.; Zhang, B.; Yang, X.-Y.; Naicker, O.; Zhao, L. Brown rot disease caused by Trichoderma hamatum on the edible lily, Lilium leichtlinii var. maximowiczii. Chiang Mai J. Sci. 2022, 49, 1500–1508. [Google Scholar] [CrossRef]
- Ruangwong, O.-U.; Pornsuriya, C.; Pitija, K.; Sunpapao, A. Biocontrol mechanisms of Trichoderma koningiopsis PSU3-2 against postharvest anthracnose of chili pepper. J. Fungi 2021, 7, 276. [Google Scholar] [CrossRef] [PubMed]
- Wonglom, P.; Daengsuwan, W.; Ito, S.; Sunpapao, A. Biological control of Sclerotium fruit rot of snake fruit and stem rot of lettuce by Trichoderma sp. T76-12/2 and the mechanisms involved. Physiol. Mol. Plant Pathol. 2019, 107, 1–7. [Google Scholar] [CrossRef]
- Intana, W.; Wonglom, P.; Suwannarach, N.; Sunpapao, A. Trichoderma asperelloides PSU-P1 induced expression of pathogenesis-related protein genes against gummy stem blight of muskmelon (Cucumis melo) in field evaluation. J. Fungi 2022, 8, 156. [Google Scholar] [CrossRef]
- Intana, W.; Kumla, J.; Suwannarach, N.; Sunpapao, A. Biological control potential of a soil fungus Trichoderma asperellum K1-02 against Neoscytalidium dimidiatum causing stem canker of dragon fruit. Physiol. Mol. Plant Pathol. 2023, 128, 102151. [Google Scholar] [CrossRef]
- Baiyee, B.; Pornsuriya, C.; Ito, S.-I.; Sunpapao, A. Trichoderma spirale T76-1 displays biocontrol activity against leaf spot on lettuce (Lactuca sativa L.) caused by Corynespora cassiicola or Curvularia aeria. Biol. Control. 2019, 129, 195–200. [Google Scholar]
- Ruangwong, O.U.; Wonglom, P.; Suwannarach, N.; Kumla, J.; Thaochan, N.; Chomnunti, P.; Pitija, K.; Sunpapao, A. Volatile organic compound from Trichoderma asperelloides TSU1: Impact on plant pathogenic fungi. J. Fungi 2021, 7, 187. [Google Scholar] [CrossRef]
- Tyśkiewicz, R.; Nowak, A.; Ozimek, E.; Jaroszuk-Ściseł, J. Trichoderma: The current status of its application in agriculture for the biocontrol of fungal phytopathogens and stimulation of plant growth. Int. J. Mol. Sci. 2022, 23, 2329. [Google Scholar] [CrossRef]
- Intana, W.; Suwannarach, N.; Kumla, J.; Wonglom, P.; Sunpapao, A. Plant growth promotion and biological control against Rhizoctonia solani in Thai local rice variety “Chor Khing” using Trichoderma breve Z2-03. J. Fungi 2024, 10, 417. [Google Scholar] [CrossRef]
- La Spada, F.; Stracquadanio, C.; Riolo, M.; Pane, A.; Cacciola, S.O. Trichoderma counteracts the challenge of Phytophthora nicotianae infections on tomato by modulating plant defense mechanisms and the expression of crinkler, necrosis-inducing Phytophthora protein 1, and cellulose-binding elicitor lectin pathogenic effectors. Front. Plant Sci. 2020, 11, 583539. [Google Scholar]
- Degani, O.; Dor, S. Trichoderma biological control to protect sensitive maize hybrids against late wilt disease in the field. J. Fungi 2021, 7, 315. [Google Scholar] [CrossRef]
- Lian, H.; Li, R.; Ma, G.; Zhao, Z.; Zhang, T.; Li, M. The effect of Trichoderma harzianum agents on physiological-biochemical characteristics of cucumber and the control effect against Fusarium wilt. Sci. Rep. 2023, 13, 17606. [Google Scholar] [CrossRef] [PubMed]
- Statista. Principal Rice Exporting Countries Worldwide in 2021/2022. Available online: https://www.statista.com/statistics/255947/top-rice-exporting-countries-worldwide-2011/ (accessed on 17 July 2024).
- Suwannaporn, P.; Linnemann, A. Rice-eating quality among consumers in different rice grain preference countries. J. Sens. Stud. 2008, 23, 1–13. [Google Scholar] [CrossRef]
- Srisompun, O. Rice Economy in Northeast Thailand: Current Status and Challenges. Available online: https://ap.fftc.org.tw/article/1863 (accessed on 5 May 2024).
- Ruangwong, O.-U.; Wonglom, P.; Phoka, N.; Suwannarach, N.; Lumyong, S.; Ito, S.-I.; Sunpapao, A. Biological control activity of Trichoderma asperelloides PSU-P1 against gummy stem blight in muskmelon (Cucumis melo). Physiol. Mol. Plant Pathol. 2021, 115, e101663. [Google Scholar] [CrossRef]
- Palta, J.P. Leaf chlorophyll content. Remote Sens. Rev. 1990, 5, 207–213. [Google Scholar] [CrossRef]
- Nagle, N.E.; Haard, N.F. Fractionation and characterization of peroxidase from ripe banana fruit. J. Food Sci. 1975, 40, 576–579. [Google Scholar] [CrossRef]
- Luh, B.S.; Phithakpol, B. Characteristic of polyphenol-oxidase related to browning in cling peaches. J. Food Sci. 1972, 37, 18–25. [Google Scholar] [CrossRef]
- IRRI. Standard Evaluation System for Rice, 4th ed.; INGER Genetic Resource Centre: Manila, Philippines, 1996. [Google Scholar]
- Intana, W.; Wonglom, P.; Dy, K.S.; Sunpapao, A. Development of a novel emulsion formulation of Trichoderma asperelloides PSU-P1 conidia against stem canker on dragon fruit caused by Neoscytalidium dimidiatum. Microbiol. Res. 2023, 14, 1139–1149. [Google Scholar] [CrossRef]
- dos Santos Pereira, T.; Monteiro de Paula, A.; Ferrari, L.H.; da Silva, J.; Borges Pinheiro, J.; Navas Cajamarca, S.M.; Jindo, K.; Pupo Santos, M.; Zandonadi, D.B.; Busato, J.G. Trichoderma-enriched vermicompost extracts reduces nematode biotic stress in tomato and bell pepper crops. Agronomy 2021, 11, 1655. [Google Scholar] [CrossRef]
- Arancon, N.Q.; Pant, A.; Radovich, T.; Hue, N.V.; Potter, J.K.; Converse, C.E. Seed germination and seedling growth of tomato and lettuce as affected by vermicompost water extracts (Teas). HortScience 2012, 47, 1722–1728. [Google Scholar] [CrossRef]
- Blouin, M.; Barrere, J.; Meyer, N.; Lartigue, S.; Barot, S.; Mathieu, J. Vermicompost significantly affects plant growth. A meta-analysis. Agron. Sustain. Dev. 2019, 39, 34. [Google Scholar] [CrossRef]
- Rejeb, I.B.; Pastor, V.; Mauch-Mani, B. Plant Responses to Simultaneous Biotic and Abiotic Stress: Molecular Mechanisms. Plants 2014, 3, 458–475. [Google Scholar] [CrossRef] [PubMed]
- Oliveira, M.D.M.; Varanda, C.M.R.; Félix, M.R.F. Induced resistance during the interaction pathogen x plant and the use of resistance inducers. Phytochem. Lett. 2016, 15, 152–158. [Google Scholar] [CrossRef]
- Huang, C.; Chen, S.; Cheng, X.; Zhang, X.; Li, X.; Kong, X. Cloning and expression analysis of the laccase genes CsLAC4 and CsLAC12 from the tea plant. J. Plant Protect. 2018, 45, 1069–1077. [Google Scholar]
- Zhang, J.; Sun, X. Recent advances in polyphenol oxidase-mediated plant stress responses. Phytochemistry 2021, 181, 112588. [Google Scholar] [CrossRef]
- Raj, S.N.; Sarosh, B.R.; Shetty, H.S. Induction and accumulation of polyphenol oxidase activities as implicated in development of resistance against pearl millet downy mildew disease. Funct. Plant Biol. 2006, 33, 563–571. [Google Scholar] [CrossRef]
- Afria, B.S.; Mukherjee, D. Peroxidase activity during early seedling growth in light and dark. Plant Physiol. Biochem. 1982, 19, 18–21. [Google Scholar]
- Domínguez, J.; Aira, M.; Crandall, K.A.; Pérez-Losada, M. Earthworms drastically change fungal and bacterial communities during vermicomposting of sewage sludge. Sci. Rep. 2011, 11, 15556. [Google Scholar] [CrossRef] [PubMed]
- Pramanik, P.; Yoon, S.; Joo, P. Changes in Fungal and Bacterial Diversity during Vermicomposting of Industrial Sludge and Poultry Manure Mixture: Detecting the Mechanism of Plant Growth Promotion by Vermicompost; InTech: London, UK, 2011; pp. 113–124. [Google Scholar] [CrossRef][Green Version]
- Aslam, Z.; Aljuaid, B.S.; Abbas, R.N.; Bashir, S.; Almas, M.H.; Awan, T.H.; Belliturk, K.; Al-Taisan, W.a.A.; Mahmoud, S.F.; Bashir, S. Reduction in the allelopathic potential of Conocarpus erectus L. through vermicomposting. Sustainability 2022, 14, 12840. [Google Scholar] [CrossRef]
- Simsek Ersahin, Y.; Haktanir, K.; Yanar, Y. Vermicompost suppresses Rhizoctonia solani Kühn in cucumber seedlings. J. Plant Dis. Protect. 2009, 116, 182–188. [Google Scholar] [CrossRef]
- Nonthapa, A.; Pengpan, P.; Chankaew, S.; Boonthai Iwai, C.; Hanboonsong, Y.; Falab, S. Vermicompost in combination with Trichoderma asperellum isolate T13 as bioagent to control sclerotium rot disease on vegetable soybean seedlings. Agr. Nat. Resour. 2022, 56, 877–888. [Google Scholar]









Disclaimer/Publisher’s Note: The statements, opinions and data contained in all publications are solely those of the individual author(s) and contributor(s) and not of MDPI and/or the editor(s). MDPI and/or the editor(s) disclaim responsibility for any injury to people or property resulting from any ideas, methods, instructions or products referred to in the content. |
© 2024 by the authors. Licensee MDPI, Basel, Switzerland. This article is an open access article distributed under the terms and conditions of the Creative Commons Attribution (CC BY) license (https://creativecommons.org/licenses/by/4.0/).
Share and Cite
Wonglom, P.; Ruangwong, O.-U.; Poncheewin, W.; Arikit, S.; Riangwong, K.; Sunpapao, A. Trichoderma-Bioenriched Vermicompost Induces Defense Response and Promotes Plant Growth in Thai Rice Variety “Chor Khing”. J. Fungi 2024, 10, 582. https://doi.org/10.3390/jof10080582
Wonglom P, Ruangwong O-U, Poncheewin W, Arikit S, Riangwong K, Sunpapao A. Trichoderma-Bioenriched Vermicompost Induces Defense Response and Promotes Plant Growth in Thai Rice Variety “Chor Khing”. Journal of Fungi. 2024; 10(8):582. https://doi.org/10.3390/jof10080582
Chicago/Turabian StyleWonglom, Prisana, On-Uma Ruangwong, Wasin Poncheewin, Siwaret Arikit, Kanamon Riangwong, and Anurag Sunpapao. 2024. "Trichoderma-Bioenriched Vermicompost Induces Defense Response and Promotes Plant Growth in Thai Rice Variety “Chor Khing”" Journal of Fungi 10, no. 8: 582. https://doi.org/10.3390/jof10080582
APA StyleWonglom, P., Ruangwong, O.-U., Poncheewin, W., Arikit, S., Riangwong, K., & Sunpapao, A. (2024). Trichoderma-Bioenriched Vermicompost Induces Defense Response and Promotes Plant Growth in Thai Rice Variety “Chor Khing”. Journal of Fungi, 10(8), 582. https://doi.org/10.3390/jof10080582

