Next Article in Journal
Exploring the Subcellular Localization of Monascus Pigments Biosynthases: Preliminary Unraveling of the Compartmentalization Mechanism
Next Article in Special Issue
Revealing Brownish Mycena Diversity in China: New Discoveries and Taxonomic Insights
Previous Article in Journal
Assessing Diagnosis of Candida Infections: A Study on Species Prevalence and Antifungal Resistance in Northern Morocco
Previous Article in Special Issue
Four New Species and a New Combination of Boletaceae (Boletales) from Subtropical and Tropical China
 
 
Font Type:
Arial Georgia Verdana
Font Size:
Aa Aa Aa
Line Spacing:
Column Width:
Background:
Article

A Taxonomic and Phylogenetic Contribution on Inosperma Section Inosperma (Agaricales, Inocybaceae) in Europe: Calamistratum and Geraniodorum Groups

1
Departamento de Ciencias de la Vida (Botánica), Facultad de Ciencias, Universidad de Alcalá, 28805 Alcalá de Henares, Madrid, Spain
2
Biological and Environmental Sciences and Gothenburg Global Biodiversity Centre, University of Gothenburg, P.O. Box 463, SE 405 30 Göteborg, Sweden
3
Sociedad Micológica de Madrid, Real Jardín Botánico, C/Claudio Moyano 1, 28014 Madrid, Madrid, Spain
4
Società Veneziana di Micologia, Museo Storia Naturale di Venezia Giancarlo Ligabue, Santa Croce 1730, 30135 Venezia, Italy
5
Departamental II, Departamento de Biología, Geología, Física y Química, Universidad Rey Juan Carlos, Despacho 252, 28933 Móstoles, Madrid, Spain
*
Author to whom correspondence should be addressed.
J. Fungi 2024, 10(6), 374; https://doi.org/10.3390/jof10060374
Submission received: 24 April 2024 / Revised: 16 May 2024 / Accepted: 20 May 2024 / Published: 23 May 2024
(This article belongs to the Special Issue Taxonomy, Systematics and Evolution of Forestry Fungi, 2nd Edition)

Abstract

The aim of this study is to carry out a taxonomic revision of the groups Calamistratum and Geraniodorum of the genus Inosperma sect. Inosperma in Europe. For this purpose, a multigenic phylogenetic analysis was carried out using the ITS, LSU, RPB1 and RPB2 markers, covering a total of 111 sequences, including those generated from the existing type-material collections. This analysis led to the recognition of nine clades or terminal groups for the European continent, correlating with nine morphological species. Three of them, I. calamistratum, I. neohirsutum sp. nov. and I. turietoense sp. nov., are distributed in humid and temperate forests, whereas I. geminum sp. nov., I. geraniodorum, I. gracilentum sp. nov., I. praetermissum comb. nov., I. subhirsutum and I. veliferum seem to be restricted to the colder altimontane, boreal and alpine climates. It is concluded that the study of morphological and ecological characteristics allows the recognition of species without the need for an often-subjective interpretation of organoleptic characteristics. Inocybe hirsuta is considered a synonym of Inosperma calamistratum, Inosperma praetermissum as a different species from I. calamistratum, and Inocybe geraniodora var. gracilenta f. salicis-herbaceae as a synonym of I. praetermissum. Four new species and one new combination are proposed. A key for the recognition of the European species is provided. Illustrations and photographs of macro- and micromorphological characters and SEM spores of all species are presented.

1. Introduction

The genus Inosperma (Kühner) Matheny & Esteve-Rav. is currently one of the seven genera that form part of the family Inocybaceae Jülich [1], a monophyletic and cosmopolitan family, with ectomycorrhizic representatives that live in symbiotic association with a total of 23 vascular plant families [2]. The estimated number of species of Inocybaceae worldwide is well over a thousand [3], with Europe and North America being the areas with the best representation and understanding of their diversity.
The species of the genus Inosperma are characterised by the absence of pleurocystidia and often a marked reddening of the context and very distinctive odours (earthy, fishy, aromatic, fruity, pelargonium, truffle-like, etc.). More than 55 species are known worldwide, distributed on all continents except South America [2]. Until the recognition of Inosperma as a genus, its species were grouped in several sections of the genus Inocybe (Fr.) Fr. subgenus Inosperma Kühner [4,5]. Among these sections or groups, two are well represented in the Northern Hemisphere and correspond to (1) the Cervicolores group or clade (= Inocybe subg. Inosperma section Cervicolores Kühner & Romagn. ex Singer) and (2) the Maculata group or clade (= Inocybe subg. Inosperma sect. Rimosae (Fr.) Quél. sensu Larsson et al. 2009 pro parte). The genus Inosperma also includes two evolutionary lineages that are still poorly known in tropical Asia and Africa [2].
Inosperma is widely represented in Europe and North America, comprising about 35–40 species [2], while about 15 more have been described from Asia and Australasia, according to Latha and Manimohan [6] and Matheny and Bougher [7]. The Cervicolores group/clade is represented by species characterised by a usually very pronounced reddening of the context; a fibrillose, woolly, tomentose, scaly or strigose pileus; and very slender (Q > 4.0) and necropigmented basidia. The Maculatae group/clade includes species which differ greatly in appearance from the former, as they usually show little or no reddening at all, the pileus is smooth and radially fibrous to rimose, and the basidia lack necropigment and are not as slender (Q < 4.0). The Maculatae were traditionally considered to be part of the section Rimosae of Inocybe subg. Inosperma [4,5,8] due to the smooth, rimose appearance of the pileus and their hardly reddening flesh. However, following the study of Matheny et al. [2], based on a six-gene phylogeny, it has been shown that the traditional section Rimosae should be integrated into the genus Pseudosperma Matheny & Esteve-Rav., as its species are phylogenetically rather distant from Inosperma. Bizio [9] offers a detailed historical review of the different treatments of these two groups of Inocybe.
In this contribution, we present a taxonomic and phylogenetic study of part of the Inosperma species present in Europe, specifically two groups that we have named Calamistratum and Geraniodorum. Both have traditionally been part of Inocybe sect. Cervicolores, which was proposed invalidly by Kühner and Romagnesi [10] and later validated by Singer [11]. The same treatment was subsequently adopted by Kuyper [4] in his European monograph on the smooth-spored Inocybe. As mentioned above, based on the phylogenetic study by Matheny et al. [2], the Cervicolores should now correspond to the section Inosperma of the genus Inosperma with the type species Inosperma calamistratum (Fr.) Matheny & Esteve-Rav.
Bon [5] considered two groups or tribes (Bongardii and Calamistrata) for the Cervicolores, which, according to the author, can be distinguished by the intensity of the flesh reddening, the colour of the basidiomata and the spore Q-value. Most species of the Calamistratum group can be easily recognised macroscopically by the blue-greenish shades on the stipe and the strigose–squamose appearance of the pileus surface; on the other hand, the species of the Geraniodorum group lack this striking colouration and are characterised by their small to very small size, a distinctive pelargonium or geranium-like odour, their preference for high mountain and boreal/alpine habitats, and the fibrillose, sometimes subsquamose appearance of the pileus. In this respect, the Geraniodora members may be reminiscent of other Inosperma species, referred to here as the Cervicolor group, containing well-known species like Inosperma cervicolor (Pers.) Matheny & Esteve-Rav. and I. bongardii (Weinm.) Matheny & Esteve-Rav., but these generally have a larger size, thrive in more mesophilic habitats and emit different types of odours (earthy, aromatic and fishy). The phylogenetic results obtained by Larsson et al. [8] and Kropp et al. [12] suggest that the section Cervicolores constitutes a monophyletic group, although the phylogenetic tree generated in this study does not corroborate these conclusions, probably due to a high amount of missing data. One of the new species presented here, Inosperma turietoense Pancorbo & Esteve-Rav., shows a clear morphological resemblance to the Cervicolor members but is phylogenetically closer to members of the Geraniodorum group. A sequel to this work, which deals with the Cervicolor group, is currently in preparation by the authors.
In recent years, only a few new species have been described in Europe, all belonging to the Cervicolor and Maculata groups. These include I. vinaceum Cervini, M. Carbone & Bizio [13] in the Maculata group; another in the Cervicolor group, namely, Inosperma monastichum Bandini & B. Oertel [14]; I. dodonae Bandini & B. Oertel and I. ismeneanum Bandini & B. Oertel [14], which belong to the Maculata group; and, finally, Inosperma apollonium [15], which also belongs to the Maculatae. Based on our data, the Cervicolor group currently consists of five species in Europe. There are an additional five species that are currently being studied (Esteve-Raventós et al., in preparation). On the other hand, the Maculata group currently comprises about 12–14 species in Europe.
Among the European Inosperma species, I. erubescens A. Blytt (= Inocybe patouillardii Bres.) has traditionally been considered toxic due to its muscarine content [16,17]. Quite recently, several articles have pointed to the presence of various toxic substances in Inosperma species with tropical distribution in Asia, specifically because of their muscarine content, such as Inosperma virosum (C.K. Pradeep, K.B. Vrinda & Matheny) Matheny & Esteve-Rav. [18], I. muscarium Y.G. Fan, L.S. Deng, W.J. Yu & N.K. Zeng, I. hainanense Y.G. Fan, L.S. Deng, W.J. Yu & N.K. Zeng [19] and I. zonativeliferum Y.G. Fan, H.J. Li, F. Xu, L.S. Deng & W.J. Yu [20]. All these species belong to the two tropical evolutionary lineages mentioned above. Li et al. [21] demonstrated the presence of different neurotoxins in some species of Inosperma described from tropical China, although with different quantitative levels depending on the species; the presence of muscarine was detected in I. nivallelum S.N. Li, Y.G. Fan & Z.H. Chen (Maculata clade), and muscimol was detected in I. longisporum S.N. Li, Y.G. Fan & Z.H. Chen, I. squamulosohinnuleum S.N. Li, Y.G. Fan & Z.H. Chen and I. squamulosobrunneum S.N. Li, Y.G. Fan & Z.H. Chen (Cervicolores clade = sect. Inosperma). These results support the opinion of Stijve et al. [22], who stated that some groups of Inocybe are characterised by the complete absence of muscarine, including sect. Cervicolores.

2. Methods

2.1. Morphological Analyses

Specimens were photographed in the field with several digital cameras. After observation, fresh specimens were air-dried in a food dehydrator. Samples of specimens were rehydrated in aqueous ammonia solutions to examine anatomical features, such as cystidia, basidia and basidiospores, and observed by light microscopy. Drawings were made with the aid of a Zeiss drawing tube under an oil-immersion objective and then converted to vectors with ADOBE ILLUSTRATOR v. 25.4.1 (www.adobe.com/es/products/illustrator.html, accessed on 1 January 2024). Munsell Soil Color Charts (1994 revised edition, New York, NY, USA) were used as colour references in the macroscopic descriptions. Photographs and measurements of microscopic structures were taken with a Nikon D90 camera attached to a Nikon 55i microscope (Isaza, S.A., Nikon Spain, Barcelona, Spain) controlled with CAMERA CONTROL PRO2 v. 2.7.0 software (www.nikon.es_ES/product//apps-software/camera-control-pro-2-full-version, accessed on 1 January 2024) and subsequently retouched in ADOBE LIGHT-ROOM v. 6.14 (https://www.adobe.com/es/products/photoshop-lightroom.html, accessed on 1 January 2024) and PIXIMÈTRE v. 5.10 R1541 software (www.piximetre.fr, accessed on 1 January 2020). Measurements of microscopic structures are given as (a–)b–c(–d), where a = minimum value, b = 5% percentile, c = 95% percentile, d = maximum value, and a subscript avg to indicate average values. Q-values are ratios of spore length to spore width and were calculated for each spore. The total number of spores measured (x) and the number of specimens sampled (y) are indicated as (x/y). Scanning electron micrographs (SEMs) were obtained with a Zeiss DSM-950, applying the critical point technique described in Moreno and Oltra [23]. Specimens studied have been collected in several European countries: Andorra, Finland, France, Italy, Norway, Portugal, Spain, Sweden and Switzerland. Collections were accessioned at the Herbarium of the University of Alcalá de Henares (AH) and the University of Gothenburg Herbarium (GB), with duplicates of some of them kept in the private herbaria of E. Bizio (EB), E. Larsson (EL), E. Rubio (ERD), F. Pancorbo (FP), R.J. Ferrari (FRJ), J. Ballará (JB), J. Vauras (JV) and J. Vila (JVG). Loans of specimens were obtained from the Sociedad de Ciencias Aranzadi (ARAN), the Conservatoire et Jardin Botanique de Genève (G), the University of Helsinki (H), the Naturwissenschaftlichen Sammlungen of the Tiroler Landesmuseum (IBF), the Museo di Storia Naturale di Venezia (MCVE) and the University of Turku (TUR). Herbarium codes follow Thiers [24]. Terminology follows Vellinga [25] and Kuyper [4].

2.2. Molecular Analyses

DNA was extracted from dried material or material stored in 1% SDS extraction buffer using the DNeasy Plant Mini Kit (Qiagen, Hilden, Germany). Old collections were DNA-extracted using the PTB DNA extraction protocol, following [26]. The following four regions were amplified: nrITS (ITS1-5.8S-ITS2), LSU, RPB1 (1200 bp; A–C) and RPB2 (5–7 region, ca. 1100 bp). The ITS (ITS1-5.8S-ITS2) and LSU regions were amplified in one piece using the primers ITS5-LR5 or separately using ITS5-ITS4 [27] for the ITS and LR0R-LR5 (or LR3) for the LSU [28]. The same primers were used for sequencing. The RPB1 region was amplified using gRPB1-A [29] and fRPB1-C rev primers [30]. The sequence spanning the RPB2 region (5–7) was amplified either in one piece, using fRPB2-5F and bRPB2-7R, or in two pieces with fRPB2-5F-gRPB2-6R and bRPB2-6F-bRPB2-7R [31,32].
PCR reactions were prepared using a Master Mix (Qiagen Multiplex PCR Kit) in a 20 μL volume, and then reactions were conducted in a GeneAmp® PCR System 9700 Thermal Cycler (Applied Biosystems, San Francisco, CA, USA). The amplification programme for the ITS and LSU regions was as follows: initial denaturation at 95 °C for 5 min; then, 35–45 cycles of 95 °C for 45–60 s, 50–58 °C for 50 s and 72 °C for 1 min; followed by a final extension at 72 °C for 10 min. PCR amplifications of the RPB1 and RPB2 regions followed O’Donnell et al. [33] and Hansen et al. [34], respectively. PCR products were visualised in a 1% agarose gel and stained with SYBR Safe DNA Gel Stain (Invitrogen-Thermo Fisher Scientific, Inc., Waltham, MA, USA), using a UV trans-illuminator. PCR products were purified using Exo-sap-IT (USB Corporation, Santa Clara, CA, USA) and then sequenced at the Molecular Biology Service of Alcalá University. The generation of ITS and LSU sequence data at the University of Gothenburg followed the methods described in Nitare et al. [35].
Sequences were edited and assembled in SEQUENCHER v. 4.10.1 (Gene Codes Corp., Ann Arbor, MI, USA) and deposited in GenBank (Table 1). Additional sequences were downloaded from GenBank. Nucleotide sequences of each region were automatically aligned in ALIVIEW [36] and then manually adjusted. Protein-coding genes were translated to amino acids to determine intron positions. To check gene congruence, each region was analysed in IQ-TREE, starting from a random tree under default options. To assess the branch confidence, 1000 ML bootstrap replicates were conducted using ultrafast bootstrapping. Gene congruence was assessed by comparing supported clades among single-gene genealogies [37]. Clades were considered in conflict if a supported clade (ML-BP ≥ 95%) for one marker was contradicted with significant support by another one. Since no conflicts were detected, the four markers were concatenated. Introns were included, and the third codon position was partitioned in the RPB1 and RPB2 regions. Ten partitions were set: ITS1, 5.8S, ITS2, LSU, RPB1 (1st and 2nd positions), RPB1 (3rd position), RPB1 introns, RPB2 (1st and 2nd positions), RPB2 (3rd position) and RPB2 introns.
Maximum likelihood (ML) analysis was carried out in IQ-TREE [38], starting from a random tree under default options. To assess the branch confidence, 1000 ML bootstrap replicates were conducted using standard bootstrapping. Bayesian analysis was conducted in MRBAYES v. 3.2.7a [39], in the CIPRES Science Gateway [40], using two parallel runs of 4 Metropolis-coupled Markov chain Monte Carlo (MCMCMC) chains for 20 M generations, starting from a random tree, and sampling one tree every 100 generations from the posterior distribution. Substitution models were sampled across the GTR space during the MCMC simulation [39]. Stationarity was assumed when the average standard deviation of split frequencies fell below 0.01. The burn-in fraction was set to discard 0.25 trees from each analysis. To assess the branch confidence, a 50% majority rule consensus tree was computed with the remaining trees using the SUMT command of MRBAYES. An ML standard bootstrap (ML-Boot) ≥ 70 or Bayesian posterior probability (PP) values ≥ 0.95 were considered supported.
Table 1. List of collections used in the molecular analyses. The sequences generated in this study are in bold.
Table 1. List of collections used in the molecular analyses. The sequences generated in this study are in bold.
SpeciesCountryPutative HostVoucherGenBank Accession No.Reference
ITSLSURPB1/2
Inosperma subhirsutumNorwayBetula nana, Salix reticulataEL 76-12 (GB 0243034)OR817729OR817729PP092163This study
Inosperma subhirsutum (as I.calamistrata)LatviaJV 11950 (WTU, TUR-A)EU555452EU555452AY333763[41]
Inosperma subhirsutumFinlandPopulus tremula, Betula pubescens, Alnus incanaEL 352-13 (GB 0243043)OR817728OR817728This study
Inosperma subhirsutumSwedenSalix reticulataEL 198-18 (GB 0243041)OR817730OR817730PP092164This study
Inosperma subhirsutumSwedenBetula pubescens, Salix spp.EL 142-14 (GB 0243040)OR817727OR817727PP092177/
PP092162
This study
Inosperma subhirsutumItalySalix herbaceaEB 1992082601 (dupl. AH 56195)PP431507PP431530This study
Inosperma subhirsutum (as Inocybe subhirsuta)FranceSalix reticulataR. Kühner 72-102 (G 00052221) HolotypePP065739This study
Inosperma subhirsutumSwedenSalix herbaceaAH 46825PP431508This study
Inosperma subhirsutum (as Inocybe calamistrata)NorwayDryas octopetala, Salix reticulataEL 43-05 (GB 0248040)AM882947AM882947[42]
Inosperma subhirsutum (as Inocybe calamistrata)NorwaySalix herbaceaEL 26-05 (GB 0248023)AM882946 (ITS2)AM882946PP092179/PP092165[42]
Inosperma subhirsutumItalySalix sp., Picea abiesEB 2014080711 (dupl. AH 56193)PP431509PP431531This study
Inosperma neohirsutum (as Inocybe calamistrata)NorwayQuercus, CorylusNOBAS 1849-16UDB07673483UNITE database
Inosperma neohirsutumSwedenPinus sylvestris, Betula pendulaEL 163-15 (GB 0207661)OR831119OR831119PP092169This study
Inosperma neohirsutum (as Inocybe cf. calamistrata)SwedenMixed coniferous forestEL 77-03 (GB 0150442)AM882945AM882945[42]
Inosperma neohirsutumSpainFagus sylvaticaAH 26947 HolotypePP431510PP431532This study
Inosperma neohirsutumSpainFagus sylvaticaAH 24593PP431511This study
Inosperma neohirsutumFranceFagus sylvaticaAH 48235PP431512PP431533This study
Inosperma apiosmotumUnited StatesMixed forest (Fagus, Tsuga, Pinus, Quercus)PBM 2784 (TENN 062582)JQ801384EU555454EU555453GenBank (unpubl.)
Inosperma apiosmotumCanadaIn gravel and humus in a swampWTU (F 043329) IsotypeNR_121487GenBank (unpubl.)
Inosperma apiosmotumUnited StatesConiferous forest (Tsuga, Pinus, Picea)PBM 3020 (TENN 062779)JQ801385JN975021JQ846463GenBank (unpubl.)
Inocybe sp. (as Inocybe aff. calamistrata)United StatesConiferous forest (Abies, Tsuga)SAT 9826004JQ801387JQ815410MK415439/JQ846467GenBank (unpubl.)
Inocybe sp. (as Inocybe calamistrata)United StatesPBM 2351(WTU)AY380368AY351794/AY333764[32]
Inosperma maximum (as Inocybe hirsuta var. maxima)United StatesIn coniferous duffMTS 2732 (UC)JQ801400JQ815420[12]
Inosperma maximumUnited StatesTsuga, PseudotsugaPBM 2222 (WTU)EU569854[12]
Inosperma mutatumUnited StatesTsugaPBM 2953 (TENN 062711)JQ801410JQ994476JQ846488[12]
Inosperma mutatum (as Inocybe mutata)United StatesPBM 2542 (CUW)AY732212DQ447917/DQ472729GenBank (unpubl.) –LSU-
[1] –RPB1, RPB2-
Inosperma latericiumNew ZealandNothofagus menziesiiZT 8481 (PDD 71261)JQ801402JN975024[7,12]
Inosperma calamistratoidesNew ZealandNothofagusZT 67262 (PDD 27121) HolotypeKJ756494[7]
Inosperma calamistratoidesNew ZealandNothofagusPBM 3112 (TENN, PDD 97855)JQ815414JQ846473[7,12]
Inosperma calamistratoidesNew ZealandNothofagusZT 9630 (PDD 72711)JQ801392AY380369AY351795/AY333765[7,12]
Inosperma calamistratoidesTasmaniaNothofagus cunninghamii, LeptospermumPBM 3384 (TENN 065750)JQ801393JQ815415KJ729949[7,12]
Inosperma cyanotrichiumTasmaniaEucalyptusPERTH 08516952 JQ801397JN975033JQ846476[7]
Inosperma viridipesAustraliaEucalyptusPBM 3767 (PERTH 0836390) HolotypeKP641645KP171094[7]
Inosperma longisporumChinaAbies georgeiMHHNU 32237OP135509OP133999OP161560[21]
Inosperma longisporumChinaAbies georgeiMHHNU 33070OP135504OP135495OP161564[21]
Inosperma calamistratumSpainCastanea sativaAH 36309PP431513PP431534PP478160/PP478207This study
Inosperma calamistratumPortugalMixed forestAH 46636PP431514PP431535PP478161This study
Inosperma calamistratumSpainAlnus glutinosaAH 27000PP431515This study
Inosperma calamistratumSwedenDeciduous forestIBF 19790433 NeotypePP431543 (ITS1)/PP431547 (ITS2)This study
Inosperma calamistratumSpainLarix deciduaARAN 00235PP431516PP431536This study
Inosperma calamistratum (as Inocybe calamistrata)SwedenPinus sylvestris, Betula pendulaEL 19-04 (GB 240829)AM882938AM882938[42]
Inosperma calamistratumSpainQuercus suberAH 56397PP431517PP431537This study
Inosperma calamistratumSwedenMixed coniferous forestJO 120916 (GB 0181745)OR803781OR803781PP092166This study
Inosperma calamistratumFrancePinus nigra subsp. laricioEL 362-19 (GB 0237702)OR803784OR803784This study
Inosperma calamistratumSpainPinus sylvestrisAH 40200PP431518PP431538PP478162This study
Inosperma calamistratumSwedenMixed forestEL 446-17 (GB 0237701)OR803783OR803783PP092178/PP192167This study
Inosperma gracilentumSwedenDryas octopetala, Salix reticulata, Bistorta viviparaEL 85-19 (GB 0207620) HolotypeOR817726OR817726This study
Inosperma gracilentumSwitzerlandSalix retusaJ. Favre Z.A.82a (G 00551725)PP431544 (ITS1)/PP431548 (ITS2)This study
Inocybe sp. (as Inosperma calamistratum)CanadaUBC-F 19681HM240530HM240530GenBank (unpubl.)
[12] as I. atrovirescens (prov.)
Inocybe sp. (as Inocybe hirsuta var. maxima)United StatesPBM 1066 (WTU)AY038317AF389539/AY333766[30]
Inosperma veliferum (as Inocybe geraniodora)ItalySalix retusa, S. reticulata, Dryas octopetalaMCVE 4485JF908117[43]
Inosperma veliferumItalySalix retusa, S. reticulataEB 1993080906 (dupl. AH 56198 and MCVE 20884)PP431519PP431539This study
Inosperma veliferum (as Inocybe geraniodora var. velifera)FranceSalix herbaceaR. Kühner 71-143 (G 00110853) HolotypePP431520This study
Inosperma veliferumItalySalix retusa, S. reticulata, Dryas octopetala, Bistorta vivipara, Kalmia procumbensAH 46962PP431521This study
Inosperma veliferumSpainSalix reticulata, Dryas octopetalaAH 21346PP431522This study
Inosperma geminum (as Inocybe geraniodora)SwedenDryas octopetalaEL 106-06 (GB 0207617)FN550945FN550945[44]
Inosperma geminumSwedenDryas octopetalaEL 63-06 (GB 0207619)OR823936OR823936PP092172This study
Inosperma geminumSwedenDryas octopetala, Salix reticulataGB 0207616OR823939OR823939This study
Inosperma geminumSwedenDryas octopetalaEL 50-17 (GB 0207618)OR823938OR823938PP092173This study
Inosperma geminumSwedenDryas octopetala, Salix reticulata, S. herbaceaJV 31497 (TUR) HolotypeOR823936OR823936PP092174This study
Inosperma geraniodorumItalyDryas octopetalaEB 2008081002 (dupl. AH 56199)PP431523This study
Inosperma geraniodorumSwedenDryas octopetala, Salix reticulataEL 156-17 (GB 0243140)OR823942OR823942PP092176This study
Inosperma geraniodorumSwedenDryas octopetala, Salix reticulataEL 126-16 (GB 0243139)OR823943OR823943PP092175This study
Inosperma geraniodorumItalySalix retusa, Dryas octopetalaEB 2019080304 (dupl. AH 46961)PP431524This study
Inosperma geraniodorumSwitzerlandAlnus alnobetulaJ. Favre Z.A.82b (G 00052203) LectotypePP431545 (ITS1)/PP431549 (ITS2)This study
Inosperma geraniodorumNorwaySalix reticulataEL 105-12 (GB 0243141)OR823941OR823941This study
Inosperma turietoenseSpainAbies alba, Fagus sylvaticaAH 47669PP431525PP431540This study
Inosperma turietoenseSpainAbies alba, Fagus sylvaticaAH 47710 HolotypePP431526PP431541PP478208This study
Inosperma latericiumNew ZealandNothofagus fusca, N. menziesiiPDD 27120 TypeKP171150[7]
Inosperma praetermissumSwedenPicea abies, Corylus avellanaEL 4-14 (GB 0243035)OR831122OR831122This study
Inosperma praetermissum (as Inosperma calamistratum)United StatesAbies, Tsuga, PiceaPBM 1105 (WTU)JQ801386JQ815409MK415438/JQ846466[12]
Inosperma praetermissum (as Inocybe calamistrata)SwedenBetula pendula, Corylus avellanaEL 130-04 (GB 0240811)AM882944AM882944[42]
Inosperma praetermissumItalyPicea abiesEB 2019081705 (dupl. AH 46960)PP431527This study
Inosperma praetermissumItalyAlpine scrublandEB 2019083003 (dupl. AH 46963)PP431528This study
Inosperma praetermissumAndorraSalix herbaceaAH 46901 Isotype of I. geraniodora var. gracilenta f. salicis-herbaceae)PP431546 (ITS1)/PP431550 (ITS2)This study
Inosperma praetermissumSwedenSalix herbacea, Bistorta viviparaEL 206-13 (GB 0243036)OR831121OR831121PP092180/PP092171This study
Inosperma praetermissumSwedenSalix herbacea, Bistorta viviparaEL 130-19 (GB 0243038)OR831124OR831124This study
Inosperma praetermissumSwedenSalix spp., Betula nanaEL 161-18 (GB 0243037)OR831120OR831120PP092170This study
Inosperma praetermissum (as Inocybe praetermissa)FinlandPinusP.A. Karsten 2497 (H) HolotypePP431551 (ITS2)This study
Inosperma cervicolorSwedenQuercus, Tilia, CorylusEL 101-14PP431529PP431542PP478159/PP478206This study
Mallocybe tomentellaUnited StatesQuercus montana, JuniperusPBM 4138 (TENN 071837)MG773814MK421969MK415443/MH577506GenBank (unpubl.)
Mallocybe terrigenaSwedenPicea abiesEL 117-04AM882864AY380401AY333301/AY333309[42]
Auritella fulvellaAustraliaCorymbia citriodora, Eucalyptus crebraBRI:AQ 669485 (BRI)KJ702355KJ702352MK415422/KJ702357[7]

2.3. Molecular Results

A total of 111 (45 ITS1+2, 4 ITS1, 5 ITS2, 34 LSU, 7 RPB1 and 16 RPB2) sequences were generated for this study (Table 1). In addition, 78 sequences from GenBank and 1 from UNITE were used in the analyses. The concatenated alignment contained 85 taxa and 3388 unambiguously aligned nucleotide positions (405 ITS, 540 LSU, 1281 RPB1 and 1162 RPB2). The missing data percentage was 60%.
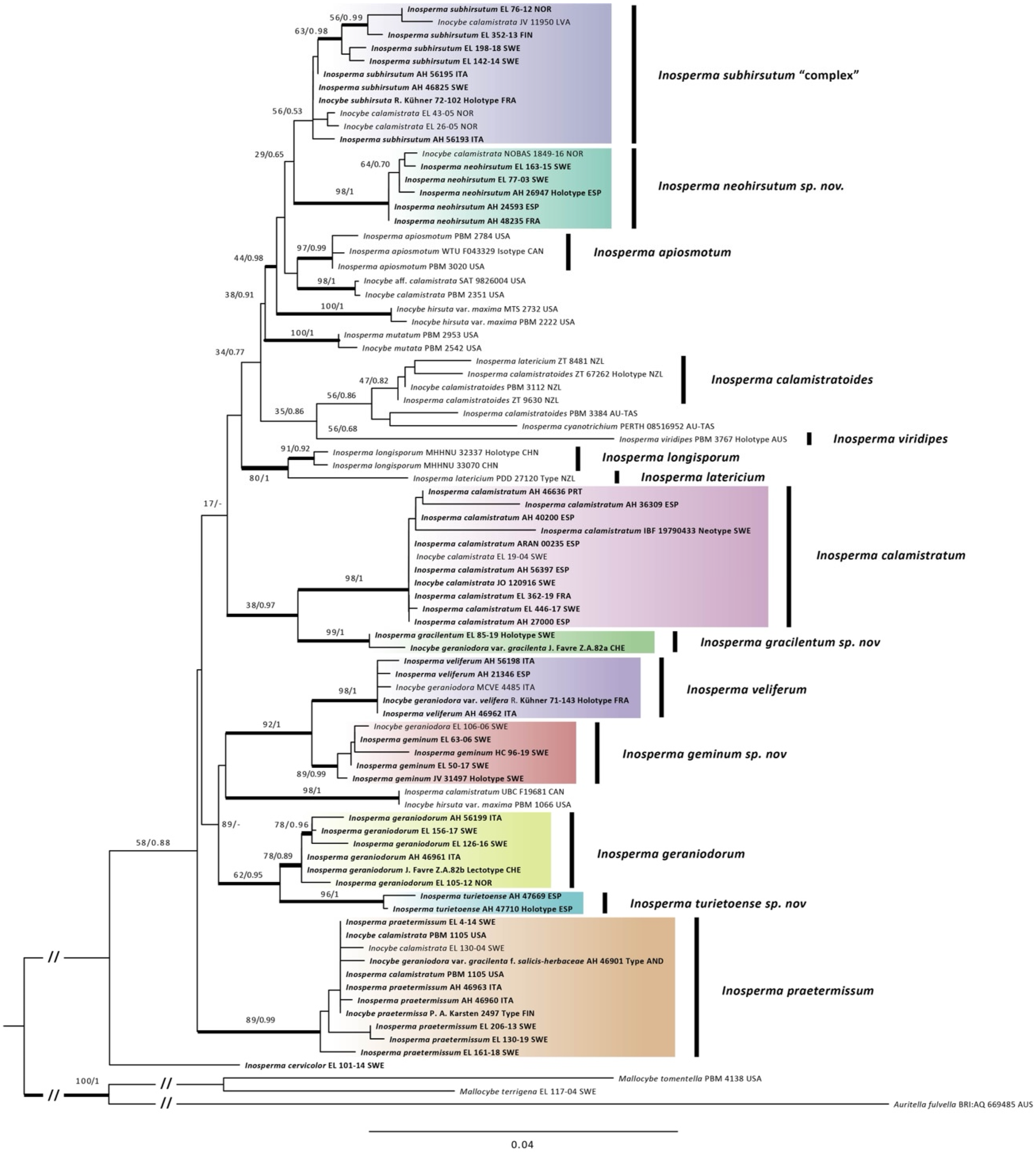
The ML analysis of the combined dataset resulted in a single best ML tree of −lnL = 12,847,950. The Bayesian analysis reached average standard deviations of split frequencies > 0.01 after 12,195,000 generations. The Bayesian majority rule consensus tree is shown in Figure 1, with bootstrap support values and Bayesian posterior probabilities by nodes. The backbone of the tree is overall not supported, but shallow clades corresponding to I. neohirsutum (ML-Boot 98, BPP 1), I. calamistratum (ML-Boot 98, BPP 1), I. gracilentum (ML-Boot 99, BPP 1), I. veliferum (ML-Boot 98, BPP 1), I. geraniodorum (ML-Boot 78, BPP 0.89), I. turietoense (ML-Boot 96, BPP 1) and I. praetermissum (ML-Boot 89, BPP 0.99) received support in at least one analysis among European taxa. The clade encompassing samples assigned to I. subhirsutum showed a rather high sequence divergence and was not supported (ML-Boot 61, BPP 0.53), but a smaller clade within it containing five samples from Northern Europe was supported in the Bayesian analysis (ML-Boot 63, BPP 0.98). A larger clade comprising sequences of I. subhirsutum and I. neohirsutum and sequences from North America identified as I. apiosmotum, I. hirsutum var. maximum and I. calamistratum was also supported in the Bayesian analysis (ML-Boot 44, BPP 0.98).

3. Taxonomy

(I)
Calamistratum Group
1.
Inosperma calamistratum (Fr.) Matheny & Esteve-Rav.;
2.
Inosperma gracilentum E. Larss. & Esteve-Rav., sp. nov.;
3.
Inosperma neohirsutum Esteve-Rav., Pancorbo & E. Larss., sp. nov.;
4.
Inosperma praetermissum (P. Karst.) Esteve-Rav., E. Larss. & Pancorbo comb. nov.;
5.
Inosperma subhirsutum (Kühner) Matheny & Esteve-Rav.
(II)
Geraniodorum Group
6.
Inosperma geraniodorum (J. Favre) Matheny & Esteve-Rav.;
7.
Inosperma geminum E. Larss. & Vauras, sp. nov.;
8.
Inosperma turietoense Pancorbo & Esteve-Rav., sp. nov.;
9.
Inosperma veliferum (Kühner) Matheny & Esteve-Rav.
Inosperma calamistratum (Fr.) Matheny & Esteve-Rav., Mycologia 112(1): 94, 2019.
MycoBank No. 830345
Agaricus calamistratus Fr., Systema Mycologicum 1: 256, 1821, nom. sanct. MycoBank No. 239098.
Inocybe calamistrata (Fr.) Gillet, Les Hyménomycètes ou Description de tous les Champignons qui Croissent en France 1: 513, 1876. MycoBank No. 232510.
= Agaricus hirsutus Lasch, Linnaea 4: 546, 1829, nom. sanct. Systema Mycologicum 3 (Index): 23, 1832. MycoBank No. 461481.
= Inocybe hirsuta (Lasch: Fr.) Quél., Mémoires de la Société d’Emulation de Montbéliard 2, 5: 178, 1872. MycoBank No. 191743.
= Inosperma hirsutum (Lasch: Fr.) Matheny & Esteve-Rav., Mycologia 112(1): 103, 2019. MycoBank No. 831768.
Neotype. Sweden, Småland, Femsjö: between moss and grass, not far from the edge of a deciduous forest, 135–170 m alt., 1 September 1979, leg. M. Moser, IBF 19790433, GenBank accession: ITS1 (PP431543), ITS2 (PP431547). Neotype designated by T.W. Kuyper ([4]: 36). MBT 10016187.
Descriptions and selected iconography. Konrad and Maublanc ([45], pl 89, 90), Bresadola ([46], pl 720 Figure 1), Heim ([47], pl 3 Figure 2), Kühner ([48]: 200–201), Phillips ([49]: 148), Moser and Jülich ([50], pl 9 Figure 1), Kuyper ([4]: 35–36, pro parte), Bon ([51]: 235), Leisner and Kalamees ([52]: 102, pl 4), Stangl ([53]: 54–57, pl 3), Nespiak ([54]: 20–22), Courtecuisse and Duhem ([55], n° 1022), Bon ([5]: 26, pro parte), Courtecuisse ([56]: 152, 500), Breitenbach and Kränzlin ([57]: 46–47 n° 8, pro parte), Dähncke ([58]: 646), Ferrari ([59]: 54–56, 328 top), Roux ([60]: 772), Eyssartier and Roux ([61]: 872), Outen and Cullington ([62]: 16), Ludwig ([63]: 203–204, pl 129.18 C-D, pro parte), Laessoe and Petersen ([64]: 658).
Additional microscopic examination of the neotype of I. calamistrata. Basidiospores (9.0–)9.5–11.5(–11.8) × (4.5–)4.6–5.6(–5.7) µm, Spavg = 10.4 × 5.1 µm, Q = (1.8–)1.83–2.3(–2.6), Qavg = 2.0 (n = 30), smooth, subcylindrical to narrowly ellipsoid in face view, phaseoliform to subphaseoliform in profile, pale greenish glaucous. Basidia clavate, mainly four-spored, 36–40 × 7.5–9.5 µm, with evenly distributed intracellular greenish pigment. Pleurocystidia absent. Lamellar trama pale, hardly pigmented, except for cells with greenish content. Lamellar edge sterile, uniform white. Cheilocystidia tightly packed, subcylindrical to narrowly clavate, (22.1–)26.2–40.1 × 7.2–9.7(–10.2) µm, Chavg = 31.3 × 8.3 µm (n = 16), subcylindrical to subclavate or clavate, with rounded apex, usually two- to three-septate at base, hyaline, thin-walled. Clamp connections present.
Distribution. Based on the data obtained in our study, I. calamistratum is widespread throughout Europe, as also suggested by Courtecuisse and Duhem [55], although it is not as common as it has been considered until now. The high number of observations and records of this species may be due to its apparent ease of recognition, based on its colouration and the appearance of the surfaces of the pileus and stipe. Most records reported from the northern boreal to alpine zones do not correspond to I. calamistratum but probably refer to I. praetermissum, I. gracilentum and I. subhirsutum. Furthermore, records from similar bioclimatic areas may correspond to I. neohirsutum, with which it is more easily confused.
There are no records in the GenBank and UNITE databases referring to other continents, such as North America and Asia (Matheny, pers. comm.). The only record matching the sequence obtained from the neotype corresponds to AM882938 (EL 19-04, GB 0240829), from Sweden. The deposited sequences matching other similar species, especially I. praetermissum and I. subhirsutum, are more frequent.
Ecology. Inosperma calamistratum occurs in Europe in humid to very moist habitats on poor to rich soils, usually acidic, in both continental and Atlantic climates, in nemoral to montane forests, often along paths. In Sweden, where the species was described, it occurs from the nemoral to boreo-nemoral zone, usually found in mixed conifer-dominated forests of Vaccinium uliginosum type, on granitic bedrock ground, and associated with Betula pendula, Picea abies and Pinus sylvestris. We are not aware of any records from the northern boreal to the alpine zone, where other species occur. In Europe, it is associated and likely forms ectomycorrhizae with both broadleaved trees (Betula, Alnus, Quercus and Fagus) and conifers (Pinus, Picea, Larix and Pseudotsuga) in natural and reforested woodlands (e.g., AH 46636 and ARAN 00235).
Etymology. Derived from the Latin calamister, meaning crisp or curled, in reference to the scaly hirsute or squarrose surface of the pileus and stipe.
Additional specimens examined. France, Corsica, Haute-Corse, Corte, Restonica Valley: 42°15′7.44″ N, 9° 3′39.09″ E, in Pinus nigra subsp. laricio forest in acidic soil, 1130 m alt., 8 November 2019, leg. P.A. Moreau, N. Subervielle & E. Larsson, EL 362-19 (GB 0237702), GenBank accession: ITS-LSU (OR803784). Portugal, Viseu, Moselos: 40°40′55.68″ N, 7°57′29.54″ W, mixed partially reforested forest with Pinus pinaster, Pseudotsuga menziesii, Acacia melanoxylon, Eucalyptus sp. and Quercus robur, in acidic soil, 540 m alt., 7 November 1996, leg. F. Esteve-Raventós, AH 46636, GenBank accession: ITS (PP431514), LSU (PP431535), RPB1 (PP478161). Guarda, Serra do Estrela, Manteigas: 40°25′15″ N, 7°35′23″ W, under Betula alba in acidic soil, 1295 m alt., 10 Nov. 2015, leg. M.A. Ribes, J.F. Mateo, M. Parreño & F. Pancorbo, AH 51034 (dupl. FP 15111006). Spain, Aragón, Valle de Hecho, Selva de Oza: 42°50′6″ N, 0°42′33″ W, under Abies alba and Fagus sylvatica in acidic soil, 1150 m alt., 17 September 2023, leg. F. Pancorbo & F. Esteve-Raventós, AH 58564. Asturias, Allande, San Emiliano: 43°15′53.13″ N, 6°49′33.76″ W, in Quercus suber forest, in acidic soil, 260–270 m alt., 22 December 2020, leg. I. Martín, AH 56397 (dupl. ERD 8644), GenBank accession: ITS (PP431517), LSU (PP431537). Castilla-La Mancha, Guadalajara, Peñalba de la Sierra, ribera del arroyo de Cañamar: 41° 8′43.02″ N, 3°23′23.73″ W, under Alnus glutinosa and Quercus pyrenaica nearby, in acidic soils, 1290 m alt., 14 July 2002, leg. J.P. Campos & J.C. Campos, AH 29995. Castilla y León, Segovia, Valsaín-Puerto de Navacerrada: 40°49′22.86″ N, 4°0′49.90″ W, in Pinus sylvestris forest in acidic soil, 1360 m alt., 22 November 2008, leg. A. Sánchez, AH 40200, GenBank accession: ITS (PP431518), LSU (PP431538), RPB1 (PP478162). Ibidem: 10 October 2015, leg. A. Sánchez, AH 46926. Castilla y León, Zamora, Galende, bank of river Tera: 42°6′55.18″ N, 6°41′10.42″ W, under Alnus glutinosa in acidic soil, 1000 m alt., 19 October 1999, leg. M. Castro-Cerceda, AH 27000, GenBank accession: ITS (PP431515). Galicia, Lugo, Cervantes, Vilarnovo: 42°53′37.11″ N, 6°58′38.87″ W, in humid Castanea sativa forest, in acidic soil, 660 m alt., 4 October 1994, leg. F. Esteve-Raventós, AH 36309, GenBank accession: ITS (PP431513), LSU (PP431534), RPB1 (PP478160), RPB2 (PP478207). Madrid (Community), Rascafría: 40°51′32.67″ N, 3°54′39.53″ W, in boggy soil in Pinus sylvestris forest with Betula alba and Salix atrocinerea, in acidic soil, 1278 m alt., 22 August 2013, leg. F. Pancorbo, AH 44420 (dupl. FP 13082210). Madrid (Community), Cercedilla: under Pinus sylvestris in acidic soil, 22 November 2021, leg. P. Miranda, AH 49307. Navarra (Nafarroa), Areso-Labaki: 43°5′29.42″ N, 1°57′3.52″ W, in a Larix decidua reforested forest, 530 m alt., 30 August 2014, leg. P. Arrillaga, ARAN 00235, GenBank accession: ITS (PP431516), LSU (PP431536). País Vasco (Euskadi), Guipúzcoa (Gipuzkoa), Irún, Peñas de Aia (Aiako Harria): in reforested Larix decidua forest, 350–400 m alt., 18 November 1991, leg. J.M. Lekuona, AH 22169. Sweden, Bohuslän, Resteröd, Ulvesund: along path in mixed coniferous forest under Pinus sylvestris and Betula pendula on acidic soil, 25 July 2004, leg. E. Larsson, EL 19-04 (GB 0240829), GenBank accession: ITS-LSU (AM882938)—as Inocybe calamistrata. Västergötland, Vänersborg, Toltorp: in mixed coniferous forest on acid soil, 16 September 2016, leg. J. Olsson, JO 120916 (GB 0181745), GenBank accession: ITS-LSU (OR803781), RPB2 (PP092166). Västergötland, Trollhättan, Jonstorp: in pasture with conifer and deciduous trees, 14 October 2017, leg. J. Olsson, EL 446-17 (GB 0237701), GenBank accession: ITS-LSU (OR803783), RPB1 (PP092178), RPB2 (PP092167). Västergötland, Sandhult, Sandhults hembyggdgård: in a pasture close to Pinus sylvestris, Betula pendula and Quercus robur on acidic soil, 17 September 2013, leg. E. Larsson, EL 404-13 (GB 0237700), GenBank accession: ITS-LSU (OR803782).
Notes. Inosperma calamistratum (≡ Agaricus calamistratus Fr.) is the type of the genus Inosperma (Kühner) Matheny & Esteve-Rav. [2]. Because of its morphological and ecological peculiarities, it is easy to recognise and has been frequently recorded in Europe. The surface of the pileus and stipe is characteristically scaly–hirsute, even squarrose (Figure 9A–C). The blue-green colour at the base of the stipe is also very distinctive, although this character can vary with environmental conditions, age and degree of imbibition of the basidiomata. Microscopically, the narrow spores show a marked tendency to be phaseoliform in profile (Figure 2A,D), and the lamellar edge consists of numerous claviform to subcylindrical, two- to three-septate cheilocystidia, barely longer than 40 µm (Figure 2C), mixed with some basidia, often greenish pigmented. Its odour is very peculiar and variable, and it has been defined in different ways in the literature, such as rancid, resinous, sour, reminiscent of fish or with a sweet fruity component. In any case, it is not like that of pelargonium, which is also present in other related species, especially those defined here as the Geraniodorum group. Based on the results of our study, we are convinced that I. calamistratum has often been confused with other species, and its presence in northern boreal to alpine zones seems most likely to be excluded in view of the results obtained. Records from high altitudes and boreo-alpine latitudes correspond to other morphologically very close species that have been identified in the past as ecological forms or variants of I. calamistratum ([65]: 77).
On the European continent, I. calamistratum shares similar or common habitats with I. neohirsutum, and both occur in moist temperate forests of Fagaceae (Fagus, Quercus and Castanea), coniferous or mixed. Morphologically they are also similar in appearance, although I. calamistratum often produces larger basidiomata, with a longer, slender and elastic stipe (30–80 × 2–8 mm), the scales of the pileus and stipe are thinner and often recurved, giving it a hirsute to squarrose appearance, and are usually distributed over the entire surface as they develop. In I. neohirsutum, the scales are conspicuously aggregated on the central part of the pileus during development, then appear thicker as they tend to fuse and take on a pyramidal appearance. There are also differences in spore Q, and although both have a clear tendency to be phaseoliform in profile, I. neohirsutum has slightly wider spores with a lower Q (Qavg 1.7 vs. 2.0). Other species of similar appearance, such as I. gracilentum, I. praetermissum and I. subhirsutum, show differences in spore shape and size, inhabit different ecosystems and are well-separated phylogenetically (Figure 1).
There are several morphologically similar species in North America, but they are all distinct phylogenetically [12,66]. Inosperma mucidiolens (Grund & D.E. Stuntz) Matheny & Esteve-Rav. (= Inocybe calamistrata var. mucidiolens Grund & D.E. Stuntz) produces a characteristic odour of green corn, while the basidiomata of Inosperma apiosmotum (Grund & D.E. Stuntz) Matheny & Esteve-Rav. smell particularly of ripe pears. Other species, such as Inosperma maximum (A.H. Sm.) Matheny & Esteve-Rav., are characterised by their large, robust size and long stipe (55–120 × 2.5–6 mm).
Also similar in appearance to I. calamistratum are the species Inosperma longisporum, I. squamulosobrunneum and I. squamulosohinnuleum. These have been recently described from China, from montane coniferous forests in subtropical environments. All three species show macroscopic and microscopic differences from I. calamistratum and phylogenetic characters closer to North American species than to European species [21]. Other similar species, especially in pileus and stipe cover, have been recorded from the Australian continent and Southeast Asia, e.g., Inosperma calamistratoides (E. Horak) Matheny & Esteve-Rav. and Inosperma latericium (E. Horak) Matheny & Esteve-Rav., but with different micromorphological characters and rather distant phylogenetically [7,67,68].
Figure 2. Inosperma calamistratum Neotype IBF 19790433. (A) Basidiospores. (B) Basidia. (C) Cheilocystidia. (D) Spore SEMs. Scale bars: 10 µm (AC); 2 µm (D).
Figure 2. Inosperma calamistratum Neotype IBF 19790433. (A) Basidiospores. (B) Basidia. (C) Cheilocystidia. (D) Spore SEMs. Scale bars: 10 µm (AC); 2 µm (D).
Jof 10 00374 g002
Inosperma gracilentum E. Larss. & Esteve-Rav., sp. nov.
MycoBank No. 850652
= Inocybe geraniodora var. gracilenta J. Favre, Ergebnisse der Wissenschaftlichen Untersuchungen des Schweizerischen Nationalparks 5: 84, 1955. MycoBank No. 346937 (nom. inval., Art. 39.1).
Diagnosis. Inosperma gracilentum differs from other morphologically similar species such as I. praetermissum and I. calamistratum by the long ellipsoid spores, which are slightly concave and sometimes slightly phaseoliform in lateral view, and by the shorter cheilocystidia. It is phylogenetically distinct from all other species of the Calamistratum group.
Holotype. Sweden, Åsele lappmark, Vilhelmina, Klimpfjäll, Frimstjakke: 65°14′42.8″ N, 14°24′06.6″ E, alpine heath with Dryas octopetala, Salix reticulata and Bistorta vivipara, on calcareous ground, 1016 m alt., 22 August 2019, leg. E. Larsson, EL 85-19 (GB 0207620, isotype in AH 56238), GenBank accession: ITS-LSU (OR817726).
Description. Pileus 5–25 mm; when young, hemispherical, conical to obtuse conical with recurved margin; later, conico-convex to plano-convex; surface dry, margin fibrillose to finely scaly, centre of disc scaly to recurved scaly, ochraceous brown to reddish brown, velipellis ochraceous, sometimes not observed or only present in centre of pileus, fugacious. Lamellae rather sparse, broadly adnate to emarginate (L = 26–40), interspersed with lamellulae, initially pale beige, turning ochraceous brown with age, edge pale fimbriate. Stipe 15–30 × 1–3 mm, dry, equal to slightly bulbous, at the base bluish green, more ochraceous brown at apex, fibrillose, squamulose, flocculose at apex. Context ochraceous brown and bluish green at the base of stipe and in the middle of the pileus, more or less reddish on the upper part of the stipe when cut. Odour distinctly of pelargonium or fishy. Basidiospores variable, (10.2–)10.8–13.7(–14.4) × 6.0–7.4(–7.7) µm, Spavg = 12.1 × 6.5 µm, Q = (1.63–)1.70–2.04(–2.08), Qavg = 1.8 (n = 67/1), smooth, ochraceous brown, long ellipsoid, some adaxially plane to slightly concave, typically depressed in the supra-apicular region (Figure 3B,F), with obtuse apex, apiculus small and not distinct. Basidia (31.2–)34.3–50.6(–52.5) × (9.0–)9.6–12.0(–12.1) µm, Baavg = 42.4 × 11.0 µm (n = 15/1), narrowly clavate, four-spored, hyaline. Pleurocystidia absent. Cheilocystidia (21.3–)22.7–41.7(–44.6) × (9–)9.6–14.1(–15.9) µm, Chavg = 30.4 × 11.8 µm, (n = 25/1), mostly pyriform to clavate, less often subcylindrical, hyaline or full or brownish-green pigment, thin-walled. Caulocystidia present near apex, like cheilocystidia but generally shorter, 20–42 × 9–16 µm (n = 35/1). Clamp connections present.
Distribution. Known only from the alpine areas of Europe in Sweden and Switzerland, where its presence is confirmed by molecular data. Its distribution range may be wider; however, the species seems to be rare, and few confirmed collections are known. There are no ITS sequences in GenBank nor in the UNITE database that match or are close to the samples studied.
Ecology. Found growing in the alpine zone on calcareous soils among Salix reticulata, S. retusa, Dryas octopetala and Bistorta vivipara.
Etymology. Refers to the Latin word gracilentus, which means slender, thin.
Additional specimens examined. Switzerland, Grisons, National Park, between Sur il Foss and Alp Minger: 46°42′31″ N, 10°15′31″ E, calcareous soil in a Salix retusa carpet, 2250 m alt., 17 August 1951, Herb. J. Favre Z.A.82a (G 00551725), GenBank accession: ITS1 (PP431544), ITS2 (PP431548).
Notes. Favre ([69]: 84) very briefly described a “varieté gracilenta” for Inocybe geraniodora, and the voucher collection (Figure 4) was examined by us (G!). This variety was not validly published by Favre because no Latin diagnosis was given (nom. inval., Art 39.1). Favre’s collection, based on the molecular data obtained, represents the same taxon as the Swedish holotype proposed here. It is a distinct species from Inosperma geraniodorum.
The holotype includes many specimens that have been examined in detail for their macro- and micromorphological characters, and ITS-LSU sequences were successfully obtained. Inosperma gracilentum is similar to I. praetermissum in morphological characters and habitat. It differs in the spores, which are broader with an ellipsoid and more regular outline, often adaxially slightly concave to hardly subphaseoliform, often depressed in the supra-apicular region (Figure 3B,F). The cheilocystidia are also much shorter in I. gracilentum, barely exceeding 35(–40) µm in length (Figure 3D). From the available data, it seems to be a rare species, and to us it is only known from two alpine localities in Europe. Inosperma praetermissum is more widespread in the Northern Hemisphere in the boreal zone and is also known from North America and Asia. Inosperma gracilentum can also resemble I. subhirsutum and the two can easily be confused, but they are genetically distinct (Figure 1). Both show a different appearance of the pileus and stipe surface, which is often more fibrillose and lanose (“mallocyboid”) in I. subhirsutum and more hirsute–strigose in I. gracilentum. Both can be separated in terms of micromorphology by the spore measurements, since I. gracilentum has narrower spores (Qavg = 1.8) than I. subhirsutum (Qavg = 1.6). Inosperma subhirsutum has more regular ellipsoid to ovo-ellipsoid spores, often flattened in profile (more reminiscent of the spores of I. geraniodorum), it has longer cheilocystidia and is collected more frequently and regularly in the alpine zone of the Alps and Fennoscandia.
Figure 3. Inosperma gracilentum Holotype EL 85-19 (GB 0207620). (A) Basidiomata. (B) Basidiospores. (C) Caulocystidia. (D) Cheilocystidia. (E) Basidia. (F) Spore SEMs. Scale bars: 10 mm (A); 10 µm (B); 50 µm (CE); 2 µm (F).
Figure 3. Inosperma gracilentum Holotype EL 85-19 (GB 0207620). (A) Basidiomata. (B) Basidiospores. (C) Caulocystidia. (D) Cheilocystidia. (E) Basidia. (F) Spore SEMs. Scale bars: 10 mm (A); 10 µm (B); 50 µm (CE); 2 µm (F).
Jof 10 00374 g003
Figure 4. Inocybe geraniodora var. gracilenta Herb. J. Favre Z.A.82a (G 00551725). (A) Favre ([69]: pl. VI Figure 3). (B) Voucher material. (C) Caulocystidia. (D) Spores. (E) Cheilocystidia. (F) Spore SEMs. Scale bars: 10 mm (B); 10 µm (CE); 2 µm (F).
Figure 4. Inocybe geraniodora var. gracilenta Herb. J. Favre Z.A.82a (G 00551725). (A) Favre ([69]: pl. VI Figure 3). (B) Voucher material. (C) Caulocystidia. (D) Spores. (E) Cheilocystidia. (F) Spore SEMs. Scale bars: 10 mm (B); 10 µm (CE); 2 µm (F).
Jof 10 00374 g004
Inosperma neohirsutum Esteve-Rav., Pancorbo & E. Larss., sp. nov.
MycoBank No. 850656
Diagnosis. Inosperma neohirsutum is similar to I. calamistratum, but differs from it due to its smaller size, less coriaceous flesh and a strongly hirsute scaly pileus on the central disc, which, as it develops, forms a characteristic squarrose patch of thick recurved, agglutinated and welded scales, which contrasts sharply with the fibrillose margin. The spores are also broader (Qavg = 1.8). The closest ITS sequences in BLAST correspond to the American species Inosperma apiosmotum (Grund & D.E. Stuntz) Matheny & Esteve-Rav. with 94% similarity.
Holotype. Spain, Castilla y León, Segovia, Riofrío de Riaza, Puerto de La Quesera, Hayedo de La Pedrosa: 41°12′59.59″ N, 3°24′26.70″ W, in very humid soil among mosses in Fagus sylvatica forest, on acid granitic soil, 1700 m alt., 1 September 2001, leg. F. Esteve-Raventós & M. Villarreal, AH 26947 (isotype in GB: 0266843), GenBank accession: ITS (PP431510), LSU (PP431532).
Description. Pileus 15–25(–30) mm; when young, hemispherical convex to campanulate, sometimes obtusely conical, with deflexed, wavy margin; later, conico-convex to plano-convex, sometimes with a slightly depressed centre; dry, not hygrophanous, margin crenate; surface fibrillose–lacerate to finely scaly towards the edge, strongly scaly and hirsute–squarrose on the disc, formed by clusters of recurved concolourous scales, these often aggregated and coarse in the centre, sometimes appearing as pyramidal aggregates with age. Colour uniformly brown to chocolate brown on a lighter background as the surface breaks into scales; velipellis not observed. Lamellae moderately dense (L = 30–40), narrowly adnate to emarginate, subventricose, interspersed with numerous lamellulae l = 1–2(–3), initially pale beige, turning ochraceous brown with age, becoming concolourous to pileus, edge pale, fimbriate. Stipe 15–35(–40) × (2.5–)3–5 mm, dry, cylindrical, tapering upwards to subclavate; with age, brown to concolourous to pileus, usually bluish green at base but sometimes absent or very pale, apex ochraceous to brown; surface regularly squamulose to squarrose, covered with concolourous recurved scales, apex only flocculose. Context pale ochraceous to buff, hardly greenish to glaucous at the base of stipe, slightly reddening on the upper part of the stipe when cut. Odour sometimes faint, aromatic, fruity–acidic, sometimes with a scent of pelargonium or fish. Basidiospores (8.2–)9.0–10.9(–12.0) × (4.5–)5–6.1(–6.3) µm, Spavg = 9.9 × 5.5 µm, Q = (1.54–)1.61–2.01(–2.23), Qavg = 1.8 (n = 307/3), smooth, ellipsoid, phaseoliform in profile, ochraceous brown. Basidia 36.1–50.0(–56.4) × 9.1–13.7(–14.1), Baavg = 42.3 × 11.0 µm, clavate, mainly four-spored, hyaline, often with intracellular brown pigment. Pleurocystidia absent. Cheilocystidia rather short, (16.5–)23.3–53.0(–68.2) × (8.3–)8.9–15.9(–17.5) µm, Chavg = 35.2 × 12.0 µm (n = 133/3), mostly broadly clavate to spheropedunculate, less often subclavate to subcylindrical, sometimes subcapitate, usually one- to two-septate at the base and then resembling the Opuntia-like arrangement of cheilocystidia in certain Mallocybe spp. Caulocystidia present near stipe apex, grouped in clusters, similar to cheilocystidia, (19.3–)19.6–42.0–65.2(–67.1) × (6.6–)7.6–11.2–15.2(–17.1) µm, Caavg = 42.0 × 11.2 µm, (n = 28/2). Clamp connections present.
Distribution. The distribution of I. neohirsutum on the European continent is still unclear. It is very likely that some European records of I. calamistratum represent I. neohirsutum. To date, its presence has been confirmed in France, Norway, Sweden and Spain. However, according to the available distribution data and habitat preferences, it is likely to be widespread throughout the continent, thriving in humid forests in mainly temperate to mild climates of continental, Atlantic and hemiboreal type. It is unlikely that it will be found in colder climates of the northern boreal and alpine zones. There is only one sequence available matching I. neohirsutum, in the UNITE database, from Arendal, Norway, collected under Quercus and Corylus (UDB07673483/NOBAS 1849-16, as Inocybe calamistrata).
Ecology. It grows in both moist broadleaved forests of Fagaceae (Fagus and Quercus) and Betulaceae (Corylus) and mixed conifer-dominated forests, either in acidic or calcareous soils.
Etymology. From Greek néos, meaning new, and Latin hirsus, meaning hirsute, hairy, shaggy. Refers to a new or different interpretation of Inocybe hirsuta.
Additional specimens examined. France, Nouvelle-Aquitaine, Pyrénées-Atlantiques, Osse-en-Aspe, Forêt d’Issaux: 42°59′44″ N, 0°41′51″ W, in very humid soil among mosses in Fagus sylvatica forest in calcareous soil, 1044 m alt., 13 October 2018, leg. F. Pancorbo, AH 48235 (dupl. FP 18101301), GenBank accession: ITS (PP431512), LSU (PP431533). Spain, Castilla y León, Segovia, Riofrío de Riaza, Puerto de La Quesera, Hayedo de La Pedrosa: 41°12′59.59″ N, 3°24′26.70″ W, in very humid soil among mosses in Fagus sylvatica forest, on acid, granitic soil, 1700 m alt., 9 September 1986, leg. F. Esteve-Raventós, G. Moreno & C. Illana, AH 09624. Ibidem: 1 October 1989, leg. F. Esteve-Raventós & A. Altés, AH 18865. Ibidem: 16 October 1996, leg. F. Esteve-Raventós & M. Villarreal, AH 21333. Ibidem: 22 September 1993, leg. F. Esteve-Raventós & M. Heykoop, AH 22146. Ibidem: 14 September 1990, leg. F. Esteve-Raventós, G. Moreno & M. Heykoop, AH 24593, GenBank accession: ITS (PP431511). Ibidem: 27 August 1995, leg. P. Juste, AH 24959 (dupl. in Herb. Asociación Micológica de Tudela de Duero n° 1180). Sweden, Västergötland, Östad, Risveden, Långevattnet: in mixed coniferous forest close to Pinus sylvestris and Betula pendula on acidic soil, 20 September 2015, leg. E. Larsson, EL 163-15 (GB 0207661), GenBank accession: ITS-LSU (OR831119), RPB2 (PP092169). Västergötland, Ödenäs, close to the church: in mixed coniferous forest on acidic soil, 17 October 2003, leg. E. Larsson, EL 77-03 (GB 0150442), GenBank accession: ITS-LSU (AM882945)—as Inocybe cf. calamistrata.
Notes. Agaricus hirsutus was described by Lasch [70] with a succinct description that could apply to both I. calamistratum and I. neohirsutum. The habitat is noted as “in fagetis humidis”, a habitat that may support both species. Kuyper [4] considered Inocybe hirsuta to be a synonym of I. calamistrata, a treatment with which we agree, since it is impossible to separate the two species with the available data from the protologues. It is very likely that among the numerous records of I. calamistratum in Europe, some of them could correspond to I. neohirsutum. In our study, molecular analysis has confirmed the existence of two distinct species with rather similar morphological characters.
One of the macroscopic differences between the two species mostly lies in the size of the basidiomata. Inosperma calamistratum often produces larger basidiomes, with a normally long, fibrous and elastic stipe, whereas I. neohirsutum is smaller, with a more fragile stipe (Figure 9E–H). It is not improbable to assume that Lange’s [71] interpretation of Inocybe calamistrata f. gracilis J.E. Lange (nom. inval., art. 36.1) may correspond, at least in part, to I. neohirsutum. However, a studied collection (AH 58564) under Abies and Fagus from Aragón (Spain) showed a small size reminiscent of f. gracilis and is in molecular agreement with I. calamistratum. In these cases, to separate I. calamistratum and I. neohirsutum, it is necessary to analyse other morphological characters, such as the appearance of the pileus surface, the cheilocystidia, and the spore shape and size.
Inosperma neohirsutum is probably not an uncommon species from the humid, temperate forests of Europe, in both deciduous and coniferous forests. So far, it has been overlooked or probably misinterpreted as a smaller form of I. calamistratum. It has a very peculiar macroscopic character, namely, the squarrose aspect (reminiscent of Inocybe hystrix, for example) on the central disc of the pileus, which contrasts sharply with the more fibrillose to subsquamose margin, especially in adult specimens when the pileus is fully extended (Figure 5A and Figure 9E–H). In I. calamistratum, the scales are very abundant, dense, sharp, thinner and mostly distributed over the whole surface of the pileus. The shape of the spores also differs between the two species, and although phaseoliform in both, this characteristic is somewhat less pronounced in I. neohirsutum (Figure 5B,F), where the Qavg is smaller (1.8 vs. 2.0). The trend in the morphology of the cheilocystidia of the two species also appears to be different, being narrower and subcylindrical in I. calamistratum. Because of its habitat, I. neohirsutum cannot be confused with other similar northern boreal and alpine species, such as I. gracilentum, I. subhirsutum and I. praetermissum.
In our phylogenetic analysis, I. neohirsutum appears to be closely related to I. subhirsutum, which has a lower Qavg of the spores, showing an ovoid to broadly ellipsoid outline, and to the North American species Inosperma apiosmotum (Grund & D.E. Stuntz) Matheny & Esteve-Rav., which is also small to medium in size and emits a typical odour of ripe pears. Grund and Stuntz [72] already noted in their observations its resemblance to Inocybe calamistrata and I. hirsuta. Inosperma apiosmotum and I. neohirsutum show similarities in the arrangement of scales on the pileus ([72], Figure 2 and Figure 6) and in microscopic characters, such as the shape and size of spores and cheilocystidia.
Figure 5. Inosperma neohirsutum (Holotype AH 26947 for (AE), AH 48235 for (F)). (A) Basidiomata. (B) Basidiospores. (C) Basidia. (D) Cheilocystidia. (E) Caulocystidia. (F) Spore SEMs. Scale bars: 10 mm (A); 10 µm (B); 50 µm (CE); 2 µm (F).
Figure 5. Inosperma neohirsutum (Holotype AH 26947 for (AE), AH 48235 for (F)). (A) Basidiomata. (B) Basidiospores. (C) Basidia. (D) Cheilocystidia. (E) Caulocystidia. (F) Spore SEMs. Scale bars: 10 mm (A); 10 µm (B); 50 µm (CE); 2 µm (F).
Jof 10 00374 g005
Inosperma praetermissum (P. Karst.) Esteve-Rav., E. Larss. & Pancorbo, comb. nov.
MycoBank Transfer No. 850526
Inocybe praetermissa P. Karst., Meddelanden af Societas pro Fauna et Flora Fennica 11: 3, 1885. MycoBank No. 239808
= Inocybe geraniodora var. gracilenta f. salicis-herbaceae Bon & Ballarà, Revista Catalana de Micologia 19: 145, 1996. MycoBank No. 446932
Holotype. Finland, Tavastia Australis, Tammela, Mustiala: under Pinus on a roadside, 30 Aug, 1867, Herb. P.A. Karsten 2497 (H), GenBank accession: ITS2 (PP431551).
Description. Karsten [73], Breitenbach and Kränzlin ([57], photo as Inocybe calamistrata, no. 8), Jamoni ([74], as Inocybe calamistrata), Bon and Ballarà ([75], as Inocybe geraniodora var. gracilenta f. salicis-herbaceae), Armada et al. ([76], as Inosperma cf. calamistratum).
Additional microscopic examination of the holotype of I. praetermissum. The details given are mainly based on T.W. Kuyper’s revision and annotations in 1984 and our supplementary information. Caulocystidia were not examined due to the scarcity of material. Basidiospores (10.6–)11.2–13.1(–14.2) × 5.1–5.7(–6.0) µm, Spavg = 12.2 × 5.3 µm, Q = (1.9–)2.1–2.6), Qavg = 2.2 (n = 30), [Kuyper: (10.0–)10.5–12.0(–13.0) × 5.0–5.5(–6.0) µm, Q = (1.9–)2.0–2.4(–2.6)] smooth, thin-walled, ellipsoid, subphaseoliform in profile, yellowish greenish. Basidia clavate, mainly four-spored, hyaline. Pleurocystidia absent. Cheilocystidia (30–)35–55(–60) × 8–11 µm, cylindrical, subclavate or clavate, sometimes flexuose, with rounded apex, hyaline, thin-walled. Clamp connections present.
Additional microscopic examination of the holotype of I. geraniodora var. gracilenta f. salicis-herbaceae. Basidiospores (10.6–)11.6–14.5(–15.8) × (4.8–)5.0–6.2(–7.0) µm, Spavg = 13.2 × 5.5 µm, Q = (1.92–)2.05–2.68(–2.94), Qavg = 2.3 (n = 92), smooth, thin-walled, elongated ellipsoid to bacilliform, subphaseoliform in profile. Basidia clavate, predominantly four-spored. Pleurocystidia absent. Cheilocystidia (44.3–)45.8–63.5(–63.9) × (9.5–)10.4–16.6(–16.7) µm, Chavg = 54.8 × 13.0 µm (n = 20), cylindrical, subclavate, with rounded apex, with brown-greenish pigment, thin-walled. Caulocystidia present near apex, (51.2–)51.9–68.2 × (10.8–)11.5–16.0(–16.8) µm, Caavg = 60.2 × 14.3 µm (n = 13) clustered, cheilocystidia-like. Clamp connections present.
Distribution. The sequenced collections studied by us and those deposited in GenBank suggest a wide distribution of I. praetermissum on the European continent, always in cold bioclimates, whether boreal–alpine, subalpine, altimontane or hemiboreal. Its distribution ranges from Greenland and the Nordic countries to the Pyrenees as the southernmost limit. In addition to the sequences from Finland (where it was originally found), the Alps and the Pyrenees, there are other sequences deposited in GenBank from the Swiss Alps (MK838291 and MT095693). It also occurs in cold mountainous areas of the northeastern Czech Republic (OM793002) in the Giant Mountains, under Picea (M. Vasutova, pers. comm.). In North America, I. praetermissum also seems to occur in similar boreal-alpine ecosystems and montane coniferous forests (JQ801386 and OQ701112). Several sequences (clones) from alpine meadows in China with the presence of Polygonum and Kobresia (FJ827203, FJ378766 and OL850876) may also correspond to I. praetermissum.
Ecology. On both calcareous and acidic soils, under conifers (Pinus, Picea, Abies and Tsuga) and Betula pubescens in montane–subalpine and hemiboreal areas, and in the alpine zone with shrubs or herbaceous plants (Salix herbacea, S. retusa, S. lapponum, Dryas spp., Betula nana, Bistorta vivipara and Kobresia).
Etymology. From the Latin praetermissus, meaning overlooked, neglected.
Additional specimens examined. Andorra, Arcalís: in alpine area dominated by Salix herbacea, 2350 m alt., 26 August 1995, leg. J. Ballarà, holotype of I. geraniodora var. gracilenta f. salicis-herbaceae, JB 1620/95 (isotype in AH 46901), GenBank accession: ITS1 (PP431546), ITS2 (PP431550). Italy, Trentino-Alto Adige, Passo Venegiotta, at the foot of Cima Mulaz: 46°19′35″ N, 11°49′38″ E, in calcareous Salix retusa and S. reticulata scrub, 2314 m alt., 30 August 2005, leg. E. Bizio, EB 2005083005 (dupl. AH 56197). Trentino-Alto Adige, Parco di Paneveggio, Pale di San Martino, Malga Juribrutto: 46°19′36″ N, 11°46′51″ E, in Picea abies forest, on quartz–porphyry calcareous soil, 1800 m alt., 17 August 2019, leg. E. Bizio, EB 2019081705 (dupl. AH 46960), GenBank accession: ITS (PP431527). Trentino-Alto Adige, Parco di Paneveggio, Baita Segantini, Passo Rolle: 46°17′53″ N, 11°48′18″ E, in calcareous alpine scrubland, 2200 m alt., 30 August 2019, leg. E. Bizio, EB 2019083003 (dupl. AH 46963), GenBank accession: ITS (PP431528). Trentino-Alto Adige, Pale di Gerda: 43°32′17″ N, 11°58′48″ E, in calcareous alpine scrubland, 2250 m alt., 24 August 2019, leg. R.J. Ferrari, AH 46977 (dupl. FRJ 036-2019). Spain, Cataluña (Catalonia), Girona, Vall de Núria, ras de l’Ortigar: 42°23′46″ N, 2°08′40″ E, in calcareous alpine scrubland under Dryas octopetala and Salix retusa, 2220 m alt., 10 August 1999, leg. J. Vila, JVG 990810-3 (dupl. AH 26722). Sweden, Bohuslän, Grinneröd, Norra fjället: in mixed forest close to Picea abies and Corylus avellana on acid soil, 6 July 2014, leg. E. Larsson, EL 4-14 (GB 0243035), GenBank accession: ITS-LSU (OR831122). Bohuslän, Uddevalla, Kuröds skalgrusbankar: under Betula pendula and Corylus avellana, 2 October 2004, leg. E. Larsson, EL 130-04 (GB 0240811), GenBank accession: ITS-LSU (AM882944)—as Inocybe calamistrata. Bohuslän, Resteröd, Ulvesund, Grinddalen: in mixed coniferous forest close to Picea abies and Corylus avellana on acid soil, 2 October 2004, leg. E. Larsson, EL 139-04 (GB 0240820). Torne lappmark, Jukkasjärvi, Abisko, along Rakkasjokka: alpine heath with Salix herbacea and Bistorta vivipara, 24 August 2013, leg. J. Vauras, EL 206-13 (GB 0243036), GenBank accession: ITS-LSU (OR831121), RPB1 (PP092180), RPB2 (PP092171). Åsele lappmark, Vilhelmina, Fiehteres: alpine heath, snowbed area with Salix herbacea, 1070 m alt., 21 August 2019, leg. E. Larsson, EL 70-19 (GB 0243039), GenBank accession: ITS-LSU (OR831123). Pite lappmark, Arjeplog, northeast side of Ákharis: alpine heath with Salix spp. and Betula nana, 14 August 2018, leg. J. Vauras, EL 161-18 (GB 0243037), GenBank accession: ITS-LSU (OR831120), RPB2 (PP092170). Jämtland, Frostviken, Raavre: alpine heath, moist with Salix herbacea and Bistorta vivipara, 800 m alt., 23 August 2019, leg. J. Vauras, EL 130-19 (GB 0243038), GenBank accession: ITS-LSU (OR831124).
Notes. Inosperma praetermissum is morphologically similar to I. calamistratum, I. gracilentum and I. subhirutum. After the revision of Karsten’s type, Kuyper [4] considered I. praetermissum to be a synonym of I. calamistratum. However, the molecular study has allowed for a distinction between the two species. Inosperma praetermissum is relatively common in the hemiboreal, subalpine and alpine areas of the Northern Hemisphere and has probably been interpreted as a form or ecological variant of I. calamistratum. The latter prefers more temperate and very humid ecosystems, either continental or Atlantic, either mesophilic or montane, but the two co-occur in the hemiboreal zone in Fennoscandia. Apart from being genetically different, I. praetermissum can be separated, as it is smaller and more fragile in appearance than I. calamistratum. Inosperma praetermissum shows a clear tendency to have a pileus not as squarrose as that of I. calamistratum, with paler, woolly–fibrillose and looser scales that are not as prominent or as sharply defined, especially in the centre of the pileus (Figure 10A–C). Also often observed is the presence of a persistent ochraceous veil, resembling a fibrillose covering. In addition, the cheilocystidia are slightly longer than those of I. calamistratum, with a more elongated claviform outline, usually reaching 60 µm in length (Figure 6D). Care should be taken when observing the blue-greenish colour of the stipe and when perceiving the odour, as both can sometimes go unnoticed or blurred, especially if the specimens are old or soaked after heavy rain. Micromorphologically, the spores (Figure 6C,E) are somewhat similar in appearance to those of I. calamistratum, being subphaseoliform to phaseoliform in profile, although they are longer on average and often appear narrowly phaseoliform (12.2 × 5.3 µm vs. 10.4 × 5.1 µm; Qavg = 2.2 vs. 2.0). The odour of I. praetermissum was described by Karsten as unpleasant (“inamoenus”) and strong (“gravis”) and has been noticed in some specimens as smelling like fish brine.
Bon [5] mentioned the possible presence (most probably in the Alps) of Inocybe praetermissa (s.str. P. Karst.) at subalpine levels under conifers and Vaccinium bushes, to which he attributes a pileus surface not as hirsute as in I. calamistratum, an odour that sometimes eventually develops into that of I. cervicolor (earthy–mouldy), and elongated, narrow spores 12–14(–15) × 5–6(–7) µm. This interpretation agrees with the data obtained in the collections studied.
Inosperma gracilentum, which also occurs in alpine and boreal areas, can be confused with I. praetermissum, but the former is distinguished by its molecular characteristics, shorter cheilocystidia barely exceeding 40 µm in length, and the more ellipsoidal and somewhat broader spores (Spavg 12.2 × 5.3 µm, Qavg = 2.2 vs. Spavg 12.1 × 6.5 µm, Qavg = 1.8).
Inosperma subhirsutum collections growing in hemiboreal mixed Alnus forests and in subalpine Betula forests often have larger basidiomata than the average for the alpine zone, and they can then be confused in their macromorphology with I. pratermissum, but the two are clearly separated by spore morphology.
DNA extraction was successful in the holotype of Inocybe geraniodora var. gracilentum f. salicis-herbaceae, despite its poor condition. Based on the characters described in the protologue and on the study of the holotype (Figure 7), we consider it a synonym of I. praetermissum. The holotype of I. praetermissum shows slightly smaller and narrower spores (L/lavg 12.2 × 5.3 vs. 13.4 × 5.7; Qavg 2.2 vs. 2.3), although the other characters overlap or coincide in both. As in the case of I. geraniodora var. gracilenta f. salicis-herbaceae, the shapes of the spores of I. praetermissum are narrowly subphaseoliform in profile, and the cheilocystidia share similar dimensions and morphology. Finally, the phylogenetic study (ITS) indicates that both taxa are cospecific. The odour was also described as unpleasant and fishy.
Figure 6. Inosperma praetermissum Holotype Herb. P.A. Karsten 2497 (H). (A,B) Voucher material and label. (C) Basidiospores. (D) Cheilocystidia. (E) Spore SEM. Scale bars: 10 mm (A); 10 µm (C,D); 2 µm (E).
Figure 6. Inosperma praetermissum Holotype Herb. P.A. Karsten 2497 (H). (A,B) Voucher material and label. (C) Basidiospores. (D) Cheilocystidia. (E) Spore SEM. Scale bars: 10 mm (A); 10 µm (C,D); 2 µm (E).
Jof 10 00374 g006
Figure 7. Inocybe geraniodora var. gracilenta f. salicis-herbaceae Holotype JB 1620/95. (A) Cheilocystidia. (B) Caulocistydia. (C) Basidiospores. (D) Spore SEMs. Scale bars: 50 µm (A,B); 10 µm (C); 2 µm (D).
Figure 7. Inocybe geraniodora var. gracilenta f. salicis-herbaceae Holotype JB 1620/95. (A) Cheilocystidia. (B) Caulocistydia. (C) Basidiospores. (D) Spore SEMs. Scale bars: 50 µm (A,B); 10 µm (C); 2 µm (D).
Jof 10 00374 g007
Inosperma subhirsutum (Kühner) Matheny & Esteve-Rav., Mycologia 112(1): 105, 2019.
MycoBank No. 830402
Inocybe subhirsuta Kühner, Documents Mycologiques 19(74): 25, 1988. MycoBank No. 135080
Holotype. France, Savoie, Parc National de la Vanoise, Haute Maurienne, Plan des Évettes: 45°21′48.93″ N, 7°6′43.04″ E, under Salix reticulata in calcareous soil, 2500 m alt., 12 August 1972, Herb. R. Kühner 72-102 (G 00052221), GenBank accession: ITS (PP065739).
Description. Kühner [77], Bon [65].
Additional microscopic examination of the holotype of I. subhirsutum. Basidiospores 10.7–13.0(–13.7) × 6.2–7.8 µm, Spavg = 11.8 × 7.0 µm, Q = (1.44–)1.46–1.85, Qavg = 1.6 (n = 21), smooth, thin-walled, variable in shape, ovo-ellipsoid to ovo-subamygdaliform, broadly ellipsoid to ellipsoid, often somewhat flattened in profile view, rarely subphaseoliform. Basidia clavate, mainly four-spored, hyaline, often with greenish-brown pigment. Hymenial trama greenish brown. Pleurocystidia absent. Gill edge heterogeneous. Cheilocystidia (35–)37.8–45.3 × 9.1–13.0 µm, Chavg = 41.1 × 11.1 µm (n = 3), cylindrical, narrowly clavate to clavate, with rounded apex, hyaline, often with olive greenish content, thin-walled. Caulocystidia present near apex, grouped in clusters, cheilocystidia-like. Clamp connections present.
Distribution. Inosperma subhirsutum was first found in France in the alpine zone. It is more than likely that the species thrives at high altitudes in the Alps, as we have found by studying several samples from Italy. It is logical to assume its presence in other European countries with alpine ranges, such as Switzerland, Austria, etc., of which we have no records to date. Its presence in the Pyrenees is not known yet. According to the data collected by Jacobsson and Larsson [78], the species seems to be frequent and widely distributed in the boreal and alpine zones of Fennoscandia and Iceland. This is confirmed by several collections with sequences deposited both in GenBank (AM882946 and AM882947) and the UNITE database (UDB001195 and UDB07673483).
Ecology. In Europe, it grows in alpine, subalpine and boreal areas, mainly on calcareous soils, but also sometimes on neutral or slightly acidic soils. It occurs mainly in communities of various shrubs and small Salicaceae, sometimes mixed with Betula nana or Bistorta vivipara. In calcareous soils, it is most often associated with Salix reticulata, S. retusa, S. glauca and Dryas octopetala. It can also be found with Salix herbacea on soils with a more acidic component or of a sandy nature due to soil washing. It is known to occur in the Alps in subalpine areas (e.g., in Lago Dobbiaco, Italy, EB 20140807), close to Salix near watercourses in coniferous forests (Picea). In boreal areas, it can also be found in coniferous vegetation, associated with Salix, or in mixed forests with Populus tremula, Alnus incana and Betula pubescens (GB 0243043). The ectomycorrhizal relationship of I. subhirsutum with Salicaceae especially seems obvious, as well as its localisation in hemiboreal, subalpine and alpine zones.
Etymology. From the Latin sub-, meaning under, beneath, behind and near, and hirsus (variant of hirtus), meaning shaggy, rough, hairy, referring to the appearance of the pileus.
Additional specimens examined. Finland, Ostrobottnia ultima, Rovaniemi, Kylmäoja: moist area with Populus tremula, Betula pubescens and Alnus incana, 200 m alt., 3 September 2013, leg. E. Larsson, EL 352-13 (GB 0243043), GenBank accession: ITS-LSU (OR817728). Italy, Piemonte, Vercelli, Alagna Valsesia, Monte Rosa, Conca delle Pisse: 45°52′53.8″ N, 7°53′2″ E, in acidic soil under Salix herbacea shrub, 2515 m alt., 26 August 1992, leg. E. Bizio, EB 1992082601 (dupl. AH 56195), GenBank accession: ITS (PP431507), LSU (PP431530). Trentino-Alto Adige, Bolzano, Dobbiaco, Lago di Dobbiaco: 46°41′46″ N, 12°13′12″ E, in calcareous, sandy soil, among mosses on the edge of a torrent near Salix sp. and Picea abies, 1260 m alt., 7 August 2014, leg. E. Bizio, EB 2014080711 (dupl. AH 56193), GenBank accession: ITS (PP431509), LSU (PP431531). Norway, Sør-Trøndelag, Oppdal, Dovre, Kongsvoll: moist area with Betula nana and Salix reticulata on calcareous soil, 19 August 2012, leg. E. Larsson, EL 76-12 (GB 0243034), GenBank accession: ITS-LSU (OR817729), RPB2 (PP092163). Hordaland, Ulvik, Finse, Blåisen: snowbed area with and Salix herbacea, 1375 m alt., 11 August 2005, leg. E. Larsson, EL 26-05 (GB 0248023), GenBank accession: ITS2-LSU (AM882946), RPB1 (PP092179), RPB2 (PP092165)—as Inocybe calamistrata. Hordaland, Ulvik, Finse, Sandalsnut: alpine meadow on calcareous soil, with Dryas octopetala and Salix reticulata, 12 August 2005, leg. E. Larsson, EL 43-05 (GB 0248040), GenBank accession: ITS-LSU (AM882947)—as Inocybe calamistrata. Sweden, Jämtland, Åre, Mt Åreskutan BaseCamp: 63°25′42.78″ N, 13°4′45.04″ E, in Salix herbacea shrubland, 1250 m alt., 26 July 2018, leg. J.C. Zamora, AH 46825, GenBank accession: ITS (PP431508). Medelpad, Alnön, Storsjönäset: moist forest with Betula pubescens and Salix spp., 75 m alt., 12 September 2014, leg. E. Larsson, EL 142-14 (GB 0243040), GenBank accession: ITS-LSU (OR817727), RPB1 (PP092177), RPB2 (PP092162). Pite lappmark, Arjeplog, Årjep Rivatjåkkå, NE of Skärrim: moist alpine meadow on calcareous ground, under Salix reticulata, 15 August 2018, leg. E. Larsson, EL 198-18 (GB 0243041), GenBank accession: ITS-LSU (OR817730), RPB2 (PP092164). Åsele lappmark, Vilhelmina, Lasterfjället, Tjårronjunjes NV side: alpine heath on calcareous soil, with Salix reticulata, 19 August 2019, leg. E. Larsson, J.B. Jordal & J. Vauras, EL 11-19 (GB 0454414), GenBank accession: ITS-LSU (PP512979).
Notes. Inosperma subhirsutum is another hemiboreal to alpine species in the Calamistratum group. From its morphological and organoleptic characteristics, it seems to show some similarities with the species of the Geraniodorum group in terms of the appearance and shape of the pileus, its surfaces, and its odour reminiscent of pelargonium [77]. Its spores show a certain variability, even in the same collection, and are often flattened and sometimes slightly concave to subphaseoliform in profile view (Figure 8C,E). In frontal view, the spores are ovo-ellipsoid to ellipsoid and broader. According to our observations, the greenish-blue colour at the base of the stipe noted by Kühner in his original diagnosis may be variable, and some collections show a greenish grey to dark dirty-grey at the base, but this colour may be completely absent in some collections (EB 2014080711). Also noteworthy is the pelargonium-like odour in young specimens, which may become fishy later (according to Kühner, the odour is “reminiscent of herring”).
Characteristic of I. subhirsutum are the pileus and stipe coverings (Figure 10D,E), which are usually woolly–fibrillose (“mallocyboid”). However, some collections show a more hirsute pileus surface (e.g., EL 11-19, Figure 10F). The stipe is similar in appearance to the pileus, also woolly–fibrillose, and never hirsute or squarrose. We have observed a variable tendency to reddening of the flesh and, in some collections of young specimens, the presence of a yellowish tinge in the lamellae.
Kühner [77] provisionally named this species Inocybe calamistrata var. latispora, because the spores have a distinct ovoid–ellipsoid outline in frontal view, in contrast to I. calamistratum and other similar species, where narrower spores with subphaseoliform to phaseoliform outlines predominate. Only I. gracilentum can show spores of similar width to I. subhirsutum, but the Qavg is higher (1.8–2.0), and therefore their appearance is more elongated. Kühner’s paper was published after the validation of the holotype, due to a delay in publication.
The numerous collections studied, especially those from Fennoscandia, where it seems to be common, indicate that the spore morphology of I. subhirsutum may show some variation in width and appearance. The holotype collection shows a clear dominance of broadly ellipsoidal to ovo-ellipsoidal spores in frontal view, but this feature is variable even within the same collection. Kühner [77] reported spore dimensions of “9–10.6–13.5–14.7 × 6.2–6.7–8.2–9 µm, Q = 1.4–1.7”, which is in reasonable agreement with our examination of the holotype. The holotype was originally collected in an alpine zone under Salix reticulata on calcareous soil (“in calcareo solo”, according to Kühner), but we have also studied genetically matching samples from more acidic soils (probably washed) with Salix herbacea. These latter may also show some variability in spore size and shape, also including spores that are slightly narrower and more ellipsoidal than those reported for the holotype. Unfortunately, we were only able to observe a few cheilocystidia in Kühner’s collection, as the lamellar edge was quite collapsed, and the dimensions given here are only approximate. Very interesting are the data reported by Kuyper [79] from a collection in Jämtland (Sweden) under Salix retusa in the boreal zone; although he called it I. calamistrata, considering it and I. subhirsuta as synonyms, it seems to correspond to the latter because of its wider spores of 6–6.5 µm and its habitat. Phylogenetic studies support the separation of the two species at the specific level.
As can be observed from the phylogenetic tree (Figure 1), there is a rather large amount of genetic variation within I. subhirsutum, and we can genetically regard it as a species complex. There is a tendency to separate the strict Arctic–alpine specimens associated with dwarf Salix and Dryas and those from the boreal areas associated with Populus tremula, Alnus, Betula pubescens and mixed PinusBetula habitats. However, more data are needed to confirm this hypothesis to determine whether genetic data can be correlated with the observed morphological variation in, e.g., spore morphology and habitats.
Figure 8. Inosperma subhirsutum Holotype Herb. R. Kühner 72-102 (G00052221). (A,B) Voucher material and label. (C) Basidiospores. (D) Cheilocystidia. (E) Spore SEMs. Scale bars: 10 mm (A); 10 µm (C,D); 2 µm (E). Photographs (A,B) by J.C. Zamora.
Figure 8. Inosperma subhirsutum Holotype Herb. R. Kühner 72-102 (G00052221). (A,B) Voucher material and label. (C) Basidiospores. (D) Cheilocystidia. (E) Spore SEMs. Scale bars: 10 mm (A); 10 µm (C,D); 2 µm (E). Photographs (A,B) by J.C. Zamora.
Jof 10 00374 g008
Figure 9. Basidiomes of the species of the Calamistratum group. (A) Inosperma calamistratum AH 44420 (ESP). (B) I. calamistratum AH 46636 (POR). (C) I. calamistratum AH 56397 (ESP). (D) I. gracilentum Holotype EL 85-19 (SWE). (E) I. neohirsutum EL 163-15 (SWE). (F) I. neohirsutum AH 24959 (ESP). (G) I. neohirsutum AH 21333 (ESP). (H) I. neohirsutum AH 48235 (FRA). Photograph (C) by E. Rubio, (F) by P. Juste. Scale bars: 10 mm (AH).
Figure 9. Basidiomes of the species of the Calamistratum group. (A) Inosperma calamistratum AH 44420 (ESP). (B) I. calamistratum AH 46636 (POR). (C) I. calamistratum AH 56397 (ESP). (D) I. gracilentum Holotype EL 85-19 (SWE). (E) I. neohirsutum EL 163-15 (SWE). (F) I. neohirsutum AH 24959 (ESP). (G) I. neohirsutum AH 21333 (ESP). (H) I. neohirsutum AH 48235 (FRA). Photograph (C) by E. Rubio, (F) by P. Juste. Scale bars: 10 mm (AH).
Jof 10 00374 g009
Figure 10. Basidiomes of Calamistratum group. (A) Inosperma praetermissum AH 46960 (ITA). (B) I. praetermissum EB 2005083005 (ITA). (C) I. praetermissum EL 130-19 (SWE). (D) I. subhirsutum EB 2014080711 (ITA). (E) I. subhirsutum EL 76-12 (SWE). (F) I. subhirsutum EL 11-19 (SWE). Scale bars: 10 mm (AF).
Figure 10. Basidiomes of Calamistratum group. (A) Inosperma praetermissum AH 46960 (ITA). (B) I. praetermissum EB 2005083005 (ITA). (C) I. praetermissum EL 130-19 (SWE). (D) I. subhirsutum EB 2014080711 (ITA). (E) I. subhirsutum EL 76-12 (SWE). (F) I. subhirsutum EL 11-19 (SWE). Scale bars: 10 mm (AF).
Jof 10 00374 g010
Inosperma geraniodorum (J. Favre) Matheny & Esteve-Rav., Mycologia 112(1): 102, 2019.
MycoBank No. 830366
Inocybe geraniodora J. Favre, Ergebnisse der Wissenschaftlichen Untersuchungen des Schweiszerischen Nationalparks 5: 200, 1955. MycoBank No. 298912.
Lectotype. Switzerland, Graübunden, Parc National Grisons, Ofen Pass, God dal Fuorn: 46°39′42.78″ N, 10°12′42.66″ E, under Alnus alnobetula, 1850 m alt., 4 September 1942, Herb. J. Favre Z.A.82b (G 00052203), GenBank accession: ITS1 (PP431545), ITS2 (PP431549). Lectotype designated by Monthoux and Kuyper in Kuyper ([4]: 37). MBT 10013961.
Description. Favre [69], Kuyper [4], Senn-Irlet [80], Bizio [81], Bon [65], Breitenbach and Kränzlin [57].
Additional microscopic examination of the lectotype of I. geraniodora. Basidiospores (11.0–)11.7–15.5(–16.0) × 7.1–8.8(–9.2) µm, Spavg = 13.6 × 7.9 µm, Q = (1.4–)1.5–1.8(–1.9), Qavg = 1.7 (n = 30), smooth, thick-walled (≈ 1 µm), mostly ellipsoid to broadly ellipsoid, hardly or not phaseoliform in profile, ochraceous brown. Basidia clavate, mostly four-spored, hyaline, often with intracellular red-brownish pigment. Pleurocystidia absent. Cheilocystidia 45.0–55.1(–60.0) × (9.5–)10.1–17.6(–18.1) µm, Chavg = 51.3 × 13.8 µm (n = 8), subcylindrical to subclavate or clavate, with rounded apex, hyaline, thin-walled, often with reddish-brown content. Caulocystidia present near apex, grouped in clusters, similar to cheilocystidia, 40.7–48.8 × 11.4–17.7 µm, Caavg = 44.4 × 13.8 µm. Clamp connections present.
Distribution. Its distribution is confirmed in the boreal and alpine regions of Europe and North America. In Europe, it has been found in the Alps (France, Italy and Switzerland), the Pyrenees (Spain), Finland, Iceland, Norway and Sweden. Three references deposited in GenBank match the lectotype of I. geraniodorum: KC965816 confirms its presence in Arctic Canada on Banks Island [82]; the other two are from Svalbard (Norway), JF304334 [83] and from Sweden, MH310767 [84]. There are no sequences in the UNITE database that match I. geraniodorum.
Ecology. Inosperma geraniodorum inhabits alpine and northern boreal ecosystems on calcareous soils, associated with various dwarf willows (Salix reticulata, S. retusa, etc.) and Dryas octopetala, and most probably with Bistorta vivipara. It can also develop in subalpine ecosystems at the upper limit of coniferous forests, between 1750 and 2000 m alt. [85]. The lectotype was collected in the subalpine level close to Alnus alnobetula, with which it can probably establish ectomycorrhizae.
Etymology. From the Latin Geranium, the plant which is commonly called pelargonium or geranium, and odor = smell, because its smell is reminiscent of this plant.
Additional specimens examined. Italy, Veneto, Belluno, Canale d’Agordo, Pian delle Comelle: 46°17′38″ N, 11°51′43″ E, under Dryas octopetala in sandy calcareous soil, 1827 m alt., 10 August 2008, leg. E. Bizio, EB 2008081002 (dupl. AH 56199), GenBank accession: ITS (PP431523). Veneto, Belluno, Cortina d’Ampezzo, Passo Falzarego: 46°30′29″ N, 12°01′50″ E, alpine scrubland in calcareous soil with Salix retusa and Dryas octopetala, 2238 m alt., 3 August 2019, leg. E. Bizio, EB 2019080304 (dupl. AH 46961), GenBank accession: ITS (PP431524). Norway, Oppland, Dovre, Grimsdalen: alpine heath with Salix reticulata on calcareous soil, 21 August 2012, leg. E. Larsson, EL 105-12 (GB 0243141), GenBank accession: ITS-LSU (OR823941). Spain, Cataluña (Catalonia), Lleida, Espot, Muntanya dels Estanyets: 42°32′37.92″ N, 1°4′21.45″ E, in a community of dwarf willows (Salix reticulata) and Dryas octopetala, in calcareous soil, 2240 m alt., 22 August 1999, leg. J. Llistosella, J. Vila, J. Girbal & F. Esteve Raventós, AH 25490 (dupl. JVG 990822-5). Sweden, Torne lappmark, Jukkasjärvi, Kopparåsen: alpine heath with Dryas octopetala and Salix reticulata on calcareous soil, 635 m alt., 17 August 2017, leg. E. Larsson, EL 156-17 (GB 0243140), GenBank accession: ITS-LSU (OR823942), RPB2 (PP092176). Lule lappmark, Jokkmokk, Padjelanta NP: alpine heath with Dryas octopetala and Salix reticulata on calcareous soil, 860 m alt., 14 August 2016, leg. H. Croneborg, EL 126-16 (GB 0243139), GenBank accession: ITS-LSU (OR823943), RPB2 (PP092175).
Notes. Inosperma geraniodorum can be recognised by the absence of a blue-greenish colour of the stipe, the slender habit (“mycenoid” type, according to Vellinga [25]), usually with a paraboloid to campanulate, often subumbonate pileus, the dark chocolate-brown colour of the basidiomata, the fibrillose to squamulose surface of the pileus (Figure 15C,D), and the large ellipsoid spores (Figure 11E,F). In young specimens, the typical smell of pelargonium is perceptible, although in some cases a fishy or cucumber component is present, especially in mature specimens. Similar in odour to I. geraniodorum is I. veliferum, which is slightly smaller and has a convex, not or hardly umbonate pileus, which is finely felted–fibrillose and initially covered with a persistent whitish veil. Inosperma geminum, with an odour and habitat similar to those of pelargonium, is another small and reddish-brown species, but it does not have a persistent veil and differs from I. geraniodorum and I. veliferum in its slightly smaller and narrower spores, with marked phaseoliform to naviculiform tendency in profile, and shorter cheilocystidia on average.
According to the data obtained from our phylogenetic analysis, the species most closely related to I. geraniodorum is I. turietoense. Both have a similar habit, with a slender stipe much longer than the diameter of the pileus, a brown to brownish-red colour, a poorly developed or absent veil, a pileus with a fibrillose scaly surface, and large spores. However, they differ in their ecological preferences, as I. turietoense is a nemoral species in mountainous areas, not reaching subalpine or alpine altitudes, it is larger in size, and the pileus is decorated with a characteristic appressed scaly, tabby ornamentation, which contrasts strongly with the background due to its darker colour. Inosperma turietoense does not have the characteristic pelargonium odour of I. geraniodorum.
Favre [69] first described I. geraniodorum based on several collections without designating a holotype (citing several syntypes). He also mentioned its occurrence in the upper subalpine zones of the areas visited [85]. The collection chosen by Kuyper [4] as the lectotype has been successfully sequenced and allows us to clarify its taxonomic position. In the herbarium of J. Favre, deposited in G, there are about twenty collections identified by the Swiss mycologist as Inocybe geraniodora. Apart from the lectotype, molecular data have not yet been obtained for any of them, so it is quite likely that some may correspond to other close or similar species (such as I. veliferum).
Favre’s original description of I. geraniodorum was based on the syntypes, and this fact can be confirmed by the various collections mentioned and drawn by him in the protologue. The study of the lectotype has shown spores slightly shorter than those given by Favre [14–18(–19.5) µm], but it cannot be ruled out that some of these collections have bisporic basidia (a common occurrence in high mountain collections), and consequently the basidiospores show some variability in length. However, we did not observe bisporic basidia in the lectotype, as the hymenial elements were collapsed. This is quite common in Inosperma specimens. In Favre’s iconography ([69]: 83, Figure 67) the macromorphological variability between different collections and their microscopic characteristics are clearly shown.
Inocybe geraniodora var. gracilenta was also introduced by Favre [69] but invalidly published. It was considered a variant of I. geraniodora in the alpine zone, characterised by its very small size, smaller spores and shorter cheilocystidia, 32–50 × 9–13 µm. The only existing collection in G was successfully sequenced, and the ITS was obtained. It corresponds to a species belonging to the Calamistratum group and is presented in this paper as a new species (see I. gracilentum). Favre [69] does not mention the odour of this variant, but, presumably because of its name, it should be like that of I. geraniodorum and therefore have a pelargonium component. Also, in Favre’s iconography ([69], pl VI, Figure 5), the specimens do not show a blue-greenish tinge at the base of the stipe, which could lead to misinterpretation (Favre’s iconography could bring to mind specimens of I. geraniodorum).
Favre [85] also described Inocybe geraniodora var. depauperata, collected from high mountain forests in Switzerland, under conifers (Pinus and Larix). It is a small species with a hirsute scaly pileus in the central zone, without significant odour, with large amygdaliform spores (15–17 × 7.5–9 µm) and long cheilocystidia (50–70 µm), generally with a capitate apex (12–19 µm diam.). Two collections exist in the Herbarium G. One of them (God Cumün) was successfully sequenced, and its phylogenetic placement demonstrates that it should be included in the Cervicolor group and not in the Calamistratum and Geraniodorum groups dealt with in this paper.
Figure 11. Inosperma geraniodorum Lectotype Herb. J. Favre Z.A.82b. (A,B) Voucher material and label. (C) Caulocystidia. (D) Cheilocystidia. (E) Basidiospores. (F) Spore SEMs. Scale bars: 10 mm (A); 10 µm (CE); 2 µm (F).
Figure 11. Inosperma geraniodorum Lectotype Herb. J. Favre Z.A.82b. (A,B) Voucher material and label. (C) Caulocystidia. (D) Cheilocystidia. (E) Basidiospores. (F) Spore SEMs. Scale bars: 10 mm (A); 10 µm (CE); 2 µm (F).
Jof 10 00374 g011
Inosperma geminum E. Larss. & Vauras, sp. nov.
MycoBank No. 850670
Diagnosis. Inosperma geminum differs from other morphologically similar species, such as I. geraniodorum and I. veliferum, by having smaller basidiomata and narrower spores that are adaxially plane to slightly concave or subphaseoliform, often with a navicular appearance in lateral view. They differ in ITS sequence data and are phylogenetically distinct.
Holotype. Sweden, Lule lappmark, Jokkmokk, Padjelanta NP, Tuottar: alpine site, SW slope with Dryas octopetala, Salix reticulata and S. herbacea, on calcareous ground, 980 m alt., 13 August 2016, leg. J. Vauras, JV 31497 (TUR, isotypes in GB 0207615 and AH 56239), GenBank accession: ITS-LSU (OR823936), RPB2 (PP092174).
Description. Pileus 8–25 mm; when young, hemispherical, conical to obtusely conical with incurved margin; later, conico-convex to plano-convex, sometimes with a broad umbo. Surface dry, fibrillose to finely scaly; with age, squamulose at centre of the disc, ochraceous brown to reddish brown, velipellis ephemeral, pale. Lamellae rather sparse, broadly adnate to emarginate (L = 26–36), interspaced with lamellulae; at first, pale beige; with age, ochraceous brown; edge pale, fimbriate. Stipe 15–30 × 1.5–3 mm, dry, equal to slightly bulbous, pale ochraceous brown; later, concolourous with pileus, fibrillose to coarsely fibrillose; at apex, white, flocculose. Context ochraceous brown. Odour distinct of pelargonium but often also of fish. Basidiospores 11.8–12.5(–15.3) × 5.6–6.7(–7.4) Spawg = 12.5 × 6.7 µm, Q = 1.7–2.0, Qawg = 1.9 (n = 150/5), smooth, ochraceous brown, variable in shape, ellipsoid to narrowly ellipsoid in face view, some adaxially plane to slightly concave, quite often subphaseoliform with a navicular appearance, apiculus small, ochraceous brown. Basidia 42–48 × 10–13 µm (n = 45/5), narrowly clavate, mainly four-spored, hyaline. Pleurocystidia absent. Cheilocystidia 20–48(–53) × 11–17(–20) µm (n = 45/3), pyriform, clavate or subcylindrical, hyaline, thin-walled, some with brownish content. Caulocystidia present near the apex, similar to cheilocystidia but generally shorter, abundant, 20–38 × 9–16 µm (n = 20/2). Clamp connections present.
Distribution. So far known from the alpine zone in Sweden and Norway. No additional sequence matching data were available in GenBank, but there is one specimen in the UNITE database that originates from Norway (UDB07673341|NOBAS 1542-15).
Ecology. It seems to be restricted to herb-rich alpine ecosystems on calcareous ground, associated with Dryas octopetala and Salix reticulata.
Etymology. Refers to the Latin word geminum, meaning twin, double, pair, resembling or similar to, because of its similarity to I. veliferum and I. geraniodorum.
Additional specimens examined. Norway, Oppland, Dovre, Kongsvoll: in subalpine Betula forest on calcareous soil, with Salix reticulata, 20 August 1986, leg. L. & A. Stridvall 86/107, GB 0064330, GenBank accession: ITS (OR823940). Sweden, Torne lappmark, Jukkasjärvi, Latnja: alpine cliff ecosystem on calcareous ground, with Dryas octopetala, 925 m alt., 6 August 2006, leg. E. Larsson, EL 63-06 (GB 0207619, dupl. AH 56241), GenBank accession: ITS-LSU (OR823936), RPB2 (PP092172). Torne lappmark, Jukkasjärvi, Orddajohka towards Vilgesgierdu: alpine cliff ecosystem on calcareous ground, with Dryas octopetala, 12 August 2017, leg. E. Larsson, EL 50-17 (GB 0207618), GenBank accession: ITS-LSU (OR823938), RPB2 (PP092173). Härjedalen, Storsjö, Svansjökläppen: alpine area with Dryas otopetala on calcareous ground, 17 August 2006, leg. E. Larsson, EL 106-06 (GB 0207617, dupl. AH 56240), GenBank accession: ITS-LSU (FN550945)—as Inocybe geraniodora. Jämtland, Frostviken, Raavre: alpine heath on calcareous soil with Dryas octopetala and Salix reticulata on calcareous ground, 820 m alt., 23 August 2019, leg. H. Croneborg 96-19, GB 0207616, GenBank accession: ITS-LSU (OR823939).
Notes. Inosperma geminum is very similar to both I. geraniodorum and I. veliferum. It is a small species characterised by an obtusely conical to plano-convex ochraceous-brown to reddish-brown pileus, fibrillose at the margin and distinctly squamulose at the centre of the pileus, with an ochraceous-brown stipe (Figure 12A and Figure 15A,B). It has a distinct odour of pelargonium and fish. It is phylogenetically most closely related to I. veliferum, but the two species form separate, distinctly supported clades (Figure 1). The two can also be separated based on differing ecologies and geographic distributions, and they differ in ITS sequence data by eight substitutions, five single, one of 2 bp, one of 4 bp and one of 7 bp insertion/deletion events. Inosperma geminum can be confused with I. geraniodorum, as they have similar habitat and their geographic distributions and ecologies overlap. Inosperma geminum seems to be rare and less common than I. geraniodorum and has on average smaller basidiomata and a smaller pileus diameter than the latter. The two can also be separated in terms of micromorphology, as I. geminum has, on average, slightly shorter spores (Figure 12B,F) and a larger Qavg = 1.9 vs. 1.6.
Figure 12. Inosperma geminum Holotype JV 31497 (TUR). (A) Basidiomata. (B) Basidiospores. (C) Cheilocystidia. (D) Cheilocystidia and basidia. (E) Caulocistydia. (F) Spore SEMs. Scale bars: 10 mm (A); 10 µm (B); 50 µm (CE); 2 µm (F). Photograph (A) by J. Vauras.
Figure 12. Inosperma geminum Holotype JV 31497 (TUR). (A) Basidiomata. (B) Basidiospores. (C) Cheilocystidia. (D) Cheilocystidia and basidia. (E) Caulocistydia. (F) Spore SEMs. Scale bars: 10 mm (A); 10 µm (B); 50 µm (CE); 2 µm (F). Photograph (A) by J. Vauras.
Jof 10 00374 g012
Inosperma turietoense Pancorbo & Esteve-Rav., sp. nov.
MycoBank No. 850671
Diagnosis. Inosperma turietoense is similar to I. geraniodorum, but differs in its larger size, narrower spores and montane rather than alpine habitat. It also has a different odour, with no pelargonium component. Inosperma veliferum and I. geminum are smaller, grow in alpine ecosystems and have a typical pelargonium smell. The four species can also be distinguished by ITS sequence data.
Holotype. Spain, Aragón, Huesca, Torla, Ordesa National Park, Turieto Alto: 42°39′00″ N, 0°4′43″ W, in continental montane mixed forest of Abies alba and Fagus sylvatica, on calcareous soil, 1350 m alt., 26 August 2016, leg. F. Cervera, F. Serrano, F. Mateo, G. Sánchez, F. Tello, F. Pancorbo & F. Esteve-Raventós, AH 47710 (isotypes in FP 16082601 and GB 0266842), GenBank accession: ITS (PP431526), LSU (PP431541), RPB2 (PP478208).
Description. Pileus 20–30 mm, broadly hemispherical to convex when young, later conico-convex to plano-convex, centre subumbonate. Surface dry, fibrillose, finely scaly–fibrillose radially, appressed squamulose especially at centre, scales darker and contrasting with the background, appressed, not recurved, forming a delicate net and forming a virgate to tabby appearance, colour brown to reddish brown, velipellis not observed. Lamellae rather sparse, ventricose, narrowly adnate to annexed (L = 36–48), interspaced with lamellulae (l = 1–2); at first, whitish to pale beige; with age, ochraceous brown; edge pale, fimbriate. Stipe 50–70 × 5–8 mm, dry, equal to tapering downwards, straight to sinuose; at first, dirty white, then pale ochraceous brown; later, concolourous with pileus; fibrillose to coarsely fibrillose; at apex, white, flocculose. Context ochraceous brown, reddening along the stipe and pileus. Odour distinct and complex when cut, earthy to mouldy, sometimes mixed with some aromatic component, reminiscent of a mixture of Inosperma cervicolor/bongardii smells. Basidiospores smooth, ochraceous brown, (9.8–)10.4–13.4(–14.7) × (6.2–)6.4–7.3(–7.6) µm, Spavg = 12.0 × 6.8 µm, Q = (1.45–)1.50–1.94(–2.02), Qavg = 1.7 (n = 209/2), smooth, ellipsoid to subamygdaliform, sometimes subphaseoliform, in lateral view. Basidia long, (46.1–)51.5–61.6(–64.2) × (11.5–)11.8–14.0(–16.3) µm, Bavg = 53.4 × 13.0 µm, narrowly clavate, mainly four-spored, hyaline, some with intracellular brown pigment. Pleurocystidia absent. Cheilocystidia (31.2–)33.7–56.2(–64.5) × (7.5–)8.4–12.8(–15.0) µm, Chavg = 43.5 × 10.7 µm (n = 82/2), subcylindrical with rounded apex, subclavate, sometimes subcapitate, base (multi)septate, thin-walled, some with brownish content. Caulocystidia present near apex, similar to cheilocystidia, multiseptate, but generally larger than hymenia cystidia, abundant, (26.1–)27.9–78.7(–133.3) × (6.8–)8.0–16.8(–17.1) µm, Caavg = 53.3 × 12.4 µm, (n = 42/2). Clamp connections present.
Distribution. So far, known from the type locality in the Central Pyrenees of Spain.
Ecology. On calcareous soils in montane continental areas, in mixed beech (Fagus sylvatica) and fir (Abies alba) forests, in the BuxoFagetum community [86].
Etymology. Refers to the locality where it was found, called Turieto Alto.
Additional specimens examined. Spain, Aragón, Huesca, Torla, Turieto Alto: 42°38′56″ N, 0°4′12″ W, 1352 m alt., mixed forest of Fagus sylvatica and Abies alba in calcareous soil, 30 August 2015, leg. G. Sánchez, M.A. Ribes, F. Pancorbo & F. Esteve-Raventós, AH 47669 (dupl. FP 15083005), GenBank accession: ITS (PP431525), LSU (PP431540).
Notes. Inosperma turietoense has certain morphological similarities and is phylogenetically closely related to I. geraniodorum. The basidiomes are of medium size and slender appearance, but larger than those of I. geraniodorum (Figure 13A and Figure 15G,H). The ellipsoidal spores (Figure 13B,H) are similar in both, although on average slightly narrower in I. turietoense (13.7 × 7.9 µm vs. 12.0 × 6.8 µm). It also differs in several notable diagnostic characters: the tabby scaly appearance of the pileus centre, with darker adpressed and delicate scales, the different odour without traces of pelargonium, and a more continental, temperate, montane habitat. In the collections studied, I. turietoense has a typically attenuated stipe towards the base, and the reddening of the flesh and surface of the stipe is noticeable. Collections made in situ have led us to make an approximate identification with a member of the Cervicolor group, whose species are phylogenetically distant and show some differences in pileus appearance, but it gives an idea of the first impression of the new species. Inosperma veliferum and I. geminum have smaller basidiomata with a distinct whitish velipellis, at least when young, a pure pelargonium smell in young basidiomes, and boreal–alpine distribution.
Figure 13. Inosperma turietoense Holotype AH 47710. (A) Basidiomata. (B) Basidiospores. (C) Cheilocystidia. (D) Laminar edge. (E,F) Caulocystidia. (G) Basidia. (H) Spore SEMs. Scale bars: 10 mm (A); 10 µm (B); 50 µm (CG); 2 µm (H).
Figure 13. Inosperma turietoense Holotype AH 47710. (A) Basidiomata. (B) Basidiospores. (C) Cheilocystidia. (D) Laminar edge. (E,F) Caulocystidia. (G) Basidia. (H) Spore SEMs. Scale bars: 10 mm (A); 10 µm (B); 50 µm (CG); 2 µm (H).
Jof 10 00374 g013
Inosperma veliferum (Kühner) Matheny & Esteve-Rav., Mycologia 112(1): 105, 2019.
MycoBank No. 830407
Inocybe geraniodora var. velifera Kühner, Documents Mycologiques 19(74): 19, 1988. MycoBank No. 135089.
Inocybe velifera (Kühner) Bon, Bulletin Trimestriel de la Fédération Mycologique Dauphiné-Savoie 37(144): 78, 1997. MycoBank No. 436881.
Holotype. France, Savoie, Parc National de la Vanoise, Haute-Maurienne, Le Vallon: 45°25′42″ N, 6°24′17″ E, on almost bare ground with Salix herbacea, 2700 m alt., 10 September 1971, Herb. R. Kühner 71-143 (G 00110853), GenBank accession: ITS (PP431520).
Description. Kühner [77], Bon [65].
Additional microscopic examination of the holotype of I. geraniodora var. velifera. Basidiospores (10.8–)11.5–14.5(–15.5) × 7.1–9.0(–9.5) µm, Spavg = 13.2 × 8.0 µm, Q = (1.38–)1.44–1.74(–1.80), Qavg = 1.6 (n = 21), smooth, thick-walled (≈ 0.7 µm), ellipsoid to broadly ellipsoid, ochraceous brown. Basidia mostly collapsed, clavate, four-spored, hyaline, often with intracellular brown pigment. Pleurocystidia absent. Cheilocystidia (26.0–)30.5–50.9(–51.4) × (9.6–)10.0–14.2(–14.5) µm, Chavg = 42.7 × 12.0 µm (n = 7), variable in shape, subcylindrical, clavate, sublageniform, sometimes subcapitate, thin-walled, some with brownish content. Caulocystidia present near apex, in clusters, similar to cheilocystidia, numerous, (22.9–)25.6–67.5(–72.1) × (9.8–)10.3–18.1(–18.8) µm, Caavg = 44.7 × 13.6 µm, (n = 7). Clamp connections present.
Distribution. Inosperma veliferum is distributed in central and southern alpine areas of the European continent. Except for one matching sequence, we are not aware of any more collections or deposited sequences from boreal areas in either GenBank or UNITE databases. Its current distribution includes France [65,77], Italy (GenBank JF908117—as I. geraniodora) and Spain ([87]—as I. geraniodora var. geraniodora).
Ecology. It seems to be a strictly alpine species that thrives at high altitudes. It was originally described in association with Salix herbacea, a plant that prefers acidic soils, although it can invade snow patches on calcareous substrates [88]; the collections studied in Italy and Spain were found in mats of Salix retusa, S. reticulata and Dryas octopetala on calcareous soils. All collections were found above 2100 m alt.
Etymology. Derived from the Latin velifer, from velum = veil and -fer = to carry, referring to the presence of a veil.
Additional specimens examined. Italy, Trentino-Alto Adige, Sen Jan di Fassa (TN), Rifugio Vallaccia: in calcareous soil with Salix retusa, S. reticulata and Dryas octopetala, 2355 m alt., 14 August 1994, leg. E. Bizio, MCVE 4485, GenBank accession: ITS (JF908117)—as I. geraniodora. Veneto, Falcade, Gruppo Marmolada, Passo col Becher: 46°23′54″ N, 11°52′04″ E, in calcareous soil in Salix retusa and S. reticulata scrub, 2292 m alt., 9 August 1993, leg. E. Bizio, EB 1993080906 (dupl. AH 56198 and MCVE 20884), GenBank accession: ITS (PP431519), LSU (PP431539). Veneto, Belluno, Falcade, Forcella Venegia: 46°19′55″ N, 11°46′26″ E, alpine scrub with Salix retusa, S. reticulata, Dryas octopetala, Bistorta vivipara and Kalmia procumbens, in calcareous soil, 2250 m alt., 10 August 2019, leg. E. Bizio, AH 46962, GenBank accession: ITS (PP431521). Spain, Aragón, Huesca, Hoz de Jaca, Sierra de Tendenera, Peña Sabocos: 42°41′14.32″ N, 0°15′40.77″ W, in calcareous bare soil with scattered scrubs of Salix reticulata and Dryas octopetala, 2180 m alt., 27 August 1996, leg. F. Arenal, E. Horak & F. Esteve Raventós, AH 21346, GenBank accession: ITS (PP431522).
Notes. Inosperma veliferum is morphologically very close to I. geminum and I. geraniodorum. These species have initially a pure pelargonium smell and lack blue-greenish pigments in the basidiomata. In addition, the appearance of the surfaces of the pileus and stipe differs markedly between the members of the Geraniodorum group and those of the Calamistratum group, the latter being characterised by a distinct scaly or even coarsely scaly to squarrose appearance of their surfaces. The species of the Calamistratum group show spores that are more elongated and narrower, ellipsoid to subcylindrical or subphaseoliform. Only I. subhirsutum seems to be an exception, as some collections (including the holotype) show broadly ellipsoidal spores and more fibrillose–woolly to squamulose surfaces.
Inosperma geraniodora var. velifera was described by Kühner [77] from the French Alps. Bon [65] raised it to the rank of a separate species because of the presence of the characteristic veil and the lower Q of the spores. It is recognisable by its small size and the more obtuse and convex appearance of the pileus, which is not or hardly umbonate and never has a squamulose surface, but is smooth to fibrillose (Figure 14A and Figure 15E,F). A good diagnostic feature is the presence of an abundant whitish veil, especially in young or unwashed specimens, which totally or partially camouflages the reddish-brown colour of the pileus. In I. geraniodorum and I. geminum, the veil may be present on the pileus disc in young stages, but in no case is it so abundant or developed, and both have a subsquamose pileus centre. Because of its small size, I. veliferum can be confused with I. geminum, the species to which it appears to be the most closely related phylogenetically. The pileus of the latter is sometimes more campanulate and subumbonate and is distinctly squamulose at the centre, and its spores are narrower (13.2 × 8.0 µm vs. 12.5 × 6.7 µm), with a marked subphaseoliform to naviculiform tendency in profile. So far, Inosperma geminum has been found exclusively in the alpine zone of the Scandinavian mountains, whereas I. veliferum seems to be restricted to the alpine areas of central Europe and the Pyrenees. However, I. geraniodorum is widespread in both alpine and boreal regions and can also be found at subalpine altitudes between 1800 and 2000 m [85]. Comparative studies of the size and shape of spores and cystidia of the samples of I. geraniodorum and I. veliferum studied have not shown any remarkable or distinct microscopic differences between the two for diagnostic use. Both species have similar average dimensions in spore size, as well as size and shape of the cystidia. The macroscopic appearance of I. geraniodorum is slightly different, producing darker and generally larger basidiomes, often with a squamulose conical to subumbonate pileus, and the veil, if present, is more diffuse and transient.
Figure 14. Inosperma veliferum Holotype Herb. R. Kühner 71-143 (G 00110853). (A,B) Voucher material and label material. (C) Caulocystidia. (D) Cheilocystidia. (E) Spores. (F) Spore SEMs. Scale bars: 10 mm (A); 10 µm (CE); 2 µm (F). Photographs (A,B) by J.C. Zamora.
Figure 14. Inosperma veliferum Holotype Herb. R. Kühner 71-143 (G 00110853). (A,B) Voucher material and label material. (C) Caulocystidia. (D) Cheilocystidia. (E) Spores. (F) Spore SEMs. Scale bars: 10 mm (A); 10 µm (CE); 2 µm (F). Photographs (A,B) by J.C. Zamora.
Jof 10 00374 g014
Figure 15. Basidiomes of the species of the Geraniodorum group. (A) Inosperma geminum EL 63-06 (SWE). (B) I. geminum EL 106-06 (SWE). (C) I. geraniodorum EB 20100823 (ITA). (D) I. geraniodorum AH 46961 (ITA). (E) I. veliferum AH 46962 (ITA). (F) I. veliferum AH 56198 (ITA). (G,H) I. turietoense AH 47669 (ESP). Scale bars: 10 mm (AH). Photograph (C) by C. Zoldan.
Figure 15. Basidiomes of the species of the Geraniodorum group. (A) Inosperma geminum EL 63-06 (SWE). (B) I. geminum EL 106-06 (SWE). (C) I. geraniodorum EB 20100823 (ITA). (D) I. geraniodorum AH 46961 (ITA). (E) I. veliferum AH 46962 (ITA). (F) I. veliferum AH 56198 (ITA). (G,H) I. turietoense AH 47669 (ESP). Scale bars: 10 mm (AH). Photograph (C) by C. Zoldan.
Jof 10 00374 g015
  • Provisional key for the recognition of the European species of the genus Inosperma (Calamistratum/Geraniodorum Groups)
1-
A characteristic blue-green or grey-green colour at the base of the stipe (young, not water-soaked specimens should be observed; in some collections of I. subhirsutum, these colours may sometimes be absent). Spores with Wavg = 5–7 µm—Calamistratum Group............................................................................................................................................... 2
1′-
Blue-green colours absent. Spores with Wavg = 6.7–8.0 µm—Geraniodorum Group.............................................................................................................................................. 6
2-
Pileus and stipe surfaces strongly hirsute–squamose to squarrose. Habitat Atlantic/continental, nemoral to boreo-nemoral, under conifers, Betulaceae, Fagaceae or mixed coniferous/broadleaved forests..................................................................................................... 3
2′-
Pileus and stipe surfaces hirsute–fibrillose, scales not so bristly, more flattened, often tessellated and woolly in appearance, initially covered by an ochraceous veil (observe young specimens). Habitat boreal, alpine or Arctic, sometimes at subalpine levels............................................................................................................................................... 4
3-
Pileus and stipe surfaces (observe young specimens) strongly bristly, squarrose. Scales distributed over most of the surface of the pileus at maturity, individualised, rarely welded together. Spores long, ellipsoidal in frontal view, phaseoliform in profile (W = 55.5 µm, Qavg = 2), cheilocystidia mostly subcylindrical to claviform, often two- to three-septate at base, <40 µm in length.................................................................................... I. calamistratum
3′-
Pileus surface typically decorated in the centre with broad, often welded scales (tessellated–pyramidal appearance) at maturity, contrasting with the squamulose–fibrillose to smooth margin. Spores ellipsoidal in frontal view, phaseoliform in profile (W = 5.5–6 µm, Qavg = 1.7), cheilocystidia broadly claviform to subspheropedunculate, more rarely subcylindrical, <45 µm in length............................................................... I. neohirsutum
4-
Spores very elongate, subcylindrical in frontal view, phaseoliform in lateral view, Qavg = 2.2, cheilocystidia mostly cylindrical to broadly claviform, 40–60(–65) µm long. In boreal and alpine areas, on both acidic and calcareous soils, together with Salix, Dryas, Betula nana and Bistorta, sometimes also occurring in montane/subalpine and hemiboreal forests under conifers................................................................................................................. I. praetermissum
4′-
Spores different.............................................................................................................................. 5
5-
Spores long, ellipsoid in frontal view, ellipsoid–subphaseoliform in lateral view, Qavg = 1.8, cheilocystidia typically short, mostly pyriform to broadly claviform, <40 µm long. In alpine environments and calcareous soils, under Salix, Dryas and Bistorta....................................................................................................................... I. gracilentum
5′-
Spores broadly ellipsoidal to subovoid in frontal view, ellipsoidal and hardly to slightly subreniform in lateral view, Qavg = 1.6, cheilocystidia 35–50 µm, versiform, mostly claviform, broadly claviform to subcylindrical. Pileus and stipe scaly–fibrillose to woolly–fibrillose (“Mallocybe” appearance). Stipe with fibrillose to lanose surface. In alpine and boreal areas, in shrubland associated with Salix, sometimes with Dryas, Betula nana and Bistorta, less often associated with Salix trees in montane–subalpine coniferous forests (Alps)....................................................................................................... I. subhirsutum complex
6-
Medium–small to small species, with reddish-brown pileus and stipe, with fibrillose scales concolourous to the pileus or pileus smooth–fibrillose, covered with a distinctive whitish veil when young. In alpine, subalpine and boreal areas................................................................................................................................................. 7
6′-
Medium-sized species, reminiscent of I. cervicolor/subrubescens in appearance, with brown to hazel pileus, decorated in the central area with delicate, darker and applied scales (brindled appearance). Cystidia subcylindrical, sometimes with subcapitate apex. Spores broadly ellipsoidal in frontal and lateral view, Qavg = 1.7. In mixed montane Abies/Fagus forests on calcareous soils. Known to date from the Spanish Pyrenees..................................................................................................................... I. turietoense
7-
Species with broadly ellipsoid to ellipsoid spores in frontal and lateral view, Qavg = 1.6–1.8..................................................................................................................................................... 8
7′-
Spores ellipsoid in frontal view, navicular–phaseoliform in lateral view, Qavg = 1.9, cystidia versiform. Pileus typically squamose at the centre. In calcareous soils associated with Salix and Dryas. Species of exclusively boreal and alpine distribution, known so far from Scandinavia.......................................................................................................... I. geminum
8-
Pileus convex and obtuse at maturity; when young, covered by a manifest whitish veil on a smooth to finely fibrillose brownish ground (see unwashed specimens). Flesh reddish at the stipe cortex, not becoming very dark upon age. Spores broadly ellipsoidal to subovoid in both frontal and lateral view. In alpine areas, under Salix and Dryas, on both calcareous and acidic soils.............................................................................................................. I. veliferum
8′-
Pileus convex–campanulate at maturity, becoming scaly–fibrillose (sometimes bristly) in the centre, not covered by an apparent veil, or, if present, very ephemeral. Flesh dark reddish in mature basidiomata. Spores ellipsoid, broadly ellipsoid to subovoid in both frontal and lateral views, not or hardly subphaseoliform in profile. In alpine and boreal areas, associated with Dryas, Salix and Bistorta, but also in the upper subalpine level (Alps), probably associated with Alnus alnobetula........................................... I. geraniodorum

4. Discussion

Organoleptic characters have historically had great importance in the recognition of Inosperma species. Contrary to what has been assumed in the past, members of Inosperma can be distinguished based on their morphological and ecological characteristics, and their identification is not so dependent on the interpretation of organoleptic characters. In the case of Inosperma, it is relatively common to collect specimens with certain morphological characteristics that are difficult to interpret, mostly due to the influence of environmental factors and the ageing of the basidiomes. These factors can modify the external appearance of certain characters (colour, size, appearance of the basidiomata surfaces, or redness), as well as the perceived odour. For Inosperma, it is particularly advisable to collect specimens in good and fresh condition and at different stages of development, which makes it easier to interpret these changes. In some collections, the bluish-green colour of the stipe base, so characteristic of the Calamistratum group, can be diminished or even disappear; in the same way, the reddening and odour of the specimens can undergo significant changes within a few hours. These changes greatly complicate the species determination if they are overestimated.
Our phylogenetic analyses inferred from the ITS-LSU-RPB1-RPB2 regions recovered nine clades containing samples obtained from European material and highly congruent with respect to morphological characters. All clades but one received phylogenetic support in at least one of the analyses. The Inosperma subhirsutum clade, however, did not receive support. The high sequence divergence within this clade and the high amount of missing data may have contributed to the lack of phylogenetic confidence. Our analyses support a high rate of continental endemicity within the Calamistratum group, as all the species seem to be restricted to a single continent, with the only—judging from the data available to date—exception of I. praetermissum, which appears to be present in North America (PBM 1105, WTU) as well. The fact that the backbone of the tree is not supported may be due to a high amount of missing data.
Our study demonstrates that the Calamistrata and Geraniodora groups are more diverse than previously considered in Europe and that several species have been subsumed under the names I. calamistratum and I. geraniodorum. The nine species present in Europe can be distinguished generally through morphological characters, at least when good, fresh, not weathered material is available. The main taxonomic informative characters that allow for species recognition are pileus and stipe scaliness, spore shape, and cystidial shape and size. Some species show a rather high sequence divergence in the ITS region (I. subhirsutum and I. praetermissum) and may comprise more than one evolutionary lineage. Nevertheless, obtaining a more complete dataset of protein-marker regions would be necessary to further test this possibility. We hope that this study contributes to an increased interest in and provides an updated identification guide for the Calamistratum and Geraniodorum groups.

Author Contributions

F.E.-R.: Conceptualisation and design of the study, Funding acquisition, Methodology, Writing—original draft, Supervision; E.L.: Methodology, Writing—original draft; F.P.: Methodology, Writing—original draft; E.B.: Writing—original draft; A.A.: Methodology, Writing—original draft; Y.T.: Methodology, Writing—original draft; G.M.: Methodology, Funding acquisition; I.O.: Funding Acquisition, Methodology, Writing—original draft. All authors have read and agreed to the published version of the manuscript.

Funding

This study was partially supported by FEDER/Ministerio de Ciencia, Innovación y Universidades-Agencia Estatal de Investigación (Spain)/Project CGL2017-86540-P, and the Spanish Research Agency (Agencia Estatal de Investigación, AEI) through the grant PID-2020116570GB.

Institutional Review Board Statement

Not applicable.

Informed Consent Statement

Not applicable.

Data Availability Statement

All of the data that support the findings of this study are available in the main text.

Acknowledgments

We acknowledge the curators and technical staff of various herbaria for their kind assistance in the form of loans of several collections: ARAN (Sociedad de Ciencias Aranzadi, Euskadi, Spain), G (Conservatoire et Jardin Botaniques de la Ville de Genève, Switzerland), GB (University of Gothenburg, Sweden), H (University of Helsinki, Finland), IBF (Tiroler Landesmuseum, Austria), MCVE (Museo di Storia Naturale di Venezia, Italy) and TUR (University of Turku, Finland). We are also grateful for the help provided by loans and supplementary material (photos and annotations) from the private herbaria of J. Ballarà, R.J. Ferrari, P. Juste, E. Rubio, J. Vauras and J. Vila; we are also grateful to F. Arenal, J.C. Campos, V. González, J. Llistosella, P.A. Moreau, M.A. Ribes, A. Sánchez, J. Vauras and J. Vila for their collaboration in fieldwork; to P.B. Matheny and M. Vasutova for their kind contribution of data from some of their collections; to J.C. Zamora and C. Zoldan for their help either in fieldwork or by providing photographic material; and to L. Plaza and F. Gasulla for their technical assistance in obtaining genetic material and the corresponding sequences. We would like to make a special mention of F.J. Rejos, curator at AH (Herbarium of the Universidad de Alcalá), for his efforts in requesting and sending material to various herbaria, both official and private, without which this work would not have been possible. One of us (EL) would like to thank the Swedish Taxonomy Initiative, SLU Artdatabanken, Uppsala, Sweden, for their funding and support.

Conflicts of Interest

The authors declare no competing interests.

References

  1. Matheny, P.B.; Curtis, J.M.; Hofsetter, V.; Aime, M.C.; Moncalvo, J.-M.; Ge, Z.-W.; Yang, Z.-L.; Slot, J.C.; Ammirati, J.F.; Baroni, T.J.; et al. Major clades of Agaricales: A multilocus phylogenetic overview. Mycologia 2006, 98, 982–995. [Google Scholar] [CrossRef] [PubMed]
  2. Matheny, P.B.; Hobbs, A.M.; Esteve-Raventós, F. Genera of Inocybaceae: New skin for the old ceremony. Mycologia 2020, 112, 83–120. [Google Scholar] [CrossRef] [PubMed]
  3. Matheny, P.B.; Kudzma, L.V. New species of Inocybe (Inocybaceae) from eastern North America. J. Torrey Bot. Soc. 2019, 146, 213–235. [Google Scholar] [CrossRef]
  4. Kuyper, T.W. A revision of the genus Inocybe in Europe. I. Subgenus Inosperma and the smooth-spored species of subgenus Inocybe. Persoonia Suppl. 1986, 3, 1–247. [Google Scholar]
  5. Bon, M. Clé monographique du genre Inocybe (Fr.) Fr. (1ère partie: Généralités et espèces acystidiées = Ss.-g. Inosperma Kühner). Doc. Mycol. 1997, 27, 1–47. [Google Scholar]
  6. Latha, K.P.D.; Manimohan, P. Inocybes of Kerala; SporePrint Books: Calicut, India, 2017; pp. 1–181. [Google Scholar]
  7. Matheny, P.B.; Bougher, N. Fungi of Australia, Inocybaceae; ABRS & CSIRO Publishing: Canberra-Melbourne, Australia, 2017; pp. 1–582. [Google Scholar]
  8. Larsson, E.; Ryberg, M.; Moreau, P.-A.; Delcuse Mathiesen, A.; Jacobsson, S. Taxonomy and evolutionary relationships within species of section Rimosae (Inocybe) based on ITS, LSU and mtSSU sequence data. Persoonia 2009, 23, 86–98. [Google Scholar] [CrossRef] [PubMed]
  9. Bizio, E. Considerazioni sul genere Inocybe: Le Cervicolores, queste sconosciute. Boll. Cent. Micol. Friul. 2001, 2001, 9–19. [Google Scholar]
  10. Kühner, R.; Romagnesi, H. Flore Analytique des Champignons Supérieurs (Agarics, Bolets, Chanterelles); Masson et Cie: Paris, France, 1953; pp. 1–556. [Google Scholar]
  11. Singer, R. The Agaricales in Modern Taxonomy, 2nd ed.; J. Cramer: Weinheim, Germany, 1962; pp. 1–915. [Google Scholar]
  12. Kropp, B.R.; Matheny, P.B.; Hutchinson, L.J. Inocybe section Rimosae in Utah: Phylogenetic affinities and new species. Mycologia 2013, 105, 728–747. [Google Scholar] [CrossRef]
  13. Cervini, M.; Carbone, M.; Bizio, E. Inosperma vinaceum, una nuova specie distinta da I. rhodiolum e I. adaequatum. Riv. Micol. 2020, 63, 215–241. [Google Scholar]
  14. Bandini, D.; Oertel, B.; Eberhardt, U. Noch mehr Risspilze (2): Dreizehn neue Arten der Familie Inocybaceae. Mycol. Bavar. 2021, 21, 27–98. [Google Scholar]
  15. Bandini, D.; Oertel, B.; Eberhardt, U. Noch mehr Risspilze (3): Einundzwanzig neue Arten der Familie Inocybaceae. Mycol. Bavar. 2022, 22, 31–138. [Google Scholar]
  16. Lurie, Y.; Wasser, S.P.; Taha, M.; Shehade, H.; Nijim, J.; Hoffmann, Y.; Basis, F.; Vardi, M.; Lavon, O.; Suaed, S.; et al. Mushroom poisoning from species of genus Inocybe (fiber head mushroom): A case series with exact species identification. Clin. Toxicol. 2009, 47, 562–565. [Google Scholar] [CrossRef]
  17. Patocka, J.; Wu, R.; Nepovimova, E.; Valis, M.; Wu, W.; Kuca, K. Chemistry and toxicology of major bioactive substances in Inocybe mushrooms. Int. J. Mol. Sci. 2021, 22, 2218. [Google Scholar] [CrossRef] [PubMed]
  18. Latha, S.S.; Shivanna, N.; Naika, M.; Anilakumar, K.R.; Kaul, A.; Mittal, G. Toxic metabolite profiling of Inocybe virosa. Sci. Rep. 2020, 10, 13669. [Google Scholar] [CrossRef] [PubMed]
  19. Deng, L.-S.; Kang, R.; Zeng, N.-K.; Yu, W.-J.; Chang, C.; Xu, F.; Deng, W.-Q.; Qi, L.-L.; Zhou, Y.-L.; Fan, Y.-G. Two new Inosperma (Inocybaceae) species with unexpected muscarine contents from tropical China. MycoKeys 2021, 85, 87–108. [Google Scholar] [CrossRef]
  20. Deng, L.-S.; Yu, W.-J.; Zeng, N.-K.; Zhang, Y.-Z.; Wu, X.-P.; Li, H.-J.; Xu, F.; Fan, Y.-G. A new muscarine-containing Inosperma (Inocybaceae, Agaricales) species discovered from one poisoning incident occurring in tropical China. Front. Microbiol. 2022, 13, 923435. [Google Scholar] [CrossRef]
  21. Li, S.N.; Xu, F.; Long, P.; Liu, F.; Zhang, P.; Fan, Y.G.; Chen, Z.H. Five new species of Inosperma from China: Morphological characteristics, phylogenetic analyses, and toxin detection. Front. Microbiol. 2022, 13, 1021583. [Google Scholar] [CrossRef]
  22. Stijve, T.; Klán, J.; Kuyper, T.W. Occurrence of psilocybin and baeoscystin in the genus Inocybe (Fr.) Fr. Persoonia 1985, 12, 469–473. [Google Scholar]
  23. Moreno, G.; Oltra, M. Notas sobre los géneros Badhamia, Badhamiopsis y Craterium (Myxomycetes) en España. Bol. Soc. Micol. Madr. 2010, 34, 161–197. [Google Scholar]
  24. Thiers, B. Index herbariorum: A Global Directory of Public Herbaria and Associated Staff; New York Botanical Garden’s Virtual Herbarium: New York, NY, USA, 2022; Available online: http://sweetgum.nybg.org/ih/ (accessed on 1 January 2024).
  25. Vellinga, E.C. Glossary. In Flora Agaricina Neerlandica; Bas, C., Kuyper, T.W., Noordeloos, M.E., Vellinga, E.C., Eds.; AA Balkema: Rotterdam, The Netherlands, 1998; Volume 1, pp. 54–64. [Google Scholar]
  26. Stielow, B.; Hensel, G.; Strobelt, D.; Makonde, H.M.; Rohde, M.; Dijksterhuis, J.; Klenk, H.-P.; Göker, M. Hoffmannoscypha, a novel genus of brightly coloured, cupulate Pyronemataceae closely related to Tricharina and Geopora. Mycol. Prog. 2013, 12, 675–686. [Google Scholar] [CrossRef]
  27. White, T.J.; Bruns, T.D.; Lee, S.; Taylor, J. Amplification and direct sequencing of fungal ribosomal RNA genes for phylogenetics. In PCR Protocols: A Guide to Methods and Applications; Innis, M.A., Gelfand, D.H., Sninsky, J.J., White, T.J., Eds.; Academic Press: London, UK, 1990; pp. 315–322. [Google Scholar]
  28. Vilgalys, R.; Hester, M. Rapid genetic identification and mapping of enzymatically amplified ribosomal DNA from several Cryptococcus species. J. Bacteriol. 1990, 172, 4238–4246. [Google Scholar] [CrossRef] [PubMed]
  29. Stiller, J.W.; Hall, B.D. The origin of red algae: Implications for plastid evolution. Proc. Natl. Acad. Sci. USA 1997, 94, 4520–4525. [Google Scholar] [CrossRef] [PubMed]
  30. Matheny, P.B.; Liu, Y.L.; Ammirati, J.F.; Hall, B.D. Using RPB1 sequences to improve phylogenetic inference among mushrooms (Inocybe, Agaricales). Am. J. Bot. 2002, 89, 688–698. [Google Scholar] [CrossRef]
  31. Liu, Y.J.; Whelen, S.; Hall, B.D. Phylogenetic relationships among ascomycetes: Evidence from an RNA polymerase II subunit. Mol. Biol. Evol. 1999, 16, 1799–1808. [Google Scholar] [CrossRef]
  32. Matheny, P.B. Improving phylogenetic inference of mushrooms with RPB1 and RPB2 nucleotide sequences (Inocybe, Agaricales). Mol. Phylogenet. Evol. 2005, 35, 1–20. [Google Scholar] [CrossRef]
  33. O’Donnell, K.; Rooney, A.P.; Mills, G.L.; Kuo, M.; Weber, N.S.; Rehener, S.A. Phylogeny and historical biogeography of true morels (Morchella) reveals an early Cretaceous origin and high continental endemism and provincialism in the Holarctic. Fungal Genet. Biol. 2011, 48, 252–265. [Google Scholar] [CrossRef]
  34. Hansen, K.; Perry, B.A.; Dranginis, A.W.; Pfister, D.H. A phylogeny of the highly diverse cup-fungus family Pyronemataceae (Pezizomycetes, Ascomycota) clarifies relationships and evolution of selected lifehistory traits. Mol. Phylogenet. Evol. 2013, 67, 311–335. [Google Scholar] [CrossRef]
  35. Nitare, J.; Ainsworth, A.M.; Larsson, E.; Parfitt, D.; Suz, L.M.; Svantesson, S.; Larsson, K.-H. Four new species of Hydnellum (Telephorales, Basidiomycota) with a note on Sarcodon illudens. Fungal Syst. Evol. 2021, 7, 233–254. [Google Scholar] [CrossRef] [PubMed]
  36. Larsson, A. AliView: A fast and lightweight alignment viewer and editor for large data sets. Bioinformatics 2014, 30, 3276–3278. [Google Scholar] [CrossRef]
  37. Mason-Gamer, R.J.; Kellogg, E.A. Testing for phylogenetic conflict among molecular data sets in the tribe Triticeae (Graminaeae). Syst. Biol. 1996, 45, 524–545. [Google Scholar] [CrossRef]
  38. Trifinopoulos, J.; Nguyen, L.T.; von Haeseler, A.; Minh, B.Q. W-IQ-TREE: A fast online phylogenetic tool for maximum likelihood analysis. Nucleic Acids Res. 2016, 44, W232–W235. [Google Scholar] [CrossRef]
  39. Ronquist, F.; Teslenko, M.; Van der Mark, P.; Ayres, D.; Darling, A.; Höhna, S.; Larget, B.; Liu, L.; Suchard, M.A.; Huelsenbeck, J.P. MrBayes 3.2: Efficient Bayesian phylogenetic inference and model choice across a large model space. Syst. Biol. 2012, 61, 539–542. [Google Scholar] [CrossRef] [PubMed]
  40. Miller, M.A.; Pfeiffer, W.; Schwartz, T. Creating the CIPRES Science Gateway for inference of large phylogenetic trees. In Proceedings of the Gateway Computing Environments Workshop (GCE), New Orleans, LA, USA, 14 November 2010; pp. 1–8. [Google Scholar]
  41. Matheny, P.B.; Aime, M.C.; Bougher, N.L.; Buyck, B.; Desjardin, D.E.; Horak, E.; Kropp, B.R.; Lodge, D.J.; Soytong, K.; Trappe, J.M.; et al. Out of the Paleotropics? Historical biogeography and diversification of the cosmopolitan ectomycorrhizal mushrooms family Inocybaceae. J. Biogeogr. 2009, 36, 577–592. [Google Scholar] [CrossRef]
  42. Ryberg, M.; Nilsson, R.H.; Kristiansson, E.; Töpel, M.; Jacobsson, S.; Larsson, E. Mining metadata from unidentified ITS sequences in Genbank: A case study in Inocybe (Basidiomycota). BMC Evol. Biol. 2008, 8, 50. [Google Scholar] [CrossRef] [PubMed]
  43. Osmundson, T.W.; Robert, V.A.; Schoch, C.L.; Baker, L.J.; Smith, A.; Robich, G.; Mizzan, L.; Garbelotto, M. Filling Gaps in Biodiversity Knowledge for Macrofungi: Contributions and Assessment of an Herbarium Collection DNA Barcode Sequencing Project. PLoS ONE 2013, 8, e62419. [Google Scholar] [CrossRef]
  44. Ryberg, M.; Larsson, E.; Jacobsson, S. An evolutionary perspective on morphological and ecological characters in the mushroom family Inocybaceae (Agaricomycotina, Fungi). Mol. Phylogenet. Evol. 2010, 55, 431–442. [Google Scholar] [CrossRef]
  45. Konrad, P.; Maublanc, A. Icones Selectae Fungorum; P Lechevalier: Paris, France, 1927; Volume 3. [Google Scholar]
  46. Bresadola, G. Iconographia Mycologica. Volume XVI (Tab 751–800); Mediolani: Trento, Italy, 1930. [Google Scholar]
  47. Heim, R. Le Genre Inocybe. Encyclopédie Mycologique; Editions P Lechevalier and Fils: Paris, France, 1931; Volume 1, 430p. [Google Scholar]
  48. Kühner, R. Compléments a la “Flore Analytique”. VI) Inocybe goniosporés et Inocybe acystidiés. Espèces nouvelles ou critiques. Bull. Société Mycol. Fr. 1955, 71, 169–201. [Google Scholar]
  49. Phillips, R. Mushrooms and Other Fungi of Great Britain & Europe; Pan Books: London, UK, 1981; pp. 1–288. [Google Scholar]
  50. Moser, M.; Jülich, W. Farbatlas der Basidiomyceten. Lief. 1–2; Spektrum Akad.: Heidelberg, Germany, 1985. [Google Scholar]
  51. Bon, M. The Mushrooms and Toadstools of Britain and North-Western Europe; Hodder & Stoughton: London, UK; Sydney, Australia; Auckland, New Zealand; Toronto, ON, Canada, 1987; pp. 1–352. [Google Scholar]
  52. Leisner, T.; Kalamees, K. Eesti Narmasnutid; Valgus: Tallinn, Estonia, 1987; pp. 1–144. [Google Scholar]
  53. Stangl, J. Die Gattung Inocybe in Bayern. Hoppea 1989, 46, 5–388. [Google Scholar]
  54. Nespiak, A. Flora Polska Grzyby (Mycota); Państwowe Wydawnictwo Naukowe: Warszawa-Kraków, Poland, 1990; Volume XIX, pp. 1–175. [Google Scholar]
  55. Courtecuisse, R.; Duhem, B. Les Champignons de France. Guide Encyclopédique; Eclectis: Los Angeles, CA, USA, 1994; pp. 1–448. [Google Scholar]
  56. Courtecuisse, R. Collins Guide to the Mushrooms of Britain & Europe; HarperCollins: London, UK, 1999; pp. 1–904. [Google Scholar]
  57. Breitenbach, J.; Kränzlin, F. Champignons de Suisse. Tome 5. Champignons à Lames, 3ème Partie: Cortinariaceae; Mykologia: Luzern, Switzerland, 2000; pp. 1–340. [Google Scholar]
  58. Dähncke, R.M. 1200 Pilze in Farbfotos; Bechtermünz und Weltbild: Augsburg, Germany, 2001; pp. 1–1178. [Google Scholar]
  59. Ferrari, E. Inocybe alpine e subalpine. Il genere Inocybe (Fr.) Fr. nel Nord Italia e paesi limitrofi. In Fungi non Delineati Pars XXXIV-XXXV-XXXVI; Edizioni Candusso: Alassio, Italy, 2006; pp. 1–457. [Google Scholar]
  60. Roux, P. Mille et un Champignons; Édition Roux: Sainte-Sigolène, France, 2006; pp. 1–1223. [Google Scholar]
  61. Eyssartier, G.; Roux, P. Le Guide des Champignons France et Europe; Editions Belin: Paris, France, 2011; pp. 1–1120. [Google Scholar]
  62. Outen, A.R.; Cullington, P. Keys to British Species of Inocybe, 2.2 ed.; Outen & Cullington Self-Published: UK, 2012; pp. 1–73. [Google Scholar]
  63. Ludwig, E. Pilzkompendium; Fungicon: Berlin, Germany, 2017; Volume 4 (Pars 1 & 2), pp. 1–828 + 262 pl. [Google Scholar]
  64. Laessoe, T.; Petersen, J.H. Fungi of Temperate Europe; 2 Volumes; Princeton University Press: Princeton, NJ, USA; Oxford, UK, 2019; pp. 1–1715. [Google Scholar]
  65. Bon, M. Clé monographique des Inocybes alpins. Bull. Féder. Mycol. Dauphiné-Savoie 1997, 144, 71–109. [Google Scholar]
  66. Matheny, P.B. Key to Species of Inocybaceae from eastern North America v18. Available online: https://inocybaceae.org/PDF/Key_Inocybaceae_easternNA_v18.pdf (accessed on 10 July 2023).
  67. Horak, E. Fungi Agaricini Novaezelandiae. VI. Inocybe (Fr.) Fr. and Astrosporina Schroeter. N. Z. J. Bot. 1977, 15, 713–747. [Google Scholar]
  68. Horak, E. Inocybe (Agaricales) in Indomalaya and Australasia. Persoonia 1980, 11, 1–37. [Google Scholar]
  69. Favre, J. Les champignons supérieurs de la zone alpine du Parc National Suisse. Ergeb. Wiss. Unters. Schweiz. Natl. Park 1955, 5, 1–212. [Google Scholar]
  70. Lasch, W.G. Enumeratio Agaricorum Marchiae Branderburgicae, nondum in Floris nostratibus nominatorum, cum observationibus in cognitos et novorum descriptionibus. Linnaea 1829, 4, 153–553. [Google Scholar]
  71. Lange, J.E. Flora Agaricina Danica; Recato A/S: Copenhagen, Denamrk, 1938; Volume 3. [Google Scholar]
  72. Grund, D.W.; Stuntz, D.E. Nova Scotian Inocybes. III. Mycologia 1975, 67, 19–31. [Google Scholar] [CrossRef]
  73. Karsten, P.A. Symbolae ad Mycologiam Fennicam. Pars XIII. Medd. Soc. Fauna Fl. Fenn. 1885, 11, 1–20. [Google Scholar]
  74. Jamoni, P.G. Funghi Alpini delle Zone Alpine Superiori e Inferiori; Associazione Micologica Bresadola: Trento, Italy, 2008; pp. 1–544. [Google Scholar]
  75. Bon, M.; Ballarà, J. Aportació a l’estudi de la micoflora alpina dels Pirineus (2a part). Rev. Catalana Micol. 1996, 19, 139–153. [Google Scholar]
  76. Armada, F.; Bellanger, J.-M.; Moreau, P.-A. Champignons de la Zone Alpine; Fédération Mycologique et Botanique Dauphiné-Savoie: Annemasse, France, 2023; pp. 1–376. [Google Scholar]
  77. Kühner, R. Diagnoses de quelques nouvaux Inocybes récoltés en zone alpine de la Vanoise (Alpes françaises). Doc. Mycol. 1988, 19, 1–27. [Google Scholar]
  78. Jacobsson, S.; Larsson, E. Inocybe. In Funga Nordica. Agaricid, Boletoid, Clavarioid, Cyphelloid and Gastroid Genera; Knudsen, H., Vesterholt, J., Eds.; Nordsvamp: Copenhagen, Denmark, 2012; pp. 981–1021. [Google Scholar]
  79. Kuyper, T.W. Studies in Inocybe V. Some interesting species from Medelpad and Jämtland, Sweden. Windahlia 1990, 18, 47–56. [Google Scholar]
  80. Senn-Irlet, B. Botanischer Reichtum am Weg von Davos über die Bergüner Furgga zum Albula: Sommer-exkursion 1991 im Anklang die erste Exkursion der Schweizerischen Botanischen Gesellschaft 1890. 6. Makromyzeten (Basidiomycota, Agaricales, Aphyllophorales). Bot. Helv. 1992, 102, 49–59. [Google Scholar]
  81. Bizio, E. Alcune Inocybe più frequenti della Zona Alpina delle Dolomiti. Riv. Micol. (Boll. Assoc. Micol. G. Bresadola) 1995, 38, 3–60. [Google Scholar]
  82. Timling, I.; Walker, D.A.; Nusbaum, C.; Lennon, N.J.; Taylor, D.L. Rich and cold: Diversity, distribution and drivers of fungal communities in patterned-ground ecosystems of the North American Arctic. Mol. Ecol. 2014, 23, 3258–3272. [Google Scholar] [CrossRef] [PubMed]
  83. Geml, J.; Timling, I.; Robinson, C.H.; Lennon, N.; Nusbaum, H.C.; Brochmann, C.; Noordeloos, M.E.; Taylor, D.L. An arctic community of symbiotic fungi assembled by long-distance dispersers: Phylogenetic diversity of ectomycorrhizal basidiomycetes in Svalbard based on soil and sporocarp DNA. J. Biogeogr. 2012, 39, 74–88. [Google Scholar] [CrossRef]
  84. Wurzbacher, C.; Larsson, E.; Bengtsson-Palme, J.; Van den Wyngaert, S.; Svantesson, S.; Kristiansson, E.; Kagami, M.; Nilsson, R.H. Introducing ribosomal tandem repeat barcoding for fungi. Mol. Ecol. Resour. 2018, 19, 118–127. [Google Scholar] [CrossRef] [PubMed]
  85. Favre, J. Catalogue descriptif des champignons supérieurs de la zone subalpine du Parc National Suisse. Unters. Schweiz. Natl. Park 1960, 6, 323–610. [Google Scholar]
  86. Benito Alonso, J.L. Catálogo Florístico del Parque Nacional de Ordesa y Monte Perdido (Pirineo Aragonés). In Monografías de Botánica Ibérica; Jolube Ediciones: Jaca, Spain, 2009; Volume 5, pp. 1–317. [Google Scholar]
  87. Esteve-Raventós, F.; González, V.; Arenal, F. Catálogo micológico de los macromicetos de áreas alpinas y subalpinas del Parque Nacional de Ordesa y zonas limítrofes (Huesca, España), recogidos en 1996. Bol. Soc. Micol. Madr. 1997, 22, 155–186. [Google Scholar]
  88. Beerling, D.J. Biological Flora of the British Isles. No. 202 Salix herbacea L. J. Ecol. 1998, 86, 872–895. [Google Scholar] [CrossRef]
Figure 1. Most-probable ML tree of the ITS, LSU, RPB1 and RPB2 sequences of the Inosperma calamistratum and I. geraniodorum groups. Bootstrap ML values/posterior probabilities from Bayesian analysis are shown around the branches. Thick branches indicate nodes with phylogenetic support in at least one of the analyses (bootstrap values ≥ 70% and posterior probability ≥ 0.95). Sequences of Mallocybe tomentella, M. terrigena and Auritella fulvella were used to root the tree. The country of origin of each collection is abbreviated by ISO Alpha-3 codes. Specimens sequenced in this work are marked in bold.
Figure 1. Most-probable ML tree of the ITS, LSU, RPB1 and RPB2 sequences of the Inosperma calamistratum and I. geraniodorum groups. Bootstrap ML values/posterior probabilities from Bayesian analysis are shown around the branches. Thick branches indicate nodes with phylogenetic support in at least one of the analyses (bootstrap values ≥ 70% and posterior probability ≥ 0.95). Sequences of Mallocybe tomentella, M. terrigena and Auritella fulvella were used to root the tree. The country of origin of each collection is abbreviated by ISO Alpha-3 codes. Specimens sequenced in this work are marked in bold.
Jof 10 00374 g001
Disclaimer/Publisher’s Note: The statements, opinions and data contained in all publications are solely those of the individual author(s) and contributor(s) and not of MDPI and/or the editor(s). MDPI and/or the editor(s) disclaim responsibility for any injury to people or property resulting from any ideas, methods, instructions or products referred to in the content.

Share and Cite

MDPI and ACS Style

Esteve-Raventós, F.; Larsson, E.; Pancorbo, F.; Bizio, E.; Altés, A.; Turégano, Y.; Moreno, G.; Olariaga, I. A Taxonomic and Phylogenetic Contribution on Inosperma Section Inosperma (Agaricales, Inocybaceae) in Europe: Calamistratum and Geraniodorum Groups. J. Fungi 2024, 10, 374. https://doi.org/10.3390/jof10060374

AMA Style

Esteve-Raventós F, Larsson E, Pancorbo F, Bizio E, Altés A, Turégano Y, Moreno G, Olariaga I. A Taxonomic and Phylogenetic Contribution on Inosperma Section Inosperma (Agaricales, Inocybaceae) in Europe: Calamistratum and Geraniodorum Groups. Journal of Fungi. 2024; 10(6):374. https://doi.org/10.3390/jof10060374

Chicago/Turabian Style

Esteve-Raventós, Fernando, Ellen Larsson, Fermín Pancorbo, Enrico Bizio, Alberto Altés, Yolanda Turégano, Gabriel Moreno, and Ibai Olariaga. 2024. "A Taxonomic and Phylogenetic Contribution on Inosperma Section Inosperma (Agaricales, Inocybaceae) in Europe: Calamistratum and Geraniodorum Groups" Journal of Fungi 10, no. 6: 374. https://doi.org/10.3390/jof10060374

APA Style

Esteve-Raventós, F., Larsson, E., Pancorbo, F., Bizio, E., Altés, A., Turégano, Y., Moreno, G., & Olariaga, I. (2024). A Taxonomic and Phylogenetic Contribution on Inosperma Section Inosperma (Agaricales, Inocybaceae) in Europe: Calamistratum and Geraniodorum Groups. Journal of Fungi, 10(6), 374. https://doi.org/10.3390/jof10060374

Note that from the first issue of 2016, this journal uses article numbers instead of page numbers. See further details here.

Article Metrics

Back to TopTop