The Intrinsic Cardiac Nervous System and Its Role in Cardiac Pacemaking and Conduction
Abstract
1. Introduction
2. Development of the Innervation of the Heart
2.1. Intrinsic Cardiac Adrenergic Cells (ICA)
2.2. Migration of Neural Crest Cells
2.3. Differentiation of Neural Crest Cells
2.4. Survival and Patterning
3. Anatomy of the ICNS
3.1. Morphology and Electrophysiological Properties of Cardiac Ganglia
3.2. Neurochemical Characteristics
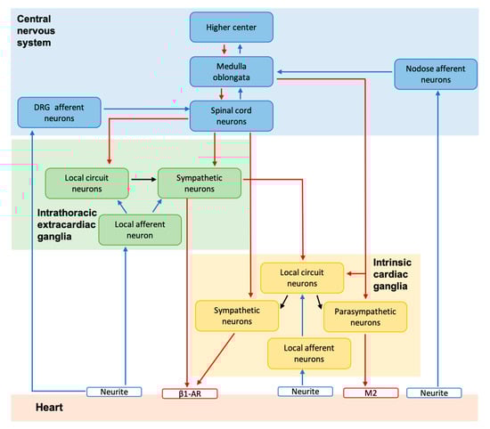
4. Physiological Role of Innervation in the CCS
4.1. Direct Action of the Cardiac Ganglia on the CCS
4.2. Interaction with Peripheral Nerves
4.3. Interaction within the ICNS
5. Neurocardiac Communication
5.1. The Sympathetic-Cardiac Junction
5.2. The Parasympathetic-Neurocardiac Junction
5.3. Co-Transmission
6. Cardiac Innervation and Heart Disease
7. Conclusions
Funding
Conflicts of Interest
Abbreviations
| β1AR | beta1 adrenergic receptor |
| β2AR | beta2 adrenergic receptor |
| ACh | acetylcholine |
| AChE | acetylcholinesterase |
| ATP | adenosine triphosphate |
| AVN | atrioventricular node |
| BMP | bone morphogenetic protein |
| CANS | cardiac autonomic nervous system |
| CCS | cardiac conduction system |
| CGRP | calcitonin gene related peptide |
| ChAT | choline acetyltransferase |
| DBH | dopamine β-hydroxylase |
| ECG | electrocardiogram |
| ET-1 | endothelin-1 |
| FRET | Förster Resonance Energy Transfer |
| GATA3 | GATA binding protein 3 |
| GDNF | glial cells neurotrophic factors |
| GFL | Glial cell-line derived neurotrophic factor family of ligands |
| GP | ganglionated plexi |
| GPCRs | G-protein coupled receptors |
| HAND2 | heart and neural crest derivative expressed 2 |
| ICA | intrinsic cardiac adrenergic |
| ICNS | intrinsic cardiac nervous system |
| IPSCs | induced-pluripotent stem cells |
| IKBKA | kinase complex-associated protein |
| LCNs | local circuit neurons |
| MASH1 | mammalian achaete-scute homolog |
| M2 | muscarinic acetylcholine receptors type 2 |
| NCCs | neural crest cells |
| NE | norepinephrine |
| NET | norepinephrine reuptake transporter |
| NGF | nerve growth factor |
| nNOS | neuronal nitric oxide synthase |
| NO | nitric oxide |
| NOS | nitric oxide synthase |
| NPY | neuropeptide Y |
| PHOX2A | paired- like homeobox 2a |
| PHOX2B | paired- like homeobox 2b |
| PNMT | phenylethanolamine-N-methyltransferase |
| SAN | sinoatrial node |
| SAR | sinoatrial ring |
| SIF | small intensely fluorescent cells |
| SP | substance P |
| TH | tyrosine hydroxylase |
| vAChT | vesicular acetylcholine transporter |
| VMAT-2 | vesicular monoamine transporter 2 |
| VIP | vasoactive intestinal peptide |
References
- Armour, J.A. Potential clinical relevance of the ‘little brain’ on the mammalian heart. Exp. Physiol. 2008, 93, 165–176. [Google Scholar] [CrossRef]
- Ardell, J.L.; Armour, J.A. Neurocardiology: Structure-Based Function. In Comprehensive Physiology; Wiley: Hoboken, NJ, USA, 2016; pp. 1635–1653. [Google Scholar]
- Armour, J.A. Cardiac neuronal hierarchy in health and disease. Am. J. Physiol. 2004, 287, R262–R271. [Google Scholar] [CrossRef]
- Jaenig, W. Neurocardiology: A neurobiologist’s perspective. J. Physiol. 2016, 594, 3955–3962. [Google Scholar] [CrossRef] [PubMed]
- Shivkumar, K.; Ajijola, O.A.; Anand, I.; Armour, J.A.; Chen, P.-S.; Esler, M.; De Ferrari, G.M.; Fishbein, M.C.; Goldberger, J.J.; Harper, R.M.; et al. Clinical neurocardiology defining the value of neuroscience-based cardiovascular therapeutics. J. Physiol. 2016, 594, 3911–3954. [Google Scholar] [CrossRef]
- Zipes, D.P.; Jalife, J.; Stevenson, W.G. Cardiac Electrophysiology: From Cell to Bedside, 7th ed.; Elsevier: Philadelphia, PA, USA, 2018; ISBN 978-0-323-44733-1. [Google Scholar]
- Wake, E.; Brack, K. Characterization of the intrinsic cardiac nervous system. Auton. Neurosci. 2016, 199, 3–16. [Google Scholar] [CrossRef] [PubMed]
- Ardell, J.L.; Andresen, M.C.; Armour, J.A.; Billman, G.E.; Chen, P.; Foreman, R.D.; Herring, N.; O’Leary, D.S.; Sabbah, H.N.; Schultz, H.D.; et al. Translational neurocardiology: Preclinical models and cardioneural integrative aspects. J. Physiol. 2016, 594, 3877–3909. [Google Scholar] [CrossRef] [PubMed]
- Boyett, M. ‘And the beat goes on’ The cardiac conduction system: The wiring system of the heart. Exp. Physiol. 2009, 94, 1035–1049. [Google Scholar] [CrossRef] [PubMed]
- Végh, A.M.D.; Duim, S.N.; Smits, A.M.; Poelmann, R.E.; Harkel, A.D.J.T.; DeRuiter, M.C.; Goumans, M.J.; Jongbloed, M.R.M. Part and Parcel of the Cardiac Autonomic Nerve System: Unravelling Its Cellular Building Blocks during Development. J. Cardiovasc. Dev. Dis. 2016, 3, 28. [Google Scholar] [CrossRef] [PubMed]
- Campos, I.D.; Pinto, V.; Sousa, N.; Pereira, V.H. A brain within the heart: A review on the intracardiac nervous system. J. Mol. Cell. Cardiol. 2018, 119, 1–9. [Google Scholar] [CrossRef]
- Coskun, V.; Lombardo, D.M. Studying the pathophysiologic connection between cardiovascular and nervous systems using stem cells. J. Neurosci. Res. 2016, 94, 1499–1510. [Google Scholar] [CrossRef]
- Hasan, W. Autonomic cardiac innervation. Organogenesis 2013, 9, 176–193. [Google Scholar] [CrossRef] [PubMed]
- Marvin, W.J.; Hermsmeyer, K.; McDonald, R.I.; Roskoski, L.M.; Roskoski, R. Ontogenesis of cholingergic innervation in the rat heart. Circ. Res. 1980, 46, 690–695. [Google Scholar] [CrossRef] [PubMed]
- Navaratnam, V. The ontogenesis of cholinesterase activity within the heart and cardiac ganglia in man, rat, rabbit and guinea-pig. J. Anat. 1965, 99, 459–467. [Google Scholar]
- Zhou, Q.-Y.; Quaife, C.J.; Palmiter, R.D. Targeted disruption of the tyrosine hydroxylase gene reveals that catecholamines are required for mouse fetal development. Nat. Cell Biol. 1995, 374, 640–643. [Google Scholar] [CrossRef] [PubMed]
- Thomas, S.A.; Matsumoto, A.M.; Palmiter, R.D. Noradrenaline is essential for mouse fetal development. Nat. Cell Biol. 1995, 374, 643–646. [Google Scholar] [CrossRef] [PubMed]
- Ebert, S. Expression of phenylethanolamine n-methyltransferase in the embryonic rat heart. J. Mol. Cell. Cardiol. 1996, 28, 1653–1658. [Google Scholar] [CrossRef]
- Ebert, S.N.; Thompson, R.P. Embryonic epinephrine synthesis in the rat heart before innervation. Circ. Res. 2001, 88, 117–124. [Google Scholar] [CrossRef]
- Ebert, S.N.; Rong, Q.; Boe, S.; Thompson, R.P.; Grinberg, A.; Pfeifer, K. Targeted insertion of the Cre-recombinase gene at the phenylethanolamine n-methyltransferase locus: A new model for studying the developmental distribution of adrenergic cells. Dev. Dyn. 2004, 231, 849–858. [Google Scholar] [CrossRef]
- Owji, A.; Varudkar, N.; Ebert, S.N. Therapeutic potential of Pnmt+ primer cells for neuro/myocardial regeneration. Am. J. Stem Cells 2013, 2, 137–154. [Google Scholar]
- Tamura, Y.; Sano, M.; Nakamura, H.; Ito, K.; Sato, Y.; Shinmura, K.; Ieda, M.; Fujita, J.; Kurosawa, H.; Ogawa, S.; et al. Neural crest-derived resident cardiac cells contribute to the restoration of adrenergic function of transplanted heart in rodent. Cardiovasc. Res. 2015, 109, 350–357. [Google Scholar] [CrossRef]
- Huang, M.H.; Nguyen, V.; Wu, Y.; Rastogi, S.; Lui, C.Y.; Birnbaum, Y.; Wang, H.-Q.; Ware, D.L.; Chauhan, M.; Garg, N.; et al. Reducing ischaemia/reperfusion injury through delta-opioid-regulated intrinsic cardiac adrenergic cells: Adrenopeptidergic co-signalling. Cardiovasc. Res. 2009, 84, 452–460. [Google Scholar] [CrossRef] [PubMed]
- Kasemeier-Kulesa, J.C.; Bradley, R.; Pasquale, E.B.; Lefcort, F.; Kulesa, P.M. Eph/ephrins and N-cadherin coordinate to control the pattern of sympathetic ganglia. Development 2006, 133, 4839–4847. [Google Scholar] [CrossRef] [PubMed]
- Ieda, M.; Kanazawa, H.; Kimura, K.; Hattori, F.; Ieda, Y.; Taniguchi, M.; Lee, J.-K.; Matsumura, K.; Tomita, Y.; Miyoshi, S.; et al. Sema3a maintains normal heart rhythm through sympathetic innervation patterning. Nat. Med. 2007, 13, 604–612. [Google Scholar] [CrossRef] [PubMed]
- Hildreth, V.; Webb, S.; Bradshaw, L.; Brown, N.A.; Anderson, R.H.; Henderson, D.J. Cells migrating from the neural crest contribute to the innervation of the venous pole of the heart. J. Anat. 2007, 212, 1–11. [Google Scholar] [CrossRef] [PubMed]
- Kirby, M.L. Nodose placode contributes autonomic neurons to the heart in the absence of cardiac neural crest. J. Neurosci. 1988, 8, 1089–1095. [Google Scholar] [CrossRef] [PubMed]
- Verberne, M.E.; Groot, A.C.G.-D.; Poelmann, R.E. Distribution of antigen epitopes shared by nerves and the myocardium of the embryonic chick heart using different neuronal markers. Anat. Rec. Adv. Integr. Anat. Evol. Biol. 2000, 260, 335–350. [Google Scholar] [CrossRef]
- Hutchins, E.J.; Kunttas, E.; Piacentino, M.L.; Howard, A.G.; Bronner, M.E.; Uribe, R.A. Migration and diversification of the vagal neural crest. Dev. Biol. 2018, 444, S98–S109. [Google Scholar] [CrossRef]
- White, P.M.; Morrison, S.J.; Orimoto, K.; Kubu, C.J.; Verdi, J.M.; Anderson, D.J. Neural crest stem cells undergo cell-intrinsic developmental changes in sensitivity to instructive differentiation signals. Neuron 2001, 29, 57–71. [Google Scholar] [CrossRef]
- Morikawa, Y.; Zehir, A.; Maska, E.; Deng, C.; Schneider, M.D.; Mishina, Y.; Cserjesi, P. BMP signaling regulates sympathetic nervous system development through Smad4-dependent and -independent pathways. Development 2009, 136, 3575–3584. [Google Scholar] [CrossRef]
- Schneider, C.; Wicht, H.; Enderich, J.; Wegner, M.; Rohrer, H. Bone morphogenetic proteins are required in vivo for the generation of sympathetic neurons. Neuron 1999, 24, 861–870. [Google Scholar] [CrossRef]
- Müller, F. Molecular control of ciliary neuron development: BMPs and downstream transcriptional control in the parasympathetic lineage. Development 2002, 129, 5707–5717. [Google Scholar] [CrossRef] [PubMed]
- Pattyn, A.; Morin, X.; Cremer, H.; Goridis, C.; Brunet, J.-F. The homeobox gene Phox2b is essential for the development of autonomic neural crest derivatives. Nat. Cell Biol. 1999, 399, 366–370. [Google Scholar] [CrossRef]
- Pattyn, A.; Guillemot, F.; Brunet, J.-F. Delays in neuronal differentiation in Mash1/Ascl1 mutants. Dev. Biol. 2006, 295, 67–75. [Google Scholar] [CrossRef]
- Guillemot, F.; Lo, L.-C.; Johnson, J.E.; Auerbach, A.; Anderson, D.J.; Joyner, A.L. Mammalian achaete-scute homolog 1 is required for the early development of olfactory and autonomic neurons. Cell 1993, 75, 463–476. [Google Scholar] [CrossRef]
- Lim, K.-C.; Lakshmanan, G.; Crawford, S.E.; Gu, Y.; Grosveld, F.; Engel, J.D. Gata3 loss leads to embryonic lethality due to noradrenaline deficiency of the sympathetic nervous system. Nat. Genet. 2000, 25, 209–212. [Google Scholar] [CrossRef] [PubMed]
- Hendershot, T.J.; Liu, H.; Clouthier, D.E.; Shepherd, I.T.; Coppola, E.; Studer, M.; Firulli, A.B.; Pittman, D.L.; Howard, M.J. Conditional deletion of Hand2 reveals critical functions in neurogenesis and cell type-specific gene expression for development of neural crest-derived noradrenergic sympathetic ganglion neurons. Dev. Biol. 2008, 319, 179–191. [Google Scholar] [CrossRef] [PubMed]
- Morikawa, Y.; D’Autréaux, F.; Gershon, M.D.; Cserjesi, P. Hand2 determines the noradrenergic phenotype in the mouse sympathetic nervous system. Dev. Biol. 2007, 307, 114–126. [Google Scholar] [CrossRef]
- Enomoto, H.; Heuckeroth, R.O.; Golden, J.P.; Johnson, E.M.; Milbrandt, J. Development of cranial parasympathetic ganglia requires sequential actions of GDNF and neurturin. Development 2000, 127, 4877–4889. [Google Scholar]
- Hiltunen, J.O.; Laurikainen, A.; Airaksinen, M.S.; Saarma, M. GDNF family receptors in the embryonic and postnatal rat heart and reduced cholinergic innervation in mice hearts lacking Ret or GFRalpha2. Dev. Dyn. 2000, 219, 28–39. [Google Scholar] [CrossRef]
- Lee, R.; Kermani, P.; Teng, K.K.; Hempstead, B.L. Regulation of cell survival by secreted proneurotrophins. Science 2001, 294, 1945–1948. [Google Scholar] [CrossRef]
- Bruno, M.A.; Cuello, A.C. Activity-dependent release of precursor nerve growth factor, conversion to mature nerve growth factor, and its degradation by a protease cascade. Proc. Natl. Acad. Sci. USA 2006, 103, 6735–6740. [Google Scholar] [CrossRef] [PubMed]
- Ieda, M.; Fukuda, K.; Hisaka, Y.; Kimura, K.; Kawaguchi, H.; Fujita, J.; Shimoda, K.; Takeshita, E.; Okano, H.; Kurihara, Y.; et al. Endothelin-1 regulates cardiac sympathetic innervation in the rodent heart by controlling nerve growth factor expression. J. Clin. Investig. 2004, 113, 876–884. [Google Scholar] [CrossRef] [PubMed]
- Lockhart, S.T.; Mead, J.N.; Pisano, J.M.; Slonimsky, J.D.; Birren, S.J. Nerve growth factor collaborates with myocyte-derived factors to promote development of presynaptic sites in cultured sympathetic neurons. J. Neurobiol. 2000, 42, 460–476. [Google Scholar] [CrossRef]
- Lockhart, S.T.; Turrigiano, G.G.; Birren, S.J. Nerve growth factor modulates synaptic transmission between sympathetic neurons and cardiac myocytes. J. Neurosci. 1997, 17, 9573–9582. [Google Scholar] [CrossRef] [PubMed]
- Birren, S.J.; Lo, L.; Anderson, D.J. Sympathetic neuroblasts undergo a developmental switch in trophic dependence. Development 1993, 119, 597–610. [Google Scholar] [PubMed]
- Tessarollo, L.; Tsoulfas, P.; Donovan, M.J.; Palko, M.E.; Blair-Flynn, J.; Hempstead, B.L.; Parada, L.F. Targeted deletion of all isoforms of the trkC gene suggests the use of alternate receptors by its ligand neurotrophin-3 in neuronal development and implicates trkC in normal cardiogenesis. Proc. Natl. Acad. Sci. USA 1997, 94, 14776–14781. [Google Scholar] [CrossRef]
- Francis, N.; Fariñas, I.; Brennan, C.; Rivas-Plata, K.; Backus, C.; Reichardt, L.; Landis, S. NT-3, like NGF, is required for survival of sympathetic neurons, but not their precursors. Dev. Biol. 1999, 210, 411–427. [Google Scholar] [CrossRef]
- Martinelli, P.M.; Camargos, E.R.S.; Morel, G.; Tavares, C.A.P.; Nagib, P.R.A.; Machado, C.R. Rat heart GDNF: Effect of chemical sympathectomy. Histochem. Cell Biol. 2002, 118, 337–343. [Google Scholar] [CrossRef]
- Airaksinen, M.S.; Saarma, M. The GDNF family: Signalling, biological functions and therapeutic value. Nat. Rev. Neurosci. 2002, 3, 383–394. [Google Scholar] [CrossRef]
- Garcia-Lavandeira, M.; Diaz-Rodriguez, E.; García-Rendueles, M.E.; Rodrigues, J.S.; Perez-Romero, S.; Bravo, S.; Alvarez, C.V. Functional role of the RET dependence receptor, GFRa co-receptors and ligands in the pituitary. Front. Horm. Res. 2010, 38, 127–138. [Google Scholar] [CrossRef]
- Rossi, J.; Luukko, K.; Poteryaev, D.; Laurikainen, A.; Sun, Y.F.; Laakso, T.; Eerikäinen, S.; Tuominen, R.; Lakso, M.; Rauvala, H.; et al. Retarded growth and deficits in the enteric and parasympathetic nervous system in mice lacking GFR alpha2, a functional neurturin receptor. Neuron 1999, 22, 243–252. [Google Scholar] [CrossRef]
- Heuckeroth, R.O.; Enomoto, H.; Grider, J.R.; Golden, J.P.; Hanke, J.A.; Jackman, A.; Molliver, D.; Bardgett, M.E.; Snider, W.D.; Johnson, E.M.; et al. Gene targeting reveals a critical role for neurturin in the development and maintenance of enteric, sensory, and parasympathetic neurons. Neuron 1999, 22, 253–263. [Google Scholar] [CrossRef]
- Hoard, J.L.; Hoover, D.B.; Mabe, A.M.; Blakely, R.D.; Feng, N.; Paolocci, N. Cholinergic neurons of mouse intrinsic cardiac ganglia contain noradrenergic enzymes, norepinephrine transporters, and the neurotrophin receptors tropomyosin-related kinase A and p75. Neuroscience 2008, 156, 129–142. [Google Scholar] [CrossRef] [PubMed]
- Levi-Montalcini, R.; Booker, B. Destruction of the sympathetic ganglia in mammals by an antiserum to a nerve-growth protein. Proc. Natl. Acad. Sci. USA 1960, 46, 384–391. [Google Scholar] [CrossRef] [PubMed]
- Chen, K.S.; Nishimura, M.C.; Armanini, M.P.; Crowley, C.; Spencer, S.D.; Phillips, H.S. Disruption of a Single Allele of the Nerve Growth Factor Gene Results in Atrophy of Basal Forebrain Cholinergic Neurons and Memory Deficits. J. Neurosci. 1997, 17, 7288–7296. [Google Scholar] [CrossRef] [PubMed]
- Hazari, M.S.; Pan, J.H.; Myers, A.C. Nerve growth factor acutely potentiates synaptic transmission in vitro and induces dendritic growth in vivo on adult neurons in airway parasympathetic ganglia. Am. J. Physiol. 2007, 292, L992–L1001. [Google Scholar] [CrossRef] [PubMed]
- Collins, F.; Dawson, A. An effect of nerve growth factor on parasympathetic neurite outgrowth. Proc. Natl. Acad. Sci. USA 1983, 80, 2091–2094. [Google Scholar] [CrossRef]
- Miller, M.R.; Kasahara, M. Studies on the nerve endings in the heart. Am. J. Anat. 1964, 115, 217–233. [Google Scholar] [CrossRef]
- Woollard, H.H. The innervation of the heart. J. Anat. 1926, 60, 345–373. [Google Scholar]
- Armour, J.A.; Murphy, D.A.; Yuan, B.-X.; Macdonald, S.; Hopkins, D.A. Gross and microscopic anatomy of the human intrinsic cardiac nervous system. Anat. Rec. Adv. Integr. Anat. Evol. Biol. 1997, 247, 289–298. [Google Scholar] [CrossRef]
- Pauziene, N.; Pauza, D.H.; Stropus, R. Morphology of human intracardiac nerves: An electron microscope study. J. Anat. 2000, 197, 437–459. [Google Scholar] [CrossRef] [PubMed]
- Pauziene, N.; Rysevaite-Kyguoliene, K.; Alaburda, P.; Pauza, A.G.; Skukauskaite, M.; Masaityte, A.; Laucaityte, G.; Saburkina, I.; Inokaitis, H.; Plisiene, J.; et al. Neuroanatomy of the Pig Cardiac Ventricles. A Stereomicroscopic, Confocal and Electron Microscope Study. Anat. Rec. Adv. Integr. Anat. Evol. Biol. 2017, 300, 1756–1780. [Google Scholar] [CrossRef] [PubMed]
- Fawcett, D.W.; Selby, C.C. Observations on the Fine Structure of the Turtle Atrium. J. Cell Biol. 1958, 4, 63–72. [Google Scholar] [CrossRef] [PubMed]
- Price, Z.; Eide, B.; Printzmetal, M.; Carpenter, C. Ultrastructure of the Dog Cardiac Muscle Cell. Circ. Res. 1959, 7, 858–865. [Google Scholar] [CrossRef]
- Choate, J.K.; Klemm, M.; Hirst, G. Sympathetic and parasympathetic neuromuscular junctions in the guinea-pig sino-atrial node. J. Auton. Nerv. Syst. 1993, 44, 1–15. [Google Scholar] [CrossRef]
- Di Bona, A.; Vita, V.; Costantini, I.; Zaglia, T. Towards a clearer view of sympathetic innervation of cardiac and skeletal muscles. Prog. Biophys. Mol. Biol. 2020, 154, 80–93. [Google Scholar] [CrossRef]
- Kimura, K.; Ieda, M.; Fukuda, K. Development, maturation, and transdifferentiation of cardiac sympathetic nerves. Circ. Res. 2012, 110, 325–336. [Google Scholar] [CrossRef]
- Franzoso, M.; Zaglia, T.; Mongillo, M. Putting together the clues of the everlasting neuro-cardiac liaison. Biochim. Biophys. Acta. 2016, 1863, 1904–1915. [Google Scholar] [CrossRef]
- Saburkina, I.; Rysevaite, K.; Pauziene, N.; Mischke, K.; Schauerte, P.; Jalife, J.; Pauza, D.H. Epicardial neural ganglionated plexus of ovine heart: Anatomic basis for experimental cardiac electrophysiology and nerve protective cardiac surgery. Heart Rhythm. 2010, 7, 942–950. [Google Scholar] [CrossRef]
- Batulevicius, D.; Skripka, V.; Pauziene, N.; Pauza, D.H. Topography of the porcine epicardiac nerve plexus as revealed by histochemistry for acetylcholinesterase. Auton. Neurosci. 2008, 138, 64–75. [Google Scholar] [CrossRef]
- Batulevicius, D.; Pauziene, N.; Pauza, D.H. Topographic morphology and age-related analysis of the neuronal number of the rat intracardiac nerve plexus. Ann. Anat. 2003, 185, 449–459. [Google Scholar] [CrossRef]
- Rysevaite, K.; Saburkina, I.; Pauziene, N.; Noujaim, S.F.; Jalife, J.; Pauza, D.H. Morphologic pattern of the intrinsic ganglionated nerve plexus in mouse heart. Heart Rhythm. 2011, 8, 448–454. [Google Scholar] [CrossRef]
- Stoyek, M.R.; Quinn, T.A.; Croll, R.P.; Smith, F.M. Zebrafish heart as a model to study the integrative autonomic control of pacemaker function. Am. J. Physiol. 2016, 311, H676–H688. [Google Scholar] [CrossRef] [PubMed]
- Poon, K.-L.; Liebling, M.; Kondrychyn, I.; Brand, T.; Korzh, V. Development of the cardiac conduction system in zebrafish. Gene Expr. Patterns 2016, 21, 89–96. [Google Scholar] [CrossRef] [PubMed]
- Macdonald, E.A.; Stoyek, M.R.; Rose, R.A.; Quinn, T.A. Intrinsic regulation of sinoatrial node function and the zebrafish as a model of stretch effects on pacemaking. Prog. Biophys. Mol. Biol. 2017, 130, 198–211. [Google Scholar] [CrossRef]
- Stoyek, M.R.; Croll, R.P.; Smith, F.M. Intrinsic and extrinsic innervation of the heart in zebrafish (Danio rerio). J. Comp. Neurol. 2015, 523, 1683–1700. [Google Scholar] [CrossRef]
- Poon, K.L.; Brand, T. The zebrafish model system in cardiovascular research: A tiny fish with mighty prospects. Glob. Cardiol. Sci. Pr. 2013, 2013, 9–28. [Google Scholar] [CrossRef]
- Howe, K.; Clark, M.D.; Torroja, C.F.; Torrance, J.; Berthelot, C.; Muffato, M.; Collins, J.E.; Humphray, S.; McLaren, K.; Matthews, L.; et al. The zebrafish reference genome sequence and its relationship to the human genome. Nature 2013, 496, 498–503. [Google Scholar] [CrossRef]
- Achanta, S.; Gorky, J.; Leung, C.; Moss, A.; Robbins, S.; Eisenman, L.; Chen, J.; Tappan, S.; Heal, M.; Farahani, N.; et al. A Comprehensive Integrated Anatomical and Molecular Atlas of Rat Intrinsic Cardiac Nervous System. iScience 2020, 23, 101140. [Google Scholar] [CrossRef]
- Kuder, T.; Nowak, E. Autonomic cardiac nerves: Literature review. Folia Morphol. 2015, 74, 1–8. [Google Scholar] [CrossRef]
- Pauza, D.H.; Pauziene, N.; Pakeltyte, G.; Stropus, R. Comparative quantitative study of the intrinsic cardiac ganglia and neurons in the rat, guinea pig, dog and human as revealed by histochemical staining for acetylcholinesterase. Ann. Anat. 2002, 184, 125–136. [Google Scholar] [CrossRef]
- Horackova, M.; Armour, J.A.; Byczko, Z. Distribution of intrinsic cardiac neurons in whole-mount guinea pig atria identified by multiple neurochemical coding. Cell Tissue Res. 1999, 297, 409–421. [Google Scholar] [CrossRef] [PubMed]
- Edwards, F.R.; Hirst, G.D.; Klemm, M.F.; Steele, P.A. Different types of ganglion cell in the cardiac plexus of guinea-pigs. J. Physiol. 1995, 486, 453–471. [Google Scholar] [CrossRef] [PubMed]
- Klemm, M.F.; Wallace, D.J.; Hirst, G. Distribution of synaptic boutons around identified neurones lying in the cardiac plexus of the guinea-pig. J. Auton. Nerv. Syst. 1997, 66, 201–207. [Google Scholar] [CrossRef]
- Selyanko, A. Membrane properties and firing characteristics of rat cardiac neurones in vitro. J. Auton. Nerv. Syst. 1992, 39, 181–189. [Google Scholar] [CrossRef]
- Dyavanapalli, J.; Rimmer, K.; Harper, A.A. The action of high K+ and aglycaemia on the electrical properties and synaptic transmission in rat intracardiac ganglion neurones in vitro. Exp. Physiol. 2008, 94, 201–212. [Google Scholar] [CrossRef] [PubMed]
- McAllen, R.M.; Salo, L.M.; Paton, J.F.R.; Pickering, A.E. Processing of central and reflex vagal drives by rat cardiac ganglion neurones: An intracellular analysis. J. Physiol. 2011, 589, 5801–5818. [Google Scholar] [CrossRef]
- Rimmer, K.; Harper, A.A. Developmental Changes in Electrophysiological Properties and Synaptic Transmission in Rat Intracardiac Ganglion Neurons. J. Neurophysiol. 2006, 95, 3543–3552. [Google Scholar] [CrossRef]
- Jaenig, W. Transmission of impulses in the parasympathetic cardiomotor pathway to the sino-atrial node. J. Physiol. 2011, 589, 5911–5913. [Google Scholar] [CrossRef]
- Klemm, M.; Hirst, G.; Campbell, G. Structure of autonomic neuromuscular junctions in the sinus venosus of the toad. J. Auton. Nerv. Syst. 1992, 39, 139–150. [Google Scholar] [CrossRef]
- Hoard, J.L.; Hoover, D.B.; Wondergem, R. Phenotypic properties of adult mouse intrinsic cardiac neurons maintained in culture. Am. J. Physiol. 2007, 293, C1875–C1883. [Google Scholar] [CrossRef] [PubMed]
- Rysevaite, K.; Saburkina, I.; Pauziene, N.; Vaitkevicius, R.; Noujaim, S.F.; Jalife, J.; Pauza, D.H. Immunohistochemical characterization of the intrinsic cardiac neural plexus in whole-mount mouse heart preparations. Heart Rhythm. 2011, 8, 731–738. [Google Scholar] [CrossRef] [PubMed]
- Richardson, R.J.; Grkovic, I.; Anderson, C.R. Immunohistochemical analysis of intracardiac ganglia of the rat heart. Cell Tissue Res. 2003, 314, 337–350. [Google Scholar] [CrossRef] [PubMed]
- Coote, J. Myths and realities of the cardiac vagus. J. Physiol. 2013, 591, 4073–4085. [Google Scholar] [CrossRef]
- Pauziene, N.; Alaburda, P.; Rysevaite-Kyguoliene, K.; Pauza, A.G.; Inokaitis, H.; Masaityte, A.; Rudokaite, G.; Saburkina, I.; Plisiene, J.; Pauza, D.H. Innervation of the rabbit cardiac ventricles. J. Anat. 2015, 228, 26–46. [Google Scholar] [CrossRef] [PubMed]
- Horackova, M.; Slavikova, J.; Byczko, Z. Postnatal development of the rat intrinsic cardiac nervous system: A confocal laser scanning microscopy study in whole-mount atria. Tissue Cell 2000, 32, 377–388. [Google Scholar] [CrossRef]
- Hoover, D.B.; Isaacs, E.; Jacques, F.; Hoard, J.; Pagé, P.; Armour, J. Localization of multiple neurotransmitters in surgically derived specimens of human atrial ganglia. Neuroscience 2009, 164, 1170–1179. [Google Scholar] [CrossRef] [PubMed]
- Zarzoso, M.; Rysevaite, K.; Milstein, M.L.; Calvo, C.J.; Kean, A.C.; Atienza, F.; Pauza, D.H.; Jalife, J.; Noujaim, S.F. Nerves projecting from the intrinsic cardiac ganglia of the pulmonary veins modulate sinoatrial node pacemaker function. Cardiovasc. Res. 2013, 99, 566–575. [Google Scholar] [CrossRef]
- Paterson, D.J. Nitric oxide and the autonomic regulation of cardiac excitability. Exp. Physiol. 2001, 86, 1–12. [Google Scholar] [CrossRef] [PubMed]
- Steele, P.A.; Gibbins, I.L.; Morris, J.L. Projections of intrinsic cardiac neurons to different targets in the guinea-pig heart. J. Auton. Nerv. Syst. 1996, 56, 191–200. [Google Scholar] [CrossRef]
- Parsons, R.L.; Locknar, S.A.; Young, B.A.; Hoard, J.L.; Hoover, D.B. Presence and co-localization of vasoactive intestinal polypeptide with neuronal nitric oxide synthase in cells and nerve fibers within guinea pig intrinsic cardiac ganglia and cardiac tissue. Cell Tissue Res. 2005, 323, 197–209. [Google Scholar] [CrossRef] [PubMed]
- Herring, N.; Lokale, M.N.; Danson, E.J.; Heaton, D.A.; Paterson, D.J. Neuropeptide Y reduces acetylcholine release and vagal bradycardia via a Y2 receptor-mediated, protein kinase C-dependent pathway. J. Mol. Cell. Cardiol. 2008, 44, 477–485. [Google Scholar] [CrossRef]
- Fuzik, J.; Zeisel, A.; Máté, Z.; Calvigioni, D.; Yanagawa, Y.; Szabó, G.; Linnarsson, S.; Harkany, T. Integration of electrophysiological recordings with single-cell RNA-seq data identifies neuronal subtypes. Nat. Biotechnol. 2016, 34, 175–183. [Google Scholar] [CrossRef] [PubMed]
- Ripplinger, C.M.; Noujaim, S.F.; Linz, D. The nervous heart. Prog. Biophys. Mol. Biol. 2016, 120, 199–209. [Google Scholar] [CrossRef]
- Yuan, B.-X.; Ardell, J.L.; Hopkins, D.A.; Armour, J.A. Differential cardiac responses induced by nicotine sensitive canine atrial and ventricular neurones. Cardiovasc. Res. 1993, 27, 760–769. [Google Scholar] [CrossRef] [PubMed]
- Allen, E.; Coote, J.H.; Grubb, B.D.; Batten, T.F.; Pauza, D.H.; Ng, G.A.; Brack, K.E. Electrophysiological effects of nicotinic and electrical stimulation of intrinsic cardiac ganglia in the absence of extrinsic autonomic nerves in the rabbit heart. Heart Rhythm. 2018, 15, 1698–1707. [Google Scholar] [CrossRef] [PubMed]
- Xu, Z.J.; Adams, D.J. Alpha-adrenergic modulation of ionic currents in cultured parasympathetic neurons from rat intracardiac ganglia. J. Neurophysiol. 1993, 69, 1060–1070. [Google Scholar] [CrossRef]
- Fedorov, V.V.; Hucker, W.J.; Dobrzynski, H.; Rosenshtraukh, L.V.; Efimov, I.R. Postganglionic nerve stimulation induces temporal inhibition of excitability in rabbit sinoatrial node. Am. J. Physiol. 2006, 291, H612–H623. [Google Scholar] [CrossRef]
- Glukhov, A.V.; Fedorov, V.V.; Anderson, M.E.; Mohler, P.J.; Efimov, I.R. Functional anatomy of the murine sinus node: High-resolution optical mapping of ankyrin-B heterozygous mice. Am. J. Physiol. 2010, 299, H482–H491. [Google Scholar] [CrossRef]
- Shibata, N.; Inada, S.; Mitsui, K.; Honjo, H.; Yamamoto, M.; Niwa, R.; Boyett, M.; Kodama, I. Pacemaker shift in the rabbit sinoatrial node in response to vagal nerve stimulation. Exp. Physiol. 2001, 86, 177–184. [Google Scholar] [CrossRef]
- Sampaio, K.N.; Mauad, H.; Spyer, K.M.; Ford, T.W. Differential chronotropic and dromotropic responses to focal stimulation of cardiac vagal ganglia in the rat. Exp. Physiol. 2003, 88, 315–327. [Google Scholar] [CrossRef] [PubMed]
- Hucker, W.J.; Nikolski, V.P.; Efimov, I.R. Autonomic control and innervation of the atrioventricular junctional pacemaker. Heart Rhythm. 2007, 4, 1326–1335. [Google Scholar] [CrossRef] [PubMed]
- Mazgalev, T.N.; Garrigue, S.; Mowrey, K.A.; Yamanouchi, Y.; Tchou, P.J. Autonomic modification of the atrioventricular node during atrial fibrillation. Circulation 1999, 99, 2806–2814. [Google Scholar] [CrossRef]
- Fedorov, V.V.; Ambrosi, C.M.; Kostecki, G.; Hucker, W.J.; Glukhov, A.V.; Wuskell, J.P.; Loew, L.M.; Moazami, N.; Efimov, I.R. Anatomic localization and autonomic modulation of atrioventricular junctional rhythm in failing human hearts. Circ. Arrhythm. Electrophysiol. 2011, 4, 515–525. [Google Scholar] [CrossRef] [PubMed]
- Beaumont, E.; Salavatian, S.; Southerland, E.M.; Vinet, A.; Jacquemet, V.; Armour, J.A.; Ardell, J.L. Network interactions within the canine intrinsic cardiac nervous system: Implications for reflex control of regional cardiac function. J. Physiol. 2013, 591, 4515–4533. [Google Scholar] [CrossRef]
- Gibbons, D.D.; Southerland, E.M.; Hoover, N.B.; Beaumont, E.; Armour, J.A.; Ardell, J.L. Neuromodulation targets intrinsic cardiac neurons to attenuate neuronally mediated atrial arrhythmias. Am. J. Physiol. 2012, 302, R357–R364. [Google Scholar] [CrossRef]
- Ng, G.A.; Brack, K.E.; Coote, J.H. Effects of direct sympathetic and vagus nerve stimulation on the physiology of the whole heart—A novel model of isolated Langendorff perfused rabbit heart with intact dual autonomic innervation. Exp. Physiol. 2001, 86, 319–329. [Google Scholar] [CrossRef]
- Winter, J.; Tanko, A.S.; Brack, K.E.; Coote, J.H.; Ng, G.A. Differential cardiac responses to unilateral sympathetic nerve stimulation in the isolated innervated rabbit heart. Auton. Neurosci. 2012, 166, 4–14. [Google Scholar] [CrossRef]
- Brack, K.E. The heart’s ‘little brain’ controlling cardiac function in the rabbit. Exp. Physiol. 2014, 100, 348–353. [Google Scholar] [CrossRef]
- Hou, Y.; Scherlag, B.J.; Lin, J.; Zhang, Y.; Lu, Z.; Truong, K.; Patterson, E.; Lazzara, R.; Jackman, W.M.; Po, S.S. Ganglionated plexi modulate extrinsic cardiac autonomic nerve input. J. Am. Coll. Cardiol. 2007, 50, 61–68. [Google Scholar] [CrossRef]
- Gray, A.L.; Johnson, T.A.; Ardell, J.L.; Massari, V.J. Parasympathetic control of the heart. II. A novel interganglionic intrinsic cardiac circuit mediates neural control of heart rate. J. Appl. Physiol. 2004, 96, 2273–2278. [Google Scholar] [CrossRef] [PubMed]
- Gatti, P.J.; Johnson, T.A.; Phan, P.; Jordan, I.; Coleman, W.; Massari, V.; Iii, I.J. The physiological and anatomical demonstration of functionally selective parasympathetic ganglia located in discrete fat pads on the feline myocardium. J. Auton. Nerv. Syst. 1995, 51, 255–259. [Google Scholar] [CrossRef]
- Dickerson, L.W.; Rodak, D.J.; Fleming, T.J.; Gatti, P.J.; Massari, V.J.; McKenzie, J.C.; Gillis, R.A. Parasympathetic neurons in the cranial medial ventricular fat pad on the dog heart selectively decrease ventricular contractility. J. Auton. Nerv. Syst. 1998, 70, 129–141. [Google Scholar] [CrossRef]
- Shen, M.J.; Zipes, D.P. Role of the autonomic nervous system in modulating cardiac arrhythmias. Circ. Res. 2014, 114, 1004–1021. [Google Scholar] [CrossRef]
- Levy, M.N. Brief reviews: Sympathetic-parasympathetic interactions in the heart. Circ. Res. 1971, 29, 437–445. [Google Scholar] [CrossRef] [PubMed]
- Kubista, H.; Boehm, S. Molecular mechanisms underlying the modulation of exocytotic noradrenaline release via presynaptic receptors. Pharmacol. Ther. 2006, 112, 213–242. [Google Scholar] [CrossRef]
- Sasaki, S.; Daitoku, K.; Iwasa, A.; Motomura, S. NO is involved in MCh-induced accentuated antagonism via type II PDE in the canine blood-perfused SA node. Am. J. Physiol. 2000, 279, H2509–H2518. [Google Scholar] [CrossRef] [PubMed]
- Rajendran, P.S.; Challis, R.C.; Fowlkes, C.C.; Hanna, P.; Tompkins, J.D.; Jordan, M.C.; Hiyari, S.; Gabris-Weber, B.A.; Greenbaum, A.; Chan, K.Y.; et al. Identification of peripheral neural circuits that regulate heart rate using optogenetic and viral vector strategies. Nat. Commun. 2019, 10, 1–13. [Google Scholar] [CrossRef] [PubMed]
- Hou, Y.; Scherlag, B.J.; Lin, J.; Zhou, J.; Song, J.; Zhang, Y.; Patterson, E.; Lazzara, R.; Jackman, W.M.; Po, S.S. Interactive atrial neural network: Determining the connections between ganglionated plexi. Heart Rhythm. 2007, 4, 56–63. [Google Scholar] [CrossRef] [PubMed]
- Randall, D.C.; Brown, D.R.; McGuirt, A.S.; Thompson, G.W.; Armour, J.A.; Ardell, J.L. Interactions within the intrinsic cardiac nervous system contribute to chronotropic regulation. Am. J. Physiol. 2003, 285, R1066–R1075. [Google Scholar] [CrossRef]
- Ardell, J.L.; Butler, C.K.; Smith, F.M.; Hopkins, D.A.; Armour, J.A. Activity of in vivo atrial and ventricular neurons in chronically decentralized canine hearts. Am. J. Physiol. 1991, 260, H713–H721. [Google Scholar] [CrossRef] [PubMed]
- Hirst, G.; Choate, J.; Cousins, H.; Edwards, F.; Klemm, M. Transmission by post-ganglionic axons of the autonomic nervous system: The importance of the specialized neuroeffector junction. Neurosci. 1996, 73, 7–23. [Google Scholar] [CrossRef]
- Burnstock, G. Autonomic Neurotransmission: 60 Years since Sir Henry Dale. Annu. Rev. Pharmacol. Toxicol. 2009, 49, 1–30. [Google Scholar] [CrossRef] [PubMed]
- Burnstock, G. Non-synaptic transmission at autonomic neuroeffector junctions. Neurochem. Int. 2008, 52, 14–25. [Google Scholar] [CrossRef]
- Zaglia, T.; Mongillo, M. Cardiac sympathetic innervation, from a different point of (re)view. J. Physiol. 2017, 595, 3919–3930. [Google Scholar] [CrossRef]
- Kikuchi, S. The structure and innervation of the sinu-atrial node of the mole heart. Cell Tissue Res. 1976, 172, 345–356. [Google Scholar] [CrossRef]
- Thaemert, J.C. Atrioventricular node innervation in ultrastructural three dimensions. Am. J. Anat. 1970, 128, 239–263. [Google Scholar] [CrossRef]
- Finlay, M.C.; Harmer, S.C.; Tinker, A. The control of cardiac ventricular excitability by autonomic pathways. Pharmacol. Ther. 2017, 174, 97–111. [Google Scholar] [CrossRef]
- Schobesberger, S.; Wright, P.T.; Poulet, C.; Mardones, J.L.S.A.; Mansfield, C.; Friebe, A.; Harding, S.E.; Balligand, J.-L.; Nikolaev, V.O.; Gorelik, J. β3-Adrenoceptor redistribution impairs NO/cGMP/PDE2 signalling in failing cardiomyocytes. eLife 2020, 9. [Google Scholar] [CrossRef]
- Nikolaev, V.O.; Moshkov, A.; Lyon, A.R.; Miragoli, M.; Novak, P.; Paur, H.; Lohse, M.J.; Korchev, Y.E.; Harding, S.E.; Gorelik, J. Beta2-adrenergic receptor redistribution in heart failure changes cAMP compartmentation. Science 2010, 327, 1653–1657. [Google Scholar] [CrossRef]
- Furshpan, E.J.; MacLeish, P.R.; O’Lague, P.H.; Potter, D.D. Chemical transmission between rat sympathetic neurons and cardiac myocytes developing in microcultures: Evidence for cholinergic, adrenergic, and dual-function neurons. Proc. Natl. Acad. Sci. USA 1976, 73, 4225–4229. [Google Scholar] [CrossRef] [PubMed]
- Yang, B.; Slonimsky, J.D.; Birren, S.J. A rapid switch in sympathetic neurotransmitter release properties mediated by the p75 receptor. Nat. Neurosci. 2002, 5, 539–545. [Google Scholar] [CrossRef] [PubMed]
- Shcherbakova, O.G.; Hurt, C.M.; Xiang, Y.; Dell’Acqua, M.L.; Zhang, Q.; Tsien, R.W.; Kobilka, B.K. Organization of β-adrenoceptor signaling compartments by sympathetic innervation of cardiac myocytes. J. Cell Biol. 2007, 176, 521–533. [Google Scholar] [CrossRef] [PubMed]
- Prando, V.; Da Broi, F.; Franzoso, M.; Plazzo, A.P.; Pianca, N.; Francolini, M.; Basso, C.; Kay, M.W.; Zaglia, T.; Mongillo, M. Dynamics of neuroeffector coupling at cardiac sympathetic synapses. J. Physiol. 2018, 596, 2055–2075. [Google Scholar] [CrossRef]
- Shcherbakova, O.G. Localization of Ankyrin G, Nav and KCNQ1 channels to neuro-cardiac junctions. BioRxiv 2019. [Google Scholar] [CrossRef]
- Choate, J.K.; Edwards, F.R.; Hirst, G.D.; O’Shea, J.E. Effects of sympathetic nerve stimulation on the sino-atrial node of the guinea-pig. J. Physiol. 1993, 471, 707–727. [Google Scholar] [CrossRef]
- Bramich, N.J.; Brock, J.A.; Edwards, F.R.; Hirst, G.D. Responses to sympathetic nerve stimulation of the sinus venosus of the toad. J. Physiol. 1993, 461, 403–430. [Google Scholar] [CrossRef]
- Gonon, F.; Msghina, M.; Stjärne, L. Kinetics of noradrenaline released by sympathetic nerves. Neuroscience 1993, 56, 535–538. [Google Scholar] [CrossRef]
- Schroeder, C.; Jordan, J. Norepinephrine transporter function and human cardiovascular disease. Am. J. Physiol. 2012, 303, H1273–H1282. [Google Scholar] [CrossRef]
- Abadie, C.; Foucart, S.; Pagé, P.; Nadeau, R. Modulation of noradrenaline release from isolated human atrial appendages. J. Auton. Nerv. Syst. 1996, 61, 269–276. [Google Scholar] [CrossRef]
- Rump, L.C.; Riera-Knorrenschild, G.; Schwertfeger, E.; Bohmann, C.; Spillner, G.; Schollmeyer, P. Dopaminergic and α-adrenergic control of neurotransmission in human right atrium. J. Cardiovasc. Pharmacol. 1995, 26, 462–470. [Google Scholar] [CrossRef]
- Bardsley, E.N.; Paterson, D.J. Neurocardiac regulation: From cardiac mechanisms to novel therapeutic approaches. J. Physiol. 2020, 598, 2957–2976. [Google Scholar] [CrossRef] [PubMed]
- Surdo, N.C.; Berrera, M.; Koschinski, A.; Brescia, M.; Machado, M.R.; Carr, C.; Wright, P.; Gorelik, J.; Morotti, S.; Grandi, E.; et al. FRET biosensor uncovers cAMP nano-domains at β-adrenergic targets that dictate precise tuning of cardiac contractility. Nat. Commun. 2017, 8, 15031. [Google Scholar] [CrossRef] [PubMed]
- Matsuda, J.J.; Lee, H.; Shibata, E.F. Enhancement of rabbit cardiac sodium channels by beta-adrenergic stimulation. Circ. Res. 1992, 70, 199–207. [Google Scholar] [CrossRef] [PubMed]
- Lloyd, T.R. Sympathetic innervation improves the contractile performance of neonatal cardiac ventricular myocytes in culture. J. Mol. Cell. Cardiol. 1990, 22, 333–342. [Google Scholar] [CrossRef]
- Zaika, O.; Zhang, J.; Shapiro, M.S. Functional role of M-type (KCNQ) K+ channels in adrenergic control of cardiomyocyte contraction rate by sympathetic neurons. J. Physiol. 2011, 589, 2559–2568. [Google Scholar] [CrossRef]
- Winbo, A.; Ramanan, S.; Eugster, E.; Jovinge, S.; Skinner, J.R.; Montgomery, J.M. Functional coculture of sympathetic neurons and cardiomyocytes derived from human induced pluripotent stem cells. Am. J. Physiol. 2020, 319, H927–H937. [Google Scholar] [CrossRef]
- Takayama, Y.; Kushige, H.; Akagi, Y.; Suzuki, Y.; Kumagai, Y.; Kida, Y.S. Selective induction of human autonomic neurons enables precise control of cardiomyocyte beating. Sci. Rep. 2020, 10, 1–13. [Google Scholar] [CrossRef]
- Zaglia, T.; Milan, G.; Franzoso, M.; Bertaggia, E.; Pianca, N.; Piasentini, E.; Voltarelli, V.A.; Chiavegato, D.; Brum, P.C.; Glass, D.J.; et al. Cardiac sympathetic neurons provide trophic signal to the heart via β2-adrenoceptor-dependent regulation of proteolysis. Cardiovasc. Res. 2013, 97, 240–250. [Google Scholar] [CrossRef]
- Atkins, D.L.; Rosenthal, J.K.; Krumm, P.A.; Marvin, W.J. Application of stereological analysis of cell volume to isolated myocytes in culture with and without adrenergic innervation. Anat. Rec. 1991, 231, 209–217. [Google Scholar] [CrossRef]
- Kreipke, R.E.; Birren, S.J. Innervating sympathetic neurons regulate heart size and the timing of cardiomyocyte cell cycle withdrawal. J. Physiol. 2015, 593, 5057–5073. [Google Scholar] [CrossRef] [PubMed]
- Pianca, N.; Di Bona, A.; Lazzeri, E.; Costantini, I.; Franzoso, M.; Prando, V.; Armani, A.; Rizzo, S.; Fedrigo, M.; Angelini, A.; et al. Cardiac sympathetic innervation network shapes the myocardium by locally controlling cardiomyocyte size through the cellular proteolytic machinery. J. Physiol. 2019, 597, 3639–3656. [Google Scholar] [CrossRef] [PubMed]
- White, I.A.; Gordon, J.; Balkan, W.; Hare, J.M. Sympathetic Reinnervation Is Required for Mammalian Cardiac Regeneration. Circ. Res. 2015, 117, 990–994. [Google Scholar] [CrossRef] [PubMed]
- Atkins, D.L.; Marvin, W.J. Chronotropic responsiveness of developing sinoatrial and ventricular rat myocytes to autonomic agonists following adrenergic and cholinergic innervation in vitro. Circ. Res. 1989, 64, 1051–1062. [Google Scholar] [CrossRef]
- Marvin, W.J.; Atkins, D.L.; Chittick, V.L.; Lund, D.D.; Hermsmeyer, K. In vitro adrenergic and cholinergic innervation of the developing rat myocyte. Circ. Res. 1984, 55, 49–58. [Google Scholar] [CrossRef]
- Barnett, J.V.; Taniuchi, M.; Yang, M.B.; Galper, J.B. Co-culture of embryonic chick heart cells and ciliary ganglia induces parasympathetic responsiveness in embryonic chick heart cells. Biochem. J. 1993, 292, 395–399. [Google Scholar] [CrossRef]
- Flannery, R.J.; Brusés, J.L. N-cadherin induces partial differentiation of cholinergic presynaptic terminals in heterologous cultures of brainstem neurons and CHO cells. Front. Synaptic Neurosci. 2012, 4, 6. [Google Scholar] [CrossRef]
- Bywater, R.A.; Campbell, G.; Edwards, F.R.; Hirst, G.D.; O’Shea, J.E. The effects of vagal stimulation and applied acetylcholine on the sinus venosus of the toad. J. Physiol. 1989, 415, 35–56. [Google Scholar] [CrossRef]
- Campbell, G.D.; Edwards, F.R.; Hirst, G.D.; O’Shea, J.E. Effects of vagal stimulation and applied acetylcholine on pacemaker potentials in the guinea-pig heart. J. Physiol. 1989, 415, 57–68. [Google Scholar] [CrossRef]
- Hartzell, H.C. Distribution of muscarinic acetylcholine receptors and presynaptic nerve terminals in amphibian heart. J. Cell Biol. 1980, 86, 6–20. [Google Scholar] [CrossRef]
- Choate, J.K.; Feldman, R. Neuronal control of heart rate in isolated mouse atria. Am. J. Physiol. 2003, 285, H1340–H1346. [Google Scholar] [CrossRef] [PubMed]
- Han, S.Y.; Bolter, C.P. The muscarinic-activated potassium channel always participates in vagal slowing of the guinea-pig sinoatrial pacemaker. Auton. Neurosci. 2011, 164, 96–100. [Google Scholar] [CrossRef] [PubMed]
- Mangoni, M.E.; Nargeot, J. Genesis and regulation of the heart automaticity. Physiol. Rev. 2008, 88, 919–982. [Google Scholar] [CrossRef]
- Jaenig, W. Reply to the Letter of Otto Hutter ‘The vagus and the heart: Revisiting an early contribution to a still on-going dispute’. J. Physiol. 2012, 590, 2537. [Google Scholar] [CrossRef]
- Boyett, M.R.; Honjo, H.; Kodama, I. The sinoatrial node, a heterogeneous pacemaker structure. Cardiovasc. Res. 2000, 47, 658–687. [Google Scholar] [CrossRef]
- Löffelholz, K.; Pappano, A.J. The parasympathetic neuroeffector junction of the heart. Pharmacol. Rev. 1985, 37, 1–24. [Google Scholar]
- Kodama, I.; Boyett, M.; Suzuki, R.; Honjo, H.; Toyama, J. Regional differences in the response of the isolated sino-atrial node of the rabbit to vagal stimulation. J. Physiol. 1996, 495, 785–801. [Google Scholar] [CrossRef]
- Manabe, N.; Foldes, F.; Törőcsik, A.; Nagashima, H.; Goldiner, P.; Vizi, E. Presynaptic interaction between vagal and sympathetic innervation in the heart: Modulation of acetylcholine and noradrenaline release. J. Auton. Nerv. Syst. 1991, 32, 233–242. [Google Scholar] [CrossRef]
- Mahmoud, A.I.; O’Meara, C.C.; Gemberling, M.; Zhao, L.; Bryant, D.M.; Zheng, R.; Gannon, J.B.; Cai, L.; Choi, W.-Y.; Egnaczyk, G.F.; et al. Nerves regulate cardiomyocyte proliferation and heart regeneration. Dev. Cell 2015, 34, 387–399. [Google Scholar] [CrossRef]
- Burnstock, G. Do some nerve cells release more than one transmitter? Neuroscience 1976, 1, 239–248. [Google Scholar] [CrossRef]
- Herring, N. Autonomic control of the heart: Going beyond the classical neurotransmitters. Exp. Physiol. 2014, 100, 354–358. [Google Scholar] [CrossRef] [PubMed]
- Herring, N.; Cranley, J.; Lokale, M.N.; Li, D.; Shanks, J.; Alston, E.N.; Girard, B.M.; Carter, E.; Parsons, R.L.; Habecker, B.A.; et al. The cardiac sympathetic co-transmitter galanin reduces acetylcholine release and vagal bradycardia: Implications for neural control of cardiac excitability. J. Mol. Cell. Cardiol. 2012, 52, 667–676. [Google Scholar] [CrossRef] [PubMed]
- Beaulieu, P. Peptidic regulation of heart rate and interactions with the autonomic nervous system. Cardiovasc. Res. 1998, 37, 578–585. [Google Scholar] [CrossRef]
- Macdonald, E.A.; Rose, R.A.; Quinn, T.A. Neurohumoral control of sinoatrial node activity and heart rate: Insight from experimental models and findings from humans. Front. Physiol. 2020, 11, 170. [Google Scholar] [CrossRef]
- Burnstock, G. Purinergic signaling in the cardiovascular system. Circ. Res. 2017, 120, 207–228. [Google Scholar] [CrossRef]
- Burnstock, G. Introduction and perspective, historical note. Front. Cell. Neurosci. 2013, 7, 7. [Google Scholar] [CrossRef]
- Shen, J.-B.; Yang, R.; Pappano, A.; Liang, B.T. Cardiac P2X purinergic receptors as a new pathway for increasing Na⁺ entry in cardiac myocytes. Am. J. Physiol. 2014, 307, H1469–H1477. [Google Scholar] [CrossRef]
- Ralevic, V. P2X receptors in the cardiovascular system. WIREs Membr. Transp. Signal. 2012, 1, 663–674. [Google Scholar] [CrossRef]
- Horackova, M.; Huang, M.H.; Armour, J.A. Purinergic modulation of adult guinea pig cardiomyocytes in long term cultures and co-cultures with extracardiac or intrinsic cardiac neurones. Cardiovasc. Res. 1994, 28, 673–679. [Google Scholar] [CrossRef]
- Burnstock, G.; Pelleg, A. Cardiac purinergic signalling in health and disease. Purinergic Signal. 2015, 11, 1–46. [Google Scholar] [CrossRef]
- Henning, R.J. Vasoactive intestinal peptide: Cardiovascular effects. Cardiovasc. Res. 2001, 49, 27–37. [Google Scholar] [CrossRef]
- Schultz, H.D. Nitric oxide regulation of autonomic function in heart failure. Curr. Heart Fail. Rep. 2009, 6, 71–80. [Google Scholar] [CrossRef] [PubMed]
- Herring, N.; Golding, S.; Paterson, D.J. Pre-synaptic NO-cGMP Pathway Modulates Vagal Control of Heart Rate in Isolated Adult Guinea Pig Atria. J. Mol. Cell. Cardiol. 2000, 32, 1795–1804. [Google Scholar] [CrossRef] [PubMed]
- Chow, L.T.C.; Chow, S.S.M.; Anderson, R.H.; Gosling, J.A. Autonomic innervation of the human cardiac conduction system: Changes from infancy to senility--an immunohistochemical and histochemical analysis. Anat. Rec. 2001, 264, 169–182. [Google Scholar] [CrossRef] [PubMed]
- Stuart, S.D.F.; Wang, L.; Woodard, W.R.; Ng, G.A.; Habecker, B.A.; Ripplinger, C.M. Age-related changes in cardiac electrophysiology and calcium handling in response to sympathetic nerve stimulation. J. Physiol. 2018, 596, 3977–3991. [Google Scholar] [CrossRef]
- Hildreth, V.; Anderson, R.H.; Henderson, D.J. Autonomic innervation of the developing heart: Origins and function. Clin. Anat. 2009, 22, 36–46. [Google Scholar] [CrossRef] [PubMed]
- Scherlag, B.J.; Nakagawa, H.; Jackman, W.M.; Yamanashi, W.S.; Patterson, E.; Po, S.; Lazzara, R. Electrical Stimulation to Identify Neural Elements on the Heart: Their Role in Atrial Fibrillation. J. Interv. Card. Electrophysiol. 2005, 13, 37–42. [Google Scholar] [CrossRef]
- Herring, N.; Kalla, M.; Paterson, D.J. The autonomic nervous system and cardiac arrhythmias: Current concepts and emerging therapies. Nat. Rev. Cardiol. 2019, 16, 707–726. [Google Scholar] [CrossRef]
- Scornik, F.S.; Desai, M.; Brugada, R.; Guerchicoff, A.; Pollevick, G.D.; Antzelevitch, C.; Pérez, G.J. Functional expression of “cardiac-type” Nav1.5 sodium channel in canine intracardiac ganglia. Heart Rhythm. 2006, 3, 842–850. [Google Scholar] [CrossRef]
- Kang, P.S.; Gomes, J.A.; Kelen, G.; El-Sherif, N. Role of autonomic regulatory mechanism in sinoatrial conduction and sinus node automaticity in sick sinus syndrome. Circulation 1981, 64, 832–838. [Google Scholar] [CrossRef]
- Jordan, J.L.; Yamaguchi, I.; Mandel, W.J. Studies on the mechanism of sinus node dysfunction in the sick sinus syndrome. Circulation 1978, 57, 217–223. [Google Scholar] [CrossRef] [PubMed]
- Awad, M.; Czer, L.S.C.; Hou, M.; Golshani, S.S.; Goltche, M.; De Robertis, M.; Kittleson, M.; Patel, J.; Azarbal, B.; Kransdorf, E.; et al. Early Denervation and Later Reinnervation of the Heart Following Cardiac Transplantation: A Review. J. Am. Heart Assoc. 2016, 5, e004070. [Google Scholar] [CrossRef] [PubMed]
- Smith, F.; McGuirt, A.S.; Leger, J.; Armour, J.A.; Ardell, J.L. Effects of chronic cardiac decentralization on functional properties of canine intracardiac neurons in vitro. Am. J. Physiol. 2001, 281, R1474–R1482. [Google Scholar] [CrossRef] [PubMed]
- Close, P.; Hawkes, N.; Cornez, I.; Creppe, C.; Lambert, C.A.; Rogister, B.; Siebenlist, U.; Merville, M.-P.; Slaugenhaupt, S.A.; Bours, V.; et al. Transcription Impairment and Cell Migration Defects in Elongator-Depleted Cells: Implication for Familial Dysautonomia. Mol. Cell 2006, 22, 521–531. [Google Scholar] [CrossRef] [PubMed]
- Anderson, S.L.; Coli, R.; Daly, I.W.; Kichula, E.A.; Rork, M.J.; Volpi, S.A.; Ekstein, J.; Rubin, B.Y. Familial Dysautonomia Is Caused by Mutations of the IKAP Gene. Am. J. Hum. Genet. 2001, 68, 753–758. [Google Scholar] [CrossRef] [PubMed]
- Egorov, Y.V.; Kuz’Min, V.S.; Glukhov, A.V.; Rosenshtraukh, L.V. Electrophysiological Characteristics, Rhythm, Disturbances and Conduction Discontinuities under Autonomic Stimulation in the Rat Pulmonary Vein Myocardium. J. Cardiovasc. Electrophysiol. 2015, 26, 1130–1139. [Google Scholar] [CrossRef]
- Ashton, J.L.; Burton, R.A.B.; Bub, G.; Smaill, B.H.; Montgomery, J.M. Synaptic Plasticity in Cardiac Innervation and Its Potential Role in Atrial Fibrillation. Front. Physiol. 2018, 9, 240. [Google Scholar] [CrossRef]
- Mesirca, P.; Bidaud, I.; Mangoni, M.E. Rescuing cardiac automaticity in L-type Cav1.3 channelopathies and beyond. J. Physiol. 2016, 594, 5869–5879. [Google Scholar] [CrossRef]
- Kuß, J.; Stallmeyer, B.; Goldstein, M.; Rinné, S.; Pees, C.; Zumhagen, S.; Seebohm, G.; Decher, N.; Pott, L.; Kienitz, M.-C.; et al. Familial Sinus Node Disease Caused by a Gain of GIRK (G-Protein Activated Inwardly Rectifying K+ Channel) Channel Function. Circ. Genom. Precis. Med. 2019, 12. [Google Scholar] [CrossRef]
- Froese, A.; Breher, S.S.; Waldeyer, C.; Schindler, R.F.; Nikolaev, V.O.; Rinné, S.; Wischmeyer, E.; Schlueter, J.; Becher, J.; Simrick, S.; et al. Popeye domain containing proteins are essential for stress-mediated modulation of cardiac pacemaking in mice. J. Clin. Investig. 2012, 122, 1119–1130. [Google Scholar] [CrossRef]
- Rinné, S.; Ortiz-Bonnin, B.; Stallmeyer, B.; Kiper, A.K.; Fortmüller, L.; Schindler, R.F.; Herbort-Brand, U.; Kabir, N.S.; Dittmann, S.; Friedrich, C.; et al. POPDC2 a novel susceptibility gene for conduction disorders. J. Mol. Cell. Cardiol. 2020, 145, 74–83. [Google Scholar] [CrossRef] [PubMed]
- Schindler, R.F.; Scotton, C.; Zhang, J.; Passarelli, C.; Ortiz-Bonnin, B.; Simrick, S.; Schwerte, T.; Poon, K.-L.; Fang, M.; Rinné, S.; et al. POPDC1S201F causes muscular dystrophy and arrhythmia by affecting protein trafficking. J. Clin. Investig. 2015, 126, 239–253. [Google Scholar] [CrossRef] [PubMed]
- Bidaud, I.; Chong, A.C.Y.; Carcouet, A.; De Waard, S.; Charpentier, F.; Ronjat, M.; De Waard, M.; Isbrandt, D.; Wickman, K.; Vincent, A.; et al. Inhibition of G protein-gated K+ channels by tertiapin-Q rescues sinus node dysfunction and atrioventricular conduction in mouse models of primary bradycardia. Sci. Rep. 2020, 10, 1–13. [Google Scholar] [CrossRef] [PubMed]
- Das, S.; Gordián-Vélez, W.J.; Ledebur, H.C.; Mourkioti, F.; Rompolas, P.; Chen, H.I.; Serruya, M.D.; Cullen, D.K. Innervation: The missing link for biofabricated tissues and organs. NPJ Regen. Med. 2020, 5, 1–19. [Google Scholar] [CrossRef]





| Disease | Involvement of the ICNS |
|---|---|
| Ageing | General reduction of parasympathetic and sympathetic function in aged animals [196,197] |
| Dysautonomia | General reduction of NE synthesis. Specific contribution of the ICNS not known [198]. |
| Atrial fibrillation | Stimulation of GPs can elicit whilst their ablation can prevent atrial fibrillation [199,200], evidence of neuronal remodeling [7] |
| Conduction disorders | Expression of some “cardiac” proteins associated with the disease pathology in the ICNS [201]. Evidence of pathology secondary to increased autonomic activity [202,203]. |
| Heart transplantation | Loss of the extrinsic innervation (efferent and afferent) to/from the heart [204]; changes in ICNS membrane properties [205] |
Publisher’s Note: MDPI stays neutral with regard to jurisdictional claims in published maps and institutional affiliations. |
© 2020 by the authors. Licensee MDPI, Basel, Switzerland. This article is an open access article distributed under the terms and conditions of the Creative Commons Attribution (CC BY) license (http://creativecommons.org/licenses/by/4.0/).
Share and Cite
Fedele, L.; Brand, T. The Intrinsic Cardiac Nervous System and Its Role in Cardiac Pacemaking and Conduction. J. Cardiovasc. Dev. Dis. 2020, 7, 54. https://doi.org/10.3390/jcdd7040054
Fedele L, Brand T. The Intrinsic Cardiac Nervous System and Its Role in Cardiac Pacemaking and Conduction. Journal of Cardiovascular Development and Disease. 2020; 7(4):54. https://doi.org/10.3390/jcdd7040054
Chicago/Turabian StyleFedele, Laura, and Thomas Brand. 2020. "The Intrinsic Cardiac Nervous System and Its Role in Cardiac Pacemaking and Conduction" Journal of Cardiovascular Development and Disease 7, no. 4: 54. https://doi.org/10.3390/jcdd7040054
APA StyleFedele, L., & Brand, T. (2020). The Intrinsic Cardiac Nervous System and Its Role in Cardiac Pacemaking and Conduction. Journal of Cardiovascular Development and Disease, 7(4), 54. https://doi.org/10.3390/jcdd7040054

