Characterization of Dermal Fibroblasts as a Cell Source for Pediatric Tissue Engineered Heart Valves
Abstract
:1. Introduction
2. Experimental Section
2.1. Materials
2.2. Cell Isolation and Culture
| Patient No. | Age (years) | Sex | Valve | Diagnosis |
|---|---|---|---|---|
| 1 | 13 | F | Aortic | Aortic regurgitation |
| 2 | 5 | M | Aortic | Aortic stenosis |
| 3 | 12 | M | Aortic | Truncus arteriosus, DiGeorge Syndrome, VSD, Aortic Regurgitation |
2.3. Phenotypic Assays
2.4. RNA and Protein Isolation
2.5. Quantitative PCR
| Target Gene | Sense Primer | Anti-Sense Primer |
|---|---|---|
| COL1 | AATCACCTGCGTACAGAACGG | TCGTCACAGATCACGTCATCG |
| α-SMA | CGTGTTGCCCCTGAAGAGCAT | ACCGCCTGGATAGCCACATACA |
| TIMP1 | CATCCTGTTGTTGCTGTGGCT | ACGCTGGTATAAGGTGGTCTG |
| MMP1 | GGCTGGGAAGCCATCACTTACC | ACACCACACCCCAGAACAGCA |
| XYLT1 | TTCCTCCAACTTGCTTCT | ATGCTGTCTTCTCTGATGT |
| P4H | TCTAACGGCTGAGGACTGCTT | CTCGCCTTCATCCAGTTGCCT |
| GAPDH | CCACTCCTCCACCTTTGAC | ACCCTGTTGCTGTAGCCA |
2.6. Western Blotting
2.7. Statistical Analysis
3. Results and Discussion
3.1. Comparison of nhDFF and hpVIC Morphology



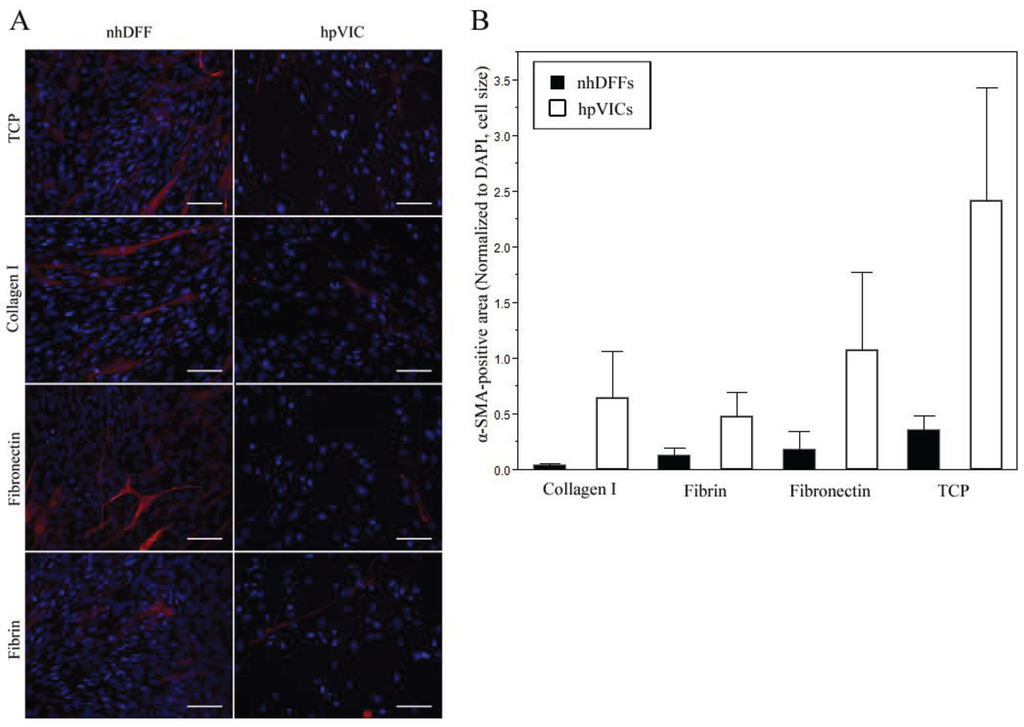
3.2. Immunofluorescence
3.3. qPCR

3.4. Western Blotting

3.5. Study Limitations
4. Conclusions
Acknowledgments
Author Contributions
Conflicts of Interest
References
- Hoffman, J.; Kaplan, S. The incidence of congenital heart disease. J. Am. Coll. Cardiol. 2002, 39, 1890–1900. [Google Scholar] [CrossRef] [PubMed]
- Yang, Q.; Chen, H.; Correa, A.; Devine, O.; Mathews, T.J.; Honein, M.A. Racial differences in infant mortality attributable to birth defects in the United States, 1989–2002. Birth Defects Res. A Clin. Mol. Teratol. 2006, 76, 706–713. [Google Scholar] [CrossRef] [PubMed]
- Schoen, F.; Levy, R. Tissue heart valves: Current challenges and future research perspectives. J. Biomed. Mater. Res. 1999, 47, 439–465. [Google Scholar] [CrossRef] [PubMed]
- Schoen, F. Future directions in tissue heart valves: Impact of recent insights from biology and pathology. J. Heart Valve Dis. 1999, 8, 350–358. [Google Scholar] [PubMed]
- Cebotari, S.; Lichtenberg, A.; Tudorache, I.; Hilfiker, A.; Mertsching, H.; Leyh, R.; Breymann, T.; Kallenbach, K.; Maniuc, L.; Batrinac, A.; et al. Clinical application of tissue engineered human heart valves using autologous progenitor cells. Circulation 2006, 114, I132–I137. [Google Scholar] [PubMed]
- Allen, J.; Khan, S.; Lapidos, K.A.; Ameer, G.A. Toward Engineering a Human Neoendothelium with Circulating Progenitor Cells. Stem Cells 2010, 28, 318–328. [Google Scholar] [PubMed]
- Cines, D.B.; Pollak, E.S.; Buck, C.A.; Loscalzo, J.; Zimmerman, G.A.; McEver, R.P.; Pober, J.S.; Wick, T.M.; Konkle, B.A.; Schwartz, B.S.; et al. Endothelial cells in physiology and in the pathophysiology of vascular disorders. Blood 1998, 91, 3527–3561. [Google Scholar] [PubMed]
- De Mel, A.; Jell, G.; Stevens, M.M.; Seifalian, A.M. Biofunctionalization of biomaterials for accelerated in situ endothelialization: A review. Biomacromolecules 2008, 9, 2969–2979. [Google Scholar]
- Mulholland, D.L.; Gotlieb, A.I. Cardiac Valve Interstitial Cells: Regulator of Valve Structure and Function. Cardiovasc. Pathol. 1997, 6, 167–174. [Google Scholar] [CrossRef]
- Taylor, P.M.; Batten, P.; Brand, N.J.; Thomas, P.S.; Yacoub, M.H. The cardiac valve interstitial cell. Int. J. Biochem. Cell Biol. 2003, 35, 113–118. [Google Scholar] [CrossRef] [PubMed]
- Rabkin-Aikawa, E.; Farber, M.; Aikawa, M.; Schoen, F.J. Dynamic and reversible changes of interstitial cell phenotype during remodeling of cardiac valves. J. Heart Valve Dis. 2004, 13, 841–847. [Google Scholar]
- Liu, A.C.; Joag, V.R.; Gotlieb, A.I. The Emerging Role of Valve Interstitial Cell Phenotypes in Regulating Heart Valve Pathobiology. Am. J. Pathol. 2007, 171, 1407–1418. [Google Scholar] [CrossRef] [PubMed]
- Aikawa, E.; Whittaker, P.; Farber, M.; Mendelson, K.; Padera, R.F.; Aikawa, M.; Schoen, F.J. Human semilunar cardiac valve remodeling by activated cells from fetus to adult: Implications for postnatal adaptation, pathology, and tissue engineering. Circulation 2006, 113, 1344–1352. [Google Scholar] [CrossRef] [PubMed]
- Riem Vis, P.W.; Kluin, J.; Sluijter, J.P.G.; van Herwerden, L.A.; Bouten, C.V.C. Environmental regulation of valvulogenesis: Implications for tissue engineering. Eur. J. Cardio-Thoracic Surg. 2011, 39, 8–17. [Google Scholar]
- Hinton, R.B.; Lincoln, J.; Deutsch, G.H.; Osinska, H.; Manning, P.B.; Benson, D.W.; Yutzey, K.E. Extracellular matrix remodeling and organization in developing and diseased aortic valves. Circ. Res. 2006, 98, 1431–1438. [Google Scholar] [CrossRef] [PubMed]
- Appleton, A.J.E.; Appleton, C.T.G.; Boughner, D.R.; Rogers, K.A. Vascular Smooth Muscle Cells as a Valvular Interstitial Cell Surrogate in Heart Valve Tissue Engineering. Tissue Eng. A 2009, 15, 3889–3897. [Google Scholar] [CrossRef]
- Knight, R.L.; Booth, C.; Wilcox, H.E.H.; Fisher, J.; Ingham, E. Tissue engineering of cardiac valves: Re-seeding of acellular porcine aortic valve matrices with human mesenchymal progenitor cells. J. Heart Valve Dis. 2005, 14, 806–813. [Google Scholar] [PubMed]
- Williams, C.; Johnson, S.L.; Robinson, P.S.; Tranquillo, R.T. Cell sourcing and culture conditions for fibrin-based valve constructs. Tissue Eng. 2006, 12, 1489–1502. [Google Scholar] [CrossRef] [PubMed]
- Taylor, P.M.; Allen, S.P.; Yacoub, M.H. Phenotypic and functional characterization of interstitial cells from human heart valves, pericardium and skin. J. Heart Valve Dis. 2000, 9, 150–158. [Google Scholar] [PubMed]
- Zund, G.; Breuer, C.K.; Shinoka, T.; Ma, P.X.; Langer, R.; Mayer, J.E. The in vitro construction of a tissue engineered bioprosthetic heart valve. Eur. J. Cardio-Thoracic Surg. 1997, 11, 493–497. [Google Scholar]
- Hoffman-Kim, D.; Maish, M.S.; Krueger, P.M.; Lukoff, H.; Bert, A.; Hong, T.; Hopkins, R.A. Comparison of three myofibroblast cell sources for the tissue engineering of cardiac valves. Tissue Eng. 2005, 11, 288–301. [Google Scholar]
- Robinson, P.S.; Johnson, S.L.; Evans, M.C.; Barocas, V.H.; Tranquillo, R.T. Functional tissue-engineered valves from cell-remodeled fibrin with commissural alignment of cell-produced collagen. Tissue Eng. A 2008, 14, 83–95. [Google Scholar]
- Narine, K.; DeWever, O.; Cathenis, K.; Mareel, M.; van Belleghem, Y.; van Nooten, G. Transforming Growth Factor-b-Induced Transition of Fibroblasts: A Model for Myofibroblast Procurement in Tissue Valve Engineering. J. Heart Valve Dis. 2004, 13, 281–289. [Google Scholar] [PubMed]
- Narine, K.; de Wever, O.; van Valckenborgh, D.; Francois, K.; Bracke, M.; Desmet, S.; Mareel, M.; van Nooten, G. Growth Factor Modulation of Fibroblast Proliferation, Differentiation, and Invasion: Implications for Tissue Valve Engineering. Tissue Eng. 2006, 12, 2707–2716. [Google Scholar] [CrossRef] [PubMed]
- Zeltinger, J.; Landeen, L.K.; Alexander, H.G.; Kidd, I.D.; Sibanda, B. Development and characterization of tissue-engineered aortic valves. Tissue Eng. 2001, 7, 9–22. [Google Scholar] [CrossRef] [PubMed]
- Brody, S.; Pandit, A. Approaches to Heart Valve Tissue Engineering Scaffold Design. J. Biomed. Mater. Res. B Appl. Biomater. 2007, 83, 16–43. [Google Scholar] [CrossRef] [PubMed]
- Cushing, M.C.; Liao, J.-T.; Jaeggli, M.P.; Anseth, K.S. Material-based regulation of the myofibroblast phenotype. Biomaterials 2007, 28, 3378–3387. [Google Scholar] [CrossRef] [PubMed]
- Lovekamp, J.J.; Simionescu, D.T.; Mercuri, J.J.; Zubiate, B.; Sacks, M.S.; Vyavahare, N.R. Stability and function of glycosaminoglycans in porcine bioprosthetic heart valves. Biomaterials 2006, 27, 1507–1518. [Google Scholar] [CrossRef] [PubMed]
- Tseng, H.; Grande-Allen, K.J. Microstructure of the Aortic Valve: Implications for Valvular Mechanics and Function. In Advances in Cardiovascular Research, Volume 1; Schmitt, L., Konig, T., Eds.; Nova Science Publishers: Hauppauge, NY, USA, 2009; Volume 1, pp. 1–18. [Google Scholar]
- Latif, N.; Sarathchandra, P.; Taylor, P.M.; Antoniw, J.; Yacoub, M. H. Localization and pattern of expression of extracellular matrix components in human heart valves. J. Heart Valve Dis. 2005, 14, 218–227. [Google Scholar] [PubMed]
- Flanagan, T.C.; Sachweh, J.S.; Frese, J.; Schnöring, H.; Gronloh, N.; Koch, S.; Tolba, R.H.; Schmitz-Rode, T.; Jockenhoevel, S. In vivo remodel and structural characterization of fibrin-based tissue-engineered heart valves in the adult sheep model. Tissue Eng. A 2009, 15, 2965–2976. [Google Scholar] [CrossRef]
- Mol, A.; van Lieshout, M.I.; Dam-de Veen, C.G.; Neuenschwander, S.; Hoerstrup, S.P.; Baaijens, F.P.T.; Bouten, C.V.C. Fibrin as a cell carrier in cardiovascular tissue engineering applications. Biomaterials 2005, 26, 3113–3121. [Google Scholar] [CrossRef] [PubMed]
- Fondard, O.; Detaint, D.; Iung, B.; Choqueux, C.; Adle-Biassette, H.; Jarraya, M.; Hvass, U.; Couetil, J.-P.; Henin, D.; Michel, J.-B.; et al. Extracellular matrix remodelling in human aortic valve disease: The role of matrix metalloproteinases and their tissue inhibitors. Eur. Heart J. 2005, 26, 1333–1341. [Google Scholar] [CrossRef] [PubMed]
- Müller, S.; Disse, J.; Schöttler, M.; Schön, S.; Prante, C.; Brinkmann, T.; Kuhn, J.; Kleesiek, K.; Götting, C. Human xylosyltransferase I and N-terminal truncated forms: Functional characterization of the core enzyme. Biochem. J. 2006, 394, 163–171. [Google Scholar]
- Gu, X.; Masters, K.S. Regulation of valvular interstitial cell calcification by adhesive peptide sequences. J. Biomed. Mater. Res. A 2010, 93, 1620–1630. [Google Scholar] [PubMed]
- Stephens, E.H.; Carroll, J.L.; Grande-Allen, K.J. The use of collagenase III for the isolation of porcine aortic valvular interstitial cells: Rationale and optimization. J. Heart Valve Dis. 2007, 16, 175–183. [Google Scholar] [PubMed]
- Blevins, T.L.; Carroll, J.L.; Raza, A.M.; Grande-Allen, K.J. Phenotypic characterization of isolated valvular interstitial cell subpopulations. J. Heart Valve Dis. 2006, 15, 815–822. [Google Scholar] [PubMed]
- Masur, S.K.; Dewal, H.S.; Dinh, T.T.; Erenburg, I.; Petridou, S. Myofibroblasts differentiate from fibroblasts when plated at low density. Proc. Natl. Acad. Sci. USA 1996, 93, 4219–4223. [Google Scholar] [CrossRef] [PubMed]
- Pfaffl, M.W. A new mathematical model for relative quantification in real-time RT-PCR. Nucleic Acids Res. 2001, 29, e45. [Google Scholar] [CrossRef] [PubMed]
- Katagiri, Y.; Hiroyama, T.; Akamatsu, N.; Suzuki, H.; Yamazaki, H.; Tanoue, K. Involvement of alpha(v)beta(3) Integrin in Mediating Fibrin Gel Retraction. J. Biol. Chem. 1995, 270, 1785–1790. [Google Scholar] [CrossRef] [PubMed]
- Gailit, J.; Clarke, C.; Newman, D.; Tonnesen, M.G.; Mosesson, M.W.; Clark, R.A. Human fibroblasts bind directly to fibrinogen at RGD sites through integrin alpha(v)beta3. Exp. Cell Res. 1997, 232, 118–126. [Google Scholar] [CrossRef] [PubMed]
- Greiling, D.; Clark, R.A. Fibronectin provides a conduit for fibroblast transmigration from collagenous stroma into fibrin clot provisional matrix. J. Cell Sci. 1997, 110, 861–870. [Google Scholar] [PubMed]
- Clark, R.A.F.; Lin, F.; Greiling, D.; An, J.; Couchman, J.R. Fibroblast invasive migration into fibronectin/fibrin gels requires a previously uncharacterized dermatan sulfate-CD44 proteoglycan. J. Investig. Dermatol. 2004, 122, 266–277. [Google Scholar] [CrossRef] [PubMed]
- Fisher, C.I.; Chen, J.; Merryman, W.D. Calcific nodule morphogenesis by heart valve interstitial cells is strain dependent. Biomech. Model. Mechanobiol. 2013, 12, 5–17. [Google Scholar] [CrossRef] [PubMed]
- Wirrig, E.E.; Hinton, R.B.; Yutzey, K.E. Differential expression of cartilage and bone-related proteins in pediatric and adult diseased aortic valves. J. Mol. Cell. Cardiol. 2011, 50, 561–569. [Google Scholar] [CrossRef] [PubMed]
- Clark, R.A.F.; Nielsen, L.D.; Welch, M.P.; McPherson, J.M. Collagen matrices attenuate the collagen-synthetic response of cultured fibroblasts to TGF-(b). J. Cell Sci. 1995, 108, 1251–1261. [Google Scholar] [PubMed]
- Ku, C.-H.; Johnson, P.H.; Batten, P.; Sarathchandra, P.; Chambers, R.C.; Taylor, P.M.; Yacoub, M.H.; Chester, A.H. Collagen synthesis by mesenchymal stem cells and aortic valve interstitial cells in response to mechanical stretch. Cardiovasc. Res. 2006, 71, 548–556. [Google Scholar] [CrossRef] [PubMed]
- Tuan, T.L.; Song, A.; Chang, S.; Younai, S.; Nimni, M.E. In vitro fibroplasia: Matrix contraction, cell growth, and collagen production of fibroblasts cultured in fibrin gels. Exp. Cell Res. 1996, 223, 127–134. [Google Scholar] [CrossRef] [PubMed]
- Olson, E.N. Gene regulatory networks in the evolution and development of the heart. Science 2006, 313, 1922–1927. [Google Scholar] [CrossRef] [PubMed]
Supplementary Material

© 2014 by the authors; licensee MDPI, Basel, Switzerland. This article is an open access article distributed under the terms and conditions of the Creative Commons Attribution license (http://creativecommons.org/licenses/by/3.0/).
Share and Cite
Fahrenholtz, M.M.; Liu, H.; Kearney, D.L.; Wadhwa, L.; Fraser, C.D., Jr.; Grande-Allen, K.J. Characterization of Dermal Fibroblasts as a Cell Source for Pediatric Tissue Engineered Heart Valves. J. Cardiovasc. Dev. Dis. 2014, 1, 146-162. https://doi.org/10.3390/jcdd1020146
Fahrenholtz MM, Liu H, Kearney DL, Wadhwa L, Fraser CD Jr., Grande-Allen KJ. Characterization of Dermal Fibroblasts as a Cell Source for Pediatric Tissue Engineered Heart Valves. Journal of Cardiovascular Development and Disease. 2014; 1(2):146-162. https://doi.org/10.3390/jcdd1020146
Chicago/Turabian StyleFahrenholtz, Monica M., Huiwen Liu, Debra L. Kearney, Lalita Wadhwa, Charles D. Fraser, Jr., and K. Jane Grande-Allen. 2014. "Characterization of Dermal Fibroblasts as a Cell Source for Pediatric Tissue Engineered Heart Valves" Journal of Cardiovascular Development and Disease 1, no. 2: 146-162. https://doi.org/10.3390/jcdd1020146
APA StyleFahrenholtz, M. M., Liu, H., Kearney, D. L., Wadhwa, L., Fraser, C. D., Jr., & Grande-Allen, K. J. (2014). Characterization of Dermal Fibroblasts as a Cell Source for Pediatric Tissue Engineered Heart Valves. Journal of Cardiovascular Development and Disease, 1(2), 146-162. https://doi.org/10.3390/jcdd1020146
