CircRNA Expression Profiles in Canine Mammary Tumours
Abstract
1. Introduction
2. Materials and Methods
2.1. Sample Collection and Treatment
2.2. RNA Library Construction and CircRNA Sequencing
2.3. RNA-Seq Data Statistics and RNA Labelling
2.4. Identification of Differentially Expressed CircRNAs
2.5. Bioinformatics Analysis of Differentially Expressed CircRNAs
2.6. Prediction of Interactions between CircRNAs and miRNAs
2.7. Validation of Differentially Expressed CircRNAs
2.8. Statistical Analysis
3. Results
3.1. Sample Collection and Identification
3.2. Validation of Canine Mammary Tumour Samples’ RNA Quality
3.3. CircRNA Expression Profiles
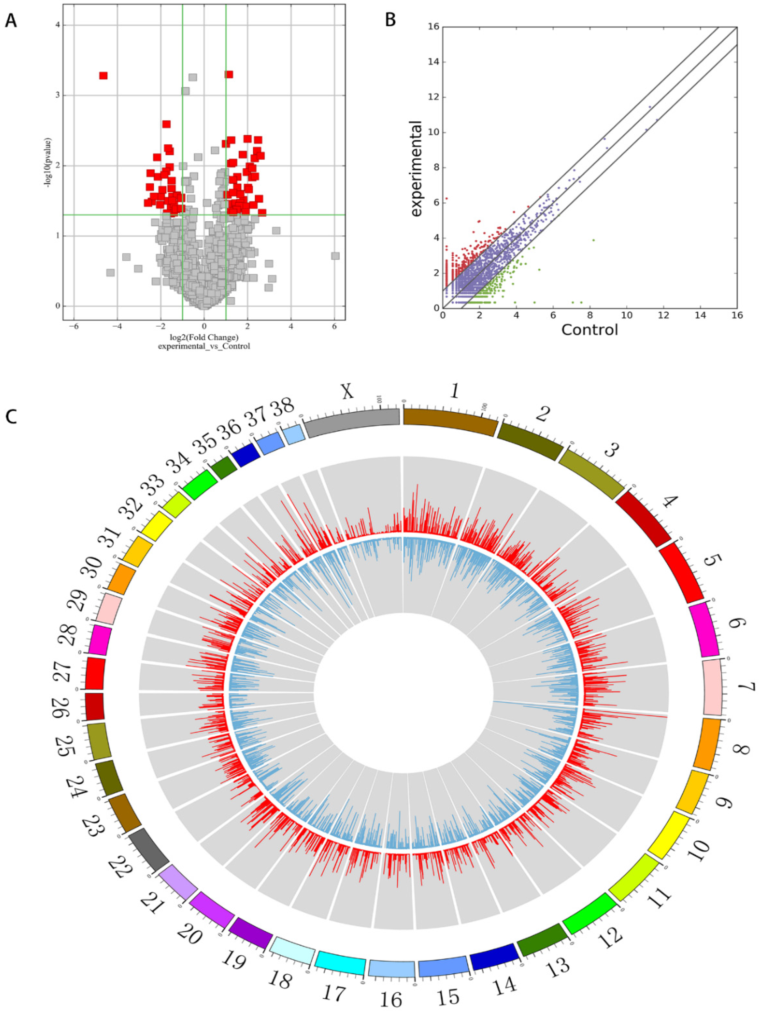
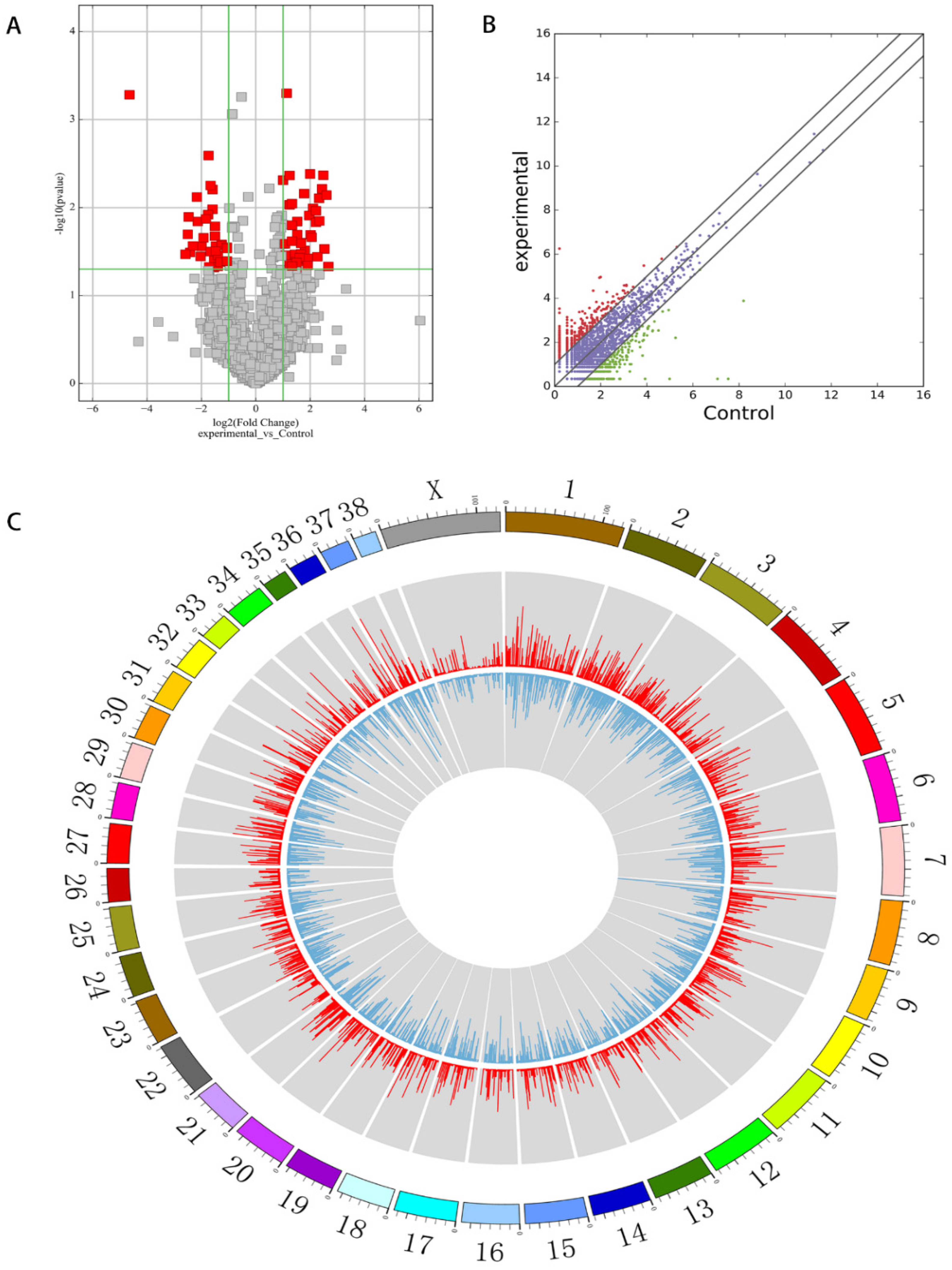
3.4. Differential Expression of CircRNAs in Canine Mammary Tumours
3.5. GO and KEGG Pathway Analysis of Differentially Expressed CircRNAs
3.6. CircRNA-miRNA International Network
3.7. CircRNA Signature Classifier Selected by qRT-PCR
4. Discussion
5. Conclusions
Author Contributions
Funding
Institutional Review Board Statement
Informed Consent Statement
Data Availability Statement
Acknowledgments
Conflicts of Interest
References
- Zhang, Y.; Huang, G.; Yuan, Z.; Zhang, Y.; Chang, R. Circular RNA Expression for Dilated Cardiomyopathy in Hearts and Pluripotent Stem Cell-Derived Cardiomyocytes. Front. Cell Dev. Biol. 2021, 9, 760515. [Google Scholar] [CrossRef] [PubMed]
- Jeck, W.R.; Sorrentino, J.A.; Wang, K.; Slevin, M.K.; Burd, C.E.; Liu, J.; Marzluff, W.F.; Sharpless, N.E. Circular RNAs are abundant, conserved, and associated with ALU repeats. RNA 2013, 19, 141–157. [Google Scholar] [CrossRef] [PubMed]
- Memczak, S.; Jens, M.; Elefsinioti, A.; Torti, F.; Krueger, J.; Rybak, A.; Maier, L.; Mackowiak, S.D.; Gregersen, L.H.; Munschauer, M.; et al. Circular RNAs are a large class of animal RNAs with regulatory potency. Nature 2013, 495, 333–338. [Google Scholar] [CrossRef] [PubMed]
- Yang, T.; Qiu, L.; Bai, M.; Wang, L.; Hu, X.; Huang, L.; Chen, G.; Chang, G. Identification, biogenesis and function prediction of novel circRNA during the chicken ALV-J infection. Anim. Biotechnol. 2020, 1–11. [Google Scholar] [CrossRef] [PubMed]
- Liu, J.; Liu, T.; Wang, X.; He, A. Circles reshaping the RNA world: From waste to treasure. Mol. Cancer 2017, 16, 58. [Google Scholar] [CrossRef]
- Wen, J.; Liao, J.; Liang, J.; Chen, X.P.; Zhang, B.; Chu, L. Circular RNA HIPK3: A Key Circular RNA in a Variety of Human Cancers. Front. Oncol. 2020, 10, 773. [Google Scholar] [CrossRef]
- Huang, Y.S.; Jie, N.; Zou, K.J.; Weng, Y. Expression profile of circular RNAs in human gastric cancer tissues. Mol. Med. Rep. 2017, 16, 2469–2476. [Google Scholar] [CrossRef]
- Wang, X.; Li, H.; Lu, Y.; Cheng, L. Circular RNAs in Human Cancer. Front. Oncol. 2020, 10, 577118. [Google Scholar] [CrossRef]
- Wang, H.; Zhao, Y.; Chen, M.; Cui, J. Identification of Novel Long Non-coding and Circular RNAs in Human Papillomavirus-Mediated Cervical Cancer. Front. Microbiol. 2017, 8, 1720. [Google Scholar] [CrossRef]
- Chen, B.; Huang, S. Circular RNA: An emerging non-coding RNA as a regulator and biomarker in cancer. Cancer Lett. 2018, 418, 41–50. [Google Scholar] [CrossRef]
- Zeng, K.; He, B.; Yang, B.B.; Xu, T.; Chen, X.; Xu, M.; Liu, X.; Sun, H.; Pan, Y.; Wang, S. The pro-metastasis effect of circANKS1B in breast cancer. Mol. Cancer 2018, 17, 160. [Google Scholar] [CrossRef] [PubMed]
- Li, J.F.; Song, Y.Z. Circular RNA GLI2 promotes osteosarcoma cell proliferation, migration, and invasion by targeting miR-125b-5p. Tumour Biol. 2017, 39, 1393379673. [Google Scholar] [CrossRef] [PubMed]
- Weng, W.; Wei, Q.; Toden, S.; Yoshida, K.; Nagasaka, T.; Fujiwara, T.; Cai, S.; Qin, H.; Ma, Y.; Goel, A. Circular RNA ciRS-7—A Promising Prognostic Biomarker and a Potential Therapeutic Target in Colorectal Cancer. Clin. Cancer Res. 2017, 23, 3918–3928. [Google Scholar] [CrossRef] [PubMed]
- Huang, M.; He, Y.R.; Liang, L.C.; Huang, Q.; Zhu, Z.Q. Circular RNA hsa_circ_0000745 may serve as a diagnostic marker for gastric cancer. World J. Gastroenterol. 2017, 23, 6330–6338. [Google Scholar] [CrossRef]
- Li, X.; Ding, J.; Wang, X.; Cheng, Z.; Zhu, Q. NUDT21 regulates circRNA cyclization and ceRNA crosstalk in hepatocellular carcinoma. Oncogene 2020, 39, 891–904. [Google Scholar] [CrossRef] [PubMed]
- Monteiro, L.N.; Rodrigues, M.A.; Gomes, D.A.; Salgado, B.S.; Cassali, G.D. Tumour-associated macrophages: Relation with progression and invasiveness, and assessment of M1/M2 macrophages in canine mammary tumours. Vet. J. 2018, 234, 119–125. [Google Scholar] [CrossRef]
- Janke, L.; Carlson, C.S.; St, H.C. The novel carbohydrate tumor antigen C2-O-sLe x is upregulated in canine gastric carcinomas. Vet. Pathol. 2010, 47, 455–461. [Google Scholar] [CrossRef]
- Diessler, M.E.; Castellano, M.C.; Portiansky, E.L.; Burns, S.; Idiart, J.R. Canine mammary carcinomas: Influence of histological grade, vascular invasion, proliferation, microvessel density and VEGFR2 expression on lymph node status and survival time. Vet. Comp. Oncol. 2017, 15, 450–461. [Google Scholar] [CrossRef]
- Elshafae, S.M.; Hassan, B.B.; Supsavhad, W.; Dirksen, W.P.; Camiener, R.Y.; Ding, H.; Tweedle, M.F.; Rosol, T.J. Gastrin-releasing peptide receptor (GRPr) promotes EMT, growth, and invasion in canine prostate cancer. Prostate 2016, 76, 796–809. [Google Scholar] [CrossRef]
- Iturriaga, M.P.; Paredes, R.; Arias, J.I.; Torres, C.G. Meloxicam decreases the migration and invasion of CF41.Mg canine mammary carcinoma cells. Oncol. Lett. 2017, 14, 2198–2206. [Google Scholar] [CrossRef]
- Pennings, J.L.; Van Dycke, K.C.; van Oostrom, C.T.; Kuiper, R.V.; Rodenburg, W.; de Vries, A. Biomarker discovery using a comparative omics approach in a mouse model developing heterogeneous mammary cancer subtypes. Proteomics 2012, 12, 2149–2157. [Google Scholar] [CrossRef] [PubMed]
- Dolka, I.; Krol, M.; Sapierzynski, R. Evaluation of apoptosis-associated protein (Bcl-2, Bax, cleaved caspase-3 and p53) expression in canine mammary tumors: An immunohistochemical and prognostic study. Res. Vet. Sci. 2016, 105, 124–133. [Google Scholar] [CrossRef] [PubMed]
- Anadol, E.; Yar, S.A.; Gultiken, N.; Karakas, K.; Alcigir, E.; Alkan, H.; Kanca, H. Expression of iNOS, COX-2 and VEGF in canine mammary tumours and non-neoplastic mammary glands: Association with clinicopathological features and tumour grade. Acta Vet. Hung. 2017, 65, 382–393. [Google Scholar] [CrossRef] [PubMed]
- Carvalho, M.I.; Pires, I.; Prada, J.; Raposo, T.P.; Gregorio, H.; Lobo, L.; Queiroga, F.L. High COX-2 expression is associated with increased angiogenesis, proliferation and tumoural inflammatory infiltrate in canine malignant mammary tumours: A multivariate survival study. Vet. Comp. Oncol. 2017, 15, 619–631. [Google Scholar] [CrossRef]
- Surdyka, M.; Slaska, B. Defect in ND2, COX2, ATP6 and COX3 mitochondrial genes as a risk factor for canine mammary tumour. Vet. Comp. Oncol. 2017, 15, 1062–1072. [Google Scholar] [CrossRef]
- Qiu, H.B.; Sun, W.D.; Yang, X.; Jiang, Q.Y.; Chen, S.; Lin, D.G. Promoter mutation and reduced expression of BRCA1 in canine mammary tumors. Res. Vet. Sci. 2015, 103, 143–148. [Google Scholar] [CrossRef]
- Yoshikawa, Y.; Morimatsu, M.; Ochiai, K.; Ishiguro-Oonuma, T.; Wada, S.; Orino, K.; Watanabe, K. Reduced canine BRCA2 expression levels in mammary gland tumors. BMC Vet. Res. 2015, 11, 159. [Google Scholar] [CrossRef]
- Gao, Y.; Wang, J.; Zhao, F. CIRI: An efficient and unbiased algorithm for de novo circular RNA identification. Genome Biol. 2015, 16, 4. [Google Scholar] [CrossRef]
- Zhao, M.; Qu, H. circVAR database: Genome-wide archive of genetic variants for human circular RNAs. BMC Genom. 2020, 21, 750. [Google Scholar] [CrossRef]
- Hancock, J.M. Circles within circles: Commentary on Ghosal et al. (2013) “Circ2Traits: A comprehensive database for circular RNA potentially associated with disease and traits”. Front. Genet. 2014, 5, 459. [Google Scholar] [CrossRef][Green Version]
- Langmead, B.; Salzberg, S.L. Fast gapped-read alignment with Bowtie 2. Nat. Methods 2012, 9, 357–359. [Google Scholar] [CrossRef] [PubMed]
- Hansen, T.B.; Jensen, T.I.; Clausen, B.H.; Bramsen, J.B.; Finsen, B.; Damgaard, C.K.; Kjems, J. Natural RNA circles function as efficient microRNA sponges. Nature 2013, 495, 384–388. [Google Scholar] [CrossRef] [PubMed]
- Zhong, Z.; Lv, M.; Chen, J. Screening differential circular RNA expression profiles reveals the regulatory role of circTCF25-miR-103a-3p/miR-107-CDK6 pathway in bladder carcinoma. Sci. Rep. 2016, 6, 30919. [Google Scholar] [CrossRef] [PubMed]
- Gerasymchuk, M.; Cherkasova, V.; Kovalchuk, O.; Kovalchuk, I. The Role of microRNAs in Organismal and Skin Aging. Int. J. Mol. Sci. 2020, 21, 5281. [Google Scholar] [CrossRef]
- Betel, D.; Koppal, A.; Agius, P.; Sander, C.; Leslie, C. Comprehensive modeling of microRNA targets predicts functional non-conserved and non-canonical sites. Genome Biol. 2010, 11, R90. [Google Scholar] [CrossRef]
- Shannon, P.; Markiel, A.; Ozier, O.; Baliga, N.S.; Wang, J.T.; Ramage, D.; Amin, N.; Schwikowski, B.; Ideker, T. Cytoscape: A software environment for integrated models of biomolecular interaction networks. Genome Res. 2003, 13, 2498–2504. [Google Scholar] [CrossRef]
- Ke, T.; Sidoryk-Wegrzynowicz, M.; Pajarillo, E.; Rizor, A.; Soares, F.; Lee, E.; Aschner, M. Role of Astrocytes in Manganese Neurotoxicity Revisited. Neurochem. Res. 2019, 44, 2449–2459. [Google Scholar] [CrossRef]
- Canadas, A.; Franca, M.; Pereira, C.; Vilaca, R.; Vilhena, H.; Tinoco, F.; Silva, M.J.; Ribeiro, J.; Medeiros, R.; Oliveira, P.; et al. Canine Mammary Tumors: Comparison of Classification and Grading Methods in a Survival Study. Vet. Pathol. 2019, 56, 208–219. [Google Scholar] [CrossRef]
- Panda, A.C. Circular RNAs Act as miRNA Sponges. Adv. Exp. Med. Biol. 2018, 1087, 67–79. [Google Scholar] [CrossRef]
- Yu, F. Study of Molecular Expression of Wnt Signaling Pathway in Canine Mammary Tumor Tissues of Different Types and Different Grades. Ph.D. Thesis, China Agricultural University, Beijing, China, 2016. [Google Scholar]
- Wang, S. Effect of SOX2 Gene Knockdown on Proliferation and Migration of Canine Mammary Tumor Cells. Master’s Thesis, Northeastern Agricultural University, Harbin, China, 2019. [Google Scholar]
- Cheng, J.; Huang, J.; Yuan, S.; Zhou, S.; Yan, W.; Shen, W.; Chen, Y.; Xia, X.; Luo, A.; Zhu, D.; et al. Circular RNA expression profiling of human granulosa cells during maternal aging reveals novel transcripts associated with assisted reproductive technology outcomes. PLoS ONE 2017, 12, e177888. [Google Scholar] [CrossRef]
- Pei, W.; Tao, L.; Zhang, L.W.; Zhang, S.; Cao, J.; Jiao, Y.; Tong, J.; Nie, J. Circular RNA profiles in mouse lung tissue induced by radon. Environ. Health Prev. Med. 2017, 22, 36. [Google Scholar] [CrossRef] [PubMed]
- Zhao, J.; Li, L.; Wang, Q.; Han, H.; Zhan, Q.; Xu, M. CircRNA Expression Profile in Early-Stage Lung Adenocarcinoma Patients. Cell. Physiol. Biochem. 2017, 44, 2138–2146. [Google Scholar] [CrossRef] [PubMed]
- Liu, B.H.; Zhang, B.B.; Liu, X.Q.; Zheng, S.; Dong, K.R.; Dong, R. Expression Profiling Identifies Circular RNA Signature in Hepatoblastoma. Cell. Physiol. Biochem. 2018, 45, 706–719. [Google Scholar] [CrossRef] [PubMed]
- Song, Y.Z.; Li, J.F. Circular RNA hsa_circ_0001564 regulates osteosarcoma proliferation and apoptosis by acting miRNA sponge. Biochem. Biophys. Res. Commun. 2018, 495, 2369–2375. [Google Scholar] [CrossRef]
- Li, D.; Zhang, J.; Li, J. Role of miRNA sponges in hepatocellular carcinoma. Clin. Chim. Acta 2020, 500, 10–19. [Google Scholar] [CrossRef]
- Okuda, H.; Xing, F.; Pandey, P.R.; Sharma, S.; Watabe, M.; Pai, S.K.; Mo, Y.Y.; Iiizumi-Gairani, M.; Hirota, S.; Liu, Y.; et al. miR-7 suppresses brain metastasis of breast cancer stem-like cells by modulating KLF4. Cancer Res. 2013, 73, 1434–1444. [Google Scholar] [CrossRef]
- Hargraves, K.G.; He, L.; Firestone, G.L. Phytochemical regulation of the tumor suppressive microRNA, miR-34a, by p53-dependent and independent responses in human breast cancer cells. Mol. Carcinog. 2016, 55, 486–498. [Google Scholar] [CrossRef]
- Fu, S.P.; Wang, W.; Liu, B.R.; Yang, H.M.; Ji, H.; Yang, Z.Q.; Guo, B.; Liu, J.X.; Wang, J.F. beta-Hydroxybutyric sodium salt inhibition of growth hormone and prolactin secretion via the cAMP/PKA/CREB and AMPK signaling pathways in dairy cow anterior pituitary cells. Int. J. Mol. Sci. 2015, 16, 4265–4280. [Google Scholar] [CrossRef]
- Li, N.; Xi, Y.; Tinsley, H.N.; Gurpinar, E.; Gary, B.D.; Zhu, B.; Li, Y.; Chen, X.; Keeton, A.B.; Abadi, A.H.; et al. Sulindac selectively inhibits colon tumor cell growth by activating the cGMP/PKG pathway to suppress Wnt/beta-catenin signaling. Mol. Cancer Ther. 2013, 12, 1848–1859. [Google Scholar] [CrossRef]
- Chen, L.L. The expanding regulatory mechanisms and cellular functions of circular RNAs. Nat. Rev. Mol. Cell Biol. 2020, 21, 475–490. [Google Scholar] [CrossRef]
- Liang, D.; Wilusz, J.E. Short intronic repeat sequences facilitate circular RNA production. Genes Dev. 2014, 28, 2233–2247. [Google Scholar] [CrossRef] [PubMed]
- Holdt, L.M.; Stahringer, A.; Sass, K.; Pichler, G.; Kulak, N.A.; Wilfert, W.; Kohlmaier, A.; Herbst, A.; Northoff, B.H.; Nicolaou, A.; et al. Circular non-coding RNA ANRIL modulates ribosomal RNA maturation and atherosclerosis in humans. Nat. Commun. 2016, 7, 12429. [Google Scholar] [CrossRef] [PubMed]
- Guo, S.S.; Li, B.X.; Zou, D.B.; Yang, S.J.; Sheng, L.X.; Ouyang, G.F.; Mu, Q.T.; Huang, H. Tip of the iceberg: Roles of circRNAs in hematological malignancies. Am. J. Cancer Res. 2020, 10, 367–382. [Google Scholar] [PubMed]






| CircRNA ID | Primer Sequence (5′-3′) | Product Length (nt) | |
|---|---|---|---|
| chr13-62685728-62729175+ | F:TGCAACGGTGACAATAGCTC | R:GAGGTCTTCTGTTCCCAAGG | 193 |
| chr16-10774069-10776643+ | F:ACAAGATTTCTGCCCAGGAG | R:ATTTGGTGGGGATGGGATAG | 218 |
| chr17-7960861-7967766- | F:GCTCTCAGAGGAAAGGACGTT | R:TAACCGGGCCGTAGTATCAG | 202 |
| chr18-46590298-46605521+ | F:CGGAGAGAAGATGCTCACG | R:CTCCCCCAGATGCCTACATA | 190 |
| chr25-42146647-42163429- | F:GTTCAGCATCCAGTCCCAGT | R:TGTTATTAGGCCGGTTGGAC | 182 |
| chr26-8194880-8201833+ | F:AACCCGAAGGAACCTCTGAT | R:CAGGCATTTGCTCGCTCTAT | 183 |
| chr27-26618544-26687235- | F:TGATGATGACCCTCACCAAA | R:CATCACGGCAATATCCACAG | 183 |
| chr3-31787160-31789517- | F:TATCCCAGTGACGGATGACC | R:GCCTGCTGTTTGGCTAGATT | 197 |
| chr5-25321613-25363297+ | F:AGTGTCTCCCAGGGTGAATG | R:AATTCCTTTCTGCATCCCTGT | 194 |
| chr5-40409024-40419360+ | F:TCTGAGCAGCAGAACAAAGC | R:GGAACTGGAATTGGTGCTGT | 190 |
| chr6-49915037-49927637- | F:CAGGCCAATATTCCAGCTTC | R:GCTGTCAATAATCCCCAAGC | 193 |
| ATCB | F:GGCATCCTGACCCTGAAGTA | R:GGGGTGTTGAAAGTCTCGAA | 203 |
| Patient No. | Age | Gender | Variety | Diagnosis Type |
|---|---|---|---|---|
| B | 15 | Sterile females | Pekingese | Mammary gland adenocarcinoma |
| D | 10 | Females | Miniature Pinscher | Mammary gland adenocarcinoma |
| G | 13 | Sterile females | Beagles | Mammary gland adenocarcinoma |
| CircRNA ID | p-Value | Fold Change | Regulation | txStart | txEnd | Original Gene |
|---|---|---|---|---|---|---|
| chr27:26618544-26687235- | 0.004298839 | 5.590525 | up | 26618543 | 26687235 | PDE3A |
| chr26:8194880-8201833+ | 0.000503519 | 2.1959609 | up | 8194879 | 8201833 | ATP2A2 |
| chr3:31787160-31789517- | 0.037826954 | 3.7550404 | up | 31787159 | 31789517 | HERC2 |
| chr18:46590298-46605521+ | 0.000503519 | 2.1959609 | up | 46590297 | 46605521 | KCNQ1 |
| chr16:10774069-10776643+ | 0.025505861 | 3.1671237 | up | 10774068 | 10776643 | CREB3L2 |
| chr17:7960861-7967766- | 0.03811154 | 2.8914923 | down | 7960860 | 7967766 | ROCK2 |
| chr5:25321613-25363297+ | 0.032276195 | 5.3261744 | down | 25321612 | 25363297 | GUCY1A2 |
| chr5:40409024-40419360+ | 0.009322253 | 2.3655272 | up | 40409023 | 40419360 | ULK2 |
| chr25:42146647-42163429- | 0.044174822 | 3.0292449 | up | 42146646 | 42163429 | TRIP12 |
| chr6:49915037-49927637- | 0.013468932 | 3.5655166 | down | 49915036 | 49927637 | MFSD14A |
| chr13:62685728-62729175+ | 0.022070076 | 3.7889268 | down | 62685727 | 62729175 | MTHFD2L |
Publisher’s Note: MDPI stays neutral with regard to jurisdictional claims in published maps and institutional affiliations. |
© 2022 by the authors. Licensee MDPI, Basel, Switzerland. This article is an open access article distributed under the terms and conditions of the Creative Commons Attribution (CC BY) license (https://creativecommons.org/licenses/by/4.0/).
Share and Cite
Zhu, Y.; Lu, B.; Wu, J.; Li, S.; Jia, K. CircRNA Expression Profiles in Canine Mammary Tumours. Vet. Sci. 2022, 9, 205. https://doi.org/10.3390/vetsci9050205
Zhu Y, Lu B, Wu J, Li S, Jia K. CircRNA Expression Profiles in Canine Mammary Tumours. Veterinary Sciences. 2022; 9(5):205. https://doi.org/10.3390/vetsci9050205
Chicago/Turabian StyleZhu, Yufan, Baochun Lu, Juye Wu, Shoujun Li, and Kun Jia. 2022. "CircRNA Expression Profiles in Canine Mammary Tumours" Veterinary Sciences 9, no. 5: 205. https://doi.org/10.3390/vetsci9050205
APA StyleZhu, Y., Lu, B., Wu, J., Li, S., & Jia, K. (2022). CircRNA Expression Profiles in Canine Mammary Tumours. Veterinary Sciences, 9(5), 205. https://doi.org/10.3390/vetsci9050205
