Betulinic Acid Attenuates Lipopolysaccharide-Induced Kidney Inflammatory Injury by Suppressing PANoptosis in Weaned Piglets
Simple Summary
Abstract
1. Introduction
2. Materials and Methods
2.1. Establishment of Experimental Model
2.2. Histopathological Observation of Kidney
2.3. Serum Biochemical Indicators
2.4. Primer Design and Real-Time Quantitative PCR Analysis (qRT-PCR)
2.5. Antioxidant Capacity of Kidneys
2.6. ELISA Detection
2.7. Western Blot Analysis
2.8. Immunofluorescence Analysis
2.9. Immunohistochemical Analysis of KIM-1
2.10. TUNEL Analysis
2.11. Protein–Protein Interaction (PPI) Network Analysis
2.12. Statistical Analysis
3. Results
3.1. BA Pretreatment Attenuated LPS-Induced Renal Injury in Piglets
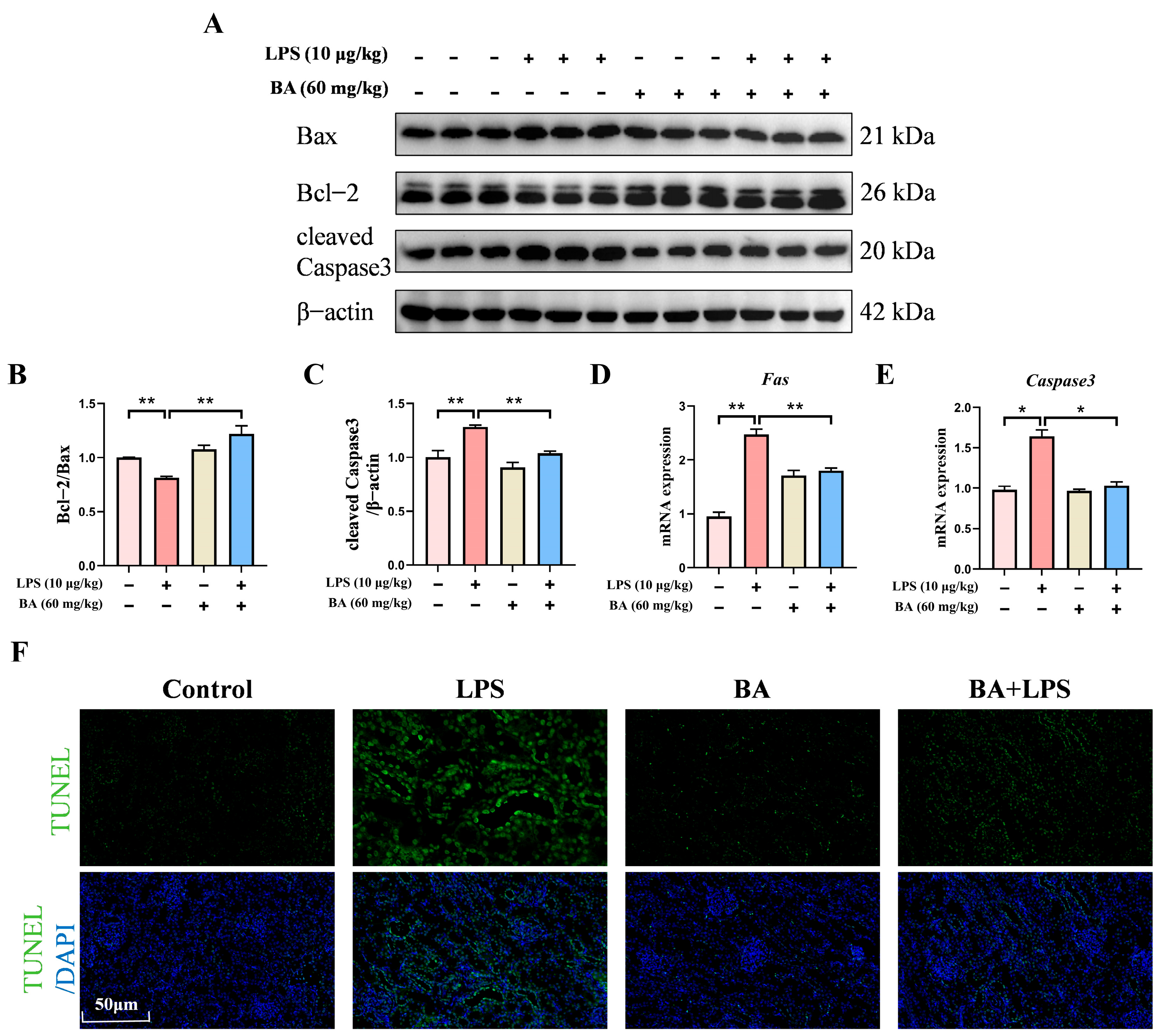
3.2. BA Pretreatment Attenuated LPS-Induced Renal Apoptosis in Piglets
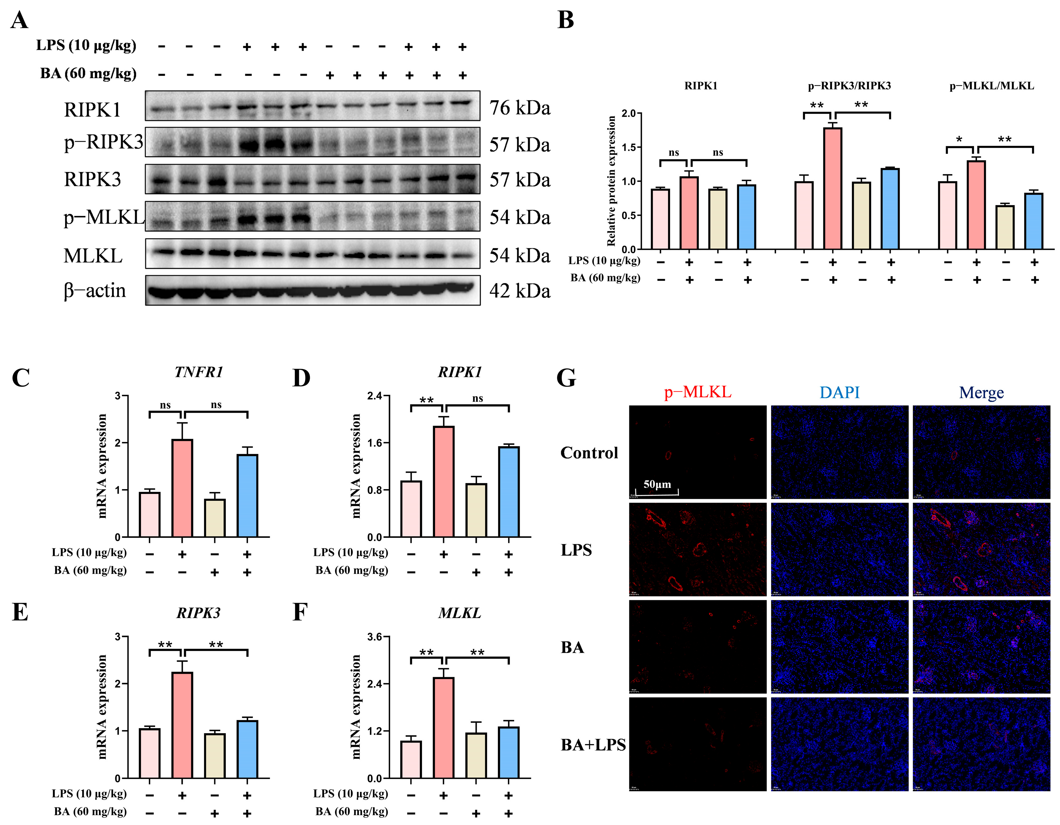
3.3. BA Pretreatment Attenuated LPS-Induced Necroptosis in the Kidney of Piglets
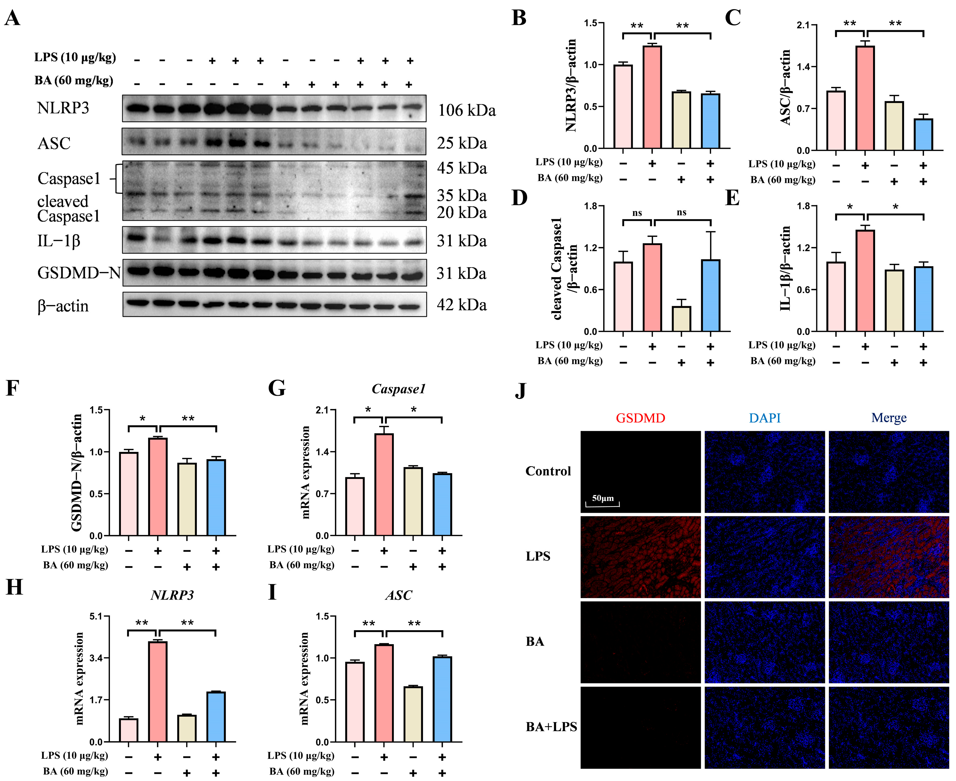
3.4. BA Pretreatment Attenuated LPS-Induced Pyroptosis in the Kidney of Piglets
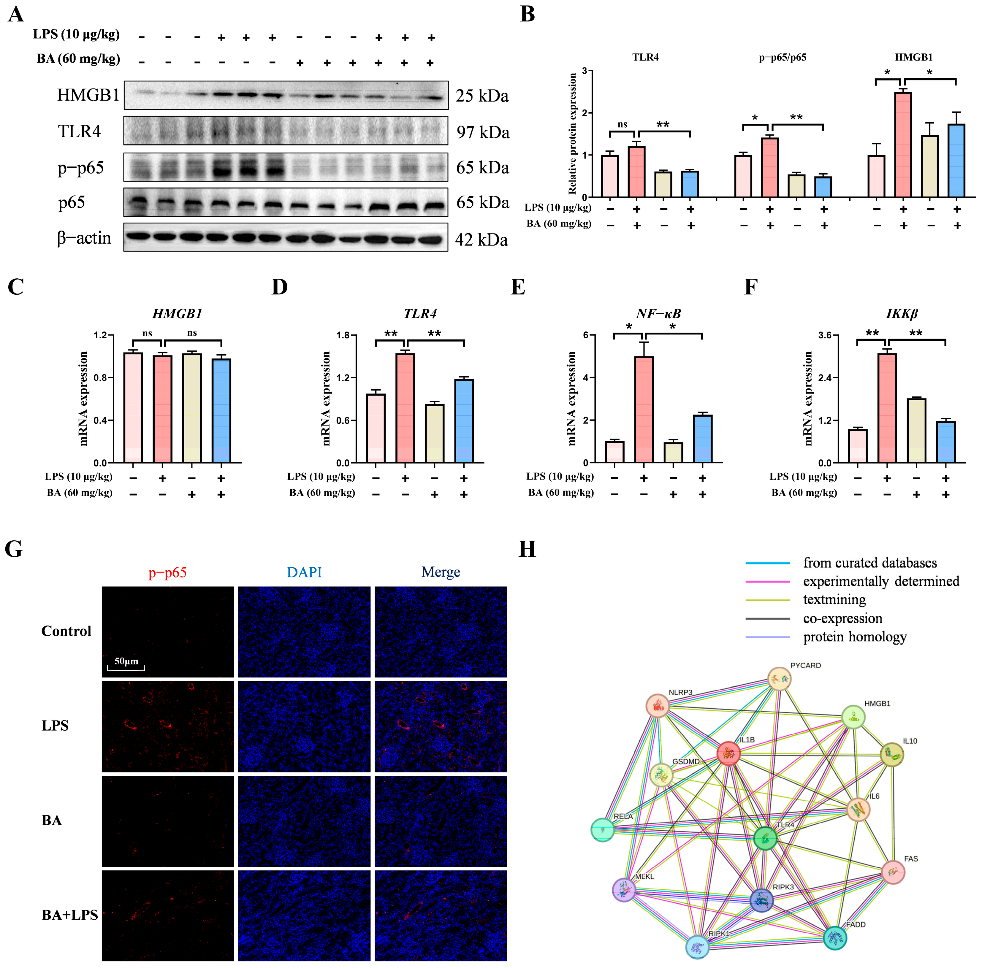
3.5. BA Pretreatment Suppressed LPS-Induced Renal Inflammation Through HMGB1/TLR4/NF-κB Signaling Pathway in Piglets
4. Discussion
5. Conclusions
Supplementary Materials
Author Contributions
Funding
Institutional Review Board Statement
Informed Consent Statement
Data Availability Statement
Conflicts of Interest
References
- Tang, X.; Xiong, K.; Fang, R.; Li, M. Weaning stress and intestinal health of piglets: A review. Front. Immunol. 2022, 13, 1042778. [Google Scholar] [CrossRef] [PubMed]
- Farias, S.d.S.; Dierings, A.C.; Mufalo, V.C.; Sabei, L.; Parada Sarmiento, M.; da Silva, A.N.; Ferraz, P.A.; Pugliesi, G.; Ribeiro, C.V.D.M.; Oliveira, C.A.d.A.; et al. Asinine milk mitigates stress-mediated immune, cortisol and behavioral responses of piglets to weaning: A study to foster future interventions in humans. Front. Immunol. 2023, 14, 1139249. [Google Scholar] [CrossRef] [PubMed]
- Campbell, J.M.; Crenshaw, J.D.; Polo, J. The biological stress of early weaned piglets. J. Anim. Sci. Biotechnol. 2013, 4, 19. [Google Scholar] [CrossRef]
- Amiri, S.; Dastghaib, S.; Ahmadi, M.; Mehrbod, P.; Khadem, F.; Behrouj, H.; Aghanoori, M.R.; Machaj, F.; Ghamsari, M.; Rosik, J.; et al. Betulin and its derivatives as novel compounds with different pharmacological effects. Biotechnol. Adv. 2020, 38, 107409. [Google Scholar] [CrossRef]
- Lee, S.Y.; Kim, H.H.; Park, S.U. Recent studies on betulinic acid and its biological and pharmacological activity. EXCLI J. 2015, 14, 199–203. [Google Scholar] [CrossRef]
- He, Z.; Xu, Y.; Zhang, Y.; Jin, M.; Sun, Y.; Tang, F.; Qiu, C.; Junior, A.M.A.; Cai, Y.; Xu, X.; et al. Betulinic acid enhances autophagy to promote microglial M2 polarization and alleviate inflammation via AMPK-HDAC5-KLF2 signaling pathways in spinal cord injury. Int. Immunopharmacol. 2025, 158, 114889. [Google Scholar] [CrossRef] [PubMed]
- Wu, J.; Li, J.; Wu, Y.; Yang, M.; Chen, Y.; Wang, N.; Wang, J.; Yuan, Z.; Yi, J.; Yang, C. Betulinic acid mitigates zearalenone-induced liver injury by ERS/MAPK/Nrf2 signaling pathways in mice. Food Chem. Toxicol. 2023, 177, 113811. [Google Scholar] [CrossRef]
- Lu, X.; Yang, S.; Lu, Q.; Zhang, Y.; Cha, Z.; Huang, W.; Li, T. Betulin ameliorates neuronal apoptosis and oxidative injury via DJ-1/Akt/Nrf2 signaling pathway after subarachnoid hemorrhage. CNS Neurosci. Ther. 2024, 30, e70019. [Google Scholar] [CrossRef]
- Interlandi, C.; Spadola, F.; Bruno, F.; Bruschetta, G.; Macrì, F.; Spadaro, A.; Barone, G.; Costa, G.L. Impact of Two Surgical Techniques for Umbilical Hernia Repair, With and Without Peritoneal Opening, on Pain Response, Sedation, and Oxidative Stress in Calves. Vet. Sci. 2025, 12, 963. [Google Scholar] [CrossRef]
- Liu, H.; Ye, T.; Yang, X.; Liu, J.; Jiang, K.; Lu, H.; Xia, D.; Peng, E.; Chen, Z.; Sun, F.; et al. H19 promote calcium oxalate nephrocalcinosis-induced renal tubular epithelial cell injury via a ceRNA pathway. eBioMedicine 2019, 50, 366–378. [Google Scholar] [CrossRef]
- Sun, X.; Yang, Y.; Meng, X.; Li, J.; Liu, X.; Liu, H. PANoptosis: Mechanisms, biology, and role in disease. Immunol. Rev. 2024, 321, 246–262. [Google Scholar] [CrossRef]
- Li, S.-J.; Ruan, D.-D.; Wu, W.-Z.; Wu, M.; Wu, Q.-Y.; Wang, H.-L.; Ji, Y.-Y.; Zhang, Y.-P.; Lin, X.-F.; Fang, Z.-T.; et al. Potential regulatory role of the Nrf2/HMGB1/TLR4/NF-κB signaling pathway in lupus nephritis. Pediatr. Rheumatol. 2023, 21, 130. [Google Scholar] [CrossRef] [PubMed]
- Kim, D.-Y.; Leem, Y.-H.; Park, J.-S.; Kim, S.-E.; Choi, Y.-H.; Kang, J.L.; Kim, H.-S. Anti-inflammatory mechanism of the MLKL inhibitor necrosulfonamide in LPS- or poly(I:C)-induced neuroinflammation and necroptosis. Biochem. Pharmacol. 2025, 239, 117021. [Google Scholar] [CrossRef] [PubMed]
- Yan, J.; Wan, P.; Choksi, S.; Liu, Z.-G. Necroptosis and tumor progression. Trends Cancer 2022, 8, 21–27. [Google Scholar] [CrossRef]
- Shi, Y.; Liu, J.; Hou, M.; Tan, Z.; Chen, F.; Zhang, J.; Liu, Y.; Leng, Y. Ursolic acid improves necroptosis via STAT3 signaling in intestinal ischemia/reperfusion injury. Int. Immunopharmacol. 2024, 138, 112463. [Google Scholar] [CrossRef] [PubMed]
- Jiao, B.; Guo, S.; Yang, X.; Sun, L.; Sai, L.; Yu, G.; Bo, C.; Zhang, Y.; Peng, C.; Jia, Q.; et al. The role of HMGB1 on TDI-induced NLPR3 inflammasome activation via ROS/NF-κB pathway in HBE cells. Int. Immunopharmacol. 2021, 98, 107859. [Google Scholar] [CrossRef]
- Diwanji, N.; Bergmann, A. An unexpected friend—ROS in apoptosis-induced compensatory proliferation: Implications for regeneration and cancer. Semin. Cell Dev. Biol. 2018, 80, 74–82. [Google Scholar] [CrossRef]
- Wang, J.; Wu, Z.; Zhu, M.; Zhao, Y.; Xie, J. ROS induced pyroptosis in inflammatory disease and cancer. Front. Immunol. 2024, 15, 1378990. [Google Scholar] [CrossRef]
- He, J.; Huang, C.; Kong, L.; Huang, Y.; Ou, Z.; Yang, M.; Wu, J.; Yang, Y.; Yao, H.; Yi, J.; et al. Betulinic acid mitigates lipopolysaccharide-induced intestinal injury of weaned piglets through modulation of the mitochondrial quality control. Int. Immunopharmacol. 2025, 148, 114097. [Google Scholar] [CrossRef]
- Huang, J.; Bayliss, G.; Zhuang, S. Porcine models of acute kidney injury. Am. J. Physiol. Renal Physiol. 2021, 320, F1030–F1044. [Google Scholar] [CrossRef]
- Izadparast, F.; Riahi-Zajani, B.; Yarmohammadi, F.; Hayes, A.W.; Karimi, G. Protective effect of berberine against LPS-induced injury in the intestine: A review. Cell Cycle 2022, 21, 2365–2378. [Google Scholar] [CrossRef]
- Yoo, J.-Y.; Cha, D.R.; Kim, B.; An, E.J.; Lee, S.R.; Cha, J.J.; Kang, Y.S.; Ghee, J.Y.; Han, J.Y.; Bae, Y.S. LPS-Induced Acute Kidney Injury Is Mediated by Nox4-SH3YL1. Cell Rep. 2020, 33, 108245. [Google Scholar] [CrossRef]
- Sharma, A.; Thakur, R.; Lingaraju, M.C.; Kumar, D.; Mathesh, K.; Telang, A.G.; Singh, T.U.; Kumar, D. Betulinic acid attenuates renal fibrosis in rat chronic kidney disease model. Biomed. Pharmacother. 2017, 89, 796–804. [Google Scholar] [CrossRef]
- Zhang, G.-M.; Guo, X.-X.; Zhang, G.-M. Limiting the testing of urea: Urea along with every plasma creatinine test? J. Clin. Lab. Anal. 2017, 31, e22103. [Google Scholar] [CrossRef]
- Gao, Y.; Han, C.; Chen, Z.; Huang, J.; Peng, T.; Ding, X.; Zhong, H.; Liao, L.; He, C.; Huang, J. Theabrownins improve burn-induced kidney injury by increasing the levels of guanidinoacetic acid and fumaric acid. Phytomedicine 2025, 140, 156609. [Google Scholar] [CrossRef]
- Gao, Y.; Lu, X.; Zhang, G.; Liu, C.; Sun, S.; Mao, W.; Jiang, G.; Zhou, Y.; Zhang, N.; Tao, S.; et al. DRD4 alleviates acute kidney injury by suppressing ISG15/NOX4 axis-associated oxidative stress. Redox Biol. 2024, 70, 103078. [Google Scholar] [CrossRef] [PubMed]
- Deng, Y.; Zeng, L.; Liu, H.; Zuo, A.; Zhou, J.; Yang, Y.; You, Y.; Zhou, X.; Peng, B.; Lu, H.; et al. Silibinin attenuates ferroptosis in acute kidney injury by targeting FTH1. Redox Biol. 2024, 77, 103360. [Google Scholar] [CrossRef] [PubMed]
- Fang, Y.; Chen, B.; Gong, A.Y.; Malhotra, D.K.; Gupta, R.; Dworkin, L.D.; Gong, R. The ketone body β-hydroxybutyrate mitigates the senescence response of glomerular podocytes to diabetic insults. Kidney Int. 2021, 100, 1037–1053. [Google Scholar] [CrossRef] [PubMed]
- Ye, Z.; Yang, S.; Chen, L.; Yu, W.; Xia, Y.; Li, B.; Zhou, X.; Cheng, F. Luteolin alleviated calcium oxalate crystal induced kidney injury by inhibiting Nr4a1-mediated ferroptosis. Phytomedicine 2025, 136, 156302. [Google Scholar] [CrossRef]
- Huang, L.; Zhu, L.; Ou, Z.; Ma, C.; Kong, L.; Huang, Y.; Chen, Y.; Zhao, H.; Wen, L.; Wu, J.; et al. Betulinic acid protects against renal damage by attenuation of oxidative stress and inflammation via Nrf2 signaling pathway in T-2 toxin-induced mice. Int. Immunopharmacol. 2021, 101, 108210. [Google Scholar] [CrossRef]
- Ou, Z.; Zhu, L.; Huang, C.; Ma, C.; Kong, L.; Lin, X.; Gao, X.; Huang, L.; Wen, L.; Liang, Z.; et al. Betulinic acid attenuates cyclophosphamide-induced intestinal mucosa injury by inhibiting the NF-κB/MAPK signalling pathways and activating the Nrf2 signalling pathway. Ecotoxicol. Environ. Saf. 2021, 225, 112746. [Google Scholar] [CrossRef]
- Alherz, F.A.; Elekhnawy, E.; Selim, H.M.; El-Masry, T.A.; El-Kadem, A.H.; Hussein, I.A.; Negm, W.A. Protective Role of Betulinic Acid against Cisplatin-Induced Nephrotoxicity and Its Antibacterial Potential toward Uropathogenic Bacteria. Pharmaceuticals 2023, 16, 1180. [Google Scholar] [CrossRef]
- Xie, W.; Hu, W.; Huang, Z.; Li, M.; Zhang, H.; Huang, X.; Yao, P. Betulinic acid accelerates diabetic wound healing by modulating hyperglycemia-induced oxidative stress, inflammation and glucose intolerance. Burns Trauma 2022, 10, tkac007. [Google Scholar] [CrossRef]
- Huang, Y.; Zhu, Z.; Luo, C.; Ma, C.; Zhu, L.; Kong, L.; Li, R.; Wu, J.; Yuan, Z.; Yi, J. Betulinic acid attenuates cognitive dysfunction, oxidative stress, and inflammation in a model of T-2 toxin-induced brain damage. Environ. Sci. Pollut. Res. 2022, 29, 52098–52110. [Google Scholar] [CrossRef] [PubMed]
- Gorrini, C.; Harris, I.S.; Mak, T.W. Modulation of oxidative stress as an anticancer strategy. Nat. Rev. Drug Discov. 2013, 12, 931–947. [Google Scholar] [CrossRef] [PubMed]
- Niu, X.; Yao, Q.; Li, W.; Zang, L.; Li, W.; Zhao, J.; Liu, F.; Zhi, W. Harmine mitigates LPS-induced acute kidney injury through inhibition of the TLR4-NF-κB/NLRP3 inflammasome signalling pathway in mice. Eur. J. Pharmacol. 2019, 849, 160–169. [Google Scholar] [CrossRef]
- Luo, R.-R.; Yang, J.; Sun, Y.-L.; Zhou, B.-Y.; Zhou, S.-X.; Zhang, G.-X.; Yang, A.-X. Dexmedetomidine attenuates ferroptosis by Keap1-Nrf2/HO-1 pathway in LPS-induced acute kidney injury. Naunyn-Schmiedeberg’s Arch. Pharmacol. 2024, 397, 7785–7796. [Google Scholar] [CrossRef] [PubMed]
- Xiang, T.; Li, L.-Z.; Li, J.-X.; Chen, X.-Y.; Guo, F.; Liu, J.; Wu, Y.-T.; Lin, L.; Xu, R.-H.; Wang, H.-P.; et al. Chromodomain Y-like (CDYL) inhibition ameliorates acute kidney injury in mice by regulating tubular pyroptosis. Acta Pharmacol. Sin. 2024, 45, 2598–2610. [Google Scholar] [CrossRef]
- Guo, J.; Hu, J.-P.; Liu, M.; Chen, Y.; Zhang, S.; Guan, S. Apigenin-Mediated ESCRT-III Activation and Mitophagy Alleviate LPS-Induced Necroptosis in Renal Cells. J. Agric. Food Chem. 2025, 73, 9906–9919. [Google Scholar] [CrossRef]
- Valotto Neto, L.J.; Reverete de Araujo, M.; Moretti Junior, R.C.; Mendes Machado, N.; Joshi, R.K.; dos Santos Buglio, D.; Barbalho Lamas, C.; Direito, R.; Fornari Laurindo, L.; Tanaka, M.; et al. Investigating the Neuroprotective and Cognitive-Enhancing Effects of Bacopa monnieri: A Systematic Review Focused on Inflammation, Oxidative Stress, Mitochondrial Dysfunction, and Apoptosis. Antioxidants 2024, 13, 393. [Google Scholar] [CrossRef]
- Huang, Y.; Ma, C.; Zhu, L.; Kong, L.; Huang, C.; Yang, W.; He, J.; Yang, M.; Huang, L.; Yuan, L.; et al. The Ameliorative Effect of Betulinic Acid on Oxidative Stress in Mice of Cyclophosphamide-Induced Liver Damage. Environ. Toxicol. 2025, 40, 608–623. [Google Scholar] [CrossRef] [PubMed]
- Wu, C.; Chen, H.; Zhuang, R.; Zhang, H.; Wang, Y.; Hu, X.; Xu, Y.; Li, J.; Li, Y.; Wang, X.; et al. Betulinic acid inhibits pyroptosis in spinal cord injury by augmenting autophagy via the AMPK-mTOR-TFEB signaling pathway. Int. J. Biol. Sci. 2021, 17, 1138–1152. [Google Scholar] [CrossRef]
- Bruno, F.; Leonardi, F.; Spadola, F.; Bruschetta, G.; Licata, P.; Neve, V.C.; Costa, G.L. Evaluation of Depth of Anesthesia Sleep Quality in Swine Undergoing Hernia Repair: Effects of Romifidine/Ketamine-Diazepam Protocols with and Without Tramadol and the Potential Role of Serotonin as a Biomarker. Vet. Sci. 2025, 12, 722. [Google Scholar] [CrossRef]
- Kang, R.; Chen, R.; Zhang, Q.; Hou, W.; Wu, S.; Cao, L.; Huang, J.; Yu, Y.; Fan, X.-G.; Yan, Z.; et al. HMGB1 in health and disease. Mol. Asp. Med. 2014, 40, 1–116. [Google Scholar] [CrossRef]
- Guo, X.; Shi, Y.; Du, P.; Wang, J.; Han, Y.; Sun, B.; Feng, J. HMGB1/TLR4 promotes apoptosis and reduces autophagy of hippocampal neurons in diabetes combined with OSA. Life Sci. 2019, 239, 117020. [Google Scholar] [CrossRef]
- Lu, Y.-N.; Zhao, X.-D.; Xu, X.; Piao, J.; Aosai, F.; Li, Y.-B.; Shen, L.-X.; Shi, S.-Y.; Xu, G.-H.; Ma, J.; et al. Arctigenin exhibits hepatoprotective activity in Toxoplasma gondii-infected host through HMGB1/TLR4/NF-κB pathway. Int. Immunopharmacol. 2020, 84, 106539. [Google Scholar] [CrossRef]
- Yang, H.; Wang, H.; Andersson, U. Targeting Inflammation Driven by HMGB1. Front. Immunol. 2020, 11, 484. [Google Scholar] [CrossRef]
- Mathew, L.E.; Rajagopal, V.; A, H. Betulinic acid and fluvastatin exhibits synergistic effect on toll-like receptor-4 mediated anti-atherogenic mechanism in type II collagen induced arthritis. Biomed. Pharmacother. 2017, 93, 681–694. [Google Scholar] [CrossRef] [PubMed]
- Zhu, L.; Luo, C.; Ma, C.; Kong, L.; Huang, Y.; Yang, W.; Huang, C.; Jiang, W.; Yi, J. Inhibition of the NF-κB pathway and ERK-mediated mitochondrial apoptotic pathway takes part in the mitigative effect of betulinic acid on inflammation and oxidative stress in cyclophosphamide-triggered renal damage of mice. Ecotoxicol. Environ. Saf. 2022, 246, 114150. [Google Scholar] [CrossRef] [PubMed]





Disclaimer/Publisher’s Note: The statements, opinions and data contained in all publications are solely those of the individual author(s) and contributor(s) and not of MDPI and/or the editor(s). MDPI and/or the editor(s) disclaim responsibility for any injury to people or property resulting from any ideas, methods, instructions or products referred to in the content. |
© 2026 by the authors. Licensee MDPI, Basel, Switzerland. This article is an open access article distributed under the terms and conditions of the Creative Commons Attribution (CC BY) license.
Share and Cite
Yang, Y.; Yao, H.; He, J.; Ou, Z.; Huang, Y.; Ba, W.; Wang, Z.; Wu, J.; Ding, H.; Tan, Z.; et al. Betulinic Acid Attenuates Lipopolysaccharide-Induced Kidney Inflammatory Injury by Suppressing PANoptosis in Weaned Piglets. Vet. Sci. 2026, 13, 213. https://doi.org/10.3390/vetsci13030213
Yang Y, Yao H, He J, Ou Z, Huang Y, Ba W, Wang Z, Wu J, Ding H, Tan Z, et al. Betulinic Acid Attenuates Lipopolysaccharide-Induced Kidney Inflammatory Injury by Suppressing PANoptosis in Weaned Piglets. Veterinary Sciences. 2026; 13(3):213. https://doi.org/10.3390/vetsci13030213
Chicago/Turabian StyleYang, Yu, Huan Yao, Jiayu He, Zhaoping Ou, You Huang, Wenyu Ba, Ziming Wang, Jiao Wu, Hongyi Ding, Zhuliang Tan, and et al. 2026. "Betulinic Acid Attenuates Lipopolysaccharide-Induced Kidney Inflammatory Injury by Suppressing PANoptosis in Weaned Piglets" Veterinary Sciences 13, no. 3: 213. https://doi.org/10.3390/vetsci13030213
APA StyleYang, Y., Yao, H., He, J., Ou, Z., Huang, Y., Ba, W., Wang, Z., Wu, J., Ding, H., Tan, Z., Li, Q., Yi, J., & Liu, S. (2026). Betulinic Acid Attenuates Lipopolysaccharide-Induced Kidney Inflammatory Injury by Suppressing PANoptosis in Weaned Piglets. Veterinary Sciences, 13(3), 213. https://doi.org/10.3390/vetsci13030213

