Anti-Stemness and Anti-Proliferative Effects of Cadmium on Bovine Mammary Epithelial Cells
Simple Summary
Abstract
1. Introduction
2. Materials and Methods
2.1. Antibodies and Reagents
2.2. Cell Culture
2.3. Immunoblotting Analysis
2.4. Aldefluor Analysis
2.5. Cell Viability and Scratch Experiments
2.6. Mammosphere Analysis
2.7. Flow Cytometry Assays
2.8. Data Statistics and Analysis
3. Results
3.1. CdCl2 Activates the SHH Signaling Pathway and Reduces Stem Cell-Associated Protein Expression
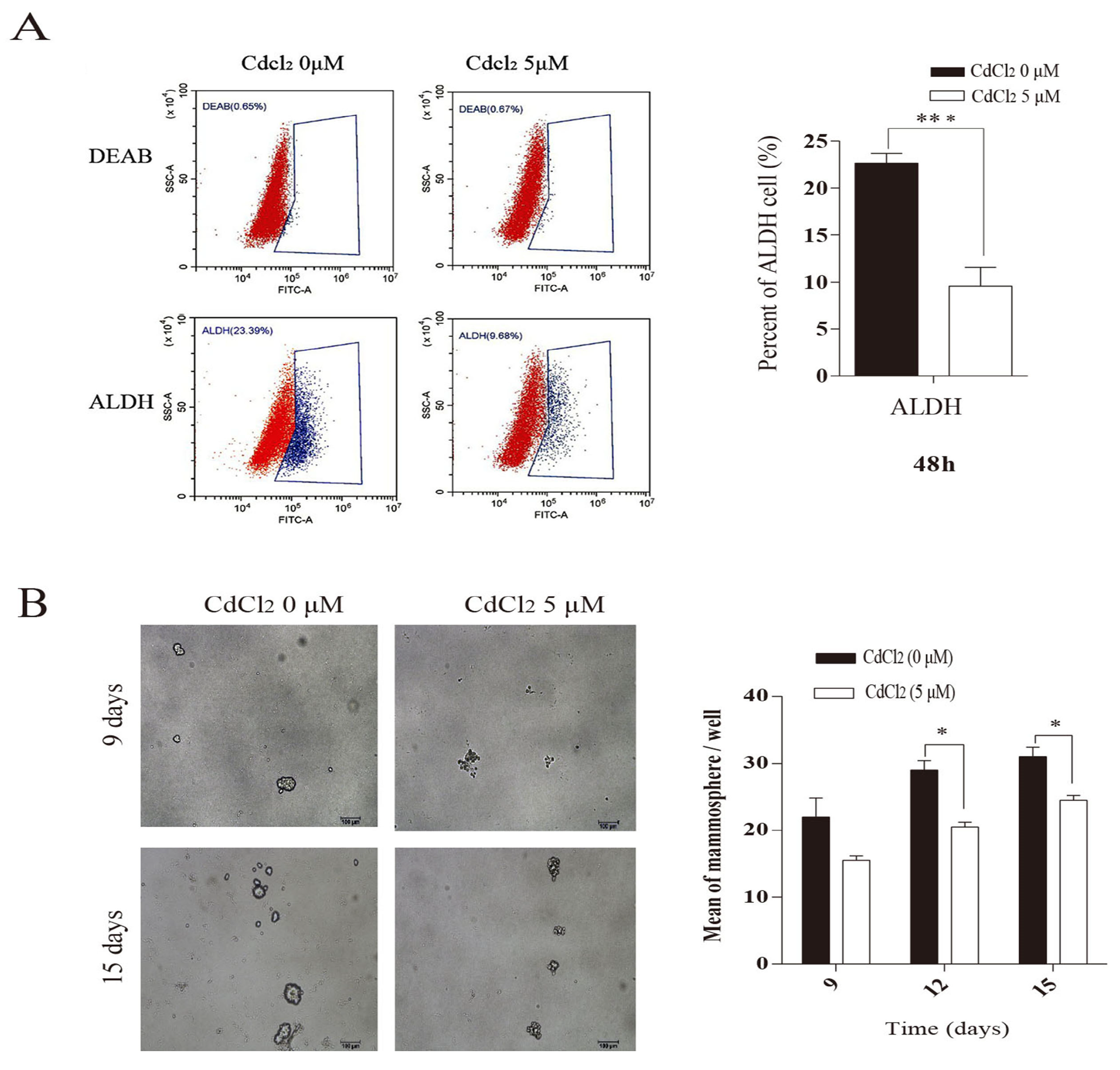
3.2. Cadmium Inhibits Self-Renewal of Mammary Epithelial Stem Cells
3.3. Cadmium Reduces Mammary Epithelial Cell Viability and Interferes with Mammary Epithelial Cell Cycle Processes
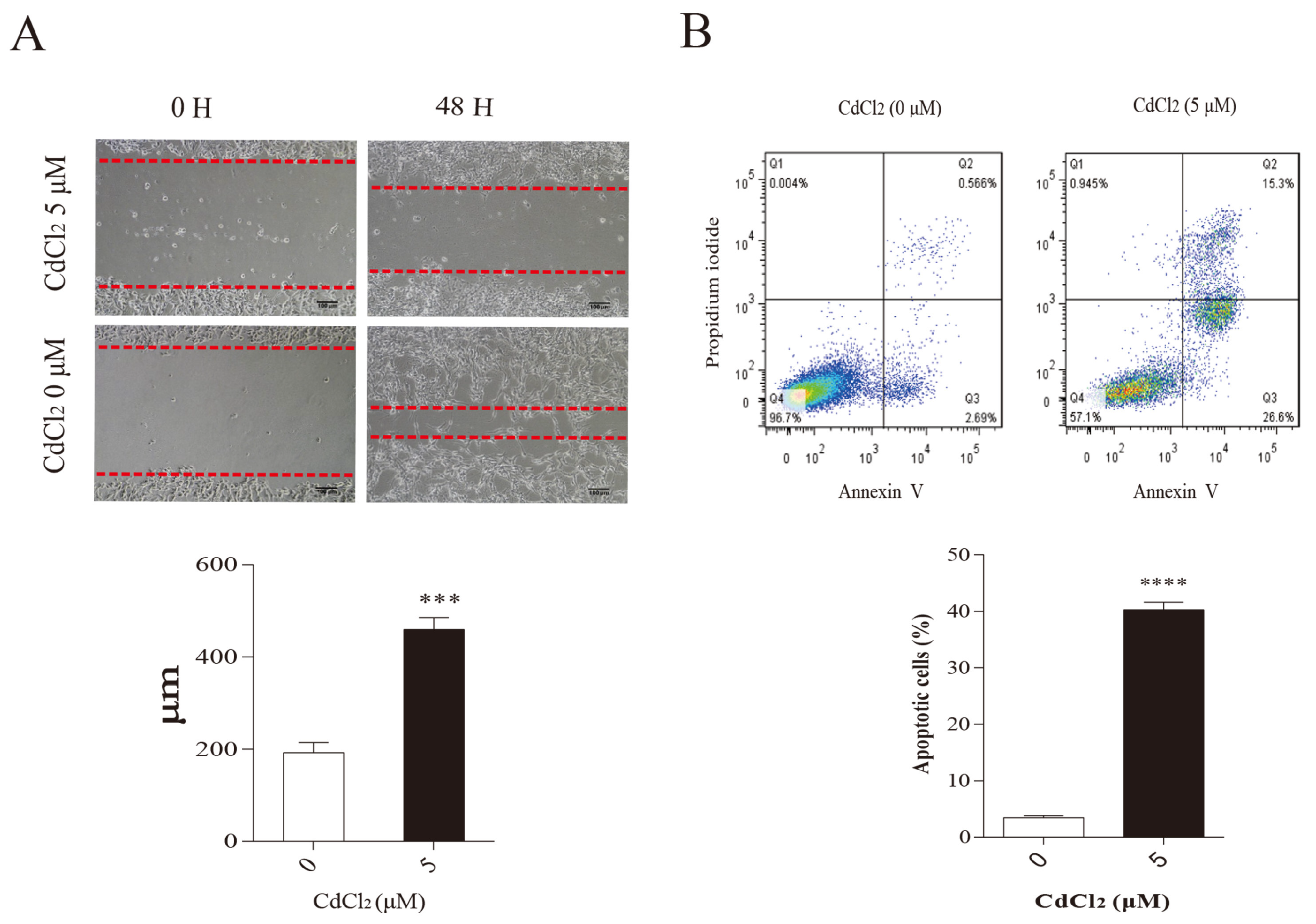
3.4. Cadmium Reduces the Migration of Mammary Epithelial Cells
3.5. Cadmium Induces Apoptosis in Mammary Epithelial Cells
4. Discussion
5. Conclusions
Supplementary Materials
Author Contributions
Funding
Institutional Review Board Statement
Informed Consent Statement
Data Availability Statement
Conflicts of Interest
References
- Liu, Z.; Yu, X.; Shaikh, Z.A. Rapid activation of ERK1/2 and AKT in human breast cancer cells by cadmium. Toxicol. Appl. Pharmacol. 2008, 228, 286–294. [Google Scholar] [CrossRef] [PubMed]
- Siewit, C.L.; Gengler, B.; Vegas, E.; Puckett, R.; Louie, M.C. Cadmium promotes Mammary cancer cell proliferation by potentiating the interaction between ERα and c-Jun. Mol. Endocrinol. 2010, 24, 981–992. [Google Scholar] [CrossRef] [PubMed]
- Zang, Y.; Odwin-Dacosta, S.; Yager, J.D. Effects of cadmium on estrogen receptor mediated signaling and estrogen induced DNA synthesis in T47D human breast cancer cells. Toxicol. Lett. 2009, 184, 134–138. [Google Scholar] [CrossRef] [PubMed]
- Dabeka, R.W.; McKenzie, A.D. Lead and Cadmium levels in commercial infant foods and dietary intake by infants 0–1 year old. Food Addit. Contam. 1988, 5, 333–342. [Google Scholar] [CrossRef]
- Petersson, G.K.; Oskarsson, A. Cadmium in milk and mammary gland in rats and mice. Arch. Toxicol. 2000, 73, 519–527. [Google Scholar] [CrossRef] [PubMed]
- Olsson, I.M.; Jonsson, S.; Oskarsson, A. Cadmium and zinc in kidney, liver, muscle and mammary tissue from dairy cows in conventional and orga Environmental nic farming. J. Monit. Jem 2001, 3, 531–538. [Google Scholar]
- Miller, W.J.; Lampp, B.; Powell, G.W.; Salotti, C.A.; Blackmon, D.M. Influence of a High Level of Dietary Cadmium on Cadmium Content in Milk, Excretion, and Cow Performance. J. Dairy Sci. 1967, 50, 1404–1408. [Google Scholar] [CrossRef]
- Lane, E.A.; Canty, M.J.; More, S.J. Cadmium exposure and consequences for the health and productivity of farmed ruminants. Res. Vet. Sci. 2015, 101, 132–139. [Google Scholar] [CrossRef] [PubMed]
- Chandrasekaran, B.; Dahiya, N.R.; Tyagi, A.; Kolluru, V.; Saran, U.; Baby, B.V.; States, J.C.; Haddad, A.Q.; Ankem, M.K.; Damodaran, C. Chronic exposure to cadmium induces a malignant transformation of benign prostate epithelial cells. Oncogenesis 2020, 9, 23. [Google Scholar] [CrossRef]
- Wei, Z.; Shaikh, Z.A. Cadmium stimulates metastasis-associated phenotype in triple-negative breast cancer cells through integrin and beta-catenin signaling. Toxicol. Appl. Pharmacol. 2017, 328, 70–80. [Google Scholar] [CrossRef]
- Hanson, M.L.; Brundage, K.M.; Schafer, R.; Tou, J.C.; Barnett, J.B. Prenatal cadmium exposure dysregulates sonic hedgehog and Wnt/beta-catenin signaling in the thymus resulting in altered thymocyte development. Toxicol. Appl. Pharmacol. 2010, 242, 136–145. [Google Scholar] [CrossRef] [PubMed]
- Dong, Y.; Chen, H.; Gao, J.; Liu, Y.; Li, J.; Wang, J. Molecular machinery and interplay of apoptosis and autophagy in coronary heart disease. J. Mol. Cell. Cardiol. 2019, 136, 27–41. [Google Scholar] [CrossRef] [PubMed]
- Chen, Z.; Liang, Y.; Lu, Q.; Nazar, M.; Mao, Y.; Aboragah, A.; Yang, Z.; Loor, J.J. Cadmium promotes apoptosis and inflammation via the circ08409/miR-133a/TGFB2 axis in bovine mammary epithelial cells and mouse mammary gland. Ecotoxicol. Environ. Saf. 2021, 222, 112477. [Google Scholar] [CrossRef] [PubMed]
- Li, M.; Kondo, T.; Zhao, Q.L.; Li, F.J.; Tanabe, K.; Arai, Y.; Zhou, Z.C.; Kasuya, M. Apoptosis induced by cadmium in human lymphoma U937 Cells through Ca21-calpain and caspase-mitochondria dependent pathways. J. Biol. Chem. 2000, 275, 39702–39709. [Google Scholar] [CrossRef]
- Kondoh, M.; Araragi, S.; Sato, K.; Higashimoto, M.; Takiguchi, M.; Sato, M. Cadmium induces apoptosis partly via caspase-9 activation in HL-60 cells. Toxicology 2002, 170, 111–117. [Google Scholar] [CrossRef] [PubMed]
- Choong, G.; Liu, Y.; Templeton, D.M. Interplay of calcium and cadmium in mediating cadmium toxicity. Chem. Biol. Interact. 2014, 211, 54–65. [Google Scholar] [CrossRef]
- Hu, H.; Zheng, N.; Gao, H.; Dai, W.; Zhang, Y.; Li, S.; Wang, J. Immortalized bovine mammary epithelial cells express stem cell markers and differentiate in vitro. Cell Biol. Int. 2016, 40, 861–872. [Google Scholar] [CrossRef] [PubMed]
- Wicha, M.S.; Liu, S.; Dontu, G. Cancer stem cells: An old idea—A paradigm shift. Cancer Res. 2006, 66, 1883–1890. [Google Scholar] [CrossRef]
- Liu, S.; Dontu, G.; Mantle, I.D.; Patel, S.; Ahn, N.S.; Jackson, K.W.; Suri, P.; Wicha, M.S. Hedgehog signaling and bmi-1 regulate self-renewal of normal and malignant human mammary stem cells. Cancer Res. 2006, 66, 6063–6071. [Google Scholar] [CrossRef] [PubMed]
- Baulida, J.; Garcia, D.; Herreros, A. Snail1-driven plasticity of epithelial and mesenchymal cells sustains cancer malignancy. Biochim. Biophys. Acta 2015, 1856, 55–61. [Google Scholar] [CrossRef]
- Huang, Y.; Guo, X.; Lu, S.; Chen, Q.; Wang, Z.; Lai, L.; Liu, Q.; Zhu, X.; Luo, L.; Li, J.; et al. Long-term exposure to cadmium disrupts neurodevelopment in mature cerebral organoids. Sci. Total Environ. 2024, 912, 168923. [Google Scholar] [CrossRef] [PubMed]
- Liu, J.; Li, L.; Zhu, J.; Luo, L.; Li, Y.; Zhang, C.; Zhang, W. Cadmium disrupts mouse embryonic stem cell differentiation into ovarian granulosa cells through epigenetic mechanisms. Ecotoxicol. Environ. Saf. 2022, 235, 113431. [Google Scholar] [CrossRef] [PubMed]
- Fernandez, E.L.; Svenson, C.; Dencker, L.; Gustafson, A.L. Disturbing endoderm signaling to anterior neural plate of vertebrates by the teratogen cadmium. Reprod. Toxicol. 2004, 18, 653–660. [Google Scholar] [CrossRef] [PubMed]
- Zhang, W.; Sun, X.; Shi, X.; Qi, X.; Shang, S.; Lin, H. Subacute Cadmium Exposure Induces Necroptosis in Swine Lung via Influencing Th1/Th2 Balance. Biol. Trace Elem. Res. 2023, 201, 220–228. [Google Scholar] [CrossRef] [PubMed]
- Zhao, X.; Wang, S.; Li, X.; Liu, H.; Xu, S. Cadmium exposure induces TNF-α-mediated necroptosis via FPR2/TGF-β/NF-κB pathway in swine myocardium. Toxicology 2021, 453, 152733–152739. [Google Scholar] [CrossRef] [PubMed]
- Liu, L.; Zhao, L.; Liu, Y.; Yu, X.; Qiao, X. Rutin Ameliorates Cadmium-Induced Necroptosis in the Chicken Liver via Inhibiting Oxidative Stress and MAPK/NF-κB Pathway. Biol. Trace Elem. Res. 2022, 200, 1799–1810. [Google Scholar] [CrossRef] [PubMed]
- Wang, T.; Yan, L.; Wang, L.; Sun, J.; Qu, H.; Ma, Y.; Song, R.; Tong, X.; Zhu, J.; Yuan, Y.; et al. VPS41-mediated incomplete autophagy aggravates cadmium-induced apoptosis in mouse hepatocytes. J. Hazard. Mater. 2023, 459, 132243. [Google Scholar] [CrossRef] [PubMed]
- Zsiros, O.; Nagy, G.; Patai, R.; Solymosi, K.; Gasser, U.; Polgár, T.F.; Garab, G.; Kovács, L.; Hörcsik, Z.T. Similarities and Differences in the Effects of Toxic Concentrations of Cadmium and Chromium on the Structure and Functions of Thylakoid Membranes in Chlorella variabilis. Front. Plant Sci. 2020, 11, 1006. [Google Scholar] [CrossRef] [PubMed]
- Kim, D.G.; Kim, M.; Shin, J.Y.; Son, S.W. Cadmium and lead in animal tissue (muscle, liver and kidney), cow milk and dairy products in Korea. Food Addit. Contam. Part B Surveill. 2016, 9, 33–37. [Google Scholar] [CrossRef]
- Johnson, M.D.; Kenney, N.; Stoica, A.; Hilakivi-Clarke, L.; Singh, B.; Chepko, G.; Clarke, R.; Sholler, P.F.; Lirio, A.A.; Foss, C.; et al. Cadmium mimics the in vivo effects of estrogen in the uterus and mammary gland. Nat. Med. 2003, 9, 1081–1084. [Google Scholar] [CrossRef] [PubMed]
- Parodi, D.A.; Greenfield, M.; Evans, C.; Chichura, A.; Alpaugh, A.; Williams, J.; Cyrus, K.C.; Martin, M.B. Alteration of Mammary Gland Development and Gene Expression by In Utero Exposure to Cadmium. Int. J. Med. Sci. 2017, 18, 1939. [Google Scholar] [CrossRef] [PubMed]
- Hilakivi, L.; Cho, E.; Onojafe, I.; Raygada, M.; Clarke, R. Maternal exposure to genistein during pregnancy increases carcinogen-induced mammary tumorigenesis in female rat offspring. Oncol. Rep. 1999, 6, 1089–1095. [Google Scholar]
- Ohrvik, H.; Yoshioka, M.; Oskarsson, A.; Tallkvist, J. Cadmium-induced disturbances in lactating mammary glands of mice. Toxicol. Lett. 2006, 164, 207–213. [Google Scholar] [CrossRef]
- Wen, S.; Wang, L.; Zhang, W.; Xu, M.; Song, R.; Zou, H.; Gu, J.; Bian, J.; Yuan, Y.; Liu, Z. Induction of mitochondrial apoptosis pathway mediated through caspase-8 and c-Jun N-terminal kinase by cadmium-activated Fas in rat cortical neurons. Metallomics 2021, 13, 42–49. [Google Scholar] [CrossRef]
- Ye, J.; Qiu, W.; Pang, X.; Su, Y.; Zhang, X.; Huang, J.; Xie, H.; Liao, J.; Tang, Z.; Chen, Z.; et al. Polystyrene nanoplastics and cadmium co-exposure aggravated cardiomyocyte damage in mice by regulating PANoptosis pathway. Environ. Pollut. 2024, 347, 123713. [Google Scholar] [CrossRef]
- Li, Y.Q.; Chen, C.M.; Liu, N.; Wang, L. Cadmium-induced ultrastructural changes and apoptosis in the gill of freshwater mussel Anodonta woodiana. Environ. Sci. Pollut. Res. 2022, 29, 23338–23351. [Google Scholar] [CrossRef] [PubMed]
- Chen, X.; Peng, L.B.; Wang, D.; Zhu, Q.L.; Zheng, J.L. Combined effects of polystyrene microplastics and cadmium on oxidative stress, apoptosis, and GH/IGF axis in zebrafish early life stages. Sci. Total Environ. 2021, 813, 152514. [Google Scholar] [CrossRef]
- Sun, J.; Wang, S.; Cao, Y.; Wang, S.; Li, S. Cadmium exposure induces apoptosis, inflammation and immunosuppression through CYPs activation and antioxidant dysfunction in common carp neutrophils. Fish Shellfish. Immunol. 2020, 99, 284–290. [Google Scholar]





Disclaimer/Publisher’s Note: The statements, opinions and data contained in all publications are solely those of the individual author(s) and contributor(s) and not of MDPI and/or the editor(s). MDPI and/or the editor(s) disclaim responsibility for any injury to people or property resulting from any ideas, methods, instructions or products referred to in the content. |
© 2024 by the authors. Licensee MDPI, Basel, Switzerland. This article is an open access article distributed under the terms and conditions of the Creative Commons Attribution (CC BY) license (https://creativecommons.org/licenses/by/4.0/).
Share and Cite
Liu, P.; Chen, X.; Zhao, Y.; Ali, W.; Xu, T.; Sun, J.; Liu, Z. Anti-Stemness and Anti-Proliferative Effects of Cadmium on Bovine Mammary Epithelial Cells. Vet. Sci. 2025, 12, 7. https://doi.org/10.3390/vetsci12010007
Liu P, Chen X, Zhao Y, Ali W, Xu T, Sun J, Liu Z. Anti-Stemness and Anti-Proliferative Effects of Cadmium on Bovine Mammary Epithelial Cells. Veterinary Sciences. 2025; 12(1):7. https://doi.org/10.3390/vetsci12010007
Chicago/Turabian StyleLiu, Penggang, Xueli Chen, Yuqing Zhao, Waseem Ali, Tianle Xu, Jing Sun, and Zongping Liu. 2025. "Anti-Stemness and Anti-Proliferative Effects of Cadmium on Bovine Mammary Epithelial Cells" Veterinary Sciences 12, no. 1: 7. https://doi.org/10.3390/vetsci12010007
APA StyleLiu, P., Chen, X., Zhao, Y., Ali, W., Xu, T., Sun, J., & Liu, Z. (2025). Anti-Stemness and Anti-Proliferative Effects of Cadmium on Bovine Mammary Epithelial Cells. Veterinary Sciences, 12(1), 7. https://doi.org/10.3390/vetsci12010007

