Molecular Mechanism of VSV-Vectored ASFV Vaccine Activating Immune Response in DCs
Simple Summary
Abstract
1. Introduction
2. Materials and Methods
2.1. Animals, Viruses, and Cell Lines
2.2. The Preparation of BMDCs
2.3. Purification and Identification of BMDCs
2.4. Real-Time Quantitative PCR (RT-qPCR)
2.5. Western Blotting (WB)
2.6. Flow Cytometry Assay
2.7. Detection of Cytokine and Lymphocyte Proliferation Level
2.8. Evaluation of BMDCs’ Antigen Uptake Ability
2.9. Detection of BMDCs’ Migration Ability
2.10. Cells Viability Assay
2.11. Indirect Immunofluorescence Assay (IFA)
2.12. Statistical Analysis
3. Results
3.1. The Functional Effects of Recombinant Viruses on BMDCs
3.1.1. Phenotypic Alterations of BMDCs Following Infection with Recombinant Viruses
3.1.2. Detection of Cytokines of BMDCs After Recombinant Virus Infection
3.1.3. TLRs Expression of BMDCs Infected with Recombinant Viruses
3.1.4. Phagocytosis and Migration Ability Detection in BMDCs
3.1.5. The Apoptosis of BMDCs Infected with Recombinant Viruses
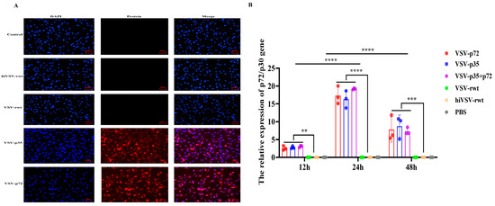
3.1.6. Antigen Expression of the Matured BMDCs
3.2. The Effects of the Matured BMDCs on T Cells Activation
3.2.1. T Cells Proliferation and Activation in Co-Cultured Cells
3.2.2. The Effect of the Recombinant Viruses on the Differentiation of T Lymphocyte Subsets
3.2.3. The Effect of the Recombinant Viruses on the Activation of CD4+T Lymphocyte Subsets
3.2.4. The Expression of Transcription Factors in CD4+T Cells
4. Discussion
5. Conclusions
Supplementary Materials
Author Contributions
Funding
Institutional Review Board Statement
Informed Consent Statement
Data Availability Statement
Conflicts of Interest
References
- Snow, N.P.; Smith, B.; Lavelle, M.J.; Glow, M.P.; Chalkowski, K.; Leland, B.R.; Sherburne, S.; Fischer, J.W.; Kohen, K.J.; Cook, S.M.; et al. Comparing efficiencies of population control methods for responding to introductions of transboundary animal diseases in wild pigs. Prev. Vet. Med. 2024, 233, 106347. [Google Scholar] [CrossRef] [PubMed]
- Rock, D.L. Thoughts on African swine fever vaccines. Viruses 2021, 13, 943. [Google Scholar] [CrossRef]
- Blome, S.; Gabriel, C.; Beer, M. Modern adjuvants do not enhance the efficacy of an inactivated African swine fever virus vaccine preparation. Vaccine 2014, 32, 3879–3882. [Google Scholar] [CrossRef] [PubMed]
- Monteagudo, P.L.; Lacasta, A.; López, E.; Bosch, L.; Collado, J.; Pina-Pedrero, S.; Correa-Fiz, F.; Accensi, F.; Navas, M.J.; Vidal, E.; et al. Ba71δcd2: A new recombinant live attenuated african swine fever virus with cross-protective capabilities. J. Virol. 2017, 91. [Google Scholar] [CrossRef]
- Neilan, J.G.; Zsak, L.; Lu, Z.; Burrage, T.G.; Kutish, G.F.; Rock, D.L. Neutralizing antibodies to african swine fever virus proteins p30, p54, and p72 are not sufficient for antibody-mediated protection. Virology 2004, 319, 337–342. [Google Scholar] [CrossRef] [PubMed]
- Chen, W.; Zhao, D.; He, X.; Liu, R.; Wang, Z.; Zhang, X.; Li, F.; Shan, D.; Chen, H.; Zhang, J.; et al. A seven-gene-deleted african swine fever virus is safe and effective as a live attenuated vaccine in pigs. Sci. China Life Sci. 2020, 63, 623–634. [Google Scholar] [CrossRef] [PubMed]
- Barderas, M.G.; Rodríguez, F.; Gómez-Puertas, P.; Avilés, M.; Beitia, F.; Alonso, C.; Escribano, J.M. Antigenic and immunogenic properties of a chimera of two immunodominant african swine fever virus proteins. Arch. Virol. 2001, 146, 1681–1691. [Google Scholar] [CrossRef] [PubMed]
- Cadenas-Fernández, E.; Sánchez-Vizcaíno, J.M.; Kosowska, A.; Rivera, B.; Mayoral-Alegre, F.; Rodríguez-Bertos, A.; Yao, J.; Bray, J.; Lokhandwala, S.; Mwangi, W.; et al. Adenovirus-vectored african swine fever virus antigens cocktail is not protective against virulent arm07 isolate in eurasian wild boar. Pathogens 2020, 9, 171. [Google Scholar] [CrossRef]
- Liu, W.; Li, H.; Liu, B.; Lv, T.; Yang, C.; Chen, S.; Feng, L.; Lai, L.; Duan, Z.; Chen, X.; et al. A new vaccination regimen using adenovirus-vectored vaccine confers effective protection against African swine fever virus in swine. Emerg. Microbes Infect. 2023, 12, 2233643. [Google Scholar] [CrossRef]
- Wu, F.; Fan, X.; Yue, Y.; Xiong, S.; Dong, C. A vesicular stomatitis virus-based mucosal vaccine promotes dendritic cell maturation and elicits preferable immune response against coxsackievirus B3 induced viral myocarditis. Vaccine 2014, 32, 3917–3926. [Google Scholar] [CrossRef]
- Le Nouën, C.; Nelson, C.E.; Liu, X.; Park, H.S.; Matsuoka, Y.; Luongo, C.; Santos, C.; Yang, L.; Herbert, R.; Castens, A.; et al. Intranasal pediatric parainfluenza virus-vectored SARS-CoV-2 vaccine is protective in monkeys. Cell 2022, 185, 4811–4825.e17. [Google Scholar] [CrossRef] [PubMed]
- Kaiser, J.A.; Nelson, C.E.; Liu, X.; Park, H.S.; Matsuoka, Y.; Luongo, C.; Santos, C.; Ahlers, L.R.H.; Herbert, R.; Moore, I.N.; et al. Mucosal prime-boost immunization with live murine pneumonia virus-vectored SARS-CoV-2 vaccine is protective in macaques. Nat. Commun. 2024, 15, 3553. [Google Scholar] [CrossRef] [PubMed]
- Bezbaruah, R.; Borah, P.; Kakoti, B.B.; Al-Shar’I, N.A.; Chandrasekaran, B.; Jaradat, D.M.M.; Al-Zeer, M.A.; Abu-Romman, S. Developmental landscape of potential vaccine candidates based on viral vector for prophylaxis of COVID-19. Front. Mol. Biosci. 2021, 8, 635337. [Google Scholar] [CrossRef] [PubMed]
- Venkatraman, N.; Ndiaye, B.P.; Bowyer, G.; Wade, D.; Sridhar, S.; Wright, D.; Powlson, J.; Ndiaye, I.; Dièye, S.; Thompson, C.; et al. Safety and Immunogenicity of a Heterologous Prime-Boost Ebola Virus Vaccine Regimen in Healthy Adults in the United Kingdom and Senegal. J. Infect. Dis. 2019, 219, 1187–1197. [Google Scholar] [CrossRef]
- Baden, L.R.; Walsh, S.R.; Seaman, M.S.; Cohen, Y.Z.; Johnson, J.A.; Licona, J.H.; Filter, R.D.; Kleinjan, J.A.; Gothing, J.A.; Jennings, J.; et al. First-in-Human Randomized, Controlled Trial of Mosaic HIV-1 Immunogens Delivered via a Modified Vaccinia Ankara Vector. J. Infect. Dis. 2018, 218, 633–644. [Google Scholar] [CrossRef]
- Ewer, K.J.; Lambe, T.; Rollier, C.S.; Spencer, A.J.; Hill, A.V.; Dorrell, L. Viral vectors as vaccine platforms: From immunogenicity to impact. Curr. Opin. Immunol. 2016, 41, 47–54. [Google Scholar] [CrossRef]
- Barouch, D.H.; Tomaka, F.L.; Wegmann, F.; Stieh, D.J.; Alter, G.; Robb, M.L.; Michael, N.L.; Peter, L.; Nkolola, J.P.; Borducchi, E.N.; et al. Evaluation of a mosaic HIV-1 vaccine in a multicentre, randomised, double-blind, placebo-controlled, phase 1/2a clinical trial (APPROACH) and in rhesus monkeys (NHP 13-19). Lancet 2018, 392, 232–243. [Google Scholar] [CrossRef] [PubMed]
- Payne, R.O.; Silk, S.E.; Elias, S.C.; Miura, K.; Diouf, A.; Galaway, F.; de Graaf, H.; Brendish, N.J.; Poulton, I.D.; Griffiths, O.J.; et al. Human vaccination against RH5 induces neutralizing antimalarial antibodies that inhibit RH5 invasion complex interactions. JCI J. Clin. Investig. Insight 2017, 2, e96381. [Google Scholar] [CrossRef] [PubMed]
- Ma, Y.; Shao, J.; Liu, W.; Gao, S.; Peng, D.; Miao, C.; Yang, S.; Hou, Z.; Zhou, G.; Qi, X.; et al. A vesicular stomatitis virus-based African swine fever vaccine prototype effectively induced robust immune responses in mice following a single-dose immunization. Front. Microbiol. 2023, 14, 1310333. [Google Scholar] [CrossRef]
- Canals, A.; Alonso, F.; Tomillo, J.; Domínguez, J. Analysis of T lymphocyte subsets proliferating in response to infective and UV-inactivated African swine fever viruses. Vet. Microbiol. 1992, 33, 117–127. [Google Scholar] [CrossRef] [PubMed]
- Oura, C.A.L.; Denyer, M.S.; Takamatsu, H.; Parkhouse, R.M.E. In vivo depletion of CD8+ T lymphocytes abrogates protective immunity to African swine fever virus. J. Gen. Virol. 2005, 86, 2445–2450. [Google Scholar] [CrossRef] [PubMed]
- Argilaguet, J.M.; Pérez-Martín, E.; Nofrarías, M.; Gallardo, C.; Accensi, F.; Lacasta, A.; Mora, M.; Ballester, M.; Galindo-Cardiel, I.; López-Soria, S.; et al. DNA vaccination partially protects against African swine fever virus lethal challenge in the absence of antibodies. PLoS ONE 2012, 7, e40942. [Google Scholar] [CrossRef] [PubMed]
- Takamatsu, H.H.; Denyer, M.S.; Lacasta, A.; Stirling, C.M.; Argilaguet, J.M.; Netherton, C.L.; Oura, C.A.; Martins, C.; Rodríguez, F. Cellular immunity in ASFV responses. Virus Res. 2013, 173, 110–121. [Google Scholar] [CrossRef]
- Attreed, S.E.; Silva, C.; Abbott, S.; Ramirez-Medina, E.; Espinoza, N.; Borca, M.V.; Gladue, D.P.; Diaz-San Segundo, F. A highly effective African swine fever virus vaccine elicits a memory T cell response in vaccinated swine. Pathogens 2022, 11, 1438. [Google Scholar] [CrossRef] [PubMed]
- Bosch-Camós, L.; Alonso, U.; Esteve-Codina, A.; Chang, C.Y.; Martín-Mur, B.; Accensi, F.; Muñoz, M.; Navas, M.J.; Dabad, M.; Vidal, E.; et al. Cross-protection against African swine fever virus upon intranasal vaccination is associated with an adaptive-innate immune crosstalk. PLoS Pathog. 2022, 18, e1010931. [Google Scholar] [CrossRef] [PubMed]
- Pedrera, M.; Soler, A.; Simón, A.; Casado, N.; Pérez, C.; García-Casado, M.A.; Fernández-Pacheco, P.; Sánchez-Cordón, P.J.; Arias, M.; Gallardo, C. Characterization of the protective cellular immune response in pigs immunized intradermally with the live attenuated African swine fever virus (ASFV) Lv17/WB/Rie1. Vaccines 2024, 12, 443. [Google Scholar] [CrossRef] [PubMed]
- Lokhandwala, S.; Petrovan, V.; Popescu, L.; Sangewar, N.; Elijah, C.; Stoian, A.; Olcha, M.; Ennen, L.; Bray, J.; Bishop, R.P.; et al. Adenovirus-vectored african swine fever virus antigen cocktails are immunogenic but not protective against intranasal challenge with georgia 2007/1 isolate. Vet. Microbiol. 2019, 235, 10–20. [Google Scholar] [CrossRef]
- Lokhandwala, S.; Waghela, S.D.; Bray, J.; Sangewar, N.; Charendoff, C.; Martin, C.L.; Hassan, W.S.; Koynarski, T.; Gabbert, L.; Burrage, T.G.; et al. Adenovirus-vectored novel african swine fever virus antigens elicit robust immune responses in swine. PLoS ONE 2017, 12, e0177007. [Google Scholar] [CrossRef] [PubMed]
- Goatley, L.C.; Reis, A.L.; Portugal, R.; Goldswain, H.; Shimmon, G.L.; Hargreaves, Z.; Ho, C.S.; Montoya, M.; Sánchez-Cordón, P.J.; Taylor, G.; et al. A pool of eight virally vectored african swine fever antigens protect pigs against fatal disease. Vaccines 2020, 8, 234. [Google Scholar] [CrossRef]
- Hivroz, C.; Chemin, K.; Tourret, M.; Bohineust, A. Crosstalk between T lymphocytes and dendritic cells. Crit. Rev. Immunol. 2012, 32, 139–155. [Google Scholar] [CrossRef] [PubMed]
- Lutz, M.B. Induction of CD4(+) Regulatory and Polarized Effector/helper T Cells by Dendritic Cells. Immune Netw. 2016, 16, 13–25. [Google Scholar] [CrossRef]
- Hoffmann, M.; Wu, Y.J.; Gerber, M.; Berger-Rentsch, M.; Heimrich, B.; Schwemmle, M.; Zimmer, G. Fusion-active glycoprotein G mediates the cytotoxicity of vesicular stomatitis virus M mutants lacking host shut-off activity. J. Gen. Virol. 2010, 91 Pt 11, 2782–2793. [Google Scholar] [CrossRef] [PubMed]
- Qiao, Y.L.; Zhu, M.W.; Xu, S.; Jiao, W.E.; Ni, H.F.; Tao, Z.Z.; Chen, S.M. Allergen-induced CD11c + dendritic cell pyroptosis aggravates allergic rhinitis. Cell Commun. Signal. 2023, 21, 281. [Google Scholar] [CrossRef] [PubMed]
- Sloan, J.M.; Kershaw, M.H.; Touloukian, C.E.; Lapointe, R.; Robbins, P.F.; Restifo, N.P.; Hwu, P. MHC class I and class II presentation of tumor antigen in retrovirally and adenovirally transduced dendritic cells. Cancer Gene Ther. 2002, 9, 946–950. [Google Scholar] [CrossRef] [PubMed][Green Version]
- Breckpot, K.; Aerts, J.L.; Thielemans, K. Lentiviral vectors for cancer immunotherapy: Transforming infectious particles into therapeutics. Gene Ther. 2007, 14, 847–862. [Google Scholar] [CrossRef] [PubMed]
- Gamvrellis, A.; Leong, D.; Hanley, J.C.; Xiang, S.D.; Mottram, P.; Plebanski, M. Vaccines that facilitate antigen entry into dendritic cells. Immunol. Cell Biol. 2004, 82, 506–516. [Google Scholar] [CrossRef] [PubMed]
- Abdelmageed, A.A.; Ferran, M.C. The propagation, quantification, and storage of vesicular stomatitis virus. Curr. Protoc. Microbiol. 2020, 58, e110. [Google Scholar] [CrossRef]
- Pelzel-McCluskey, A.M. Vesicular stomatitis virus. Vet. Clin. Equine Pract. 2023, 39, 147–155. [Google Scholar] [CrossRef]
- Zhang, Y.; Nagalo, B.M. Immunovirotherapy based on recombinant vesicular stomatitis virus: Where are we? Front. Immunol. 2022, 13, 898631. [Google Scholar] [CrossRef]
- Zou, S.L.; Nie, Z.M.; Wu, X.F.; Fang, X.K.; Sun, T. Study on the interactions of vesicular stomatitis virus with monocyte and moDC. J. Zhejiang Sci-Tech Univ. 2016, 35, 749–753. [Google Scholar] [CrossRef]
- Boudreau, J.E.; Bridle, B.W.; Stephenson, K.B.; Jenkins, K.M.; Brunellière, J.; Bramson, J.L.; Lichty, B.D.; Wan, Y. Recombinant vesicular stomatitis virus transduction of dendritic cells enhances their ability to prime innate and adaptive antitumor immunity. Mol. Ther. 2009, 17, 1465–1472. [Google Scholar] [CrossRef]
- Megat, M.H.; Selvarajah, G.T.; Omar, A.R.; Mustaffa-Kamal, F. Expression of Toll-like receptors 3, 7, 9 and cytokines in feline infectious peritonitis virus-infected CRFK cells and feline peripheral monocytes. J. Vet. Sci. 2022, 23, e27. [Google Scholar] [CrossRef] [PubMed]
- Karalyan, Z.A.; Ghonyan, S.A.; Poghosyan, D.A.; Hakobyan, L.H.; Avagyan, H.R.; Avetisyan, A.S.; Abroyan, L.O.; Poghosyan, A.A.; Hakobyan, S.A.; Manukyan, G.P. Infection of human macrophage-like cells by African swine fever virus. Front. Biosci. 2024, 29, 164. [Google Scholar] [CrossRef] [PubMed]
- Bisimwa, P.N.; Ongus, J.R.; Tonui, R.; Bisimwa, E.B.; Steinaa, L. Resistance to African swine fever virus among African domestic pigs appears to be associated with a distinct polymorphic signature in the RelA gene and upregulation of RelA transcription. Virol. J. 2024, 21, 93. [Google Scholar] [CrossRef] [PubMed]
- Zhang, D.; Hao, Y.; Yang, X.; Shi, X.; Zhao, D.; Chen, L.; Liu, H.; Zhu, Z.; Zheng, H. ASFV infection induces macrophage necroptosis and releases pro-inflammatory cytokine by ZBP1-RIPK3-MLKL necrosome activation. Front. Microbiol. 2024, 15, 1419615. [Google Scholar] [CrossRef]
- Plevin, R.E.; Knoll, M.; McKay, M.; Arbabi, S.; Cuschieri, J. The role of lipopolysaccharide structure in monocyte activation and cytokine secretion. Shock 2016, 45, 22–27. [Google Scholar] [CrossRef]
- Gille, C.; Steffen, F.; Lauber, K.; Keppeler, H.; Leiber, A.; Spring, B.; Poets, C.F.; Orlikowsky, T.W. Clearance of apoptotic neutrophils is diminished in cord blood monocytes and does not lead to reduced IL-8 production. Pediatr. Res. 2009, 66, 507–512. [Google Scholar] [CrossRef]
- Schulz, O.; Edwards, A.D.; Schito, M.; Aliberti, J.; Manickasingham, S.; Sher, A.; Reis e Sousa, C. CD40 triggering of heterodimeric IL-12 p70 production by dendritic cells in vivo requires a microbial priming signal. Immunity 2000, 13, 453–462. [Google Scholar] [CrossRef]
- Chuang, H.C.; Chuang, K.J.; Cheng, P.C.; Hsieh, C.L.; Fan, Y.Y.; Lee, Y.L. Indirubin induces tolerogenic dendritic cells via aryl hydrocarbon receptor activation and ameliorates allergic asthma in a murine model by expanding Foxp3-expressing regulatory T cells. Phytomedicine 2024, 135, 156013. [Google Scholar] [CrossRef] [PubMed]
- Littman, D.R.; Rudensky, A.Y. Th17 and regulatory T cells in mediating and restraining inflammation. Cell 2010, 140, 845–858. [Google Scholar] [CrossRef]
- Lina, C.; Conghua, W.; Nan, L.; Ping, Z. Combined treatment of etanercept and MTX reverses Th1/Th2, Th17/Treg imbalance in patients with rheumatoid arthritis. J. Clin. Immunol. 2011, 31, 596–605. [Google Scholar] [CrossRef] [PubMed]
- Schmitt, V.; Rink, L.; Uciechowski, P. The Th17/Treg balance is disturbed during aging. Exp. Gerontol. 2013, 48, 1379–1386. [Google Scholar] [CrossRef] [PubMed]
- Ye, M.; Deng, G.; Liu, Q.; Jiang, X.; Wang, T.; Tan, G.; Ai, J.; Liu, H. SO2 activates Th17 cells through the JAK1,2/STAT3 signaling pathway. Int. Immunopharmacol. 2024, 143 Pt 1, 113263. [Google Scholar] [CrossRef] [PubMed]
- Cao, H.; Liu, H.; Dai, X.; Shi, B.; Yuan, J.; Shan, J.; Lin, J. Qingchang suppository ameliorates mucosal inflammation in ulcerative colitis by inhibiting the differentiation and effector functions of Th1 and Th17 Cells. J. Ethnopharmacol. 2024, 27, 118865. [Google Scholar] [CrossRef]









| Primers | Sequences (5′-3′) |
|---|---|
| VSV N | Forward: GGAATAAACATCGGGAAAG |
| Reverse: TGGTTGCCTTTGTATCTACTT | |
| TLR3 | Forward: TCGGCAACGGTTCCTTCTCC |
| Reverse: AATGCTCGCTTCAAACTCAGGTAC | |
| TLR7 | Forward: AAAGCCCTTTACCTGGATGGAAAC |
| Reverse: TCGTGATGGAGAAGATGTTGTTAGC | |
| TLR8 | Forward: GGTTATGTTGGCTGCTCTGGTTC |
| Reverse: TGGGATGTGGATGAAGTCCTGTA | |
| TLR9 | Forward: AACCTCAGCCACAACATTCTCAAG |
| Reverse: CACCTCCAACAGTAAGTCTACGAAG | |
| ASFV-p72 | Forward: CTGCTCATGGTATCAATCTTATCGA |
| Reverse: GATACCACAAGATCAGCCGT | |
| ASFV-p30 | Forward: ATCTACGCAGGACAGGGATACAC |
| Reverse: GTCGTTCTTCTCGTGGATGTTCTC | |
| T-bet | Forward: ATCACTAAGCAAGGACGGCGAATG |
| Reverse: TCCACCAAGACCACATCCACAAAC | |
| GATA-3 | Forward: TCTGGAGGAGGAACGCTAATGGG |
| Reverse: CGGGTCTGGATGCCTTCTTTCTTC | |
| RORγt | Forward: TGTCCCGAGATGCTGTCAAGTTTG |
| Reverse: TCCTGTTGCTGCTGCTGTTGC | |
| Foxp3 | Forward: AAGAATGCCATCCGCCACAACC |
| Reverse: TACGGTCCACACTGCTCCCTTC | |
| β-actin | Forward: CTGGCACCACACCTTCTACAATGAG |
| Reverse: TGGCGTGAGGGAGAGCATAGC |
Disclaimer/Publisher’s Note: The statements, opinions and data contained in all publications are solely those of the individual author(s) and contributor(s) and not of MDPI and/or the editor(s). MDPI and/or the editor(s) disclaim responsibility for any injury to people or property resulting from any ideas, methods, instructions or products referred to in the content. |
© 2025 by the authors. Licensee MDPI, Basel, Switzerland. This article is an open access article distributed under the terms and conditions of the Creative Commons Attribution (CC BY) license (https://creativecommons.org/licenses/by/4.0/).
Share and Cite
Ma, Y.; Shao, J.; Liu, W.; Gao, S.; Zhou, G.; Qi, X.; Chang, H. Molecular Mechanism of VSV-Vectored ASFV Vaccine Activating Immune Response in DCs. Vet. Sci. 2025, 12, 36. https://doi.org/10.3390/vetsci12010036
Ma Y, Shao J, Liu W, Gao S, Zhou G, Qi X, Chang H. Molecular Mechanism of VSV-Vectored ASFV Vaccine Activating Immune Response in DCs. Veterinary Sciences. 2025; 12(1):36. https://doi.org/10.3390/vetsci12010036
Chicago/Turabian StyleMa, Yunyun, Junjun Shao, Wei Liu, Shandian Gao, Guangqing Zhou, Xuefeng Qi, and Huiyun Chang. 2025. "Molecular Mechanism of VSV-Vectored ASFV Vaccine Activating Immune Response in DCs" Veterinary Sciences 12, no. 1: 36. https://doi.org/10.3390/vetsci12010036
APA StyleMa, Y., Shao, J., Liu, W., Gao, S., Zhou, G., Qi, X., & Chang, H. (2025). Molecular Mechanism of VSV-Vectored ASFV Vaccine Activating Immune Response in DCs. Veterinary Sciences, 12(1), 36. https://doi.org/10.3390/vetsci12010036

