Cloning of the RNA m6A Methyltransferase 3 and Its Impact on the Proliferation and Differentiation of Quail Myoblasts
Abstract
Simple Summary
Abstract
1. Introduction
2. Materials and Methods
2.1. Animals and Cells
2.2. RNA Extraction and 3′ Rapid Amplification of cDNA Ends (RACE) PCR
2.3. cDNA Synthesis and Fluorescence Quantitative PCR (qPCR)
2.4. Vector Construction and Small Interfering RNA (siRNA) Synthesis
2.5. Western Blotting
2.6. Cell Cycle Analysis
2.7. Cell Counting Kit-8 (CCK-8) Assay
2.8. RNA-seq and Data Analysis
3. Results
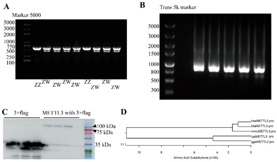
3.1. Quail Sex Determination
3.2. Cloning and Sequence Analysis of the Full-Length CDS of METTL3
3.3. Expression Patterns of Differentiation Markers and METTL3 during Quail Embryo Leg Muscle Development
3.4. The Effects of METTL3 on QM7 Cell Proliferation
3.5. The Regulatory Effect of METTL3 Protein in QM7 Cell Differentiation
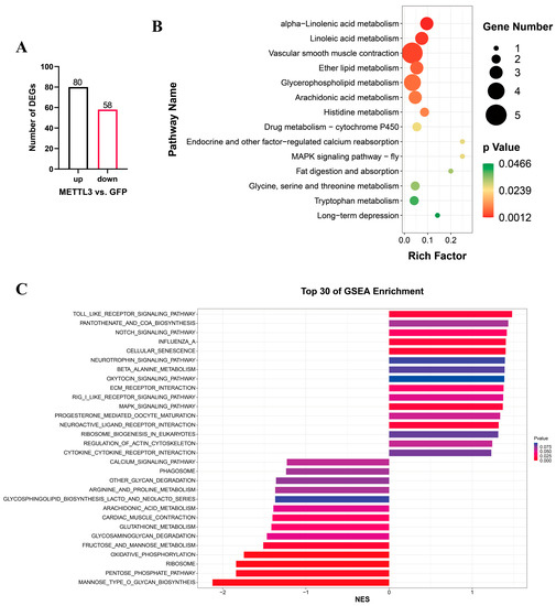
3.6. The Effects of METTL3 Overexpression on the Transcriptome of QM7 Cells
4. Discussion
5. Conclusions
Supplementary Materials
Author Contributions
Funding
Institutional Review Board Statement
Informed Consent Statement
Data Availability Statement
Conflicts of Interest
References
- Baéza, E.; Guillier, L.; Petracci, M. Review: Production Factors Affecting Poultry Carcass and Meat Quality Attributes. Animal 2022, 16, 100331. [Google Scholar] [CrossRef] [PubMed]
- Shafik, B.M.; Kamel, E.R.; Mamdouh, M.; Elrafaay, S.; Nassan, M.A.; El-Bahy, S.M.; El-Tarabany, M.S.; Manaa, E.A. Performance, Blood Lipid Profile, and the Expression of Growth Hormone Receptor (GHR) and Insulin-like Growth Factor-1 (IGF-1) Genes in Purebred and Crossbred Quail Lines. Animals 2022, 12, 1245. [Google Scholar] [CrossRef] [PubMed]
- Sendinc, E.; Shi, Y. RNA M6A Methylation across the Transcriptome. Mol. Cell 2023, 83, 428–441. [Google Scholar] [CrossRef] [PubMed]
- Livneh, I.; Moshitch-Moshkovitz, S.; Amariglio, N.; Rechavi, G.; Dominissini, D. The M6A Epitranscriptome: Transcriptome Plasticity in Brain Development and Function. Nat. Rev. Neurosci. 2020, 21, 36–51. [Google Scholar] [CrossRef]
- Shulman, Z.; Stern-Ginossar, N. The RNA Modification N6-Methyladenosine as a Novel Regulator of the Immune System. Nat. Immunol. 2020, 21, 501–512. [Google Scholar] [CrossRef]
- Vu, L.P.; Cheng, Y.; Kharas, M.G. The Biology of m6A RNA Methylation in Normal and Malignant Hematopoiesis. Cancer Discov. 2019, 9, 25–33. [Google Scholar] [CrossRef]
- Huang, H.; Weng, H.; Chen, J. M6A Modification in Coding and Non-Coding RNAs: Roles and Therapeutic Implications in Cancer. Cancer Cell 2020, 37, 270–288. [Google Scholar] [CrossRef]
- Frye, M.; Harada, B.T.; Behm, M.; He, C. RNA Modifications Modulate Gene Expression during Development. Science 2018, 361, 1346–1349. [Google Scholar] [CrossRef]
- Boulias, K.; Greer, E.L. Biological Roles of Adenine Methylation in RNA. Nat. Rev. Genet. 2023, 24, 143–160. [Google Scholar] [CrossRef]
- Zaccara, S.; Ries, R.J.; Jaffrey, S.R. Reading, Writing and Erasing MRNA Methylation. Nat. Rev. Mol. Cell Biol. 2019, 20, 608–624. [Google Scholar] [CrossRef]
- Yang, Y.; Hsu, P.J.; Chen, Y.-S.; Yang, Y.-G. Dynamic Transcriptomic m6A Decoration: Writers, Erasers, Readers and Functions in RNA Metabolism. Cell Res. 2018, 28, 616–624. [Google Scholar] [CrossRef]
- Xu, W.; Li, J.; He, C.; Wen, J.; Ma, H.; Rong, B.; Diao, J.; Wang, L.; Wang, J.; Wu, F.; et al. METTL3 Regulates Heterochromatin in Mouse Embryonic Stem Cells. Nature 2021, 591, 317–321. [Google Scholar] [CrossRef]
- Jiang, X.; Liu, B.; Nie, Z.; Duan, L.; Xiong, Q.; Jin, Z.; Yang, C.; Chen, Y. The Role of M6A Modification in the Biological Functions and Diseases. Signal Transduct. Target. Ther. 2021, 6, 74. [Google Scholar] [CrossRef]
- Petrosino, J.M.; Hinger, S.A.; Golubeva, V.A.; Barajas, J.M.; Dorn, L.E.; Iyer, C.C.; Sun, H.-L.; Arnold, W.D.; He, C.; Accornero, F. The M6A Methyltransferase METTL3 Regulates Muscle Maintenance and Growth in Mice. Nat. Commun. 2022, 13, 168. [Google Scholar] [CrossRef]
- Xie, S.-J.; Lei, H.; Yang, B.; Diao, L.-T.; Liao, J.-Y.; He, J.-H.; Tao, S.; Hu, Y.-X.; Hou, Y.-R.; Sun, Y.-J.; et al. Dynamic M6A MRNA Methylation Reveals the Role of METTL3/14-M6A-MNK2-ERK Signaling Axis in Skeletal Muscle Differentiation and Regeneration. Front. Cell Dev. Biol. 2021, 9, 744171. [Google Scholar] [CrossRef]
- Diao, L.-T.; Xie, S.-J.; Lei, H.; Qiu, X.-S.; Huang, M.-C.; Tao, S.; Hou, Y.-R.; Hu, Y.-X.; Sun, Y.-J.; Zhang, Q.; et al. METTL3 Regulates Skeletal Muscle Specific MiRNAs at Both Transcriptional and Post-Transcriptional Levels. Biochem. Biophys. Res. Commun. 2021, 552, 52–58. [Google Scholar] [CrossRef]
- Liang, Y.; Han, H.; Xiong, Q.; Yang, C.; Wang, L.; Ma, J.; Lin, S.; Jiang, Y.-Z. METTL3-Mediated M6A Methylation Regulates Muscle Stem Cells and Muscle Regeneration by Notch Signaling Pathway. Stem. Cells Int. 2021, 2021, 9955691. [Google Scholar] [CrossRef]
- Zhao, T.; Zhao, R.; Yi, X.; Cai, R.; Pang, W. METTL3 Promotes Proliferation and Myogenic Differentiation through M6A RNA Methylation/YTHDF1/2 Signaling Axis in Myoblasts. Life Sci. 2022, 298, 120496. [Google Scholar] [CrossRef]
- Kudou, K.; Komatsu, T.; Nogami, J.; Maehara, K.; Harada, A.; Saeki, H.; Oki, E.; Maehara, Y.; Ohkawa, Y. The Requirement of Mettl3-Promoted MyoD MRNA Maintenance in Proliferative Myoblasts for Skeletal Muscle Differentiation. Open Biol. 2017, 7, 170119. [Google Scholar] [CrossRef]
- Yang, X.; Ning, Y.; Raza, S.H.; Mei, C.; Zan, L. MEF2C Expression Is Regulated by the Post-Transcriptional Activation of the METTL3-M6A-YTHDF1 Axis in Myoblast Differentiation. Front. Vet. Sci. 2022, 9, 900924. [Google Scholar] [CrossRef]
- Yang, X.; Mei, C.; Raza, S.H.A.; Ma, X.; Wang, J.; Du, J.; Zan, L. Interactive Regulation of DNA Demethylase Gene TET1 and M6A Methyltransferase Gene METTL3 in Myoblast Differentiation. Int. J. Biol. Macromol. 2022, 223, 916–930. [Google Scholar] [CrossRef] [PubMed]
- Chen, B.; Yu, J.; Guo, L.; Byers, M.S.; Wang, Z.; Chen, X.; Xu, H.; Nie, Q. Circular RNA CircHIPK3 Promotes the Proliferation and Differentiation of Chicken Myoblast Cells by Sponging MiR-30a-3p. Cells 2019, 8, 177. [Google Scholar] [CrossRef] [PubMed]
- Liu, J.; Liu, S.; Zhang, W.; Hu, X.; Mao, H.; Liu, S.; Chen, B. Transcriptome RNA Sequencing Reveals That Circular RNAs Are Abundantly Expressed in Embryonic Breast Muscle of Duck. Vet. Sci. 2023, 10, 75. [Google Scholar] [CrossRef] [PubMed]
- Luo, H.; Liu, W.; Zhou, Y.; Zhang, Y.; Wu, J.; Wang, R.; Shao, L. Stage-Specific Requirement for METTL3-Dependent M6A Modification during Dental Pulp Stem Cell Differentiation. J. Transl. Med. 2022, 20, 605. [Google Scholar] [CrossRef] [PubMed]
- Bertocchi, M.; Sirri, F.; Palumbo, O.; Luise, D.; Maiorano, G.; Bosi, P.; Trevisi, P. Exploring Differential Transcriptome between Jejunal and Cecal Tissue of Broiler Chickens. Animals 2019, 9, 221. [Google Scholar] [CrossRef]
- Zhang, D.; Wu, S.; Zhang, X.; Ren, S.; Tang, Z.; Gao, F. Coordinated Transcriptional and Post-Transcriptional Epigenetic Regulation during Skeletal Muscle Development and Growth in Pigs. J. Anim. Sci. Biotechnol. 2022, 13, 146. [Google Scholar] [CrossRef]
- Li, M.; Zhou, X.; Chen, Y.; Nie, Y.; Huang, H.; Chen, H.; Mo, D. Not All the Number of Skeletal Muscle Fibers Is Determined Prenatally. BMC Dev. Biol. 2015, 15, 42. [Google Scholar] [CrossRef]
- Tao, Q.; Chen, Y.; Bai, D.-P.; Mai, L.; Fan, Q.-M.; Shi, Y.-Z.; Chen, C.; Li, A. Differential Expression of MSTN, IGF2BP1, and FABP2 across Different Embryonic Ages and Sexes in White Muscovy Ducks. Gene 2022, 829, 146479. [Google Scholar] [CrossRef]
- Gu, L.H.; Xu, T.S.; Huang, W.; Xie, M.; Shi, W.B.; Sun, S.D.; Hou, S.S. Developmental Characteristics of Pectoralis Muscle in Pekin Duck Embryos. Genet. Mol. Res. 2013, 12, 6733–6742. [Google Scholar] [CrossRef]
- Danquah, A.; de Zelicourt, A.; Colcombet, J.; Hirt, H. The Role of ABA and MAPK Signaling Pathways in Plant Abiotic Stress Responses. Biotechnol. Adv. 2014, 32, 40–52. [Google Scholar] [CrossRef]
- Wei, Y.; Qi, T.; Cao, S.; Zhang, W.; Yu, F.; Zeng, H.; Weng, J. LncRNA XLOC_015548 Affects the Proliferation and Differentiation of Myoblasts via the MAPK Signaling Pathway. Exp. Biol. Med. 2023, 153537022311519. [Google Scholar] [CrossRef]
- Wilson, D.N.; Doudna Cate, J.H. The Structure and Function of the Eukaryotic Ribosome. Cold Spring Harb. Perspect. Biol. 2012, 4, a011536. [Google Scholar] [CrossRef]





| Name | Sequence (5′–3′) | Tm (°C) | Product Size | Usage |
|---|---|---|---|---|
| quCHD1-F | CCATACCTCTGATCCTTCTGC | 57 | 470 or 638 | Sexual determination |
| quCHD1-R | CAAGTTACTGATTCGTCTGCG | 57 | ||
| quMETTL3-3-G1 | AGCCGACCGGCCCTGCAGGAAGTTGCATTTCCGTCGCATC | / | / | Gene specific primer of the 3′RACE of quail METTL3 |
| quMYOG-q-F | CTCCAAGCTGGAAATGGGGT | 60 | 109 | qPCR primers of quail MYOG |
| quMYOG-q-R | GGATTTGGGCCGTTTCAGTG | 60 | ||
| quMYOD1-q-F | AACTGCTCCGATGGCATGAT | 60 | 149 | qPCR primers of quail MYOD1 |
| quMYOD1-q-R | CTTGAAAGGCAGTCGAGGCT | 60 | ||
| quaMSTN-q-F | CGTGAGATCCACCACTTCGT | 60 | 112 | qPCR primers of quail MSTN |
| quaMSTN-q-R | AGGATGTTGGCAATGCCTAGT | 60 | ||
| quMETTL3-q-F | TACGGCACCTTGACCGACGA | 59.7 | 95 | qPCR primers of quail METTL3 |
| quMETTL3-q-R | ATGGCTCTTCCCGTGACC | 59.9 | ||
| quMEF2C-q-F | CCACTGGCCCATCCTTCTTT | 60 | 154 | qPCR primers of quail MEF2C |
| quMEF2C-q-R | AGTTGCGGGGATTGCCATAA | 60 | ||
| METTL3 si-1 | GAGCTCCATTCAGGCCCATAAGAAA | / | / | Small interfering RNA 1 of quail METTL3 |
| METTL3 si-2 | CGTGGATCTGGAGATTGAGAGTGTA | / | / | Small interfering RNA 2 of quail METTL3 |
| METTL3 si-3 | ACCTGGACGTGAGCATTCTGGGTAA | / | / | Small interfering RNA 3 of quail METTL3 |
| E7 | E8 | E9 | E10 | E11 | E12 | E13 | E14 | E15 | E16 | P1 | Total | |
|---|---|---|---|---|---|---|---|---|---|---|---|---|
| ZZ (male) | 2 | 3 | 4 | 9 | 7 | 6 | 4 | 5 | 3 | 3 | 9 | 55 |
| ZW (female) | 7 | 4 | 10 | 3 | 4 | 4 | 6 | 5 | 7 | 7 | 6 | 63 |
Disclaimer/Publisher’s Note: The statements, opinions and data contained in all publications are solely those of the individual author(s) and contributor(s) and not of MDPI and/or the editor(s). MDPI and/or the editor(s) disclaim responsibility for any injury to people or property resulting from any ideas, methods, instructions or products referred to in the content. |
© 2023 by the authors. Licensee MDPI, Basel, Switzerland. This article is an open access article distributed under the terms and conditions of the Creative Commons Attribution (CC BY) license (https://creativecommons.org/licenses/by/4.0/).
Share and Cite
Liu, J.; Zhang, W.; Luo, W.; Liu, S.; Jiang, H.; Liu, S.; Xu, J.; Chen, B. Cloning of the RNA m6A Methyltransferase 3 and Its Impact on the Proliferation and Differentiation of Quail Myoblasts. Vet. Sci. 2023, 10, 300. https://doi.org/10.3390/vetsci10040300
Liu J, Zhang W, Luo W, Liu S, Jiang H, Liu S, Xu J, Chen B. Cloning of the RNA m6A Methyltransferase 3 and Its Impact on the Proliferation and Differentiation of Quail Myoblasts. Veterinary Sciences. 2023; 10(4):300. https://doi.org/10.3390/vetsci10040300
Chicago/Turabian StyleLiu, Jing, Wentao Zhang, Wei Luo, Shuibing Liu, Hongxia Jiang, Sanfeng Liu, Jiguo Xu, and Biao Chen. 2023. "Cloning of the RNA m6A Methyltransferase 3 and Its Impact on the Proliferation and Differentiation of Quail Myoblasts" Veterinary Sciences 10, no. 4: 300. https://doi.org/10.3390/vetsci10040300
APA StyleLiu, J., Zhang, W., Luo, W., Liu, S., Jiang, H., Liu, S., Xu, J., & Chen, B. (2023). Cloning of the RNA m6A Methyltransferase 3 and Its Impact on the Proliferation and Differentiation of Quail Myoblasts. Veterinary Sciences, 10(4), 300. https://doi.org/10.3390/vetsci10040300

